A Novel Fusion Method for State-of-Charge Estimation of Lithium-Ion Batteries Based on Improved Genetic Algorithm BP and Adaptive Extended Kalman Filter
Abstract
1. Introduction
2. Model Building and Parameter Identification
2.1. Battery Modeling
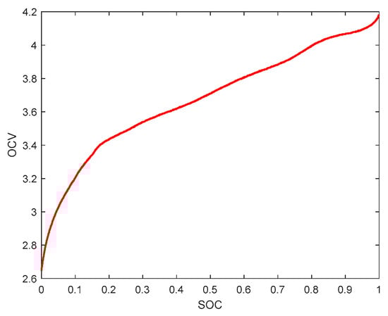
2.2. OCV-SOC Acquisition
2.3. FFRLS-Based Parameter Identification
3. Joint Algorithm Estimation
3.1. AEKF Estimation of SOC
3.2. IGA-BP Algorithm to Compensate for AEKF Errors
3.2.1. BP Neural Network
3.2.2. IGA-BP
3.3. SOC Estimation Based on the Joint IGA-BP-AEKF Algorithm
4. Experimental Verification Analysis
4.1. Validation of the Parameter Identification Effect
4.2. AEKF Algorithm Validation
4.3. IGA-BP-AEKF Algorithm Validation
5. Conclusions
Author Contributions
Funding
Institutional Review Board Statement
Informed Consent Statement
Data Availability Statement
Conflicts of Interest
References
- Yang, Y.; Tan, Z.; Ren, Y. Research on Factors that Influence the Fast Charging Behavior of Private Battery Electric Vehicles. Sustainability 2020, 12, 3439. [Google Scholar] [CrossRef]
- Wang, S.; Lu, C.; Liu, C.; Zhou, Y.; Bi, J.; Zhao, X. Understanding the Energy Consumption of Battery Electric Buses in Urban Public Transport Systems. Sustainability 2020, 12, 7. [Google Scholar] [CrossRef]
- Wang, S.-L.; Xiong, X.; Zou, C.-Y.; Chen, L.; Jiang, C.; Xie, Y.-X.; Stroe, D.-I. An improved coulomb counting method based on dual open-circuit voltage and real-time evaluation of battery dischargeable capacity considering temperature and battery aging. Int. J. Energy Res. 2021, 45, 17609–17621. [Google Scholar] [CrossRef]
- Jiaqiang, E.; Zhang, B.; Zeng, Y.; Wen, M.; Wei, K.; Huang, Z.; Chen, J.; Zhu, H.; Deng, Y. Effects analysis on active equalization control of lithium-ion batteries based on intelligent estimation of the state-of-charge. Energy 2022, 238, 121822. [Google Scholar] [CrossRef]
- Liu, Y.; Li, J.; Zhang, G.; Hua, B.; Xiong, N. State of Charge Estimation of Lithium-Ion Batteries Based on Temporal Convolutional Network and Transfer Learning. IEEE Access 2021, 9, 34177–34187. [Google Scholar] [CrossRef]
- Xie, J.; Ma, J.; Bai, K. Enhanced Coulomb Counting Method for State-of-Charge Estimation of Lithium-ion Batteries based on Peukert’s Law and Coulombic Efficiency. J. Power Electron. 2018, 18, 910–922. [Google Scholar] [CrossRef]
- Ng, K.S.; Moo, C.-S.; Chen, Y.-P.; Hsieh, Y.-C. Enhanced coulomb counting method for estimating state-of-charge and state-of-health of lithium-ion batteries. Appl. Energy 2009, 86, 1506–1511. [Google Scholar] [CrossRef]
- Yu, Q.-Q.; Xiong, R.; Wang, L.-Y.; Lin, C. A Comparative Study on Open Circuit Voltage Models for Lithium-ion Batteries. Chin. J. Mech. Eng. 2018, 31, 65. [Google Scholar] [CrossRef]
- Lin, C.; Yu, Q.; Xiong, R.; Wang, L.Y. A study on the impact of open circuit voltage tests on state of charge estimation for lithium-ion batteries. Appl. Energy 2017, 205, 892–902. [Google Scholar] [CrossRef]
- Tian, Y.; Huang, Z.; Tian, J.; Li, X. State of charge estimation of lithium-ion batteries based on cubature Kalman filters with different matrix decomposition strategies. Energy 2022, 238, 121917. [Google Scholar] [CrossRef]
- Zhang, S.; Guo, X.; Zhang, X. A novel one-way transmitted co-estimation framework for capacity and state-of-charge of lithium-ion battery based on double adaptive extended Kalman filters. J. Energy Storage 2021, 33, 102093. [Google Scholar] [CrossRef]
- Xing, J.; Wu, P. State of Charge Estimation of Lithium-Ion Battery Based on Improved Adaptive Unscented Kalman Filter. Sustainability 2021, 13, 5046. [Google Scholar] [CrossRef]
- Li, M.; Zhang, Y.; Hu, Z.; Zhang, Y.; Zhang, J. A Battery SOC Estimation Method Based on AFFRLS-EKF. Sensors 2021, 21, 5698. [Google Scholar] [CrossRef] [PubMed]
- Li, L.; Hu, M.; Xu, Y.; Fu, C.; Jin, G.; Li, Z. State of Charge Estimation for Lithium-Ion Power Battery Based on H-Infinity Filter Algorithm. Appl. Sci. 2020, 10, 6371. [Google Scholar] [CrossRef]
- He, Z.; Yang, Z.; Cui, X.; Li, E. A Method of State-of-Charge Estimation for EV Power Lithium-Ion Battery Using a Novel Adaptive Extended Kalman Filter. IEEE Trans. Veh. Technol. 2020, 69, 14618–14630. [Google Scholar] [CrossRef]
- Zhang, X.; Hou, J.; Wang, Z.; Jiang, Y. Study of SOC Estimation by the Ampere-Hour Integral Method with Capacity Correction Based on LSTM. Batteries 2022, 8, 170. [Google Scholar] [CrossRef]
- Hannan, M.A.; How, D.N.T.; Lipu, M.S.H.; Ker, P.J.; Dong, Z.Y.; Mansur, M.; Blaabjerg, F. SOC Estimation of Li-ion Batteries With Learning Rate-Optimized Deep Fully Convolutional Network. IEEE Trans. Power Electron. 2021, 36, 7349–7353. [Google Scholar] [CrossRef]
- Jiao, M.; Wang, D.; Qiu, J. A GRU-RNN based momentum optimized algorithm for SOC estimation. J. Power Sources 2020, 459, 228051. [Google Scholar] [CrossRef]
- Chemali, E.; Kollmeyer, P.J.; Preindl, M.; Emadi, A. State-of-charge estimation of Li-ion batteries using deep neural networks: A machine learning approach. J. Power Sources 2018, 400, 242–255. [Google Scholar] [CrossRef]
- Wang, C.; Wang, S.; Zhou, J.; Qiao, J. A Novel BCRLS-BP-EKF Method for the State of Charge Estimation of Lithium-ion Batteries. Int. J. Electrochem. Sci. 2022, 17, 220431. [Google Scholar] [CrossRef]
- Qin, S.; Qin, D.; Wu, H.; Wang, T.; Chen, J.; Wang, P. State of Charge estimation of lithium-ion power battery based on online parameter identification method and BP neural network. Int. J. Electrochem. Sci. 2022, 17, 220138. [Google Scholar] [CrossRef]
- Mao, X.; Song, S.; Ding, F. Optimal BP neural network algorithm for state of charge estimation of lithium-ion battery using PSO with Levy flight. J. Energy Storage 2022, 49, 104139. [Google Scholar] [CrossRef]
- Gao, Y.; Ji, W.; Zhao, X. SOC Estimation of E-Cell Combining BP Neural Network and EKF Algorithm. Processes 2022, 10, 1721. [Google Scholar] [CrossRef]
- Cui, Z.; Kang, L.; Li, L.; Wang, L.; Wang, K. A combined state-of-charge estimation method for lithium-ion battery using an improved BGRU network and UKF. Energy 2022, 259, 124933. [Google Scholar] [CrossRef]
- Song, Q.; Wang, S.; Xu, W.; Shao, Y.; Fernandez, C. A Novel Joint Support Vector Machine—Cubature Kalman Filtering Method for Adaptive State of Charge Prediction of Lithium-Ion Batteries. Int. J. Electrochem. Sci. 2021, 16, 210823. [Google Scholar] [CrossRef]
- Ren, X.; Liu, S.; Yu, X.; Dong, X. A method for state-of-charge estimation of lithium-ion batteries based on PSO-LSTM. Energy 2021, 234, 121236. [Google Scholar] [CrossRef]
- Li, Y.; Xu, G.; Xu, B.; Zhang, Y. A Novel Fusion Model for Battery Online State of Charge (SOC) Estimation. Int. J. Electrochem. Sci. 2021, 16, 151050. [Google Scholar] [CrossRef]
- Zheng, Y.; He, F.; Wang, W. A Method to Identify Lithium Battery Parameters and Estimate SOC Based on Different Temperatures and Driving Conditions. Electronics 2019, 8, 1391. [Google Scholar] [CrossRef]
- Guo, Y.F.; Zhao, Z.S.; Huang, L.M. SoC Estimation of Lithium Battery Based on Improved BP Neural Network. In Proceedings of the 8th International Conference on Applied Energy (ICAE), Beijing, China, 8–11 October 2016; Beijing Institute of Technology: Beijing, China, 2016. [Google Scholar]
- Xia, X.; Hashemi, E.; Xiong, L.; Khajepour, A. Autonomous Vehicle Kinematics and Dynamics Synthesis for Sideslip Angle Estimation Based on Consensus Kalman Filter. IEEE Trans. Control Syst. Technol. 2023, 31, 179–192. [Google Scholar] [CrossRef]
- Liu, W.; Quijano, K.; Crawford, M.M. YOLOv5-Tassel: Detecting Tassels in RGB UAV Imagery with Improved YOLOv5 Based on Transfer Learning. IEEE J. Sel. Top. Appl. Earth Obs. Remote Sens. 2022, 15, 8085–8094. [Google Scholar] [CrossRef]
- Liu, W.; Xiong, L.; Xia, X.; Lu, Y.; Gao, L.; Song, S. Vision-aided intelligent vehicle sideslip angle estimation based on a dynamic model. Iet Intell. Transp. Syst. 2020, 14, 1183–1189. [Google Scholar] [CrossRef]
- Xia, X.; Xiong, L.; Huang, Y.; Lu, Y.; Gao, L.; Xu, N.; Yu, Z. Estimation on IMU yaw misalignment by fusing information of automotive onboard sensors. Mech. Syst. Signal Process. 2022, 162, 107993. [Google Scholar] [CrossRef]
- Liu, W.; Xia, X.; Xiong, L.; Lu, Y.; Gao, L.; Yu, Z. Automated Vehicle Sideslip Angle Estimation Considering Signal Measurement Characteristic. IEEE Sens. J. 2021, 21, 21675–21687. [Google Scholar] [CrossRef]
- Gao, L.; Xiong, L.; Xia, X.; Lu, Y.; Yu, Z.; Khajepour, A. Improved Vehicle Localization Using On-Board Sensors and Vehicle Lateral Velocity. IEEE Sens. J. 2022, 22, 6818–6831. [Google Scholar] [CrossRef]
- Duan, J.; Wang, P.; Ma, W.; Qiu, X.; Tian, X.; Fang, S. State of Charge Estimation of Lithium Battery Based on Improved Correntropy Extended Kalman Filter. Energies 2020, 13, 4197. [Google Scholar] [CrossRef]
- Xiong, R.; Sun, F.; Chen, Z.; He, H. A data-driven multi-scale extended Kalman filtering based parameter and state estimation approach of lithium-ion polymer battery in electric vehicles. Appl. Energy 2014, 113, 463–476. [Google Scholar] [CrossRef]
- Xiong, R.; Sun, F.C.; He, H.W. Data-driven state-of-charge estimator for electric vehicles battery using robust extended kalman filter. Int. J. Automot. Technol. 2014, 15, 89–96. [Google Scholar] [CrossRef]
- He, H.; Xiong, R.; Fan, J. Evaluation of Lithium-Ion Battery Equivalent Circuit Models for State of Charge Estimation by an Experimental Approach. Energies 2011, 4, 582–598. [Google Scholar] [CrossRef]
- Xu, P.; Li, J.; Sun, C.; Yang, G.; Sun, F. Adaptive State-of-Charge Estimation for Lithium-Ion Batteries by Considering Capacity Degradation. Electronics 2021, 10, 122. [Google Scholar] [CrossRef]
- He, Z.; Li, Y.; Sun, Y.; Zhao, S.; Lin, C.; Pan, C.; Wang, L. State-of-charge estimation of lithium ion batteries based on adaptive iterative extended Kalman filter. J. Energy Storage 2021, 39, 102593. [Google Scholar] [CrossRef]
- Zhai, L.; Feng, S. A novel evacuation path planning method based on improved genetic algorithm. J. Intell. Fuzzy Syst. 2022, 42, 1813–1823. [Google Scholar] [CrossRef]
- Kirkpatrick, S.; Gelatt, C.D., Jr.; Vecchi, M.P. Optimization by simulated annealing. Science 1983, 220, 671–680. [Google Scholar] [CrossRef] [PubMed]













| Estimation Method | Maximum Err | MAE | RMSE |
|---|---|---|---|
| EKF | 0.0576 | 0.0254 | 0.0274 |
| AEKF | 0.0438 | 0.0212 | 0.0232 |
| Estimation Method | Maximum Err | MAE | RMSE |
|---|---|---|---|
| BP-AEKF | 0.0242 | 0.0144 | 0.0153 |
| GA-BP-AEKF | 0.0237 | 0.0124 | 0.0137 |
| IGA-BP-AEKF | 0.0119 | 0.0083 | 0.0088 |
Disclaimer/Publisher’s Note: The statements, opinions and data contained in all publications are solely those of the individual author(s) and contributor(s) and not of MDPI and/or the editor(s). MDPI and/or the editor(s) disclaim responsibility for any injury to people or property resulting from any ideas, methods, instructions or products referred to in the content. |
© 2023 by the authors. Licensee MDPI, Basel, Switzerland. This article is an open access article distributed under the terms and conditions of the Creative Commons Attribution (CC BY) license (https://creativecommons.org/licenses/by/4.0/).
Share and Cite
Cao, L.; Shao, C.; Zhang, Z.; Cao, S. A Novel Fusion Method for State-of-Charge Estimation of Lithium-Ion Batteries Based on Improved Genetic Algorithm BP and Adaptive Extended Kalman Filter. Sensors 2023, 23, 5457. https://doi.org/10.3390/s23125457
Cao L, Shao C, Zhang Z, Cao S. A Novel Fusion Method for State-of-Charge Estimation of Lithium-Ion Batteries Based on Improved Genetic Algorithm BP and Adaptive Extended Kalman Filter. Sensors. 2023; 23(12):5457. https://doi.org/10.3390/s23125457
Chicago/Turabian StyleCao, Liling, Changfu Shao, Zheng Zhang, and Shouqi Cao. 2023. "A Novel Fusion Method for State-of-Charge Estimation of Lithium-Ion Batteries Based on Improved Genetic Algorithm BP and Adaptive Extended Kalman Filter" Sensors 23, no. 12: 5457. https://doi.org/10.3390/s23125457
APA StyleCao, L., Shao, C., Zhang, Z., & Cao, S. (2023). A Novel Fusion Method for State-of-Charge Estimation of Lithium-Ion Batteries Based on Improved Genetic Algorithm BP and Adaptive Extended Kalman Filter. Sensors, 23(12), 5457. https://doi.org/10.3390/s23125457

