DrunkChain: Blockchain-Based IoT System for Preventing Drunk Driving-Related Traffic Accidents
Abstract
:1. Introduction
- We propose a novel technique for detecting driver intoxication by monitoring both the alcohol concentration in the driver’s breath and the quality of the vehicle’s operation. As a result, even if the alcohol sensor is intentionally covered, an intoxicated driver cannot remain undetected.
- We propose a compact, easy-to-install hardware module that uploads the BAC, motion, and GPS data of the driver at regular intervals to the blockchain. Every driver with the installed module on their vehicle will have a recorded data history that depicts the driver’s trust profile.
- We highlight the immutability, scalability, and security features that make the platform more trustworthy and reliable. It is not possible to change the transaction history, regardless of the level of authority; hence, the guilty will eventually be penalized.
- We also elaborate on possible attacks, such as data mutability, identity theft, and man-in-the-middle attacks, as well as how they can be prevented.
2. Literature Review
- 3 If comprehensive work is done, well-explained, and tested.
- 2 If work is somewhat conducted and explained.
- 1 If a tad bit of an idea is given.
- 0 If work is not explained at all.
3. Methodology
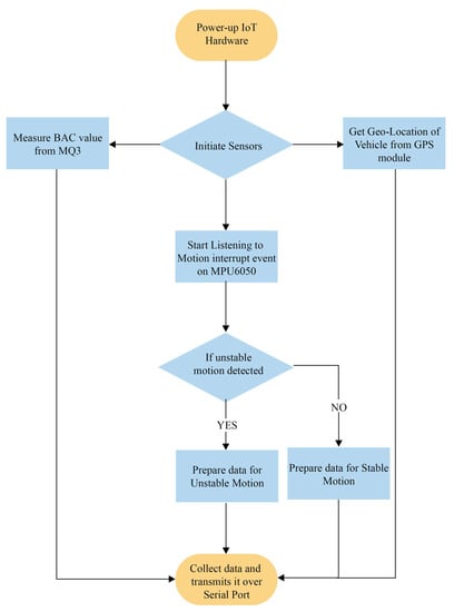
3.1. IoT Module
3.1.1. Hardware Description
3.1.2. Hardware Architecture
3.2. Blockchain Module
3.2.1. Module Architecture
3.2.2. Challenges Catered to by Blockchain
- Enhanced overall security of the system: The IoT modules are low-powered and computationally inferior devices. Modern security and cryptography algorithms cannot be implemented directly in these devices. This equipment is susceptible to hacking and DDoS attacks. Blockchain offers authentication and authorization, which reduces the likelihood of such attacks.
- Improved scalability: The IoT hardware needs to be installed on a large fleet of vehicles that generate an enormous amount of data every second, and the number of vehicles equipped with this system will continue to grow. Blockchain offers superior scalability compared to a centralized cloud server. Blockchain is fundamentally distinct from centralized systems and is designed to address issues such as scalability.
- Interoperability: Blockchain offers a uniform interface that is compatible with a variety of software and hardware environments. It improves the interoperability between IoT devices equipped with blockchain and other environments. In the current implementation of the system, both humans and other machines or software can access and utilize the data of any monitored vehicle driver. The data can be extracted, searched, and visualized by humans, machines, and software-based platforms.
- Execution time: A solitary organization operates and maintains a centralized system. If this is improperly loaded with unwanted software, consumers will be prevented from using it. This will have an impact on the execution times of all consumers. If the system is distributed, as opposed to centralized, then in the event that a node becomes severely overloaded or is destroyed, there will be a minimal performance change on the blockchain. This is because the blockchain operates on chains of blocks.
4. Results
4.1. Protection against Adversarial Attacks
4.1.1. Data Mutability
4.1.2. Identity Theft
4.1.3. Man-in-the-Middle Attack
4.2. Comparison with Existing Systems
4.3. Performance Tests
Network Connectivity Tests
5. Limitations, Future Directions, and Practical Applications of Study
5.1. Limitations of the Study
- Scalability: Implementing a blockchain-based IoT system to prevent drunk driving may result in scalability issues. As the Internet of Things (IoT) devices and system participant numbers grow, the blockchain network may encounter challenges with transaction processing speeds and data storage capacity.
- Privacy concerns: Collecting and disseminating sensitive information regarding alcohol intake and driving behavior can lead to privacy concerns. It is essential to protect the security and privacy of this information to prevent its misuse or unauthorized access.
- Adoption and compliance: The successful implementation of the proposed system is contingent on the participation and cooperation of many stakeholders, including drivers, vehicle manufacturers, law enforcement agencies, and regulatory authorities. Encouraging system adoption and enforcing system compliance can be challenging.
5.2. Future Research Directions
- Performance optimization: Further study can concentrate on improving the scalability, transaction processing speed, and energy efficiency of a blockchain-based Internet of Things system. Investigating different consensus techniques or designing hybrid designs may assist in enhancing the performance of the system.
- Privacy-preserving methods: Developing privacy-preserving procedures, such as zero-knowledge proof or safe multiparty computation, enables the sharing of relevant data without jeopardizing the privacy of people. Investigating improved cryptography algorithms can alleviate privacy concerns.
- Machine learning and predictive analytics: Integrating machine learning algorithms and predictive analytics can assist in identifying patterns and predicting possible drunk driving events. Improving the system’s ability to recognize harmful conduct in real time can result in more effective preventative measures. Further study might concentrate on improving the scalability, transaction processing speed, and energy efficiency of the blockchain-based Internet of Things system. Investigating different consensus techniques or designing hybrid designs may assist in enhancing the performance of the system.
5.3. Applications in Practice
- Prevention and awareness: The study’s findings can be utilized to develop educational and awareness efforts aimed at both drivers and the general public. Accidents can be reduced by promoting safe alcohol intake and emphasizing the necessity of preventing drunk driving.
- Law enforcement: The suggested technology can aid law enforcement agencies by delivering real-time information and notifications regarding possible drunk driving events. These data can assist them in prioritizing their resources and acting swiftly to avert mishaps.
- Insurance industry: Using the obtained results, insurance businesses might build unique goods and services, for instance, delivering premium discounts to individuals who actively participate in the blockchain-based IoT system and display safe driving behaviors.
- Manufacturers of motor automobiles: The findings can affect the design and development of vehicles to include improved sensors and technology that can identify indicators of alcohol impairment in drivers. This can contribute to the development of safer automobiles and lower the likelihood of drunk driving-related incidents.
6. Conclusions
Author Contributions
Funding
Institutional Review Board Statement
Informed Consent Statement
Data Availability Statement
Conflicts of Interest
References
- Estimated Worldwide Motor Vehicle Production from 2000 to 2021. 2021. Available online: https://www.statista.com/statistics/262747/worldwide-automobile-production-since-2000/ (accessed on 19 October 2022).
- The Provincial Motor Vehicles Ordinance 1965. 2022. Available online: http://punjablaws.gov.pk/laws/189.html (accessed on 19 October 2022).
- Global Status Report on Alcohol and Health 2018. 2018. Available online: https://www.who.int/publications/i/item/9789241565639 (accessed on 26 October 2022).
- Global Status Report on Road Safety. 2018. Available online: https://www.who.int/publications/i/item/9789241565684 (accessed on 19 October 2022).
- Deaths by Inebriated Drivers In Pakistan. 2020. Available online: https://www.dawn.com/news/1598181 (accessed on 19 October 2022).
- Sanghvi, K. Drunk driving detection. Comput. Sci. Inf. Technol. 2018, 6, 24–30. [Google Scholar] [CrossRef] [Green Version]
- Uzairue, S.; Ighalo, J.; Matthews, V.O.; Nwukor, F.; Popoola, S.I. IoT-enabled alcohol detection system for road transportation safety in smart city. In Proceedings of the International Conference on Computational Science and Its Applications, Melbourne, Australia, 2–5 July 2018; Springer: Cham, Switzerland, 2018; pp. 695–704. [Google Scholar]
- Gupta, A.; Ojha, S.; Kumar, V.; Singh, V.; Malav, V. Alcohol detection with vehicle controlling. Int. J. Eng. Manag. Res. (IJEMR) 2016, 6, 20–23. [Google Scholar]
- Deb, T. IoT based road traffic control system for Bangladesh. Int. J. Recent Technol. Eng. 2021, 10, 2277–3878. [Google Scholar]
- Chen, L.W.; Chen, H.M. Driver behavior monitoring and warning with dangerous driving detection based on the internet of vehicles. IEEE Trans. Intell. Transp. Syst. 2020, 22, 7232–7241. [Google Scholar] [CrossRef]
- Zhang, M.; Chen, C.; Wo, T.; Xie, T.; Bhuiyan, M.Z.A.; Lin, X. SafeDrive: Online driving anomaly detection from large-scale vehicle data. IEEE Trans. Ind. Inform. 2017, 13, 2087–2096. [Google Scholar] [CrossRef]
- Han, M.; Wu, J.; Bashir, A.K.; Yang, W.; Imran, M.; Nasser, N. Adversarial learning-based bias mitigation for fatigue driving detection in fair-intelligent iov. In Proceedings of the GLOBECOM 2020-2020 IEEE Global Communications Conference, Taipei, Taiwan, 7–11 December 2020; pp. 1–6. [Google Scholar]
- Halim, Z.; Sulaiman, M.; Waqas, M.; Aydın, D. Deep neural network-based identification of driving risk utilizing driver dependent vehicle driving features: A scheme for critical infrastructure protection. Ambient Intell. Humaniz. Comput. 2022. [Google Scholar] [CrossRef]
- Park, D.E.; Park, S.E. Factors affecting perceived safety and enjoyment based on driver experience. Transp. Res. Part F Traffic Psychol. Behav. 2021, 83, 148–163. [Google Scholar] [CrossRef]
- Andrews, J.; Shareef, Z.; Mohammed, M.; Nwobi, E.; Masri-zada, T.; Head, T.; Zohr, T.; Head, D.; Commissaris, R. A ‘Hands on’ Public Service Program to Help People Stay Sober and Safer on the Roadway. Sustainability 2021, 13, 10979. [Google Scholar] [CrossRef]
- Šarac, M.; Pavlović, N.; Bacanin, N.; Al-Turjman, F.; Adamović, S. Increasing privacy and security by integrating a Blockchain Secure Interface into an IoT Device Security Gateway Architecture. Energy Rep. 2021, 7, 8075–8082. [Google Scholar] [CrossRef]
- Hjalmar, D.; Jamente, C.; Pillai Sivakumar, I. How Blockchain and AI accelerate the application of IoT technology to keep drivers’ safe on the road. Proc. Stud.-Fac. Res. Day CSIS Pace Univ. 2018, B8-1. [Google Scholar]
- Dai, J.; Teng, J.; Bai, X.; Shen, Z.; Xuan, D. Mobile phone based drunk driving detection. In Proceedings of the 2010 4th International Conference on Pervasive Computing Technologies for Healthcare, Munich, Germany, 22–25 March 2010; pp. 1–8. [Google Scholar]
- Ma, C.; Dai, X.; Zhu, J.; Liu, N.; Sun, H.; Liu, M. Drivingsense: Dangerous driving behavior identification based on smartphone autocalibration. Mob. Inf. Syst. 2017, 2017, 9075653. [Google Scholar] [CrossRef] [Green Version]
- Kassen, M. Blockchain and e-government innovation: Automation of public information processes. Inf. Syst. 2022, 103, 101862. [Google Scholar] [CrossRef]
- Qashlan, A.; Nanda, P.; He, X.; Mohanty, M. Privacy-preserving mechanism in smart home using blockchain. IEEE Access 2021, 9, 103651–103669. [Google Scholar] [CrossRef]
- Ullah, A.; Sumiraj, A.; Shanawoaz, M.; Kabir, A. IoT based vehicle speed monitoring and controlling system for reducing accident occurs on the road in Bangladesh. J. Adv. Parallel Comput. 2020, 3, 1–17. [Google Scholar]
- Biswal, A.K.; Singh, D.; Pattanayak, B.K.; Samanta, D.; Yang, M.H. IoT-based smart alert system for drowsy driver detection. Wirel. Commun. Mob. Comput. 2021, 2021, 6627217. [Google Scholar] [CrossRef]
- Pingale, A.; Farheen, T. Pothole and Alcohol Detection using IoT. Int. Res. J. Eng. Technol. 2021, 8, 24–30. [Google Scholar]
- Ramprasad, M.; Srinivas, K. Tracking alcoholic driving using with artificial intelligence and IoT devices. Int. J. Innov. Technol. Explor. Eng. 2019, 8, 2225–2230. [Google Scholar]
- Altaf, A.; Abbas, H.; Iqbal, F.; Derhab, A. Trust models of internet of smart things: A survey, open issues, and future directions. J. Netw. Comput. Appl. 2019, 137, 93–111. [Google Scholar] [CrossRef]
- Altaf, A.; Abbas, H.; Iqbal, F.; Khan, M.M.Z.M.; Daneshmand, M. Robust, Secure, and Adaptive Trust-Oriented Service Selection in IoT-Based Smart Buildings. IEEE Internet Things J. 2021, 8, 7497–7509. [Google Scholar] [CrossRef]
- Altaf, A.; Abbas, H.; Iqbal, F.; Khan, M.M.Z.M.; Rauf, A.; Kanwal, T. Mitigating service-oriented attacks using context-based trust for smart cities in IoT networks. J. Syst. Archit. 2021, 115, 102028. [Google Scholar] [CrossRef]
- Altaf, A.; Abbas, H.; Iqbal, F.; Khan, F.A.; Rubab, S.; Derhab, A. Context-oriented trust computation model for industrial Internet of Things. Comput. Electr. Eng. 2021, 92, 107123. [Google Scholar] [CrossRef]
- Altaf, A.; Iqbal, F.; Latif, R.; Yakubu, B.M.; Latif, S.; Samiullah, H. A Survey of Blockchain Technology: Architecture, Applied Domains, Platforms, and Security Threats. Soc. Sci. Comput. Rev. 2022, 08944393221110148. [Google Scholar] [CrossRef]
- Fu, Y.; Li, C.; Yu, F.R.; Luan, T.H.; Zhang, Y. A Survey of Driving Safety With Sensing, Vehicular Communications, and Artificial Intelligence-Based Collision Avoidance. IEEE Trans. Intell. Transp. Syst. 2022, 23, 6142–6163. [Google Scholar] [CrossRef]
- I2C Bus. 2022. Available online: https://en.wikipedia.org/wiki/I%C2%B2C (accessed on 19 October 2022).
- Adafruit MPU6050 Library. 2022. Available online: https://github.com/adafruit/Adafruit_MPU6050 (accessed on 19 October 2022).
- Ubuntu. 2022. Available online: https://ubuntu.com/ (accessed on 19 October 2022).
- Algorand Blockchain. 2022. Available online: https://www.algorand.com/ (accessed on 19 October 2022).
- MQ3 Sensor Datasheet. 2022. Available online: https://www.sparkfun.com/datasheets/Sensors/MQ-3.pdf (accessed on 19 October 2022).
- Soner, S.; Litoriya, R.; Pandey, P. Integrating Blockchain Technology with IoT and ML to Avoid Road Accidents Caused by Drunk Driving. Wirel. Pers. Commun. 2022, 125, 3001–3018. [Google Scholar] [CrossRef]
- Purestake API. 2023. Available online: https://notenoughtech.com/raspberry-pi/raspberry-pi-internet-speed/ (accessed on 24 May 2023).
- Purestake API. 2023. Available online: https://charji.ptcl.com.pk/ (accessed on 24 May 2023).
















| Nature of Data | Count |
|---|---|
| Total fatalities in the country [4] | 27,582 per year |
| Total accidents in Karachi city [5] | 154 in 10 months |
| Total fatalities caused by inebriated drivers in Karachi city [5] | 150 in 10 months |
| Reference | Focus of the Paper | Gaps | ||||
|---|---|---|---|---|---|---|
| Authentication and Authorization | Data Encryption and Security | Backup and Recovery | Underlying Technology Used | Problem Solution | ||
| [7] | Measures to shut down and track vehicles to make the roads safer from drunk driving accidents | 0 | 0 | 0 | 1 | 2 |
| [8] | Implementation of an embedded system with an alcohol sensor, which enables the vehicle to prevent the drunk individual from driving | 0 | 1 | 1 | 0 | 1 |
| [9] | A system that controls traffic using IoT and AI by signaling and detecting the roads and traffic | 1 | 0 | 1 | 1 | 2 |
| [10] | A safe driving mechanism that involves tracking driving behavior with detection accuracy and alarm rates | 0 | 0 | 0 | 1 | 1 |
| [11] | Online system that detects anomalies by quantitatively evaluating the information of the driver | 1 | 0 | 1 | 1 | 1 |
| [12] | An IoV-based system that detects if a driver is fatigued via neural networks (ML) and the normalization algorithm | 1 | 1 | 1 | 1 | 1 |
| [13] | DL and AI-based systems to recognize driving hazards for light transport vehicles (LTVs), providing early warnings prior to predicted collisions | 2 | 1 | 0 | 1 | 2 |
| [14] | Identifies the factors that contribute to the overall driving experience and compares these factors between older and younger drivers | 0 | 0 | 0 | 1 | 1 |
| [15] | A virtual reality (VR) driving ’game’ that educates the public more effectively on the hazards of drunk driving using an evidence-based approach; includes real alcohol-impaired participants | 1 | 2 | 1 | 1 | 1 |
| Technological Dissection of Each System Presented in the Study | Study | Qty |
|---|---|---|
| Android | [18,19] | 2 |
| Modules using Wi-Fi | [7,9,11,17,18] | 5 |
| Arduino | [8,16] | 2 |
| Blockchain | [17,20,21] | 3 |
| Sensors | [7,8,22] | 3 |
| GPU | [7,8,10,12,23] | 5 |
| IoT | [7,9,16,19,20,22,23,24,25] | 9 |
| GPS | [7,8,10,16,22,24] | 6 |
| AI and machine learning models | [9,10,11,12,19,23,25] | 7 |
| Distance (cm) | Sensor Value | BAC (mg/L) |
|---|---|---|
| 0 | 334 | 10 |
| 10 | 272 | 7.12 |
| 20 | 190 | 5.33 |
| 30 | 137 | 3.27 |
| 40 | 87 | 0.19 |
| 50 | 80 | 0.05 |
Disclaimer/Publisher’s Note: The statements, opinions and data contained in all publications are solely those of the individual author(s) and contributor(s) and not of MDPI and/or the editor(s). MDPI and/or the editor(s) disclaim responsibility for any injury to people or property resulting from any ideas, methods, instructions or products referred to in the content. |
© 2023 by the authors. Licensee MDPI, Basel, Switzerland. This article is an open access article distributed under the terms and conditions of the Creative Commons Attribution (CC BY) license (https://creativecommons.org/licenses/by/4.0/).
Share and Cite
Farooq, H.; Altaf, A.; Iqbal, F.; Galán, J.C.; Aray, D.G.; Ashraf, I. DrunkChain: Blockchain-Based IoT System for Preventing Drunk Driving-Related Traffic Accidents. Sensors 2023, 23, 5388. https://doi.org/10.3390/s23125388
Farooq H, Altaf A, Iqbal F, Galán JC, Aray DG, Ashraf I. DrunkChain: Blockchain-Based IoT System for Preventing Drunk Driving-Related Traffic Accidents. Sensors. 2023; 23(12):5388. https://doi.org/10.3390/s23125388
Chicago/Turabian StyleFarooq, Hamza, Ayesha Altaf, Faiza Iqbal, Juan Castanedo Galán, Daniel Gavilanes Aray, and Imran Ashraf. 2023. "DrunkChain: Blockchain-Based IoT System for Preventing Drunk Driving-Related Traffic Accidents" Sensors 23, no. 12: 5388. https://doi.org/10.3390/s23125388
APA StyleFarooq, H., Altaf, A., Iqbal, F., Galán, J. C., Aray, D. G., & Ashraf, I. (2023). DrunkChain: Blockchain-Based IoT System for Preventing Drunk Driving-Related Traffic Accidents. Sensors, 23(12), 5388. https://doi.org/10.3390/s23125388

