A Fault Diagnosis System for a Pipeline Robot Based on Sound Signal Recognition
Abstract
:1. Introduction
- (1)
- We propose an online fault diagnosis system for pipeline robots based on sound signal recognition. By identifying the sound signals obtained by sensors, the working conditions of pipeline robots can be judged, and it can be used to perform predictive maintenance when needed to extend the life of pipeline robots. Without affecting the safe operation of the pipeline robot, the probability of serious failures such as shutdown and loss of control of the robot in the pipeline is reduced.
- (2)
- Based on the idea of deep transfer learning, an end-to-end fault diagnosis method is proposed. First, the original sensor data are converted into time–frequency images through the short-time Fourier transform method, the underlying features are extracted by a pretraining network, and then the time–frequency images are used to fine-tune the higher levels of the neural network. The model solves the problem that small datasets cannot be trained in deep neural networks, and the use of transfer learning greatly reduces training time.
2. Related Research
3. Proposed Fault Diagnosis System
3.1. Hardware
3.1.1. Pipeline Robot
3.1.2. Raspberry Pi and Sound Sensors
3.2. Software
3.3. Fault Diagnosis Method Based on Deep Transfer Learning
3.3.1. Data Preprocessing
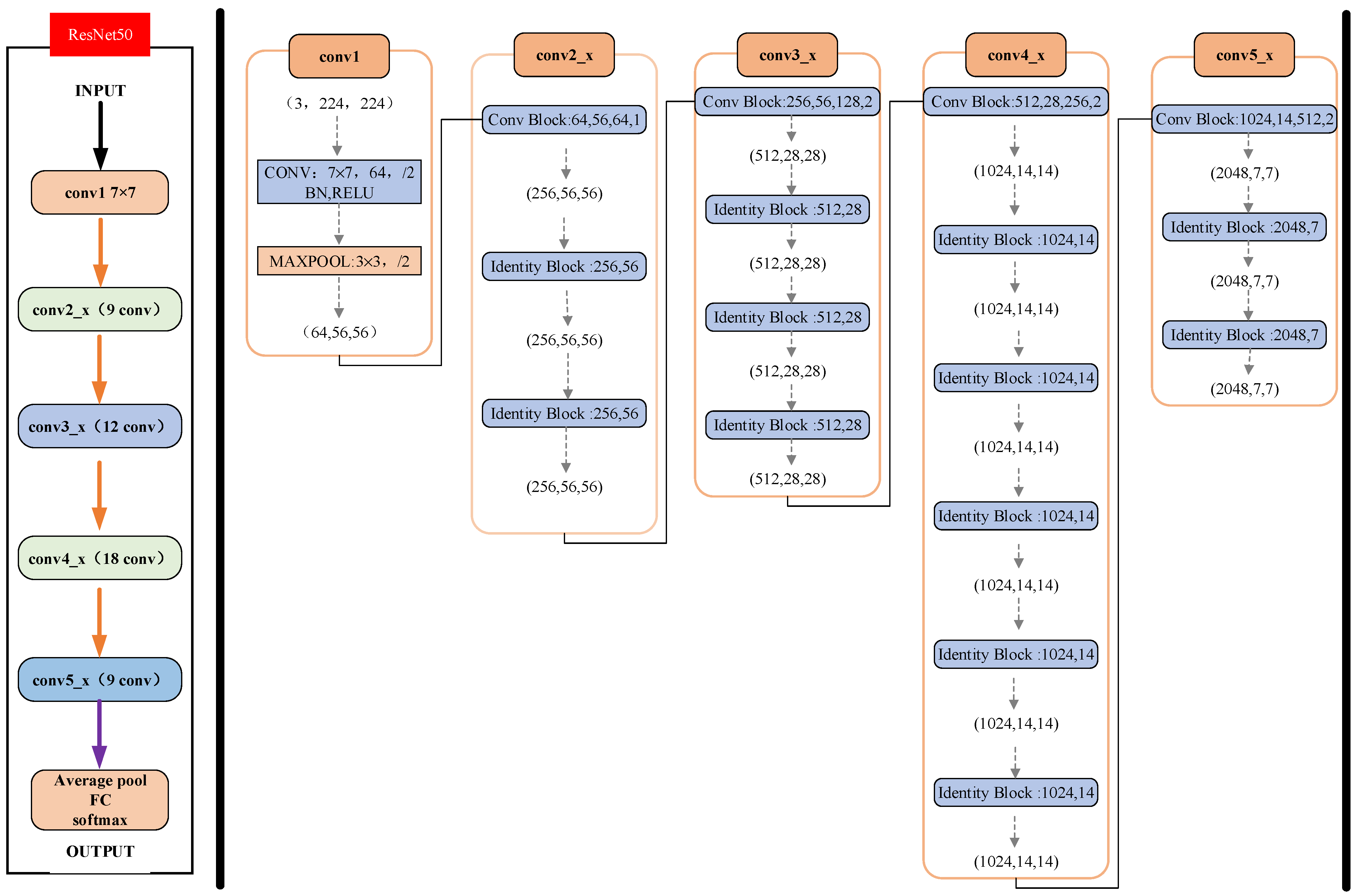
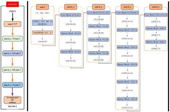
3.3.2. Pretraining Model Construction and Fine-Tuning
3.3.3. Model Training
4. Experimental Verification
4.1. Dataset and Experimental Setup
4.2. Results and Discussion
5. Conclusions and Future Research
Supplementary Materials
Author Contributions
Funding
Conflicts of Interest
References
- Shao, S.; McAleer, S.; Yan, R.; Baldi, P. Highly Accurate Machine Fault Diagnosis Using Deep Transfer Learning. IEEE Trans. Ind. Inform. 2019, 15, 2446–2455. [Google Scholar] [CrossRef]
- Wen, L.; Gao, L.; Li, X. A New Deep Transfer Learning Based on Sparse Auto-Encoder for Fault Diagnosis. IEEE Trans. Syst. Man Cybern. Syst. 2019, 49, 136–144. [Google Scholar] [CrossRef]
- Sun, M.; Wang, H.; Liu, P.; Huang, S.; Wang, P.; Meng, J. Stack Autoencoder Transfer Learning Algorithm for Bearing Fault Diagnosis Based on Class Separation and Domain Fusion. IEEE Trans. Ind. Electron. 2021, 69, 3047–3058. [Google Scholar] [CrossRef]
- Shaikh, K.B.T.; Jawarkar, N.P.; Ahmed, V. Machine diagnosis using acoustic analysis: A review. In Proceedings of the 2021 IEEE Conference on Norbert Wiener in the 21st Century (21CW), Chennai, India, 22–25 July 2021; Institute of Electrical and Electronics Engineers (IEEE): Manhattan, NY, USA, 2021; pp. 1–6. [Google Scholar]
- Yadav, S.K.; Tyagi, K.; Shah, B.; Kalra, P.K. Audio Signature-Based Condition Monitoring of Internal Combustion Engine Using FFT and Correlation Approach. IEEE Trans. Instrum. Meas. 2010, 60, 1217–1226. [Google Scholar] [CrossRef]
- Schmidhuber, J. Deep Learning in Neural Networks: An Overview. Neural Netw. 2015, 61, 85–117. [Google Scholar] [CrossRef] [Green Version]
- Yang, B.; Lei, Y.; Jia, F.; Li, N.; Du, Z. A Polynomial Kernel Induced Distance Metric to Improve Deep Transfer Learning for Fault Diagnosis of Machines. IEEE Trans. Ind. Electron. 2019, 67, 9747–9757. [Google Scholar] [CrossRef]
- Wang, Y.S.; Liu, N.N.; Guo, H.; Wang, X.L. An engine-fault-diagnosis system based on sound intensity analysis and wavelet packet pre-processing neural network. Eng. Appl. Artif. Intell. 2020, 94, 103765. [Google Scholar] [CrossRef]
- Yan, R.; Shen, F.; Sun, C.; Chen, X. Knowledge Transfer for Rotary Machine Fault Diagnosis. IEEE Sens. J. 2020, 20, 8374–8393. [Google Scholar] [CrossRef]
- Chen, Z.; Cen, J.; Xiong, J. Rolling Bearing Fault Diagnosis Using Time-Frequency Analysis and Deep Transfer Convolutional Neural Network. IEEE Access 2020, 8, 150248–150261. [Google Scholar] [CrossRef]
- Shatnawi, Y.; Al-Khassaweneh, M. Fault diagnosis in internal combustion engines using extension neural network. IEEE Trans. Ind. Electron. 2014, 61, 1434–1443. [Google Scholar] [CrossRef]
- Yin, Z.; Hou, J. Recent advances on SVM based fault diagnosis and process monitoring in complicated industrial processes. Neurocomputing 2016, 174, 643–650. [Google Scholar] [CrossRef]
- Qin, X.; Li, Q.; Dong, X.; Lv, S. The fault diagnosis of rolling bearing based on ensemble empirical mode decomposition and random forest. Shock Vib. 2017, 2017, 2623081. [Google Scholar] [CrossRef]
- Zhao, R.; Yan, R.; Chen, Z.; Mao, K.; Wang, P.; Gao, R.X. Deep learning and its applications to machine health monitoring. Mech. Syst. Signal Process. 2019, 115, 213–237. [Google Scholar] [CrossRef]
- Cho, H.C.; Knowles, J.; Fadali, M.S.; Lee, K.S. Fault detection and isolation of induction motors using recurrent neural networks and dynamic Bayesian modeling. IEEE Trans. Control Syst. Technol. 2009, 18, 430–437. [Google Scholar] [CrossRef]
- Sun, W.; Shao, S.; Zhao, R.; Yan, R.; Zhang, X.; Chen, X. A sparse auto-encoder-based deep neural network approach for induction motor faults classification. Measurement 2016, 89, 171–178. [Google Scholar] [CrossRef]
- Zhang, L.; Lin, J.; Liu, B.; Zhang, Z.; Yan, X.; Wei, M. A Review on Deep Learning Applications in Prognostics and Health Management. IEEE Access 2019, 7, 162415–162438. [Google Scholar] [CrossRef]
- Lei, Y.; Jia, F.; Lin, J.; Xing, S.; Ding, S.X. An Intelligent Fault Diagnosis Method Using Unsupervised Feature Learning Towards Mechanical Big Data. IEEE Trans. Ind. Electron. 2016, 63, 3137–3147. [Google Scholar] [CrossRef]
- Koutini, K.; Eghbal-Zadeh, H.; Widmer, G. Receptive Field Regularization Techniques for Audio Classification and Tagging with Deep Convolutional Neural Networks. IEEE/ACM Trans. Audio Speech Lang. Process. 2021, 29, 1987–2000. [Google Scholar] [CrossRef]
- Wen, L.; Li, X.; Gao, L.; Zhang, Y. A new convolutional neural network-based data-driven fault diagnosis method. IEEE Trans. Ind. Electron. 2017, 65, 5990–5998. [Google Scholar] [CrossRef]
- Kong, Q.; Cao, Y.; Iqbal, T.; Wang, Y.; Wang, W.; Plumbley, M.D. PANNs: Large-Scale Pretrained Audio Neural Networks for Audio Pattern Recognition. IEEE/ACM Trans. Audio Speech Lang. Process. 2020, 28, 2880–2894. [Google Scholar] [CrossRef]
- Chen, S.X.; Zhou, L.; Ni, Y.Q.; Liu, X.Z. An acoustic-homologous transfer learning approach for acoustic emission–based rail condition evaluation. Struct. Health Monit. 2020, 20, 147592172097694. [Google Scholar] [CrossRef]
- Zhao, W.; Zhang, L.; Kim, J. Design and Analysis of Independently Adjustable Large In-Pipe Robot for Long-Distance Pipeline. Appl. Sci. 2020, 10, 3637. [Google Scholar] [CrossRef]
- Choi, K.; Fazekas, G.; Sandler, M. Automatic tagging using deep convolutional neural networks. arXiv 2016, arXiv:1606.00298. [Google Scholar]
- Kong, Q.; Yu, C.; Xu, Y.; Iqbal, T.; Wang, W.; Plumbley, M.D. Weakly labelled audioset tagging with attention neural networks. IEEE/ACM Trans. Audio Speech Lang. Process. 2019, 27, 1791–1802. [Google Scholar] [CrossRef] [Green Version]
- He, K.; Zhang, X.; Ren, S.; Sun, J. Deep residual learning for image recognition. In Proceedings of the 2016 IEEE Conference on Computer Vision and Pattern Recognition (CVPR), Las Vegas, NV, USA, 27–30 June 2016; pp. 770–778. [Google Scholar] [CrossRef] [Green Version]







| Normal Signal | Motor Raceway Fault Signal | Crawler Wheel Stuck Fault Signal | Posture Adjustment Fault Signal | |
|---|---|---|---|---|
| original sound signal | 6.481 | 6.364 | 6.121 | 6.241 |
| denoised signal | 7.366 | 7.254 | 7.569 | 7.624 |
| Condition | Description | |
|---|---|---|
| NC | Normal condition | Healthy pipeline robot without defect |
| MC | Motor raceway fault | Motor raceway defect |
| MR | Motor roller fault | Motor roller defect |
| TJ | Crawler wheel stuck fault | The pipeline robot is stuck by a foreign object in the pipeline. |
| SA | Posture adjustment fault | Realize the adaptive fit between the track and the pipe wall under different pipe diameters through structural adjustment. |
| BN | Bearing fault | Bearing defect |
| Fault Diagnosis Method | NC | MC | MR | TJ | SA | BN | Average |
|---|---|---|---|---|---|---|---|
| VGG16 | 96.99% | 95.90% | 95.93% | 95.88% | 95.91% | 95.92% | 95.99% |
| CNN trained from scratch | 98.20% | 97.55% | 97.45% | 98.20% | 97.46% | 96.46% | 97.55% |
| Fine-tuned the last 1 residual block and SoftMax | 97.88% | 97.88% | 97.34% | 97.86% | 97.88% | 97.42% | 97.71% |
| Only fine-tune the SoftMax | 94.56% | 93.46% | 95.79% | 93.73% | 95.83% | 96.03% | 94.90% |
Publisher’s Note: MDPI stays neutral with regard to jurisdictional claims in published maps and institutional affiliations. |
© 2022 by the authors. Licensee MDPI, Basel, Switzerland. This article is an open access article distributed under the terms and conditions of the Creative Commons Attribution (CC BY) license (https://creativecommons.org/licenses/by/4.0/).
Share and Cite
Cao, H.; Yu, J.; Wang, Y.; Zhang, L.; Kim, J. A Fault Diagnosis System for a Pipeline Robot Based on Sound Signal Recognition. Sensors 2022, 22, 3275. https://doi.org/10.3390/s22093275
Cao H, Yu J, Wang Y, Zhang L, Kim J. A Fault Diagnosis System for a Pipeline Robot Based on Sound Signal Recognition. Sensors. 2022; 22(9):3275. https://doi.org/10.3390/s22093275
Chicago/Turabian StyleCao, Hai, Jinpeng Yu, Yu Wang, Liang Zhang, and Jongwon Kim. 2022. "A Fault Diagnosis System for a Pipeline Robot Based on Sound Signal Recognition" Sensors 22, no. 9: 3275. https://doi.org/10.3390/s22093275
APA StyleCao, H., Yu, J., Wang, Y., Zhang, L., & Kim, J. (2022). A Fault Diagnosis System for a Pipeline Robot Based on Sound Signal Recognition. Sensors, 22(9), 3275. https://doi.org/10.3390/s22093275

