Wake-Up Receiver-Based Routing for Clustered Multihop Wireless Sensor Networks
Abstract
:1. Introduction
- The sensors layer: made up of sensors equipped with batteries, and in addition, each sensor node is equipped with a WuRx.
- Fog computing layer: made up of Fog Nodes. These nodes are much more powerful than sensor nodes and are placed physically near the sensor nodes to assist them and help them in their complex tasks [17,18]. Each Fog Node is responsible for a sensor cluster. It controls the data packets transmitted in the network between the different network structures (sink and cluster nodes). It maintains in its routing table all the source routes from each node in its cluster to it.
2. Background
2.1. Wake-Up Receiver-Based Sensors
2.2. Source Routing
3. Related Work
4. Proposed Approach
4.1. Node Description
4.2. Wake-Up Packet Addressing
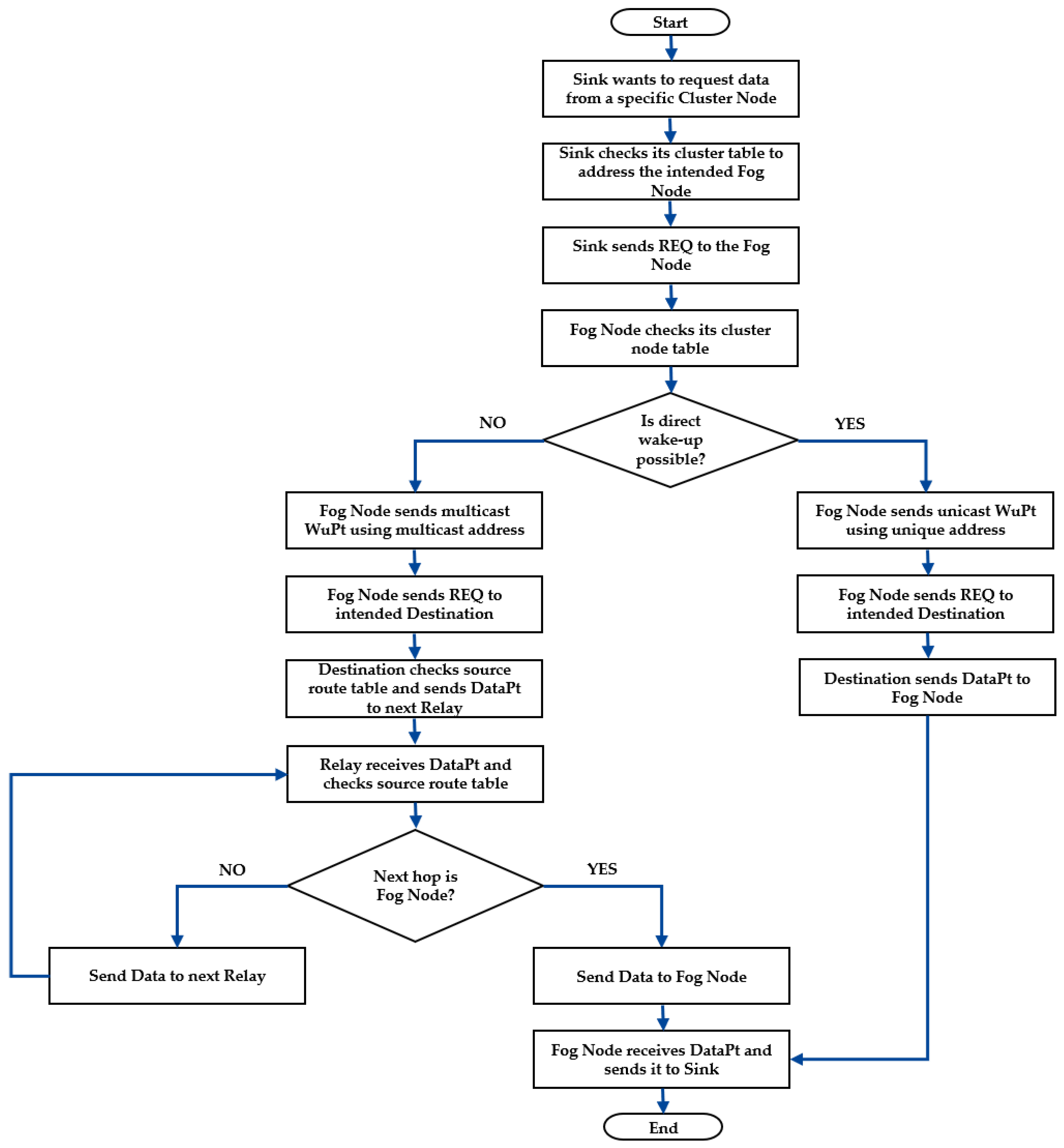
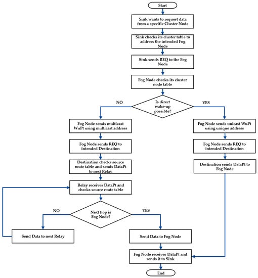
4.3. Routing Process Description
- The SINK decides the routing and transmission timing of each sensor node. When the SINK tries to collect sensor data from the Destination Node DST, it checks its routing table to find out which Fog Node FN is in charge for the DST. Then the SINK transmits an REQ to the responsible FN.
- The FN is always on and main powered. It receives the request REQ from the SINK and checks its routing table to specify the nodes that will act as Relays REL. The wake-up messsage WuPt is sent via multicast to wake up the DST and its corresponding RELs. The FN remains in receiving mode.
- The DST receives the WuPt and starts data transmission to the REL. Each node that finalises its transmission returns to the sleeping mode.
- The FN receives the data and forwards the packet to the SINK. The FN goes to receive mode.
- The SINK receives the data.
| Algorithm 1: WuPt transmission |
|
| Algorithm 2: Data transmission |
|
5. Experimental Setup and Measurement
5.1. Description of the Proposed Approach and the Compared Works
5.2. Experimental Setup
5.3. Performance Evaluation
6. Conclusions
Author Contributions
Funding
Acknowledgments
Conflicts of Interest
References
- Cui, Y.; Liu, F.; Jing, X.; Mu, J. Integrating Sensing and Communications for Ubiquitous IoT: Applications, Trends, and Challenges. IEEE Netw. 2021, 35, 158–167. [Google Scholar] [CrossRef]
- Alam, T. Cloud-based IoT applications and their roles in smart cities. Smart Cities 2021, 4, 1196–1219. [Google Scholar] [CrossRef]
- Girish, S.V.; Prakash, R.; Balaji Ganesh, A. Real-time remote monitoring of indoor air quality using Internet of Things (IoT) and GSM connectivity. In Artificial Intelligence and Evolutionary Computations in Engineering Systems; Springer: New Delhi, India, 2016; pp. 527–533. [Google Scholar]
- Guidara, A.; Derbel, F.; Fersi, G.; Bdiri, S.; Jemaa, M.B. Energy-efficient on-demand indoor localization platform based on wireless sensor networks using low power wake up receiver. Ad Hoc Netw. 2019, 93, 101902. [Google Scholar] [CrossRef]
- Guidara, A.; Fersi, G.; Jemaa, M.B.; Derbel, F. A new deep learning-based distance and position estimation model for range-based indoor localization systems. Ad Hoc Netw. 2021, 114, 102445. [Google Scholar] [CrossRef]
- Gope, P.; Hwang, T. BSN-Care: A secure IoT-based modern healthcare system using body sensor network. IEEE Sens. J. 2015, 16, 1368–1376. [Google Scholar] [CrossRef]
- Ullah, A.; Said, G.; Sher, M.; Ning, H. Fog-assisted secure healthcare data aggregation scheme in IoT-enabled WSN. Peer Peer Netw. Appl. 2020, 13, 163–174. [Google Scholar] [CrossRef]
- Hafdi, K.; Kriouile, A.; Kriouile, A. Overview on Internet of Things (IoT) Architectures, Enabling Technologies and Challenges. J. Comput. 2019, 14, 557–570. [Google Scholar] [CrossRef]
- Xiang, X.; Liu, W.; Xiong, N.N.; Song, H.; Liu, A.; Wang, T. Duty cycle adaptive adjustment based device to device (D2D) communication scheme for WSNs. IEEE Access 2018, 6, 76339–76373. [Google Scholar] [CrossRef]
- Qi, W.; Liu, W.; Liu, X.; Liu, A.; Wang, T.; Xiong, N.N.; Cai, Z. Minimizing delay and transmission times with long lifetime in code dissemination scheme for high loss ratio and low duty cycle wireless sensor networks. Sensors 2018, 18, 3516. [Google Scholar] [CrossRef] [PubMed] [Green Version]
- Kanoun, O.; Bradai, S.; Khriji, S.; Bouattour, G.; El Houssaini, D.; Ben Ammar, M.; Naifar, S.; Bouhamed, A.; Derbel, F.; Viehweger, C. Energy-aware system design for autonomous wireless sensor nodes: A comprehensive review. Sensors 2021, 21, 548. [Google Scholar] [CrossRef] [PubMed]
- He, D.; Fahimi, B. Power management of a self-powered multi-parameter wireless sensor for IoT application. In Proceedings of the 2018 IEEE Applied Power Electronics Conference and Exposition (APEC), San Antonio, TX, USA, 4–8 March 2018; IEEE: Piscataway, NJ, USA, 2018; pp. 1380–1385. [Google Scholar]
- Setiawan, D.; Aziz, A.A.; Kim, D.I.; Choi, K.W. Experiment, modeling, and analysis of wireless-powered sensor network for energy neutral power management. IEEE Syst. J. 2017, 12, 3381–3392. [Google Scholar] [CrossRef] [Green Version]
- Fromm, R.; Schott, L.; Derbel, F. An Efficient Low-power Wake-up Receiver Architecture for Power Saving for Transmitter and Receiver Communications. In Proceedings of the 10th International Conference on Sensor Networks, SENSORNETS 2021, Vienna, Austria, 9–10 February 2021; pp. 61–68. [Google Scholar]
- Piyare, R.; Murphy, A.L.; Kiraly, C.; Tosato, P.; Brunelli, D. Ultra low power wake-up radios: A hardware and networking survey. IEEE Commun. Surv. Tutor. 2017, 19, 2117–2157. [Google Scholar] [CrossRef]
- Zaraket, E.; Murad, N.M.; Yazdani, S.S.; Rajaoarisoa, L.; Ravelo, B. An overview on low energy wake-up radio technology: Active and passive circuits associated with MAC and routing protocols. J. Netw. Comput. Appl. 2021, 190, 103140. [Google Scholar] [CrossRef]
- Fersi, G. Fog computing and Internet of Things in one building block: A survey and an overview of interacting technologies. Clust. Comput. 2021, 24, 2757–2787. [Google Scholar] [CrossRef]
- Mihai, V.; Dragana, C.; Stamatescu, G.; Popescu, D.; Ichim, L. Wireless sensor network architecture based on fog computing. In Proceedings of the 2018 5th International Conference on Control, Decision and Information Technologies (CoDIT), Thessaloniki, Greece, 10–13 April 2018; IEEE: Piscataway, NJ, USA, 2018; pp. 743–747. [Google Scholar]
- Gamm, G.U.; Sippel, M.; Kostic, M.; Reindl, L.M. Low power wake-up receiver for wireless sensor nodes. In Proceedings of the 2010 Sixth International Conference on Intelligent Sensors, Sensor Networks and Information Processing, Brisbane, QLD, Australia, 7–10 December 2010; IEEE: Piscataway, NJ, USA, 2010; pp. 121–126. [Google Scholar]
- Najafi, G.; Gudakahriz, S.J. A stable routing protocol based on DSR protocol for mobile ad hoc networks. Int. J. Wirel. Microw. Technol. 2018, 3, 14–22. [Google Scholar] [CrossRef] [Green Version]
- Tarique, M.; Tepe, K.E.; Naserian, M. Energy saving dynamic source routing for ad hoc wireless networks. In Proceedings of the Third International Symposium on Modeling and Optimization in Mobile, Ad Hoc, and Wireless Networks (WiOpt’05), Trentino, Italy, 3–7 April 2005; IEEE: Piscataway, NJ, USA, 2005; pp. 305–310. [Google Scholar]
- Yi, J.; Adnane, A.; David, S.; Parrein, B. Multipath optimized link state routing for mobile ad hoc networks. Ad Hoc Netw. 2011, 9, 28–47. [Google Scholar] [CrossRef] [Green Version]
- Petrioli, C.; Spenza, D.; Tommasino, P.; Trifiletti, A. A novel wake-up receiver with addressing capability for wireless sensor nodes. In Proceedings of the 2014 IEEE International Conference on Distributed Computing in Sensor Systems, Marina Del Rey, CA, USA, 26–28 May 2014; IEEE: Piscataway, NJ, USA, 2014; pp. 18–25. [Google Scholar]
- Basagni, S.; Petrioli, C.; Spenza, D. CTP-WUR: The collection tree protocol in wake-up radio WSNs for critical applications. In Proceedings of the 2016 International Conference on Computing, Networking and Communications (ICNC), Kauai, HI, USA, 15–18 February 2016; IEEE: Piscataway, NJ, USA, 2016; pp. 1–6. [Google Scholar]
- Gnawali, O.; Fonseca, R.; Jamieson, K.; Kazandjieva, M.; Moss, D.; Levis, P. CTP: An efficient, robust, and reliable collection tree protocol for wireless sensor networks. Acm Trans. Sens. Netw. (TOSN) 2013, 10, 1–49. [Google Scholar] [CrossRef]
- Basagni, S.; Di Valerio, V.; Koutsandria, G.; Petrioli, C.; Spenza, D. WHARP: A wake-up radio and harvesting-based forwarding strategy for green wireless networks. In Proceedings of the 2017 IEEE 14th International Conference on Mobile Ad Hoc and Sensor Systems (MASS), Orlando, FL, USA, 22–25 October 2017; IEEE: Piscataway, NJ, USA, 2017; pp. 257–265. [Google Scholar]
- Kumberg, T.; Schink, M.; Reindl, L.M.; Schindelhauer, C. T-ROME: A simple and energy efficient tree routing protocol for low-power wake-up receivers. Ad Hoc Netw. 2017, 59, 97–115. [Google Scholar] [CrossRef] [Green Version]
- Sampayo, S.L.; Montavont, J.; Noël, T. LoBaPS: Load balancing parent selection for RPL using wake-up radios. In Proceedings of the 2019 IEEE Symposium on Computers and Communications (ISCC), Barcelona, Spain, 29 June–3 July 2019; IEEE: Piscataway, NJ, USA, 2019; pp. 1–6. [Google Scholar]
- Sheshashayee, A.V.; Basagni, S. Multi-hop wake-up radio relaying for the collection tree protocol. In Proceedings of the 2019 IEEE 90th Vehicular Technology Conference (VTC2019-Fall), Honolulu, HI, USA, 22–25 September 2019; IEEE: Piscataway, NJ, USA, 2019; pp. 1–6. [Google Scholar]
- Koutsandria, G.; Di Valerio, V.; Spenza, D.; Basagni, S.; Petrioli, C. Wake-up radio-based data forwarding for green wireless networks. Comput. Commun. 2020, 160, 172–185. [Google Scholar] [CrossRef]
- Texas Instruments. MSP430G2253: Datasheet: Mixed Signal Microcontroller. 2013. Available online: https://www.ti.com/lit/ds/symlink/msp430g2553.pdf (accessed on 15 March 2022).
- STMicroelectronics. SPSGRFC-868: Datasheet: Sub-GHz-Module Sub-1 GHz. 2021. Available online: https://www.st.com/resource/en/datasheet/spirit1.pdf (accessed on 15 March 2022).
- Ams AG. S3933: Datasheet: 3D Low Frequency Wake-Up Receiver. 2015. Available online: https://www.sciosense.com/wp-content/uploads/documents/AS3933_DS000353_1-00.pdf (accessed on 15 March 2022).
- Schott, L.; Fromm, R.; Bouattour, G.; Kanoun, O.; Derbel, F. Analytical and Experimental Performance Analysis of Enhanced Wake-Up Receivers Based on Low-Power Base-Band Amplifiers. Sensors 2022, 22, 2169. [Google Scholar] [CrossRef] [PubMed]
- Raspberry Pi Foundation. Raspberry Pi 4: Datasheet: Raspberry Pi 4 Model B. 2019. Available online: https://datasheets.raspberrypi.com/rpi4/raspberry-pi-4-datasheet.pdf (accessed on 15 March 2022).


















| Parameter | Value |
|---|---|
| Strategies | proposed approach CWM, SBS, NTN |
| Hardware | AS3933 (WuRx), SPIRIT1 (Transceiver), MSP430 (MCU), Raspberry Pi 4 |
| WuPt | Mancherst Bits (8 Carrier Burst, 6.5 Preamble, 16 Address) |
| DataPkt | size 107 Byte (8 Byte Preamble, 4 Byte Sync, 1 Byte Length, 1 Byte Address, 92 Byte Payload, 1 Byte CRC) |
| REQ | size 18 Byte (8 Byte Preamble, 4 Byte Sync, 1 Byte Length, 1 Byte Address, 3 Byte Payload, 1 Byte CRC) |
| Frequency band | 868.0 MHz |
| Bit-rate | AS3933 (1.16 kbit/s), Spirit (38.4 kbit/s), MSP430 (8 Mbit/s) |
| Modulation | AS3933 (OOK), SPIRIT1 (FSK) |
| Area | Indoor 30 m × 30 m |
| Transmission power Sink and Fog Node | WuPt and DataPt (+12 dBm) |
| Transmission power Cluster Nodes | WuPt (−6 dBm) and DataPt (−34 dBm) |
| Relay | Proposed Approach CWM mAs | SBS mAs | NTN mAs |
|---|---|---|---|
| Sink | 1.16 | 1.47 | 1.56 |
| Fog Node | 1.65 | 1.96 | 1.96 |
| Relay 1 | 0.48 | 0.78 | 0.45 |
| Destination | 0.22 | 0.23 | 0.44 |
| Relay | Proposed Approach CWM ms | SBS ms | NTN ms |
|---|---|---|---|
| Sink | 107.30 | 133.70 | 135.05 |
| Fog Node | 112.58 | 139.39 | 139.46 |
| Relay 1 | 55.26 | 78.69 | 48.14 |
| Destination | 30.85 | 28.86 | 55.62 |
| Relay | Proposed Approach CWM mAs | SBS mAs | NTN mAs |
|---|---|---|---|
| Sink | 1.41 | 1.98 | 2.01 |
| Fog Node | 1.85 | 2.50 | 2.56 |
| Relay 1 | 0.82 | 1.32 | 0.45 |
| Relay 2 | 0.48 | 0.78 | 0.68 |
| Destination | 0.22 | 0.23 | 0.46 |
| Relay | Proposed Approach CWM ms | SBS ms | NTN ms |
|---|---|---|---|
| Sink | 130.46 | 183.55 | 184.34 |
| Fog Node | 137.06 | 189.04 | 193.35 |
| Relay 1 | 84.60 | 129.27 | 47.52 |
| Relay 2 | 55.12 | 78.58 | 75.77 |
| Destination | 30.52 | 28.81 | 57.66 |
| Relay | Proposed Approach CWM mAs | SBS mAs | NTN mAs |
|---|---|---|---|
| Sink | 1.74 | 2.55 | 2.57 |
| Fog Node | 2.26 | 3.16 | 3.22 |
| Relay 1 | 1.05 | 2.04 | 0.45 |
| Relay 2 | 0.82 | 1.33 | 0.66 |
| Relay 3 | 0.52 | 0.80 | 0.68 |
| Destination | 0.22 | 0.23 | 0.44 |
| Relay | Proposed Approach CWM ms | SBS ms | NTN ms |
|---|---|---|---|
| Sink | 154.80 | 233.50 | 235.43 |
| Fog Node | 164.41 | 242.13 | 239.38 |
| Relay 1 | 108.69 | 180.12 | 47.41 |
| Relay 2 | 83.81 | 128.30 | 74.37 |
| Relay 3 | 59.85 | 78.69 | 74.37 |
| Destination | 30.62 | 28.77 | 56.04 |
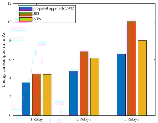
| Relay | Proposed Approach CWM mAs | SBS mAs | NTN mAs |
|---|---|---|---|
| 1 Relay | 3.51 | 4.45 | 4.42 |
| 2 Relays | 4.77 | 6.82 | 6.15 |
| 3 Relays | 6.59 | 10.10 | 8.03 |
| Relay | Proposed Approach CWM ms | SBS ms | NTN ms |
|---|---|---|---|
| 1 Relay | 107.30 | 133.70 | 135.05 |
| 2 Relays | 130.46 | 183.55 | 184.34 |
| 3 Relays | 154.80 | 233.50 | 235.43 |
Publisher’s Note: MDPI stays neutral with regard to jurisdictional claims in published maps and institutional affiliations. |
© 2022 by the authors. Licensee MDPI, Basel, Switzerland. This article is an open access article distributed under the terms and conditions of the Creative Commons Attribution (CC BY) license (https://creativecommons.org/licenses/by/4.0/).
Share and Cite
Weber, M.; Fersi, G.; Fromm, R.; Derbel, F. Wake-Up Receiver-Based Routing for Clustered Multihop Wireless Sensor Networks. Sensors 2022, 22, 3254. https://doi.org/10.3390/s22093254
Weber M, Fersi G, Fromm R, Derbel F. Wake-Up Receiver-Based Routing for Clustered Multihop Wireless Sensor Networks. Sensors. 2022; 22(9):3254. https://doi.org/10.3390/s22093254
Chicago/Turabian StyleWeber, Maximilian, Ghofrane Fersi, Robert Fromm, and Faouzi Derbel. 2022. "Wake-Up Receiver-Based Routing for Clustered Multihop Wireless Sensor Networks" Sensors 22, no. 9: 3254. https://doi.org/10.3390/s22093254
APA StyleWeber, M., Fersi, G., Fromm, R., & Derbel, F. (2022). Wake-Up Receiver-Based Routing for Clustered Multihop Wireless Sensor Networks. Sensors, 22(9), 3254. https://doi.org/10.3390/s22093254

