Research on Distributed Energy Consensus Mechanism Based on Blockchain in Virtual Power Plant
Abstract
:1. Introduction
2. Virtual Power Plant Trading Model
2.1. Composition and Operation of the VPPTM
2.2. Blockchain Structure VPPBN in Virtual Power Plant
3. BNCM: Blockchain Network Collaboration Mechanism in VPPBN
3.1. PBFT Consensus Algorithm Analysis
- Pre-prepare: After receiving the client’s request, the primary node sorts the client’s request. Then, the primary node broadcasts a pre-prepared message to the other backup nodes (represented by “1”, “2”, and “3” in Figure 5).
- Prepare: After each backup node receives the pre-prepared message from the primary node, it checks the validity of the message. After the verification is passed, the backup node sends a preparation message to other nodes including the primary node. As shown in Figure 5, “1”and “2” represent the backup node that can normally send the preparation message, and “3” represents the backup node that cannot be broadcast due to the node’s internal error.
- Commit: After the primary node and backup nodes receive the preparation message, they will check the validity of the message. When the node receives messages that have passed the verification, it sends a commit message to other nodes including the primary node. In Figure 5, “0”, “1”, and “2” represent the primary node and backup nodes that can send the commit message normally, and “3” represents the backup node that cannot be broadcast due to the node’s internal error.
- Reply: After receiving the commit message, the primary node and the backup node will check the validity of the message. When the backup node receives commit messages that have passed the verification, it sends a reply message to the client. After the client receives reply messages, the consensus is successful.
3.2. Definition of BNCM
- Cancel the pre-prepare step in PBFT algorithm
- 2.
- VPP operators act as packers of transaction plan blocks
- 3.
- In the rapid consensus stage, the virtual power plant operator verifies the response message reliability as the main node rather than the cross-validation of response message reliability by each DERs.
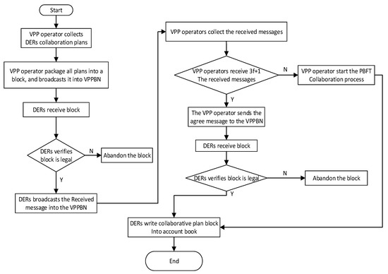
3.3. Operation Process of BNCM
- Message preprocessing
- 2.
- DERs send response messages
- 3.
- The virtual power plant operator counts the number of response messages
- 4.
- DERs process approval messages
- 5.
- Pre-prepared phase
- 6.
- Preparation phase
- 7.
- Commit phase
- 8.
- Reply phase
4. Experiment and Analysis
4.1. Design Realization of VPPTM Based on Ethereum
4.2. Design Realization of BNCM Based on Ethereum
4.2.1. Collaboration Time Comparison Experiment
4.2.2. Fault Tolerance Experiment
4.2.3. Comparison Experiment of Cooperation Time in the Presence of Communication Failure Nodes
4.2.4. Comparative Experiment on the Increase of the Number of DERs
4.2.5. Analysis of Experimental Results
5. Conclusions
- Through the analysis of the problems existing in the virtual power plant, the virtual power plant trading model is designed, which realizes the transparent distribution of benefits and message transmission in the virtual power plant.
- Combined with the advantages of blockchain technology, such as decentralization, transparency, contract execution automation, and traceability, this paper designs a virtual power plant blockchain network named VPPBN based on blockchain technology in VPPTM model, which solves the problems of DERs coordination, security, and efficiency in information transmission in VPP.
- Combined with the actual situation of virtual power plants, this paper designs a convenient and agreed internal DERs coordination mechanism in VPP named blockchain network collaboration mechanism (BNCM). The experimental results show that, compared with the current common PBFT, the collaborative mechanism can achieve shorter collaborative time and better performance.
Author Contributions
Funding
Institutional Review Board Statement
Informed Consent Statement
Data Availability Statement
Conflicts of Interest
References
- Liu, C.; Yang, R.J.; Yu, X.; Sun, C.; Wong, P.S.P.; Zhao, H. Virtual power plants for a sustainable urban future. Sustain. Cities Soc. 2020, 65, 102640. [Google Scholar] [CrossRef]
- Wang, Y.; Gao, W.; Qian, F.; Li, Y. Evaluation of economic benefits of virtual power plant between demand and plant sides based on cooperative game theory. Energy Convers. Manag. 2021, 238, 114180. [Google Scholar] [CrossRef]
- Wang, J.; Yang, W.; Cheng, H.; Huang, L.; Gao, Y. The optimal configuration scheme of the virtual power plant considering benefits and risks of investors. Energies 2017, 10, 968. [Google Scholar] [CrossRef] [Green Version]
- Adu-Kankam, K.O.; Camarinha-Matos, L.M. Towards collaborative Virtual Power Plants: Trends and convergence. Sustain. Energy Grids Netw. 2018, 16, 217–230. [Google Scholar] [CrossRef]
- Liu, Y.; Wu, L.; Chen, Y.; Li, J.; Yang, Y. On Accurate and Compact Model of High DER-Penetrated Sub-Transmission/Primary Distribution Systems in ISO Energy Market. IEEE Trans. Sustain. Energy 2021, 12, 810–820. [Google Scholar] [CrossRef]
- Wang, H.; Riaz, S.; Mancarella, P. Integrated techno-economic modeling, flexibility analysis, and business case assessment of an urban virtual power plant with multi-market co-optimization. Appl. Energy 2020, 259, 114142. [Google Scholar] [CrossRef]
- Sikorski, T.; Jasinski, M.; Ropuszynska-Surma, E.; Weglarz, M.; Kaczorowska, D.; Kostyla, P.; Leonowicz, Z.; Lis, R.; Rezmer, J.; Rojewski, W.; et al. A case study on distributed energy resources and energy-storage systems in a virtual power plant concept: Economic aspects. Energies 2019, 12, 4447. [Google Scholar] [CrossRef] [Green Version]
- Yan, L.; Chen, X.; Liu, D.; Zhou, J.; Chen, Y. Fully distributed energy management in smart grids based on diffusion strategy. Int. J. Electr. Power Energy Syst. 2021, 129, 106759. [Google Scholar] [CrossRef]
- Li, L.; Cao, X.; Wang, P. Optimal coordination strategy for multiple distributed energy systems considering supply, demand, and price uncertainties. Energy 2021, 227, 120460. [Google Scholar] [CrossRef]
- Alahyari, A.; Ehsan, M.; Moghimi, M. Managing Distributed Energy Resources (DERs) Through Virtual Power Plant Technology (VPP): A Stochastic Information-Gap Decision Theory (IGDT) Approach. Iran. J. Sci. Technol. Trans. Electr. Eng. 2020, 44, 279–291. [Google Scholar] [CrossRef]
- Aldegheishem, A.; Bukhsh, R.; Alrajeh, N.; Javaid, N. FaaVPP: Fog as a virtual power plant service for community energy management. Future Gener. Comput. Syst. 2020, 105, 675–683. [Google Scholar] [CrossRef]
- Ju, L.; Zhao, R.; Tan, Q.; Lu, Y.; Tan, Q.; Wang, W. A multi-objective robust scheduling model and solution algorithm for a novel virtual power plant connected with power-to-gas and gas storage tank considering uncertainty and demand response. Appl. Energy 2019, 250, 1336–1355. [Google Scholar] [CrossRef]
- Rahimi, M.; Ardakani, F.J.; Ardakani, A.J. Optimal stochastic scheduling of electrical and thermal renewable and non-renewable resources in virtual power plant. Int. J. Electr. Power Energy Syst. 2021, 127, 106658. [Google Scholar] [CrossRef]
- Cavazzini, G.; Benato, A.; Pavesi, G.; Ardizzon, G. Techno-economic benefits deriving from optimal scheduling of a Virtual Power Plant: Pumped hydro combined with wind farms. J. Energy Storage 2021, 37, 102461. [Google Scholar] [CrossRef]
- Nakamoto, S. Bitcoin: A Peer-to-Peer Electronic Cash System. 2008. Available online: https://bitcoin.org-/bitcoin.pdf (accessed on 15 October 2021).
- Brilliantova, V.; Thurner, T.W. Blockchain and the future of energy. Technol. Soc. 2019, 57, 38–45. [Google Scholar] [CrossRef]
- Yang, Q.; Wang, H.; Wang, T.; Zhang, S.; Wu, X.; Wang, H. Blockchain-based decentralized energy management platform for residential distributed energy resources in a virtual power plant. Appl. Energy 2021, 294, 117026. [Google Scholar] [CrossRef]
- Guan, Z.; Lu, X.; Wang, N.; Wu, J.; Du, X.; Guizani, M. Towards secure and efficient energy trading in IIoT-enabled energy internet: A blockchain approach. Future Gener. Comput. Syst. 2020, 110, 686–695. [Google Scholar] [CrossRef]
- Lohachab, A.; Garg, S.; Kang, B.H.; Amin, M.B. Performance evaluation of Hyperledger Fabric-enabled framework for pervasive peer-to-peer energy trading in smart Cyber–Physical Systems. Future Gener. Comput. Syst. 2021, 118, 392–416. [Google Scholar] [CrossRef]
- Hu, W.; Li, H. A blockchain-based secure transaction model for distributed energy in Industrial Internet of Things. Alex. Eng. J. 2021, 60, 491–500. [Google Scholar] [CrossRef]
- Ahl, A.; Yarime, M.; Tanaka, K.; Sagawa, D. Review of blockchain-based distributed energy: Implications for institutional development. Renew. Sustain. Energy Rev. 2019, 107, 200–211. [Google Scholar] [CrossRef]
- Zheng, Z.; Xie, S.; Dai, H.; Chen, X.; Wang, H. An Overview of Blockchain Technology: Architecture, Consensus, and Future Trends. In Proceedings of the 2017 IEEE International Congress on Big Data (Big Data Congress), Honolulu, HI, USA, 25–30 June 2017; pp. 557–564. [Google Scholar]
- Li, B.; Cao, W.; Qi, B.; Sun, Y.; Guo, N.; Su, Y.; Cui, G. Overview of application of block chain technology in ancillary service market. Power Syst. Technol. 2017, 41, 736–744. (In Chinese) [Google Scholar]
- She, W.; Hu, Y.; Yang, X.; Gao, S.; Liu, W. Virtual power plant operation and scheduling model based on energy blockchain network. Proc. Chin. Soc. Electr. Eng. 2017, 37, 3729–3736. [Google Scholar]
- Performance modeling of PBFT consensus process for permissioned blockchain network (Hyperledger fabric). In Proceedings of the 2017 IEEE 36th Symposium on Reliable Distributed Systems (SRDS), Hong Kong, China, 26–29 September 2017; pp. 253–255.
- Bamakan, S.M.H.; Motavali, A.; Bondarti, A.B. A survey of blockchain consensus algorithms perf-ormance evaluation criteria. Expert Syst. Appl. 2020, 154, 113385. [Google Scholar] [CrossRef]
- Gramoli, V. From blockchain consensus back to Byzantine consensus. Future Gener. Comput. Syst. 2020, 107, 760–769. [Google Scholar] [CrossRef]
- Ferdous, M.S.; Chowdhury, M.J.M.; Hoque, M.A. A survey of consensus algorithms in public blockchain systems for crypto-currencies. J. Netw. Comput. Appl. 2021, 182, 103035. [Google Scholar] [CrossRef]
- Li, W.; Feng, C.; Zhang, L.; Xu, H.; Cao, B.; Imran, M.A. A Scalable Multi-Layer PBFT Consensus for Blockchain. IEEE Trans. Parallel Distrib. Syst. 2021, 32, 1146–1160. [Google Scholar] [CrossRef]
- Karame, G.; Huth, M.; Vishik, C. An overview of blockchain science and engineering. R. Soc. Open Sci. 2020, 7, 200168. [Google Scholar] [CrossRef]
- Luu, L.; Chu, D.H.; Olickel, H.; Saxena, P.; Hobor, A. Making Smart Contracts Smarter. Proc. ACM Conf. Comput. Commun. Secur. 2016, 24–28, 254–269. [Google Scholar]
- He, H.; Luo, Z.; Wang, Q.; Chen, M.; He, H.; Gao, L.; Zhang, H. Joint Operation Mechanism of Distributed Photovoltaic Power Generation Market and Carbon Market Based on Cross-Chain Trading Technology. IEEE Access 2020, 8, 66116–66130. [Google Scholar] [CrossRef]
- Leng, K.; Bi, Y.; Jing, L.; Fu, H.C.; van Nieuwenhuyse, I. Research on agricultural supply chain system with double chain architecture based on blockchain technology. Future Gener. Comput. Syst. 2018, 86, 641–649. [Google Scholar] [CrossRef]
- Lee, N.Y.; Yang, J.; Onik, M.M.H.; Kim, C.S. Modifiable Public Blockchains Using Truncated Hashing and Sidechains. IEEE Access 2019, 7, 173571–173582. [Google Scholar] [CrossRef]















| Parameter | Value | Description |
|---|---|---|
| Chain ID | 10 | ID of blockchain view |
| Alloc | {} | Used to set login account |
| Coinbase | 0×00000000000000000 | Initial ledger |
| Difficulty | 0×20000 | Mining difficulty |
| Gas limit | 0×2fed21 | Gas limit of every transaction |
| Nonce | 0×000000000000000042 | 64-bit random number used only once |
| Mix hash | 0×000000000000000000 | Hash value of current block |
| Parent hash | 0×00000000000000000 | Hash value of parent block |
| Timestamp | 0×00 | The timestamp of the genesis block generation |
| Description |
|---|
| Commit request to the blockchain |
| Commit classification, reputation, address, and other parameters to the blockchain |
| Call function commit Response () |
| Assign address of message Maintainer; |
| Assign name of message Maintainer; |
| Assign name of Power Supplier; |
| Assign name of Power User; |
| Assign remark of subjects like default possibility, trustworthiness; |
| Assign state of this trading process; |
| Deal reached |
| Increase the height of blockchain |
| Transaction data is written to the blockchain |
| Link final block to the blockchain |
| Height of Block | Hash Value | Generating Time | Miner | Block Size |
|---|---|---|---|---|
| 159 | 14548fefadd6db899a1503ed9 | 3 min | Maintain1 | 2532 bytes |
| 158 | 75e417d8425cbabd9a887fd8e | 3 min | Maintain2 | 3785 bytes |
| 157 | ff2139c672957245740d1867b | 3 min | Maintain1 | 1057 bytes |
| 156 | e9aaddcb34f25abe620b753fd | 3 min | Maintain3 | 3738 bytes |
| 155 | 4db44e074e4437d912b902c9 | 3 min | Maintain1 | 4201 bytes |
| 154 | 1238ac1299ad1d7a7dda5000a | 3 min | Maintain1 | 5053 bytes |
| 153 | 3995ca97f3bd3e45ec09b841b | 3 min | Maintain2 | 2464 bytes |
| 152 | 21d4d243d922d18aae40e7b2 | 3 min | Maintain2 | 5437 bytes |
| 151 | 14851ba6f85ac3d47622a45ca | 3 min | Maintain3 | 4756 bytes |
| 150 | c9c81d4298f51281bfc7a70d4 | 3 min | Maintain2 | 8573 bytes |
| 149 | 153f7bcb1263b70a20a636575 | 3 min | Maintain3 | 1587 bytes |
Publisher’s Note: MDPI stays neutral with regard to jurisdictional claims in published maps and institutional affiliations. |
© 2022 by the authors. Licensee MDPI, Basel, Switzerland. This article is an open access article distributed under the terms and conditions of the Creative Commons Attribution (CC BY) license (https://creativecommons.org/licenses/by/4.0/).
Share and Cite
Wang, D.; Wang, Z.; Lian, X. Research on Distributed Energy Consensus Mechanism Based on Blockchain in Virtual Power Plant. Sensors 2022, 22, 1783. https://doi.org/10.3390/s22051783
Wang D, Wang Z, Lian X. Research on Distributed Energy Consensus Mechanism Based on Blockchain in Virtual Power Plant. Sensors. 2022; 22(5):1783. https://doi.org/10.3390/s22051783
Chicago/Turabian StyleWang, Dewen, Zhao Wang, and Xin Lian. 2022. "Research on Distributed Energy Consensus Mechanism Based on Blockchain in Virtual Power Plant" Sensors 22, no. 5: 1783. https://doi.org/10.3390/s22051783
APA StyleWang, D., Wang, Z., & Lian, X. (2022). Research on Distributed Energy Consensus Mechanism Based on Blockchain in Virtual Power Plant. Sensors, 22(5), 1783. https://doi.org/10.3390/s22051783
