Robust Ship Detection in Infrared Images through Multiscale Feature Extraction and Lightweight CNN
Abstract
:1. Introduction
2. Related Work
3. Methodology
3.1. Candidate-Region Extraction
3.1.1. Multiscale Model
| Algorithm 1 Multiscale model operation |
| Input: Blocks of images, location to be processed, down-sampling parameter Output: “ResamImg” represents the output layers after down-sampling 1. Do the following steps: 2. Initialise parameters of first layer = 2, initialisation Loc.x, Loc.y, Loc.height, Loc.width, and ResamImgylen; 3. Update ResamImg as following condition: for lav = 1 pos = detector (ResamImg, model, Opts); Loc.x = [Loc.x, pos.x × scale + xstart]; Loc.y = [Loc.y, pos. y × scale + ystart]; Loc.height = [Loc.height, pos. height × scale]; Loc.width = [Loc.width, pos. width × scale]; ResamImg_xlen = round(ResamImg_xlen/Opts.sStep); ResamImg_ylen = round(ResamImg_ylen/Opts.sStep); ResamImg = imresize (ResamImg, [ResamImgylen, ResamImg xlen],’bilinear’); scale = 2; end 4. End |
3.1.2. Regional Gradient-Feature Reconstruction
3.1.3. Vector Binarization of Flow Convolution
| Algorithm 2 Vector binarisation operation |
| Input: Vector w to be approximated, number of binary vectors Output:, , represents binary vectors and corresponding weights 1. Do the following steps: 2. Initialise residuals 3. Update and as the following conditions: for j = 1 to do = sign() end 4. End |
3.2. Multiple-Feature Fusion Classification
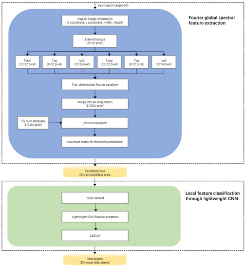
3.2.1. Fourier Global Spectral-Feature Extraction
| Algorithm 3 Fourier operation |
| Input: Original image (img) to be approximated. Output: Final vector feature, number of binary vector . 1. Do the following steps: 2. Initialise residual feature (i) 3. Update feature (i) as the following conditions: im = im2double(im); IM = abs(fft2(im)); feat0 = IM (:)’; feat0(1) = 0; IM = abs (fft2(im (1:10:))); feat1 = IM (:)’; feat1(1) = 0; IM = abs (fft2(im (:1:10))); feat2 = IM (:)’; feat2(1) = 0; IM = abs (fft2(im (end-7:end:))); feat3 = IM (:)’; feat3(1) = 0; IM = abs (fft2(im (:end-7:end))); feat4 = IM (:)’; feat4(1) = 0; IM = abs (fft2(im (end/4+1:end/4×3, end/4+1:end/4×3))); feat5 = IM (:)’; feat5(1) = 0; feat = [feat0, feat1, feat2, feat3, feat4, feat5]; feat = feat./(sum(feat)); 4. End |
3.2.2. Local Feature Classification through Lightweight CNN
| Algorithm 4 Local feature extraction |
| Input: N training pictures of size m × n, Output: Parameters and thresholds for each classifier comprise the output 1. Do the following steps: 2. Initialise and normalize training image size and the number of filters; 3. N training pictures can be obtained: , where I is an image obtained after rearrangement and preprocessing of each image. 4. Filter at every stage can be expressed as: , where denotes the f principal eigenvector of ; 5. Each obtained image was preprocessed, and the results of image segmentation were merged together, compute the block result of N pictures and one of the filter convolutions 6. By solving the eigenvector of , the feature vector corresponding to the second largest eigenvalues was taken as a filter, ; 7. Similarly, we can calculate: , 8. Through spatial pyramid pooling, hash coding, etc., the feature vector of each training image was obtained. 9. Input the trained feature vectors into the LibSVM to train and test them 10. End |
3.3. Classifier Training and Target Confirmation
| Algorithm 5 Cascade classifier training algorithm |
| Input: Training set , where , given the weights of the two classes , and the minimum recall rate Output: Parameters and thresholds for each classifier comprise the output 1. Do the following steps: 2. Calculate the variance of each sample in training set 3. Through all positive samples in the training set, adjust the threshold to make the recall rate of the classifier meet 4. Eliminate the training samples marked as background by variance classifier from the negative sample set of the training set . The training set becomes 5. Calculate the gradient characteristics of each sample in the training set 6. Train a linear SVM classifier according to the gradient characteristics of positive and negative samples of the training set and , . Adjust the threshold to make the recall rate of the classifier meet the requirement 7. Output the parameters and classification threshold of the cascade classifier 8. End |
| Algorithm 6 Improved NMS algorithm |
| Input: Collection of bounding boxes , the score of the bounding box , and the threshold value Output: D, S 1. Do the following steps: 2. Initialize 3. While B is not empty compute the index of the maximum value in S: Compute the corresponding bounding box: 4. Update s, D, B and S as the following condition: for in B, do if iou(,M) is present, update end 5. End |
4. Performance Evaluation
4.1. Experimental Setup
4.1.1. Dataset Description
4.1.2. Applicable Platform
4.2. Effectiveness of Our Method
4.2.1. Detection Performance Verification
4.2.2. Robustness Verification
- F-measure score
- True–False-positives graph
- Mean error rate
5. Conclusions and Future Work
Author Contributions
Funding
Institutional Review Board Statement
Informed Consent Statement
Data Availability Statement
Acknowledgments
Conflicts of Interest
References
- Yang, X.; Sun, H.; Sun, H.; Yan, M.; Guo, Z.; Fu, K. Position Detection and Direction Prediction for Arbitrary-Oriented Ships via Multiscale Rotation Region Convolutional Neural Network. IEEE Access 2018, 6, 50839–50849. [Google Scholar] [CrossRef]
- Zhang, Y.; Guo, L.; Wang, Z.; Yu, Y.; Liu, X.; Xu, F. Intelligent Ship Detection in Remote Sensing Images Based on Multi-Layer Convolutional Feature Fusion. Remote Sens. 2020, 12, 3316. [Google Scholar] [CrossRef]
- Chen, F.; Jing, Z.; Bian, M.; Zhang, Q. A Decision Mixture Model-Based Method for Inshore Ship Detection Using High-Resolution Remote Sensing Images. Sensors 2017, 17, 1470. [Google Scholar]
- Tang, J.; Deng, C.; Huang, G.-B.; Zhao, B. Compressed-domain ship detection on spaceborne optical image using deep neural network and extreme learning machine. IEEE Trans. Geosci. Remote Sens. 2015, 53, 1174–1185. [Google Scholar] [CrossRef]
- Yang, F.; Xu, Q.; Li, B. Ship detection from optical satellite images based on saliency segmentation and structure-LBP feature. IEEE Geosci. Remote Sens. Lett. 2017, 14, 602–606. [Google Scholar] [CrossRef]
- Yuan, Y.; Jiang, Z.; Zhang, H.; Zhao, D.; Cai, B. Ship detection in optical remote sensing images based on deep convolutional neural networks. J. Appl. Remote Sens. 2017, 11, 042611. [Google Scholar]
- Hosang, J.; Benenson, R.; Dollár, P.; Schiele, B. What makes for effective detection proposals? IEEE Trans. Pattern Anal. Mach. Intell. 2015, 38, 814. [Google Scholar] [CrossRef] [Green Version]
- Ao, W.; Xu, F.; Li, Y.; Wang, H. Detection and Discrimination of Ship Targets in Complex Background from Spaceborne ALOS-2 SAR Images. IEEE J. Sel. Top. Appl. Earth Obs. Remote Sens. 2018, 11, 536–550. [Google Scholar] [CrossRef]
- Chen, C.L.P.; Li, H.; Wei, Y.; Xia, T.; Tang, Y.Y. A Local Contrast Method for Small Infrared Target Detection. IEEE Trans. Geosci. Remote Sens. 2014, 52, 574–581. [Google Scholar] [CrossRef]
- Deng, H.; Sun, X.; Liu, M.; Ye, C.; Zhou, X. Small Infrared Target Detection Based on Weighted Local Difference Measure. IEEE Trans. Geosci. Remote Sens. 2016, 54, 4204–4214. [Google Scholar] [CrossRef]
- He, H.; Lin, Y.; Chen, F.; Tai, H.M.; Yin, Z. Inshore Ship Detection in Remote Sensing Images via Weighted Pose Voting. IEEE Trans. Geosci. Remote Sens. 2017, 55, 3091–3107. [Google Scholar] [CrossRef]
- Brauchle, J.; Bayer, S.; Berger, R. Automatic Ship Detection on Multispectral and Thermal Infrared Aerial Images Using MACS-Mar Remote Sensing Platform. In Pacific-Rim Symposium on Image & Video Technology; Springer: Cham, Switzerland, 2017. [Google Scholar]
- Deng, H.; Sun, X.; Liu, M.; Ye, C. Infrared small-target detection using multiscale gray difference weighted image entropy. IEEE Trans. Aerosp. Electron. Syst. 2016, 52, 60–72. [Google Scholar] [CrossRef]
- Lee, H.J.; Huang, L.F.; Chen, Z. Multi-frame ship detection and tracking in an infrared image sequence. Pattern Recognit. 1990, 23, 785–798. [Google Scholar] [CrossRef]
- Lebona, B.; Kleynhans, W.; Celik, T.; Mdakane, L. Ship detection using VIIRS sensor specific data. In Proceedings of the 2016 IEEE International Geoscience and Remote Sensing Symposium (IGARSS), Beijing, China, 10–15 July 2016. [Google Scholar]
- Desolneux, A.; Moisan, L.; Morel, J.M. Edge Detection by Helmholtz Principle. J. Math. Imaging Vis. 2001, 14, 271–284. [Google Scholar] [CrossRef]
- Faghih, F.; Smith, M. Combining spatial and scale-space techniques for edge detection to provide a spatially adaptive wavelet-based noise filtering algorithm. IEEE Trans. Image Processing 2002, 11, 1062–1071. [Google Scholar] [CrossRef]
- Viola, P.A.; Jones, M. Rapid Object Detection using a Boosted Cascade of Simple Features. In Proceedings of the 2001 IEEE Computer Society Conference on Computer Vision and Pattern Recognition, Kauai, HI, USA, 8–14 December 2001. [Google Scholar]
- Liu, W.; Anguelov, D.; Erhan, D.; Szegedy, C.; Reed, S.; Fu, C.Y.; Cberg, A. SSD: Single Shot MultiBox Detector. In European Conference on Computer Vision; Springer: Cham, Switzerland, 2016; pp. 21–37. [Google Scholar]
- Fu, C.; Liu, W.; Ranga, A.; Tyagi, A.; Berg, A.C. DSSD: Deconvolutional Single Shot Detector. arXiv 2017, arXiv:1701.06659. [Google Scholar]
- Li, X.; Zhao, H.; Zhang, L. Recurrent RetinaNet: A Video Object Detection Model Based on Focal Loss. In International Conference on Neural Information Processing; Springer: Cham, Switzerland, 2018. [Google Scholar]
- Zhang, S.; Wen, L.; Bian, X.; Lei, Z.; Li, S.Z. Single-Shot Refinement Neural Network for Object Detection. In Proceedings of the IEEE Conference on Computer Vision and Pattern Recognition, Honolulu, HI, USA, 21–26 July 2017. [Google Scholar]
- Redmon, J.; Farhadi, A. YOLOv3: An Incremental Improvement. arXiv 2018, arXiv:1804.02767. [Google Scholar]
- Chen, X.; Gupta, A. An Implementation of Faster RCNN with Study for Region Sampling. arXiv 2017, arXiv:1702.02138. [Google Scholar]
- Zhang, H.; Kyaw, Z.; Yu, J.; Chang, S.F. PPR-FCN: Weakly Supervised Visual Relation Detection via Parallel Pairwise R-FCN. In Proceedings of the IEEE International Conference on Computer Vision, Washington, DC, USA, 22–29 October 2017. [Google Scholar]
- Lin, T.; Dollar, P.; Girshick, R.; He, K.; Hariharan, B.; Belongie, S. Feature Pyramid Networks for Object Detection. In Proceedings of the IEEE Conference on Computer Vision and Pattern Recognition, Honolulu, HI, USA, 21–26 July 2017; pp. 936–944. [Google Scholar]
- Cai, Z.; Vasconcelos, N. Cascade R-CNN: Delving into High Quality Object Detection. In Proceedings of the IEEE Conference on Computer Vision and Pattern Recognition, Salt Lake City, UT, USA, 18–23 June 2018. [Google Scholar]
- Singh, B.; Davis, L.S. An Analysis of Scale Invariance in Object Detection-SNIP. In Proceedings of the IEEE Conference on Computer Vision and Pattern Recognition, Salt Lake City, UT, USA, 18–23 June 2018; pp. 3578–3587. [Google Scholar]
- Law, H.; Jia, D. CornerNet: Detecting Objects as Paired Keypoints. In Proceedings of the European Conference on Computer Vision (ECCV), Munich, Germany, 8–14 September 2018; pp. 1–15. [Google Scholar]
- Duan, K.; Bai, S.; Xie, L.; Qi, H.; Huang, Q.; Tian, Q. CenterNet: Keypoint Triplets for Object Detection. In Proceedings of the IEEE/CVF International Conference on Computer Vision, Seoul, Korea, 27–28 October 2019. [Google Scholar]
- Law, H.; Teng, Y.; Russakovsky, O.; Deng, J. CornerNet-Lite: Efficient Keypoint Based Object Detection. In Proceedings of the 2019 IEEE/CVF Conference on Computer Vision and Pattern Recognition (CVPR), Long Beach, CA, USA, 15–20 June 2019. [Google Scholar]
- Zhu, C.; He, Y.; Savvides, M. Feature Selective Anchor-Free Module for Single-Shot Object Detection. In Proceedings of the 2019 IEEE/CVF Conference on Computer Vision and Pattern Recognition (CVPR), Long Beach, CA, USA, 15–20 June 2019. [Google Scholar]
- Wang, N.; Gao, Y.; Chen, H.; Wang, P.; Zhang, Y. NAS-FCOS: Fast Neural Architecture Search for Object Detection. In Proceedings of the IEEE/CVF Conference on Computer Vision and Pattern Recognition, Seattle, WA, USA, 13–19 June 2020. [Google Scholar]
- Kong, T.; Sun, F.; Liu, H.; Jiang, Y.; Shi, J. FoveaBox: Beyond Anchor-based Object Detector. IEEE Trans. Image Processing 2019, 29, 7389–7398. [Google Scholar] [CrossRef]
- Noskov, M.V.; Tutatchikov, V.S. Modification of a two-dimensional fast Fourier transform algorithm with an analog of the Cooley–Tukey algorithm for image processing. Pattern Recognit. Image Analys. 2017, 27, 110–113. [Google Scholar] [CrossRef]
- Akopian, D. Fast FFT based GPS satellite acquisition methods. IEE Proc.-Radar Sonar Navig. 2017, 152, 277–286. [Google Scholar] [CrossRef] [Green Version]
- Zhang, Y.; Li, B.; Lu, H.; Irie, A.; Ruan, X. Sample-Specific SVM Learning for Person Re-identification. In Proceedings of the 2016 IEEE Conference on Computer Vision and Pattern Recognition (CVPR), Las Vegas, NV, USA, 26 June–1 July 2016; pp. 1278–1287. [Google Scholar]
- Bodla, N.; Singh, B.; Chellappa, R. Soft-NMS—Improving Object Detection with One Line of Code. In Proceedings of the 2017 IEEE International Conference on Computer Vision (ICCV), Venice, Italy, 25 December 2017; pp. 2380–7504. [Google Scholar]
- Zou, Z.; Shi, Z. Ship detection in spaceborne optical image with SVD networks. IEEE Trans. Geosci. Remote Sens. 2016, 54, 5832–5845. [Google Scholar] [CrossRef]
- Ren, S.; He, K.; Girshick, R.; Sun, J. Faster R-CNN: Towards real-time object detection with region proposal networks. In Proceedings of the International Conference on Neural Information Processing Systems, Montreal, QC, Canada, 7–12 December 2015; pp. 91–99. [Google Scholar]
- Wang, N.; Li, B.; Xu, Q.Z.; Wang, Y.H. Automatic ship detection in optical remote sensing images based on anomaly detection and spp-pcanet. Remote Sens. 2018, 11, 47. [Google Scholar] [CrossRef] [Green Version]
- Liu, Z.; Wang, H.; Weng, H.; Yang, L. Ship rotated bounding box space for ship extraction from high-resolution optical satellite images with complex backgrounds. IEEE Geosci. Remote Sens. Lett. 2016, 13, 1074–1078. [Google Scholar] [CrossRef]
- Wang, H.; Zou, Z.; Shi, Z.; Li, B. Detecting ship targets in spaceborne infrared image based on modeling radiation anomalies. Inform. Phys. Technol. 2017, 85, 141–146. [Google Scholar] [CrossRef]
- Yang, F.; Xu, Q.; Li, B.; Ji, Y. Ship Detection from Thermal Remote Sensing Imagery through Region-Based Deep Forest. IEEE Geosci. Remote Sens. Lett. 2018, 15, 449–453. [Google Scholar] [CrossRef]










| ξ | 0 | 0.2 | 0.4 | 0.6 | 0.8 | 1 |
|---|---|---|---|---|---|---|
| Recall rate | 1 | 0.999 | 0.996 | 0.992 | 0.756 | 0 |
| Time/img | 1.998 | 1.996 | 1.986 | 1.962 | 1.42 | 0 |
| None | Cloud | Trail | Reef | Clutter | Total | |
|---|---|---|---|---|---|---|
| 488 | 1056 | 658 | 186 | 524 | 1270 | |
| 495 | 1095 | 676 | 189 | 531 | 1298 | |
| 479 | 999 | 607 | 165 | 468 | 1180 | |
| 9 | 57 | 51 | 21 | 56 | 116 | |
| 16 | 96 | 69 | 24 | 63 | 92 | |
| R (%) | 98.2 | 94.6 | 92.3 | 88.6 | 89.3 | 92.9 |
| P (%) | 96.8 | 91.2 | 89.8 | 87.2 | 88.1 | 90.9 |
| E (%) | 5 | 14.2 | 17.9 | 24.2 | 22.6 | 16.2 |
| SVD [39] | Faster R-CNN [40] | SPP-PCANet [41] | RB [42] | MRA [43] | DF [44] | Ours | |
|---|---|---|---|---|---|---|---|
| 1270 | 1270 | 1270 | 1270 | 1270 | 1270 | 1270 | |
| 1293 | 1483 | 1319 | 1327 | 1288 | 1277 | 1298 | |
| 1173 | 1188 | 1153 | 1133 | 1110 | 1144 | 1180 | |
| 119 | 253 | 160 | 185 | 175 | 132 | 116 | |
| 98 | 94 | 121 | 143 | 162 | 126 | 92 | |
| R (%) | 92.4 | 93.6 | 90.8 | 89.2 | 87.4 | 90.1 | 92.9 |
| P (%) | 90.7 | 80.1 | 87.4 | 85.4 | 86.2 | 89.6 | 90.9 |
| E (%) | 16.9 | 26.3 | 21.8 | 25.4 | 26.4 | 20.3 | 16.2 |
| Time/img | 3.2 | 3.28 | 3.14 | 5.2 | 4.6 | 2.7 | 1.9 |
| Model (M) | 28 | 156 | 32 | - | - | 52 | 24 |
| SVD [39] | Faster R-CNN [40] | SPP-PCANet [41] | RB [42] | MRA [43] | DF [44] | Ours | |
|---|---|---|---|---|---|---|---|
| 0.962 | 0.909 | 0.964 | 0.938 | 0.926 | 0.934 | 0.975 | |
| 0.924 | 0.828 | 0.912 | 0.898 | 0.893 | 0.908 | 0.929 | |
| 0.901 | 0.826 | 0.884 | 0.846 | 0.862 | 0.886 | 0.910 | |
| 0.876 | 0.806 | 0.896 | 0.892 | 0.874 | 0.868 | 0.879 | |
| 0.866 | 0.822 | 0.862 | 0.876 | 0.764 | 0.796 | 0.887 | |
| 0.915 | 0.863 | 0.891 | 0.873 | 0.868 | 0.899 | 0.919 |
| SVD [39] | Faster R-CNN [40] | SPP-PCANet [41] | RB [42] | MRA [43] | DF [44] | Ours | |
|---|---|---|---|---|---|---|---|
= 20) | 0.468 | 0.436 | 0.475 | 0.448 | 0.456 | 0.418 | 0.568 |
= 40) | 0.577 | 0.528 | 0.572 | 0.548 | 0.558 | 0.550 | 0.728 |
= 60) | 0.645 | 0.596 | 0.656 | 0.650 | 0.634 | 0.662 | 0.776 |
= 80) | 0.701 | 0.642 | 0.688 | 0.685 | 0.698 | 0.714 | 0.799 |
= 100) | 0.742 | 0.688 | 0.724 | 0.734 | 0.738 | 0.726 | 0.824 |
= 120) | 0.768 | 0.712 | 0.761 | 0.755 | 0.756 | 0.752 | 0.838 |
= 140) | 0.789 | 0.736 | 0.788 | 0.766 | 0.776 | 0.756 | 0.852 |
= 160) | 0.819 | 0.768 | 0.791 | 0.788 | 0.786 | 0.772 | 0.856 |
= 180) | 0.838 | 0.783 | 0.809 | 0.796 | 0.789 | 0.776 | 0.866 |
= 200) | 0.849 | 0.796 | 0.816 | 0.811 | 0.808 | 0.798 | 0.867 |
= 220) | 0.856 | 0.804 | 0.821 | 0.826 | 0.812 | 0.809 | 0.869 |
= 240) | 0.868 | 0.807 | 0.836 | 0.841 | 0.827 | 0.814 | 0.875 |
= 260) | 0.869 | 0.811 | 0.842 | 0.850 | 0.829 | 0.825 | 0.878 |
= 280) | 0.873 | 0.813 | 0.844 | 0.855 | 0.842 | 0.831 | 0.882 |
= 300) | 0.876 | 0.815 | 0.849 | 0.860 | 0.838 | 0.836 | 0.883 |
| SVD [39] | Faster R-CNN [40] | SPP-PCANet [41] | RB [42] | MRA [43] | DF [44] | Ours | |
|---|---|---|---|---|---|---|---|
| Images | 214 | 214 | 214 | 214 | 214 | 214 | 214 |
| False detection | 119 | 253 | 160 | 185 | 175 | 132 | 116 |
| Missed detection | 98 | 94 | 121 | 143 | 162 | 126 | 92 |
| Error detection | 217 | 347 | 281 | 328 | 337 | 258 | 208 |
| False/image | 0.56 | 1.18 | 0.74 | 0.76 | 0.82 | 0.62 | 0.54 |
| Missed/image | 0.46 | 0.44 | 0.57 | 0.67 | 0.75 | 0.59 | 0.43 |
| Error/image | 1.02 | 1.62 | 1.31 | 1.53 | 1.57 | 1.21 | 0.97 |
Publisher’s Note: MDPI stays neutral with regard to jurisdictional claims in published maps and institutional affiliations. |
© 2022 by the authors. Licensee MDPI, Basel, Switzerland. This article is an open access article distributed under the terms and conditions of the Creative Commons Attribution (CC BY) license (https://creativecommons.org/licenses/by/4.0/).
Share and Cite
Miao, R.; Jiang, H.; Tian, F. Robust Ship Detection in Infrared Images through Multiscale Feature Extraction and Lightweight CNN. Sensors 2022, 22, 1226. https://doi.org/10.3390/s22031226
Miao R, Jiang H, Tian F. Robust Ship Detection in Infrared Images through Multiscale Feature Extraction and Lightweight CNN. Sensors. 2022; 22(3):1226. https://doi.org/10.3390/s22031226
Chicago/Turabian StyleMiao, Rui, Hongxu Jiang, and Fangzheng Tian. 2022. "Robust Ship Detection in Infrared Images through Multiscale Feature Extraction and Lightweight CNN" Sensors 22, no. 3: 1226. https://doi.org/10.3390/s22031226
APA StyleMiao, R., Jiang, H., & Tian, F. (2022). Robust Ship Detection in Infrared Images through Multiscale Feature Extraction and Lightweight CNN. Sensors, 22(3), 1226. https://doi.org/10.3390/s22031226

