The Efficient Mobile Management Based on Metaheuristic Algorithm for Internet of Vehicle
Abstract
:1. Introduction
- (1)
- Although there have been many studies on handover strategies, most literature still focuses on designing handover strategies using thresholds and RSS. At the same time, most literature also focuses on vertical handovers and does not consider horizontal handovers. Therefore, we consider delay time, energy efficiency, load balancing, and energy consumption and formulate it as a multi-objective optimization (MOO) problem in this paper.
- (2)
- To solve the handover selection issue, we need to consider the real time in this paper. It is necessary to predict the location at the next time slot. Therefore, we use the angle between the vehicle and the tire to predict the location of VUE. Then, for the MOO problem, we use the HC algorithm and SA algorithm to find the best handover of the mobile management strategy. After predicting the position of the next time slot, we process handover selection based on the prediction result. Although the computing time for the heuristic algorithm cannot be ignored, it will not cause too much influence on the real-time problem.
- (3)
- In this paper, our proposed handover of the mobile management strategy focuses on the next time slot. We predict the position of the next time slot, then process handover selection based on the prediction result. Although the heuristic algorithm still requires a long computing time, it can satisfy the real-time problem because it is a handover strategy for the next time slot.
2. Materials
3. Problem Definition
3.1. System Model
3.2. Parameter Definition and Objective
4. Method
4.1. Location Prediction
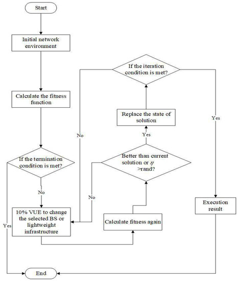
4.2. Handover Strategy in 5G
| Algorithm 1 Hill-Climbing-based Handover Algorithm |
|
| Algorithm 2 Simulate Anneal-based Handover Algorithm |
|
5. Results and Discussion
5.1. Simulation Setting
5.2. Simulation Results and Analysis
6. Conclusions
Author Contributions
Funding
Institutional Review Board Statement
Informed Consent Statement
Data Availability Statement
Acknowledgments
Conflicts of Interest
References
- Flore, D. RAN Workshop on 5G: Chairman Summary; 3GPP RAN, RWS-150073; 3GPP: Phoenix, AZ, USA, 2015; Volume 9. [Google Scholar]
- Campos, J. Understanding the 5G NR Physical Layer; Keysight Technologies: Santa Rosa, CA, USA, 2017. [Google Scholar]
- Gupta, A.; Jha, R.K. A survey of 5G network: Architecture and emerging technologies. IEEE Access 2015, 3, 1206–1232. [Google Scholar] [CrossRef]
- Ge, X.; Tu, S.; Mao, G.; Wang, C.X.; Han, T. 5G ultra-dense cellular networks. IEEE Wirel. Commun. 2016, 23, 72–79. [Google Scholar] [CrossRef] [Green Version]
- Zhou, H.; Xu, W.; Chen, J.; Wang, W. Evolutionary V2X technologies toward the Internet of vehicles: Challenges and opportunities. Proc. IEEE 2020, 108, 308–323. [Google Scholar] [CrossRef]
- Sharif, A.; Li, J.P.; Saleem, M.A.; Saba, T.; Kumar, R. Efficient hybrid clustering scheme for data delivery using internet of things enabled vehicular ad hoc networks in smart city traffic congestion. J. Internet Technol. 2020, 21, 149–157. [Google Scholar]
- Garcia, M.H.C.; Molina-Galan, A.; Boban, M.; Gozalvez, J.; Coll-Perales, B.; Şahin, T.; Kousaridas, A. A Tutorial on 5G NR V2X Communications. IEEE Commun. Surv. Tutor. 2021, 23, 1972–2026. [Google Scholar] [CrossRef]
- Gyawali, S.; Xu, S.; Qian, Y.; Hu, R.Q. Challenges and solutions for cellular based v2x communications. IEEE Commun. Surv. Tutor. 2020, 23, 222–255. [Google Scholar] [CrossRef]
- Mollel, M.S.; Abubakar, A.I.; Ozturk, M.; Kaijage, S.F.; Kisangiri, M.; Hussain, S.; Imran, M.A.; Abbasi, Q.H. A survey of machine learning applications to handover management in 5G and beyond. IEEE Access 2021, 9, 45770–45802. [Google Scholar] [CrossRef]
- Budigere, K.; Panchakarla, N.; Chemmagate, B.; Roy, S. LTE: Long Term Evolution of 3GPP; CRC Press: Boca Raton, FL, USA, 2010. [Google Scholar]
- Alexandris, K.; Nikaein, N.; Knopp, R.; Bonnet, C. Analyzing x2 handover in lte/lte-a. In Proceedings of the 2016 14th International Symposium on Modeling and Optimization in Mobile, Ad Hoc, and Wireless Networks (WiOpt), Tempe, AZ, USA, 9–13 May 2016; pp. 1–7. [Google Scholar]
- Yusof, A.L.; Ya’acob, N.; Ali, M.T. Hysteresis margin for handover in Long Term Evolution (LTE) network. In Proceedings of the 2013 International Conference on Computing, Management and Telecommunications (ComManTel), Ho Chi Minh City, Vietnam, 21–24 January 2013; pp. 426–430. [Google Scholar]
- Ibrahim, E.A.; Rizk, M.; Badran, E.F. Study of lte-r x2 handover based on a3 event algorithm using matlab. In Proceedings of the 2015 International Conference on Information and Communication Technology Convergence (ICTC), Jeju, Korea, 28–30 October 2015; pp. 1155–1159. [Google Scholar]
- Huang, Y.F.; Gao, F.B. Performance of an Adaptive Timer Handoff Algorithm for Mobile Cellular Systems. Available online: http://ir.lib.cyut.edu.tw:8080/bitstream/310901800/12094/1/C09.pdf (accessed on 28 May 2010).
- Ghanem, K.; Alradwan, H.; Motermawy, A.; Ahmad, A. Reducing ping-pong Handover effects in intra EUTRA networks. In Proceedings of the 2012 8th International Symposium on Communication Systems, Networks & Digital Signal Processing (CSNDSP), Poznan, Poland, 18–20 July 2012; pp. 1–5. [Google Scholar]
- Zhang, L.; Tian, Y.C. An enhanced fast handover triggering mechanism for Fast Proxy Mobile IPv6. Wirel. Netw. 2018, 24, 513–522. [Google Scholar] [CrossRef] [Green Version]
- Goyal, T.; Kaushal, S. Handover optimization scheme for LTE-Advance networks based on AHP-TOPSIS and Q-learning. Comput. Commun. 2019, 133, 67–76. [Google Scholar] [CrossRef]
- Zineb, A.B.; Ayadi, M.; Tabbane, S. QoE-based vertical handover decision management for cognitive networks using ANN. In Proceedings of the 2017 Sixth International Conference on Communications and Networking (ComNet), Hammamet, Tunisia, 29 March–1 April 2017; pp. 1–7. [Google Scholar]
- Li, Y.; Cao, B.; Wang, C. Handover schemes in heterogeneous LTE networks: Challenges and opportunities. IEEE Wirel. Commun. 2016, 23, 112–117. [Google Scholar] [CrossRef]
- Aghazadeh, Y.; Kalbkhani, H.; Shayesteh, M.G.; Solouk, V. Cell selection for load balancing in heterogeneous networks. Wirel. Pers. Commun. 2018, 101, 305–323. [Google Scholar] [CrossRef]
- Kaul, A.; Xue, L.; Obraczka, K.; Santos, M.A.; Turletti, T. Handover and load balancing for distributed network control: Applications in ITS message dissemination. In Proceedings of the 2018 27th International Conference on Computer Communication and Networks (ICCCN), Hangzhou, China, 30 July-2 August 2018; pp. 1–8. [Google Scholar]
- Ge, X.; Yang, J.; Gharavi, H.; Sun, Y. Energy efficiency challenges of 5G small cell networks. IEEE Commun. Mag. 2017, 55, 184–191. [Google Scholar] [CrossRef] [Green Version]
- Huang, X.; Tang, S.; Zheng, Q.; Zhang, D.; Chen, Q. Dynamic femtocell gNB on/off strategies and seamless dual connectivity in 5G heterogeneous cellular networks. IEEE Access 2018, 6, 21359–21368. [Google Scholar] [CrossRef]
- Wu, R.; Luo, G.; Shao, J.; Tian, L.; Peng, C. Location prediction on trajectory data: A review. Big Data Min. Anal. 2018, 1, 108–127. [Google Scholar]
- Yang, H.; Hu, B.; Wang, L. A deep learning based handover mechanism for UAV networks. In Proceedings of the 2017 20th International Symposium on Wireless Personal Multimedia Communications (WPMC), Bali, Indonesia, 17–20 December 2017; pp. 380–384. [Google Scholar]
- Hu, B.; Yang, H.; Wang, L.; Chen, S. A trajectory prediction based intelligent handover control method in UAV cellular networks. China Commun. 2019, 16, 1–14. [Google Scholar]
- Irio, L.; Ip, A.; Oliveira, R.; Luís, M. An Adaptive Learning-Based Approach for Vehicle Mobility Prediction. IEEE Access 2021, 9, 13671–13682. [Google Scholar] [CrossRef]
- Liu, C.; Zhang, G.; Guo, W.; He, R. Kalman prediction-based neighbor discovery and its effect on routing protocol in vehicular ad hoc networks. IEEE Trans. Intell. Transp. Syst. 2019, 21, 159–169. [Google Scholar] [CrossRef] [Green Version]
- Chen, M.; Zuo, Y.; Jia, X.; Liu, Y.; Yu, X.; Zheng, K. CEM: A convolutional embedding model for predicting next locations. IEEE Trans. Intell. Transp. Syst. 2020, 22, 3349–3358. [Google Scholar] [CrossRef]
- Cheng, J.; Yan, H.; Zhou, A.; Liu, C.; Cheng, D.; Gao, S.; Zang, D.; Cheng, D. Location prediction model based on the Internet of vehicles for assistance to medical vehicles. IEEE Access 2019, 8, 10754–10767. [Google Scholar] [CrossRef]
- Chang, B.J.; Liou, Y.J. Adaptive heading prediction of moving path for user-centric optimal cell selection toward 5G cooperative cellular communication. Comput. Commun. 2018, 130, 60–77. [Google Scholar] [CrossRef]
- Guidolin, F.; Pappalardo, I.; Zanella, A.; Zorzi, M. Context-aware handover policies in HetNets. IEEE Trans. Wirel. Commun. 2015, 15, 1895–1906. [Google Scholar] [CrossRef] [Green Version]
- Goudarzi, S.; Hassan, W.H.; Anisi, M.H.; Soleymani, A.; Sookhak, M.; Khan, M.K.; Hashim, A.H.A.; Zareei, M. ABC-PSO for vertical handover in heterogeneous wireless networks. Neurocomputing 2017, 256, 63–81. [Google Scholar] [CrossRef]
- Alhabo, M.; Zhang, L. Load-dependent handover margin for throughput enhancement and load balancing in HetNets. IEEE Access 2018, 6, 67718–67731. [Google Scholar] [CrossRef]
- Hasan, M.M.; Kwon, S.; Oh, S. Frequent-handover mitigation in ultra-dense heterogeneous networks. IEEE Trans. Veh. Technol. 2018, 68, 1035–1040. [Google Scholar] [CrossRef]
- Alablani, I.A.; Arafah, M.A. An Adaptive Cell Selection Scheme for 5G Heterogeneous Ultra-Dense Networks. IEEE Access 2021, 9, 64224–64240. [Google Scholar] [CrossRef]
- Cicioğlu, M. Performance analysis of handover management in 5G small cells. Comput. Stand. Interfaces 2021, 75, 103502. [Google Scholar] [CrossRef]
- Hussain, S.M.; Yusof, K.M. Dynamic Q-learning and Fuzzy CNN Based Vertical Handover Decision for Integration of DSRC, mmWave 5G and LTE in Internet of Vehicles (IoV). J. Commun. 2021, 16, 155–166. [Google Scholar] [CrossRef]
- Alablani, I.A.; Arafah, M.A. Enhancing 5G small cell selection: A neural network and IoV-based approach. Sensors 2021, 21, 6361. [Google Scholar] [CrossRef]
- Aboud, A.; Touati, H.; Hnich, B. Markov Chain based Predictive Model for Efficient handover Management in Vehicle-to-Infrastructure Communications. In Proceedings of the 2021 International Wireless Communications and Mobile Computing (IWCMC), Harbin, China, 28 June–2 July 2021; pp. 1117–1122. [Google Scholar]
- Gogna, A.; Tayal, A. Metaheuristics: Review and application. J. Exp. Theor. Artif. Intell. 2013, 25, 503–526. [Google Scholar] [CrossRef]
- Marler, R.T.; Arora, J.S. Survey of multi-objective optimization methods for engineering. Struct. Multidiscip. Optim. 2004, 26, 369–395. [Google Scholar] [CrossRef]
- Auer, G.; Giannini, V.; Desset, C.; Godor, I.; Skillermark, P.; Olsson, M.; Imran, M.A.; Sabella, D.; Gonzalez, M.J.; Blume, O.; et al. How much energy is needed to run a wireless network? IEEE Wirel. Commun. 2011, 18, 40–49. [Google Scholar] [CrossRef]
- Kelif, J.M.; Coupechoux, M. Joint impact of pathloss shadowing and fast fading-an outage formula for wireless networks. arXiv 2010, arXiv:1001.1110. [Google Scholar]
- Rauch, A.; Lianghai, J.; Klein, A.; Schotten, H. Fast algorithm for radio propagation modeling in realistic 3-D urban environment. Adv. Radio Sci. 2015, 13, 169–173. [Google Scholar] [CrossRef]
















| Ref. | Year | Method | Metrics | Handover Type |
|---|---|---|---|---|
| [12] | 2013 | Based on signal strength | RSRP and Reference Symbol Receive Quality (RSRQ) | Horizontal |
| [32] | 2015 | Markov Chain | RSRP and load | Vetrical and Horizontal |
| [33] | 2017 | Hybrid the PSO and ABC | latency, throughtput, and bit error rate | Vetrical |
| [34] | 2018 | Interference-based load-dependent hysteresis handover margin | load and SINR | Vetrical and Horizontal |
| [35] | 2018 | Frequent-Handover Mitigation (FHM) | RSRP | Vetrical |
| [36] | 2021 | Adaptive-Cell Selection (ADA-CS) | RSSI, load, and speed | Horizontal |
| [38] | 2021 | Dynamic Q-Learning | RSS, and speed | Vetrical |
| [39] | 2021 | Artificial Neural Network Cell Selection (ANN-CS) | RSSI | Horizontal |
| [40] | 2021 | MarkovHandover Prediction via Markov Chain (HPMC) | RSRP | Horizontal |
| Symbol | Definition |
|---|---|
| Fast fading model | |
| s | Channel s with Doppler effect |
| The frequency shift for Doppler effect | |
| Carrier frequency | |
| The wavelength for Doppler effect | |
| c | The optical speed |
| The Energy efficiency of BS m/ lightweight infrastructure j | |
| The number of RBs for BSs/lightweight infrastructures can provide | |
| The number of RBs for VUE n requirement | |
| The total number of RBs for BSs/lightweight infrastructures | |
| The antenna gain with BSs/lightweight infrastructures | |
| The BSs/lightweight infrastructures power already have | |
| Total energy consumption | |
| The basic energy consumption | |
| The power consumption for overloading | |
| The basic transmission energy for BSs/lightweight infrastructures | |
| The latency for each VUE | |
| The latency for building connection | |
| The latency for RB allocate | |
| The distance between VUEs and BSs/lightweight infrastructures |
| Maximize | |
| s.t. | |
Publisher’s Note: MDPI stays neutral with regard to jurisdictional claims in published maps and institutional affiliations. |
© 2022 by the authors. Licensee MDPI, Basel, Switzerland. This article is an open access article distributed under the terms and conditions of the Creative Commons Attribution (CC BY) license (https://creativecommons.org/licenses/by/4.0/).
Share and Cite
Huang, S.-Y.; Chen, S.-S.; Chen, M.-X.; Chang, Y.-C.; Chao, H.-C. The Efficient Mobile Management Based on Metaheuristic Algorithm for Internet of Vehicle. Sensors 2022, 22, 1140. https://doi.org/10.3390/s22031140
Huang S-Y, Chen S-S, Chen M-X, Chang Y-C, Chao H-C. The Efficient Mobile Management Based on Metaheuristic Algorithm for Internet of Vehicle. Sensors. 2022; 22(3):1140. https://doi.org/10.3390/s22031140
Chicago/Turabian StyleHuang, Shih-Yun, Shih-Syun Chen, Min-Xiou Chen, Yao-Chung Chang, and Han-Chieh Chao. 2022. "The Efficient Mobile Management Based on Metaheuristic Algorithm for Internet of Vehicle" Sensors 22, no. 3: 1140. https://doi.org/10.3390/s22031140
APA StyleHuang, S.-Y., Chen, S.-S., Chen, M.-X., Chang, Y.-C., & Chao, H.-C. (2022). The Efficient Mobile Management Based on Metaheuristic Algorithm for Internet of Vehicle. Sensors, 22(3), 1140. https://doi.org/10.3390/s22031140

