Review of Botnet Attack Detection in SDN-Enabled IoT Using Machine Learning
Abstract
1. Introduction
1.1. IoT Botnets
1.2. Software Defined Networks (SDN)
1.3. SDN-Enabled IoT
1.4. Machine Learning in SDN
1.5. Paper Organization
2. Related Work
3. Methods
| Algorithm 1: Pseudocode for Defining Search String |
Search_String = [(“DOS” OR “DDOS” OR “Port Scanning” OR “brute forcing attacks” OR “credential stuffing”) AND (“Attack” OR “Malware” OR “Network Security for IoT” OR “Cyber attack on SDN-IoT”) OR “BotNet Attack”) AND (“Machine Learning Methods” OR “Deep Learning Methods” OR “CNN” OR “DNN” OR “LSTM” OR “GRU” OR“RNN” OR “Classical Machine Learning Methods” OR “SVM” OR “RF” OR “KNN” OR “LR” OR “DT” OR “NB”) AND (“Detection” OR “Classification” OR “Prevention”)] |
| Algorithm 2: Pseudocode for Generating Potential Review Papers |
|
4. Botnet Malware in SDN Orchestrated IoT
4.1. Distributed Denial of Service Attacks
4.2. Network-Probing Attacks
4.3. Backdoor Vulnerability
4.4. Information Stealing
4.5. Phishing Attacks
5. BotNet Attack Detection Techniques in SDN-Enabled IoT Networks
5.1. Classical Machine Learning Methods
| Author | Method | Dataset | Acc (%) | P (%) | R (%) | F1 (%) |
|---|---|---|---|---|---|---|
| Sarica et al. [28] | RF | Collected by authors [84] | 99.67-Normal | 96.75-Normal | 92.92-Normal | 94.8-Normal |
| 99.67-DoS | 96.75-DoS | 92.92-DoS | 94.8-DoS | |||
| - | 97.29-DDoS | 98.58-DDoS | 97.93-DDoS | |||
| Bhunia et al. [68] | non-linear SVM | simulated dataset | - | 98 | 97 | - |
| Park et al. [70] | RF | CTU-13 Dataset | 100 | - | - | - |
| Mirai | 100 | - | - | - | ||
| BoNesi | 98 | - | - | - | ||
| Alamri et al. [72] | XGBoost | CICDDoS2019, NSL-KDD, and CAIDA-DDoS | 99.9 | 99.98 | 99.99 | 99.98 |
| Aslam et al. [73] | Finite Newton Support Vector Machine (NSVM) | Simulated dataset | - | - | - | 94 |
| Aslam et al. [74] | Ensemble | Simulated dataset | 99 | 98 | 96 | 95 |
| Tsogbaatar et al. [75] | PNN | collected real-time dataset | - | - | - | 99.8 |
| NBaIoT | - | - | - | 99.9 | ||
| Thorat and Kumar [76] | RF+XGBoost | Not explicitly indicated | 98.93 | 97.88 | 97.94 | - |
| Arman et al. [79] | RF | Testbed data | 92 | - | - | - |
| Nanda et al. [80] | RF | Simulated dataset | 98.7 | 98.7 | 98.7 | 98.7 |
| Cheng et al. [81] | SVM (controller) | Real-time collected | 97 | 96 | 97 | 97 |
| SVM (switch) | Real-time collected | 90 | 94 | 95 | 94 | |
| NB (controller) | Real-time collected | 79 | 72 | 84 | 77 | |
| NB (switch) | Real-time collected | 66 | 92 | 67 | 77 | |
| Cheng et al. [81] | KNN (controller) | Real-time collected | 97 | 96 | 97 | 97 |
| KNN (switch) | Real-time collected | 89 | 93 | 95 | 94 | |
| RF (controller) | Real-time collected | 97 | 97 | 97 | 97 | |
| RF (switch) | Real-time collected | 91 | 95 | 94 | 94 | |
| Swami et al. [83] | Adaboost | Simulated | 99.99 | 99.98 | 100 | 99.99 |
| Wani and Revathi [85] | Multi-layer perceptron | Simulated | - | 98.74 | 96.43 | - |
| Wang et al. [86] | Dynamic generative self-organizing map (DGSOM) | ISCX-IDS2012 | 95.41 | - | - | - |
| Zeleke et al. [87] | RF | CICIDS2017 | >99.96 | >99.51 | >99.51 | >99.51 |
5.2. Deep Learning Methods
5.2.1. Deep Neural Networks (DNN)
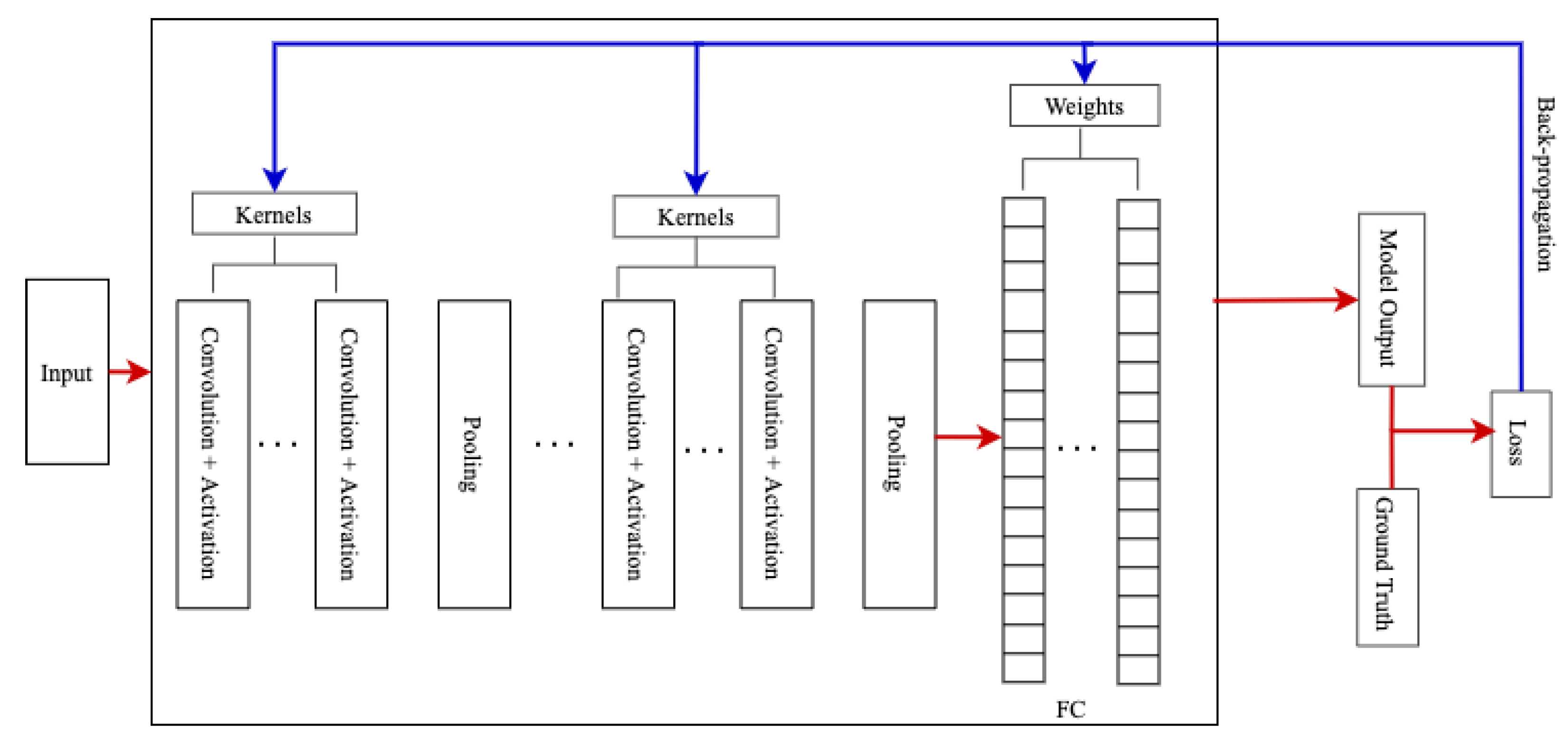
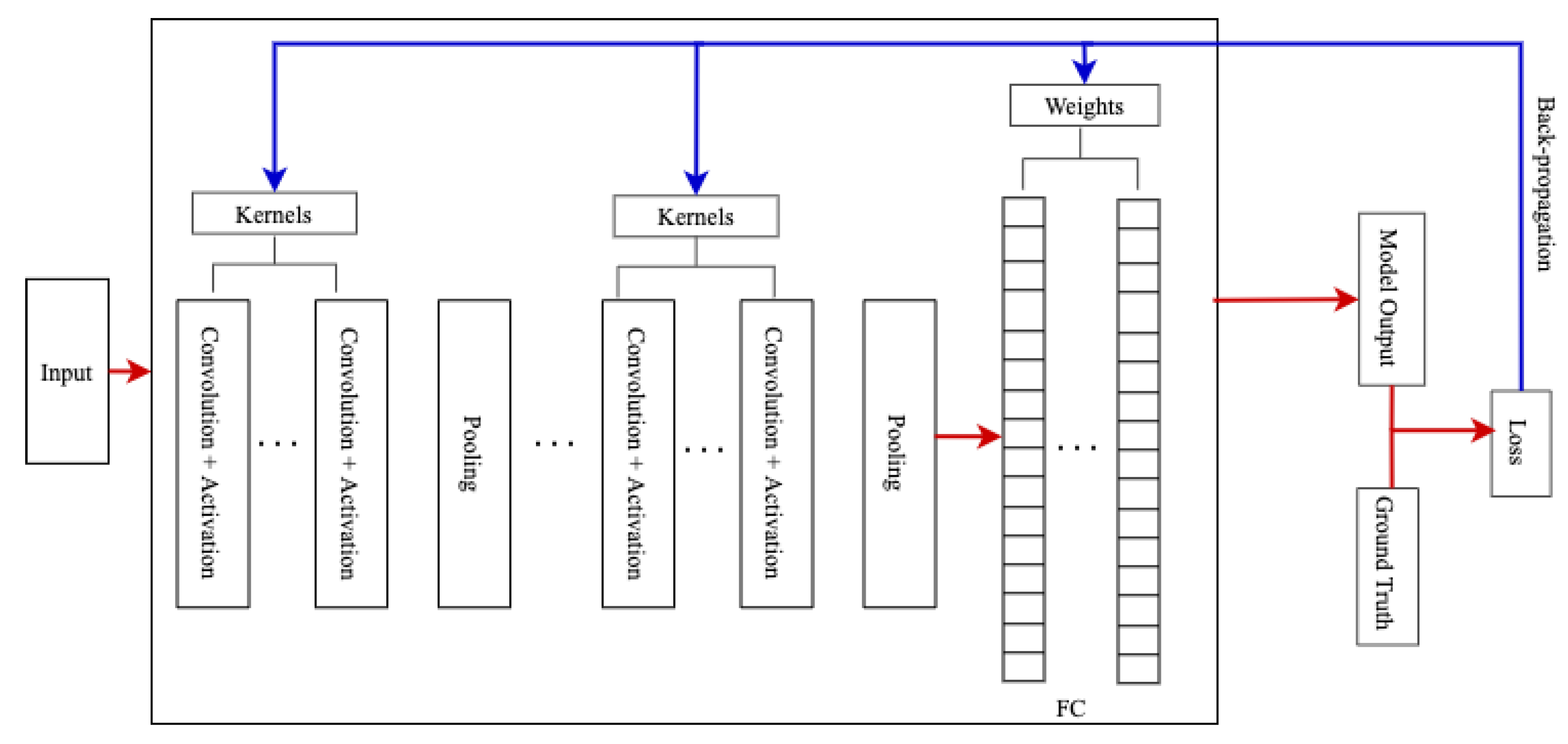
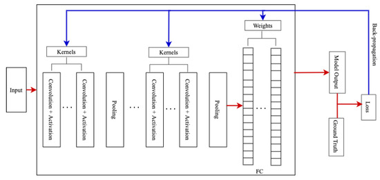
5.2.2. Convolutional Neural Networks (CNN)
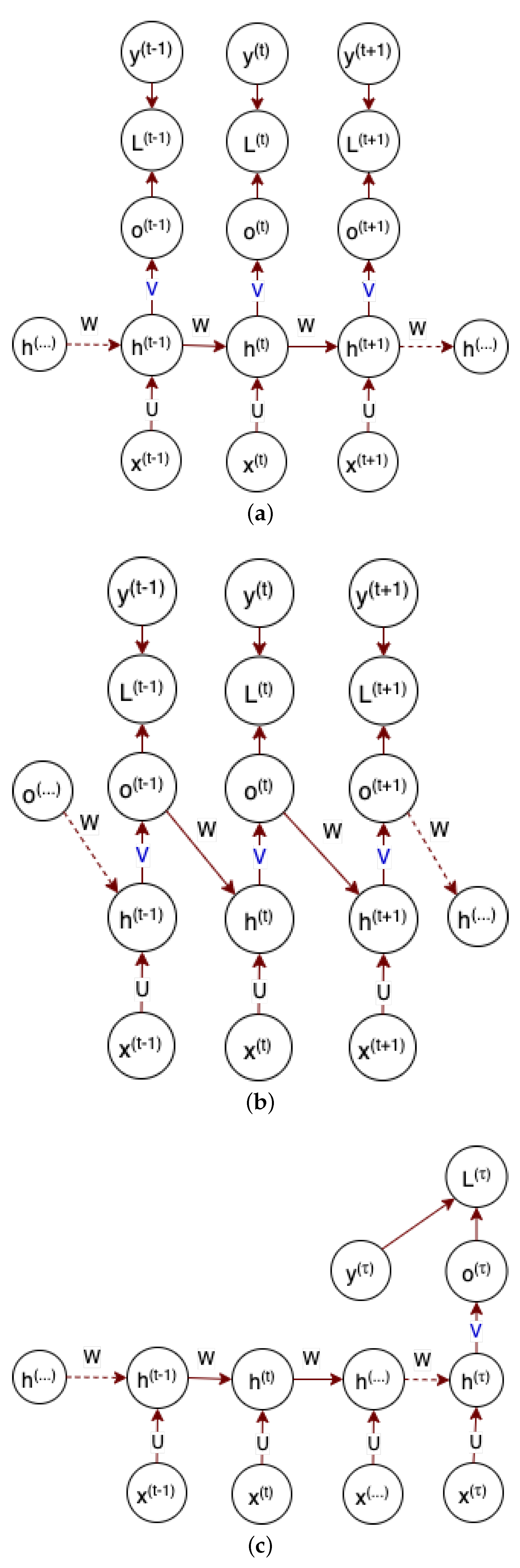
5.2.3. Recurrent Neural Network
5.2.4. Deep Auto-Encoder
6. Discussion
7. Open Challenges and Future Direction
8. Conclusions
Author Contributions
Funding
Institutional Review Board Statement
Informed Consent Statement
Data Availability Statement
Conflicts of Interest
References
- Li, S.; Xu, L.D.; Zhao, S. The internet of things: A survey. Inf. Syst. Front. 2014, 17, 243–259. [Google Scholar] [CrossRef]
- Al-Rushdan, H.; Shurman, M.; Alnabelsi, S.H.; Althebyan, Q. Zero-Day Attack Detection and Prevention in Software-Defined Networks. In Proceedings of the International Arab Conference on Information Technology (ACIT), Al Ain, United Arab Emirates, 3–5 December 2019. [Google Scholar] [CrossRef]
- Amin, B.R.; Taghizadeh, S.; Rahman, M.S.; Hossain, M.J.; Varadharajan, V.; Chen, Z. Cyber attacks in smart grid–dynamic impacts, analyses and recommendations. IET Cyber-Phys. Syst. Theory Appl. 2020, 5, 321–329. [Google Scholar] [CrossRef]
- Almudaires, F.; Almaiah, M. Data an Overview of Cybersecurity Threats on Credit Card Companies and Credit Card Risk Mitigation. In Proceedings of the International Conference on Information Technology (ICIT), Amman, Jordan, 14–15 July 2021. [Google Scholar] [CrossRef]
- Yaacoub, J.P.; Noura, H.; Salman, O.; Chehab, A. Security analysis of drones systems: Attacks, limitations, and recommendations. Internet Things 2020, 11, 100218. [Google Scholar] [CrossRef]
- Ettredge, M.; Guo, F.; Li, Y. Trade secrets and cyber security breaches. J. Account. Public Policy 2018, 37, 564–585. [Google Scholar] [CrossRef]
- Outpost24 Product Managers. Cyber Security in 2020 and Beyond. Available online: https://outpost24.com/blog/Cyber-Security-in-2020-and-beyond (accessed on 1 February 2022).
- Pandey, A.K.; Tripathi, A.K.; Kapil, G.; Singh, V.; Khan, M.W.; Agrawal, A.; Kumar, R.; Khan, R.A. Trends in Malware Attacks. In Advances in Digital Crime, Forensics, and Cyber Terrorism; IGI Global: Hershey, PA, USA, 2020; pp. 47–60. [Google Scholar] [CrossRef]
- Suresh, P.; Daniel, J.V.; Parthasarathy, V.; Aswathy, R.H. A state of the art review on the Internet of Things (IoT) history, technology and fields of deployment. In Proceedings of the International Conference on Science Engineering and Management Research (ICSEMR), Chennai, India, 27–29 November 2014. [Google Scholar] [CrossRef]
- International Telecommunication Union. ITU Internet Report 2005: The Internet of Things; Technical Report; Internationa Telecommunication Union: Geneva, Switzerland, 2005. [Google Scholar]
- Alieyan, K.; Almomani, A.; Abdullah, R.; Almutairi, B.; Alauthman, M. Botnet and Internet of Things (IoTs). In Security, Privacy, and Forensics Issues in Big Data; IGI Global: Hershey, PA, USA, 2020; pp. 304–316. [Google Scholar] [CrossRef]
- Blythe, J.M.; Sombatruang, N.; Johnson, S.D. What security features and crime prevention advice is communicated in consumer IoT device manuals and support pages? J. Cybersecur. 2019, 5, tyz005. [Google Scholar] [CrossRef]
- Malhotra, P.; Singh, Y.; Anand, P.; Bangotra, D.K.; Singh, P.K.; Hong, W.C. Internet of Things: Evolution, Concerns and Security Challenges. Sensors 2021, 21, 1809. [Google Scholar] [CrossRef]
- Grizzard, J.B.; Sharma, V.; Nunnery, C.; Kang, B.B.; Dagon, D. Peer-to-Peer Botnets: Overview and Case Study. In First Workshop on Hot Topics in Understanding Botnets (HotBots 07); USENIX Association: Cambridge, MA, USA, 2007. [Google Scholar]
- Beltrán-García, P.; Aguirre-Anaya, E.; Escamilla-Ambrosio, P.J.; Acosta-Bermejo, R. IoT Botnets. In Communications in Computer and Information Science; Springer International Publishing: Merida, Mexico, 2019; pp. 247–257. [Google Scholar] [CrossRef]
- Wazzan, M.; Algazzawi, D.; Bamasaq, O.; Albeshri, A.; Cheng, L. Internet of Things Botnet Detection Approaches: Analysis and Recommendations for Future Research. Appl. Sci. 2021, 11, 5713. [Google Scholar] [CrossRef]
- Meidan, Y.; Bohadana, M.; Mathov, Y.; Mirsky, Y.; Shabtai, A.; Breitenbacher, D.; Elovici, Y. N-BaIoT—Network-Based Detection of IoT Botnet Attacks Using Deep Autoencoders. IEEE Pervasive Comput. 2018, 17, 12–22. [Google Scholar] [CrossRef]
- Dange, S.; Chatterjee, M. IoT Botnet: The Largest Threat to the IoT Network. In Advances in Intelligent Systems and Computing; Springer: Singapore, 2019; pp. 137–157. [Google Scholar] [CrossRef]
- Hussain, M.; Shah, N.; Amin, R.; Alshamrani, S.S.; Alotaibi, A.; Raza, S.M. Software-Defined Networking: Categories, Analysis, and Future Directions. Sensors 2022, 22, 5551. [Google Scholar] [CrossRef]
- Gaur, K.; Choudhary, P.; Yadav, P.; Jain, A.; Kumar, P. Software Defined Networking: A review on Architecture, Security and Applications. IOP Conf. Ser. Mater. Sci. Eng. 2021, 1099, 012073. [Google Scholar] [CrossRef]
- Montoya-Munoz, A.I.; Casas-Velasco, D.; Estrada-Solano, F.; Rendon, O.M.C.; da Fonseca, N.L.S. An approach based on Yet Another Next Generation for software-defined networking management. Int. J. Commun. Syst. 2021, 34, e4855. [Google Scholar] [CrossRef]
- Shaghaghi, A.; Kaafar, M.A.; Buyya, R.; Jha, S. Software-Defined Network (SDN) Data Plane Security: Issues, Solutions, and Future Directions. In Handbook of Computer Networks and Cyber Security; Springer International Publishing: Berlin/Heidelberg, Germany, 2020; pp. 341–387. [Google Scholar] [CrossRef]
- Li, Y.; Su, X.; Ding, A.Y.; Lindgren, A.; Liu, X.; Prehofer, C.; Riekki, J.; Rahmani, R.; Tarkoma, S.; Hui, P. Enhancing the Internet of Things with Knowledge-Driven Software-Defined Networking Technology: Future Perspectives. Sensors 2020, 20, 3459. [Google Scholar] [CrossRef] [PubMed]
- Kaliyamurthy, N.M.; Taterh, S.; Shanmugasundaram, S.; Saxena, A.; Cheikhrouhou, O.; Elhadj, H.B. Software-Defined Networking: An Evolving Network Architecture—Programmability and Security Perspective. Secur. Commun. Netw. 2021, 2021, 9971705. [Google Scholar] [CrossRef]
- Wang, S.; Gomez, K.; Sithamparanathan, K.; Asghar, M.R.; Russello, G.; Zanna, P. Mitigating DDoS Attacks in SDN-Based IoT Networks Leveraging Secure Control and Data Plane Algorithm. Appl. Sci. 2021, 11, 929. [Google Scholar] [CrossRef]
- Aldabbas, H.; Amin, R. A novel mechanism to handle address spoofing attacks in SDN based IoT. Clust. Comput. 2021, 24, 3011–3026. [Google Scholar] [CrossRef]
- Zheng, J.; Namin, A.S. Defending SDN-based IoT Networks Against DDoS Attacks Using Markov Decision Process. In Proceedings of the IEEE International Conference on Big Data (Big Data), Seattle, WA, USA, 10–13 December 2018. [Google Scholar] [CrossRef]
- Sarica, A.K.; Angin, P. Explainable Security in SDN-Based IoT Networks. Sensors 2020, 20, 7326. [Google Scholar] [CrossRef]
- Hamza, A.; Gharakheili, H.H.; Sivaraman, V. Combining MUD Policies with SDN for IoT Intrusion Detection. In Proceedings of the Workshop on IoT Security and Privacy, Budapest, Hungary, 20 August 2018; ACM: New York, NY, USA, 2018. [Google Scholar] [CrossRef]
- Li, Y.; Su, X.; Riekki, J.; Kanter, T.; Rahmani, R. A SDN-based architecture for horizontal Internet of Things services. In Proceedings of the IEEE International Conference on Communications (ICC), Kuala Lumpur, Malaysia, 22–27 May 2016. [Google Scholar] [CrossRef]
- Karmakar, K.K.; Varadharajan, V.; Nepal, S.; Tupakula, U. SDN-Enabled Secure IoT Architecture. IEEE Internet Things J. 2021, 8, 6549–6564. [Google Scholar] [CrossRef]
- Rebala, G.; Ravi, A.; Churiwala, S. Machine Learning Definition and Basics. In An Introduction to Machine Learning; Springer International Publishing: Cham, Switzerland, 2019; pp. 1–17. [Google Scholar] [CrossRef]
- Rebala, G.; Ravi, A.; Churiwala, S. Learning Models. In An Introduction to Machine Learning; Springer International Publishing: Cham, Switzerland, 2019; pp. 19–23. [Google Scholar] [CrossRef]
- Dake, D.K.; Gadze, J.D.; Klogo, G.S.; Nunoo-Mensah, H. Multi-Agent Reinforcement Learning Framework in SDN-IoT for Transient Load Detection and Prevention. Technologies 2021, 9, 44. [Google Scholar] [CrossRef]
- Megersa, Y.; Alemu, G. Brain tumor detection and segmentation using hybrid intelligent algorithms. In Proceedings of the AFRICON 2015, Addis Ababa, Ethiopia, 14–17 September 2015; pp. 1–8. [Google Scholar] [CrossRef]
- Debelee, T.G.; Amirian, M.; Ibenthal, A.; Palm, G.; Schwenker, F. Classification of Mammograms Using Convolutional Neural Network Based Feature Extraction. In Lecture Notes of the Institute for Computer Sciences, Social Informatics and Telecommunications Engineering; Springer International Publishing: Cham, Switzerland, 2018; pp. 89–98. [Google Scholar] [CrossRef]
- Biratu, E.S.; Schwenker, F.; Ayano, Y.M.; Debelee, T.G. A Survey of Brain Tumor Segmentation and Classification Algorithms. J. Imaging 2021, 7, 179. [Google Scholar] [CrossRef]
- Rahimeto, S.; Debelee, T.G.; Yohannes, D.; Schwenker, F. Automatic pectoral muscle removal in mammograms. Evol. Syst. 2019, 12, 519–526. [Google Scholar] [CrossRef]
- Afework, Y.K.; Debelee, T.G. Detection of Bacterial Wilt on Enset Crop Using Deep Learning Approach. Int. J. Eng. Res. Afr. 2020, 51, 131–146. [Google Scholar] [CrossRef]
- Waldamichael, F.G.; Debelee, T.G.; Ayano, Y.M. Coffee disease detection using a robust HSV color-based segmentation and transfer learning for use on smartphones. Int. J. Intell. Syst. 2022, 37, 4967–4993. [Google Scholar] [CrossRef]
- Waldamichael, F.G.; Debelee, T.G.; Schwenker, F.; Ayano, Y.M.; Kebede, S.R. Machine Learning in Cereal Crops Disease Detection: A Review. Algorithms 2022, 15, 75. [Google Scholar] [CrossRef]
- Xin, Y.; Kong, L.; Liu, Z.; Chen, Y.; Li, Y.; Zhu, H.; Gao, M.; Hou, H.; Wang, C. Machine Learning and Deep Learning Methods for Cybersecurity. IEEE Access 2018, 6, 35365–35381. [Google Scholar] [CrossRef]
- Torres, J.M.; Comesaña, C.I.; García-Nieto, P.J. Review: Machine learning techniques applied to cybersecurity. Int. J. Mach. Learn. Cybern. 2019, 10, 2823–2836. [Google Scholar] [CrossRef]
- Shaukat, K.; Luo, S.; Varadharajan, V.; Hameed, I.A.; Chen, S.; Liu, D.; Li, J. Performance Comparison and Current Challenges of Using Machine Learning Techniques in Cybersecurity. Energies 2020, 13, 2509. [Google Scholar] [CrossRef]
- Farris, I.; Taleb, T.; Khettab, Y.; Song, J. A Survey on Emerging SDN and NFV Security Mechanisms for IoT Systems. IEEE Commun. Surv. Tutor. 2019, 21, 812–837. [Google Scholar] [CrossRef]
- Kanagavelu, R.; Aung, K.M.M. A Survey on SDN Based Security in Internet of Things. In Advances in Intelligent Systems and Computing; Springer International Publishing: Cham, Switzerland, 2018; pp. 563–577. [Google Scholar] [CrossRef]
- Pajila, P.J.B.; Julie, E.G. Detection of DDoS Attack Using SDN in IoT: A Survey. In Intelligent Communication Technologies and Virtual Mobile Networks; Springer International Publishing: Cham, Switzerland, 2019; pp. 438–452. [Google Scholar] [CrossRef]
- Shinan, K.; Alsubhi, K.; Alzahrani, A.; Ashraf, M.U. Machine Learning-Based Botnet Detection in Software-Defined Network: A Systematic Review. Symmetry 2021, 13, 866. [Google Scholar] [CrossRef]
- Stephens, B.; Shaghaghi, A.; Doss, R.; Kanhere, S.S. Detecting Internet of Things Bots: A Comparative Study. IEEE Access 2021, 9, 160391–160401. [Google Scholar] [CrossRef]
- Restuccia, F.; D’Oro, S.; Melodia, T. Securing the Internet of Things in the Age of Machine Learning and Software-Defined Networking. IEEE Internet Things J. 2018, 5, 4829–4842. [Google Scholar] [CrossRef]
- Snehi, M.; Bhandari, A. Vulnerability retrospection of security solutions for software-defined Cyber–Physical System against DDoS and IoT-DDoS attacks. Comput. Sci. Rev. 2021, 40, 100371. [Google Scholar] [CrossRef]
- Cui, Y.; Qian, Q.; Guo, C.; Shen, G.; Tian, Y.; Xing, H.; Yan, L. Towards DDoS detection mechanisms in Software-Defined Networking. J. Netw. Comput. Appl. 2021, 190, 103156. [Google Scholar] [CrossRef]
- Aversano, L.; Bernardi, M.L.; Cimitile, M.; Pecori, R. A systematic review on Deep Learning approaches for IoT security. Comput. Sci. Rev. 2021, 40, 100389. [Google Scholar] [CrossRef]
- Valdovinos, I.A.; Pérez-Díaz, J.A.; Choo, K.K.R.; Botero, J.F. Emerging DDoS attack detection and mitigation strategies in software-defined networks: Taxonomy, challenges and future directions. J. Netw. Comput. Appl. 2021, 187, 103093. [Google Scholar] [CrossRef]
- Mishra, P.; Biswal, A.; Garg, S.; Lu, R.; Tiwary, M.; Puthal, D. Software Defined Internet of Things Security: Properties, State of the Art, and Future Research. IEEE Wirel. Commun. 2020, 27, 10–16. [Google Scholar] [CrossRef]
- Wilhelm, T.; Andress, J. Sabotage. In Ninja Hacking; Elsevier: Amsterdam, The Netherlands, 2011; pp. 267–284. [Google Scholar] [CrossRef]
- Nguyen, T.G.; Phan, T.V.; Nguyen, B.T.; So-In, C.; Baig, Z.A.; Sanguanpong, S. SeArch: A Collaborative and Intelligent NIDS Architecture for SDN-Based Cloud IoT Networks. IEEE Access 2019, 7, 107678–107694. [Google Scholar] [CrossRef]
- Lohachab, A.; Karambir, B. Critical Analysis of DDoS—An Emerging Security Threat over IoT Networks. J. Commun. Inf. Netw. 2018, 3, 57–78. [Google Scholar] [CrossRef]
- Silva, F.S.D.; Silva, E.; Neto, E.P.; Lemos, M.; Neto, A.J.V.; Esposito, F. A Taxonomy of DDoS Attack Mitigation Approaches Featured by SDN Technologies in IoT Scenarios. Sensors 2020, 20, 3078. [Google Scholar] [CrossRef]
- Hamza, A.; Gharakheili, H.H.; Sivaraman, V. IoT Network Security: Requirements, Threats, and Countermeasures. arXiv 2020, arXiv:cs.CR/2008.09339. [Google Scholar]
- Alshamrani, A. Reconnaissance Attack in SDN based Environments. In Proceedings of the IEEE 27th International Conference on Telecommunications (ICT), Bali, Indonesia, 5–7 October 2020. [Google Scholar] [CrossRef]
- Mazhar, N.; Salleh, R.; Zeeshan, M.; Hameed, M.M. Role of Device Identification and Manufacturer Usage Description in IoT Security: A Survey. IEEE Access 2021, 9, 41757–41786. [Google Scholar] [CrossRef]
- Hashemi, S.; Zarei, M. Internet of Things backdoors: Resource management issues, security challenges, and detection methods. Trans. Emerg. Telecommun. Technol. 2020, 32, e4142. [Google Scholar] [CrossRef]
- Kandasamy, K.; Srinivas, S.; Achuthan, K.; Rangan, V.P. IoT cyber risk: A holistic analysis of cyber risk assessment frameworks, risk vectors, and risk ranking process. EURASIP J. Inf. Secur. 2020, 2020, 8. [Google Scholar] [CrossRef]
- Naaz, S. Detection of Phishing in Internet of Things Using Machine Learning Approach. Int. J. Digit. Crime Forensics 2021, 13, 1–15. [Google Scholar] [CrossRef]
- Abbas, S.G.; Vaccari, I.; Hussain, F.; Zahid, S.; Fayyaz, U.U.; Shah, G.A.; Bakhshi, T.; Cambiaso, E. Identifying and Mitigating Phishing Attack Threats in IoT Use Cases Using a Threat Modelling Approach. Sensors 2021, 21, 4816. [Google Scholar] [CrossRef]
- Chin, T.; Xiong, K.; Hu, C. Phishlimiter: A Phishing Detection and Mitigation Approach Using Software-Defined Networking. IEEE Access 2018, 6, 42516–42531. [Google Scholar] [CrossRef]
- Bhunia, S.S.; Gurusamy, M. Dynamic attack detection and mitigation in IoT using SDN. In Proceedings of the 27th International Telecommunication Networks and Applications Conference (ITNAC), Melbourne, VIC, Australia, 22–24 November 2017. [Google Scholar] [CrossRef]
- Krishnan, P.; Duttagupta, S.; Achuthan, K. SDN/NFV security framework for fog-to-things computing infrastructure. Softw. Pract. Exp. 2020, 50, 757–800. [Google Scholar] [CrossRef]
- Park, Y.; Kengalahalli, N.V.; Chang, S.Y. Distributed Security Network Functions against Botnet Attacks in Software-defined Networks. In Proceedings of the IEEE Conference on Network Function Virtualization and Software Defined Networks (NFV-SDN), Verona, Italy, 27–29 November 2018. [Google Scholar] [CrossRef]
- Li, J.; Zhao, Z.; Li, R.; Zhang, H. AI-Based Two-Stage Intrusion Detection for Software Defined IoT Networks. IEEE Internet Things J. 2019, 6, 2093–2102. [Google Scholar] [CrossRef]
- Alamri, H.A.; Thayananthan, V. Bandwidth Control Mechanism and Extreme Gradient Boosting Algorithm for Protecting Software-Defined Networks Against DDoS Attacks. IEEE Access 2020, 8, 194269–194288. [Google Scholar] [CrossRef]
- Aslam, M.; Ye, D.; Hanif, M.; Asad, M. Machine Learning Based SDN-enabled Distributed Denial-of-Services Attacks Detection and Mitigation System for Internet of Things. In Machine Learning for Cyber Security; Springer International Publishing: Cham, Switzerland, 2020; pp. 180–194. [Google Scholar] [CrossRef]
- Aslam, M.; Ye, D.; Tariq, A.; Asad, M.; Hanif, M.; Ndzi, D.; Chelloug, S.A.; Elaziz, M.A.; Al-Qaness, M.A.A.; Jilani, S.F. Adaptive Machine Learning Based Distributed Denial-of-Services Attacks Detection and Mitigation System for SDN-Enabled IoT. Sensors 2022, 22, 2697. [Google Scholar] [CrossRef]
- Tsogbaatar, E.; Bhuyan, M.H.; Taenaka, Y.; Fall, D.; Gonchigsumlaa, K.; Elmroth, E.; Kadobayashi, Y. SDN-Enabled IoT Anomaly Detection Using Ensemble Learning. In IFIP Advances in Information and Communication Technology; Springer International Publishing: Cham, Switzerland, 2020; pp. 268–280. [Google Scholar] [CrossRef]
- Thorat, P.; Dubey, N.K. SDN-based Machine Learning Powered Alarm Manager for Mitigating the Traffic Spikes at the IoT Gateways. In Proceedings of the IEEE International Conference on Electronics, Computing and Communication Technologies (CONECCT), Bangalore, India, 2–4 July 2020. [Google Scholar] [CrossRef]
- Rawat, S.; Srinivasan, A.; Ravi, V.; Ghosh, U. Intrusion detection systems using classical machine learning techniques vs. integrated unsupervised feature learning and deep neural network. Internet Technol. Lett. 2020, 5, e232. [Google Scholar] [CrossRef]
- Zolotukhin, M.; Kumar, S.; Hamalainen, T. Reinforcement Learning for Attack Mitigation in SDN-enabled Networks. In Proceedings of the 6th IEEE Conference on Network Softwarization (NetSoft), Ghent, Belgium, 29 June–3 July 2020. [Google Scholar] [CrossRef]
- Pashamokhtari, A.; Batista, G.; Gharakheili, H.H. AdIoTack: Quantifying and Refining Resilience of Decision Tree Ensemble Inference Models against Adversarial Volumetric Attacks on IoT Networks. arXiv 2022, arXiv:cs.LG/2203.09792. [Google Scholar] [CrossRef]
- Nanda, W.D.; Sumadi, F.D.S. LRDDoS Attack Detection on SD-IoT Using Random Forest with Logistic Regression Coefficient. J. RESTI (Rekayasa Sist. Teknol. Inf.) 2022, 6, 220–226. [Google Scholar] [CrossRef]
- Cheng, H.; Liu, J.; Xu, T.; Ren, B.; Mao, J.; Zhang, W. Machine learning based low-rate DDoS attack detection for SDN enabled IoT networks. Int. J. Sens. Netw. 2020, 34, 56. [Google Scholar] [CrossRef]
- Dong, P.; Du, X.; Zhang, H.; Xu, T. A detection method for a novel DDoS attack against SDN controllers by vast new low-traffic flows. In Proceedings of the IEEE International Conference on Communications (ICC), Kuala Lumpur, Malaysia, 22–27 May 2016. [Google Scholar] [CrossRef]
- Swami, R.; Dave, M.; Ranga, V. Detection and Analysis of TCP-SYN DDoS Attack in Software-Defined Networking. Wirel. Pers. Commun. 2021, 118, 2295–2317. [Google Scholar] [CrossRef]
- Sarica, A.K.; Angin, P. SDN Dataset. Available online: https://github.com/AlperKaan35/SDN-Dataset (accessed on 28 September 2022).
- Wani, A.; Revathi, S. DDoS Detection and Alleviation in IoT using SDN (SDIoT-DDoS-DA). J. Inst. Eng. (India) Ser. B 2020, 101, 117–128. [Google Scholar] [CrossRef]
- Wang, M.; Lu, Y.; Qin, J. Source-Based Defense Against DDoS Attacks in SDN Based on sFlow and SOM. IEEE Access 2022, 10, 2097–2116. [Google Scholar] [CrossRef]
- Zeleke, E.M.; Melaku, H.M.; Mengistu, F.G. Efficient Intrusion Detection System for SDN Orchestrated Internet of Things. J. Comput. Netw. Commun. 2021, 2021, 5593214. [Google Scholar] [CrossRef]
- Abri, F.; Siami-Namini, S.; Khanghah, M.A.; Soltani, F.M.; Namin, A.S. Can Machine/Deep Learning Classifiers Detect Zero-Day Malware with High Accuracy? In Proceedings of the IEEE International Conference on Big Data (Big Data), Los Angeles, CA, USA, 9–12 December 2019. [CrossRef]
- Ugurlu, M.; Dogru, I.A. A Survey on Deep Learning Based Intrusion Detection System. In Proceedings of the 4th International Conference on Computer Science and Engineering (UBMK), Samsun, Turkey, 11–15 September 2019. [Google Scholar] [CrossRef]
- Shen, H. Towards a Mathematical Understanding of the Difficulty in Learning with Feedforward Neural Networks. In Proceedings of the IEEE/CVF Conference on Computer Vision and Pattern Recognition, Salt Lake City, UT, USA, 18–23 June 2018. [Google Scholar] [CrossRef]
- Goodfellow, I.; Bengio, Y.; Courville, A. Deep Learning; MIT Press: Cambridge, MA, USA, 2016; Available online: http://www.deeplearningbook.org (accessed on 1 October 2022).
- Dong, S.; Wang, P.; Abbas, K. A survey on deep learning and its applications. Comput. Sci. Rev. 2021, 40, 100379. [Google Scholar] [CrossRef]
- Khan, W.U.; Malik, J.; Hasan, T.; Bibi, I.; Al-Wesabi, F.N.; Dev, K.; Huang, G. Securing Industrial Internet of Things Against Botnet Attacks Using Hybrid Deep Learning Approach. IEEE Trans. Netw. Sci. Eng. 2022, 1. [Google Scholar] [CrossRef]
- Al-Abassi, A.; Karimipour, H.; Dehghantanha, A.; Parizi, R.M. An Ensemble Deep Learning-Based Cyber-Attack Detection in Industrial Control System. IEEE Access 2020, 8, 83965–83973. [Google Scholar] [CrossRef]
- Tang, T.A.; Mhamdi, L.; McLernon, D.; Zaidi, S.A.R.; Ghogho, M. Deep learning approach for Network Intrusion Detection in Software Defined Networking. In Proceedings of the International Conference on Wireless Networks and Mobile Communications (WINCOM), Fez, Morocco, 26–29 October 2016; pp. 258–263. [Google Scholar] [CrossRef]
- Narayanadoss, A.R.; Truong-Huu, T.; Mohan, P.M.; Gurusamy, M. Crossfire Attack Detection Using Deep Learning in Software Defined ITS Networks. In Proceedings of the IEEE 89th Vehicular Technology Conference (VTC2019-Spring), Kuala Lumpur, Malaysia, 28 April–1 May 2019; pp. 1–6. [Google Scholar] [CrossRef]
- Ferrag, M.A.; Shu, L.; Djallel, H.; Choo, K.K.R. Deep Learning-Based Intrusion Detection for Distributed Denial of Service Attack in Agriculture 4.0. Electronics 2021, 10, 1257. [Google Scholar] [CrossRef]
- Ravi, N.; Shalinie, S.M. Semisupervised-Learning-Based Security to Detect and Mitigate Intrusions in IoT Network. IEEE Internet Things J. 2020, 7, 11041–11052. [Google Scholar] [CrossRef]
- Makuvaza, A.; Jat, D.S.; Gamundani, A.M. Deep Neural Network (DNN) Solution for Real-time Detection of Distributed Denial of Service (DDoS) Attacks in Software Defined Networks (SDNs). SN Comput. Sci. 2021, 2, 107. [Google Scholar] [CrossRef]
- Ravi, N.; Shalinie, S.M. Learning-Driven Detection and Mitigation of DDoS Attack in IoT via SDN-Cloud Architecture. IEEE Internet Things J. 2020, 7, 3559–3570. [Google Scholar] [CrossRef]
- Maeda, S.; Kanai, A.; Tanimoto, S.; Hatashima, T.; Ohkubo, K. A Botnet Detection Method on SDN using Deep Learning. In Proceedings of the IEEE International Conference on Consumer Electronics (ICCE), Las Vegas, NV, USA, 11–13 January 2019. [Google Scholar] [CrossRef]
- Sattari, F.; Farooqi, A.H.; Qadir, Z.; Raza, B.; Nazari, H.; Almutiry, M. A Hybrid Deep Learning Approach for Bottleneck Detection in IoT. IEEE Access 2022, 10, 77039–77053. [Google Scholar] [CrossRef]
- Kiranyaz, S.; Avci, O.; Abdeljaber, O.; Ince, T.; Gabbouj, M.; Inman, D.J. 1D convolutional neural networks and applications: A survey. Mech. Syst. Signal Process. 2021, 151, 107398. [Google Scholar] [CrossRef]
- de Assis, M.V.; Carvalho, L.F.; Rodrigues, J.J.; Lloret, J.; Proença, M.L., Jr. Near real-time security system applied to SDN environments in IoT networks using convolutional neural network. Comput. Electr. Eng. 2020, 86, 106738. [Google Scholar] [CrossRef]
- Khan, A.; Cotton, C. Detecting Attacks on IoT Devices using Featureless 1D-CNN. In Proceedings of the IEEE International Conference on Cyber Security and Resilience (CSR), Rhodes, Greece, 26–28 July 2021; pp. 461–466. [Google Scholar] [CrossRef]
- Liaqat, S.; Akhunzada, A.; Shaikh, F.S.; Giannetsos, A.; Jan, M.A. SDN orchestration to combat evolving cyber threats in Internet of Medical Things (IoMT). Comput. Commun. 2020, 160, 697–705. [Google Scholar] [CrossRef]
- Arif, M.; Ullah, I.; Raza, B.; Ali, S.; Abbasi, I.A.; Baseer, S.; Irshad, A. Software Defined Network Enabled Fog-to-Things Hybrid Deep Learning Driven Cyber Threat Detection System. Secur. Commun. Netw. 2021, 2021, 6136670. [Google Scholar] [CrossRef]
- Khan, S.; Akhunzada, A. A hybrid DL-driven intelligent SDN-enabled malware detection framework for Internet of Medical Things (IoMT). Comput. Commun. 2021, 170, 209–216. [Google Scholar] [CrossRef]
- Haider, S.; Akhunzada, A.; Mustafa, I.; Patel, T.B.; Fernandez, A.; Choo, K.K.R.; Iqbal, J. A Deep CNN Ensemble Framework for Efficient DDoS Attack Detection in Software Defined Networks. IEEE Access 2020, 8, 53972–53983. [Google Scholar] [CrossRef]
- Wang, J.; Liu, Y.; Su, W.; Feng, H. A DDoS attack detection based on deep learning in software-defined Internet of things. In Proceedings of the IEEE 92nd Vehicular Technology Conference (VTC2020-Fall), Victoria, BC, Canada, 16–18 November 2020. [Google Scholar] [CrossRef]
- Sarker, I.H. Deep Learning: A Comprehensive Overview on Techniques, Taxonomy, Applications and Research Directions. SN Comput. Sci. 2021, 2, 420. [Google Scholar] [CrossRef]
- Popoola, S.I.; Adebisi, B.; Hammoudeh, M.; Gacanin, H.; Gui, G. Stacked recurrent neural network for botnet detection in smart homes. Comput. Electr. Eng. 2021, 92, 107039. [Google Scholar] [CrossRef]
- Hasan, T.; Adnan, A.; Giannetsos, T.; Malik, J. Orchestrating SDN Control Plane towards Enhanced IoT Security. In Proceedings of the 6th IEEE Conference on Network Softwarization (NetSoft), Ghent, Belgium, 29 June–3 July 2020. [Google Scholar] [CrossRef]
- Javeed, D.; Gao, T.; Khan, M.T.; Ahmad, I. A Hybrid Deep Learning-Driven SDN Enabled Mechanism for Secure Communication in Internet of Things (IoT). Sensors 2021, 21, 4884. [Google Scholar] [CrossRef]
- Alshra’a, A.S.; Farhat, A.; Seitz, J. Deep Learning Algorithms for Detecting Denial of Service Attacks in Software-Defined Networks. Procedia Comput. Sci. 2021, 191, 254–263. [Google Scholar] [CrossRef]
- Malik, J.; Akhunzada, A.; Bibi, I.; Imran, M.; Musaddiq, A.; Kim, S.W. Hybrid Deep Learning: An Efficient Reconnaissance and Surveillance Detection Mechanism in SDN. IEEE Access 2020, 8, 134695–134706. [Google Scholar] [CrossRef]
- Salim, M.M.; Singh, S.K.; Park, J.H. Securing Smart Cities using LSTM algorithm and lightweight containers against botnet attacks. Appl. Soft Comput. 2021, 113, 107859. [Google Scholar] [CrossRef]
- Yeom, S.; Choi, C.; Kim, K. Source-side DoS attack detection with LSTM and seasonality embedding. In Proceedings of the 36th Annual ACM Symposium on Applied Computing, Virtual Event, Republic of Korea, 22–26 March 2021; ACM: New York, NY, USA, 2021. [Google Scholar] [CrossRef]
- Fredj, O.B.; Mihoub, A.; Krichen, M.; Cheikhrouhou, O.; Derhab, A. CyberSecurity Attack Prediction: A Deep Learning Approach. In Proceedings of the 13th International Conference on Security of Information and Networks, Merkez, Turkey, 4–7 November 2020; ACM: New York, NY, USA, 2020. [Google Scholar] [CrossRef]
- Deng, L. Deep Learning: Methods and Applications. Found. Trends Signal Process. 2014, 7, 197–387. [Google Scholar] [CrossRef]
- Tsogbaatar, E.; Bhuyan, M.H.; Taenaka, Y.; Fall, D.; Gonchigsumlaa, K.; Elmroth, E.; Kadobayashi, Y. DeL-IoT: A deep ensemble learning approach to uncover anomalies in IoT. Internet Things 2021, 14, 100391. [Google Scholar] [CrossRef]
- Ujjan, R.M.A.; Pervez, Z.; Dahal, K.; Bashir, A.K.; Mumtaz, R.; González, J. Towards sFlow and adaptive polling sampling for deep learning based DDoS detection in SDN. Future Gener. Comput. Syst. 2020, 111, 763–779. [Google Scholar] [CrossRef]
- Krishnan, P.; Duttagupta, S.; Achuthan, K. VARMAN: Multi-plane security framework for software defined networks. Comput. Commun. 2019, 148, 215–239. [Google Scholar] [CrossRef]
- Giotis, K.; Argyropoulos, C.; Androulidakis, G.; Kalogeras, D.; Maglaris, V. Combining OpenFlow and sFlow for an effective and scalable anomaly detection and mitigation mechanism on SDN environments. Comput. Netw. 2014, 62, 122–136. [Google Scholar] [CrossRef]
- Shone, N.; Ngoc, T.N.; Phai, V.D.; Shi, Q. A Deep Learning Approach to Network Intrusion Detection. IEEE Trans. Emerg. Top. Comput. Intell. 2018, 2, 41–50. [Google Scholar] [CrossRef]
- Ahuja, N.; Singal, G.; Mukhopadhyay, D. DLSDN: Deep Learning for DDOS attack detection in Software Defined Networking. In Proceedings of the 11th International Conference on Cloud Computing, Data Science & Engineering (Confluence), Noida, India, 28–29 January 2021. [Google Scholar] [CrossRef]
- Choobdar, P.; Naderan, M.; Naderan, M. Detection and Multi-Class Classification of Intrusion in Software Defined Networks Using Stacked Auto-Encoders and CICIDS2017 Dataset. Wirel. Pers. Commun. 2021, 123, 437–471. [Google Scholar] [CrossRef]
- Jazaeri, S.S.; Jabbehdari, S.; Asghari, P.; Javadi, H.H.S. Edge computing in SDN-IoT networks: A systematic review of issues, challenges and solutions. Clust. Comput. 2021, 24, 3187–3228. [Google Scholar] [CrossRef]










| Author and Citation | Contribution | Limitation |
|---|---|---|
| Pajila and Julie [47] | Reviewed the potential of using machine learning techniques as one DDoS attacks detection mechanism in SDN networks | Few works of literature were included in their work |
| Shinan et al. [48] | Surveyed literature that focuses on detecting botnets using machine learning techniques in traditional networks | Did not focus on SDN-enabled IoT networks botnet attacks |
| Snehi et al. [51] | A detailed survey and discussion on improving the performance of Software-defined cyber-physical systems through architectural redesigning have been presented. | The contribution of machine learning techniques in improving the cyber-physical security of SDN-enable IoT networks did not present. |
| Cui et al. [52] | Comprehensive review on DDOS identification. Classification of DDOS detection mechanisms is proposed, that makes it | In this survey botnet detection using a machine learning approach on SDN-based IoT devices is not conducted. |
| Aversano et al. [53] | Summarizes recently conducted studies in the area of deep learning applications on IoT Security. Identifies the datasets used by different deep learning architectures for IoT security. | The review did not specify which type of security threat and machine learning-based solutions for botnets in an SDN-enabled IoT. |
| Ismael et al. [54] | Comprehensive surveys of DDoS detection and mitigation techniques are made | Recommendation of the selected architecture or technique is not properly addressed. The survey did not include SDN-IoT botnets |
| No. | Research Question | Aims to Answer |
|---|---|---|
| 1 | What are the major botnet attacks in SDN-IoT networks? | To investigate the major botnet attacks in SDN-IoT networks |
| 2 | What machine learning techniques were used in deterring botnet attacks in SDN-enabled IoT networks? | To identify the commonly used machine learning techniques for preventing botnet attacks in SDN-IoT networks |
| 3 | How machine learning techniques were used in deterring botnet attacks in SDN-enabled IoT networks? | To acquaint the proposed machine learning techniques for detecting and mitigating botnet attacks in SDN-IoT networks |
| 4 | How successful the proposed machine learning techniques were in deterring botnet attacks in SDN-enabled IoT networks? | To analyze and compare proposed machine learning techniques in detecting and mitigating botnet attacks in SDN-IoT networks |
| Inclusion Criteria (IC) | Exclusion Criteria (EC) |
|---|---|
| IC1: The papers are in the field of BotNet attack. | EC1: Papers that are not conducted in SDN-IOT. |
| IC2: The papers have to study different BotNet attacks on SDN-IoT devices. | EC2: Publications not peer-reviewed, abstract, an editorial letter and book review, scientific report. |
| IC3: The paper should be published in reputable journals or recognized Conference proceedings. | EC3: MSc and Ph.D. thesis, Posters, Seminar. |
| IC4: The studies should be written in English. | EC4: Studies that are published prior to 2016. |
| IC5: Published between 2016 and 2022. | |
| Author | Method | Dataset | Acc (%) | P (%) | R (%) | F1 (%) |
|---|---|---|---|---|---|---|
| Khan et al. [93] | DNN-DNN | N_BaIoT | 99.93 | 99.87 | 99.86 | 99.86 |
| Al-Abassi et al. [94] | DNN+DT | ICS | 99.67 | 97 | 99 | 99 |
| Tang et al. [95] | DNN | NSL-KDD | 75.75 | 83 | 75 | 74 |
| Narayanadoss et al. [96] | DNN | Simulated data | 85 | 87 | 87 | 87 |
| Ferrag et al. [97] | DNN | CICDDoS2019 | 93.88 | 68 | 63 | 58 |
| TON_IoT | 98.93 | 93 | 93 | 95 | ||
| Ravi et al. [98] | DNN+K-means | NSL-KDD | 99.78 | - | - | 99.72 |
| Makuvaza et al. [99] | DNN | CICIDS 2017 | 96.67 | 97.21 | 97.29 | 97.25 |
| Ravi et al. [100] | Deep ELM | Simulated | 97.9 | 97.2 | 97.6 | 97.2 |
| UNB-ISCX | 96.28 | 95.16 | 97.27 | 96.2 | ||
| Maeda, Shogo et al. [101] | DNN | CTU-13 and ISOT | 98.7 | 98.99 | 99.70 | 99.34 |
| Sattar et al. [102] | DNN-LSTM | N_BaIoT | 99.99 | 99.99 | 99.99 | 99.99 |
| Author | Method | Dataset | Acc (%) | P (%) | R (%) | F1 (%) |
|---|---|---|---|---|---|---|
| Narayanadoss et al. [96] | CNN | Simulated data | 76 | 83 | 83 | 83 |
| Ferrag et al. [97] | CNN | CICDDoS 2019 | 95.12 | 91 | 90 | 89 |
| TON_IoT | 99.92 | - | - | - | ||
| Assis et al. [104] | CNN | Simulated data | 99.9 | 99.9 | 99.9 | 99.9 |
| CICDDoS 2019 | 95.4 | 93.3 | 92.4 | 92.8 | ||
| Liaqat et al. [106] | CNN-cuDNNLSTM | Bot-IoT | 99.99 | 99.83 | 99.33 | 99.33 |
| Ullah et al. [107] | LSTM-CNN | CIDDS-01 | 99.92 | 99.85 | 99.94 | 99.91 |
| Khan et al. [108] | CNN-LSTM | Not explicitly indicated | 99.96 | 96.34 | 99.11 | 100 |
| Haider et al. [109] | CNN | CICIDS-2017 | 99.45 | 99.57 | 99.54 | 99.51 |
| Wang et al. [110] | CNN | real-time collected | 97 | 97 | 99 | 96 |
| Author | Method | Dataset | Acc (%) | P (%) | R (%) | F1 (%) |
|---|---|---|---|---|---|---|
| Khan et al. [93] | DNN-LSTM | N_BaIoT 2018 | 99.94 | 99.91 | 99.86 | 99.86 |
| Ullah et al. [107] | LSTM-CNN | CIDDS-001 | 99.92 | 99.85 | 99.94 | 99.91 |
| Hasan et al. [113] | LSTM | N_BaIoT 2018 | 99.96 | 99.93 | 99.88 | 99.88 |
| Javeed et al. [114] | Cu-DNNGRU + Cu-BLSTM | CICIDS2018 | 99.87 | 99.87 | 99.96 | 99.96 |
| Alshra’a et al. [115] | RNN- 48 feat. | InSDN | 98.09 | 97.89 | 99.65 | 98.77 |
| RNN-6 feat. | InSDN | 91.11 | 89.94 | 99.70 | 94.51 | |
| Alshra’a et al. [115] | LSTM- 48 feat. | InSDN | 98.87 | 98.84 | 99.70 | 99.27 |
| LSTM-6 feat. | InSDN | 92.57 | 92.13 | 98.77 | 95.33 | |
| Alshra’a et al. [115] | GRU- 48 feat. | InSDN | 98.20 | 97.94 | 99.75 | 98.84 |
| GRU-6 feat. | InSDN | 91.31 | 90.17 | 99.54 | 94.62 | |
| Malik et al. [116] | LSTM+CNN | CICIDS2017 | 98.6 | 99.37 | 99.35 | 99.35 |
| salim et al. [117] | LSTM | testbed | 96.1 | 98.38 | 93.03 | 94 |
| Yeom et al. [118] | LSTM | Collected real network flow traffic | 92 | - | - | - |
| Fredj et al. [119] | LSTM | Capture the Flag (CtF) | - | - | - | 93.35 |
| RNN | Capture the Flag (CtF) | - | - | - | 92.90 |
| Author | Method | Dataset | Acc (%) | P (%) | R (%) | F1 (%) |
|---|---|---|---|---|---|---|
| Tsogbaatar et al. [121] | DAE_EPNN | Simulated | 99.8 | - | - | 99.95 |
| N-BaIoT | 99.9 | - | - | 99.47 | ||
| Ujjan et al. [122] | SAE | real-time testbed (sFlow) | 91 | 95 | 83 | 88.1 |
| real-time testbed (Adaptive Polling) | 89 | 92 | 78 | 85 | ||
| Krishnan et al. [123] | non-symmetric deep SAE + RF | NSL-KDD and CICIDS2017 | 99.3 | 99.8 | 99.5 | 99.4 |
| Ahuja et al. [126] | SAE | Mendeley data repository | 99.75 | 99.69 | 99.94 | 99.82 |
| Choobdar et al. [127] | SAE | NSL-KDD and CICIDS2017 | 98.5 | - | - | - |
Publisher’s Note: MDPI stays neutral with regard to jurisdictional claims in published maps and institutional affiliations. |
© 2022 by the authors. Licensee MDPI, Basel, Switzerland. This article is an open access article distributed under the terms and conditions of the Creative Commons Attribution (CC BY) license (https://creativecommons.org/licenses/by/4.0/).
Share and Cite
Negera, W.G.; Schwenker, F.; Debelee, T.G.; Melaku, H.M.; Ayano, Y.M. Review of Botnet Attack Detection in SDN-Enabled IoT Using Machine Learning. Sensors 2022, 22, 9837. https://doi.org/10.3390/s22249837
Negera WG, Schwenker F, Debelee TG, Melaku HM, Ayano YM. Review of Botnet Attack Detection in SDN-Enabled IoT Using Machine Learning. Sensors. 2022; 22(24):9837. https://doi.org/10.3390/s22249837
Chicago/Turabian StyleNegera, Worku Gachena, Friedhelm Schwenker, Taye Girma Debelee, Henock Mulugeta Melaku, and Yehualashet Megeresa Ayano. 2022. "Review of Botnet Attack Detection in SDN-Enabled IoT Using Machine Learning" Sensors 22, no. 24: 9837. https://doi.org/10.3390/s22249837
APA StyleNegera, W. G., Schwenker, F., Debelee, T. G., Melaku, H. M., & Ayano, Y. M. (2022). Review of Botnet Attack Detection in SDN-Enabled IoT Using Machine Learning. Sensors, 22(24), 9837. https://doi.org/10.3390/s22249837

