A Modularized IoT Monitoring System with Edge-Computing for Aquaponics
Abstract
:1. Introduction
- We propose a modularized IoT monitoring system with edge-computing for aquaponics, which overcomes many problems of traditional handheld aquaponics systems, such as high latency, labor-intensive, low efficiency, and poor scalability.
- We build an end-edge-cloud system architecture. Using Raspberry PI as an edge sensor, an edge image processing module is implemented, which enables the system to monitor plant growth conditions by deep learning without destruction.
- We develop a WeChat Mini Program for the monitoring system, improving system management efficiency, and reducing cost. With the software platform, users can easily realize remote monitoring and control of the aquaponics system by smart cell phone.
2. System Architecture
3. System Hardware Design
3.1. Intelligent Sensing Unit Design
3.2. Sensor Selection
3.3. Edge Image Processing Module Design
3.4. Data Acquisition Circuit Design
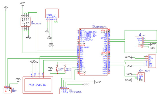
3.5. Main Control Circuit and Peripheral Circuit Design
3.6. Wireless Transmission Network Design
4. System Software Design
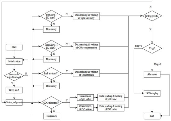
4.1. Intelligent Sensing Unit Program Design
4.2. Wireless Transmission Network Program Design
4.3. Application Layer Platform Design
4.3.1. IoT Gateway Design
4.3.2. Mini Program Design
5. Experiments, Results and Discussion
5.1. Experiments Setting and Evaluation Indices
5.2. Data Packet Loss Rate Test
5.3. System Stability Test
5.4. Field Test
6. Conclusions
Author Contributions
Funding
Institutional Review Board Statement
Informed Consent Statement
Data Availability Statement
Acknowledgments
Conflicts of Interest
Abbreviations
| Abbreviation | Meaning |
|---|---|
| IoT | Internet of Things |
| pH | Potential of hydrogen |
| DO | Dissolved Oxygen |
| TCP | Transmission Control Protocol |
| MCU | Microcontroller Unit |
| WSN | Wireless Sensor Network |
| Wi-Fi | Wireless Fidelity technology |
| MQTT | Message Queuing Telemetry Transport |
| STM32 | STMicroelectronics 32-bit family of microcontroller chip |
| I/O | Input/Output |
| CSI | Camera Serial Interface |
| Op-Amp | Operational Amplifier |
| ADC | analog to digital converter |
| ST | STMicroelectronics |
| IIC | Inter-Integrated Circuit Bus |
| SPI | Serial Peripheral Interfaces |
| USART | Universal Synchronous/Asynchronous Receiver/Transmitter |
| CAN | Controller Area Network |
| OLED | Organic Light-Emitting Diode |
| ECS | Elastic Compute Service |
| IaaS | Infrastructure as a service |
| CentOS | Community Enterprise Operating System |
| JSON | JavaScript Object Notation |
| FN | File Number |
| PLR | packet loss rate |
| DIS | distance |
| NOP | number of packages |
| NORP | number of receiving packages |
| MAE | mean absolute error |
| MSE | mean squared error |
| RMSE | root mean square error |
References
- You, X. Fish farming in rice fields—One of the typical examples of sustainable development of traditional agriculture. Agric. Archaeol. 2006, 4, 222. [Google Scholar]
- Rao, W.; Li, D.; Wei, Y.; Yang, W. A new model of recirculating aquaculture- aquaponics system. China Aquac. 2017, 5, 76–79. [Google Scholar]
- Ibtissame, E.; Rachida, A.A.; Khaoula, T.; Marzak, A. Hydroponic and Aquaponic Farming: Comparative Study Based on Internet of things IoT technologies. Procedia Comput. Sci. 2021, 191, 499–504. [Google Scholar]
- Li, D. Internet of things and smart agriculture. Agric. Eng. 2012, 2, 1–7. [Google Scholar]
- Khaoula, T.; Abdelouahid, R.A.; Ezzahoui, I.; Marzak, A. Architecture design of monitoring and controlling of IoT-based aquaponics system powered by solar energy. Procedia Comput. Sci. 2021, 191, 493–498. [Google Scholar] [CrossRef]
- Manju, M.; Karthik, V.; Hariharan, S.; Sreekar, B. Real time monitoring of the environmental parameters of an aquaponic system based on Internet of Things. In Proceedings of the 2017 Third International Conference on Science Technology Engineering & Management (ICONSTEM), Chennai, India, 23–24 March 2017; pp. 943–948. [Google Scholar]
- Sharma, N.; Acharya, S.; Kumar, K.; SINGH, N.; Chaurasia, O.P. Hydroponics as an advanced technique for vegetable production: An overview. J. Soil Water Conserv. 2018, 17, 364–371. [Google Scholar] [CrossRef]
- Nguyen, N.C.; Nguyen, K.P.H.; Nguyen, Q.H.; Nguyen, H.V.; Ho, H.T. Design of a monitoring and control system for Aquaponics based on Iot technology. Sci. Technol. Dev. J.-Nat. Sci. 2020, 4, 800–810. [Google Scholar] [CrossRef]
- Sun, J.; Zhang, L. Research on IoT-based aquaponics environmental monitoring system. Internet Things Technol. 2018, 8, 22–23. [Google Scholar]
- Ma, Z.; Ruan, W.; Li, X.; Zhao, Y. Research on the design of aquaponics system based on ZigBee. Agric. Netw. Inf. 2017, 000, 18–20. [Google Scholar]
- Valiente, F.L.; Garcia, R.G.; Domingo, E.; Estante, S.M.T.; Ochaves, E.J.L.; Villanueva, J.C.C.; Balbin, J.R. Internet of Things (IOT)- Based Mobile Application for Monitoring of Automated Aquaponics System. In Proceedings of the 2018 IEEE 10th International Conference on Humanoid, Nanotechnology, Information Technology, Communication and Control, Environment and Management Management (HNICEM), Baguio City, Philippines, 29 November–2 December 2018; pp. 1–6. [Google Scholar]
- An, S.; Zheng, Z. A Data Acquisition Device for Aquaponics System. CN201920196981.X, 11 October 2019. [Google Scholar]
- Odema, M.; Adly, I.; Wahba, A.; Ragai, H. Smart Aquaponics System for Industrial Internet of Things (IIoT). In International Conference on Advanced Intelligent System and Informatics; Springer International Publishing: Cham, Switzerland, 2017; pp. 844–854. [Google Scholar]
- Zainol Murad, S.A.; Harun, A.; Mohyar, S.N.; Sapawi, R.; Ten, S.Y. Design of aquaponics water monitoring system using Arduino microcontroller. AIP Conf. Proc. 2017, 1885, 020248. [Google Scholar]
- Mandap, J.P.; Sze, D.; Reyes, G.N.; Dumlao, S.M.; Reyes, R.; Chung, W.Y.D. Aquaponics pH Level, Temperature, and Dissolved Oxygen Monitoring and Control System Using Raspberry Pi as Network Backbone. In Proceedings of the TENCON 2018-2018 IEEE Region 10 Conference, Jeju, Republic of Korea, 28–31 October 2018; pp. 1381–1386. [Google Scholar]
- Ulum, M.; Ibadillah, A.F.; Alfita, R.; Aji, K.; Rizkyandi, R. Smart aquaponic system based Internet of Things (IoT). J. Phys. 2019, 1211, 012047. [Google Scholar]
- Alselek, M.; Alcaraz-Calero, J.M.; Segura-Garcia, J.; Wang, Q. Water IoT Monitoring System for Aquaponics Health and Fishery Applications. Sensors 2022, 22, 7679. [Google Scholar] [CrossRef] [PubMed]
- Mehra, M.; Saxena, S.; Sankaranarayanan, S.; Tom, R.J.; Veeramanikandan, M. IoT based hydroponics system using Deep Neural Networks. Comput. Electron. Agric. 2018, 155, 473–486. [Google Scholar] [CrossRef]
- Yanes, A.R.; Martinez, P.; Ahmad, R. Towards automated aquaponics: A review on monitoring, IoT, and smart systems. J. Clean. Prod. 2020, 263, 121571. [Google Scholar] [CrossRef]
- Taha, M.F.; ElMasry, G.; Gouda, M.; Zhou, L.; Liang, N.; Abdalla, A.; Rousseau, D.; Qiu, Z. Recent Advances of Smart Systems and Internet of Things (IoT) for Aquaponics Automation: A Comprehensive Overview. Chemosensors 2022, 10, 303. [Google Scholar] [CrossRef]
- Li, L.; Zhou, P.; Cheng, P.; Shi, Z. Architecture challenges and applications of edge computing. Big Data Res. 2019, 5, 3–16. [Google Scholar]
- Shi, W.; Cao, J.; Zhang, Q.; Li, Y.; Xu, L. Edge computing: Vision and challenges. IEEE Internet Things J. 2016, 3, 637–646. [Google Scholar] [CrossRef]
- Wang, X. Smart edge computing: A bridge from the Internet of Everything to the Empowerment of Everything. Acad. Front. 2020, 9, 6–17+77. [Google Scholar]
















| Sensors | Measurement Range | Output Type | Precision |
|---|---|---|---|
| SGP30 | 0~60,000 ppm | I2C | 15% |
| DHT11 | TEM: 0~50 °C; HUM: 20~90% RH | 1-Wire® | TEM: ±1%; HUM: ±4% |
| BH1750 | 1~65535 Lx | I2C | ±20% |
| DS18B20 | 55~125 °C | 1-Wire® | ±0.5 °C |
| Description | Instruction | Response |
|---|---|---|
| Test | AT | OK |
| Reset (restart) | AT + RST | OK |
| Set baud rate | AT + CIOBAUD = BaudRate | OK |
| Set working mode | AT + CWMODE = Mode | OK |
| Set the pass-through mode | AT + CIPMODE = Mode | OK |
| Query the connected AP currently | AT + CWJAP? | Current AP Information |
| Connecting to Hotspots | AT + CWJAP = “SSID”, “password” | OK |
| Set the single connection mode | AT + CIPMUX = 0 | OK |
| Establishing a TCP connection | AT + CIPSTART = “TCP”, XXXX | OK |
| Transmission of data | AT + CIPSEND | OK |
| FN | DIS/m | NOP/pc | NORP/pc | PLR/% |
|---|---|---|---|---|
| 1 | 50 | 500 | 500 | 0 |
| 2 | 70 | 500 | 500 | 0 |
| 3 | 90 | 500 | 500 | 0 |
| 4 | 110 | 500 | 484 | 3.2 |
| 5 | 150 | 500 | 478 | 4.4 |
| 6 | 200 | 500 | 455 | 9 |
| FN | Date | Time | System Record | Manual Sampling | MAE | MSE | RMSE |
|---|---|---|---|---|---|---|---|
| 1 | 7/25 | 09:00 | 7.81 | 7.75 | 0.093 | 0.012 | 0.111 |
| 2 | 7/25 | 12:00 | 7.38 | 7.29 | |||
| 3 | 7/25 | 15:00 | 7.69 | 7.57 | |||
| 4 | 7/25 | 18:00 | 7.38 | 7.26 | |||
| 5 | 7/25 | 21:00 | 7.54 | 7.44 | |||
| 6 | 7/26 | 09:00 | 7.58 | 7.50 | |||
| 7 | 7/26 | 12:00 | 7.35 | 7.29 | |||
| 8 | 7/26 | 15:00 | 7.36 | 7.33 | |||
| 9 | 7/26 | 18:00 | 7.57 | 7.29 | |||
| 10 | 7/26 | 21:00 | 7.71 | 7.66 | |||
| 11 | 7/27 | 09:00 | 7.51 | 7.38 | |||
| 12 | 7/27 | 12:00 | 7.53 | 7.47 | |||
| 13 | 7/27 | 15:00 | 7.41 | 7.39 | |||
| 14 | 7/27 | 18:00 | 7.50 | 7.39 | |||
| 15 | 7/27 | 21:00 | 7.63 | 7.54 |
| FN | Date | Time | System Record/103 Lx | Manual Sampling/103 Lx | MAE | MSE | RMSE |
|---|---|---|---|---|---|---|---|
| 1 | 9/10 | 09:00 | 6.799 | 6.680 | 0.045 | 0.082 | |
| 2 | 9/10 | 12:00 | 3.312 | 3.280 | |||
| 3 | 9/10 | 15:00 | 1.678 | 1.650 | |||
| 4 | 9/10 | 18:00 | 0.355 | 0.350 | |||
| 5 | 9/10 | 21:00 | 0.038 | 0.040 | |||
| 6 | 9/11 | 09:00 | 5.889 | 5.800 | |||
| 7 | 9/11 | 12:00 | 2.289 | 2.310 | |||
| 8 | 9/11 | 15:00 | 1.173 | 1.140 | 0.007 | ||
| 9 | 9/11 | 18:00 | 0.320 | 0.300 | |||
| 10 | 9/11 | 21:00 | 0.035 | 0.033 | |||
| 11 | 9/12 | 09:00 | 19.870 | 19.600 | |||
| 12 | 9/12 | 12:00 | 1.733 | 1.750 | |||
| 13 | 9/12 | 15:00 | 1.295 | 1.320 | |||
| 14 | 9/12 | 18:00 | 0.268 | 0.259 | |||
| 15 | 9/12 | 21:00 | 0.041 | 0.038 |
| FN | Date | System Record | Manual Sampling | MAE | MSE | RMSE |
|---|---|---|---|---|---|---|
| 1 | 7/20 | 15.53 | 16.20 | 0.758 | 0.583 | 0.763 |
| 2 | 7/25 | 17.53 | 18.27 | |||
| 3 | 7/30 | 18.57 | 19.17 | |||
| 4 | 8/4 | 18.99 | 19.77 | |||
| 5 | 8/9 | 20.30 | 21.17 | |||
| 6 | 8/14 | 21.51 | 22.33 | |||
| 7 | 8/19 | 22.32 | 23.15 |
Publisher’s Note: MDPI stays neutral with regard to jurisdictional claims in published maps and institutional affiliations. |
© 2022 by the authors. Licensee MDPI, Basel, Switzerland. This article is an open access article distributed under the terms and conditions of the Creative Commons Attribution (CC BY) license (https://creativecommons.org/licenses/by/4.0/).
Share and Cite
Wan, S.; Zhao, K.; Lu, Z.; Li, J.; Lu, T.; Wang, H. A Modularized IoT Monitoring System with Edge-Computing for Aquaponics. Sensors 2022, 22, 9260. https://doi.org/10.3390/s22239260
Wan S, Zhao K, Lu Z, Li J, Lu T, Wang H. A Modularized IoT Monitoring System with Edge-Computing for Aquaponics. Sensors. 2022; 22(23):9260. https://doi.org/10.3390/s22239260
Chicago/Turabian StyleWan, Shiqi, Kexin Zhao, Zhongling Lu, Jianke Li, Tiangang Lu, and Haihua Wang. 2022. "A Modularized IoT Monitoring System with Edge-Computing for Aquaponics" Sensors 22, no. 23: 9260. https://doi.org/10.3390/s22239260
APA StyleWan, S., Zhao, K., Lu, Z., Li, J., Lu, T., & Wang, H. (2022). A Modularized IoT Monitoring System with Edge-Computing for Aquaponics. Sensors, 22(23), 9260. https://doi.org/10.3390/s22239260
