Selective Content Retrieval in Information-Centric Networking
Abstract
1. Introduction
2. Background and Related Work
2.1. Named Data Networking
2.2. Caching Transient Content in NDN
2.3. NDN and IoT Services at the Edge
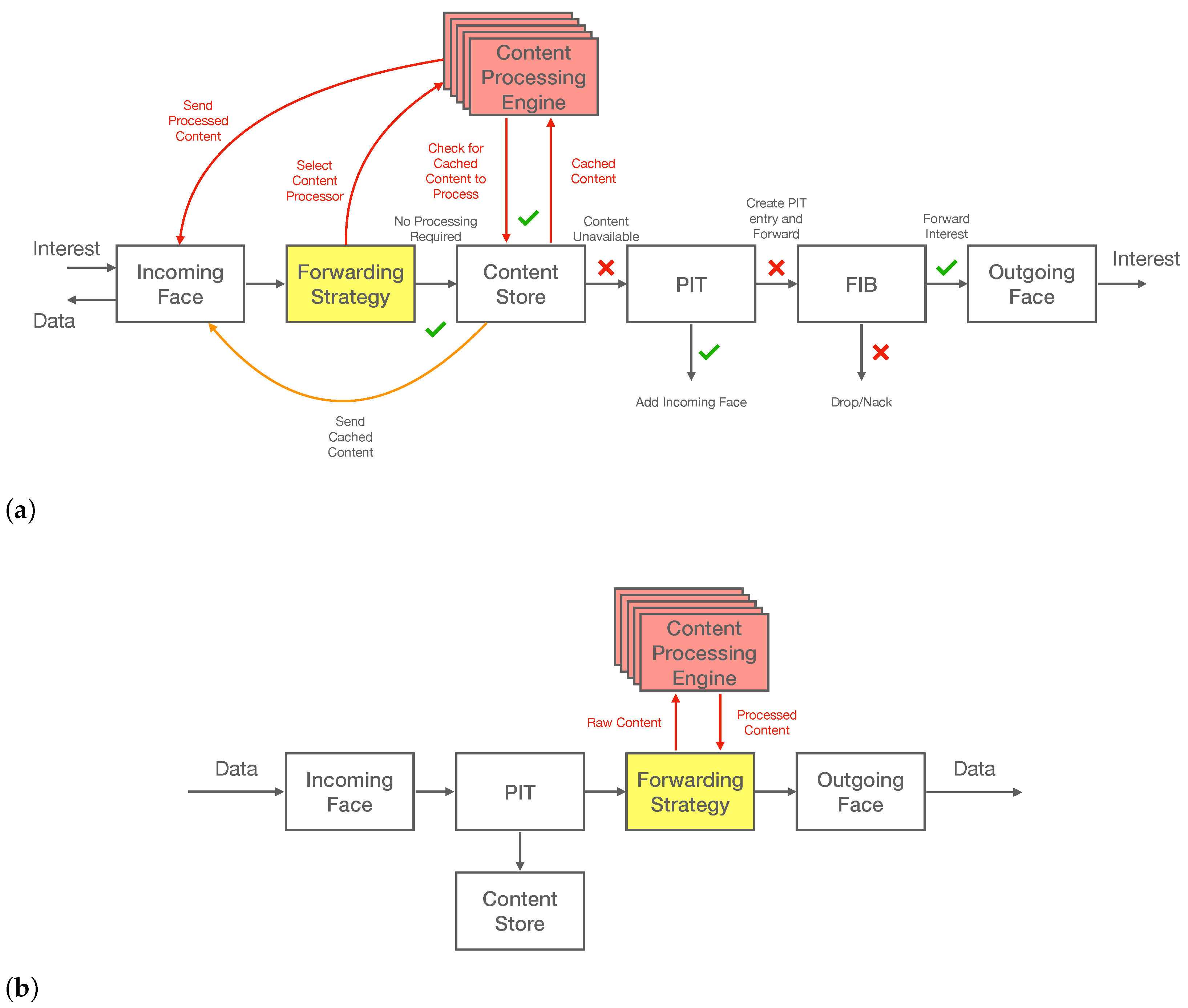
2.4. In-Network Processing via NDN
2.5. Handling IoT Data
2.6. Critical Summary
3. Efficient IoT Content Retrieval
3.1. Motivational Scenario
3.2. On NDN and Content (Dis)Aggregation
3.3. Realisation Approaches
- The producer provides detailed content (dis)aggregation information (e.g., a manifest detailing the structure of the content and how to extract the different pieces listed in such a manifest);
- A network entity has the content (dis)aggregation intelligence (e.g., the network entity implements the extraction functionalities which are run based on the incoming requests).
- Consumer: consumers hold the (dis)aggregation knowledge and generate complex queries that identify the desired piece of content. For such an approach to work, the intermediary routers must implement and support a (dis)aggregation protocol;
- Router: intermediary routers hold the (dis)aggregation knowledge and processes incoming Interests and return the associated data. Consumers should have the required knowledge to request pieces of content (e.g., through discovery procedures);
- Third party: a third party entity holds the (dis)aggregation information. In this approach, the (dis)aggregation duties are offloaded to the third party entity, which must implement a (dis)aggregation protocol known to users and/or routers.
4. Solution Overview
4.1. Design Choices
4.2. Proof-of-Concept Prototype
4.3. Security Considerations
5. Evaluation
- (1)
- How does the proposed mechanism affect the amount of information exchanged between the edge of the network and the information producers?
- Answered by analysing the number of hops followed by data packets before reaching the consumers.
- (2)
- How does it impact the overall cache utilisation?
- Answered by determining the space used for storing content in all the network content stores.
- (3)
- How do applications perceive the effects of the mechanism?
- Answered by determining the processing delay as observed by the applications (i.e., end-to-end application delay).
5.1. Simulation Set-Up
5.2. Results and Discussion
6. Conclusions and Future Directions
Author Contributions
Funding
Institutional Review Board Statement
Informed Consent Statement
Data Availability Statement
Conflicts of Interest
References
- Cisco. Cisco Visual Networking Index: Forecast and Trends, 2017–2022. Technical Report. 2018. Available online: https://twiki.cern.ch/twiki/pub/HEPIX/TechwatchNetwork/HtwNetworkDocuments/white-paper-c11-741490.pdf (accessed on 1 September 2022).
- Ahlgren, B.; Dannewitz, C.; Imbrenda, C.; Kutscher, D.; Ohlman, B. A survey of information-centric networking. IEEE Commun. Mag. 2012, 50, 26–36. [Google Scholar] [CrossRef]
- Xylomenos, G.; Ververidis, C.; Siris, V.; Fotiou, N.; Tsilopoulos, C.; Vasilakos, X.; Katsaros, K.; Polyzos, G. A Survey of Information-Centric Networking Research. IEEE Commun. Surv. Tutor. 2014, 16, 1024–1049. [Google Scholar] [CrossRef]
- Atzori, L.; Iera, A.; Morabito, G. The Internet of Things: A survey. Comput. Netw. 2010, 54, 2787–2805. [Google Scholar] [CrossRef]
- Miorandi, D.; Sicari, S.; Pellegrini, F.D.; Chlamtac, I. Internet of things: Vision, applications and research challenges. Ad Hoc Netw. 2012, 10, 1497–1516. [Google Scholar] [CrossRef]
- Gubbi, J.; Buyya, R.; Marusic, S.; Palaniswami, M. Internet of Things (IoT): A vision, architectural elements, and future directions. Future Gener. Comput. Syst. 2013, 29, 1645–1660. [Google Scholar] [CrossRef]
- Lin, J.; Yu, W.; Zhang, N.; Yang, X.; Zhang, H.; Zhao, W. A Survey on Internet of Things: Architecture, Enabling Technologies, Security and Privacy, and Applications. IEEE Internet Things J. 2017, 4, 1125–1142. [Google Scholar] [CrossRef]
- Papagianni, C.; Mangues-Bafalluy, J.; Bermudez, P.; Barmpounakis, S.; Vleeschauwer, D.; Brenes, J.; Zeydan, E.; Casetti, C.; Guimarães, C.; Murillo, P.; et al. 5Growth: AI-driven 5G for Automation in Vertical Industries. In Proceedings of the European Conference on Networks and Communications—EuCNC, Dubrovnik, Croatia, 15–18 June 2020. [Google Scholar]
- Stankovic, J.A. Research Directions for the Internet of Things. IEEE Internet Things J. 2014, 1, 3–9. [Google Scholar] [CrossRef]
- Shang, W.; Yu, Y.; Droms, R.; Zhang, L. Challenges in IoT Networking via TCP/IP Architecture. NDN, Technical Report NDN-0038. 2016. Available online: https://named-data.net/wp-content/uploads/2016/02/ndn-0038-1-challenges-iot.pdf (accessed on 1 September 2022).
- Ravindran, R.; Zhang, Y.; Grieco, L.A.; Lindgren, A.; Burke, J.; Ahlgren, B.; Azgin, A. Design Considerations for Applying ICN to IoT. Internet-Draft draft-irtf-icnrg-icniot-03, Internet Engineering Task Force. May 2019. Work in Progress. Available online: https://datatracker.ietf.org/doc/html/draft-irtf-icnrg-icniot-03 (accessed on 1 September 2022).
- Amadeo, M.; Campolo, C.; Quevedo, J.; Corujo, D.; Molinaro, A.; Iera, A.; Aguiar, R.L.; Vasilakos, A.V. Information-centric networking for the internet of things: Challenges and opportunities. IEEE Netw. 2016, 30, 92–100. [Google Scholar] [CrossRef]
- Nour, B.; Sharif, K.; Li, F.; Biswas, S.; Moungla, H.; Guizani, M.; Wang, Y. A survey of Internet of Things communication using ICN: A use case perspective. Comput. Commun. 2019, 142–143, 95–123. [Google Scholar] [CrossRef]
- Pentikousis, K.; Ohlman, B.; Corujo, D.; Boggia, G.; Tyson, G.; Davies, E.; Molinaro, A.; Eum, S. Information-Centric Networking: Baseline Scenarios. RFC 7476 (Informational). 2015. Available online: https://www.rfc-editor.org/rfc/rfc7476.html (accessed on 1 September 2022).
- Amadeo, M.; Campolo, C.; Molinaro, A. Multi-Source Data Retrieval in IoT via Named Data Networking. In Proceedings of the 1st International Conference on Information-Centric Networking, INC’14, Paris, France, 24–26 September 2014; ACM: New York, NY, USA, 2014; pp. 67–76. [Google Scholar] [CrossRef]
- Meddeb, M.; Dhraief, A.; Belghith, A.; Monteil, T.; Drira, K.; Gannouni, S. AFIRM: Adaptive forwarding based link recovery for mobility support in NDN/IoT networks. Future Gener. Comput. Syst. 2018, 87, 351–363. [Google Scholar] [CrossRef]
- Muralidharan, S.; Roy, A.; Saxena, N. MDP-IoT: MDP based interest forwarding for heterogeneous traffic in IoT-NDN environment. Future Gener. Comput. Syst. 2018, 79, 892–908. [Google Scholar] [CrossRef]
- Zhang, L.; Afanasyev, A.; Burke, J.; Jacobson, V.; Crowley, P.; Papadopoulos, C.; Wang, L.; Zhang, B. Named Data Networking. ACM SIGCOMM Comput. Commun. Rev. 2014, 44, 66–73. [Google Scholar] [CrossRef]
- Quevedo, J.; Corujo, D.; Aguiar, R. A Case for ICN Usage in IoT Environments. In Proceedings of the 2014 IEEE Global Communications Conference, Austin, TX, USA, 8–12 December 2014; pp. 2770–2775. [Google Scholar] [CrossRef]
- Amadeo, M.; Ruggeri, G.; Campolo, C.; Molinaro, A.; Mangiullo, G. Caching Popular and Fresh IoT Contents at the Edge via Named Data Networking. In Proceedings of the IEEE INFOCOM 2020—IEEE Conference on Computer Communications Workshops (INFOCOM WKSHPS), Toronto, ON, Canada, 6–9 July 2020; pp. 610–615. [Google Scholar] [CrossRef]
- Amadeo, M.; Campolo, C.; Ruggeri, G.; Molinaro, A. Beyond Edge Caching: Freshness and Popularity Aware IoT Data Caching via NDN at Internet-Scale. IEEE Trans. Green Commun. Netw. 2022, 6, 352–364. [Google Scholar] [CrossRef]
- Meddeb, M.; Dhraief, A.; Belghith, A.; Monteil, T.; Drira, K.; Mathkour, H. Least fresh first cache replacement policy for NDN-based IoT networks. Pervasive Mob. Comput. 2019, 52, 60–70. [Google Scholar] [CrossRef]
- Quevedo, J.; Corujo, D.; Aguiar, R. Consumer Driven Information Freshness Approach for Content Centric Networking. In Proceedings of the 2014 IEEE Conference on Computer Communications Workshops (INFOCOM WKSHPS), Toronto, ON, Canada, 27 April–2 May 2014; pp. 482–487. [Google Scholar] [CrossRef]
- Papageorgiou, A.; Cheng, B.; Kovacs, E. Real-Time Data Reduction at the Network Edge of Internet-of-Things Systems. In Proceedings of the 2015 11th International Conference on Network and Service Management (CNSM), Barcelona, Spain, 9–13 November 2015; pp. 284–291. [Google Scholar] [CrossRef]
- Amadeo, M.; Campolo, C.; Molinaro, A.; Ruggeri, G. IoT Data Processing at the Edge with Named Data Networking. In Proceedings of the European Wireless 2018; 24th European Wireless Conference, Catania, Italy, 2–4 May 2018; pp. 1–6. [Google Scholar]
- Wang, X.; Cai, S. Edge-Assisted NDN-Based IoT Framework With Provider and Consumer Mobility Support. IEEE Trans. Netw. Sci. Eng. 2022, 9, 1713–1725. [Google Scholar] [CrossRef]
- Huang, H.; Wu, Y.; Xiao, F.; Malekian, R. An Efficient Signature Scheme Based on Mobile Edge Computing in the NDN-IoT Environment. IEEE Trans. Comput. Soc. Syst. 2021, 8, 1108–1120. [Google Scholar] [CrossRef]
- Wang, X.; Wang, X.; Li, Y. NDN-based IoT with Edge computing. Future Gener. Comput. Syst. 2021, 115, 397–405. [Google Scholar] [CrossRef]
- Ascigil, O.; Reñé, S.; Xylomenos, G.; Psaras, I.; Pavlou, G. A Keyword-Based ICN-IoT Platform. In Proceedings of the 4th ACM Conference on Information-Centric Networking, ICN’17, Berlin, Germany, 26–28 September 2017; Association for Computing Machinery: New York, NY, USA, 2017; pp. 22–28. [Google Scholar] [CrossRef]
- Sapio, A.; Abdelaziz, I.; Aldilaijan, A.; Canini, M.; Kalnis, P. In-Network Computation is a Dumb Idea Whose Time Has Come. In Proceedings of the 16th ACM Workshop on Hot Topics in Networks, HotNets-XVI, Palo Alto, CA, USA, 30 November–1 December 2017; Association for Computing Machinery: New York, NY, USA, 2017; pp. 150–156. [Google Scholar] [CrossRef]
- Tschudin, C.; Sifalakis, M. Named Functions and Cached Computations. In Proceedings of the 2014 IEEE 11th Consumer Communications and Networking Conference (CCNC), Las Vegas, NV, USA, 10–13 January 2014; pp. 851–857. [Google Scholar] [CrossRef]
- Sifalakis, M.; Kohler, B.; Scherb, C.; Tschudin, C. An Information Centric Network for Computing the Distribution of Computations. In Proceedings of the 1st ACM Conference on Information-Centric Networking, ACM-ICN ’14, Paris, France, 24–26 September 2014; ACM: New York, NY, USA, 2014; pp. 137–146. [Google Scholar] [CrossRef]
- Scherb, C.; Marxer, C.; Tschudin, C. Execution Plans for Serverless Computing in Information Centric Networking. In Proceedings of the 1st ACM CoNEXT Workshop on Emerging In-Network Computing Paradigms, ENCP’19, Orlando, FL, USA, 9 December 2019; Association for Computing Machinery: New York, NY, USA, 2019; pp. 34–40. [Google Scholar] [CrossRef]
- Scherb, C.; Grewe, D.; Wagner, M.; Tschudin, C. Resolution Strategies for Networking the IoT at the Edge via Named Functions. In Proceedings of the 2018 15th IEEE Annual Consumer Communications Networking Conference (CCNC), Las Vegas, NV, USA, 12–15 January 2018; pp. 1–6. [Google Scholar] [CrossRef]
- Mtibaa, A.; Tourani, R.; Misra, S.; Burke, J.; Zhang, L. Towards Edge Computing over Named Data Networking. In Proceedings of the 2018 IEEE International Conference on Edge Computing (EDGE), San Francisco, CA, USA, 2–7 July 2018; pp. 117–120. [Google Scholar] [CrossRef]
- Marxer, C.; Tschudin, C. Improved Content Addressability through Relational Data Modeling and In-Network Processing Elements. In Proceedings of the 4th ACM Conference on Information-Centric Networking, ICN’17, Berlin, Germany, 26–28 September 2017; Association for Computing Machinery: New York, NY, USA, 2017; pp. 29–35. [Google Scholar] [CrossRef]
- Król, M.; Psaras, I. NFaaS: Named Function as a Service. In Proceedings of the 4th ACM Conference on Information-Centric Networking, ICN’17, Berlin, Germany, 26–28 September 2017; Association for Computing Machinery: New York, NY, USA, 2017; pp. 134–144. [Google Scholar] [CrossRef]
- Król, M.; Habak, K.; Oran, D.; Kutscher, D.; Psaras, I. RICE: Remote Method Invocation in ICN. In Proceedings of the 5th ACM Conference on Information-Centric Networking, ICN’18, Boston, MA, USA, 21–23 September 2018; Association for Computing Machinery: New York, NY, USA, 2018; pp. 1–11. [Google Scholar] [CrossRef]
- Król, M.; Mastorakis, S.; Oran, D.; Kutscher, D. Compute First Networking: Distributed Computing Meets ICN. In Proceedings of the 6th ACM Conference on Information-Centric Networking, ICN’19, Macao, China, 24–26 September 2019; Association for Computing Machinery: New York, NY, USA, 2019; pp. 67–77. [Google Scholar] [CrossRef]
- Pourghebleh, B.; Navimipour, N.J. Data aggregation mechanisms in the Internet of things: A systematic review of the literature and recommendations for future research. J. Netw. Comput. Appl. 2017, 97, 23–34. [Google Scholar] [CrossRef]
- Rahman, H.; Ahmed, N.; Hussain, I. Comparison of Data Aggregation Techniques in Internet of Things (IoT). In Proceedings of the 2016 International Conference on Wireless Communications, Signal Processing and Networking (WiSPNET), Chennai, India, 23–25 March 2016; pp. 1296–1300. [Google Scholar] [CrossRef]
- Nour, B.; Sharif, K.; Li, F.; Moungla, H.; Liu, Y. A unified hybrid information-centric naming scheme for IoT applications. Comput. Commun. 2020, 150, 103–114. [Google Scholar] [CrossRef]
- Suarez, J.; Quevedo, J.; Vidal, I.; Corujo, D.; Garcia-Reinoso, J.; Aguiar, R.L. A secure IoT management architecture based on Information-Centric Networking. J. Netw. Comput. Appl. 2016, 63, 190–204. [Google Scholar] [CrossRef]
- Rehman, M.A.U.; Ullah, R.; Kim, B.S. NINQ: Name-Integrated Query Framework for Named-Data Networking of Things. Sensors 2019, 19, 2906. [Google Scholar] [CrossRef] [PubMed]
- Dudeja, R.K.; Singh Bali, R.; Aujla, G.S. An Efficient Data Communication Framework for Named Data Networking in IoT-Edge Ecosystem. In Proceedings of the 2021 IEEE Globecom Workshops (GC Wkshps), Madrid, Spain, 7–11 December 2021; pp. 1–6. [Google Scholar] [CrossRef]
- Afanasyev, A.; Shi, J.; Zhang, B.; Zhang, L.; Moi-seenko, I.; Yu, Y.; Shang, W.; Li, Y.; Mastorakis, S.; Newberry, E.; et al. NFD Developers Guide. Technical Report NDN-0021. 2021. Available online: https://named-data.net/wp-content/uploads/2021/07/ndn-0021-11-nfd-guide.pdf (accessed on 1 September 2022).
- Goessner, S. JSONpath-Xpath for JSON. 2007. Available online: https://goessner.net/articles/JsonPath/ (accessed on 1 September 2022).
- Alaba, F.A.; Othman, M.; Hashem, I.A.T.; Alotaibi, F. Internet of Things security: A survey. J. Netw. Comput. Appl. 2017, 88, 10–28. [Google Scholar] [CrossRef]
- Zhang, Z.; Yu, Y.; Zhang, H.; Newberry, E.; Mastorakis, S.; Li, Y.; Afanasyev, A.; Zhang, L. An Overview of Security Support in Named Data Networking. IEEE Commun. Mag. 2018, 56, 62–68. [Google Scholar] [CrossRef]
- Nour, B.; Sharif, K.; Li, F.; Wang, Y. Security and Privacy Challenges in Information-Centric Wireless Internet of Things Networks. IEEE Secur. Priv. 2019, 18, 35–45. [Google Scholar] [CrossRef]
- Krol, M.; Marxer, C.; Grewe, D.; Psaras, I.; Tschudin, C. Open Security Issues for Edge Named Function Environments. IEEE Commun. Mag. 2018, 56, 69–75. [Google Scholar] [CrossRef]
- Yu, Y.; Afanasyev, A.; Clark, D.; Claffy, k.; Jacobson, V.; Zhang, L. Schematizing Trust in Named Data Networking. In Proceedings of the 2nd ACM Conference on Information-Centric Networking, ACM-ICN’15, San Francisco, CA, USA, 30 September–2 October 2015; Association for Computing Machinery: New York, NY, USA, 2015; pp. 177–186. [Google Scholar] [CrossRef]
- Shang, W.; Wang, Z.; Afanasyev, A.; Burke, J.; Zhang, L. Breaking out of the Cloud: Local Trust Management and Rendezvous in Named Data Networking of Things. In Proceedings of the Second International Conference on Internet-of-Things Design and Implementation, IoTDI’17, Pittsburgh, PA, USA, 18–21 April 2017; Association for Computing Machinery: New York, NY, USA, 2017; pp. 3–13. [Google Scholar] [CrossRef]
- Zhang, Z.; Yu, Y.; Afanasyev, A.; Burke, J.; Zhang, L. NAC: Name-Based Access Control in Named Data Networking. In Proceedings of the 4th ACM Conference on Information-Centric Networking, ICN’17, Berlin, Germany, 26–28 September 2017; Association for Computing Machinery: New York, NY, USA, 2017; pp. 186–187. [Google Scholar] [CrossRef]
- Marxer, C.; Tschudin, C. Schematized Access Control for Data Cubes and Trees. In Proceedings of the 4th ACM Conference on Information-Centric Networking, ICN’17, Berlin, Germany, 26–28 September 2017; Association for Computing Machinery: New York, NY, USA, 2017; pp. 170–175. [Google Scholar] [CrossRef]
- Mastorakis, S.; Afanasyev, A.; Zhang, L. On the Evolution of ndnSIM: An Open-Source Simulator for NDN Experimentation. ACM Comput. Commun. Rev. 2017, 47, 19–33. [Google Scholar] [CrossRef]
- Guimarães, C.; Quevedo, J.; Ferreira, R.; Corujo, D.; Aguiar, R.L. Exploring interoperability assessment for Future Internet Architectures roll out. J. Netw. Comput. Appl. 2019, 136, 38–56. [Google Scholar] [CrossRef]
- Kianpisheh, S.; Taleb, T. A Survey on In-network Computing: Programmable Data Plane And Technology Specific Applications. IEEE Commun. Surv. Tutor. 2022, 47, 19–33. [Google Scholar] [CrossRef]








| Parameter | Value |
|---|---|
| Channel Data Rate | 1 Mbps |
| Latency | 10 ms |
| Interest Rate | 10 Interests/s |
| CS Size | 100 packets |
| CS Replacement Policy | LRU |
| Freshness | [0, 10, 50] s |
| Topology depth | (3, 12) |
| Simulation Duration | 20 s |
Publisher’s Note: MDPI stays neutral with regard to jurisdictional claims in published maps and institutional affiliations. |
© 2022 by the authors. Licensee MDPI, Basel, Switzerland. This article is an open access article distributed under the terms and conditions of the Creative Commons Attribution (CC BY) license (https://creativecommons.org/licenses/by/4.0/).
Share and Cite
Quevedo, J.; Corujo, D. Selective Content Retrieval in Information-Centric Networking. Sensors 2022, 22, 8742. https://doi.org/10.3390/s22228742
Quevedo J, Corujo D. Selective Content Retrieval in Information-Centric Networking. Sensors. 2022; 22(22):8742. https://doi.org/10.3390/s22228742
Chicago/Turabian StyleQuevedo, José, and Daniel Corujo. 2022. "Selective Content Retrieval in Information-Centric Networking" Sensors 22, no. 22: 8742. https://doi.org/10.3390/s22228742
APA StyleQuevedo, J., & Corujo, D. (2022). Selective Content Retrieval in Information-Centric Networking. Sensors, 22(22), 8742. https://doi.org/10.3390/s22228742
