Optimum Energy Management for Air Conditioners in IoT-Enabled Smart Home
Abstract
:1. Introduction
1.1. Related Works
1.2. Research Gaps
1.3. Contributions and Paper Organisation
- We develop a multi-stage approach to optimise pre-cooling for air conditioners (AC) in IoT-enabled smart homes which can achieve desired customer set-points while minimising energy costs by shifting the air conditioning load to renewable rich- or low-price hours. The first stage involves optimising the utilisation of renewable generation and can reduce overall electricity consumption. The second stage maximises the use of low-price time periods for pre-cooling the AC and can reduce electricity cost.
- The proposed approach is implemented to investigate the electricity consumption and cost savings using a real world residential energy consumption and generation dataset by considering pre-cooling for summer days during 2012–2013. Given that the impact of structural parameters, such as thermal resistance, is significant for the effectiveness of pre-cooling, the performance of the proposed approach under different thermal resistance settings is also considered.
- The analysis demonstrates that cost savings of at least 15% are achievable when either the daily peak or daily average temperature is the highest. The savings decrease to 6% when the thermal resistance drops by 50%, indicating that the proposed approach is more beneficial for smart homes with good insulation levels. Thus the proposed pre-cooling strategy can be integrated with thermal insulation upgrade initiatives to improve the energy efficiency of residential buildings.
2. Optimum Energy Management for the Ac
3. Optimum Scheduling of Pre-Cooling
3.1. Stage 1: Generation Optimisation
3.2. Stage 2: ToU Optimisation
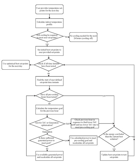
3.3. Solution Approach
4. Results
4.1. Case Study Description
4.2. Highest Average Temperature Day
4.3. Highest Peak Temperature Day
4.4. Impact of Thermal Resistance
4.5. PAR and Cost Savings
4.6. Peak Hour Energy Consumption
5. Conclusions
Author Contributions
Funding
Informed Consent Statement
Data Availability Statement
Conflicts of Interest
Nomenclature
| Power consumption of the AC at time t | |
| Room temperature at time | |
| Time duration | |
| Mass of the air | |
| Thermal capacity of air | |
| Equivalent thermal resistance | |
| Ambient temperature at time | |
| Room temperature at time t | |
| Coefficient of performance | |
| Binary variable, 1 means AC is operating, 0 means AC is not operating | |
| Time when AC starts to operate | |
| Time when AC finishes operation | |
| Energy excess available from renewable generation at time t | |
| Time-of-use tariff at time t | |
| Renewable generation at time t | |
| Energy demand at time t | |
| Set-point temperature | |
| The first instant when customer wants to achieve the set-point temperature | |
| The residual energy consumption of the AC at time t which could not be | |
| satisfied from excess generation |
References
- Yahia, Z.; Pradhan, A. Optimal load scheduling of household appliances considering consumer preferences: An experimental analysis. Energy 2018, 163, 15–26. [Google Scholar] [CrossRef]
- Hsiung, P.; Lin, C. Cost optimization of electrical usage with customizable comfort considerations. In Proceedings of the IEEE International Conference on Applied System Invention (ICASI), Chiba, Japan, 13–17 April 2018; pp. 172–175. [Google Scholar]
- Parsons, K. Thermal Comfort in buildings; Woodhead Publishing Series in Energy: Sawston, UK, 2010; pp. 127–147. [Google Scholar]
- Wang, M.; Abdalla, M.A.A. Optimal Energy Scheduling Based on Jaya Algorithm for Integration of Vehicle-to-Home and Energy Storage System with Photovoltaic Generation in Smart Home. Sensors 2022, 22, 1306. [Google Scholar] [CrossRef] [PubMed]
- Gellings, C.W. The Smart Grid: Enabling Energy Efficiency and Demand Response; The Fairmont Press, Inc.: Lilburn, GA, USA, 2009. [Google Scholar]
- Islam, S.N. A New Pricing Scheme for Intra-Microgrid and Inter-Microgrid Local Energy Trading. Electronics 2019, 8, 898. [Google Scholar] [CrossRef]
- Short, M.; Rodriguez, S.; Charlesworth, R.; Crosbie, T.; Dawood, N. Optimal Dispatch of Aggregated HVAC Units for Demand Response: An Industry 4.0 Approach. Energies 2019, 12, 4320. [Google Scholar] [CrossRef]
- Mortaji, H.; Hock, O.S.; Moghavvemi, M.; Almurib, H.A.F. Smart grid demand response management using internet of things for load shedding and smart-direct load control. In Proceedings of the IEEE Industry Applications Society Annual Meeting, Portland, OR, USA, 2–6 October 2016; pp. 1–7. [Google Scholar]
- Kushwaha, P.; Prakash, V.; Bhakar, R.; Yaragatti, U.R. PFR constrained energy storage and interruptible load scheduling under high RE penetration. IET Gener. Transm. Distrib. 2020, 14, 3070–3077. [Google Scholar] [CrossRef]
- Ruan, G.; Zhong, H.; Shan, B.; Tan, X. Constructing Demand-Side Bidding Curves Based On A Decoupled Full-Cycle Process. IEEE Trans. Smart Grid 2020, 12, 502–511. [Google Scholar] [CrossRef]
- Vanouni, M.; Lu, N. A Reward Allocation Mechanism for Thermostatically Controlled Loads Participating in Intra-Hour Ancillary Services. IEEE Trans. Smart Grid 2018, 9, 4209–4219. [Google Scholar] [CrossRef]
- Zhao, L.; Yang, Z.; Lee, W. The Impact of Time-of-Use (TOU) Rate Structure on Consumption Patterns of the Residential Customers. IEEE Trans. Ind. Appl. 2017, 53, 5130–5138. [Google Scholar] [CrossRef]
- Althaher, S.; Mancarella, P.; Mutale, J. Automated Demand Response From Home Energy Management System Under Dynamic Pricing and Power and Comfort Constraints. IEEE Trans. Smart Grid 2015, 6, 1874–1883. [Google Scholar] [CrossRef]
- Parizy, E.S.; Bahrami, H.R.; Choi, S. A Low Complexity and Secure Demand Response Technique for Peak Load Reduction. IEEE Trans. Smart Grid 2019, 10, 3259–3268. [Google Scholar] [CrossRef]
- Tucker, N.; Moradipari, A.; Alizadeh, M. Constrained Thompson Sampling for Real-Time Electricity Pricing with Grid Reliability Constraints. IEEE Trans. Smart Grid 2020, 11, 4971–4983. [Google Scholar] [CrossRef]
- Bejoy, E.; Islam, S.N.; Oo, A.M.T. Optimal scheduling of appliances through residential energy management. In Proceedings of the Proc. Australasian Universities Power Engineering Conference (AUPEC), Melbourne, VIC, Australia, 19–22 November 2017; pp. 1–6. [Google Scholar]
- Williams, S.; Short, M.; Crosbie, T.; Shadman-Pajouh, M. A Decentralized Informatics, Optimization, and Control Framework for Evolving Demand Response Services. Energies 2020, 13, 4191. [Google Scholar] [CrossRef]
- Vardakas, J.S.; Zorba, N.; Verikoukis, C.V. A Survey on Demand Response Programs in Smart Grids: Pricing Methods and Optimization Algorithms. IEEE Commun. Surv. Tutorials 2015, 17, 152–178. [Google Scholar] [CrossRef]
- Paterakis, N.G.; Erdinç, O.; Bakirtzis, A.G.; Catalão, J.P.S. Optimal Household Appliances Scheduling Under Day-Ahead Pricing and Load-Shaping Demand Response Strategies. IEEE Trans. Ind. Inform. 2015, 11, 1509–1519. [Google Scholar] [CrossRef]
- Rastegar, M.; Fotuhi-Firuzabad, M.; Zareipour, H. Home energy management incorporating operational priority of appliances. Int. J. Electr. Power Energy Syst. 2016, 74, 286–292. [Google Scholar] [CrossRef]
- Setlhaolo, D.; Xia, X.; Zhang, J. Optimal scheduling of household appliances for demand response. Electr. Power Syst. Res. 2014, 116, 24–28. [Google Scholar] [CrossRef]
- Qayyum, F.A.; Naeem, M.; Khwaja, A.S.; Anpalagan, A.; Guan, L.; Venkatesh, B. Appliance Scheduling Optimization in Smart Home Networks. IEEE Access 2015, 3, 2176–2190. [Google Scholar] [CrossRef]
- Mirjalili, S.; Mirjalili, S.M.; Lewis, A. Grey Wolf Optimizer. Adv. Eng. Softw. 2014, 69, 46–61. [Google Scholar] [CrossRef]
- Rao, R.; Savsani, V.; Vakharia, D. Teaching–Learning-Based Optimization: An optimization method for continuous non-linear large scale problems. Inf. Sci. 2012, 183, 1–15. [Google Scholar] [CrossRef]
- Mirjalili, S.; Lewis, A. The Whale Optimization Algorithm. Adv. Eng. Softw. 2016, 95, 51–67. [Google Scholar] [CrossRef]
- Mouassa, S.; Bouktir, T.; Jurado, F. Scheduling of smart home appliances for optimal energy management in smart grid using Harris-hawks optimization algorithm. Optim. Eng. 2021, 22, 1625–1652. [Google Scholar] [CrossRef]
- Zeeshan, M.; Jamil, M. Adaptive Moth Flame Optimization based Load Shifting Technique for Demand Side Management in Smart Grid. IETE J. Res. 2022, 68, 778–789. [Google Scholar] [CrossRef]
- Mirjalili, S. SCA: A Sine Cosine Algorithm for solving optimization problems. Knowl.-Based Syst. 2016, 96, 120–133. [Google Scholar] [CrossRef]
- Nimma, K.S.; Al-Falahi, M.D.A.; Nguyen, H.D.; Jayasinghe, S.D.G.; Mahmoud, T.S.; Negnevitsky, M. Grey Wolf Optimization-Based Optimum Energy-Management and Battery-Sizing Method for Grid-Connected Microgrids. Energies 2018, 11, 847. [Google Scholar] [CrossRef]
- Ghalambaz, M.; Jalilzadeh Yengejeh, R.; Davami, A.H. Building energy optimization using Grey Wolf Optimizer (GWO). Case Stud. Therm. Eng. 2021, 27, 101250. [Google Scholar] [CrossRef]
- Abaeifar, A.; Barati, H.; Tavakoli, A.R. Inertia-weight local-search-based TLBO algorithm for energy management in isolated micro-grids with renewable resources. Int. J. Electr. Power Energy Syst. 2022, 137, 107877. [Google Scholar] [CrossRef]
- Tahmasebi, M.; Pasupuleti, J.; Mohamadian, F.; Shakeri, M.; Guerrero, J.M.; Basir Khan, M.R.; Nazir, M.S.; Safari, A.; Bazmohammadi, N. Optimal Operation of Stand-Alone Microgrid Considering Emission Issues and Demand Response Program Using Whale Optimization Algorithm. Sustainability 2021, 13, 7710. [Google Scholar] [CrossRef]
- Guo, Z.; Moayedi, H.; Foong, L.K.; Bahiraei, M. Optimal modification of heating, ventilation, and air conditioning system performances in residential buildings using the integration of metaheuristic optimization and neural computing. Energy Build. 2020, 214, 109866. [Google Scholar] [CrossRef]
- Youssef, H.; Kamel, S.; Hassan, M.H.; Khan, B. Optimizing energy consumption patterns of smart home based on Sine Cosine Algorithm. IET Gener. Transm. Distrib. 2022, 16, 984–999. [Google Scholar] [CrossRef]
- Yelisetti, S.; Saini, V.K.; Kumar, R.; Lamba, R.; Saxena, A. Optimal energy management system for residential buildings considering the time of use price with swarm intelligence algorithms. J. Build. Eng. 2022, 59, 105062. [Google Scholar] [CrossRef]
- Department of the Environment and Energy, Australian Government. Australian Energy Update. Available online: https://www.energy.gov.au/sites/default/files/australian_energy_update_2018.pdf (accessed on 15 January 2020).
- Energex. PeakSmart. Available online: https://www.energex.com.au/home/control-your-energy/cashback-rewards-program/industry-information/peaksmart-air-conditioning (accessed on 1 December 2019).
- Phetsuwan, K.; Pora, W. A Direct Load Control Algorithm for Air Conditioners Concerning Customers’ Comfort. In Proceedings of the IEEE International Conference on Consumer Electronics—Asia (ICCE-Asia), JeJu, Korea, 24–26 June 2018; pp. 206–212. [Google Scholar]
- Fanger, P.O. Thermal Comfort. Analysis and Applications in Environmental Engineering; Danish Technical Press: Copenhagen, Denmark, 1970. [Google Scholar]
- Adhikari, R.; Pipattanasomporn, M.; Rahman, S. An algorithm for optimal management of aggregated HVAC power demand using smart thermostats. Appl. Energy 2018, 217, 166–177. [Google Scholar] [CrossRef]
- Jacquet, S.; Le Bel, C.; Monfet, D. In situ evaluation of thermostat setback scenarios for all-electric single-family houses in cold climate. Energy Build. 2017, 154, 538–544. [Google Scholar] [CrossRef]
- Amin, U.; Hossain, M.; Fernandez, E. Optimal price based control of HVAC systems in multizone office buildings for demand response. J. Clean. Prod. 2020, 270, 122059. [Google Scholar] [CrossRef]
- Vishwanath, A.; Tripodi, S.; Chandan, V.; Blake, C. Enabling real-world deployment of data driven pre-cooling in smart buildings. In Proceedings of the IEEE Power Energy Society Innovative Smart Grid Technologies Conference (ISGT), Washington, DC, USA, 19–22 February 2018; pp. 1–5. [Google Scholar]
- Vishwanath, A.; Chandan, V.; Saurav, K. An IoT-Based Data Driven Precooling Solution for Electricity Cost Savings in Commercial Buildings. IEEE Internet Things J. 2019, 6, 7337–7347. [Google Scholar] [CrossRef]
- Jazaeri, J.; Alpcan, T.; Gordon, R.L. A Joint Electrical and Thermodynamic Approach to HVAC Load Control. IEEE Trans. Smart Grid 2020, 11, 15–25. [Google Scholar] [CrossRef]
- Naderi, S.; Heslop, S.; Chen, D.; MacGill, I.; Pignatta, G. Consumer cost savings, improved thermal comfort, and reduced peak air conditioning demand through pre-cooling in Australian housing. Energy Build. 2022, 271, 112172. [Google Scholar] [CrossRef]
- Ausgrid. Solar Home Electricity Data. Available online: http://www.ausgrid.com.au/Common/About-us/Corporate-information/Data-to-share/Solar-home-electricity-data.aspx (accessed on 20 January 2020).
- OpenWeather. OpenWeather global services. Available online: https://openweathermap.org/ (accessed on 15 December 2019).
- Energy, O. NSW RESIDENTIAL Energy Price Fact Sheet (Effective 23 March 2018). Available online: https://www.originenergy.com.au/content/dam/origin/residential/docs/energy-price-fact-sheets/nsw/1July2017/NSW_Electricity_Residential_AusGrid_Origin%20Supply.PDF (accessed on 7 December 2019).










| References | Renewable Energy | Time Varying Pricing | Pre-Cooling |
|---|---|---|---|
| [30] | × | × | × |
| [34] | × | ✓ | × |
| [35] | × | ✓ | × |
| [2] | × | × | × |
| [40] | × | × | × |
| [42] | × | × | × |
| [43] | × | ✓ | ✓ |
| [44] | × | ✓ | ✓ |
| [45] | × | ✓ | ✓ |
| [46] | × | × | ✓ |
| Proposed study | ✓ | ✓ | ✓ |
| Time | Rate (cents/kWh) |
|---|---|
| 7 a.m.–2 p.m. | |
| 2 p.m.–8 p.m. | |
| 8 p.m.–10 p.m. | |
| 10 p.m.–7 a.m. |
Publisher’s Note: MDPI stays neutral with regard to jurisdictional claims in published maps and institutional affiliations. |
© 2022 by the authors. Licensee MDPI, Basel, Switzerland. This article is an open access article distributed under the terms and conditions of the Creative Commons Attribution (CC BY) license (https://creativecommons.org/licenses/by/4.0/).
Share and Cite
Philip, A.; Islam, S.N.; Phillips, N.; Anwar, A. Optimum Energy Management for Air Conditioners in IoT-Enabled Smart Home. Sensors 2022, 22, 7102. https://doi.org/10.3390/s22197102
Philip A, Islam SN, Phillips N, Anwar A. Optimum Energy Management for Air Conditioners in IoT-Enabled Smart Home. Sensors. 2022; 22(19):7102. https://doi.org/10.3390/s22197102
Chicago/Turabian StylePhilip, Ashleigh, Shama Naz Islam, Nicholas Phillips, and Adnan Anwar. 2022. "Optimum Energy Management for Air Conditioners in IoT-Enabled Smart Home" Sensors 22, no. 19: 7102. https://doi.org/10.3390/s22197102
APA StylePhilip, A., Islam, S. N., Phillips, N., & Anwar, A. (2022). Optimum Energy Management for Air Conditioners in IoT-Enabled Smart Home. Sensors, 22(19), 7102. https://doi.org/10.3390/s22197102

