A Hybrid Route Selection Scheme for 5G Network Scenarios: An Experimental Approach
Abstract
:1. Introduction
1.1. Why Is a Hybrid Route Selection Scheme Crucial to 5G Networks?
1.2. Why Is Cognition Crucial to the Hybrid Route Selection Scheme in 5G Networks?
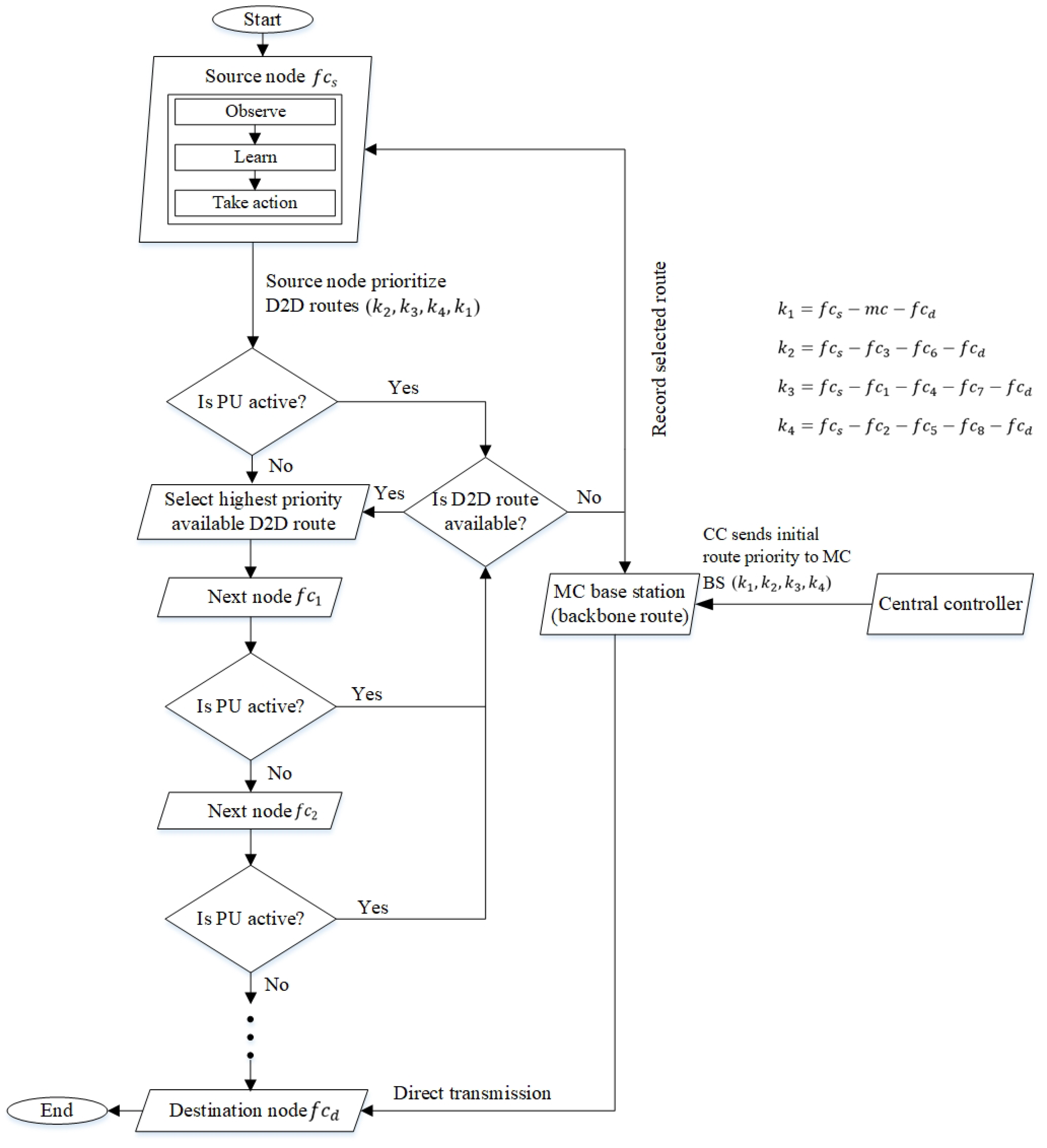
1.3. CenTri as a Hybrid Route Selection Scheme: An Overview
1.4. Reinforcement Learning: An Overview
1.5. Contributions
1.6. Organization of This Paper
2. Related Work
2.1. Routing in 5G
2.1.1. Traffic Offloading
2.1.2. Traffic Splitting among Available Routes
2.1.3. CenTri for Achieving Traffic Offloading
2.2. Hybrid Routing Schemes in Wireless Networks
2.3. Application of Reinforcement Learning to Hybrid Routing
2.4. Testbed Implementation of a Hybrid Route Selection Scheme
3. System Model
3.1. Reinforcement with Static Learning
3.2. Enhanced Reinforcement with Dynamic Learning
4. CenTri: Reinforcement Learning Model and Algorithm
4.1. Reinforcement Learning Models
4.1.1. Centralized Route Selection
4.1.2. Distributed Reinforcement Learning Model
4.2. Reinforcement Learning Algorithm
| Algorithm 1 General description of the route selection by the source node. | 
| 
 | 
| Algorithm 2 RL mechanism at distributed nodes and BSs. | 
| 
 | 
4.2.1. Implementation Requirements and Parameters
4.2.2. Assumptions
- The delay incurred in multi-hop communication is not considered in order to focus on routes with less traffic (i.e., with low PU activities).
- The backbone and D2D routes are readily available, and the source node re-prioritizes them.
- A D2D route is up to three hops, and the source and destination nodes do not have direct communication.
4.2.3. Appearance of PUs on Channels
Scenario 1
Scenario 2
Scenario 3
5. Results and Discussion
5.1. Packet Delivery Ratio
5.2. End-to-End Delay
5.3. Throughput
5.4. Number of Route Breakages
6. Conclusions and Future Work
Author Contributions
Funding
Institutional Review Board Statement
Informed Consent Statement
Data Availability Statement
Conflicts of Interest
References
- Chaudhari, A.; Murthy, C.S.R. Femto-to-Femto ( F2F ) Communication: The Next Evolution Step in 5G Wireless Backhauling. In Proceedings of the 2017 15th International Symposium on Modeling and Optimization in Mobile, Ad Hoc, and Wireless Networks (WiOpt), Paris, France, 15–19 May 2017. [Google Scholar]
- Boviz, D.; Member, S.; Chen, C.S.; Member, S.; Yang, S. Effective Design of Multi-User Reception and Fronthaul Rate Allocation in 5G Cloud RAN. IEEE J. Sel. Areas Commun. 2017, 8716, 1825–1836. [Google Scholar] [CrossRef]
- Jalil Piran, M.; Tran, N.; Suh, D.; Song, J.B.; Hong, C.S.; Han, Z. QoE-Driven Channel Allocation and Handoff Management for Seamless Multimedia in Cognitive 5G Cellular Networks. IEEE Trans. Veh. Technol. 2016, 66, 6569–6585. [Google Scholar] [CrossRef]
- Sucasas, V.; Radwan, A.; Mumtaz, S.; Rodriguez, J. Effect of noisy channels in MAC-based SSDF counter-mechanisms for 5G cognitive radio networks. In Proceedings of the International Symposium on Wireless Communication Systems, Brussels, Belgium, 25–28 August 2015. [Google Scholar] [CrossRef]
- Font-Bach, O.; Bartzoudis, N.; Mestre, X.; López-Bueno, D.; Mège, P.; Martinod, L.; Ringset, V.; Myrvoll, T.A. When SDR meets a 5G candidate waveform: Agile use of fragmented spectrum and interference protection in PMR networks. IEEE Wirel. Commun. 2015, 22, 56–66. [Google Scholar] [CrossRef]
- Öhlén, P.; Skubic, B.; Rostami, A.; Ghebretensaé, Z.; Mårtensson, J.; Fiorani, M.; Monti, P.; Wosinska, L. Data Plane and Control Architectures for 5G Transport Networks. J. Light. Technol. 2016, 34, 1501–1508. [Google Scholar] [CrossRef]
- Carrasco, Ó.; Miatton, F.; Díaz, S.; Herzog, U.; Frascolla, V.; Briggs, K.; Miscopein, B.; Domenico, A.D.; Georgakopoulos, A. Centralized Radio Resource Management for 5G small cells as LSA enabler. arXiv 2017, arXiv:1706.08057. [Google Scholar]
- Huang, H.; Guo, S.; Liang, W.; Li, K.; Ye, B.; Zhuang, W. Near-Optimal Routing Protection for In-Band Software-Defined Heterogeneous Networks. IEEE J. Sel. Areas Commun. 2016, 34, 2918–2934. [Google Scholar] [CrossRef]
- Ambriz, S.J.G.; Mendez, R.M.; Angeles, M.E.R. 5GTraDis: A novel traffic distribution mechanism for 5G Heterogeneous Networks. In Proceedings of the 2016 13th International Conference on Electrical Engineering, Computing Science and Automatic Control, CCE 2016, Mexico City, Mexico, 26–30 September 2016. [Google Scholar] [CrossRef]
- Jaber, M.; Imran, M.A.; Tafazolli, R.; Tukmanov, A. 5G Backhaul Challenges and Emerging Research Directions: A Survey. IEEE Access 2016, 4, 1743–1766. [Google Scholar] [CrossRef]
- Tran, T.X.; Hajisami, A.; Pompili, D. Ultra-Dense Heterogeneous Small Cell Deployment in 5G and Beyond Cooperative Hierarchical Caching in 5G Cloud Radio Access Networks. IEEE Netw. 2017, 31, 35–41. [Google Scholar] [CrossRef]
- Ge, X.; Tu, S.; Mao, G.; Wang, C.X.; Han, T. 5G Ultra-Dense Cellular Networks. IEEE Wirel. Commun. 2016, 23, 72–79. [Google Scholar] [CrossRef]
- Wassie, D.A.; Berardinelli, G.; Catania, D.; Tavares, F.M.L. Experimental Evaluation of Interference Suppression Receivers and Rank Adaptation in 5G Small Cells. In Proceedings of the 2015 IEEE 82nd Vehicular Technology Conference (VTC2015-Fall), Boston, MA, USA, 6–9 September 2015. [Google Scholar]
- Wassie, D.A.; Berardinelli, G.; Tavares, F.M.L. Experimental Verification of Interference Mitigation techniques for 5G Small Cells. In Proceedings of the 2015 IEEE 81st Vehicular Technology Conference (VTC Spring), Glasgow, UK, 11–14 May 2015. [Google Scholar] [CrossRef]
- Lai, W.K.; Shieh, C.S.; Chou, F.S.; Hsu, C.Y. Handover Management for D2D Communication in 5G Networks. In Proceedings of the 2020 2nd International Conference on Computer Communication and the Internet, ICCCI 2020, Nagoya, Japan, 26–29 June 2020; pp. 64–69. [Google Scholar] [CrossRef]
- Ouali, K.; Kassar, M.; Nguyen, T.M.T.; Sethom, K.; Kervella, B. An efficient D2D handover management scheme for SDN-based 5G networks. In Proceedings of the 2020 IEEE 17th Annual Consumer Communications & Networking Conference (CCNC), Las Vegas, NV, USA, 10–13 January 2020; pp. 1–6. [Google Scholar]
- Okasaka, S.; Weiler, R.J.; Keusgen, W.; Pudeyev, A.; Maltsev, A.; Karls, I.; Sakaguchi, K. Proof-of-concept of a millimeter-wave integrated heterogeneous network for 5G cellular. Sensors 2016, 16, 1362. [Google Scholar] [CrossRef]
- Jia, M.; Gu, X.; Guo, Q.; Xiang, W.; Zhang, N. Broadband Hybrid Satellite-Terrestrial Communication Systems Based on Cognitive Radio toward 5G. IEEE Wirel. Commun. 2016, 23, 96–106. [Google Scholar] [CrossRef]
- Su, Z.; Xu, Q. Content distribution over content centric mobile social networks in 5G. IEEE Commun. Mag. 2015, 53, 66–72. [Google Scholar] [CrossRef]
- Soltani, S.; Sagduyu, Y.; Shi, Y.; Li, J.; Feldman, J.; Matyjas, J. Distributed Cognitive Radio Network Architecture, SDR Implementation and Emulation Testbed. In Proceedings of the MILCOM 2015—2015 IEEE Military Communications Conference, Tampa, FL, USA, 26–28 October 2015; pp. 438–443. [Google Scholar] [CrossRef]
- He, J.; Song, W. Evolving to 5G: A Fast and Near-optimal Request Routing Protocol for Mobile Core Networks. In Proceedings of the 2014 IEEE Global Communications Conference, Austin, TX, USA, 8–12 December 2014; pp. 4586–4591. [Google Scholar]
- Taleb, T.; Samdanis, K.; Mada, B.; Flinck, H.; Dutta, S.; Sabella, D. On Multi-Access Edge Computing: A Survey of the Emerging 5G Network Edge Architecture & Orchestration. IEEE Commun. Surv. Tutor. 2017, 19, 1657–1681. [Google Scholar] [CrossRef]
- Zhang, G.A.; Gu, J.Y.; Bao, Z.H.; Xu, C.; Zhang, S.B. Efficient Signal Detection for Cognitive Radio Relay Networks Under Imperfect Channel Estimation. Eur. Trans. Telecommun. 2015, 25, 294–307. [Google Scholar] [CrossRef]
- Hwang, R.H.; Peng, M.C.; Huang, C.W.; Lin, P.C.; Nguyen, V.L. An Unsupervised Deep Learning Model for Early Network Traffic Anomaly Detection. IEEE Access 2020, 8, 30387–30399. [Google Scholar] [CrossRef]
- Caron, M.; Bojanowski, P.; Joulin, A.; Douze, M. Deep clustering for unsupervised learning of visual features. In Proceedings of the European conference on computer vision (ECCV), Munich, Germany, 8–14 September 2018; pp. 132–149. [Google Scholar]
- Tsipi, L.; Karavolos, M.; Vouyioukas, D. An unsupervised machine learning approach for UAV-aided offloading of 5G cellular networks. Telecom 2022, 3, 86–102. [Google Scholar] [CrossRef]
- Saleem, Y.; Yau, K.L.A.; Mohamad, H.; Ramli, N.; Rehmani, M.H. SMART: A SpectruM-Aware ClusteR-based rouTing scheme for distributed cognitive radio networks. Comput. Netw. 2015, 91, 196–224. [Google Scholar] [CrossRef]
- Saleem, Y.; Yau, K.L.A.; Mohamad, H.; Ramli, N.; Rehmani, M.H.; Ni, Q. Clustering and Reinforcement - Learning-Based Routing for Cognitive Radio Networks. IEEE Wirel. Commun. 2017, 24, 146–151. [Google Scholar] [CrossRef]
- Tang, F.; Tang, C.; Yang, Y.; Yang, L.T.; Zhou, T.; Li, J.; Guo, M. Delay-Minimized Routing in Mobile Cognitive Networks for Time-Critical Automation Applications. IEEE Trans. Ind. Inform. 2017, 13, 1398–1409. [Google Scholar] [CrossRef]
- Khatib, R.F.E.; Salameh, H.B. A Routing Scheme for Cognitive Radio Networks with Self-Interference Suppression Capabilities. In Proceedings of the 2017 Fourth International Conference on Software Defined Systems (SDS), Valencia, Spain, 8–11 May 2017; pp. 20–25. [Google Scholar]
- He, J.; Song, W. Optimizing Video Request Routing in Mobile Networks with Built-in Content Caching. IEEE Trans. Mob. Comput. 2014, 15, 1714–1727. [Google Scholar] [CrossRef]
- Guo, J.; Orlik, P.; Parsons, K.; Ishibashi, K.; Takita, D. Resource aware routing protocol in heterogeneous wireless machine-to-machine networks. In Proceedings of the 2015 IEEE Global Communications Conference, GLOBECOM 2015, San Diego, CA, USA, 6–10 December 2015. [Google Scholar] [CrossRef]
- Rakshith, K.; Rao, M. Routing Protocol for Device-to-Device Communication in SoftNet Towards 5G. In Proceedings of the Information and Communication Technology for Intelligent Systems (ICTIS 2017), Ahmedabad, India, 25–26 March 2017; Volume 84. [Google Scholar] [CrossRef]
- Liu, Y.; Wang, Y.; Sun, R.; Miao, Z. Distributed resource allocation for D2D-Assisted small cell networks with heterogeneous spectrum. IEEE Access 2019, 7, 83900–83914. [Google Scholar] [CrossRef]
- Dijkstra, E.W. A Note on Two Problems in Connexion with Graphs. In Edsger Wybe Dijkstra: His Life, Work, and Legacy; ACM: New York, NY, USA, 1959; Volume 271, pp. 269–271. [Google Scholar]
- Giambene, G.; Kota, S.; Pillai, P. Integration of Satellite and 5G Networks Satellite-5G Integration: A Network Perspective. IEEE Netw. 2019, 32, 25–31. [Google Scholar] [CrossRef]
- Xu, H.; Yu, Z.; Li, X.y.; Huang, L. Joint Route Selection and Update Scheduling for Low-Latency Update in SDNs. IEEE/ACM Trans. Netw. 2017, 25, 3073–3087. [Google Scholar] [CrossRef]
- Chai, Y.; Shi, W.; Shi, T.; Yang, X. An efficient cooperative hybrid routing protocol for hybrid wireless mesh networks. Wirel. Netw. 2016, 23, 1387–1399. [Google Scholar] [CrossRef]
- Triviño, A.; Ariza, A.; Casilari, E.; Cano, J.C. Cooperative layer-2 based routing approach for hybrid wireless mesh networks. China Commun. 2013, 10, 88–99. [Google Scholar] [CrossRef]
- Caria, M.; Jukan, A.; Hoffmann, M. SDN Partitioning: A Centralized Control Plane for Distributed Routing Protocols. IEEE Trans. Netw. Serv. Manag. 2016, 13, 381–393. [Google Scholar] [CrossRef]
- ElSawy, H.; Dahrouj, H.; Al-Naffouri, T.Y.; Alouini, M.S. Virtualized cognitive network architecture for 5G cellular networks. IEEE Commun. Mag. 2015, 53, 78–85. [Google Scholar] [CrossRef]
- Walikar, G.; Biradar, R.; Geetha, D. Topology based adaptive hybrid multicast routing in mobile ad hoc networks. In Proceedings of the 2016 IEEE International WIE Conference on Electrical and Computer Engineering (WIECON-ECE), Pune, India, 19–21 December 2016; pp. 19–21. [Google Scholar] [CrossRef]
- Sun, L.; Zheng, W.; Rawat, N.; Sawant, V.; Koutsonikolas, D. Performance comparison of routing protocols for cognitive radio networks. IEEE Trans. Mob. Comput. 2014, 14, 1272–1286. [Google Scholar] [CrossRef]
- Huang, X.; Lu, D.; Li, P.; Fang, Y. Coolest Path: Spectrum Mobility Aware Routing Metrics in Cognitive Ad Hoc Networks. In Proceedings of the 2011 31st International Conference on Distributed Computing Systems, Minneapolis, MN, USA, 20–24 June 2011. [Google Scholar] [CrossRef]
- Ihara, Y.; Kremo, H.; Altintas, O.; Tanaka, H.; Ohtake, M.; Fujii, T.; Yoshimura, C.; Ando, K.; Tsukamoto, K.; Tsuru, M.; et al. Distributed autonomous multi-hop vehicle-to-vehicle communications over TV white space. In Proceedings of the 2013 IEEE 10th Consumer Communications and Networking Conference, CCNC 2013, Las Vegas, NV, USA, 11–14 January 2013; pp. 336–344. [Google Scholar] [CrossRef]
- Syed, A.; Yau, K.L.; Qadir, J.; Mohamad, H.; Ramli, N.; Keoh, S. Route selection for multi-hop cognitive radio networks using reinforcement learning: An experimental study. IEEE Access 2016, 4, 6304–6324. [Google Scholar] [CrossRef]
- McAuley, A.; Sinkar, K.; Kant, L.; Graff, C.; Patel, M. Tuning of reinforcement learning parameters applied to OLSR using a cognitive network design tool. In Proceedings of the 2012 IEEE Wireless Communications and Networking Conference (WCNC), Paris, France, 1–4 April 2012; pp. 2786–2791. [Google Scholar] [CrossRef]
- Briand, A.; Albert, B.B.; Gurjao, E.C. Complete software defined RFID system using GNU radio. In Proceedings of the 2012 IEEE International Conference on RFID-Technologies and Applications (RFID-TA), Nice, France, 5–7 November 2012; pp. 287–291. [Google Scholar] [CrossRef]
- Wei, X.; Liu, H.; Geng, Z.; Zheng, K.; Xu, R.; Liu, Y.; Chen, P. Software Defined Radio Implementation of a Non-Orthogonal Multiple Access System towards 5G. IEEE Access 2016, 4, 9604–9613. [Google Scholar] [CrossRef]
- Zhao, Y.; Pradhan, J.; Huang, J.; Luo, Y.; Pu, L. Joint energy-and-bandwidth spectrum sensing with GNU radio and USRP. ACM SIGAPP Appl. Comput. Rev. 2015, 14, 40–49. [Google Scholar] [CrossRef]
- Elsayed, M.H.M. Distributed interference management using Q-Learning in Cognitive Femtocell networks: New USRP-based Implementation. In Proceedings of the 2015 7th International Conference on New Technologies, Mobility and Security (NTMS), Paris, France, 27–29 July 2015. [Google Scholar]
- Xiong, X.; Xiang, W.; Zheng, K.; Shen, H.; Wei, X. An open source SDR-based NOMA system for 5G networks. IEEE Wirel. Commun. 2015, 22, 24–32. [Google Scholar] [CrossRef]
- Chamran, M.K.; Yau, K.l.A.; Noor, R. An Experimental Study on D2D Route Selection Mechanism in 5G Scenarios. Electronics 2021, 10, 387. [Google Scholar] [CrossRef]
- Yarnagula, H.K.; Deka, S.K.; Sarma, N. Distributed TDMA based MAC protocol for data dissemination in ad-hoc Cognitive Radio networks. In Proceedings of the 2013 IEEE International Conference on Advanced Networks and Telecommunications Systems, ANTS 2013, Kattankulathur, India, 15–18 December 2013; pp. 1–6. [Google Scholar] [CrossRef]
- Elwhishi, A.; Ho, P.H.; Naik, K.; Shihada, B. ARBR: Adaptive reinforcement-based routing for DTN. In Proceedings of the 2010 IEEE 6th International Conference on Wireless and Mobile Computing, Networking and Communications, WiMob’2010, Niagara Falls, ON, Canada, 11–13 October 2010; pp. 376–385. [Google Scholar] [CrossRef]
- Habak, K.; Abdelatif, M.; Hagrass, H.; Rizc, K. A Location-Aided Routing Protocol for Cognitive Radio Networks. In Proceedings of the 2013 International Conference on Computing, Networking and Communications (ICNC), San Diego, CA, USA, 28–31 January 2013; pp. 729–733. [Google Scholar]
- Boushaba, M.; Hafid, A.; Belbekkouche, A.; Gendreau, M. Reinforcement learning based routing in wireless mesh networks. Wirel. Netw. 2013, 19, 2079–2091. [Google Scholar] [CrossRef]












| State | represents the given route from the CC at the time instant . | 
| Action | represents a set of actions in which a source node selects a D2D route with the highest priority level at the time instant . | 
| Reward | represents the traffic intensity of the selected route when PU is in the OFF state at the time instant . | 
| Category | Parameter | Value | 
|---|---|---|
| Experiment | Duration | 900 s | 
| Number of channels | 11 | |
| Number of USRP/GNU radio nodes | 10 | |
| USRP/GNU radio nodes | Transport layer | UDP | 
| USRP | Channel bandwidth | 40 MHz | 
| Sample rate | 1.1 MB | |
| USRP antenna | D2D transmission power among nodes | 10 dBm | 
| Transmission power between node and MC BS | 20 dBm | |
| Carrier frequency | 850 MHz | |
| RP3 | Operating system | Ubuntu-Mate | 
| PU activities | PU ON time | 50 s | 
| PU OFF time | s | 
| Publisher’s Note: MDPI stays neutral with regard to jurisdictional claims in published maps and institutional affiliations. | 
© 2022 by the authors. Licensee MDPI, Basel, Switzerland. This article is an open access article distributed under the terms and conditions of the Creative Commons Attribution (CC BY) license (https://creativecommons.org/licenses/by/4.0/).
Share and Cite
Chamran, M.K.; Yau, K.-L.A.; Ling, M.H.; Chong, Y.-W. A Hybrid Route Selection Scheme for 5G Network Scenarios: An Experimental Approach. Sensors 2022, 22, 6021. https://doi.org/10.3390/s22166021
Chamran MK, Yau K-LA, Ling MH, Chong Y-W. A Hybrid Route Selection Scheme for 5G Network Scenarios: An Experimental Approach. Sensors. 2022; 22(16):6021. https://doi.org/10.3390/s22166021
Chicago/Turabian StyleChamran, Mohammad Kazem, Kok-Lim Alvin Yau, Mee Hong Ling, and Yung-Wey Chong. 2022. "A Hybrid Route Selection Scheme for 5G Network Scenarios: An Experimental Approach" Sensors 22, no. 16: 6021. https://doi.org/10.3390/s22166021
APA StyleChamran, M. K., Yau, K.-L. A., Ling, M. H., & Chong, Y.-W. (2022). A Hybrid Route Selection Scheme for 5G Network Scenarios: An Experimental Approach. Sensors, 22(16), 6021. https://doi.org/10.3390/s22166021
 
         
                                                


 
       