A Novel Unified Data Modeling Method for Equipment Lifecycle Integrated Logistics Support
Abstract
1. Introduction
- This paper systematically analyzed the characteristics of the ILS data.
- To express the basic attribute information and three-dimensional characteristics of ILS data including time, product, and activity, a four-tier ILS unified data modeling method was proposed, and the construction processes of the Core unified data model, Domain unified data model, and Instantiated unified data model were analyzed.
- The lifecycle ILS unified data model was constructed, and the multidimensional information retrieval method was analyzed. By constructing the lifecycle ILS unified data model, all ILS data and the related multidimensional information were included in an overall model, which solved the problems of multi-source heterogeneity, scattered storage, and complex correlations of ILS data. Based on the multidimensional retrieval method, the lifecycle ILS unified data model can provide the ILS data required by ILS designers in different stages and the ILS activities through different views.
- A software prototype was developed to construct all kinds of practical ILS data, which provided a set of consistent data models for ILS data mining and data analysis.
2. Analysis of ILS Data Characteristics
2.1. ILS Activities and Data Elements
2.2. Characteristics of ILS Data
- ILS data can be regarded as objects. Meanwhile, each ILS dataset has its attribute description data.
- There are relationships between different ILS data objects.
- ILS data are associated with ILS activities and are usually used as input or output data for various ILS activities. Namely, ILS activities can control the transformation of ILS data from one data state to another.
- Equipment ILS is a lifecycle process that includes several stages. Therefore, the ILS unified data modeling should be carried out for the whole lifecycle of the equipment. Further, different stages have different ILS activities, and they produce different ILS data. Thus, the ILS data are obtained under the joint actions of time dimension (i.e., different ILS stages) and activity dimension (i.e., different ILS activities).
- Different levels of equipment are associated with ILS data at different stages. Therefore, the ILS data are obtained under the joint action of the time dimension and product dimension (i.e., equipment at different levels).
3. ILS Unified Data Modeling Method
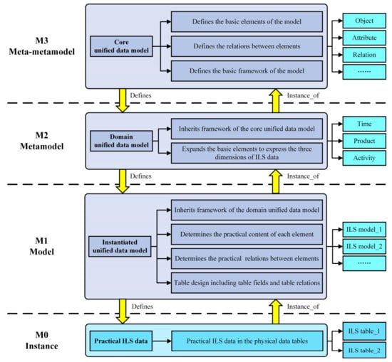
3.1. Four-Tier ILS Unified Data Model Framework
- The ILS unified data models are single data sources. The data obtained through unified data modeling are structured data tables with uniform formats. Therefore, the unified data model can provide consistent data sources for different ILS systems, and then effectively solve the multi-source heterogeneous problem of ILS data.
- The ILS unified data models can realize information reuse and effectively reduce data redundancy. An ILS dataset can be constructed as a unique unified data model and stored in the Equipment ILS big data platform, and then be used by different ILS systems. Therefore, the same information does not need to be stored repeatedly.
- The ILS unified data models enable the synchronous modification of all relevant data models. Through unified data modeling, the relevant ILS data are related to each other. If any data model is changed, all other related models can be queried through the relations and changed accordingly. By synchronous query and modification, the update time of the ILS unified data model is effectively shortened, which was difficult to achieve in the past with semi-structured and unstructured ILS data.
- The ILS unified data models can express the three dimensions of the ILS data, including time, product, and activity. The ILS unified data modeling method is an object-oriented modeling method. It can not only model all kinds of ILS data, but also include all the equipment lifecycle stages, all equipment levels, and various ILS activities into the unified data model through the unified data modeling process, so as to include multi-dimensional and multi-granularity ILS information.
- The ILS unified data models can meet the demands of multidimensional retrieval and analysis. Based on the unified data model, the ILS data can be retrieved and analyzed from multiple dimensions. This modeling method and retrieval mechanism can improve the efficiency of the ILS data mining and analysis.
3.2. Analysis of the Construction Process of the ILS Unified Data Model
3.2.1. Core Unified Data Model
- Object is used to express the ILS data and is the core element of the unified data model. Any kind of dataset in the equipment ILS process can be defined as an Object to build the corresponding unified data model. However, for a specific unified data model, there is only one Object. In addition, the objects associated with the Object are called Other Objects, which are used to express other dimensional information associated with the Object, such as different levels of equipment or different stages in the equipment lifecycle.
- Attribute is mainly used to describe the characteristics of the Object and express the specific information in the Object. The Attribute mainly includes identification information (such as the number and name of the Object) and detailed datum items (such as documents and reports).
- Control refers to the ILS activities, such as the service support design activity and maintenance support design activity. Control can drive ILS data from one data state to another data state.
- State is the input and output data of an ILS activity.
- Method is the operation on model elements (such as Attribute, Relation, Control, etc.) and defines the processes of adding, deleting, or modifying data.
- Relation represents the interdependencies between the Object and other model elements, mainly including relation cardinalities and relation properties. The relation cardinalities contain three types: 1, 0..*, and 1..*, the specific meanings of which are shown in Table 2. Meanwhile, the cardinality of each Relation is given in the middle of the Relation line. Relation properties include contains and has. The contains is only used to express the relationship between the Object and its attribute information, and an Object can have one or many attributes. In addition, the has is used to express the relationship between Object and other information, which is mainly divided into two aspects. On the one hand, the has defines the relationships between Object and Other Objects, State, and Control, so as to express the multidimensional characteristics of the ILS data. In this case, the relation cardinality is one or many. On the other hand, the has defines the relationship between the Object and Method, which is used to express the operations that the Object elements can perform. It should be noted that in this case, the relation cardinality is zero, one, or many, which means that the method of the unified data model is an optional element.
3.2.2. Domain Unified Data Model
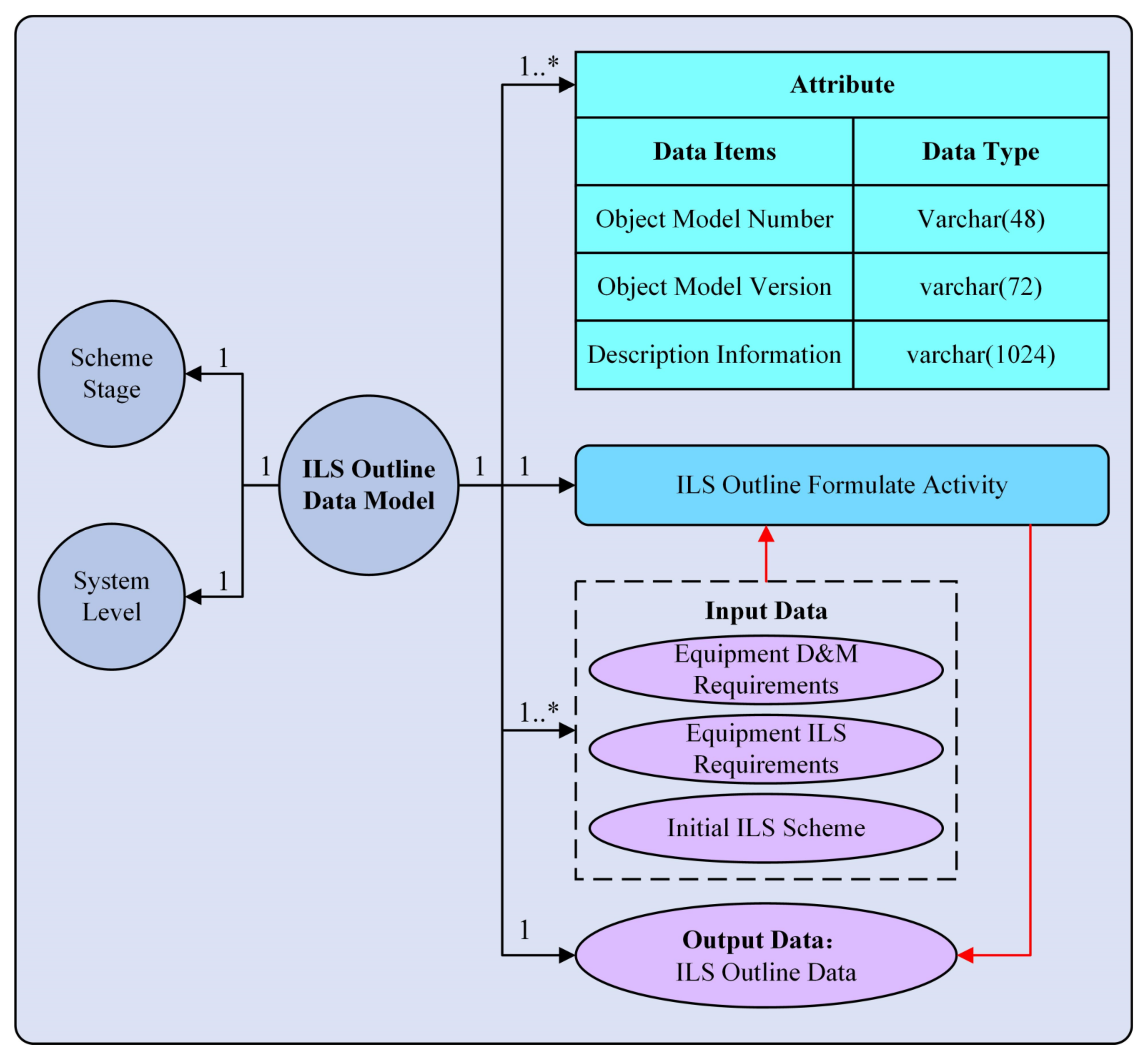
- Other Objects are expanded into Stage and Equipment. Stage refers to all stages of the equipment lifecycle, mainly including the Scheme Stage, Design and Manufacture Stage, Finalization Stage, and Service Stage. Stage is used to express which time node of the equipment lifecycle the ILS Data Object is in. Equipment comprises four equipment levels: System Level, Subsystem Level, Device Level, and Component Level. It is used to express which equipment level the ILS Data Object is associated with.
- Attribute is expanded to Identification Information and Detail Information. These two elements are used to express the description information of the ILS Data Object.
- Control is expanded to ILS Activities, which is the abstract expression of various kinds of ILS activities.
- State is expanded to Input Data and Output Data. Typically, the Input Data can contain multiple items. However, the Output Data refers to the data obtained from the ILS Activities in this model, and there is only one item, namely, the ILS Data Object itself. Moreover, to clearly express the relationship between the ILS Data Object and the ILS Activities, Input Data, and Output Data, their association form has been reconstructed in the Domain unified data model. On the one hand, the ILS Activities, Input Data, and Output Data are directly related to the ILS Data Object, respectively. On the other hand, Input Data and Output Data are associated with the ILS Activities respectively, as shown by the red arrow line in Figure 6.
- The cardinality of each Relation is extended to be marked at the respective ends of the Relation line so as to clearly express the relationship between the ILS Data Object and other model elements. In addition, since the relation properties between the ILS Data Object and each element remain unchanged, for the sake of brevity, the relation properties are omitted in the Domain unified data model.
- The Method element defined in the Core unified data model is mainly used to operate the elements in each level’s unified data model and does not express specific information about the ILS data. Meanwhile, as described in Section 3.2.1, Method is an optional element. Therefore, the Method element is omitted in the Domain unified data model.
3.2.3. Instantiated Unified Data Model
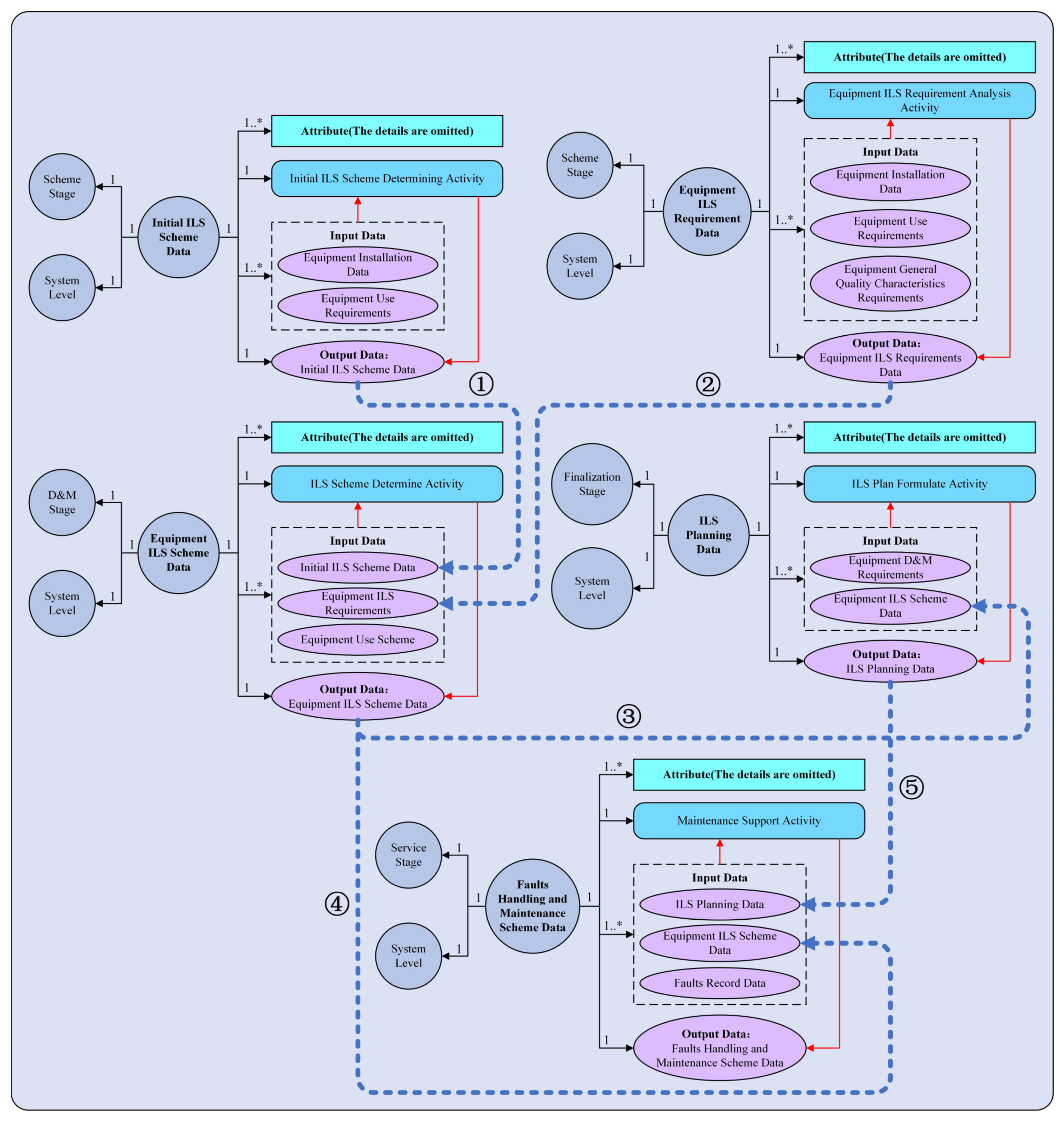
4. Construction of the Lifecycle ILS Unified Data Model
5. Software Implementation of ILS Unified Data Modeling
5.1. Software Architecture
5.2. Software Implementation
6. Conclusions
Author Contributions
Funding
Institutional Review Board Statement
Informed Consent Statement
Data Availability Statement
Conflicts of Interest
References
- Peter, O. Integrated logistics support and asset management (ILSAM). Infrastruct. Asset Manag. 2019, 6, 245–257. [Google Scholar]
- Vaskic, L.; Paetzold, K. A critical review of the integrated logistics support suite for aerospace and defence programmes. Proc. Des. Soc. Int. Conf. Eng. Des. 2019, 1, 3541–3550. [Google Scholar] [CrossRef][Green Version]
- Liu, X.; Shao, F.; Zhang, X. Research on the civil-military integration logistics support system of warships. IOP Conf. Ser. Mater. Sci. Eng. 2020, 853, 012031. [Google Scholar] [CrossRef]
- Catelani, M.; Ciani, L.; Patrizi, G.; Guidi, G. Maintainability improvement using allocation methods for railway system. ACTA IMEKO 2020, 9, 10–17. [Google Scholar] [CrossRef]
- Shukla, S.K.; Kumar, S.; Selvaraj, P.; Rao, V.S. Integrated logistics system for indigenous fighter aircraft development program. Procedia Eng. 2014, 97, 2238–2247. [Google Scholar] [CrossRef][Green Version]
- Dell’Isola, A.; Vendittelli, A. Operational availability (Ao) of warships: A complex problem from concept to in service phase. In Proceedings of the 2015 IEEE Metrology for Aerospace (MetroAeroSpace), Benevento, Italy, 4–5 June 2015; pp. 26–32. [Google Scholar]
- De Francesco, E.; de Francesco, E.; de Francesco, R.; Leccese, F.; Cagnetti, M. Improving autonomic logistic analysis by including the production compliancy status as initial degradation state. In Proceedings of the 2016 IEEE Metrology for Aerospace (MetroAeroSpace), Florence, Italy, 22–23 June 2016; pp. 371–375. [Google Scholar]
- Liu, T.; Li, T.; Zhang, N.; Chen, L. Study on foreign military equipment support informatization construction. Appl. Mech. Mater. 2012, 271–272, 1654–1657. [Google Scholar] [CrossRef]
- Zhe, X.H.; Chao, Z.M. Discussion on the basic idea of informatization construction on equipment support in PAP. In Proceedings of the 2016 4th International Conference on Advanced Materials and Information Technology Processing (AMITP 2016), Guilin, China, 24–25 September 2016; pp. 77–80. [Google Scholar]
- Jiaju, W.; Zhengji, L.; Xinglin, Z.; Lirong, M. Research on Equipment Logistic Support Information Technique; Atlantis Press: Zhengzhou, China, 2017; pp. 829–834. [Google Scholar]
- Zhu, M.; Liu, H.; Fan, F. Research on construction technology of equipment support information integration platform. In Proceedings of the 2009 4th International Conference on Computer Science & Education, Nanning, China, 25–28 July 2009; pp. 779–782. [Google Scholar]
- Suthar, V.V. An advanced sustainment modeling approach for global defense data architecture. In Proceedings of the 2020 Annual Reliability and Maintainability Symposium (RAMS), Palm Springs, CA, USA, 27–30 January 2020; pp. 1–4. [Google Scholar]
- Ullo, S.L.; Piedimonte, P.; Leccese, F.; de Francesco, E. A step toward the standardization of maintenance and training services in C4I military systems with Mixed Reality application. Measurement 2019, 138, 149–156. [Google Scholar] [CrossRef]
- De Francesco, E.; de Francesco, E.; de Francesco, R.; Leccese, F.; Cagnetti, M. Proposal to update LSA databases for an operational availability based on autonomic logistic. In Proceedings of the 2015 IEEE Metrology for Aerospace (MetroAeroSpace), Benevento, Italy, 4–5 June 2015; pp. 38–43. [Google Scholar]
- Vaskic, L.; Paetzold, K. Measures for integrated logistics support (ILS) in early life cycle of aerospace and defense systems—Review of established system measures. In Proceedings of the 2021 IEEE International Conference on Engineering, Technology and Innovation (ICE/ITMC), Cardiff, UK, 21–23 June 2021; pp. 1–8. [Google Scholar]
- De Francesco, E.; de Francesco, R.; Leccese, F.; Paggi, A. The ASD S3000L for the enhancement of “in field” avionic measurements. In Proceedings of the 2014 IEEE Metrology for Aerospace (MetroAeroSpace), Benevento, Italy, 29–30 May 2014; pp. 174–179. [Google Scholar]
- Nanni, F.; Nacamulli, S.; de Francesco, R.; Petritoli, E.; Morello, R. A new reliability approach for additive layers manufactured components: An improvement. In Proceedings of the 2018 5th IEEE International Workshop on Metrology for AeroSpace (MetroAeroSpace), Rome, Italy, 20–22 June 2018; pp. 565–570. [Google Scholar]
- De Francesco, E.; de Francesco, R.; Leccese, F. Use of the ASD S3000L for the optimization of projects in order to reduce the risk of obsolescence of complex systems. In Proceedings of the 2019 IEEE 5th International Workshop on Metrology for AeroSpace (MetroAeroSpace), Turin, Italy, 19–21 June 2019; pp. 233–237. [Google Scholar]
- Liang, W.; Jia, J.; Li, Z.; Cai, N. Research on the big data construction of equipment support. In Proceedings of the 2016 IEEE International Conference on Cloud Computing and Big Data Analysis (ICCCBDA), Chengdu, China, 5–7 July 2016; pp. 26–31. [Google Scholar]
- Wu, J.; Ji, B.; Zhu, X.; Cheng, Z.; Meng, L. Design and implementation of data-driven based universal data editing framework. In Proceedings of the 2017 Chinese Automation Congress (CAC), Jinan, China, 20–22 October 2017; pp. 7681–7686. [Google Scholar]
- Ji, B.; Wu, J.; Zhou, B.; Ma, Y.; Peng, W. An approach to graphically describe XML schema. In Proceedings of the 2017 Chinese Automation Congress (CAC), Jinan, China, 20–22 October 2017; pp. 7571–7578. [Google Scholar]
- Haoran Deng, Z.Z.A.Y. Framework of information data management platform for integrated logistical support of UAS based on military trade mode. Int. J. Perform. Eng. 2019, 15, 360–1370. [Google Scholar]
- Wang, W.; Guo, P.; Kang, Y.; Yang, G.; Lv, P.; Zhou, Z.; Zhan, R.; Dai, M. Relay protection service support platform architecture and data flow based on big data technology. In Proceedings of the 2019 IEEE Sustainable Power and Energy Conference (iSPEC), Beijing, China, 21–23 November 2019; pp. 425–431. [Google Scholar]
- Napolitano, R.; Blyth, A.; Glisic, B. Virtual environments for visualizing structural health monitoring sensor networks, data, and metadata. Sensors 2018, 18, 243. [Google Scholar] [CrossRef]
- Eiden, A.; Eickhoff, T.; Gries, J.; Göbel, J.C.; Psota, T. Supporting semantic PLM by using a lightweight engineering metadata mapping engine. Procedia CIRP 2021, 100, 690–695. [Google Scholar] [CrossRef]
- Habermann, T. Metadata life cycles, use cases and hierarchies. Geosciences 2018, 8, 179. [Google Scholar] [CrossRef]
- Leipzig, J.; Nüst, D.; Hoyt, C.T.; Ram, K.; Greenberg, J. The role of metadata in reproducible computational research. Patterns 2021, 2, 100322. [Google Scholar] [CrossRef]
- Boping, X.; Qian, W.; Lin, M. Research on framework of integrated data model for supportability design and analysis technology of military aircraft. In Proceedings of the 2012 3rd International Conference on System Science, Engineering Design and Manufacturing Informatization, Chengdu, China, 20–21 October 2012; pp. 176–179. [Google Scholar]
- Thimm, H.H. Towards a high reliable enforcement of safety regulations—A workflow meta data model and probabilistic failure management approach. Trans. Environ. Electr. Eng. 2016, 1, 19–28. [Google Scholar] [CrossRef][Green Version]
- Li, X.; Zhuang, P.; Yin, C. A metadata based manufacturing resource ontology modeling in cloud manufacturing systems. J. Amb Intel Hum. Comp. 2019, 10, 1039–1047. [Google Scholar] [CrossRef]
- Holom, R.; Rafetseder, K.; Kritzinger, S.; Sehrschön, H. Metadata management in a big data infrastructure. Procedia Manuf. 2020, 42, 375–382. [Google Scholar] [CrossRef]
- Vedurmudi, A.P.; Neumann, J.; Gruber, M.; Eichstädt, S. Semantic description of quality of data in sensor networks. Sensors 2021, 21, 6462. [Google Scholar] [CrossRef]
- Sarramia, D.; Claude, A.; Ogereau, F.; Mezhoud, J.; Mailhot, G. CEBA: A data lake for data sharing and environmental monitoring. Sensors 2022, 22, 2733. [Google Scholar] [CrossRef]
- Sprinkle, J.; Rumpe, B.; Vangheluwe, H.; Karsai, G. Metamodelling: State of the art and research challenges. In Proceedings of the 2007 International Dagstuhl Conference on Model-based Engineering of Embedded Real-Time Systems, Dagstuhl Castle, Germany, 4–9 November 2007; pp. 57–76. [Google Scholar] [CrossRef]
- Wurster, M.; Breitenbücher, U.; Falkenthal, M.; Krieger, C.; Leymann, F.; Saatkamp, K.; Soldani, J. The essential deployment metamodel: A systematic review of deployment automation technologies. SICS Softw.-Intensive Cyber-Phys. Syst. 2020, 35, 63–75. [Google Scholar] [CrossRef]
- Damiani, E.; Oliboni, B.; Quintarelli, E.; Tanca, L. A graph-based meta-model for heterogeneous data management. Knowl. Inf. Syst. 2019, 61, 107–136. [Google Scholar] [CrossRef]
- Zhou, L.; Tu, W.; Wang, C.; Li, Q. A heterogeneous access meta-model for efficient IoT remote sensing observation management: Taking precision agriculture as an example. IEEE Internet Things 2021, 9, 8616–8632. [Google Scholar] [CrossRef]
- Candel, C.J.F.; Sevilla Ruiz, D.; García-Molina, J.J. A unified metamodel for NoSQL and relational databases. Inf. Syst. 2022, 104, 101898. [Google Scholar] [CrossRef]
- Tao, J.; Yu, S. A meta-model based approach for LCA-oriented product data management. Procedia CIRP 2018, 69, 423–428. [Google Scholar] [CrossRef]
- Kashmar, N.; Adda, M.; Ibrahim, H. HEAD metamodel: Hierarchical, extensible, advanced, and dynamic access control metamodel for dynamic and heterogeneous structures. Sensors 2021, 21, 6507. [Google Scholar] [CrossRef]
- Li, J.; Zhang, Y.; Qian, C. The enhanced resource modeling and real-time transmission technologies for Digital Twin based on QoS considerations. Robot C.-Int. Manuf. 2022, 75, 102284. [Google Scholar] [CrossRef]
- Liu, G.; Man, R.; Wang, Y. A data management approach based on product morphology in product lifecycle management. Processes 2021, 9, 1235. [Google Scholar] [CrossRef]
- Ma, W.-M.; Chao, W.S. Structure-behavior coalescence abstract state machine for metamodel-based language in model-driven engineering. IEEE Syst J. 2021, 15, 4105–4115. [Google Scholar] [CrossRef]
- Vázquez-Ingelmo, A.; García-Holgado, A.; García-Peñalvo, F.J.; Therón, R. A meta-model integration for supporting knowledge discovery in specific domains: A case study in healthcare. Sensors 2020, 20, 4072. [Google Scholar] [CrossRef] [PubMed]
- Xia, Z.; Yang, J.; Yin, S.; Hu, T. Research on product lifecycle model-based on UML. IOP Conf. Ser. Earth Environ. Sci. 2021, 632, 052078. [Google Scholar] [CrossRef]
- Ravat, F.; Song, J. A unified approach to multisource data analyses. Fund Inf. 2018, 162, 311–359. [Google Scholar] [CrossRef]
- Azzaoui, A.; Rabhi, O.; Mani, A. A model driven architecture approach to generate multidimensional schemas of data warehouses. Int. J. Online Biomed. Eng. (IJOE) 2019, 15, 18–31. [Google Scholar] [CrossRef]
- Banerjee, S.; Bhaskar, S.; Sarkar, A. A unified conceptual model for data warehouses. Ann. Emerg. Technol. Comput. 2021, 5, 162–169. [Google Scholar] [CrossRef]
- Chandra, P.; Gupta, M.K. Comprehensive survey on data warehousing research. Int. J. Inf. Technol. 2018, 10, 217–224. [Google Scholar] [CrossRef]
- Ren, S.; Zhao, X.; Huang, B.; Wang, Z.; Song, X. A framework for shopfloor material delivery based on real-time manufacturing big data. J. Amb. Intel. Hum. Comp. 2019, 10, 1093–1108. [Google Scholar] [CrossRef]
- Lu, Q.; Cheng, Z.; Ren, H.; Lu, R. A multidimensional system architecture oriented to the data space of manufacturing enterprises. In Proceedings of the 2021 8th International Conference on Information, Cybernetics and Computational Social Systems (ICCSS), Beijing, China, 10–12 December 2021; pp. 223–227. [Google Scholar]
- Qian, W.; Guo, Y.; Cui, K.; Wu, P.; Fang, W.; Liu, D. Multidimensional data modeling and model validation for digital twin workshop. J. Comput. Inf. Sci. Eng. 2021, 21, 3. [Google Scholar] [CrossRef]
- Greenberg, J. Big metadata, smart metadata, and metadata capital: Toward greater synergy between data science and metadata. J. Data Inf. Sci. 2017, 2, 19–36. [Google Scholar] [CrossRef]
- Li, D.; Zhao, Z.; She, J.; Wang, X.; Zhao, L. Research on asset information integration meta-model of power project. In Proceedings of the 2021 IEEE Asia Conference on Information Engineering (ACIE), Sanya, China, 29–31 January 2021; pp. 86–92. [Google Scholar]
- Pietrusewicz, K. Metamodelling for Design of Mechatronic and Cyber-Physical Systems. Appl. Sci. 2019, 9, 376. [Google Scholar] [CrossRef]

















| No. | Data Item | Explanation |
|---|---|---|
| 1 | Experiment number | Experiment serial number |
| 2 | Experimental site | The conduct place of the experiment |
| 3 | Experiment start time | / |
| 4 | Experiment end time | / |
| 5 | Experiment temperature | The ambient temperature at the experiment site |
| 6 | Experiment humidity | The ambient humidity at the experiment site |
| 7 | Support device utilization rate | / |
| 8 | Spare part utilization rate | / |
| Relation | Explanation |
|---|---|
| 1 | One (and only one) element is used for association (a mandatory relation). |
| 0..* | Zero, one, or many elements are used for association (an optional relation). |
| 1..* | At least one element is used for association (a mandatory relation). |
Publisher’s Note: MDPI stays neutral with regard to jurisdictional claims in published maps and institutional affiliations. |
© 2022 by the authors. Licensee MDPI, Basel, Switzerland. This article is an open access article distributed under the terms and conditions of the Creative Commons Attribution (CC BY) license (https://creativecommons.org/licenses/by/4.0/).
Share and Cite
Cui, X.; Lu, J.; Han, Y. A Novel Unified Data Modeling Method for Equipment Lifecycle Integrated Logistics Support. Sensors 2022, 22, 4265. https://doi.org/10.3390/s22114265
Cui X, Lu J, Han Y. A Novel Unified Data Modeling Method for Equipment Lifecycle Integrated Logistics Support. Sensors. 2022; 22(11):4265. https://doi.org/10.3390/s22114265
Chicago/Turabian StyleCui, Xuemiao, Jiping Lu, and Yafeng Han. 2022. "A Novel Unified Data Modeling Method for Equipment Lifecycle Integrated Logistics Support" Sensors 22, no. 11: 4265. https://doi.org/10.3390/s22114265
APA StyleCui, X., Lu, J., & Han, Y. (2022). A Novel Unified Data Modeling Method for Equipment Lifecycle Integrated Logistics Support. Sensors, 22(11), 4265. https://doi.org/10.3390/s22114265

