A Systematic Review of Location Aware Schemes in the Internet of Things
Abstract
1. Introduction
- It provides an overview of localization and its key performance indicators (KPIs).
- It provides a comprehensive and thorough survey of the recent indoor and outdoor localization schemes. In addition, it highlights the aim and purpose of each localization scheme.
- It evaluates each scheme with different KPIs such as localization accuracy, energy efficiency, target prediction, target recovery, and security. This evaluation is beneficial for readers aiming to develop a specific localization application.
- The analysis presents a discussion on IoT localization and highlights the challenges faced by IoT-based localization.
- It provides open research issues for the researchers working in the localization domain.
2. Key Performance Indicators in Localization
2.1. Network Coverage
2.2. Security
2.3. Target Recovery
2.4. Target Prediction
2.5. Localization Accuracy
2.6. Energy Efficiency
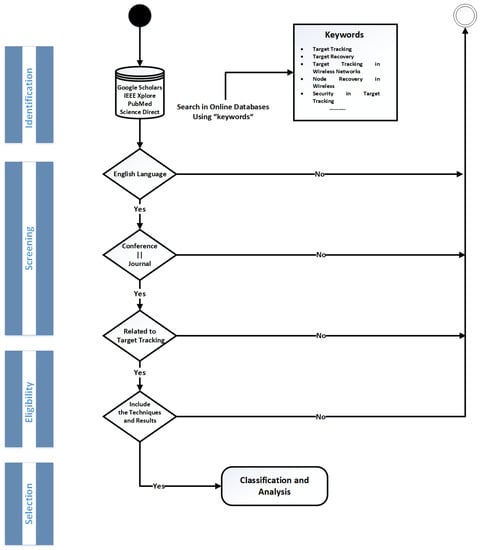
3. Methodology
- Identification.
- Screening.
- Eligibility.
- Selection.
- The paper should be published in journal or conference.
- The papers should consider the target tracking.
- The papers should present a concrete methodology and results.
4. Review of Location Aware Schemes in IoT
4.1. Distribution Based on Publishing Year
4.2. Distribution Based on Publication Venue
4.3. Distribution Based on Publication Type
4.4. Analysis Based on Localization KPIs
5. Discussion
6. Future Directions
- Environment Independence—The majority of studies focus on either indoor [87,88,89,90] or outdoor localization [91,92,93]. This environment-centric application’s nature limits the applicability and widespread use in real-life scenarios. Hence, there is a dire need for environment-independent localization algorithms that are feasible for both indoor and outdoor applications [94,95,96]. This will eventually improve the adaptability of these applications in practical applications such as emergency evacuations, shipment/cargo tracking, and mission-critical applications.
- Security and Privacy—Security is one of the least explored challenges in IoT-based localization applications. However, this domain requires attention, as a user reveals far more personal information (via wireless channels) when using such applications. Compromising user location can be dangerous and life-threatening for some IoT services and applications, such as health, industry, and defense. For example, in an industrial environment, compromises in security and privacy might lead to a violation of confidential information related to the company’s product. Henceforth, the rapid increase in cybersecurity challenges and lack of standardization for basic privacy mechanisms make it an open research problem [12,97]. Multiple authors have suggested the embedding of deep learning techniques to improve the security in IoT-based Localization applications [98,99,100]. Additionally, encryption algorithms and digital signatures using public and private keys can improve the resilience against external attacks [101,102]. However, the extent of security by using minimal resources is still a big challenge.
- Energy Efficiency—Generally, the SNs are tiny with irreplaceable batteries that make them resource-scarce. Due to this, energy consumption is one of the primary challenges in localization applications. For that, some energy-efficient techniques [103,104,105] have been presented. These SNs are mostly deployed in external environments, which motivates the use of energy harvesting [106,107]. In this context, a few energy harvesting techniques for the prolonging of network lifetime have been presented in the literature [108,109,110,111]. Furthermore, machine learning (ML) algorithms integrated with energy harvesting technology are also candidates for improving network lifetime and performance by predicting the amount of energy to be harvested from ambient in a specific duty cycle [112,113].
- Accuracy—Extensive research has been done on localization accuracy in IoT. However, most of the proposed schemes neglect the resource-scarce nature of the SN, thereby making them ineligible for real-life applications. For example, GPS and cellular data improve accuracy but deplete the battery rapidly. Additionally, the accuracy is compromised by the shadowing effect. Therefore, the implementations of error-resilient and vigorous mechanisms such as adaptive scheduling algorithms, prediction, and localization optimization schemes can be developed to improve localization accuracy [114]. Cloud computing with better prediction algorithms (process at cloud) can lead to accurate localization schemes while consuming minimal resources.In the literature, some authors proposed ML-based localization schemes [115,116,117] to improve the localization accuracy. By integrating ML with the localization, the progressive likelihood surpassed the posterior likelihood. In addition to that, this could also assist with predicting the target’s next possible location. Henceforth, it will activate only those SNs which are closest to that prediction.
- Data Flow—The data flow varies from scenario to scenario, i.e., normal or emergency. During a natural catastrophe/disaster, communication is an essential part of an emergency evacuation. Likewise, IoT devices are commonly used in healthcare—e.g., remote monitoring [118,119] and body posture monitoring [120,121]. The interruption in data flow can risk the patient’s life, which makes IoT inadequate for the health sector. Therefore, such schemes need to be developed which can perform better in emergency scenarios [42,122]. Priority-driven approaches have the potential to overcome such problems. For example, the IEEE 802.15.6 WBAN standard and its compatible devices can resolve this problem. This standard consists of eight priority levels, and the data flow of emergency traffic is always prioritized [123].
- Data Association—Tracking multiple targets is a challenging task because of the differences in speed and direction of targets. Due to the presence of multiple targets, SNs receive multiple pieces of target information [124,125,126]. The main hurdle is to differentiate which information belongs to which target. This improbability in information results in the data association problem. Therefore, distinguishing the data of specific targets in the presence of multiple targets requires attention. Various classification algorithms, such as support vector machines (SVM), decision trees (DT), and neural networks offer the potential to resolve this problem.
7. Conclusions
Author Contributions
Funding
Institutional Review Board Statement
Informed Consent Statement
Data Availability Statement
Conflicts of Interest
References
- Castellacci, F.; Viñas-Bardolet, C. Internet use and job satisfaction. Comput. Hum. Behav. 2019, 90, 141–152. [Google Scholar] [CrossRef]
- Scheerder, A.J.; van Deursen, A.J.A.M.; van Dijk, J.A.G.M. Negative outcomes of Internet use: A qualitative analysis in the homes of families with different educational backgrounds. Inf. Soc. 2019, 35, 286–298. [Google Scholar] [CrossRef]
- World Internet Users Statistics and 2020 World Population Stats. Internet World Stats. 2020. Available online: https://www.internetworldstats.com/stats.htm (accessed on 29 March 2021).
- Yaqoob, I.; Hashem, I.A.T.; Ahmed, A.; Kazmi, S.A.; Hong, C.S. Internet of things forensics: Recent advances, taxonomy, requirements, and open challenges. Future Gener. Comput. Syst. 2019, 92, 265–275. [Google Scholar] [CrossRef]
- Srinivasan, C.; Rajesh, B.; Saikalyan, P.; Premsagar, K.; Yadav, E. A review on the different types of internet of things (IoT). J. Adv. Res. Dyn. Control. Syst. 2019, 11, 154–158. [Google Scholar]
- Jagannath, J.; Polosky, N.; Jagannath, A.; Restuccia, F.; Melodia, T. Machine learning for wireless communications in the Internet of Things: A comprehensive survey. Ad Hoc Netw. 2019, 93, 101913. [Google Scholar] [CrossRef]
- Malik, H.; Alam, M.M.; Pervaiz, H.; Le Moullec, Y.; Al-Dulaimi, A.; Parand, S.; Reggiani, L. Radio resource management in NB-IoT systems: Empowered by interference prediction and flexible duplexing. IEEE Netw. 2019, 34, 144–151. [Google Scholar] [CrossRef]
- Khan, S.Z.; Malik, H.; Sarmiento, J.L.R.; Alam, M.M.; Le Moullec, Y. Dorm: Narrowband iot development platform and indoor deployment coverage analysis. Procedia Comput. Sci. 2019, 151, 1084–1091. [Google Scholar] [CrossRef]
- Kumar, D.P.; Amgoth, T.; Annavarapu, C.S.R. Machine learning algorithms for wireless sensor networks: A survey. Inf. Fusion 2019, 49, 1–25. [Google Scholar] [CrossRef]
- Shafique, K.; Khawaja, B.A.; Sabir, F.; Qazi, S.; Mustaqim, M. Internet of Things (IoT) for Next-Generation Smart Systems: A Review of Current Challenges, Future Trends and Prospects for Emerging 5G-IoT Scenarios. IEEE Access 2020, 8, 23022–23040. [Google Scholar] [CrossRef]
- Cisco Annual Internet Report-Cisco Annual Internet Report (2018–2023) White Paper. Available online: https://www.cisco.com/c/en/us/solutions/collateral/executive-perspectives/annual-internet-report/white-paper-c11-741490.html#:~:text=By%202023%2C%20global%20fixed%20broadband,average%20mobile%20connection%20by%202023 (accessed on 29 March 2021).
- Hassija, V.; Chamola, V.; Saxena, V.; Jain, D.; Goyal, P.; Sikdar, B. A Survey on IoT Security: Application Areas, Security Threats, and Solution Architectures. IEEE Access 2019, 7, 82721–82743. [Google Scholar] [CrossRef]
- Hamdan, O.; Shanableh, H.; Zaki, I.; Al-Ali, A.R.; Shanableh, T. IoT-Based Interactive Dual Mode Smart Home Automation. In Proceedings of the 2019 IEEE International Conference on Consumer Electronics (ICCE), Las Vegas, NV, USA, 11–13 January 2019; pp. 1–2. [Google Scholar]
- Trappey, A.J.C.; Trappey, C.V.; Govindarajan, U.H.; Sun, J.J.H. Patent Value Analysis Using Deep Learning Models—The Case of IoT Technology Mining for the Manufacturing Industry. IEEE Trans. Eng. Manag. 2019, 1–13. [Google Scholar] [CrossRef]
- Saleem, Y.; Crespi, N.; Rehmani, M.H.; Copeland, R. Internet of Things-Aided Smart Grid: Technologies, Architectures, Applications, Prototypes, and Future Research Directions. IEEE Access 2019, 7, 62962–63003. [Google Scholar] [CrossRef]
- Saboor, A.; Mustafa, A.; Ahmad, R.; Khan, M.A.; Haris, M.; Hameed, R. Evolution of Wireless Standards for Health Monitoring. In Proceedings of the 2019 9th Annual Information Technology, Electromechanical Engineering and Microelectronics Conference (IEMECON), Jaipur, India, 13–15 March 2019; pp. 268–272. [Google Scholar]
- Tang, J.; So, D.K.C.; Zhao, N.; Shojaeifard, A.; Wong, K. Energy Efficiency Optimization with SWIPT in MIMO Broadcast Channels for Internet of Things. IEEE Internet Things J. 2018, 5, 2605–2619. [Google Scholar] [CrossRef]
- Zaidan, A.; Zaidan, B. A review on intelligent process for smart home applications based on IoT: Coherent taxonomy, motivation, open challenges, and recommendations. Artif. Intell. Rev. 2020, 53, 141–165. [Google Scholar] [CrossRef]
- Rahman, A.; Li, T.; Wang, Y. Recent advances in indoor localization via visible lights: A survey. Sensors 2020, 20, 1382. [Google Scholar] [CrossRef]
- Elbes, M.; Alrawashdeh, T.; Almaita, E.; AlZu’bi, S.; Jararweh, Y. A platform for power management based on indoor localization in smart buildings using long short-term neural networks. Trans. Emerg. Telecommun. Technol. 2020, e3867. [Google Scholar] [CrossRef]
- Giri, A.; Dutta, S.; Neogy, S. Fuzzy logic-based range-free localization for wireless sensor networks in agriculture. In Advanced Computing and Systems for Security; Springer: Singapore, 2020; pp. 3–12. [Google Scholar]
- McAllister, T.D.; El-Tawab, S.; Heydari, M.H. Localization of Health Center Assets Through an IoT Environment (LoCATE). In Proceedings of the 2017 Systems and Information Engineering Design Symposium (SIEDS), Charlottesville, VA, USA, 28 April 2017; pp. 132–137. [Google Scholar]
- Song, Y.; Zhang, X.; Zhang, M.; Wang, J. Research of node localization algorithm based on wireless sensor networks in marine environment monitoring. J. Comput. Methods Sci. Eng. 2018, 18, 69–83. [Google Scholar] [CrossRef]
- Ramnath, S.; Javali, A.; Narang, B.; Mishra, P.; Routray, S.K. IoT based localization and tracking. In Proceedings of the 2017 International Conference on IoT and Application (ICIOT), Nagapattinam, India, 19–20 May 2017; pp. 1–4. [Google Scholar]
- Shit, R.C.; Sharma, S.; Puthal, D.; Zomaya, A.Y. Location of Things (LoT): A Review and Taxonomy of Sensors Localization in IoT Infrastructure. IEEE Commun. Surv. Tutor. 2018, 20, 2028–2061. [Google Scholar] [CrossRef]
- Saeed, N.; Nam, H.; Al-Naffouri, T.Y.; Alouini, M.S. A state-of-the-art survey on multidimensional scaling-based localization techniques. IEEE Commun. Surv. Tutor. 2019, 21, 3565–3583. [Google Scholar] [CrossRef]
- Shakshuki, E.; Elkhail, A.A.; Nemer, I.; Adam, M.; Sheltami, T. Comparative study on range free localization algorithms. Procedia Comput. Sci. 2019, 151, 501–510. [Google Scholar] [CrossRef]
- Lee, J.J.; Krishnamachari, B.; Kuo, C.C.J. Impact of energy depletion and reliability on wireless sensor network connectivity. Digit. Wirel. Commun. VI 2004, 5440, 169–180. [Google Scholar] [CrossRef]
- Qiu, T.; Chen, N.; Li, K.; Atiquzzaman, M.; Zhao, W. How Can Heterogeneous Internet of Things Build Our Future: A Survey. IEEE Commun. Surv. Tutor. 2018, 20, 2011–2027. [Google Scholar] [CrossRef]
- Farash, M.S.; Turkanović, M.; Kumari, S.; Hölbl, M. An efficient user authentication and key agreement scheme for heterogeneous wireless sensor network tailored for the Internet of Things environment. Ad Hoc Netw. 2016, 36, 152–176. [Google Scholar] [CrossRef]
- Ramadan, K.F.; Dessouky, M.; Abd-Elnaby, M.; Abd El-Samie, F.E. Node-power-based MAC protocol with adaptive listening period for wireless sensor networks. AEU Int. J. Electron. Commun. 2018, 84, 46–56. [Google Scholar] [CrossRef]
- Moher, D.; Liberati, A.; Tetzlaff, J.; Altman, D.G. Preferred reporting items for systematic reviews and meta-analyses: The PRISMA statement. Ann. Intern. Med. 2009, 151, 264–269. [Google Scholar] [CrossRef] [PubMed]
- Zafari, F.; Gkelias, A.; Leung, K.K. A survey of indoor localization systems and technologies. IEEE Commun. Surv. Tutor. 2019, 21, 2568–2599. [Google Scholar] [CrossRef]
- Yassin, A.; Nasser, Y.; Awad, M.; Al-Dubai, A.; Liu, R.; Yuen, C.; Raulefs, R.; Aboutanios, E. Recent advances in indoor localization: A survey on theoretical approaches and applications. IEEE Commun. Surv. Tutor. 2016, 19, 1327–1346. [Google Scholar] [CrossRef]
- Oguntala, G.; Abd-Alhameed, R.; Jones, S.; Noras, J.; Patwary, M.; Rodriguez, J. Indoor location identification technologies for real-time IoT-based applications: An inclusive survey. Comput. Sci. Rev. 2018, 30, 55–79. [Google Scholar] [CrossRef]
- Laoudias, C.; Moreira, A.; Kim, S.; Lee, S.; Wirola, L.; Fischione, C. A survey of enabling technologies for network localization, tracking, and navigation. IEEE Commun. Surv. Tutor. 2018, 20, 3607–3644. [Google Scholar] [CrossRef]
- Liu, M.; Cheng, L.; Qian, K.; Wang, J.; Wang, J.; Liu, Y. Indoor acoustic localization: A survey. Hum. Centric Comput. Inf. Sci. 2020, 10, 2. [Google Scholar] [CrossRef]
- Jang, B.; Kim, H. Indoor positioning technologies without offline fingerprinting map: A survey. IEEE Commun. Surv. Tutor. 2018, 21, 508–525. [Google Scholar] [CrossRef]
- Vo, Q.D.; De, P. A survey of fingerprint-based outdoor localization. IEEE Commun. Surv. Tutor. 2015, 18, 491–506. [Google Scholar] [CrossRef]
- Zhuang, Y.; Hua, L.; Qi, L.; Yang, J.; Cao, P.; Cao, Y.; Wu, Y.; Thompson, J.; Haas, H. A survey of positioning systems using visible LED lights. IEEE Commun. Surv. Tutor. 2018, 20, 1963–1988. [Google Scholar] [CrossRef]
- Do, T.H.; Yoo, M. An in-depth survey of visible light communication based positioning systems. Sensors 2016, 16, 678. [Google Scholar] [CrossRef] [PubMed]
- Ferreira, A.F.G.; Fernandes, D.M.A.; Catarino, A.P.; Monteiro, J.L. Localization and positioning systems for emergency responders: A survey. IEEE Commun. Surv. Tutor. 2017, 19, 2836–2870. [Google Scholar] [CrossRef]
- Xiao, J.; Zhou, Z.; Yi, Y.; Ni, L.M. A survey on wireless indoor localization from the device perspective. ACM Comput. Surv. (CSUR) 2016, 49, 1–31. [Google Scholar] [CrossRef]
- Davidson, P.; Piché, R. A survey of selected indoor positioning methods for smartphones. IEEE Commun. Surv. Tutor. 2016, 19, 1347–1370. [Google Scholar] [CrossRef]
- Guo, G.; Chen, R.; Ye, F.; Peng, X.; Liu, Z.; Pan, Y. Indoor Smartphone Localization: A Hybrid WiFi RTT-RSS Ranging Approach. IEEE Access 2019, 7, 176767–176781. [Google Scholar] [CrossRef]
- Jadaa, K.J.; Kamarudin, L.M.; Ahmad, R.B. Detection and Tracking Survey for Smart Home Using Wireless Sensor Network. J. Eng. Appl. Sci 2019, 14, 3119–3129. [Google Scholar]
- Delaney, D.T.; Higgs, R.; O’Hare, G.M. A stable routing framework for tree-based routing structures in WSNs. IEEE Sens. J. 2014, 14, 3533–3547. [Google Scholar] [CrossRef]
- Alaybeyoglu, A.; Kantarci, A.; Erciyes, K. A dynamic lookahead tree based tracking algorithm for wireless sensor networks using particle filtering technique. Comput. Electr. Eng. 2014, 40, 374–383. [Google Scholar] [CrossRef]
- Mirsadeghi, M.; Mahani, A. Low power prediction mechanism for wsn-based object tracking. Procedia Technol. 2014, 17, 692–698. [Google Scholar] [CrossRef][Green Version]
- Gupta, A.; Patil, S.; Zaveri, M. Lost target recovery in wireless sensor network using tracking. In Proceedings of the 2012 International Conference on Communication Systems and Network Technologies, Rajkot, Gujarat, India, 11–13 May 2012; pp. 352–356. [Google Scholar]
- Rouhani, S.; Haghighat, A.T. Boundary static clustering target tracking in wirless sensor networks. In Proceedings of the 2015 6th International Conference on Computing, Communication and Networking Technologies (ICCCNT), Dallas-Fortworth, TX, USA, 13–15 July 2015; pp. 1–6. [Google Scholar]
- Wahdan, M.A.; Al-Mistarihi, M.F.; Shurman, M. Static cluster and dynamic cluster head (SCDCH) adaptive prediction-based algorithm for target tracking in wireless sensor networks. In Proceedings of the 2015 38th International Convention on Information and Communication Technology, Electronics and Microelectronics (MIPRO), Opatija, Croatia, 25–29 May 2015; pp. 596–600. [Google Scholar]
- Zhou, M.; Zhang, J.J.; Papandreou-Suppappola, A. Multiple target tracking in urban environments. IEEE Trans. Signal Process. 2015, 64, 1270–1279. [Google Scholar] [CrossRef]
- Amudha, J.; Arpita, P. Multi-Camera Activation Scheme for Target Tracking with Dynamic Active Camera Group and Virtual Grid-Based Target Recovery. Procedia Comput. Sci. 2015, 58, 241–248. [Google Scholar] [CrossRef]
- Bhowmik, S.; Das, S.; Giri, C. Tree based tracking target in wireless sensor network. In Proceedings of the 2016 International Conference on Advances in Computing, Communications and Informatics (ICACCI), Jaipur, India, 21–24 September 2016; pp. 390–397. [Google Scholar]
- Jinan, R.; Raveendran, T. Particle filters for multiple target tracking. Procedia Technol. 2016, 24, 980–987. [Google Scholar] [CrossRef]
- Darabkh, K.A.; Albtoush, W.Y.; Jafar, I.F. Improved clustering algorithms for target tracking in wireless sensor networks. J. Supercomput. 2017, 73, 1952–1977. [Google Scholar] [CrossRef]
- Khakpour, S.; Pazzi, R.W.; El-Khatib, K. Using clustering for target tracking in vehicular ad hoc networks. Veh. Commun. 2017, 9, 83–96. [Google Scholar] [CrossRef]
- Joshi, P.; Joshi, A. Prediction Based Moving Object Tracking in Wireless Sensor Network. Int. Res. J. Eng. Technol. 2017, 4, 3365–3368. [Google Scholar]
- Xiao, K.; Wang, R.; Zhang, L.; Li, J.; Fun, T. ASMT: An augmented state-based multi-target tracking algorithm in wireless sensor networks. Int. J. Distrib. Sens. Netw. 2017, 13, 1550147717703115. [Google Scholar] [CrossRef]
- Silva, A.; Zhou, F.; Pontes, E.; Simplicio, M.A.; Aguiar, R.; Guelfi, A.; Kofuji, S. Energy-efficient node position identification through payoff matrix and variability analysis. Telecommun. Syst. 2017, 65, 459–477. [Google Scholar] [CrossRef]
- Oracevic, A.; Akbas, S.; Ozdemir, S. Secure and reliable object tracking in wireless sensor networks. Comput. Secur. 2017, 70, 307–318. [Google Scholar] [CrossRef]
- Alshamaa, D.; Mourad-Chehade, F.; Honeine, P. Tracking of mobile sensors using belief functions in indoor wireless networks. IEEE Sens. J. 2017, 18, 310–319. [Google Scholar] [CrossRef]
- Chen, Y.M.; Tsai, C.L.; Fang, R.W. TDOA/FDOA mobile target localization and tracking with adaptive extended Kalman filter. In Proceedings of the 2017 International Conference on Control, Artificial Intelligence, Robotics & Optimization (ICCAIRO), Prague, Czech Republic, 20–22 May 2017; pp. 202–206. [Google Scholar]
- Panag, T.S.; Dhillon, J. Dual head static clustering algorithm for wireless sensor networks. AEU Int. J. Electron. Commun. 2018, 88, 148–156. [Google Scholar] [CrossRef]
- Zhang, H.; Zhou, X.; Wang, Z.; Yan, H.; Sun, J. Adaptive consensus-based distributed target tracking with dynamic cluster in sensor networks. IEEE Trans. Cybern. 2018, 49, 1580–1591. [Google Scholar] [CrossRef]
- Qian, H.; Fu, P.; Li, B.; Liu, J.; Yuan, X. A novel loss recovery and tracking scheme for maneuvering target in hybrid WSNs. Sensors 2018, 18, 341. [Google Scholar] [CrossRef]
- Zhang, C.; Fei, S. A Movement Algorithm for Target Group Tracking in Wireless Sensor Networks. In Proceedings of the 2018 37th Chinese Control Conference (CCC), Wuhan, China, 25–27 July 2018; pp. 7226–7230. [Google Scholar]
- Li, W.; Han, C. A Novel Sensor Selection Algorithm for Multi-Target Tracking in Wireless Sensor Networks. In Proceedings of the 2018 Chinese Automation Congress (CAC), Xi’an, China, 30 November–2 December 2018; pp. 2854–2858. [Google Scholar]
- Darabkh, K.A.; Alsaraireh, N.R. A yet efficient target tracking algorithm in wireless sensor networks. In Proceedings of the 2018 15th International Multi-Conference on Systems, Signals & Devices (SSD), Yasmine Hammamet, Tunisia, 19–22 March 2018; pp. 7–11. [Google Scholar]
- Liu, A.; Zhao, S. High-performance target tracking scheme with low prediction precision requirement in WSNs. Int. J. Ad Hoc Ubiquitous Comput. 2018, 29, 270–289. [Google Scholar] [CrossRef]
- Luo, J.; Zhang, Z.; Liu, C.; Luo, H. Reliable and cooperative target tracking based on WSN and WiFi in indoor wireless networks. IEEE Access 2018, 6, 24846–24855. [Google Scholar] [CrossRef]
- Yu, X.; Liang, J. Genetic fuzzy tree based node moving strategy of target tracking in multimodal wireless sensor network. IEEE Access 2018, 6, 25764–25772. [Google Scholar] [CrossRef]
- Vilà-Valls, J.; Closas, P.; Bugallo, M.F.; Míguez, J. Distributed Multiple Gaussian Filtering for Multiple Target Localization in Wireless Sensor Networks. In Proceedings of the 2018 52nd Asilomar Conference on Signals, Systems, and Computers, Pacific Grove, CA, USA, 28–31 October 2018; pp. 1439–1443. [Google Scholar]
- Izadi-Ghodousi, Z.; Hosseinpour, M.; Safaei, F.; Mohajerzadeh, A.H.; Alishahi, M. An Efficient Target Tracking in Directional Sensor Networks Using Adapted Unscented Kalman Filter. Wirel. Pers. Commun. 2019, 109, 1925–1954. [Google Scholar] [CrossRef]
- Liang, C.; Wen, F.; Wang, Z. Trust-based distributed Kalman filtering for target tracking under malicious cyber attacks. Inf. Fusion 2019, 46, 44–50. [Google Scholar] [CrossRef]
- Khan, M.A.; Khan, M.A.; Rahman, A.U.; Malik, A.W.; Khan, S.A. Exploiting cooperative sensing for accurate target tracking in industrial Internet of things. Int. J. Distrib. Sens. Netw. 2019, 15, 1550147719892203. [Google Scholar] [CrossRef]
- Liu, E.; Chu, Y.; Zheng, L. Object Tracking Based on Compressive Features and Extreme Learning Machine. IEEE Access 2019, 7, 45994–46003. [Google Scholar] [CrossRef]
- Nguyen, C.L.; Raza, U. LEMOn: Wireless Localization for IoT Employing a Location-Unaware Mobile Unit. IEEE Access 2019, 7, 40488–40502. [Google Scholar] [CrossRef]
- Ullah, I.; Liu, Y.; Su, X.; Kim, P. Efficient and accurate target localization in underwater environment. IEEE Access 2019, 7, 101415–101426. [Google Scholar] [CrossRef]
- Belmonte-Hernández, A.; Hernández-Peñaloza, G.; Gutiérrez, D.M.; Álvarez, F. SWiBluX: Multi-Sensor Deep Learning Fingerprint for precise real-time indoor tracking. IEEE Sens. J. 2019, 19, 3473–3486. [Google Scholar] [CrossRef]
- Liu, L.; Ji, H.; Zhang, W.; Liao, G. Multi-sensor multi-target tracking using probability hypothesis density filter. IEEE Access 2019, 7, 67745–67760. [Google Scholar] [CrossRef]
- Liu, Q.; Lin, J.; Mao, Y. Adaptive Fuzzy Tree System for Target Tracking in Mission Critical Sensor Networks. IEEE Access 2019, 7, 184676–184685. [Google Scholar] [CrossRef]
- Mahmoudreza, H.; Hamid, K.; Mohammadtaghi, B. Augmented input estimation in multiple maneuvering target tracking. J. Syst. Eng. Electron. 2019, 30, 841–851. [Google Scholar]
- Li, G.; Huang, Y.; Zhang, X.; Liu, C.; Shao, W.; Jiang, L.; Meng, J. Hybrid Maps Enhanced Localization System for Mobile Manipulator in Harsh Manufacturing Workshop. IEEE Access 2020, 8, 10782–10795. [Google Scholar] [CrossRef]
- Fruhwirth-Reisinger, C.; Krispel, G.; Possegger, H.; Bischof, H. Towards Data-driven Multi-target Tracking for Autonomous Driving. In Proceedings of the 25th Computer Vision Winter Workshop (CVWW), Rogaska Slatina, Slovenia, 3–5 February 2020. [Google Scholar]
- Li, P.; Yang, X.; Yin, Y.; Gao, S.; Niu, Q. Smartphone-Based Indoor Localization with Integrated Fingerprint Signal. IEEE Access 2020, 8, 33178–33187. [Google Scholar] [CrossRef]
- Pérez-Solano, J.J.; Ezpeleta, S.; Claver, J.M. Indoor localization using time difference of arrival with UWB signals and unsynchronized devices. Ad Hoc Netw. 2020, 99, 102067. [Google Scholar] [CrossRef]
- Wang, Y.; Yan, Y.; Li, Z.; Cheng, L. A Mobile Localization Method in Smart Indoor Environment Using Polynomial Fitting for Wireless Sensor Network. J. Sens. 2020, 2020. [Google Scholar] [CrossRef]
- Alakhras, M.; Hussein, M.; Oussalah, M. Location fixing and fingerprint matching fingerprint map construction for indoor localization. J. Sens. 2020, 2020. [Google Scholar] [CrossRef]
- Yucer, S.; Tektas, F.; Kilinc, M.V.; Kandemir, I.; Celebi, H.; Genc, Y.; Akgul, Y.S. RSSI-based Outdoor Localization with Single Unmanned Aerial Vehicle. arXiv 2020, arXiv:2004.10083. [Google Scholar]
- Chen, Y.S.; Hsu, C.S.; Huang, C.Y.; Hung, H.M. Outdoor Localization for LoRaWans Using Semi-Supervised Transfer Learning with Grid Segmentation. In Proceedings of the 2019 IEEE VTS Asia Pacific Wireless Communications Symposium (APWCS), Singapore, 28–30 August 2019; pp. 1–5. [Google Scholar]
- Haris, M.; Franzius, M.; Bauer-Wersing, U. Robust Outdoor Self-localization In Changing Environments. In Proceedings of the 2019 IEEE/RSJ International Conference on Intelligent Robots and Systems (IROS), Macau, China, 3–8 November 2019; pp. 714–719. [Google Scholar]
- Kulshrestha, T.; Saxena, D.; Niyogi, R.; Cao, J. Real-time Crowd Monitoring using Seamless Indoor-Outdoor Localization. IEEE Trans. Mob. Comput. 2019, 19, 664–679. [Google Scholar] [CrossRef]
- Sun, Y.; Shang, J.; Yang, Y. Indoor and Outdoor Seamless Localization Method Based on GNSS and WLAN. In International Conference in Communications, Signal Processing, and Systems; Springer: Singapore, 2018; pp. 1412–1419. [Google Scholar]
- Kulshrestha, T.; Saxena, D.; Niyogi, R.; Raychoudhury, V.; Misra, M. SmartITS: Smartphone-based identification and tracking using seamless indoor-outdoor localization. J. Netw. Comput. Appl. 2017, 98, 97–113. [Google Scholar] [CrossRef]
- Li, H.; He, Y.; Cheng, X.; Zhu, H.; Sun, L. Security and privacy in localization for underwater sensor networks. IEEE Commun. Mag. 2015, 53, 56–62. [Google Scholar] [CrossRef]
- Tiku, S.; Pasricha, S. Overcoming Security Vulnerabilities in Deep Learning–based Indoor Localization Frameworks on Mobile Devices. ACM Trans. Embed. Comput. Syst. (TECS) 2019, 18, 1–24. [Google Scholar] [CrossRef]
- Xue, Y.; Su, W.; Wang, H.; Yang, D.; Jiang, Y. DeepTAL: Deep Learning for TDOA-Based Asynchronous Localization Security with Measurement Error and Missing Data. IEEE Access 2019, 7, 122492–122502. [Google Scholar] [CrossRef]
- Liu, Y.; Zhu, X.; Zhao, X.; Cao, Y. Adversarial learning for constrained image splicing detection and localization based on atrous convolution. IEEE Trans. Inf. Forensics Secur. 2019, 14, 2551–2566. [Google Scholar] [CrossRef]
- Shen, L.; Ma, J.; Liu, X.; Wei, F.; Miao, M. A Secure and Efficient ID-Based Aggregate Signature Scheme for Wireless Sensor Networks. IEEE Internet Things J. 2017, 4, 546–554. [Google Scholar] [CrossRef]
- Saleem, A.; Khan, A.; Malik, S.U.R.; Pervaiz, H.; Malik, H.; Alam, M.; Jindal, A. FESDA: Fog-Enabled Secure Data Aggregation in Smart Grid IoT Network. IEEE Internet Things J. 2019, 7, 6132–6142. [Google Scholar] [CrossRef]
- Qureshi, U.M.; Umair, Z.; Hancke, G.P. Evaluating the implications of varying Bluetooth low energy (BLE) transmission power levels on wireless indoor localization accuracy and precision. Sensors 2019, 19, 3282. [Google Scholar] [CrossRef]
- Saboor, A.; Ahmad, R.; Ahmed, W.; Kiani, A.K.; Alam, M.M.; Kuusik, A.; Le Moullec, Y. Dynamic Slot Allocation Using Non Overlapping Backoff Algorithm in IEEE 802.15.6 WBAN. IEEE Sens. J. 2020, 20, 10862–10875. [Google Scholar] [CrossRef]
- Yuan, G.; Ze, Z.; Changcheng, H.; Chuanqi, H.; Li, C. In-vehicle localization based on multi-channel Bluetooth Low Energy received signal strength indicator. Int. J. Distrib. Sens. Netw. 2020, 16, 1550147719900093. [Google Scholar] [CrossRef]
- Yang, M.; Wang, A.; Sun, G.; Zhang, Y. Deploying charging nodes in wireless rechargeable sensor networks based on improved firefly algorithm. Comput. Electr. Eng. 2018, 72, 719–731. [Google Scholar] [CrossRef]
- Saboor, A.; Ahmad, R.; Ahmed, W.; Kiani, A.K.; Moullec, Y.L.; Alam, M.M. On Research Challenges in Hybrid Medium-Access Control Protocols for IEEE 802.15.6 WBANs. IEEE Sens. J. 2019, 19, 8543–8555. [Google Scholar] [CrossRef]
- Saeed, N.; Celik, A.; Al-Naffouri, T.Y.; Alouini, M.S. Localization of energy harvesting empowered underwater optical wireless sensor networks. IEEE Trans. Wirel. Commun. 2019, 18, 2652–2663. [Google Scholar] [CrossRef]
- Del Prete, M.; Decarli, N.; Masotti, D.; Dardari, D.; Costanzo, A. Exploitation of multi-sine intermodulation for passive backscattering UWB localization. In Proceedings of the 2018 IEEE/MTT-S International Microwave Symposium-IMS, Philadelphia, PA, USA, 10–15 June 2018; pp. 262–265. [Google Scholar]
- Jo, S.H.; Yoon, H.; Shin, Y.C.; Choi, W.; Park, C.S.; Kim, M.; Youn, B.D. Designing a phononic crystal with a defect for energy localization and harvesting: Supercell size and defect location. Int. J. Mech. Sci. 2020, 179, 105670. [Google Scholar] [CrossRef]
- Shearwood, J.; Hung, D.M.Y.; Cross, P.; Preston, S.; Palego, C. Honey-bee localization using an energy harvesting device and power based angle of arrival estimation. In Proceedings of the 2018 IEEE/MTT-S International Microwave Symposium-IMS, Philadelphia, PA, USA, 10–15 June 2018; pp. 957–960. [Google Scholar]
- Sharma, A.; Kakkar, A. Forecasting daily global solar irradiance generation using machine learning. Renew. Sustain. Energy Rev. 2018, 82, 2254–2269. [Google Scholar] [CrossRef]
- Chen, F.; Fu, Z.; Yang, Z. Wind power generation fault diagnosis based on deep learning model in internet of things (IoT) with clusters. Clust. Comput. 2019, 22, 14013–14025. [Google Scholar] [CrossRef]
- Zhu, Y.; Yan, F.; Zhang, Y.; Zhang, R.; Shen, L. SDN-Based Anchor Scheduling Scheme for Localization in Heterogeneous WSNs. IEEE Commun. Lett. 2017, 21, 1127–1130. [Google Scholar] [CrossRef]
- Nabati, M.; Navidan, H.; Shahbazian, R.; Ghorashi, S.A.; Windridge, D. Using Synthetic Data to Enhance the Accuracy of Fingerprint-Based Localization: A Deep Learning Approach. IEEE Sens. Lett. 2020, 4, 1–4. [Google Scholar] [CrossRef]
- Singh, S.; Kumar, K.; Gupta, S. Machine Learning based Indoor Localization Techniques for Wireless Sensor Networks. In Proceedings of the 2020 2nd International Conference on Advances in Computing, Communication Control and Networking (ICACCCN), Greater Noida, India, 18–19 December 2020; pp. 373–380. [Google Scholar]
- Akhil, K.; Sinha, S. Self-Localization in Large Scale Wireless Sensor Network Using Machine Learning. In Proceedings of the 2020 International Conference on Emerging Trends in Information Technology and Engineering (ic-ETITE), Vellore, India, 24–25 February 2020; pp. 1–5. [Google Scholar]
- Konecny, J.; Prauzek, M.; Martinek, R.; Michalek, L.; Tomis, M. Real-time Patient Localization in Urgent Care: System Design and Hardware Perspective. In Proceedings of the 2018 IEEE 20th International Conference on e-Health Networking, Applications and Services (Healthcom), Ostrava, Czech Republic, 17–20 September 2018; pp. 1–5. [Google Scholar]
- Wan, L.; Han, G.; Shu, L.; Feng, N. The critical patients localization algorithm using sparse representation for mixed signals in emergency healthcare system. IEEE Syst. J. 2015, 12, 52–63. [Google Scholar] [CrossRef]
- Sierotowicz, M.; Connan, M.; Castellini, C. Human-In-The-Loop Assessment of an Ultralight, Low-Cost Body Posture Tracking Device. Sensors 2020, 20, 890. [Google Scholar] [CrossRef] [PubMed]
- Quan, W.; Woo, J.; Toda, Y.; Kubota, N. Human Posture Recognition for Estimation of Human Body Condition. J. Adv. Comput. Intell. Intell. Inform. 2019, 23, 519–527. [Google Scholar] [CrossRef]
- Arafat, M.Y.; Moh, S. Localization and clustering based on swarm intelligence in UAV networks for emergency communications. IEEE Internet Things J. 2019, 6, 8958–8976. [Google Scholar] [CrossRef]
- Saboor, A.; Ahmad, R.; Ahmed, W.; Alam, M.M. A Unique Backoff Algorithm in IEEE 802.15.6 WBAN. In Proceedings of the 2018 IEEE 88th Vehicular Technology Conference (VTC-Fall), Chicago, IL, USA, 27–30 August 2018; pp. 1–5. [Google Scholar] [CrossRef]
- Cheng, L.; Li, Y.; Xue, M.; Wang, Y. An Indoor Localization Algorithm based on Modified Joint Probabilistic Data Association for Wireless Sensor Network. IEEE Trans. Ind. Inform. 2020, 17, 63–72. [Google Scholar] [CrossRef]
- Dang, X.; Cheng, Q.; Zhu, H. Indoor Multiple Sound Source Localization via Multi-Dimensional Assignment Data Association. IEEE/ACM Trans. Audio Speech Lang. Process. 2019, 27, 1944–1956. [Google Scholar] [CrossRef]
- Ge, T.; Tharmarasa, R.; Lebel, B.; Florea, M.; Kirubarajan, T. Target Localization and Sensor Synchronization in the Presence of Data Association Uncertainty. In Proceedings of the 2019 22th International Conference on Information Fusion (FUSION), Ottawa, ON, Canada, 2–5 July 2019; pp. 1–6. [Google Scholar]







| Acronym | Extended Meaning | Acronym | Extended Meaning |
|---|---|---|---|
| WSN | Wireless Sensor Network | SN | Sensor Node |
| AN | Anchor Nodes | IoT | Internet of Things |
| NH | Neighbourhood Heuristics | ETX-NH | Expected Transmissions with Neighbourhood Heuristics |
| PF-DLSTA | Particle Filtering based Dynamic Lookahead Tree Based Tracking Algorithm | WSHAN | Wireless Sensor Hole Aware Network |
| BCTT | Boundary Static Clustering Target Tracking | SCDCH | Static Cluster and Dynamic Cluster Head |
| KPI | Key Performance Indicator | ML | Machine Learning |
| PPHD-MMA | Particle filter based Probability Hypothesis Density incorporated with Multipath-to-Measurement Association | VGTR | Virtual Grid-based Target Recovery |
| FSM | Fuzzy Sensing Model | DCTC | Dynamic Convoy Tree-based Collaboration |
| RFID | Radio frequency identification | GPS | Global Positioning System |
| JPDA | Joint Probablistic Data Association | PUESRF | Particle wise Update version of Ensemble Square Root Filter |
| IPAH | Improved Prediction based Adaptive-Head | DCTT | Distributed Cluster-based algorithm for Target Tracking |
| PCTT | Prediction-based Clustering algorithm for Target Tracking | PSO | Particle Swarm Optimization |
| ASMT | Augmented State-based Multi-target Tracking | GTPM | Game Theory Payoff Matrix |
| SRPTT | Secure and Reliable Prediction-based Target Tracking Protocol | AEKF | Adaptive Extended Kalman Filter |
| DHSCA | Dual Head Static Clustering Algorithm | ACDF | Adaptive Consensus based with the Distributed estimator Filter |
| UKF | Unscented Kalman Filter | 4WS4WD | Four-wheel-steering and four-wheel-driving |
| HNTA | Hybrid Network Tracking Algorithm | POMDP | Partially Observed Markov Decision Process |
| EEA-IAH | Energy-Aware Improved Adaptive-Head | LPPT | Low Prediction Precision requirement Target tracking |
| CLTA | Cooperative Localization and Tracking Algorithm | FTS | Fuzzy Tree System |
| DMGIF | Distributed Multiple Gaussian Information Filter | ARIMA | Auto Regressive with Moving Average |
| ELM | Extreme Learning Machine | LEMon | Localization Employing a location-unaware MObile unit |
| RSSI | Received Signal Strength Indication | LEMon-M | LEMOn for localization Matching |
| TS PM-PHD | Two Steps Product Multi-sensor Probability Hypothesis Density | MC-SSN | Mission Critical Sensors and Sensor Networks |
| AIE-MCMCDA | Augmented Input Estimation Markov Chain Monte-Carlo Data Association | CS-BnB | Convex hull Sampling based Branch and Boun |
| AMCL | Adaptive Monte Carlo Localization | IMM | Interactive Multi Model |
| Academic Library | Search String |
|---|---|
| Google Scholar | ⇒ Target Tracking ⇒ Target Localization in wireless Network ⇒ Routing protocol for target tracking ⇒ Target recovery in wireless networks ⇒ Target Localization and artificial intelligence ⇒ Single Target Tracking ⇒ Multi Target Tracking ⇒ Target Tracking Using Machine Learning ⇒ Prediction Based target Tracking ⇒ Energy Efficient Tracking ⇒ Target Tracking Applications |
| IEEE Xplore | ⇒ (((“All Metadata”:target) AND “All Metadata”:tracking) OR “All Metadata”:wireless networks) //Filters Applied: 2010–2020 ⇒ (((“All Metadata”:target) AND “All Metadata”:tracking) OR “All Metadata”:target localization) //Filters Applied: 2010–2020 ⇒ (((“All Metadata”:target tracking) OR “All Metadata”:single target) OR “All Metadata”:multi target) //Filters Applied: 2010–2020 ⇒ (((“All Metadata”:target tracking) AND “All Metadata”:efficient) OR “All Metadata”: prediction) //Filters Applied: 2010–2020 |
| PubMed | ⇒ target[Title/Abstract] AND tracking[Title/Abstract] OR wireless networks[Title/Abstract] AND ("2010/01/01"[PDAT]: “2020/01/01”[PDAT]) ⇒ target[Title/Abstract] AND tracking[Title/Abstract] OR efficient [Title/Abstract] AND (“2010/01/01”[PDAT]: “2020/01/01”[PDAT]) ⇒ target[Title/Abstract] AND tracking[Title/Abstract] OR machine learning [Title/Abstract] AND (“2010/01/01”[PDAT]: “2020/01/01”[PDAT]) |
| Science Direct | ⇒Target Tracking’ and Wireless Networks or prediction. Limited to research articles, conference abstracts. ⇒Target Tracking’ and Wireless Networks or efficient. Limited to research articles, conference abstracts. ⇒Target Tracking’ and Wireless Networks or applications. Limited to research articles, conference abstracts. |
| References | Indoor Localization | Outdoor Localization | Smartphone Localization | Security | Energy Efficiency | Accuracy | Target Recovery | Target Prediction |
|---|---|---|---|---|---|---|---|---|
| [33] | ✓ | ✓ | ✓ | |||||
| [34] | ✓ | ✓ | ✓ | |||||
| [35] | ✓ | ✓ | ✓ | |||||
| [36] | ✓ | ✓ | ✓ | ✓ | ✓ | |||
| [37] | ✓ | ✓ | ||||||
| [38] | ✓ | ✓ | ✓ | |||||
| [39] | ✓ | ✓ | ✓ | |||||
| [40] | ✓ | ✓ | ✓ | ✓ | ✓ | |||
| [41] | ✓ | ✓ | ✓ | |||||
| [42] | ✓ | ✓ | ✓ | ✓ | ||||
| [43] | ✓ | ✓ | ✓ | ✓ | ✓ | |||
| [44] | ✓ | ✓ | ✓ | |||||
| [45] | ✓ | ✓ | ✓ | ✓ | ✓ | |||
| [46] | ✓ | ✓ | ✓ | ✓ | ✓ | |||
| Ours | ✓ | ✓ | ✓ | ✓ | ✓ | ✓ | ✓ | ✓ |
| Name | Overview |
|---|---|
| Delaney et al. [47] | This paper presents an energy efficient routing protocol using NHs model for tree structured WSN. Apart from energy efficiency, the proposed solution has the ability to present good results in a lossy network environment. |
| Alaybeyoglu et al. [48] | This paper presents an efficient tracking scheme for high speed targets. Additionally, the proposed scheme helps in reducing the target miss ratio during the whole tracking lifecycle. |
| Mirsadeghi et al. [49] | This paper presents an energy efficient prediction based target tracking scheme for WSN. The node closest to the object or with the highest energy is selected as a CH to prolong the network lifetime. |
| Patil et al. [50] | This paper presents an energy efficient WSHAN to improve the efficiency of target tracking target recovery. |
| Rouhani et al. [51] | This paper presents a solution to resolve the boundary target tracking issues using static clustering. The proposed solution is energy efficient, reasonably accurate and reliable in terms of target tracking. |
| Wahdan et al. [52] | This paper presents a hybrid solution of static networking clustering and dynamic CH. The dynamic CH uniformly utilize the energy of member SNs to prolong the network lifetime and prediction. |
| Zhou et al. [53] | This paper presents a fusion of MMA and PPHD for multi-target tracking in an urban area. Additionally, K-mean clustering is used to calculate the number of targets at any given time. The proposed scheme results in the tracking of dynamically changing unknown numbers of targets in urban areas. |
| Amudha et al. [54] | This paper presents a multi camera based scheme for target tracking. In this scheme, the camera near the mobile target is activated while all other cameras remain in a sleep state to conserve energy. In contrast, all the cameras are activated when a target is lost to improve the tracking. |
| Bhowmik et al. [55] | This paper presents an algorithm is to improve the overall coverage and target tracking. In addition to that, the proposed algorithm uses the FSM based RSSI tracking algorithm to make it more energy efficient. |
| Jinan et al. [56] | This paper presents a multi-model framework based on the PUESRF and JPDA. It results in improving the accuracy and precision of data that makes target tracking consistent. |
| Darabkh et al. [57] | This paper presents an adaptive CH algorithm with an aim to achieve a better target tracking by efficiently electing CH and cluster members. The proposed algorithm is energy efficiency and improves the network scalability. |
| Khakpour et al. [58] | This paper presents a fusion of DCTT and PCTT against vehicular tracking in a Vehicular Ad-hoc Network. To improve the target prediction, The DCTT performs in a distributed manner while PCTT is used for a centralized prediction algorithm. |
| Joshi et al. [59] | This paper presents a static cluster based target tracking for the prediction that is independent of wireless network architecture (homogenous or heterogeneous). The proposed scheme uses a linear prediction technique to calculate direction and speed to improve the target prediction. |
| Xiao et al. [60] | This paper presents a novel ASMT using Bayesian estimation to efficiently track multiple targets. The ASMT provides high accuracy, precision based multi-target tracking, less computation and solves the data association problem in WSN very efficiently by using location state and velocity state. |
| Silva et al. [61] | This paper presents an energy efficient scheme with the ability to detect and highlight the fake node positioning and bogus data flooding. |
| Oracevic et al. [62] | This paper presents a SRPTT algorithm to prevent the rouge SN from faking its location or flooding the bogus packets in a WSN. The SRPTT maintains a balance between security and mobile target tracking by employing a reputation concept. |
| Alshamaa et al. [63] | This paper presents a novel zoning based localization technique for indoor target tracking. The proposed technique develops a belief function by combining fingerprint based target observation and evidence associated with sensor mobility to improve the accuracy of target tracking. |
| Chen et al. [64] | This paper presents an adaptive extended kalman filter to remove and update the noise covariance. The proposed solution results in improving the accuracy and reliability of target tracking. |
| Panag et al. [65] | This paper presents a DHSCA to uniformly utilize sensors during the tracking. The proposed algorithm simplifies the set-up phase time of the network resulting in reducing the overhead of the network. |
| Zhang et al. [66] | This paper presents a dynamic clustering-based adaptive filtering scheme for target tracking in a WSN. The proposed scheme consists of two stages hierarchal data aggregation technique, which results in accurate and energy efficient target tracking. |
| Qian et al. [67] | This paper presents an AUKF algorithm to enhance the robustness and accuracy of the recovery mechanism. The AUKF fine-tunes the noise covariance matrix to increase the accuracy and robustness of the recovery mechanism. The vigorous scheduling of static and mobile SNs improves the tracking probability with less energy consumption. |
| Zhang et al. [68] | This paper presents an algorithm based on a hybrid sensor network to estimate the target region via static sensors. Additionally, a movement algorithm is presented for nodes to select the location. The proposed solution results in conserving the energy by reducing the target tracking sensors. |
| Li et al. [69] | This paper presents a sensor selection technique based on POMDP to reduce the sensor selection lagging. It results in improving the target tracking accuracy and reliability. |
| Darabkh et al. [70] | This paper presents an error and Energy-aware cluster head selection algorithm to improve the target localization. The proposed algorithm improves energy consumption and simplifies the selection of cluster members. Additionally, it reduces the packets overhead by minimizing the transmission of control messages. |
| Liu et al. [71] | This paper presents energy efficient scheme with low prediction accuracy. Apart from energy efficiency, it reduces the target miss rate probability. |
| Luo et al. [72] | This paper presents a scheme to improve the target tracking for an indoor environment using a CLTA. |
| Yu et al. [73] | This paper presents a mobile node-based target tracking scheme to enhance the target tracking accuracy and transmission reliability. |
| Vallas et al. [74] | This paper presents a Gaussian filter-based multi-sigma point filter to reduce the curse of dimensionality in high dimension systems. Furthermore, it improves the efficiency of tracking the multiple targets in a WSN. |
| Ghodousi et al. [75] | This paper presents an energy efficient tracking scheme using ARIMA and UKF. The ARIMA, after observing target in equal interval, predicts its future location while UKF estimates the target location. The proposed scheme preserves the energy of SNs and improves the network lifetime. |
| Liang et al. [76] | This paper presents a trust-based distributed KF scheme for secure and reliable target tracking. |
| Khan et al. [77] | This paper presents a dynamic clustering-based verifiable multi iteration scheme to improve target tracking. The proposed scheme improves the accuracy and reliability of tracking. |
| Liu et al. [78] | This paper presents an object localization scheme to provide better localization results on the sequences undergoing shape deformation and illumination changes. |
| Nguyen et al. [79] | This paper presents a solution to improve the accuracy of target tracking in harsh radio environments. The proposed scheme is efficient in both indoor and outdoor environments. |
| Ullah et al. [80] | This paper presents an underwater target tracking scheme intending to achieve energy efficiency and tracking accuracy. |
| Alberto et al. [81] | This paper presents a multi-model tracking system by unifying fingerprint-based tracking with neural networks. The proposed system also employs a Gaussian outliers filter with neural networks to further improve the tracking accuracy. |
| Liu et al. [82] | This paper presents a scheme for tracking multiple targets in a harsh environment accurately and precisely. |
| Liu et al. [83] | This paper presents an AFS for accurate and efficient target tracking. The proposed scheme is robust and fault-tolerant with a low target loss rate. Moreover, PSO is used to fine-tune and improve the overall tracking performance. |
| Mahmoudreza et al. [84] | This paper presents a solution to tackle the multiple target tracking problems with accurate data association. It results in the prevention of false alarms. |
| Li et al. [85] | This paper presents a hybrid solution to provide accurate and reliable localization in harsh manufacturing workshops. |
| Reisinger et al. [86] | This paper presents an IMM tracking scheme unified with UKF to track the targets efficiently. |
| Name | Energy Efficiency | Localization Accuracy | Target Predication | Target Recovery | Security |
|---|---|---|---|---|---|
| Delaney et al. [47] | ✓ | ||||
| Alaybeyoglu et al. [48] | ✓ | ✓ | ✓ | ||
| Mirsadeghi et al. [49] | ✓ | ✓ | ✓ | ||
| Patil et al. [50] | ✓ | ✓ | ✓ | ✓ | |
| Rouhani et al. [51] | ✓ | ✓ | |||
| Wahdan et al. [52] | ✓ | ✓ | ✓ | ||
| Zhouet al. [53] | ✓ | ✓ | |||
| Amudha et al. [54] | ✓ | ✓ | ✓ | ||
| Bhowmik et al. [55] | ✓ | ✓ | |||
| Jinan et al. [56] | ✓ | ✓ | |||
| Darabkh et al. [57] | ✓ | ✓ | ✓ | ||
| Khakpour et al. [58] | ✓ | ✓ | |||
| Joshi et al. [59] | ✓ | ✓ | |||
| Xiao et al. [60] | ✓ | ||||
| Silva et al. [61] | ✓ | ✓ | ✓ | ||
| Oracevic et al. [62] | ✓ | ✓ | ✓ | ||
| Alshamaa et al. [63] | ✓ | ||||
| Chen et al. [64] | ✓ | ✓ | |||
| Panag et al. [65] | ✓ | ||||
| Zhang et al. [66] | ✓ | ✓ | |||
| Qian et al. [67] | ✓ | ✓ | |||
| Zhang et al. [68] | ✓ | ✓ | |||
| Li et al. [69] | ✓ | ✓ | |||
| Darabkh et al. [70] | ✓ | ✓ | |||
| Liu et al. [71] | ✓ | ✓ | ✓ | ||
| Luo et al. [72] | ✓ | ||||
| Yu et al. [73] | ✓ | ✓ | |||
| Vallas et al. [74] | ✓ | ✓ | |||
| Ghodousi et al. [75] | ✓ | ✓ | ✓ | ||
| Liang et al. [76] | ✓ | ✓ | |||
| Khan et al. [77] | ✓ | ✓ | ✓ | ||
| Liu et al. [78] | ✓ | ✓ | |||
| Nguyen et al. [79] | ✓ | ||||
| Ullah et al. [80] | ✓ | ✓ | |||
| Alberto et al. [81] | ✓ | ||||
| Liu et al. [82] | ✓ | ||||
| Liu et al. [83] | ✓ | ✓ | ✓ | ||
| Mahmoudreza et al. [84] | ✓ | ✓ | |||
| Li et al. [85] | ✓ | ||||
| Reisinger et al. [86] | ✓ | ✓ |
| Ref. | Proposed Approach | Network Structure | Number of Targets | Performance Parameters | Tool |
|---|---|---|---|---|---|
| [47] | ETX-NH | Tree | Single | PDR: 96% | TOSSIM |
| [48] | PF-DLSTA | Tree | Single | N/A | NS2 |
| [49] | Low Power Target Prediction Mechanism | Dynamic Cluster | Single | MR: 0.69% | N/A |
| [50] | WSHAN | Dynamic Cluster | Single | EE: 37% | MATLAB |
| [51] | BCTT | Static Cluster | Single | EE: 48% | Omnet++ |
| [52] | SCDCH | Static Cluster | Single | N/A | MATLAB |
| [53] | PPHD-MMA | Dynamic Cluster | Multiple | N/A | N/A |
| [54] | VGTR | Dynamic Cluster | Single | TMR: 99% reduction | MATLAB |
| [55] | DCTC with Fuzzy Sensing | Tree | Single | N/A | TinyOS and nesC |
| [56] | JPDA, PUESRF | Dynamic Cluster | Multiple | N/A | N/A |
| [57] | IPAH | Dynamic Cluster | Single | EE: 40% improved, LE: 52% improved | MATLAB |
| [58] | DCTT, PCTT | Static Cluster | Single | N/A | NS2 + TOSSIM |
| [59] | Prediction based object tracking algorithm | Static Cluster | Single | PA: 99% | NS2 |
| [60] | ASMT | Static Cluster | Multiple | FR: >14% | N/A |
| [61] | GTPM | Dynamic Cluster | Single | N/A | NS2 |
| [62] | SRPTT | Static Cluster | Single | N/A | Java Simulator |
| [63] | Extended observation model, 2nd mobility model | Static Cluster | Single | N/A | N/A |
| [64] | AEKF | Static Cluster | Single | RMSE: 32.53% | N/A |
| [65] | DHSCA | Static Cluster | Single | N/A | Fortran PowerStation 4.0 |
| [66] | ACDF | Dynamic Cluster | Single | N/A | N/A |
| [67] | AUKF | Static Cluster | Single | N/A | MATLAB |
| [68] | HNTA | Hybrid Cluster | Multiple | N/A | N/A |
| [69] | Adaptive sensor selection algorithm with POMDP | Dynamic Cluster | Multiple | N/A | N/A |
| [70] | EEA-IAH | Dynamic Cluster | Single | N/A | MATLAB |
| [71] | LPPT | Static Cluster | Single | Reduce MR: 36.34%, EE: 5.2 times | Omnet++ |
| [72] | CLTA | Dynamic Cluster | Single | LE: 0.65 m | MATLAB |
| [73] | FTS | Tree | Single | LE: >50 improvement | MATLAB |
| [74] | DMGIF | Dynamic Cluster | Multiple | N/A | N/A |
| [75] | ARIMA, AUKF | Dynamic Cluster | Single | N/A | Opnet + MATLAB |
| [76] | Trust-based distributed Kalman filtering. | Dynamic Cluster | Single | N/A | N/A |
| [77] | Dynamic cooperative multilateral sensing | Dynamic Cluster | Single | LE: 19% improved | MATLAB |
| [78] | ELM compressive sensing | Dynamic Cluster | Single | N/A | MATLAB |
| [79] | LEMon, LEMon-M | Static Cluster | Single | Outdoor and Indoor LE: 10 m and 2 m improved | N/A |
| [80] | Distance and angle-based localization | Dynamic Cluster | Single | LE: 90% improved, ABL: 104.9 m | N/A |
| [81] | SWiBluX | Dynamic Cluster | Single | LE: 45% improved | N/A |
| [82] | TS PM-PHD | Dynamic Cluster | Multiple | N/A | N/A |
| [83] | AFS for MC-SSN | Tree | Single | LE: <0.2% | N/A |
| [84] | AIE-MCMCDA | Dynamic Cluster | Multiple | LE: 0.39–4.12% | N/A |
| [85] | CS-BnB, BnB-AMCL | Dynamic Cluster | Single | LE: 0.005 m/0.111 deg | 4WS4WDr |
| [86] | IMM, UKF | Dynamic | Multiple | EE: 4 times | N/A |
Publisher’s Note: MDPI stays neutral with regard to jurisdictional claims in published maps and institutional affiliations. |
© 2021 by the authors. Licensee MDPI, Basel, Switzerland. This article is an open access article distributed under the terms and conditions of the Creative Commons Attribution (CC BY) license (https://creativecommons.org/licenses/by/4.0/).
Share and Cite
Khan, M.A.; Saboor, A.; Kim, H.-c.; Park, H. A Systematic Review of Location Aware Schemes in the Internet of Things. Sensors 2021, 21, 3228. https://doi.org/10.3390/s21093228
Khan MA, Saboor A, Kim H-c, Park H. A Systematic Review of Location Aware Schemes in the Internet of Things. Sensors. 2021; 21(9):3228. https://doi.org/10.3390/s21093228
Chicago/Turabian StyleKhan, Muneeb A., Abdul Saboor, Hyun-chul Kim, and Heemin Park. 2021. "A Systematic Review of Location Aware Schemes in the Internet of Things" Sensors 21, no. 9: 3228. https://doi.org/10.3390/s21093228
APA StyleKhan, M. A., Saboor, A., Kim, H.-c., & Park, H. (2021). A Systematic Review of Location Aware Schemes in the Internet of Things. Sensors, 21(9), 3228. https://doi.org/10.3390/s21093228

