Abstract
The use of renewable energies sources is taking great importance due to the high demand for electricity and the decrease in the use of fossil fuels worldwide. In this context, electricity generation through photovoltaic panels is gaining a lot of interest due to the reduction in installation costs and the rapid advance of the development of new technologies. To minimize or reduce the negative impact of partial shading or mismatches of photovoltaic panels, many researchers have proposed four configurations that depend on the power ranges and the application. The microinverter is a promising solution in photovoltaic systems, due to its high efficiency of Maximum Power Point Tracking and high flexibility. However, there are several challenges to improve microinverter’s reliability and conversion efficiency that depend on the proper control design and the power converter design. This paper presents a review of different control strategies in microinverters for different applications. The control strategies are described and compared based on stability, dynamic response, topologies, and control objectives. One of the most important results showed that there is little research regarding the stability and robustness analysis of the reviewed control strategies.
1. Introduction
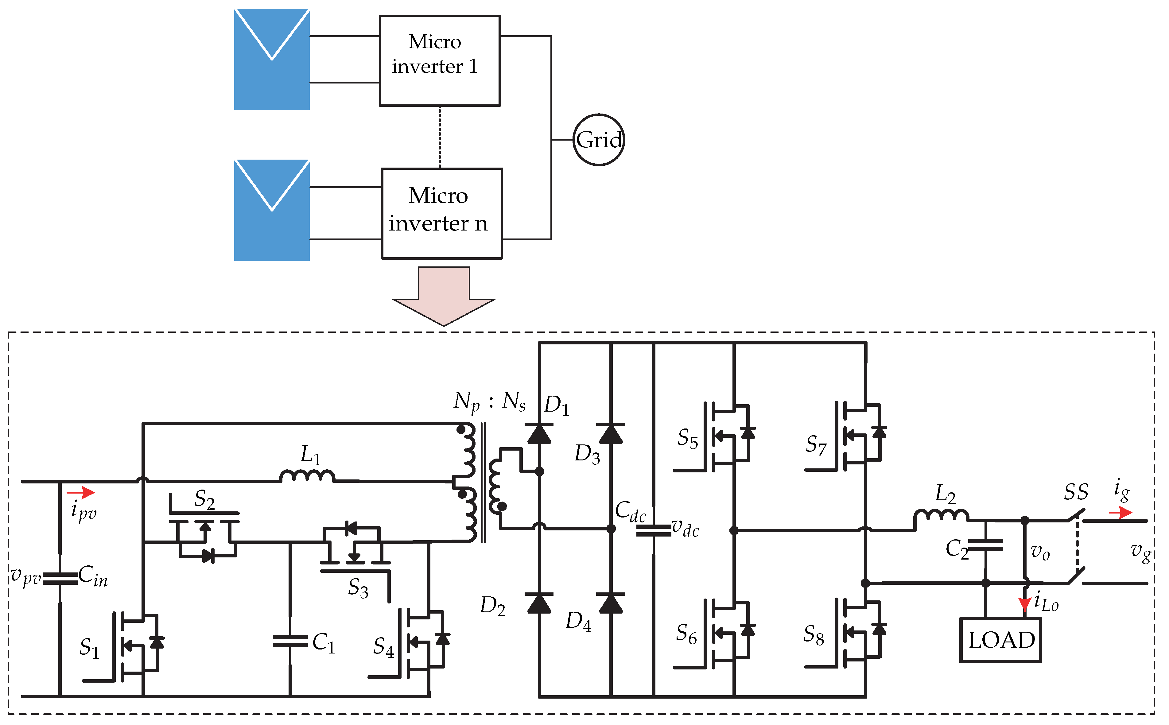
Electricity generation systems through photovoltaic panels are becoming increasingly important within renewable energies sources, since the costs associated with photovoltaic panels have decreased and the efficiency of power converters have increased [1]. Due to environmental policies and the growth in electricity demand, the use of photovoltaic panels has grown worldwide, today having a total installed capacity of 623 GW approximately [2]. However, when implementing or selecting an electrical generation system, high robustness should be considered in the face of voltage variations, current or power outage, high reliability (appropriate waveforms for both voltage and current and supply of electrical energy in all moment), and an adequate power capacity for the design requirements, in order to obtain a good electrical production performance. These systems generate many transient, due to the variation in the solar radiation, and therefore a non-continuous supply, leading to power quality issues [3,4]. A significant part of the photovoltaic installations are the power conditioning system, also known as power converters, which transform the electrical power, generated by the photovoltaic panels, into a signal suitable for use. In order to mitigate these problems, or reduce the negative effects, different configurations have been proposed, such as the string, multistring, central, and ac module, where the main differences are given by the power range. For example, a string configuration operates between 1 kW and 10 kW (residential application), a multistring configuration operates between 10 kW and 30 kW (residential or commercial application), a central configuration operates from 30 kW (large-scale photovoltaic plants), and a ac module configuration or microinverter operates at a maximum of 500 W (small-scale systems) [5]. Moreover, they are also differentiated by the series and parallel combination of the photovoltaic panels and their respective connection to the power converters.
The central configuration has arrived to the market with the greatest impact, having a market-share of almost 95%, due to its high efficiency (close to 98%) and the high demand for electricity generation [6]. On the other hand, a microinverter is a configuration which allows for the integration of photovoltaic solar energy, where each photovoltaic module contains its own converter. They are also known as ac modules or integrated module inverters, because they are small and operate in a low power range [1]. The advantages of this configuration are high Maximum Power Point Tracking (MPPT) efficiency, ease of installation, flexibility, being modular, better amortization of the initial investment [7], ease of monitoring and detecting faults [1], applications in small power, and it can be installed in complex structures with different orientations and it is not necessary to incorporate bypass diode [7].
However, up to now the microinverter’s configuration has a low market entry, having a market-share of less than 10%, low operating power ranges, and low reliability. Other shortcomings are low conversion efficiency (up to 96.5% [1,6]), higher cost per watt, and in the absence of boost converter it requires a bulky power transform and it requires a high boost to pump up the voltage to the grid level.
Due to the rapid development of new power semiconductors, microinverters are an emerging and promising solution to mitigate the partial shading and dirt-effect problems. Thanks to the recent advances, it will be possible to increase the ranges of power and conversion efficiency. In addition, to ensure a safe, reliable, and efficient energy conversion from photovoltaic generation systems, it is very important to consider the adequate design of the control of the power converters, as well as the topology configuration. Hence, control strategies are important to regulate the different voltage and current levels for the requirements of different applications, with the aim of increasing the reliability of the microinverter. Therefore, this paper will be focused on different types of control strategies applied in microinverters for a range of purposes.
2. Microinverter
Microinverters can be classified into four categories [8,9], such as: one-stage topology without galvanic isolation; two-stage topology without galvanic isolation; one-stage topology with galvanic isolation; and two-stage topology with galvanic isolation.
Figure 1 shows the configuration of each category. In a two-stage topology, it consists of a dc-dc converter that performs the MPPT, and the dc-ac converter has the responsibility of controlling the dc-link and the control of the grid current or properly controlling the output voltage in island mode. In terms of control, the two-stage topology is simple, and the dc-dc converter also extends the operation of the photovoltaic system, leading to a decrease in overall efficiency [6]. One-stage topologies are introduced to reduce power losses and reduce the total system volume [6].
Figure 1.
Classification of microinverters. (a) One-stage topology without galvanic isolation. (b) Two-stage topology with galvanic isolation. (c) One-stage topology with galvanic isolation. (d) Two-stage topology with galvanic isolation.
On the other hand, microinverters can also be classified by the incorporation of galvanic isolation depending on the electrical policies of each country, as well as the needs of photovoltaic installation. The incorporation of a transformer allows for the isolation of the photovoltaic generation stage and the consumption stage or the grid, with the aim that if panels fail, it does not have direct impact on the grid or on local loads. In addition, the transformer allows reaching high levels of voltage, which is required for integration to the grid; however, it leads to a reduction in efficiency reduction and an increase in the microinverter’s volume [6,8,10].
However, there are certain challenges in positioning microinverters as an attractive alternative on the market [6,8], such as: to increase reliability and lifespan due to sensitivity to the temperature of the electrolytic capacitors; to increase conversion efficiency considering cutting-edge semiconductors and development of new high-gain converter topologies; and to increase the functionality of the microinverters, adding some other tasks such as reactive power support and power supply at all times.
Design Challenges
Despite having several advantages, in the market they are not the device that users buy the most due to low power ranges, low reliability, and low conversion efficiency compared to the other configurations [6]. Other disadvantages are that they have a single function, aimed to make the conversion of electrical energy necessary for their use or inject into the grid. Microinverters are usually equipped with bulky, low-reliability capacitors, which have a high rate of failure [7]. On the other hand, because solar energy is intermittent, a storage system with high capacity and a fast charging/discharging is required. One of the possible solutions to improve reliability is the incorporation of a hybrid storage (supercapacitor and battery) with the aim of increasing power density and energy density. Moreover, the cost of rechargeable energy storage has decreased drastically in recent years due to technological advances due to higher penetration of distributed Renewable Energy Sources. Additionally, if this battery/ultracapacitor hybrid energy storage system is embedded in the PV micro-inverters, the problem of reliability that electrolytic-capacitor-based micro-inverters have can be overcome, together with the filtering of the power ripple, and it will allow an additional ancillary service as backup for the power grid acting as a distributed Uninterruptible Power Supply, providing a distributed inertia to the utility grid.
On the other hand, the proposed solution to increase power capacities, improve efficiency, and reduce the size of the microinverter is the implementation of semiconductors based on Gallium-Nitride and Silicon-Carbide since they are characterized by being of high efficiency, high power density, high frequency operation, and they decrease the size of the converter [11]. As these materials allow much higher switching speeds, it implies smaller passive components, increasing thus the power density of micro-inverters but also taking into account that the circuit parasitics and the associated electromagnetic interference may be reduced to unprecedentedly low levels, demanding new approaches of fully integrated assemblies comprising power devices, gate drives, filters, and control functions.
3. Control Strategies
This section presents a review of control strategies applied to microinverters and it is organized depending on the control application: grid connected, islanding mode (off-grid), reactive power compensation, photovoltaic system including energy storage, and multiple operation mode or multiple functions.
3.1. Grid Connected
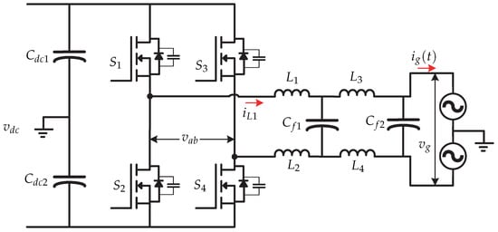
The reference [12] presents a hybrid hysteresis current control and a low-frequency harmonic mitigation strategy based on a PR (Proportional-Resonant) control . Tthe microinverter’s topology is a full-bridge inverter for the PV system (Figure 2). The main objective is to reduce the switching losses and achieve an optimized grid current. Figure 3 shows the proposed control strategy. Due to a wide hysteresis band for smooth switching, low output inductance, and digital controller sampling time, the error between the reference current and the average inductor output current still results from many low frequency harmonics, so the current grid must be sensed and compared to a reference. The low frequency error can be mitigated by the PR controller and the power quality of the electrical grid could be improved.
Figure 2.
Microinverter’s topology proposed in [12].
Figure 3.
Control strategy proposed in [12].
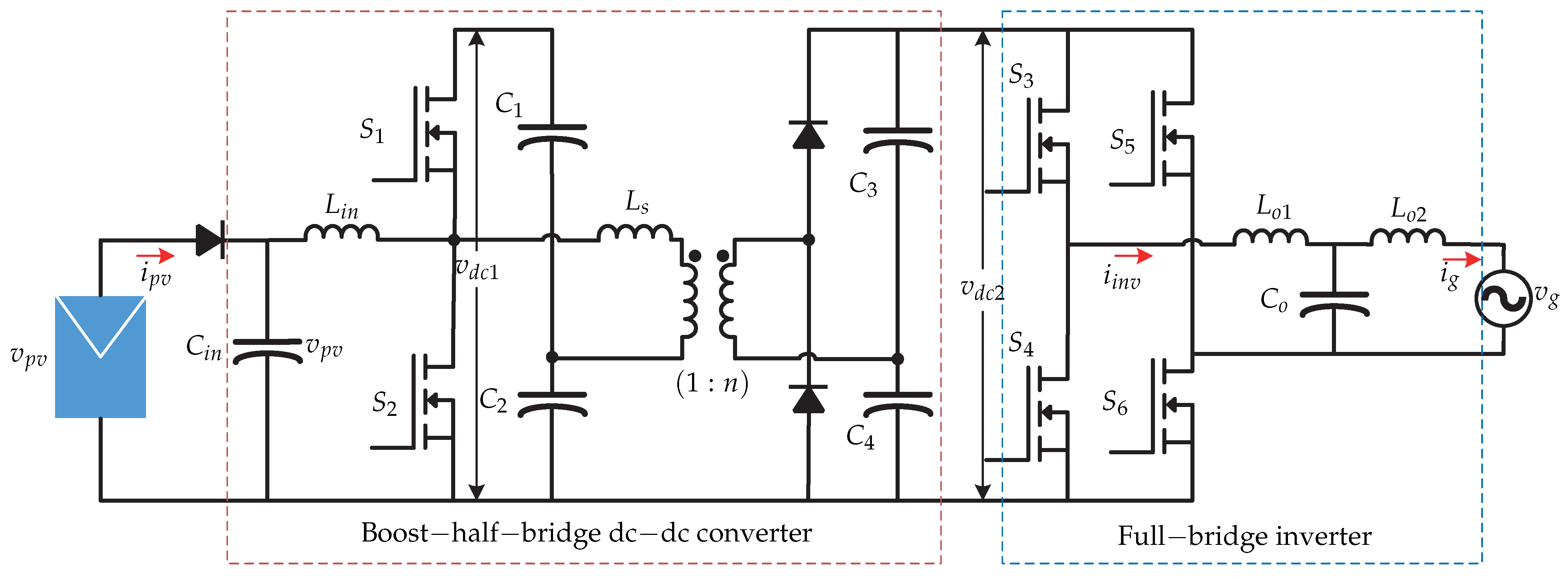
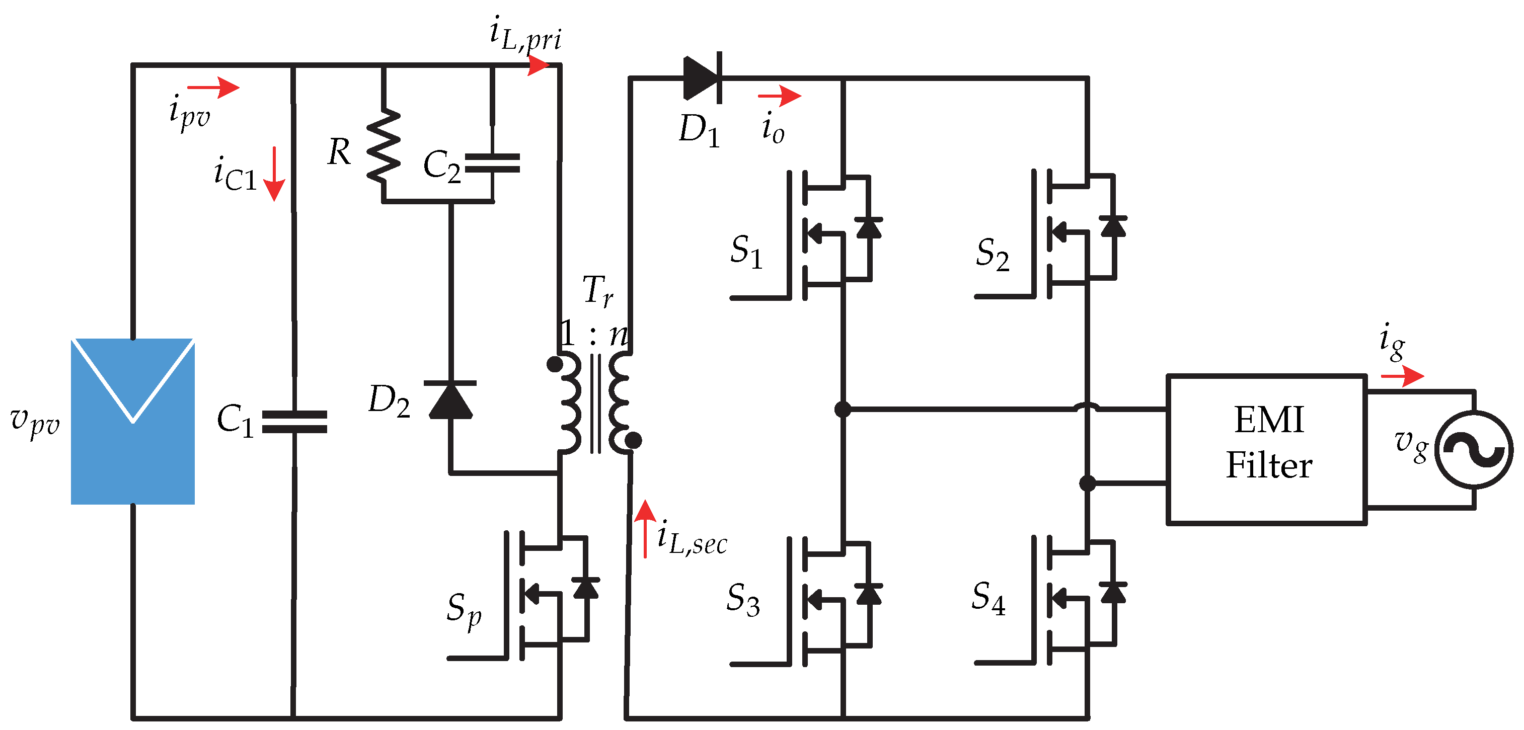
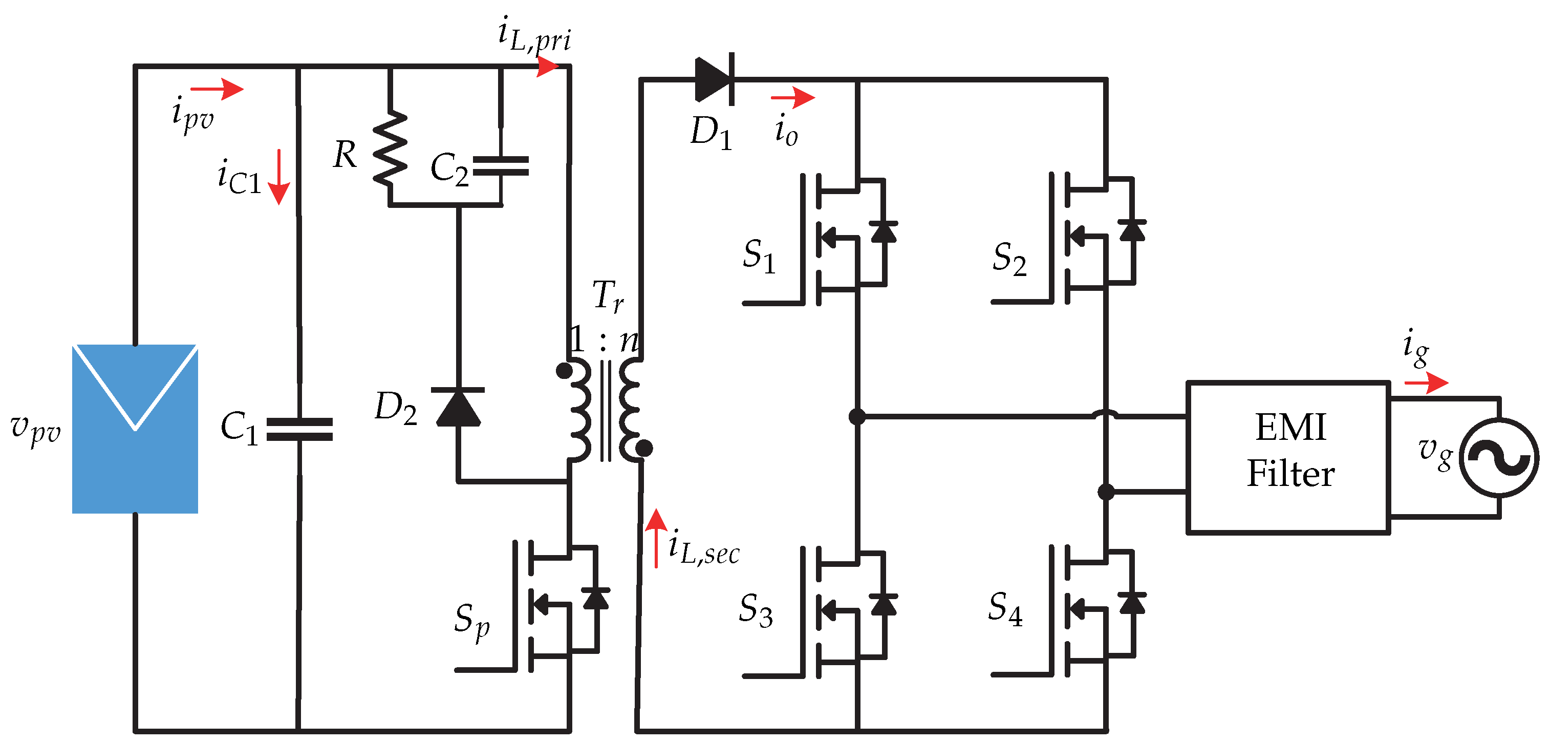
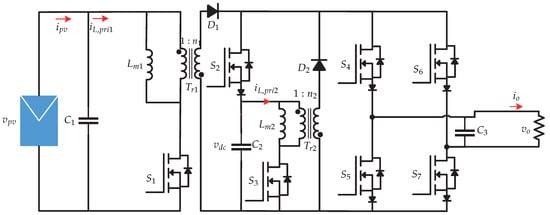
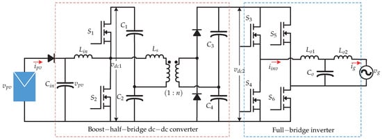
In [13,14] a two-stage microinverter consisting of a boost-half-bridge converter connected to an full-bridge inverter is presented (Figure 4). The control strategy is presented in Figure 5. The dc-dc converter is in charge of the maximum power point tracking and generates the voltage reference , which is compared with the voltage of the photovoltaic panel . The voltage error is minimized by a Proportional-Integral controller (PI), and the result is summed up to the panel photovoltaic voltage reference and compared with the derivative of the panel voltage. The result is the modulating pattern, which is compared to a triangular carrier signal that generates the switching signal of the dc-dc converter. In the dc-ac stage there is a double control loop, where the external voltage loop is handled by a PI controller that generates the grid peak current reference. Then, it is compared with the norm of the inverter current and then the result is multiplied by a sinusoidal signal whose angle is obtained from a Phase Locked Loop (PLL). This inverter current reference is compared with the sensed inverter current whose result is minimized by a repetitive controller (Plug-in RC) to generate the switching signals of the full-bridge inverter. To achieve fast dynamic responses in both grid current as well as dc-link voltage, a feed-forward current reference is added to the control strategy.
Figure 4.
Microinverter’s topology proposed in [13,14].
Figure 5.
Control strategy proposed in [13,14].
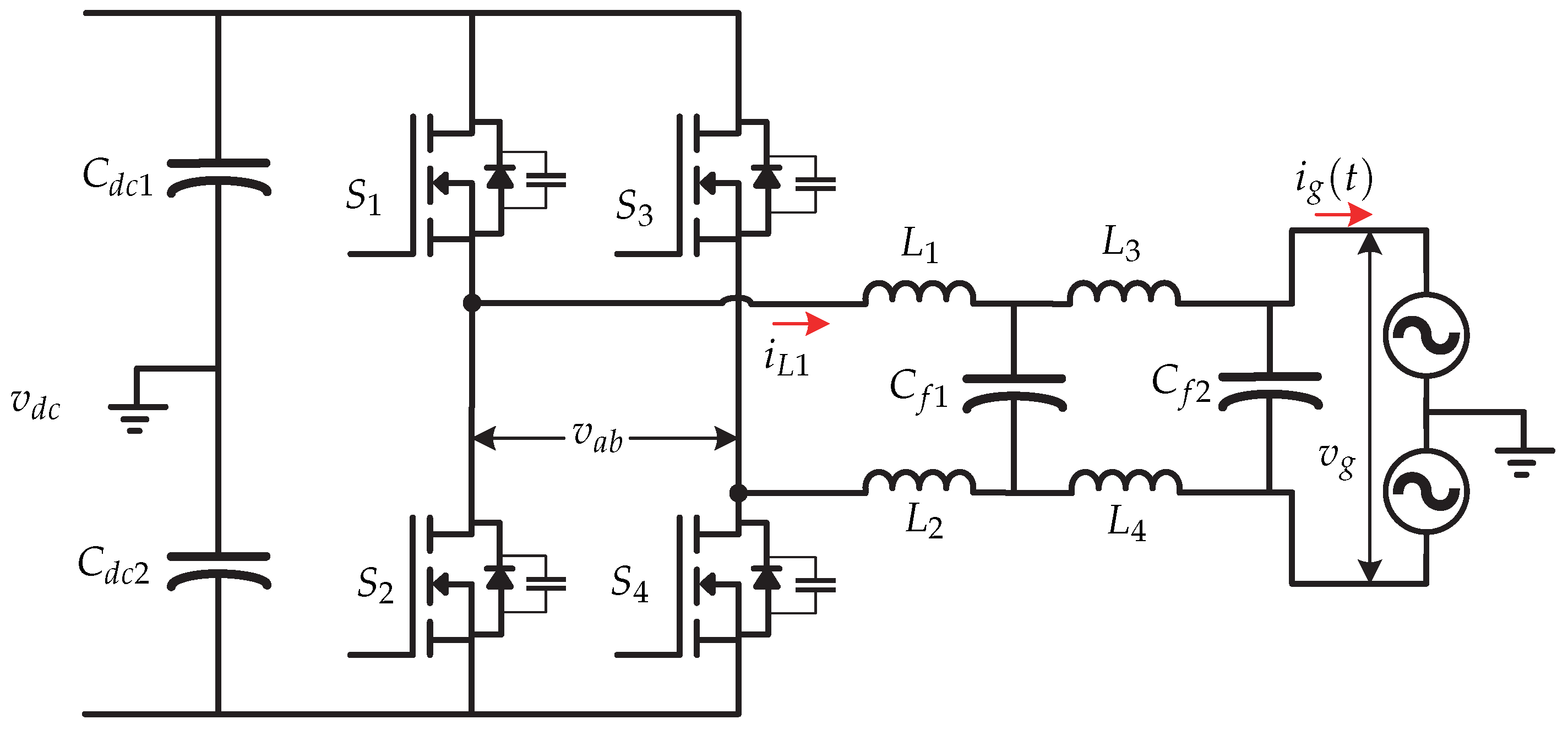
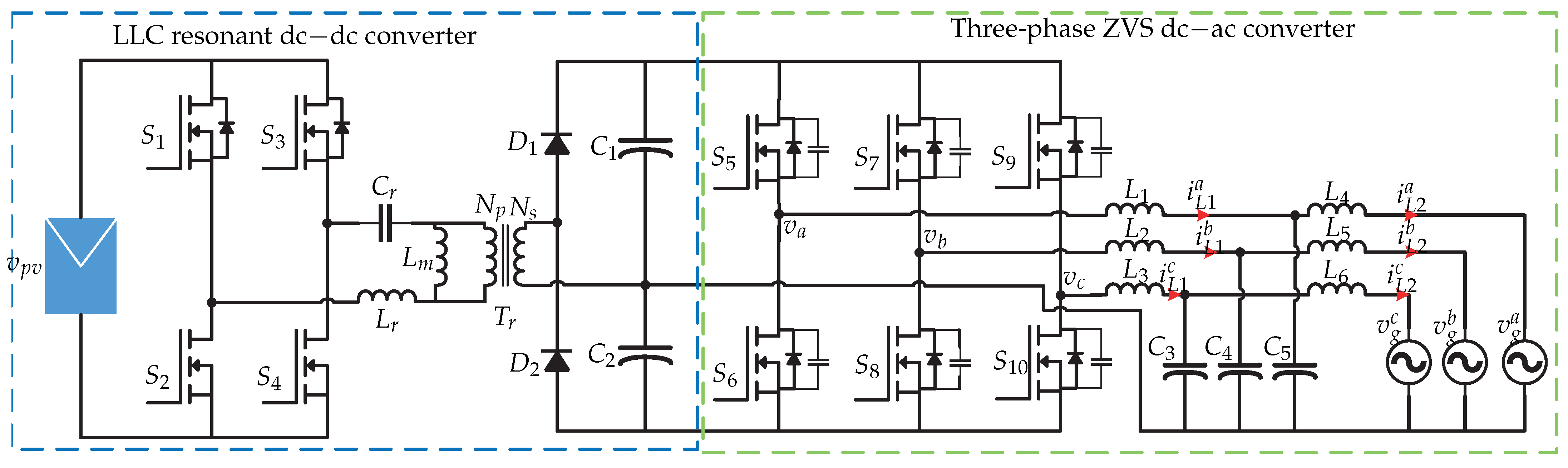
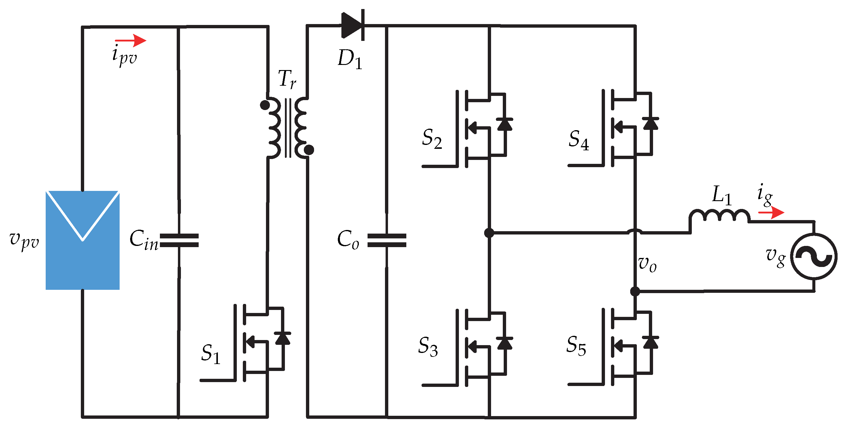
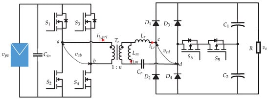
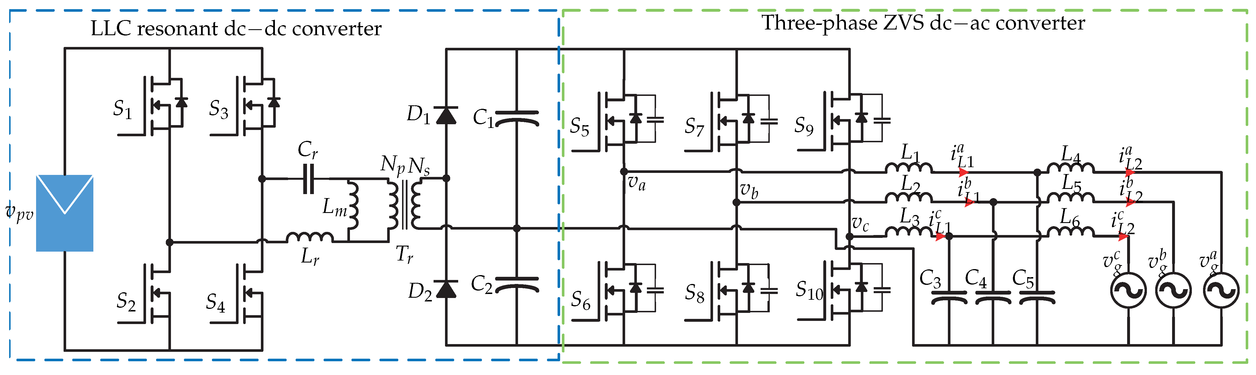
The references [15,16] present a dual-stage microinverter, where in the first stage is an LLC resonant dc-dc converter and in the second stage a three-phase zero-voltage-switching (ZVS) dc-ac converter (Figure 6). The variables to be controlled in the microinverter are the inductor currents ( and ) used as a filter, the dc-link voltage and the currents injected into the grid (). Figure 7 presents the control strategy. The objective of the dc-dc converter is to track the maximum power point by means of an MPPT algorithm, whose function is to define the switching signal based on the power of the photovoltaic panel. In the dc-ac stage, the proposed control strategy is that of a triple loop controller. In order to balance the power of the photovoltaic panel and the power of the electrical network, it is necessary to have a constant dc-link voltage. This is done by comparing the dc-link voltage with a reference and the result is controlled by a dc-link controller that generates the current reference in the d-frame and is compared with the current obtained by the transformation. The result is controlled by a PI controller that generates the voltage reference in the d-frame which is sum to the grid voltage. The Q control is not explained in [15] because reference current in q-frame is considered zero. On the other hand, the reference current compared with the grid current in the q-frame is controlled by the mean of a PI controller to generate the reference grid voltage in the q-frame which is which is the reference for the sensed grid voltage . Then, the reference three-phase current ( and ), and then it is compared with the inductance currents () in order to generate the switching sequence.
Figure 6.
Microinverter’s topology proposed in [15].
Figure 7.
Control strategy proposed in [15,16,17].
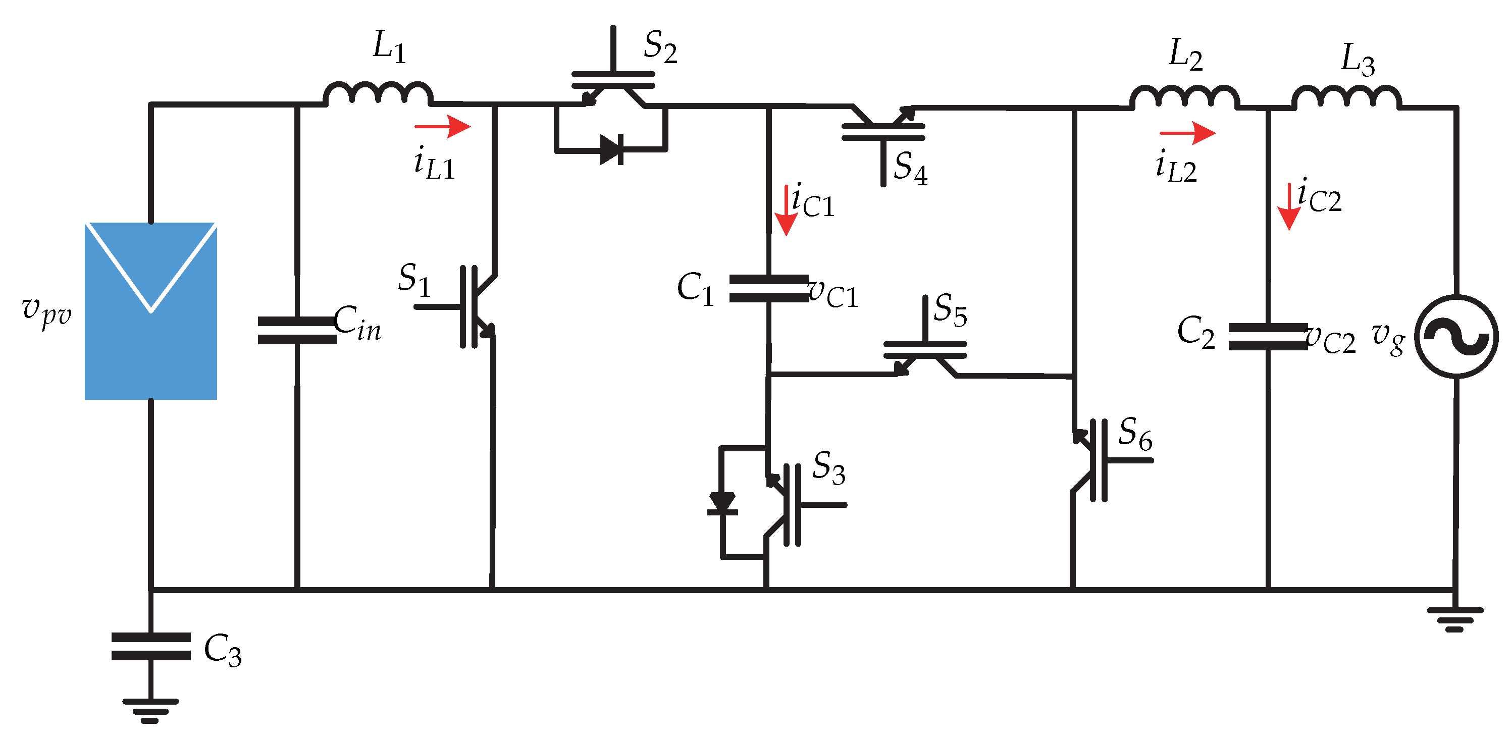
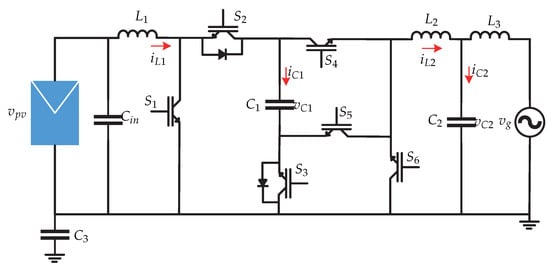
In [18] a microinverter without galvanic isolation is presented and it consists of a topology derived from a non-inverted Cuk converter connected to an inverted Cuk converter (Figure 8). The proposed control strategy is presented in Figure 9. The control strategy consists of an MPPT algorithm that generates the reference voltage that is compared with the voltage of the instantaneous photovoltaic panel . The result is processed by a PI voltage controller that generates the current for the photovoltaic panel at the maximum power point . This signal is multiplied by the provided by a PLL to synchronize the signal with the grid voltage, obtaining the inductor current reference . This signal is compared with the sensed inductor current and is processed by a PR type current controller to generate the modulator . This modulating signal is necessary to generate the switching sequence by means of a SPWM.
Figure 8.
Microinverter’s topology proposed in [18].
Figure 9.
Control strategy proposed in [18].
In [19,20] a current sensorless control strategy is proposed for a dual stage microinverter. It consists of a flyback dc-dc converter connected to a voltage source inverter for the current injection to the electrical grid (Figure 10). The advantage of this proposal is the cost derived from current sensors by minimizing and reducing measurement noise introduced to the control algorithm. The control strategy is presented in Figure 11 and consists of an observer that estimates the inductance values to calculate the inductor current based on the comparison between the results of two calculations of the current. The state observer estimates the value of the magnetizing current and the current of the photovoltaic panel . Then, the MPPT (Perturb and Observe) algorithm generates the photovoltaic panel voltage reference which is compared to the sensed photovoltaic panel voltage . The result is processed by a PI controller that generates the maximum permissible magnetizing current and is multiplied by the voltage of the synchronized network to generate the peak magnetization current . Finally, a peak current control (PCM) is developed to generate the switching signal that depends on the peak magnetization current and the estimated magnetization current. It is worth mentioning that the proposed work only presents the control strategy for the dc-dc stage and an open loop for the inverter, leaving the control strategy for the dc-ac stage as future work.
Figure 10.
Microinverter’s topology proposed in [19,20].
Figure 11.
Control strategy proposed in [19,20].
In [21,22,23,24] a microinverter (Figure 12) based on a direct digital synthesis technique is presented for operation in grid-connected mode. This technique provides flexibility in implementation of various controls such as MPPT, PLL, anti-island, and low-voltage ride-though (LVRT). The control strategy is presented in Figure 13 and consists of the MPPT algorithm based on the constant voltage method (CVT) for the dc-dc stage, which requires sensing the voltage and current of the photovoltaic panel ( y ). The MPPT algorithm generates the voltage at the maximum power point and it is compared with a reference voltage and the error is processed by a PI controller that generates the d frame current (). On the other hand, the grid voltage and the grid current are sensed to generate the currents and voltages in frame that are used by a power estimator. The output of the estimator is the Q reactive power which is compared with the reference reactive power . The error is processed by a PI controller that generates the current in q frame (). Then, the frame currents are transformed to the frame. In summary, the d component regulates the output voltage and the q component determines the reactive power to be injected into the grid.
Figure 12.
Microinverter’s topology proposed in [21,22,23,24].
Figure 13.
Control strategy proposed in [21,22,23,24].
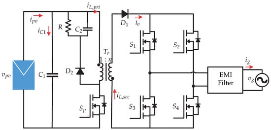
In [25] a microinverter consisting of two stages is presented. The dc-dc stage consists of a flyback converter with an active-clamp circuit in the primary part of the transformer and a series resonant voltage doubler in the secondary part of the transformer (Figure 14). The active-clamp circuit allows for the operation of the switches in zero-voltage switching by limiting the voltage across the active power semiconductors and therefore reducing the losses. The control strategy is presented in Figure 15 which consists of the MPPT algorithm that generates the amplitude of the grid current reference . This is multiplied by the signal obtained from the PLL in order to obtain the reference grid current . Then this signal is compared to the grid current to generate the variation of the duty cycle by means of a proportional controller . The term is the product of the applied feedback linearization, to decouple the variation of the duty cycle with rated duty cycle , in order to make the relationship between of the variation of the grid current and first order and linear. Furthermore, the voltage regulation is performed on the dc-link voltage by means of a voltage controller. The signal generated by the voltage controller and the sum of the duty cycle variation and the rated duty cycle generate the switching signals for the dc-dc converter and the dc-ac converter ().
Figure 14.
Microinverter’s topology proposed in [25].
Figure 15.
Control strategy proposed in [25].
In [26] a single stage dc-ac microinverter is presented consisting of a coupled-inductor double-boost inverter (Figure 16). The main characteristics are: simple structure, generation of an ac output in magnitude greater than the dc signal, small volume, and high efficiency. The control strategy is presented in Figure 17. The control consists of an MPPT P and O algorithm where the reference voltage of the photovoltaic panel is obtained and it is compared with the photovoltaic panel voltage , whose error is processed by a PI voltage control to generate the current amplitude . The amplitude is multiplied by a sinusoidal signal, whose angle is obtained from a PLL for synchronization with the grid, obtaining the reference of the output current . The reference is compared with the output current and enters a current controller proposed in [26] and allows canceling the dc components of the inductor current, as well as canceling some poles and zeros of the proposed converter model.
Figure 16.
Microinverter’s topology proposed in [26].
Figure 17.
Control strategy proposed in [26].
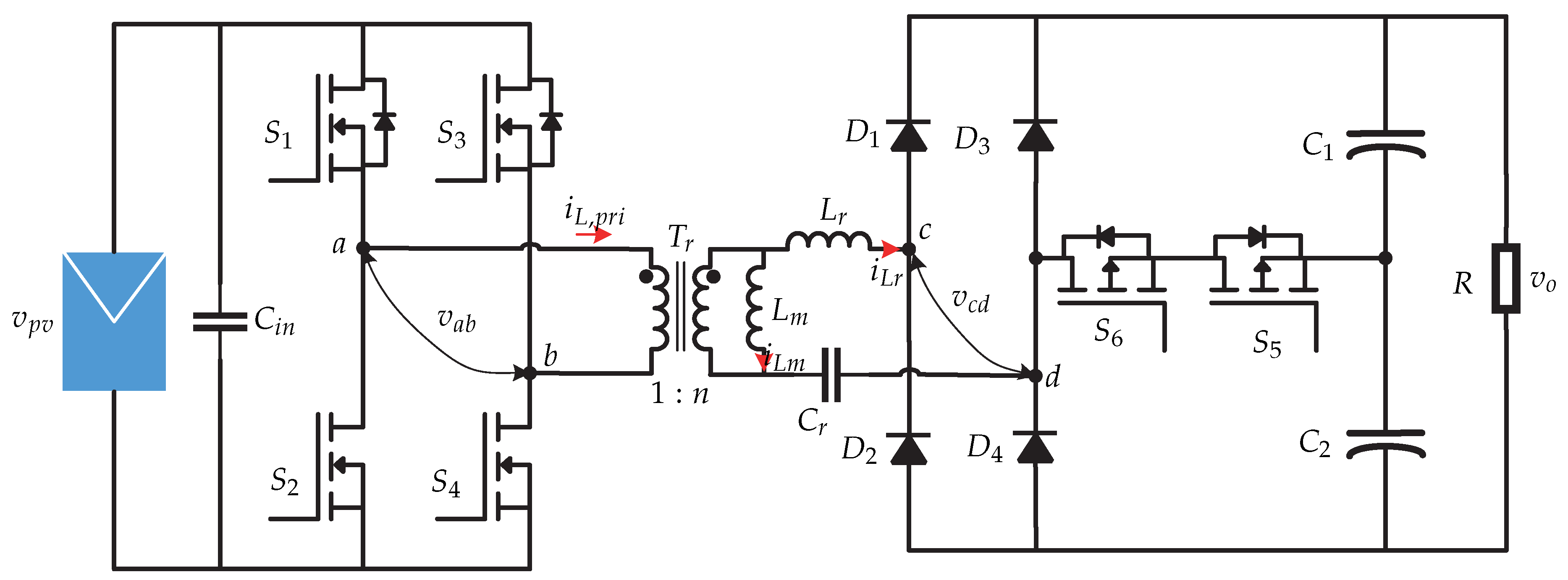
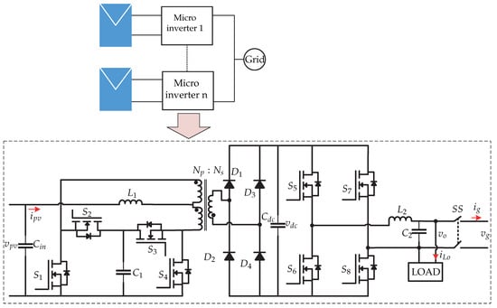
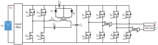
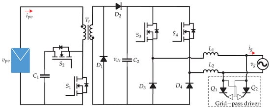
In [27,28], the study of the dc-dc stage of a microinverter is presented, which is suitable for connecting it to a dc-ac stage and integrating it with the grid (Figure 18). A topology of a dual-mode rectifier (DMR) based series resonant dc-dc converter is proposed and its characteristics are: ability to operate in a wide variety of voltage inputs and high efficiency. The control strategy proposed for the dc-dc converter is presented in Figure 19 and its main characteristic is its variable dc-link voltage control, with the aim of reducing RMS (root mean square) currents, improving the efficiency of the microinverter. In addition, it is characterized by being a flexible control, since it has two modes of operation. For the case of the control of the MPPT, Mode 1 will be applied. The MPPT algorithm is executed and the voltage reference is compared with the voltage of the photovoltaic panel . Then the comparison result is processed by a PI control to get (inverter controls the dc-link). In Mode 2, the switch connects the dc source and disconnects the photovoltaic panel. Then, the variable control is executed which generates the reference voltage of the dc link and is compared with the output voltage . Finally, the result of the comparison is processed by a PI control to obtain the value of . The switching sequence is generated by the modulator depending on the operating mode of the microinverter.
Figure 18.
Microinverter’s topology proposed in [27,28].
Figure 19.
Control strategy proposed in [27].
In [29] a control strategy for a two-stage topology is presented. In the first stage, it contains a flyback dc-dc converter and in the second stage it contains a full-bridge inverter (Figure 20). A microinverter with hybrid mode is presented and consists of a control strategy that allows the system to operate in both continuous and discontinuous mode. The advantages of operating in hybrid mode is the stress reduction faced by the primary and secondary part of the transformer [29]. The control strategy is presented in Figure 21. The proportional-resonant controller (PR controller) plus the harmonic compensator (HC) provide a high gain in the fundamental frequency and harmonics, in order to improve the performance of the discontinuous mode and the stability of the continuous mode of the flyback converter. In addition, the hybrid duty cycle obtained by means of the operating mode selector allows for the elimination of disturbances and reduces the load on the feedback controller.
Figure 20.
Microinverter’s topology proposed in [29].
Figure 21.
Control strategy proposed in [29].
Other control techniques are as follows:
- The paper [30] presents a Flyback PV microinverter with analog and digital controller. The analog control consists of a precision rectifier circuit, a pulse width modulation comparator, and zero-crossing detector. The aim of digital control is to obtain the Maximum Power Point from the Photovoltaic module.
- The paper [31] presents a differential boost microinverter. The control technique consists of a MPPT-loop control, a second loop that synchronizes the grid current to the grid voltage, and a three-loop differential peak current control.
- The paper [32] presents a two stage microinverter with LLC resonant converter. The control technique consists of a MPPT based a fixed-frequency model predictive control and a PI control.
- The paper [33] presents a microinverter based a cascaded boost converter with a full bridge. The control technique consists in two sliding control alternatives (input current mode and pseudo-oscillating mode).
- The paper [34] presents a microinverter based a interleaved flyback with an unfolding H-bridge inverter. The control technique consists in a novel sliding mode control current controller.
- The paper [35,36] presents a interleaved flyback with two stage unfolding cycloconverter. The control strategy consists in a power-increment-aided incremental-conductance MPPT with constant-frequency variable-duty and a forward compensator.
- The paper [37] presents a dual-active-bridge (DAB) microinverter. The control strategy consists in simple closed-loop current control (PI controller).
- The paper [38] presents a switched capacitor buck-boost voltage source inverter (SC-BBVSI). The control strategy consists in a PI controller for dc-link voltage regulation and proportional-resonant (PR) controller for injected current regulation.
- The paper [39] presents a two stage microinverter. This consists of a high step-up Z source dc-dc converter with a full-bridge inverter. The control technique is similar to [13] (Figure 4).
- The paper [40] presents a two stage microinverter and it consists of boost dc-dc converter with a single-phase full-bridge inverter. The control strategy consists in non-linear control techniques based of the non-linear average model of microinverter.
- The paper [41] presents a boost inverter and it consists of two boost dc-dc converters connected in differential mode to the grid. The control technique consists of a PI control for power reference and a flatness-based control. In [42], a flatness-based control is also presented.
- The paper [43,44] presents two microinverter topologies. First, a interleaved flyback dc-dc converter with unfolding inverter is presented and then a push–pull dc-dc converter with unfolding inverter. The proposed control strategy consists in a simple PR controller to generate a sinusoidal current reference waveform and PI controller to generate a power reference.
- The paper [45] presents a two-stage microinverter and it consists in a step-up isolation dc-dc converter with half-bridge inverter. The control technique consists in a PI controller in order to reduce the third harmonic. Moreover, it consists in a feedforward control.
- The paper [46] presents a full-bridge inverter for microinverter application. The control technique consists in a sliding mode control of the output current.
- The paper [47] presents a quadratic boost dc-dc converter with full-bridge inverter. The control technique consists in a sliding mode control for dc-link voltage and grid current regulation. The paper [48] presents the above topology, but the control strategy is based on PI controllers.
- The paper [49] presents a multi-level single phase microinverter and its control strategy consists in a model predictive control to reduce the steady state error of the grid-injected current. Another control technique used in this microinverter is the PI controller with PR controller proposed in [50].
- The paper [51] presents a single stage boost inverter, composed by a two bidirectional boost dc-dc converter. The control strategy consists in a finite control set model predictive control algorithm with predictions of the system variables.
- The paper [52] presents a full-bridge converter cascaded to a boost converter with other full-bridge converter. The control technique consists in a PI controller for dc-link voltage regulation and a PR controller used in the current control loop.
- The paper [53] presents a T-type microinverter in boundary conduction mode. The control technique consists in a hybrid control based on the proposed voltage equalization and adaptive reverse current control method.
- The paper [54] presents a high-gain Z-source boost converter with H-bridge inverter. The control strategy consists of a PI controller to regulate the dc-link voltage and hysteresis current control to regulate the grid current.
- The paper [55] presents a resonant microinverter and its control strategy consists of different PI controllers.
- The paper [56] presents a microinverter based in a modified current source inverter. The control strategy consists in two PI controllers and transformation.
- The paper [57] presents a flyback dc-dc converter with line-frequency inverter. The control strategy consists in a inverse model with a single closed-loop PI controller.
- The paper [58] presents a boost-half-bridge dc-dc converter and full-bridge inverter. The control technique consists in a repetitive current controller based on fourth-order linear phase IIR filter. The repetitive current controller is used to reduce the total harmonic distortion and current regulation. There is a PI controller in the dc-dc stage.
- The paper [59] presents a flyback-based partial power dc-dc converter with a H-bridge inverter. The control strategy consists in a cascaded control loop (PI controllers) for dc-dc stage and a classical single-phase voltage oriented control algorithm for dc-ac stage.
- The paper [60] presents a coupled inductor based cúk dc-dc converter connected to the line frequency current unfolding stage. The control strategy is comprised of different PI controllers.
- The paper [61] presents a LLC dc-dc converter connected to a full-bridge inverter. The control strategy of dc-ac stage consists in a dead-beat scheme. The control strategy of dc-dc stage consists in a simple closed-loop PI control.
3.2. Island Mode
In [62] a microinverter is presented and it consists of a high frequency dc-ac converter based on a dual active bridge (DAB) operating with zero-voltage-switching (ZVS) (Figure 22). The control strategy is presented in Figure 23 and it consists of three objectives: dc-link voltage regulation, power decoupling, and ac output voltage regulation. First, the dc voltage is regulated by a PI controller that generates the average phase shift signal . The result is added to the ac offset signal to generate the offset signal . Second, a power decoupling controller generates the ac phase shift . It consists of a resonant controller to eliminate oscillations. Finally, two resonant drivers regulate the output ac voltage and are adjusted to reject third order harmonics and to compensate for the effects of second order.
Figure 22.
Microinverter’s topology proposed in [62].
Figure 23.
Control strategy proposed in [62].
In [63], a microinverter comprises a dc-dc flyback converter coupled to an active decoupling circuit and a full-bridge inverter (Figure 24). This can operate in island mode and it is modulated by the pulse density (PDM). Its advantages are: use of electrolytic capacitors of low magnitude and it can operate in soft switching frequency. The proposed control strategy is presented in Figure 25 and is implemented in a Field Programmable Gate Array. The strategy consists of two control loops that control the dc-dc converter and control the full-bridge inverter. The control of the dc-dc stage consists of a voltage controller of the decoupling circuit that generates a input current reference which is compared with the current of the photovoltaic panel . The current controller generates the modulator for the switching sequence. Both controllers mentioned above are PI. On the other hand, the control of the dc-ac stage consists of a voltage controller whose input signal is the comparison of the load voltage with the reference voltage . The controller output is processed by the pulse density modulation generator and generates the pulse sequence for the decoupling circuit and for the single-phase voltage source inverter.
Figure 24.
Microinverter’s topology proposed in [63].
Figure 25.
Control strategy proposed in [63].
3.3. Reactive Power Compensation
In [64], a microinverter is introduced and provides Volt/VAR support to the power grid. The microinverter consists of a first stage with a partial power LLC resonant converter followed by an interleaved full-bridge inverter (Figure 26). The control strategy is presented in Figure 27. First, there is an MPPT algorithm to extract the maximum power from the photovoltaic panel and generate the reference voltage , which is compared to the voltage of the photovoltaic panel . The error is processed by a PI controller and generates the phase-shift angle . In addition, to minimize the phase-shift angle, a switching frequency feedforward loop is implemented, which is generated by the voltage of the dc link , by the output power of the photovoltaic panel and by the reference voltage of the photovoltaic panel. This allows the dc-dc converter to change its switching frequency to maintain soft switching as well as to obtain an appropriate gain. In the dc-ac stage there is a double loop control. The outer voltage loop consists of the dc-link voltage regulation and is compared with a dc reference voltage obtained from a generator as a function of the output power of the photovoltaic panel and the voltage . The error is minimized by a PI controller that generates the reference current in the d-frame . Then, a feedforward loop in terms of the output power of the photovoltaic panel and the voltage is added to the reference current. Both currents are added in d and q frame to generate the reference current . Then the reference current is compared with the grid current and the error is minimized by a PI and resonant control (RC) to generate the duty cycle of the inverter.
Figure 26.
Microinverter’s topology proposed in [64].
Figure 27.
Control strategy proposed in [64].
In [65] a series configuration of microinverters consisting of cascaded full-bridge inverter is presented, where each full-bridge inverter is connected to a single photovoltaic panel (Figure 28). A distributed control strategy is proposed for each independent microinverter, in which the power is shared between the different inverters depending on the power available in the photovoltaic panels and the reactive power is controlled by a single microinverter. The control strategy is presented in Figure 29, whose objectives are: active power regulation, reactive power regulation which entails voltage, and current regulation. The control strategy first consists of an algorithm for tracking the maximum power of the photovoltaic panel to generate the reference panel voltage . The reference voltage is compared to the voltage of the sensed photovoltaic panel . The result is processed by a PI controller and generates the voltage in the d-frame that is multiplied by a sinusoidal generated by a PLL of the voltage in the Point of Common Coupling. This generates the reference output voltage . The reference output voltage is compared to the sensed output voltage of the inverter and it enters a PR controller to generate the reference inductor current . This reference is compared to the sensed inductor current and it enters a PR controller to generate the modulator of the commutation sequence. The switch determines the activation of the reactive power control. The reactive power is then compared with the reference reactive power and the result is processed by a Proportional (P) controller and it generates the voltage of the q frame multiplied by . The result is added to the voltage in the d-frame to obtain the output voltage reference .
Figure 28.
Microinverter’s topology proposed in [65].
Figure 29.
Control strategy proposed in [65].
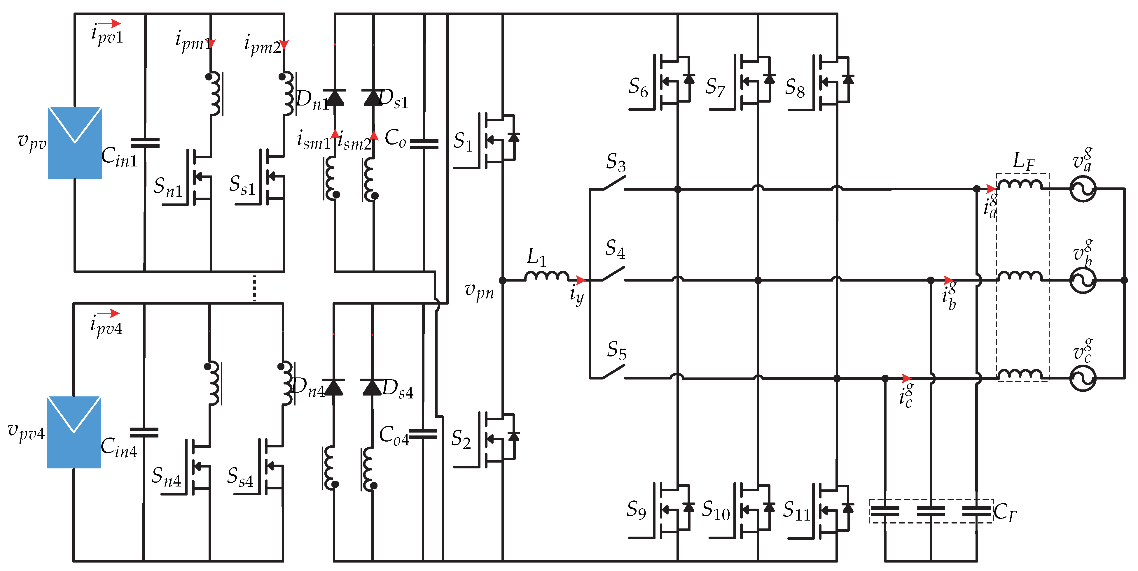
In [66] a dual-stage microinverter without capacitors is proposed, whose dc-dc stage consists of two interleaved flyback dc-dc converters and a third harmonic current injection circuit. The dc-ac stage has a three-phase current source inverter switched at line frequency and an LC output filter (Figure 30). The flyback converter controls the MPPT and the third harmonic current injection circuit regulates the power factor correlation. In Figure 31 the control strategy for the dc-dc stage is presented. On the one hand, there is the Perturb and Observe MPPT algorithm that generates the reference input current of the flyback converter (outer voltage loop), and then a PI controller (inner current loop) regulates the error to generate the modulator d. and are the transfer functions of the first flyback converter and the second flyback converter respectively. To achieve a balance of power between the interleaved converters, a PI controller is used. The difference between the average input current of the primary flyback converter and secondary flyback converter ( y ) goes into a PI controller; the output is added to the duty cycle of the first flyback converter and is subtracted from the duty cycle of the second flyback converter. The photovoltaic panel current is equal to the sum of the currents of the primary flyback converter and secondary flyback converter. Figure 32 shows the control strategy of the current injection circuit and it consists of a PI current controller that compares the inductor current of the third harmonic () with a reference current . The reference current is obtained by the angle of the grid voltage (generated by a PLL), plus the reference power (obtained by the sum of all the electrical powers of the photovoltaic panels), plus the desired output angle . is the transfer function of the current injection circuit of the third harmonic.
Figure 30.
Microinverter’s topology proposed in [66].
Figure 31.
Control strategy of the MPPT proposed in [66].
Figure 32.
Control strategy proposed in [66].
In [25] a control strategy is presented to compensate the reactive power and is presented in Figure 33. This consists mainly of an MPPT algorithm that generates the reference current in d frame (). Then, the currents and are multiplied by and respectively, whose angle is obtained by a PLL. Both reference currents are summed and compared with the grid current that multiplied by a proportional gain generates the variation of the duty cycle . The duty cycle variation plus the nominal duty cycle generates the PWM signal.
Figure 33.
Control strategy proposed in [25].
Other control techniques are as follows:
- The paper [67] presents an active clamp flyback converter with a dual-buck inverter. The control consists of a current control (a 2-pole 2-zero compensator) for a dc-dc stage. The control technique in the dc-ac stage consists in a voltage-loop control (PI controller), a current-loop control (3-pole 3-zero compensator and feedback linearization), and a phase-locked loop. The power control is based a transformation.
- The paper [68] presents a two-stage microinverter and it consists of a bidirectional boost/buck dc-dc converter with coupled inductors and a full-bridge inverter. The control strategy consists of a conventional current control (PI controller) for reactive power compensation.
- The paper [69] presents a quasi Z-source (qZS) single-phase microinverter. The control strategy consists in a model predictive control with low-voltage ride-through capability.
3.4. Microinverter with Energy Storage
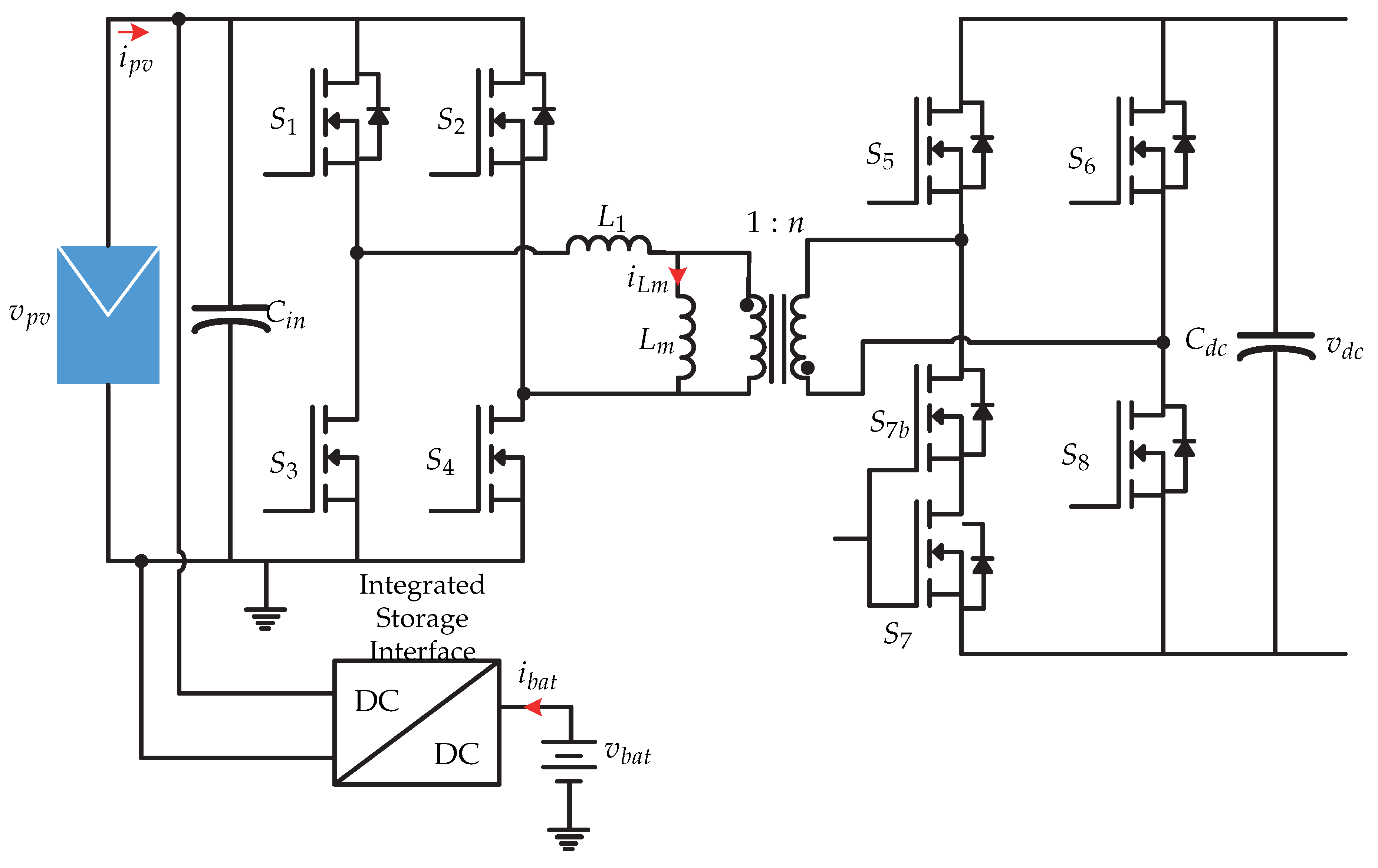
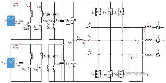
In [70] a microinverter with integrated storage is presented and it consists of a dual active H-bridge dc-dc converter (DAB); in addition, a dc-dc converter connected to a battery is coupled in parallel (Figure 34). This work only presents the connection stage of the photovoltaic panel and the battery with dc-link. The proposed dc-dc converter has two modes: on the first hand, it works as a dual-active H-bridge (DAB) converter, and on the second hand it works as a dual-transistor flyback converter. The proposed dual control strategy is presented in Figure 35. This consists of different conditions of the power flow P, which depending on the condition, the flyback mode or dual active H-bridge mode is selected. The article [70] does not present more details of the control strategy, it only mentions that the comparison between the power flow calculated with the reference is processed by a controller generating , to then generate the switching sequence of the flyback mode. In the case of DAB mode, the controller generates an angle to regulate the power flow tofrom the dc-ac stage. The multiplexer determines the sequence of commutation depending on the selected mode.
Figure 34.
Microinverter’s topology proposed in [70].
Figure 35.
Control strategy proposed in [70].
Other control techniques are as follows:
- The paper [71] presents a high-frequency push–pull topology with galvanic isolation with a voltage source inverter. The control technique consists of MPPT controller, a battery charge algorithm (constant current followed by constant voltage control), a dc-link voltage regulator (PI controller), and a current-loop control based a model predictive control.
- The paper [72] presents a dual-active bridge microinverter topology with integrated energy storage capability. The control strategy comprises a cascaded loop with two PI controllers and a two-loop approach with PI controller and PR controller.
3.5. Multi-Modes or Multiples Functions
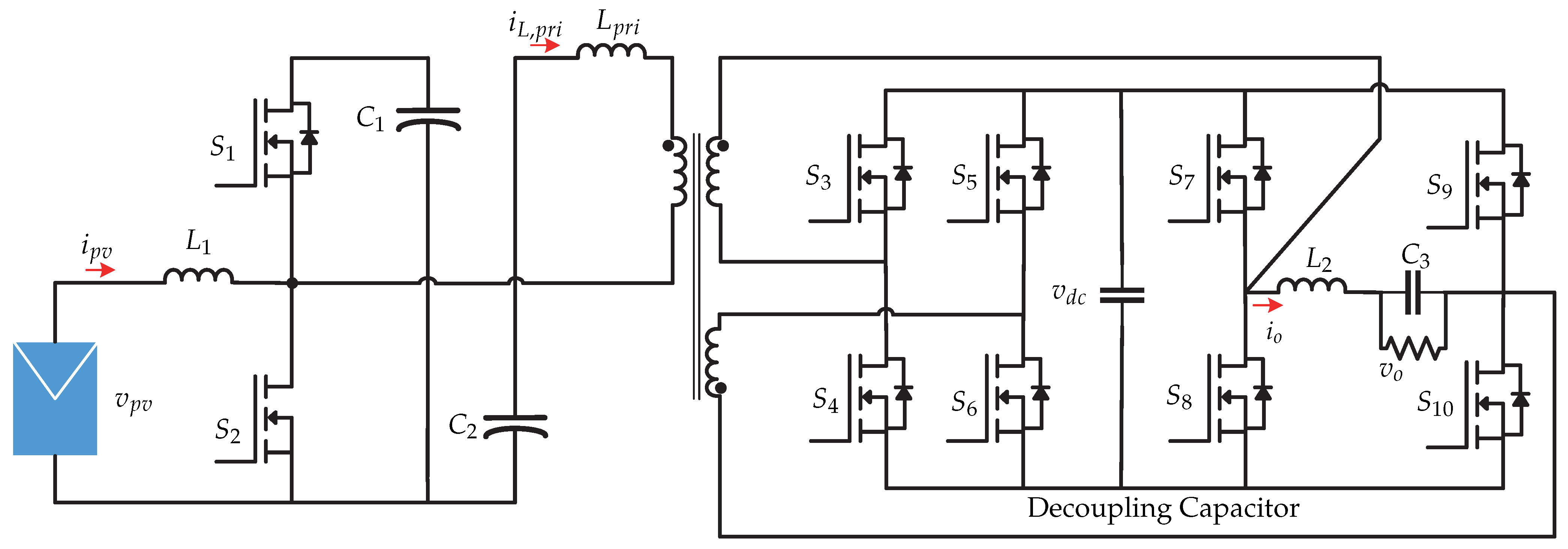
In [73], two-stage topology of microinverters is presented and the multi-mode control strategy is presented in Figure 36. The first stage is a active-clamped current-fed push–pull converter and the second stage is an full-bridge inverter. These microinverters are connected to each other in cascade, between the grid and the load Figure 37). It has three operation modes: (1) grid-connected mode (GCM), (2) line-interactive mode (LIM), and (3) stand-alone mode (SAM). The multi-mode control strategy is presented in Figure 36. First, the dc-dc converter regulates the dc-link voltage by means of a PI type voltage controller. The full-bridge inverter is commanded by the output current control , whose reference is generated from the GCM, SAM, or LIM modes. The island detector allows to select the grid-connected mode or off-grid mode through MS1. In the event of a power grid failure, the SS switch opens and the island detector selects SAM mode. In SAM mode, a controller regulates the ac voltage of the inverter and it generates the reference current . In the case that the grid voltage is maintained under normal conditions, the SS switch remains closed; therefore, the microinverter is connected to the grid. In this case, there are two modes of operation, the GCM or the LIM. They are selected by the MS2 signal in order to determine the reference current amplitude o . In the case of GCM mode, an MPPT algorithm is used to inject the maximum available power from the photovoltaic panel into the grid. The MPPT algorithm generates the voltage reference of the photovoltaic panel and it is compared to the sensed voltage panel , which then through a voltage controller generates the reference current . In LIM mode, the reference current is generated by the minimum value of the voltage controller of the photovoltaic panel and an ac coupling controller, whose input signals are the output voltage and the load current .
Figure 36.
Control strategy proposed in [73].
Figure 37.
Microinverter’s topology proposed in [73].
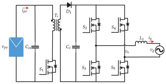
In [74,75,76] a dual-stage microinverter is presented and it consists of a push–pull dc-dc converter connected to a full-bridge inverter (Figure 38). The proposal of the article is a microinverter that can operate both in island mode and in mode connected to the electrical grid without the need to modify the control algorithm. In grid-connected mode, the microinverter must inject electrical power; on the other hand, in island mode, the microinverter must deliver an appropriate ac voltage to local loads. The control strategy of Figure 39 for the grid-connected mode consists of an internal loop that controls the injection of current , while an external loop controls the voltage of the dc-link . In this case, the push–pull converter controls the MPPT algorithm, whose reference voltage is compared with the voltage of the photovoltaic panel that is processed by a voltage controller. In addition, the proposed control in the dc-dc stage limits the transformer current to avoid its saturation.
Figure 38.
Microinverter’s topology proposed in [74,75,76].
Figure 39.
Control strategy proposed in [74,75,76].
On the other hand, in Figure 40, the control strategy in island mode is presented. In island mode, the inner current loop does not change with respect to the aforementioned, but the outer voltage loop regulates the output voltage (voltage source control algorithm). This is compared to a reference voltage , generated by a droop control as a function of active and reactive power. The control of the dc-dc stage controls the voltage in the dc link by means of a voltage controller generating the limit of the reference voltage and is added to the reference voltage of the photovoltaic panel. All voltage controllers are PI, while current controllers are PR. The characteristic of the proposed reconfigurable control is that there are no transients between the microinverter and the load when switching from one mode to another.
Figure 40.
Control strategy proposed in [74,75].
Other control techniques are as follows:
- The paper [77] presents a two-stage microinverter and it consists of dc-dc triple active bridge (TAB) converter that integrates back-up battery; and the second stage is a voltage source inverter (VSI) that operates in both grid-connected mode (GCM) and stand-alone mode (SAM). The control algorithm consists in a central control based in a mode transition scheme. Each mode has PI controllers to regulate the current grid, current load, and dc-link voltage; it has a PR controller to regulate the load voltage.
- The paper [78] presents a buck-boost dc-dc converter cascaded interleaved flyback dc-dc converter with a unfolding bridge inverter. The control technique consists in a droop control and a peak current control.
- The paper [79] presents a current-fed push–pull, full-wave rectifier with full-bridge. The microinverter can operate in island mode and grid mode. The control technique comprises of different PI controllers for both modes.
4. Discussion
Table 1 presents the characteristics of the revised control strategies, in order to make a comparison between them. Table 1 shows the stability results as a function of the gain margin (GM) and phase margin (PM). In addition, the quality of the signals is presented as a function of the total harmonic distortion (THD) and the dynamic responses are also presented as a function of the settling time () in millisecond and the overshoot (). In addition, the efficiency of the maximum power point tracking algorithm (MPPT) is presented.
Table 1.
Characteristics of the revised control strategies.
Most of the authors use a PI controllers because they are simple and easy to design. As the microinverters are non-linear systems, the PI control is capable of working properly only in a reduced operating region, this being a disadvantage of the controller. In addition, it is necessary to determine the gain values of the controller, which is sensitive to variations and uncertainty of the microinverter parameters [80]. In addition, the revised articles tend to use the PR control that has better performance in the regulation of alternating current as compared to the PI control [81]; however, it also has the problem of sensitivity to variations and uncertainties. From this point of view, a feasible solution is to implement other control techniques, such as model-based predictive control [82], feedback linearization control [83], and fuzzy logic control [84].
In addition, as can be seen in Table 1, the different characteristics depend on both the topology (design) and the control strategy. The design determines the values of the various components contained in the microinverter to meet voltage and current requirements and also determines the size of the microinverter. In addition, this determines the voltage and current ratings of the power semiconductors. The selection of electronic components will mainly influence the efficiency of the microinverter. Finally, once the topology is designed and the components are selected, it is necessary to regulate the voltage and current levels despite the presence of disturbances. Therefore, it is necessary to implement control techniques that ensure a correct operation of the microinverter to meet the different voltage and current requirements and thereby increase the reliability and robustness of the microinverter.
5. Conclusions
This article presented an overview of microinverters and a review of control strategies for applications such as grid-connected, island mode, reactive power compensation, incorporation of energy storage, and multi-modes. Microinverters are a promising solution to mitigate the problems of using photovoltaic panels, such as partial shading. Within the reviews it can be inferred that there is an increase of studies on microinverters, due to the advancement of semiconductor technology as well as cost reduction. From the point of view of the control strategy, research tends to use PI controllers and PR.
The control strategies were studied for the different applications in microinverters. The proposed control strategy was described as well as the associated power converters. It can be mentioned that due to the advancement of microprocessors, it is tending to the incorporation of multiple controls and multiple modes in the microinverters, increasing reliability and functionality of the photovoltaic system.
Finally, it can be mentioned that although the design and selection of the electronic components in a power converter topology is important and essential in the conversion efficiency, the design of the control strategy is a third important factor in increasing the reliability and functionality of microinverters.
Funding
This work was supported by the Chilean Government under Project CONICYT/FON-DECYT 1191028, ANID Becas/Doctorado Nacional 21201878, and Universidad of Talca.
Institutional Review Board Statement
Not applicable.
Informed Consent Statement
Not applicable.
Data Availability Statement
Not applicable.
Conflicts of Interest
The authors declare no conflict of interest.
Abbreviations
The main abbreviations and nomenclatures that are used in this manuscript are listed below:
| ACC | Phase Accumulator |
| DAB | Dual active bridge |
| DMR | Dual Mode Rectifier |
| CVT | Constant Voltage Method |
| EMI | Electromagnetic Interference |
| GCM | Grid Connected Mode |
| GM | Gain Margin |
| HC | Harmonic Compensator |
| LIM | Line-interactive Mode |
| PCM | Peak Current Control |
| PDM | Pulse Density Modulator |
| PM | Phase Margin |
| SAM | Standalone Mode |
| RC | Repetitive Controller |
| THD | Total Harmonic Distortion |
| ZVS | Zero Voltage Switching |
| Voltage amplitude reference | |
| DC-link capacitor | |
| Filter capacitor | |
| Input capacitor | |
| Capacitor | |
| Output capacitor | |
| Resonant capacitor | |
| d | Duty cycle |
| Duty cycle in continuous conduction mode | |
| Duty cycle in discontinuous conduction mode | |
| Diode n, where | |
| Diode n of the microinverter | |
| Rated duty cycle | |
| Hybrid nominal duty ratio | |
| Switching signal pattern | |
| E | Amplitude of the inverter voltage |
| Enable the mode selector | |
| Reference of switching frequency | |
| Sampling frequency | |
| Switching frequency | |
| Transfer function | |
| Battery current | |
| Current of capacitor | |
| d Frame current | |
| Grid current | |
| Amplitude of the grid current reference | |
| Inductor current | |
| Load current | |
| Current of the primary side transformer | |
| Current of the secondary side transformer | |
| Current amplitude limit reference | |
| Photovoltaic panel current | |
| Estimated photovoltaic panel current | |
| Output current | |
| q Frame current | |
| k | Sensor gain |
| Derivative gain | |
| Duty ratio | |
| Proportional gain | |
| Filter inductor | |
| Input inductor | |
| Magnetizing inductor | |
| Inductor n, where | |
| Output inductor n, where | |
| Inductor of transformer | |
| Resonant inductor | |
| m | Amplitude droop coefficient |
| Modulator signal | |
| Overshoot | |
| n | Frequency droop coefficient |
| Output power of the inverter | |
| Power reference | |
| P | Active power |
| Photovoltaic panel power | |
| Q | Reactive power |
| R | Resistor |
| Gating voltages for switches | |
| Switch n, where | |
| Fixed on-time | |
| Settling time | |
| Switching period | |
| Inverter voltage | |
| Battery voltage | |
| Voltage between the terminals | |
| Voltage in the d frame | |
| DC-link voltage | |
| Voltage of capacitor | |
| Grid voltage | |
| Voltage in the maximum power point | |
| Maximum value of the dc-link voltage | |
| Medium value of the dc-link voltage | |
| Minimum value of the dc-link voltage | |
| Limit voltage reference | |
| Output voltage | |
| Magnitude of the output phase voltage. | |
| Voltage in the point common coupling | |
| Photovoltaic panel voltage | |
| Voltage in the q frame | |
| Disturbance or variation | |
| Output angle | |
| Offset signal | |
| Angle of the grid voltage | |
| Frequency of the inverter voltage |
References
- Kouro, S.; Leon, J.I.; Vinnikov, D.; Franquelo, L.G. Grid-Connected Photovoltaic Systems: An Overview of Recent Research and Emerging PV Converter Technology. IEEE Ind. Electron. Mag. 2015, 9, 47–61. [Google Scholar] [CrossRef]
- Masson, G.; Kaizuka, I. Trends in Photovoltaic Applications 2020. International Energy Agency Photovoltaic Power System Report. 2020. Available online: https:iea-pvps.org/wp-content/uploads/2020/11/IEA_PVPS_Trends_Report_2020-1.pdf (accessed on 25 August 2021).
- Yan, Y.; Xiang, L.; Dianfeng, W. Integrated Solutions for Photovoltaic Grid Connection: Increasing the Reliability of Solar Power. IEEE Power Energy Mag. 2014, 12, 84–91. [Google Scholar] [CrossRef]
- Anzalchi, A.; Sundararajan, A.; Moghadasi, A.; Sarwat, A. High-Penetration Grid-Tied Photovoltaics: Analysis of Power Quality and Feeder Voltage Profile. IEEE Ind. Appl. Mag. 2019, 25, 83–94. [Google Scholar] [CrossRef]
- Freddy, T.K.S.; Rahim, N.A. Photovoltaic Inverter Topologies for Grid Integration Applications; Springer: Berlin/Heidelberg, Germany, 2016; pp. 13–42. [Google Scholar]
- Yang, Y.; Kim, K.; Blaabjerg, F.; Sangwongwanich, A. Advances in Grid-Connected Photovoltaic Power Conversion Systems; Woodhead Publishing: Shaxton, UK, 2018. [Google Scholar]
- Ikkurti, H.P.; Saha, S. A comprehensive techno-economic review of microinverters for Building Integrated Photovoltaics (BIPV). Renew. Sustain. Energy Rev. 2015, 47, 997–1006. [Google Scholar] [CrossRef]
- Alluhaybi, K.; Batarseh, I.; Hu, H. Comprehensive Review and Comparison of Single-Phase Grid-Tied Photovoltaic Microinverters. IEEE J. Emerg. Sel. Top. Power Electron. 2020, 8, 1310–1329. [Google Scholar] [CrossRef]
- Xiao, W.; Moursi, M.; Khan, O.; Infield, D. A Review of Grid-Tied Converter Topologies Used in Photovoltaic Systems. Renew. Power Gener. IET 2016, 10, 1543–1551. [Google Scholar] [CrossRef] [Green Version]
- Sher, H.A.; Addoweesh, K.E. Micro-inverters—Promising solutions in solar photovoltaics. Energy Sustain. Dev. 2012, 16, 389–400. [Google Scholar] [CrossRef]
- Garcia-Rodriguez, L.; Jones, V.; Balda, J.; Lindstrom, E.; Oliva, A.; Gonzalez-Llorente, J. Design of a GaN-based microinverter for photovoltaic systems. In Proceedings of the 2014 IEEE 5th International Symposium on Power Electronics for Distributed Generation Systems (PEDG), Galway, Ireland, 24–27 June 2014; pp. 1–6. [Google Scholar] [CrossRef]
- Zhang, H.; Li, X.; Xiao, S.; Balog, R.S. Hybrid hysteresis current control and low-frequency current harmonics mitigation based on proportional resonant in dc/ac inverter. IET Power Electron. 2018, 11, 2093–2101. [Google Scholar] [CrossRef]
- Jiang, S.; Cao, D.; Li, Y.; Peng, F.Z. Grid-Connected Boost-Half-Bridge Photovoltaic Microinverter System Using Repetitive Current Control and Maximum Power Point Tracking. IEEE Trans. Power Electron. 2012, 27, 4711–4722. [Google Scholar] [CrossRef]
- Jiang, S.; Cao, D.; Peng, F.Z.; Li, Y. Grid-connected boost-half-bridge photovoltaic micro inverter system using repetitive current control and maximum power point tracking. In Proceedings of the 2012 Twenty-Seventh Annual IEEE Applied Power Electronics Conference and Exposition (APEC), Orlando, FL, USA, 5–9 February 2012; pp. 590–597. [Google Scholar] [CrossRef]
- Chen, L.; Hu, C.; Zhang, Q.; Zhang, K.; Batarseh, I. Modeling and Triple-Loop Control of ZVS Grid-Connected DC/AC Converters for Three-Phase Balanced Microinverter Application. IEEE Trans. Power Electron. 2015, 30, 2010–2023. [Google Scholar] [CrossRef]
- Chen, L.; Amirahmadi, A.; Zhang, Q.; Kutkut, N.; Batarseh, I. Design and Implementation of Three-Phase Two-Stage Grid-Connected Module Integrated Converter. IEEE Trans. Power Electron. 2014, 29, 3881–3892. [Google Scholar] [CrossRef]
- Chen, F.; Zhang, Q.; Amirahmadi, A.; Batarseh, I. Modeling and analysis of DC-link voltage for three-phase four-wire two-stage micro-inverter. In Proceedings of the 2014 IEEE Applied Power Electronics Conference and Exposition-APEC 2014, Fort Worth, TX, USA, 16–20 March 2014; pp. 3000–3005. [Google Scholar] [CrossRef]
- Rajeev, M.; Agarwal, V. Analysis and Control of a Novel Transformer-Less Microinverter for PV-Grid Interface. IEEE J. Photovoltaics 2018, 8, 1110–1118. [Google Scholar] [CrossRef]
- Falconar, N.; Beyragh, D.S.; Pahlevani, M. An Adaptive Sensorless Control Technique for a Flyback-Type Solar Tile Microinverter. IEEE Trans. Power Electron. 2020, 35, 13554–13562. [Google Scholar] [CrossRef]
- Falconar, N.; Beyragh, D.S.; Pahlevani, M. A novel control system for solar tile micro-inverters. In Proceedings of the 2018 IEEE Applied Power Electronics Conference and Exposition (APEC), San Antonio, TX, USA, 4–8 March 2018; pp. 375–380. [Google Scholar] [CrossRef]
- Öztürk, S.; Çadırcı, I. A Generalized and Flexible Control Scheme for Photovoltaic Grid-Tie Microinverters. IEEE Trans. Ind. Appl. 2018, 54, 505–516. [Google Scholar] [CrossRef]
- Öztürk, S.; Çaditoi, I. A generalized and flexible control scheme for photovoltaic grid-tie microinverters. In Proceedings of the 2015 International Conference on Renewable Energy Research and Applications (ICRERA), Palermo, Italy, 22–25 November 2015; pp. 699–703. [Google Scholar] [CrossRef]
- Öztürk, S.; Çadirci, I. A generalized control approach for photovoltaic grid-tie microinverters. In Proceedings of the 2015 Intl Aegean Conference on Electrical Machines Power Electronics (ACEMP), 2015 Intl Conference on Optimization of Electrical Electronic Equipment (OPTIM) 2015 Intl Symposium on Advanced Electromechanical Motion Systems (ELECTROMOTION), Side, Turkey, 2–4 September 2015; pp. 800–806. [Google Scholar] [CrossRef]
- Öztürk, S.; Çadirci, I. DSPIC microcontroller based implementation of a flyback PV microinverter using Direct Digital Synthesis. In Proceedings of the 2013 IEEE Energy Conversion Congress and Exposition, Denver, CO, USA, 15–19 September 2013; pp. 3426–3433. [Google Scholar] [CrossRef]
- Cha, W.; Cho, Y.; Kwon, J.; Kwon, B. Highly Efficient Microinverter With Soft-Switching Step-Up Converter and Single-Switch-Modulation Inverter. IEEE Trans. Ind. Electron. 2015, 62, 3516–3523. [Google Scholar] [CrossRef]
- Fang, Y.; Ma, X. A Novel PV Microinverter With Coupled Inductors and Double-Boost Topology. IEEE Trans. Power Electron. 2010, 25, 3139–3147. [Google Scholar] [CrossRef]
- Shen, Y.; Wang, H.; Shen, Z.; Yang, Y.; Blaabjerg, F. A 1-MHz Series Resonant DC–DC Converter With a Dual-Mode Rectifier for PV Microinverters. IEEE Trans. Power Electron. 2019, 34, 6544–6564. [Google Scholar] [CrossRef] [Green Version]
- Shen, Y.; Wang, H.; Shen, Z.; Yang, Y.; Blaabjerg, F. Series Resonant DC-DC Converter With Dual-Mode Rectifier for PV Microinverters. In Proceedings of the 2018 International Power Electronics Conference (IPEC-Niigata 2018-ECCE Asia), Niigata, Japan, 20–24 May 2018; pp. 1788–1792. [Google Scholar] [CrossRef]
- Lee, S.; Cha, W.; Kwon, J.; Kwon, B. Control Strategy of Flyback Microinverter With Hybrid Mode for PV AC Modules. IEEE Trans. Ind. Electron. 2016, 63, 995–1002. [Google Scholar] [CrossRef]
- Yaqoob, S.J.; Obed, A.; Zubo, R.; Al-Yasir, Y.I.A.; Fadhel, H.; Mokryani, G.; Abd-Alhameed, R.A. Flyback Photovoltaic Micro-Inverter with a Low Cost and Simple Digital-Analog Control Scheme. Energies 2021, 14, 4239. [Google Scholar] [CrossRef]
- El Aroudi, A.; Debbat, M.; Al-Numay, M.; Abouloiafa, A. Fast-Scale Instability and Stabilization by Adaptive Slope Compensation of a PV-Fed Differential Boost Inverter. Appl. Sci. 2021, 11, 2106. [Google Scholar] [CrossRef]
- Abdel-Rahim, O.; Alamir, N.; Abdelrahem, M.; Orabi, M.; Kennel, R.; Ismeil, M.A. A Phase-Shift-Modulated LLC-Resonant Micro-Inverter Based on Fixed Frequency Predictive-MPPT. Energies 2020, 13, 1460. [Google Scholar] [CrossRef] [Green Version]
- Valderrama-Blavi, H.; Rodríguez-Ramos, E.; Olalla, C.; Genaro-Muñoz, X. Sliding-Mode Approaches to Control a Microinverter Based on a Quadratic Boost Converter. Energies 2019, 12, 3697. [Google Scholar] [CrossRef] [Green Version]
- Dong, M.; Tian, X.; Li, L.; Song, D.; Wang, L.; Zhao, M. Model-Based Current Sharing Approach for DCM Interleaved Flyback Micro-Inverter. Energies 2018, 11, 1685. [Google Scholar] [CrossRef] [Green Version]
- Hsieh, H.I.; Hou, J. Realization of Interleaved PV Microinverter by Quadrature-Phase-Shift SPWM Control. IEEJ J. Ind. Appl. 2015, 4, 643–649. [Google Scholar] [CrossRef]
- Hsieh, H.I.; Hsieh, G.C.; Hou, J. Realization study of interleaved PV microinverter by quadrature-phase-shift SPWM control. In Proceedings of the 2014 International Power Electronics Conference (IPEC-Hiroshima 2014-ECCE ASIA), Hiroshima, Japan, 18–21 May 2014; pp. 526–531. [Google Scholar] [CrossRef]
- Kim, K.S.; Jeong, S.G.; Kwon, B.H. Single power-conversion DAB microinverter with safe commutation and high efficiency for PV power applications. Sol. Energy 2019, 193, 676–683. [Google Scholar] [CrossRef]
- Gaafar, M.A.; Ibrahim, E.A.; Orabi, M. Multi-input transformer-less four-wire microinverter with distributed MPPT for PV systems. Int. J. Circuit Theory Appl. 2021, 49, 1704–1725. [Google Scholar] [CrossRef]
- Evran, F. Design and control of an LCL-type single-phase grid-connected inverter with inverter current feedback using the phase-delay method. Turk. J. Electr. Eng. Comput. Sci. 2019, 27, 4702–4714. [Google Scholar] [CrossRef]
- Yahya, A.; El Fadil, H.; Oulcaid, M.; Ammeh, L.; Giri, F.; Guerrero, J.M. Control of Grid Connected Photovoltaic Systems with Microinverters: New Theoretical Design and Numerical Evaluation. Asian J. Control. 2018, 20, 906–918. [Google Scholar] [CrossRef]
- Renaudineau, H.; Lopez, D.; Flores-Bahamonde, F.; Kouro, S. Flatness-based control of a boost inverter for PV microinverter application. In Proceedings of the 2017 IEEE 8th International Symposium on Power Electronics for Distributed Generation Systems (PEDG), Florianopolis, Brazil, 17–20 April 2017; pp. 1–6. [Google Scholar] [CrossRef]
- Lopez, D.; Flores-Bahamonde, F.; Renaudineau, H.; Kouro, S. Double voltage step-up photovoltaic microinverter. In Proceedings of the 2017 IEEE International Conference on Industrial Technology (ICIT), Toronto, ON, Canada, 22–25 March 2017; pp. 406–411. [Google Scholar] [CrossRef]
- Caiza, D.L.; Kouro, S.; Flores-Bahamonde, F.; Hernandez, R. Unfolding PV Microinverter Current Control: Rectified Sinusoidal vs Sinusoidal Reference Waveform. In Proceedings of the 2018 IEEE Energy Conversion Congress and Exposition (ECCE), Portland, OR, USA, 23–27 September 2018; pp. 7094–7100. [Google Scholar] [CrossRef]
- Lopez, D.; Renaudineau, H.; Flores-Bahamonde, F.; Kouro, S. Evaluation of photovoltaic microinverter configurations based on different converter stages and step-up voltage ratios. In Proceedings of the 2017 19th European Conference on Power Electronics and Applications (EPE’17 ECCE Europe), Warsaw, Poland, 11–14 September 2017; pp. P.1–P.8. [Google Scholar] [CrossRef]
- Vongkoon, P.; Liutanakul, P.; Wiwatcharagoses, N. Analysis and Design of DC Bus Voltage Control Regarding Third Harmonic Reduction and Dynamic Improvement for Half-Bridge Microinverter. In Proceedings of the 2018 15th International Conference on Electrical Engineering/Electronics, Computer, Telecommunications and Information Technology (ECTI-CON), Chiang Rai, Thailand, 18–21 July 2018; pp. 17–20. [Google Scholar] [CrossRef]
- Lopez-Santos, O.; Garcia, G.; Martinez-Salamero, L.; Cortes-Torres, L. Suppressing the effect of the DC-link voltage ripple on the current control of a sliding-mode controlled microinverter. In Proceedings of the 2015 CHILEAN Conference on Electrical, Electronics Engineering, Information and Communication Technologies (CHILECON), Santiago, Chile, 28–30 October 2015; pp. 447–452. [Google Scholar] [CrossRef]
- Lopez-Santos, O.; García, G.; Martinez-Salamero, L. Derivation of a global model of a two-stage photovoltaic microinverter using sliding-mode control. In Proceedings of the 2015 IEEE 13th Brazilian Power Electronics Conference and 1st Southern Power Electronics Conference (COBEP/SPEC), Fortaleza, Brazil, 29 November–2 December 2015; pp. 1–6. [Google Scholar] [CrossRef]
- Sahu, P.K.; Shaw, P.; Maity, S. Modeling and control of grid-connected DC/AC converters for single-phase micro-inverter application. In Proceedings of the 2015 Annual IEEE India Conference (INDICON), New Delhi, India, 17–20 December 2015; pp. 1–6. [Google Scholar] [CrossRef]
- Abdeen, E.; Gaafar, M.A.; Orabi, M.; Wang, F. Predictive Control of Multi-Level Single Phase Microinverter. In Proceedings of the 2019 IEEE International Symposium on Predictive Control of Electrical Drives and Power Electronics (PRECEDE), Quanzhou, China, 31 May–2 June 2019; pp. 1–5. [Google Scholar] [CrossRef]
- Abdeen, E.; Gaafar, M.A.; Orabi, M.; Youssef, M. A Novel High Gain Single-phase Transformer-less Multi-level Micro-inverter. In Proceedings of the 2019 IEEE Applied Power Electronics Conference and Exposition (APEC), Anaheim, CA, USA, 17–21 March 2019; pp. 3263–3268. [Google Scholar] [CrossRef]
- Lopez, D.; Flores-Bahamonde, F.; Kouro, S.; Perez, M.A.; Llor, A.; Martínez-Salamero, L. Predictive control of a single-stage boost DC-AC photovoltaic microinverter. In Proceedings of the IECON 2016–42nd Annual Conference of the IEEE Industrial Electronics Society, Florence, Italy, 23–26 October 2016; pp. 6746–6751. [Google Scholar] [CrossRef]
- Bahraini, F.; Abrishamifar, A.; Rahmati, A. A Single-Phase Grid-Connected PV Microinverter With Very Low DC Bus Capacitance, Low THD, and Improved Transient Response. In Proceedings of the 2019 10th International Power Electronics, Drive Systems and Technologies Conference (PEDSTC), Shiraz, Iran, 12–14 February 2019; pp. 481–486. [Google Scholar] [CrossRef]
- Wan, C.; Li, L.; Wang, C. Adaptive reverse current control and voltage equalization strategy for T-type BCM Microinverter. In Proceedings of the IECON 2020 The 46th Annual Conference of the IEEE Industrial Electronics Society, Singapore, 18–21 October 2020; pp. 1217–1222. [Google Scholar] [CrossRef]
- Prabhu, N.S.; Viswadev, R.; Venkatesaperumal, B.; Mishra, S. A Transformerless Photovoltaic Microinverter using High-gain Z-Source Boost Converter for Single-phase Grid connected Applications. In Proceedings of the 2020 IEEE International Conference on Power Electronics, Smart Grid and Renewable Energy (PESGRE2020), Cochin, India, 2–4 January 2020; pp. 1–6. [Google Scholar] [CrossRef]
- Zhao, X.; Zhang, L.; Ma, Q.; Lai, J.S. Modeling and control of a wide-input hybrid resonant microconverter for photovoltaic applications. In Proceedings of the 2016 Asian Conference on Energy, Power and Transportation Electrification (ACEPT), Singapore, 25–27 October 2016; pp. 1–6. [Google Scholar] [CrossRef]
- Lorenzani, E.; Immovilli, F.; Bianchini, C.; Bellini, A. Performance analysis of a modified Current Source Inverter for photovoltaic microinverter applications. In Proceedings of the IECON 2013–39th Annual Conference of the IEEE Industrial Electronics Society, Vienna, Austria, 10–13 November 2013; pp. 1809–1814. [Google Scholar] [CrossRef]
- Liu, W.; Yang, L.; Chen, W.; Wang, Y.; Wang, D.; Li, S. Grid current control of flyback type Micro Inverter based on FASVM. In Proceedings of the 2016 35th Chinese Control Conference (CCC), Chengdu, China, 27–29 July 2016; pp. 8716–8720. [Google Scholar] [CrossRef]
- Dhivya, R.; Jaiganesh, K.; Duraiswamy, K. Performance analysis of boost half bridge photovoltaic microinverter using RCC variable step size algorithm. In Proceedings of the 2013 International Conference on Renewable Energy and Sustainable Energy (ICRESE), Coimbatore, India, 5–6 December 2013; pp. 75–80. [Google Scholar] [CrossRef]
- Zapata, J.W.; Renaudineau, H.; Kouro, S.; Perez, M.A.; Meynard, T.A. Partial power DC-DC converter for photovoltaic microinverters. In Proceedings of the IECON 2016–42nd Annual Conference of the IEEE Industrial Electronics Society, Florence, Italy, 23–26 October 2016; pp. 6740–6745. [Google Scholar] [CrossRef]
- Bhattacharya, A.; Paul, A.R.; Chatterjee, K. A Coupled Inductor Based Ćuk Microinverter for Grid Connected Photovoltaic Applications. In Proceedings of the 2020 IEEE International Conference on Power Electronics, Drives and Energy Systems (PEDES), Jaipur, India, 16–19 December 2020; pp. 1–6. [Google Scholar] [CrossRef]
- Xingkui, M.; Qisheng, H.; Qingbo, K.; Yudi, X.; Zhe, Z.; Andersen, M.A.E. Grid-connected photovoltaic micro-inverter with new hybrid control LLC resonant converter. In Proceedings of the IECON 2016–42nd Annual Conference of the IEEE Industrial Electronics Society, Florence, Italy, 23–26 October 2016; pp. 2319–2324. [Google Scholar] [CrossRef] [Green Version]
- Chakraborty, S.; Chattopadhyay, S. A Dual-Active-Bridge-Based Fully ZVS HF-Isolated Inverter With Low Decoupling Capacitance. IEEE Trans. Power Electron. 2020, 35, 2615–2628. [Google Scholar] [CrossRef]
- Korosec, L.; Konjedic, T.; Truntic, M.; Rodic, M.; Milanovic, M. Field programmable gate array-based control method for a pulse density modulated microinverter operating in island mode. IET Power Electron. 2016, 9, 2621–2630. [Google Scholar] [CrossRef]
- Dong, D.; Agamy, M.S.; Harfman-Todorovic, M.; Liu, X.; Garces, L.; Zhou, R.; Cioffi, P. A PV Residential Microinverter With Grid-Support Function: Design, Implementation, and Field Testing. IEEE Trans. Ind. Appl. 2018, 54, 469–481. [Google Scholar] [CrossRef]
- Zhang, L.; Sun, K.; Li, Y.W.; Lu, X.; Zhao, J. A Distributed Power Control of Series-Connected Module-Integrated Inverters for PV Grid-Tied Applications. IEEE Trans. Power Electron. 2018, 33, 7698–7707. [Google Scholar] [CrossRef]
- Feng, J.; Wang, H.; Xu, J.; Su, M.; Gui, W.; Li, X. A Three-Phase Grid-Connected Microinverter for AC Photovoltaic Module Applications. IEEE Trans. Power Electron. 2018, 33, 7721–7732. [Google Scholar] [CrossRef]
- Burbano-Benavides, D.S.; Ortiz-Sotelo, O.D.; Revelo-Fuelagán, J.; Candelo-Becerra, J.E. Design of an On-Grid Microinverter Control Technique for Managing Active and Reactive Power in a Microgrid. Appl. Sci. 2021, 11, 4765. [Google Scholar] [CrossRef]
- Min, G.H.; Lee, K.H.; Ha, J.I.; Kim, M.H. Design and Control of Single-Phase Grid-Connected Photovoltaic Microinverter with Reactive Power Support Capability. In Proceedings of the 2018 International Power Electronics Conference (IPEC-Niigata 2018-ECCE Asia), Niigata, Japan, 20–24 May 2018; pp. 2500–2504. [Google Scholar] [CrossRef]
- Jain, S.; Easley, M.; Shadmand, M.B.; Mirafzal, B. Decoupled active and reactive power predictive control of impedance source microinverter with LVRT capability. In Proceedings of the 2018 IEEE Power and Energy Conference at Illinois (PECI), Champaign, IL, USA, 22–23 February 2018; pp. 1–6. [Google Scholar] [CrossRef]
- Poshtkouhi, S.; Trescases, O. Flyback Mode for Improved Low-Power Efficiency in the Dual-Active-Bridge Converter for Bidirectional PV Microinverters With Integrated Storage. IEEE Trans. Ind. Appl. 2015, 51, 3316–3324. [Google Scholar] [CrossRef]
- Barros, L.A.M.; Tanta, M.; Sousa, T.J.C.; Afonso, J.L.; Pinto, J.G. New Multifunctional Isolated Microinverter with Integrated Energy Storage System for PV Applications. Energies 2020, 13, 4016. [Google Scholar] [CrossRef]
- Chakraborty, S.; Chattopadhyay, S. A multi-port, isolated PV microinverter with low decoupling capacitance amp; integrated battery charger. In Proceedings of the 2016 IEEE Energy Conversion Congress and Exposition (ECCE), Milwaukee, WI, USA, 18–22 September 2016; pp. 1–8. [Google Scholar] [CrossRef]
- Chiang, H.; Lin, F.; Chang, J. Novel Control Method for Multimodule PV Microinverter With Multiple Functions. IEEE Trans. Power Electron. 2018, 33, 5869–5879. [Google Scholar] [CrossRef]
- Trujillo Rodriguez, C.; Velasco de la Fuente, D.; Garcera, G.; Figueres, E.; Guacaneme Moreno, J.A. Reconfigurable Control Scheme for a PV Microinverter Working in Both Grid-Connected and Island Modes. IEEE Trans. Ind. Electron. 2013, 60, 1582–1595. [Google Scholar] [CrossRef] [Green Version]
- Trujillo, C.L.; Velasco, D.; Figueres, E.; Garcera, G.; Ortega, R. Modeling and control of a push-pull converter for photovoltaic microinverters operating in island mode. Appl. Energy 2011, 88, 2824–2834. [Google Scholar] [CrossRef] [Green Version]
- Trujillo, C.L.; Velasco, D.; Garcerá, G.; Figueres, E.; Ortega, R. Reconfigurable control scheme for a microinverter working in both grid connected and island mode. In Proceedings of the 2011 IEEE International Symposium on Industrial Electronics, Gdansk, Poland, 27–30 June 2011; pp. 1477–1481. [Google Scholar] [CrossRef]
- Vera, F.A.M.; Prado, J.D.P.; Moriano, J.J.S.; Zuñiga, C.G.P.; Sal y Rosas Celi, D.E. Bidirectional multiport microinverter and grid-multimode-operation control for a non-linear load. In Proceedings of the 2017 IEEE Workshop on Power Electronics and Power Quality Applications (PEPQA), Bogota, Colombia, 31 May–2 June 2017; pp. 1–6. [Google Scholar] [CrossRef]
- Ji, F.; Mu, L.; Zhu, G. A novel Multi-functional photovoltaic Micro-inverter and its control strategy. In Proceedings of the 2016 IEEE 8th International Power Electronics and Motion Control Conference (IPEMC-ECCE Asia), Hefei, China, 22–26 May 2016; pp. 1302–1305. [Google Scholar] [CrossRef]
- Felgemacher, C.; Jaeger, P.; Kobeissi, A.; Pfeiffer, J.; Wiegand, D.; Kruschel, W.; Dombert, B.; Vasconcelos Araujo, S.; Zacharias, P. Design of Photovoltaic Microinverter for Off-Grid and Grid-Parallel Applications. In Proceedings of the CIPS 2014 8th International Conference on Integrated Power Electronics Systems, Nuremberg, Germany, 25–27 February 2014; pp. 1–6. [Google Scholar]
- Zhang, Y.; Yin, Z.; Li, W.; Liu, J.; Zhang, Y. Adaptive Sliding-Mode-Based Speed Control in Finite Control Set Model Predictive Torque Control for Induction Motors. IEEE Trans. Power Electron. 2021, 36, 8076–8087. [Google Scholar] [CrossRef]
- Parvez, M.; Elias, M.F.M.; Rahim, N.A.; Blaabjerg, F.; Abbott, D.; Al-Sarawi, S.F. Comparative Study of Discrete PI and PR Controls for Single-Phase UPS Inverter. IEEE Access 2020, 8, 45584–45595. [Google Scholar] [CrossRef]
- Kouro, S.; Perez, M.A.; Rodriguez, J.; Llor, A.M.; Young, H.A. Model Predictive Control: MPC’s Role in the Evolution of Power Electronics. IEEE Ind. Electron. Mag. 2015, 9, 8–21. [Google Scholar] [CrossRef]
- Khazaei, J.; Tu, Z.; Asrari, A.; Liu, W. Feedback Linearization Control of Converters With LCL Filter for Weak AC Grid Integration. IEEE Trans. Power Syst. 2021, 36, 3740–3750. [Google Scholar] [CrossRef]
- Hannan, M.A.; Ghani, Z.A.; Hoque, M.M.; Ker, P.J.; Hussain, A.; Mohamed, A. Fuzzy Logic Inverter Controller in Photovoltaic Applications: Issues and Recommendations. IEEE Access 2019, 7, 24934–24955. [Google Scholar] [CrossRef]
Publisher’s Note: MDPI stays neutral with regard to jurisdictional claims in published maps and institutional affiliations. |
© 2021 by the authors. Licensee MDPI, Basel, Switzerland. This article is an open access article distributed under the terms and conditions of the Creative Commons Attribution (CC BY) license (https://creativecommons.org/licenses/by/4.0/).







































