A Freezing-Thawing Damage Characterization Method for Highway Subgrade in Seasonally Frozen Regions Based on Thermal-Hydraulic-Mechanical Coupling Model
Abstract
:1. Introduction
2. Methodology
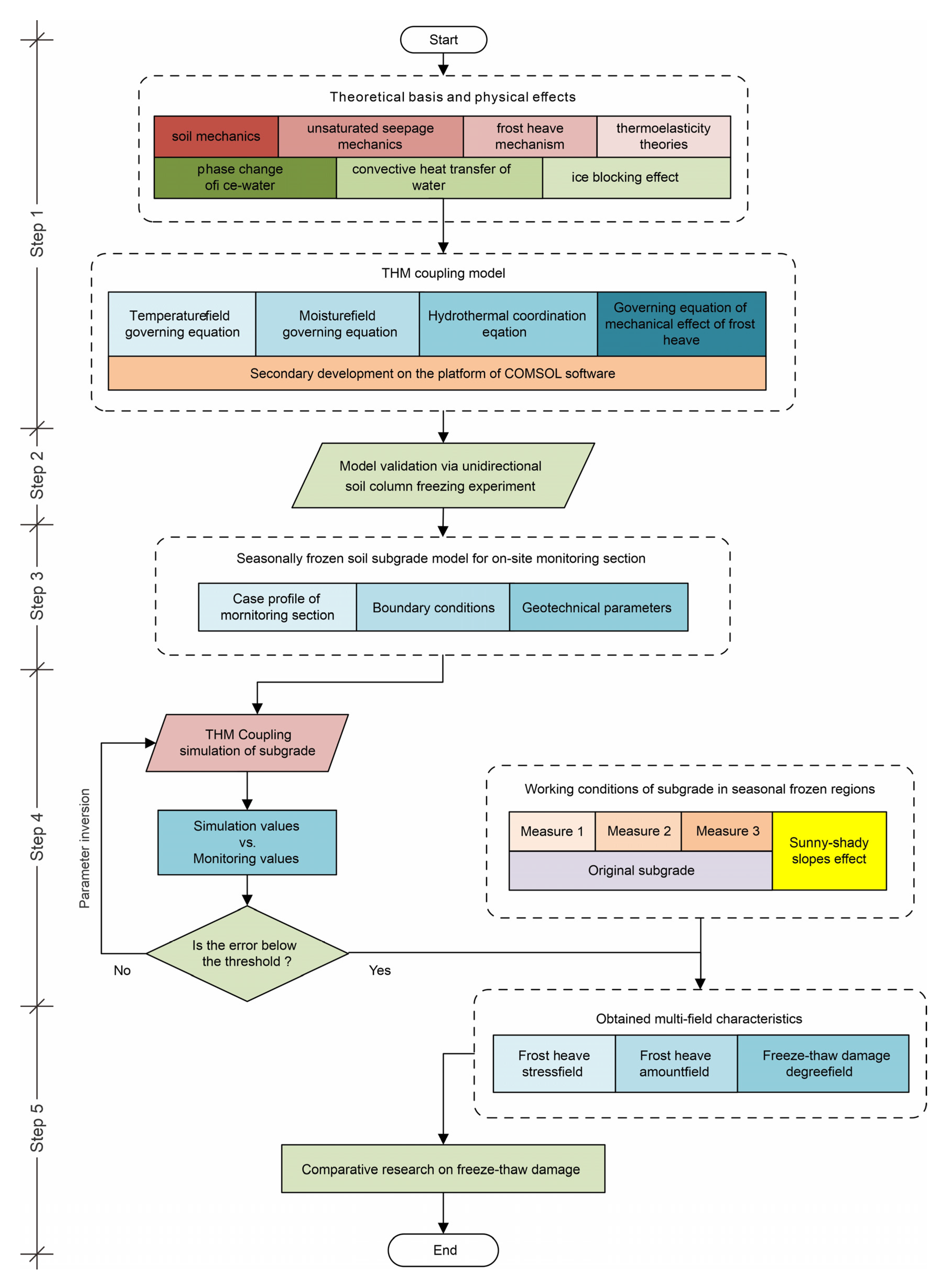
2.1. Technical Roadmap
- Step 1: Combining the soil mechanics, unsaturated seepage mechanics, frost heave mechanism, and thermoelasticity theories, and considering the ice–water phase transition, convective heat transfer and ice blocking effect, the THM coupling model was established and realized by the secondary development on the platform of COMSOL software.
- Step 2: Apply the THM coupling model to the unidirectional soil column freezing experiment, and then verify the effectiveness of the THM coupling model by comparing the simulated value with the experimental value.
- Step 3: Taking a monitoring section of subgrade in the Golmud to Nagqu portion of China National Highway G109) as a case study, select appropriate boundary conditions and geotechnical parameters to establish a seasonally frozen soil subgrade model.
- Step 4: Carry out THM coupling simulation of the subgrade model, and compare the simulation values and monitoring values on the spatial-temporal distribution. If the error exceeds the threshold, adjust the model until the response of THM model matches well with the on-site monitoring data through remote transmission.
- Step 5: Obtain multi-field characteristics (i.e., frost heave stress field, frost heave amount field, and freeze–thaw damage degree field) of the subgrade under different working conditions (i.e., three types of anti-frost measures, and the sunny-shady slopes effect) based on THM coupling model, and then conduct comparative research on freeze–thaw damage of the subgrade.
2.2. Governing Equations of THM Coupling Model
2.2.1. Governing Equation of the Temperature Field
2.2.2. Governing Equation of the Moisture Field
2.2.3. Hydrothermal Coordination Equation
2.2.4. Governing Equations of Mechanical Effect of Frost Heave
2.3. New Concepts to Quantify Freeze–Thaw Damage of Subgrade in Seasonally Frozen Regions
2.3.1. Definition of the Amount of Frost Heave of Subgrade
2.3.2. Definition of Freeze–Thaw Damage Degree of Subgrade
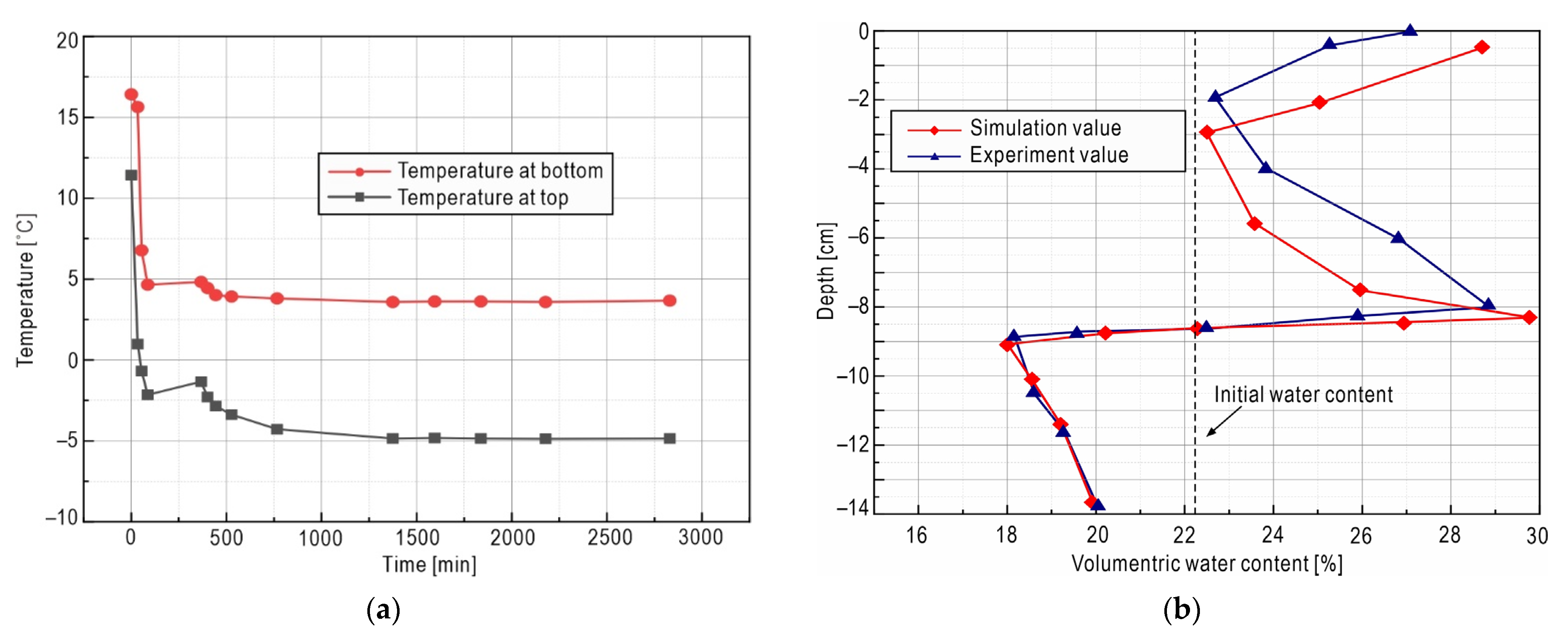
2.4. Model Validation
2.4.1. Profile of Soil Column Freezing Experiment
2.4.2. Parameter Setting
2.4.3. Results Comparison of Numerical Simulation vs. Physical Experiment
3. Case Study
3.1. Profile of Subgrade Monitoring Section
3.2. Temperature Field Monitoring and Analysis
3.3. Boundary Conditions and Parameters of THM Coupling Model for Subgrade
4. Result and Analysis
4.1. Hydraulic and Thermal Fields of Subgrade
4.1.1. Spatial–Temporal Distribution of Temperature Field
4.1.2. Spatial–Temporal Distribution of Moisture Field
4.2. Analysis of Freeze–Thaw Damage of Subgrade
4.2.1. Freeze–Thaw Damage of Original Subgrade (Without Anti-Frost Measures)
4.2.2. Freeze–Thaw Damage under Anti-Frost Measures
5. Conclusions
- (1)
- Considering ice–water phase transition, convective heat transfer, and ice blocking effect, the THM coupling model of frozen soil was established based on the Harlan model, and then implemented by secondary development on COMSOL. The confirmative simulation for soil column freezing experiment verified the effectiveness of the THM coupling model.
- (2)
- Based on the on-site monitoring data, the temperature field and moisture field of the seasonal frost subgrade of the Golmud-Nagqu section of National highway G109 are simulated. The results showed that both temperature and volumetric unfrozen water content had obvious seasonal variation characteristics, and there exist significant differences between the shady slope and the sunny slope. The overall trend of the simulated temperature values conforms well with the on-site monitoring data, so it is reasonable to apply the suggested THM coupling model to highway subgrade in seasonally frozen regions.
- (3)
- Based on the THM coupling model, the frost heave effect of subgrade is simulated. It shows that the frost depth of subgrade in April is about 2.7 m from the surface. Due to the existence of sunny–shady slopes effect, both frost heave amount and frost depth are larger in the left shady slope shoulder than that of right sunny slope shoulder.
- (4)
- The standard deviation of the volumetric ice content in the monitoring period is used to characterize the degree of freeze–thaw damage of the subgrade, which is simple and intuitive. The results show that the shallow layer of subgrade experienced more damage than the deep layer because the former is more easily affected by the external environment. The damage degree of the left shady slope is greater than that of the right sunny slope. By applying the insulation board, the damage area is greatly reduced and is concentrated between the subgrade surface and the insulation board.
- (5)
- The frost heave characteristics of subgrade installed insulation board is compared with that of the original subgrade. The results in extreme cold weather show that the insulation board presents ideal performance in reducing the influence of ambient temperature, thereby reducing the frost heave of the subgrade, which is beneficial to the stability of the subgrade.
- (6)
- In order to strengthen the anti-frost effect, two more protective measures can be added on the basis of the insulation board measures (i.e., adding a cement-stabilized sand structure layer and a waterproof layer of gravel). The results show that the frost heave of the subgrade will be effectively controlled under the combined measures. The maximum frost heave amount of pavement will be reduced from 31.5 mm to 23.5 mm (i.e., reduced by 25%), which significantly reduces the freeze–thaw damage of the highway, and is conducive to the safety and stability of the highway subgrade in the seasonally frozen region.
Author Contributions
Funding
Institutional Review Board Statement
Informed Consent Statement
Data Availability Statement
Acknowledgments
Conflicts of Interest
Notations
| Volume heat capacity of soil [] | |
| Time [] | |
| Latent heat of ice-water phase transition [] | |
| , | Natural density and dry density of soil [] |
| Volumetric ice content [ ] | |
| Total volumetric water content [ ] | |
| Permeability coefficient of unsaturated soil [] | |
| Solid–liquid ratio [ ] | |
| Frost heave stress [] | |
| Young’s modulus of soil [] | |
| Thermal expansion volumetric strain [ ] | |
| Thermal expansion linear strain [ ] | |
| , | Parameters related to the Young’s modulus of soil [ ] |
| Reference temperature of thermal expansion [°C] | |
| Frost heave coefficient [ ] | |
| Saturated permeability coefficient of soil [] | |
| Relative saturation of soil [ ] | |
| Blocking effect of pore ice in frozen area [ ] | |
| Thermal conductivity of ice [] | |
| Soil specific heat [] | |
| Inherent permeability of unsaturated soil [] | |
| The dynamic viscosity of liquid water [] | |
| The acceleration of gravity [] | |
| Temperature [°C] | |
| Thermal conductivity [] | |
| , | Represent density of ice and water, respectively [] |
| Specific heat of water [] | |
| Liquid water flux [] | |
| Volumetric content of unfrozen water [ ] | |
| Water diffusion coefficient [] | |
| Subgrade freezing temperature [°C] | |
| Bulk modulus [] | |
| Poisson’s ratio of soil [ ] | |
| Thermal expansion linear strain in three axes directions, respectively [ ] | |
| Thermal expansion coefficient [ ] | |
| , | Parameters related to the Poisson’s ratio of soil [ ] |
| Frost heave amount [mm] | |
| Specific water capacity [] | |
| Residual volumetric water content [ ] | |
| Saturated volumetric water content | |
| Specific heat of ice [] | |
| Thermal conductivity of water [] | |
| Soil thermal conductivity [] | |
| The relative permeability of the liquid [ ] | |
| The pore water pressure [] | |
| The pressure head [] |
References
- Zhan, Y.; Lu, Z.; Yao, H.; Xian, S. A Coupled Thermo-Hydromechanical Model of Soil Slope in Seasonally Frozen Regions under Freeze-Thaw Action. Adv. Civ. Eng. 2018, 2018, 7219826. [Google Scholar] [CrossRef] [Green Version]
- Tai, B.W.; Yue, Z.R.; Sun, T.C.; Qi, S.C.; Li, L.; Yang, Z.H. Novel anti-frost subgrade bed structures a high speed railways in deep seasonally frozen ground regions: Experimental and numerical studies. Constr. Build. Mater. 2020, 269, 121266. [Google Scholar] [CrossRef]
- Liu, X.C.; Kang, Y.D.; Chen, H.N.; Lu, H. Hydrothermal Effects of Freeze-Thaw in the Taklimakan Desert. Sustainability 2021, 13, 12. [Google Scholar]
- Liu, Y.H.; Li, D.Q.; Chen, L.; Ming, F. Study on the Mechanical Criterion of Ice Lens Formation Based on Pore Size Distribution. Appl. Sci. 2020, 10, 8981. [Google Scholar] [CrossRef]
- Wang, P.; Liu, E.L.; Song, B.T.; Liu, X.Y.; Zhang, G.; Zhang, D. Binary medium creep constitutive model for frozen soils based on homogenization theory. Cold Reg. Sci. Technol. 2019, 162, 35–42. [Google Scholar] [CrossRef]
- Zhang, J.C.; Zhang, C.; Xiao, J.H.; Jiang, J.W. A PZT-Based Electromechanical Impedance Method for Monitoring the Soil Freeze-Thaw Process. Sensors 2019, 19, 1107. [Google Scholar] [CrossRef] [PubMed] [Green Version]
- Dai, K.; Liu, G.; Li, Z.; Ma, D.; Wang, X.; Zhang, B.; Tang, J.; Li, G. Monitoring Highway Stability in Permafrost Regions with X-band Temporary Scatterers Stacking InSAR. Sensors 2018, 18, 1876. [Google Scholar] [CrossRef] [PubMed] [Green Version]
- Mo, T.F.; Lou, Z.K. Numerical Simulation of Frost Heave of Concrete Lining Trapezoidal Channel Under an Open System. Water 2020, 12, 335. [Google Scholar] [CrossRef] [Green Version]
- Liu, H.B.; Sun, S.; Wang, L.X.; Zhang, Y.L.; Wang, J.; Luo, G.B.; Han, L.L. Microscopic Mechanism of the Macroscopic Mechanical Properties of Cement Modified Subgrade Silty Soil Subjected to Freeze-Thaw Cycles. Appl. Sci. 2020, 10, 2182. [Google Scholar] [CrossRef] [Green Version]
- Ding, L.Q.; Han, Z.; Zou, W.L.; Wang, X.Q. Characterizing hydro-mechanical behaviours of compacted subgrade soils considering effects of freeze-thaw cycles. Transp. Geotech. 2020, 24, 100392. [Google Scholar] [CrossRef]
- Wei, H.B.; Li, Q.L.; Han, L.L.; Han, S.Y.; Wang, F.Y.; Zhang, Y.P.; Chen, Z. Experimental Research on Deformation Characteristics of Using Silty Clay Modified by Oil Shale Ash and Fly Ash as the Subgrade Material after Freeze-Thaw Cycles. Sustainability 2019, 11, 5141. [Google Scholar] [CrossRef] [Green Version]
- Zhang, H.; Zhang, Z.; Zhang, K.; Xiao, D.H.; Zhang, L.H. Effects of freeze-thaw on the water-heat process in a loess subgrade over a cut-fill transition zone by laboratory investigation. Cold Reg. Sci. Technol. 2019, 164, 102789. [Google Scholar] [CrossRef]
- Zhang, S.S.; Wang, Y.T.; Xiao, F.; Chen, W.Z. Large-Scale Model Testing of High-Speed Railway Subgrade under Freeze-Thaw and Precipitation Conditions. Adv. Civ. Eng. 2019, 2019, 4245916. [Google Scholar] [CrossRef]
- Liu, H.; Niu, F.J.; Niu, Y.H.; Lin, Z.J.; Lu, J.H.; Luo, J. Experimental and numerical investigation on temperature characteristics of high-speed railway’s embankment in seasonal frozen regions. Cold Reg. Sci. Technol. 2012, 81, 55–64. [Google Scholar] [CrossRef]
- Liu, H.; Niu, F.J.; Niu, Y.H.; Yang, X.F. Study on thermal regime of roadbed–culvert transition section along a high speed railway in seasonally frozen regions. Cold Reg. Sci. Technol. 2014, 106, 216–231. [Google Scholar]
- Yuan, C.; Niu, F.J.; Yu, Q.H.; Wang, X.B.; Guo, L.; You, Y.H. Numerical analysis of applying special pavements to solve the frost heave diseases of high-speed railway roadbeds in seasonally frozen ground regions. Sci. Cold Arid Reg. 2015, 7, 340–347. [Google Scholar]
- Tai, B.W.; Liu, J.K.; Wang, T.F.; Shen, Y.P.; Li, X. Numerical modelling of anti-frost heave measures of high-speed railway subgrade in cold regions. Cold Reg. Sci. Technol. 2017, 141, 28–35. [Google Scholar] [CrossRef]
- Zhang, Y.Z.; Bei, J.H.; Li, P.; Liang, X.J. Numerical Simulation of the Thermal-Hydro-Mechanical Characteristics of High-Speed Railway Roadbeds in Seasonally Frozen Regions. Adv. Civ. Eng. 2020, 2020, 8849754. [Google Scholar] [CrossRef]
- Zhang, J.Y.; He, Z.L.; Feng, J. Frost Damage Improvement for Railway Subgrade Based on Ground Temperature Control in Cold Regions. KSCE J. Civ. Eng. 2021, 25, 2911–2921. [Google Scholar] [CrossRef]
- Li, D.Q.; Zhou, J.Z.; Zhang, K.; Cang, F. Modelling and numerical analysis of moisture, heat and stress in seasonal frozen soil. Chin. J. Highw. Transp. 2012, 25, 1–7. [Google Scholar]
- Wang, W.N.; Qin, Y.; Li, X.F.; Chen, H.Q.; Wang, D. Numerical simulation of temperature field and deformation development of subgrade with sunny-shady Slope in seasonal frozen region. J. Highw. Transp. Res. Dev. 2017, 34, 20–28. [Google Scholar]
- Zhang, Y.P.; Wei, H.B.; Jia, J.K.; Chen, Z. Numerical evaluation on application of roadbed with composite cold resisrance layer inseasonal frozen area. J. Jilin Univ. 2018, 48, 121–128. [Google Scholar]
- Zhang, M.L.; Yue, G.D.; Chou, Y.L.; Wang, D.K.; Wang, B.; Zhou, Z.X. The effect of southern and northern slopes and reasonable height of subgrade in Hexi Corridor. J. Glaciol. Geocryol. 2019, 41, 1430–1440. [Google Scholar]
- Liu, F.; Liu, Z.B.; Yin, F.; Zhang, S.J.; Wang, Y. Effect of GCL on Moisture and Temperature Fields of Highway Subgrade Through Numerical Analysis. In Proceedings of the 8th International Congress on Environmental Geotechnics, Volume 2: Towards a Sustainable Geoenvironment, Hangzhou, China, 28 October–1 November 2018; Zhan, L., Chen, Y., Bouazza, A., Eds.; Environmental Science and Engineering. Springer: Singapore, 2019; pp. 608–615. [Google Scholar] [CrossRef]
- Zhang, Y.M.; Wang, H.; Mao, J.X.; Xu, Z.D.; Zhang, Y.F. Probabilistic Framework with Bayesian Optimization Responses of a Long-Span Bridge. J. Struct. Eng. 2021, 147, 04020297. [Google Scholar] [CrossRef]
- Singh, V.K.; Kumar, D.; Kashyap, P.S.; Singh, P.K.; Kumar, A.; Singh, S.K. Modelling of soil permeability using different data driven algorithms based on physical properties of soil. J. Hydrol. 2020, 580, 124223. [Google Scholar] [CrossRef]
- Ghorbani, A.; Sadeghi, M.; Jones, S.B. Towards new soil water flow equations using physics-constrained machine learning. Vadose Zone J. 2021, 20, e20136. [Google Scholar] [CrossRef]
- Harlan, R.L. Analysis of coupled heat-fluid transport in partially frozen soil. Water Resour. Res. 1973, 9, 1314–1323. [Google Scholar] [CrossRef] [Green Version]
- Yu, Z.; Yang, L.C.; Zhou, S.H. Comparative study of relating equations in coupled thermal-hydraulic finite element analyses. Cold Reg. Sci. Technol. 2019, 161, 150–158. [Google Scholar] [CrossRef]
- Park, J.; Lee, J.S.; Won, J.; Kim, J. Evolution of Small Strain Soil Stiffness during Freeze-Thaw Cycle: Transition from Capillarity to Cementation Examined Using Magnetic and Piezo Crystal Sensors. Sensors 2021, 21, 2992. [Google Scholar] [CrossRef]
- Javier, R.; Sofía, A.; Héctor, R.; Casati, M.J.; Molero, M.; González, M. Monitoring of Freeze-Thaw Cycles in Concrete Using Embedded Sensors and Ultrasonic Imaging. Sensors 2014, 14, 2280–2304. [Google Scholar]
- Li, Z.M.; Chen, J.; Sugimoto, M. Pulsed NMR Measurements of Unfrozen Water Content in Partially Frozen Soil. J. Cold Reg. Eng. 2020, 34, 04020013. [Google Scholar] [CrossRef]
- Zhou, Y.; Zhou, J.; Shi, X.Y.; Zhou, G.Q. Practical models describing hysteresis behavior of unfrozen water in frozen soil based on similarity analysis. Cold Reg. Sci. Technol. 2019, 157, 215–223. [Google Scholar] [CrossRef]
- Richards, L.A. Capillary Conduction of Liquids Through Porous Mediums. Physics 1931, 1, 318–333. [Google Scholar] [CrossRef]
- Li, S.Y.; Lai, Y.M.; Pei, W.S.; Zhang, S.J.; Zhong, H. Moisture–temperature changes and freeze—Thaw hazards on a canal in seasonally frozen regions. Nat. Hazards 2014, 72, 287–308. [Google Scholar] [CrossRef]
- Zhou, L.Z.; Zhou, F.X.; Ying, S.; Li, S.Y. Study on water and salt migration and deformation properties of unsaturated saline soil under a temperature gradient considering salt adsorption: Numerical simulation and experimental verification. Comput. Geotech. 2021, 134, 104094. [Google Scholar] [CrossRef]
- Zhang, J.; Lai, Y.M.; Li, J.F.; Zhao, Y.H. Study on the influence of hydro-thermal-salt-mechanical interaction in saturated frozen sulfate saline soil based on crystallization kinetics. Int. J. Heat Mass Transf. 2020, 146, 118868. [Google Scholar] [CrossRef]
- Thomas, H.R.; Sansom, M.R. Fully Coupled Analysis of Heat, Moisture, and Air Transfer in Unsaturated Soil. J. Eng. Mech.-Asce 1995, 121, 392–405. [Google Scholar] [CrossRef]
- Lu, L.; Likos, W.J. Unsaturated Soil Mechanics; John Wiley & Sons Inc.: Hoboken, NJ, USA, 2004; p. 569. [Google Scholar]
- Bai, Q.B.; Li, X.; TIan, Y.H.; Fang, J.H. Equations and numerical simulation for coupled water and heat transfer in frozen soil. Chin. J. Geotech. Eng. 2015, 37, 131–136. [Google Scholar]
- COMSOL Multiphysics Reference Manual (Version: 5.3); COMSOL AB: Stockholm, Sweden, 2017; Available online: https://cn.comsol.com/ (accessed on 16 September 2021).
- Li, S.Y.; Zhang, M.Y.; Tian, Y.B.; Pei, W.S.; Zhong, H. Experimental and numerical investigations on frost damage mechanism of a canal in cold regions. Cold Reg. Sci. Technol. 2015, 116, 1–11. [Google Scholar] [CrossRef]
- Wang, T.F.; Liu, J.K.; Tai, B.W.; Zang, C.Z.; Zhang, Z.C. Frost jacking characteristics of screw piles in seasonally frozen regions based on thermo-mechanical simulations. Comput. Geotech. 2017, 91, 27–38. [Google Scholar] [CrossRef]
- Li, G.F.; Li, N.; Bai, Y.; Liu, N.F.; He, M.M.; Yang, M. A novel simple practical thermal-hydraulic-mechanical (THM) coupling model with water-ice phase change. Comput. Geotech. 2020, 118, 103357. [Google Scholar] [CrossRef]
- Zheng, H.; Kanie, S. Combined Thermal-Hydraulic-Mechanical Frost Heave Model Based on Takashi’s Equation. J. Cold Reg. Eng. 2014, 29, 04014019. [Google Scholar] [CrossRef]
- Taylor, G.S.; Luthin, J.N. A model for coupled heat and moisture transfer during soil freezing. Rev. Can. Géotech. 1978, 15, 548–555. [Google Scholar] [CrossRef]
- Zhou, Z.W.; Ma, W.; Zhang, S.J.; Mu, Y.H.; Li, G.Y. Effect of freeze-thaw cycles in mechanical behaviors of frozen loess. Cold Reg. Sci. Technol. 2018, 146, 9–18. [Google Scholar] [CrossRef]
- Zhang, Y.Z.; Zhao, W.G.; Ma, W.; Wang, H.Y.; Wen, A.; Li, P. Effect of different freezing modes on the water-heat-vapor behavior in unsaturated coarse-grained filling exposed to freezing and thawing. Cold Reg. Sci. Technol. 2020, 174, 103038. [Google Scholar] [CrossRef]
- Zhou, Z.W.; Ma, W.; Zhang, S.J.; Mu, Y.H.; Li, G.Y. Experimental investigation of the path-dependent strength and deformation behaviours of frozen loess. Eng. Geol. 2020, 265, 105449. [Google Scholar] [CrossRef]
- Li, A.Y.; Niu, F.J.; Xia, C.C.; Bao, C.Y.; Zheng, H. Water migration and deformation during freeze-thaw of crushed rock layer in Chinese high-speed railway subgrade: Large scale experiments. Cold Reg. Sci. Technol. 2019, 166, 102841. [Google Scholar] [CrossRef]
- Hu, H.P.; Yang, S.X.; Lei, Z.D. A numerical simulation for heat and moisture transfer during soil freezing. J. Hydraul. Eng. 1992, 7, 1–8. [Google Scholar]
- Li, M.; Ma, Q.; Luo, X.X.; Jiang, H.Q.; Li, Y.D. The coupled moisture-heat process of a water-conveyance tunnel constructed by artificial ground freezing method. Cold Reg. Sci. Technol. 2021, 182, 103197. [Google Scholar] [CrossRef]
- Tan, X.J.; Chen, W.Z.; Tian, H.M.; Cao, J.J. Water flow and heat transport including ice/water phase change in porous media: Numerical simulation and application. Cold Reg. Sci. Technol. 2011, 68, 74–84. [Google Scholar] [CrossRef]
- Genuchten, V.; Th, M. A closed-form equation for predicting the hydraulic conductivity of unsaturated soils. Soil Sci. Soc. Am. J. 1980, 44, 892–898. [Google Scholar] [CrossRef] [Green Version]
- Han, T.C.; Liu, L.Q.; Li, G. The Influence of Horizontal Variability of Hydraulic Conductivity on Slope Stability under Heavy Rainfall. Water 2020, 12, 2567. [Google Scholar] [CrossRef]
- Qin, Z.P.; Lai, Y.M.; Tian, Y.; Zhang, M.Y. Stability behavior of a reservoir soil bank slope under freeze-thaw cycles in cold regions. Cold Reg. Sci. Technol. 2021, 181, 103181. [Google Scholar] [CrossRef]
- Zhang, S.; Teng, J.D.; He, Z.Y.; Sheng, D.C. Importance of vapor flow in unsaturated freezing soil: A numerical study. Cold Reg. Sci. Technol. 2016, 126, 1–9. [Google Scholar] [CrossRef]
- Liu, J.K.; Wang, T.F.; Tai, B.W.; Lv, P. A method for frost jacking prediction of single pile in permafrost. Acta Geotech. 2018, 15, 455–470. [Google Scholar] [CrossRef]
- SinoMaps Press. Map of the People’s Republic of China; SinoMaps Press: Beijing, China, 2020. [Google Scholar]
- Lai, Y.M.; Wang, Q.S.; Niu, F.J.; Zhang, K.H. Three-dimensional nonlinear analysis for temperature characteristic of ventilated embankment in permafrost regions. Cold Reg. Sci. Technol. 2004, 38, 165–184. [Google Scholar] [CrossRef]
- Li, S.Y.; Zhan, H.B.; Lai, Y.M.; Sun, Z.Z.; Pei, W.S. The coupled moisture-heat process of permafrost around a thermokarst pond in Qinghai—Tibet Plateau under global warming. J. Geophys. Res. Earth Surf. 2014, 119, 836–853. [Google Scholar] [CrossRef]
- Liu, Z.Y.; Yu, T.L.; Yan, N.; Gu, L.P. Variation of Ground Temperature along the Stratum Depth in Ice-rich Tundra of Hinggan Mountains Region, NE China. Geosciences 2020, 10, 104. [Google Scholar] [CrossRef] [Green Version]
- Yang, Y.; Zhu, Y.; Mao, W.; Dai, H.; Ye, M.; Wu, J.W.; Yang, J.Z. Study on the Exploitation Scheme of Groundwater under Well-Canal Conjunctive Irrigation in Seasonally Freezing-Thawing Agricultural Areas. Water 2021, 13, 1384. [Google Scholar] [CrossRef]
- Tai, B.W.; Liu, J.K.; Chang, D. Experimental and numerical investigation on the sunny-shady slopes effect of three cooling embankments along an expressway in warm permafrost region, China. Eng. Geol. 2020, 269, 105545. [Google Scholar] [CrossRef]
- Zhang, Y.; Sun, B.; Li, P.; Liang, X.; Yang, J. Analysis of Deformation and Temperature Characteristics of High-Speed Railway Roadbed in Seasonal Frozen Regions. Soil Mech. Found. Eng. 2020, 57, 384–393. [Google Scholar] [CrossRef]
- Li, S.Y.; Lai, Y.M.; Zhang, S.J.; Yang, Y.G.; Yu, W.B. Dynamic responses of Qinghai-Tibet railway embankment subjected to train loading in different seasons. Soil Dyn. Earthq. Eng. 2012, 32, 1–14. [Google Scholar] [CrossRef]
- Wang, J.; Wang, C.; Zhang, H.; Tang, Y.; Zhang, X.; Zhang, Z. Small-Baseline Approach for Monitoring the Freezing and Thawing Deformation of Permafrost on the Beiluhe Basin, Tibetan Plateau Using TerraSAR-X and Sentinel-1 Data. Sensors 2020, 20, 4464. [Google Scholar] [CrossRef]
- Ran, Y.H.; Li, X.; Cheng, G.D. Climate warming over the past half century has led to thermal degradation of permafrost on the Qinghai-Tibet Plateau. Cryosphere 2018, 12, 595–608. [Google Scholar] [CrossRef] [Green Version]
- Wei, X.C.; Niu, Z.Y.; Li, Q.; Ma, J.L. Potential failure analysis of thawing-pipeline interaction at fault crossing in permafrost. Soil Dyn. Earthq. Eng. 2017, 106, 31–40. [Google Scholar] [CrossRef]
- Xu, J.; Wang, Q.Z.; Ding, J.L.; Li, Y.F.; Wang, S.H.; Yang, Y.G. Frost Heave of Irrigation Canals in Seasonal Frozen Regions. Adv. Civ. Eng. 2019, 2019, 1–14. [Google Scholar] [CrossRef]
- Li, Q.L.; Wei, H.B.; Han, L.L.; Wang, F.Y.; Zhang, Y.P.; Han, S.Y. Feasibility of Using Modified Silty Clay and Extruded Polystyrene (XPS) Board as the Subgrade Thermal Insulation Layer in a Seasonally Frozen Region, Northeast China. Sustainability 2019, 11, 804. [Google Scholar] [CrossRef] [Green Version]
- Tai, B.W.; Liu, J.K.; Wang, T.F.; Tian, Y.H.; Fang, J.H. Thermal characteristics and declining permafrost table beneath three cooling embankments in warm permafrost regions. Appl. Therm. Eng. 2017, 123, 435–447. [Google Scholar] [CrossRef]
- JTG/T D31-06-2017. Technical Specifications for Design and Construction of Highway in Seasonal Frozen Soil Region; Ministry of Transport of the People’s Republic of China: Beijing, China, 2017. [Google Scholar] [CrossRef]















| Author | Comments | Subgrade Type |
|---|---|---|
| Liu et al. [14,15] | The enthalpy change method was used to deal with the phase change problem, while the change of water field was not considered. | Railway |
| Yuan et al. [16] | The thermal state of special roadbed was analyzed, while the change of water field was not analyzed. | Railway |
| Tai et al. [17] | Anti-frost heaving simulation was carried out, while the sunny–shady slopes effect was not analyzed. | Railway |
| Zhang et al. [18] | The temperature boundary condition considering the sunny–shady slopes effect was established, while the deformation under special working conditions was not analyzed. | Railway |
| Zhang et al. [19] | The three-dimensional numerical model of frozen soil subgrade was established, while only the change of temperature field was analyzed. | Railway |
| Li et al. [20] | The thermal–hydraulic–mechanical coupling model of subgrade was established, without considering the sunny–shady slopes effect. | Highway |
| Wang et al. [21] | The boundary conditions of temperature field considering solar radiation and convective heat transfer were established. Only the sunny–shady slopes effect of thermal–mechanical field was analyzed. | Highway |
| Zhang et al. [22] | The thermal state of insulation subgrade was analyzed, but the subgrade deformation was not analyzed. | Highway |
| Zhang et al. [23] | The sunny–shady slopes effect of subgrade was analyzed, and the relationship between rational height of subgrade and groundwater level was discussed. | Highway |
| Liu et al. [24] | The influence of geosynthetic clay liner on the water-heat field of subgrade was analyzed, but the deformation field of subgrade was ignored. | Highway |
| h(cm) | 0.00 | 1.52 | 3.04 | 4.56 | 6.08 | 7.60 | 9.12 | 10.64 | 12.16 | 13.68 |
| T(°C) | 11.42 | 15.48 | 16.36 | 16.75 | 16.84 | 16.89 | 16.84 | 16.90 | 16.79 | 16.41 |
| a | b | m | l | θsa | θre | Tf (°C) | ks (m·s−1) | ρd (kg·m−3) |
|---|---|---|---|---|---|---|---|---|
| 2.6 | 0.56 | 0.5 | 0.5 | 0.42 | 0.02 | −0.15 | 4 × 10−7 | 1500 |
| Csf1 (J·kg−1∙K−1) | Csu2 (J·kg−1∙K−1) | λsf (W∙m−1∙K−1) | λsu (W∙m−1∙K−1) | L (J·kg−1) | ρi (kg·m−3) | ρw (kg·m−3) |
|---|---|---|---|---|---|---|
| 1371.45 | 1638.77 | 1.63 | 1.28 | 334,560 | 917 | 1000 |
| Position | |||
|---|---|---|---|
| Natural ground | 0.72 | 16 | π/2 |
| Shady slope | −0.2 | 16.6 | π/2 |
| Sunny slope | 3.4 | 16 | π/2 |
| Pavement | 2.5 | 16 | π/2 |
| Soil Layer | ||||||
|---|---|---|---|---|---|---|
| Subgrade soil | 2060 | 710 | 790 | 2.53 | 1.86 | −0.56 |
| Foundation soil | 1540 | 730 | 840 | 2.08 | 1.86 | −0.56 |
| Soil Layer | a | b | m | l | θsa | θre | |
|---|---|---|---|---|---|---|---|
| Subgrade soil | 0.66 | 0.61 | 0.14 | 0.5 | 0.4 | 0.05 | 2×10−4 |
| Foundation soil | 1 | 0.47 | 0.26 | 0.5 | 0.41 | 0.06 | 6×10−6 |
| Materials | |||
|---|---|---|---|
| Insulation board | 0.03 | 1250 | 30 |
| Cement stabilized sand | 1.41 | 920 | 2233 |
| Waterproof layer of gravel | 0.396 | 1245 | 1490 |
| Measures | Subgrade Type | the Peak Value of Frost Heave Amount (mm) |
|---|---|---|
| No measure | Original subgrade | 31.5 |
| Measure 1 | Insulation broad subgrade | 27.1 |
| Measure 2 | Insulation broad + cement stabilized sand subgrade | 25 |
| Measure 3 | Insulation broad + cement stabilized sand + waterproof layer of gravel subgrade | 23.5 |
Publisher’s Note: MDPI stays neutral with regard to jurisdictional claims in published maps and institutional affiliations. |
© 2021 by the authors. Licensee MDPI, Basel, Switzerland. This article is an open access article distributed under the terms and conditions of the Creative Commons Attribution (CC BY) license (https://creativecommons.org/licenses/by/4.0/).
Share and Cite
Deng, Q.; Liu, X.; Zeng, C.; He, X.; Chen, F.; Zhang, S. A Freezing-Thawing Damage Characterization Method for Highway Subgrade in Seasonally Frozen Regions Based on Thermal-Hydraulic-Mechanical Coupling Model. Sensors 2021, 21, 6251. https://doi.org/10.3390/s21186251
Deng Q, Liu X, Zeng C, He X, Chen F, Zhang S. A Freezing-Thawing Damage Characterization Method for Highway Subgrade in Seasonally Frozen Regions Based on Thermal-Hydraulic-Mechanical Coupling Model. Sensors. 2021; 21(18):6251. https://doi.org/10.3390/s21186251
Chicago/Turabian StyleDeng, Qingsong, Xiao Liu, Chao Zeng, Xianzhi He, Fengguang Chen, and Siyu Zhang. 2021. "A Freezing-Thawing Damage Characterization Method for Highway Subgrade in Seasonally Frozen Regions Based on Thermal-Hydraulic-Mechanical Coupling Model" Sensors 21, no. 18: 6251. https://doi.org/10.3390/s21186251
APA StyleDeng, Q., Liu, X., Zeng, C., He, X., Chen, F., & Zhang, S. (2021). A Freezing-Thawing Damage Characterization Method for Highway Subgrade in Seasonally Frozen Regions Based on Thermal-Hydraulic-Mechanical Coupling Model. Sensors, 21(18), 6251. https://doi.org/10.3390/s21186251

