Optimal Motion Planning in GPS-Denied Environments Using Nonlinear Model Predictive Horizon
Abstract
:1. Introduction
- A recently proposed trajectory generation algorithm (NMPH) is used for local path planning of the drone. The NMPH is integrated inside the global motion planner and produces optimal local trajectories for the drone vehicle in real-time.
- A methodological two-layer global motion planner design is proposed. The first layer utilizes a graph-based planner to generate terminal setpoints for the second layer, which uses the NMPH design to generate continuous optimal paths from the vehicle’s current pose to the terminal setpoint in real time.
- Efficient algorithms for obstacle mapping and avoidance are proposed which produce models of static and dynamic obstacles used by the NMPH to generate safe and collision-free paths in a dynamically changing environment.
- A robust path guidance algorithm is implemented to avoid the risk of NMPH getting trapped into a local minima.
- The overall design is implemented using quadcopter and hexacopter drone dynamics, enabling navigation through unknown, dynamic and GPS-denied environments.
- Several simulation results and a preliminary experiment are presented in this work to validate the proposed approach.
2. Related Work
3. Nonlinear Model Predictive Horizon for Path Planning
3.1. NMPH Algorithm for Optimal Trajectory Generation
| Algorithm 1 (NMPH algorithm with stabilizing terminal condition ). |
1: Let , represent successive sampling times; set 2: whiledo if then (estimated trajectory converging towards terminal setpoint) ; else break; |
3.2. Feedback Linearization Control Law
4. Motion Planning in GPS-Denied Environments
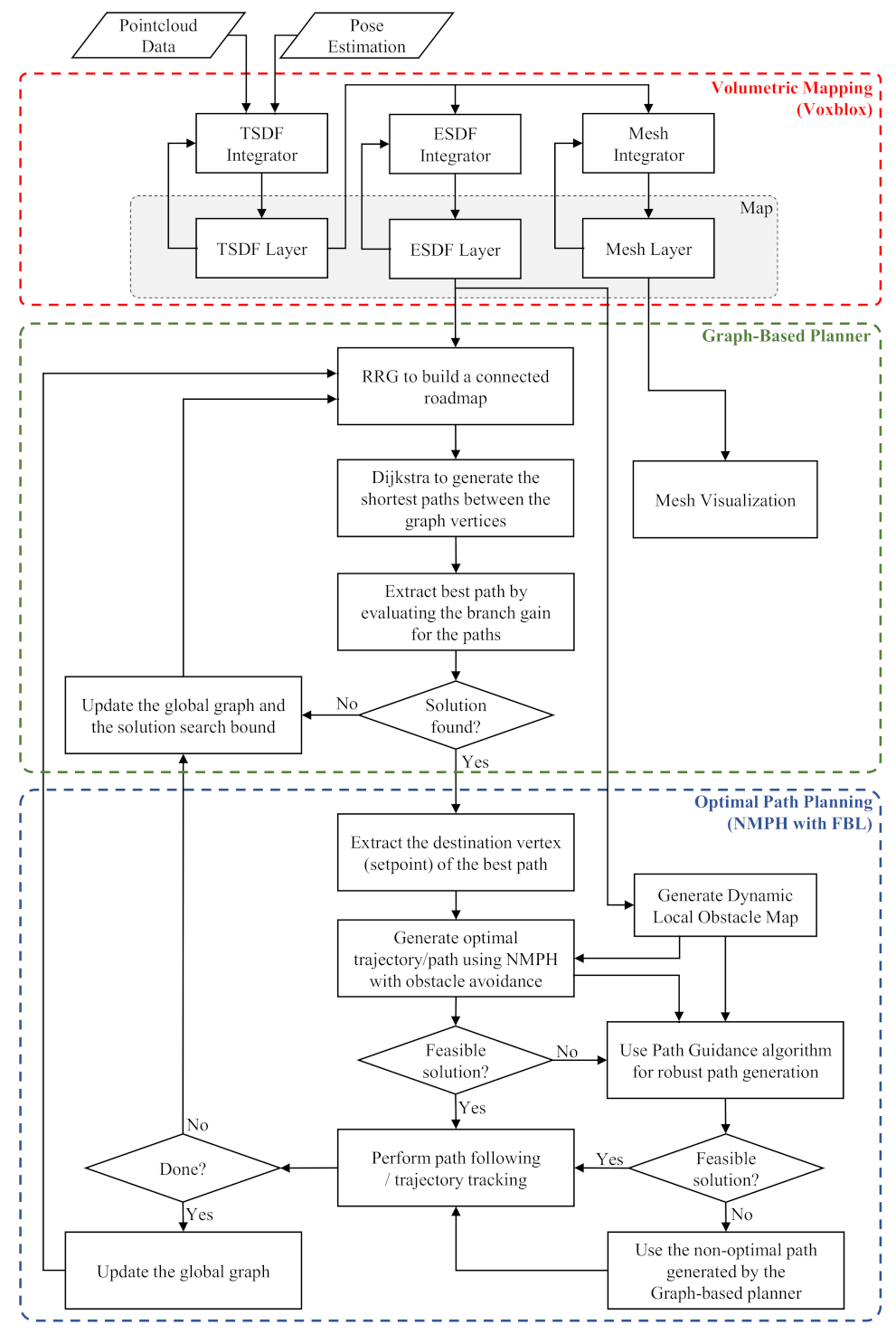
4.1. Motion Planner Architecture
4.2. Volumetric Mapping
4.3. Graph-Based Path Planning
| Algorithm 2 Graph-based Planner. |
|
4.4. Nmph for Local Path Planning
- Dynamic Local Obstacle Mapping (c.f. Section 4.4.1), a technique which utilizes the continously updated volumetric map of the environment to generate a dynamically changing map of obstacles which are used as constraints for the optimization within the NMPH algorithm.
- Obstacle Avoidance (c.f. Section 4.4.2), an algorithm which allows the optimization problem solver to select constraints which correspond to obstacles in the path of the vehicle.
- Path Guidance (c.f. Section 4.4.3), an algorithm which enhances the robustness of path generation to infeasible situations by making use of all the vertices of the graph-based planner-generated path, not just the terminal vertex. This allows the generation of multiple consecutive and feasible paths, leading to an overall path to the terminal vertex.
| Algorithm 3 Local Optimal Path Planning using NMPH. |
|
4.4.1. Dynamic Local Obstacle Mapping
4.4.2. Obstacle Avoidance Algorithm
| Algorithm 4 Obstacle Constraints. |
|
4.4.3. Robust Path Guidance Algorithm
5. Application of Motion Planner to A Drone
5.1. System Model
5.2. Development of NMPH on a Drone Vehicle
6. Experimental Results
6.1. Simulation Results
6.2. Preliminary Real-Time Flight Test Results
7. Conclusions
Author Contributions
Funding
Institutional Review Board Statement
Informed Consent Statement
Data Availability Statement
Acknowledgments
Conflicts of Interest
References
- LaValle, S.M. Planning Algorithms; Cambridge University Press: New York, USA, 2006. [Google Scholar]
- Sozzi, A.; Bonfè, M.; Farsoni, S.; De Rossi, G.; Muradore, R. Dynamic motion planning for autonomous assistive surgical robots. Electronics 2019, 8, 957. [Google Scholar] [CrossRef] [Green Version]
- Paden, B.; Čáp, M.; Yong, S.Z.; Yershov, D.; Frazzoli, E. A survey of motion planning and control techniques for self-driving urban vehicles. IEEE Trans. Intell. Veh. 2016, 1, 33–55. [Google Scholar] [CrossRef] [Green Version]
- Ahmed, S.M.; Tan, Y.Z.; Lee, G.H.; Chew, C.M.; Pang, C.K. Object detection and motion planning for automated welding of tubular joints. In Proceedings of the 2016 IEEE/RSJ International Conference on Intelligent Robots and Systems (IROS), Daejeon, Korea, 9–14 October 2016; pp. 2610–2615. [Google Scholar]
- Dang, T.; Mascarich, F.; Khattak, S.; Papachristos, C.; Alexis, K. Graph-based path planning for autonomous robotic exploration in subterranean environments. In Proceedings of the 2019 IEEE/RSJ International Conference on Intelligent Robots and Systems (IROS), Macau, China, 4–8 November 2019; pp. 3105–3112. [Google Scholar]
- Quan, L.; Han, L.; Zhou, B.; Shen, S.; Gao, F. Survey of UAV motion planning. IET Cyber Syst. Robot. 2020, 2, 14–21. [Google Scholar] [CrossRef]
- Corke, P. Robotics, Vision and Control: Fundamental Algorithms in MATLAB, 2nd ed.; Springer Tracts in Advanced Robotics; Springer: Cham, Switzerland, 2017; Volume 118. [Google Scholar]
- Grüne, L.; Pannek, J. Nonlinear Model Predictive Control: Theory and Algorithms; Springer: London, UK, 2017. [Google Scholar]
- Al Younes, Y.; Barczyk, M. Nonlinear Model Predictive Horizon for Optimal Trajectory Generation. Robotics 2021, 10, 90. [Google Scholar] [CrossRef]
- Isidori, A. Nonlinear Control Systems, 3rd ed.; Springer: London, UK, 1995. [Google Scholar]
- Marino, R.; Tomei, P. Nonlinear Control Design: Geometric, Adaptive, and Robust; Prentice Hall: London, UK, 1995. [Google Scholar]
- Cormen, T.H.; Leiserson, C.E.; Rivest, R.L.; Stein, C. Introduction to Algorithms, 3rd ed.; MIT Press: Cambridge, MA, USA, 2009. [Google Scholar]
- Dijkstra, E.W. A note on two problems in connexion with graphs. Numer. Math. 1959, 1, 269–271. [Google Scholar] [CrossRef] [Green Version]
- Hart, P.E.; Nilsson, N.J.; Raphael, B. A formal basis for the heuristic determination of minimum cost paths. IEEE Trans. Syst. Sci. Cybern. 1968, 4, 100–107. [Google Scholar] [CrossRef]
- Koenig, S.; Likhachev, M. Fast replanning for navigation in unknown terrain. IEEE Trans. Robot. 2005, 21, 354–363. [Google Scholar] [CrossRef]
- Al-Mutib, K.; AlSulaiman, M.; Emaduddin, M.; Ramdane, H.; Mattar, E. D* lite based real-time multi-agent path planning in dynamic environments. In Proceedings of the Third International Conference on Computational Intelligence, Modelling & Simulation, Langkawi, Malaysia, 20–22 September 2011; pp. 170–174. [Google Scholar]
- Likhachev, M.; Gordon, G.J.; Thrun, S. ARA*: Anytime A* with provable bounds on sub-optimality. In Proceedings of the 16th International Conference on Neural Information Processing Systems, Whistler, BC, Canada, 9–11 December 2003; pp. 767–774. [Google Scholar]
- Dolgov, D.; Thrun, S.; Montemerlo, M.; Diebel, J. Path planning for autonomous vehicles in unknown semi-structured environments. Int. J. Robot. Res. 2010, 29, 485–501. [Google Scholar] [CrossRef]
- Yang, Y.; Pan, J.; Wan, W. Survey of optimal motion planning. IET Cyber-Syst. Robot. 2019, 1, 13–19. [Google Scholar] [CrossRef]
- Siméon, T.; Laumond, J.P.; Nissoux, C. Visibility-based probabilistic roadmaps for motion planning. Adv. Robot. 2000, 14, 477–493. [Google Scholar] [CrossRef] [Green Version]
- LaValle, S.M.; Kuffner, J.J. Rapidly-exploring random trees: Progress and Prospects. In Algorithmic and Computational Robotics: New Directions; Donald, B.R., Lynch, K.M., Rus, D., Eds.; CRC Press: Boca Raton, FL, USA, 2001; pp. 293–308. [Google Scholar]
- Karaman, S.; Frazzoli, E. Sampling-based algorithms for optimal motion planning. Int. J. Robot. Res. 2011, 30, 846–894. [Google Scholar] [CrossRef]
- Canny, J.; Rege, A.; Reif, J. An exact algorithm for kinodynamic planning in the plane. Discret. Comput. Geom. 1991, 6, 461–484. [Google Scholar] [CrossRef] [Green Version]
- Ratliff, N.; Zucker, M.; Bagnell, J.A.; Srinivasa, S. CHOMP: Gradient optimization techniques for efficient motion planning. In Proceedings of the 2009 IEEE International Conference on Robotics and Automation, Kobe, Japan, 12–17 May 2009; pp. 489–494. [Google Scholar]
- Schulman, J.; Duan, Y.; Ho, J.; Lee, A.; Awwal, I.; Bradlow, H.; Pan, J.; Patil, S.; Goldberg, K.; Abbeel, P. Motion planning with sequential convex optimization and convex collision checking. Int. J. Robot. Res. 2014, 33, 1251–1270. [Google Scholar] [CrossRef] [Green Version]
- Kalakrishnan, M.; Chitta, S.; Theodorou, E.; Pastor, P.; Schaal, S. STOMP: Stochastic trajectory optimization for motion planning. In Proceedings of the 2011 IEEE International Conference on Robotics and Automation, Shanghai, China, 9–13 May 2011; pp. 4569–4574. [Google Scholar]
- Atkeson, C.G. Using local trajectory optimizers to speed up global optimization in dynamic programming. In Proceedings of the 6th International Conference on Neural Information Processing Systems, Denver, CO, USA, 29 November–2 December 1993; pp. 663–670. [Google Scholar]
- Perez, A.; Platt, R.; Konidaris, G.; Kaelbling, L.; Lozano-Perez, T. LQR-RRT*: Optimal sampling-based motion planning with automatically derived extension heuristics. In Proceedings of the 2012 IEEE International Conference on Robotics and Automation (ICRA), Saint Paul, MN, USA, 14–18 May 2012; pp. 2537–2542. [Google Scholar]
- Nolte, M.; Rose, M.; Stolte, T.; Maurer, M. Model predictive control based trajectory generation for autonomous vehicles—An architectural approach. In Proceedings of the 2017 IEEE Intelligent Vehicles Symposium (IV), Redondo Beach, CA, USA, 11–14 June 2017; pp. 798–805. [Google Scholar]
- Andersson, O.; Ljungqvist, O.; Tiger, M.; Axehill, D.; Heintz, F. Receding-horizon lattice-based motion planning with dynamic obstacle avoidance. In Proceedings of the 2018 IEEE Conference on Decision and Control (CDC), Miami Beach, FL, USA, 17–19 December 2018; pp. 4467–4474. [Google Scholar]
- Andersson, O.; Wzorek, M.; Rudol, P.; Doherty, P. Model-predictive control with stochastic collision avoidance using bayesian policy optimization. In Proceedings of the 2016 IEEE International Conference on Robotics and Automation (ICRA), Stockholm, Sweden, 16–21 May 2016; pp. 4597–4604. [Google Scholar]
- Oleynikova, H.; Taylor, Z.; Fehr, M.; Siegwart, R.; Nieto, J. Voxblox: Incremental 3D euclidean signed distance fields for on-board mav planning. In Proceedings of the 2017 IEEE/RSJ International Conference on Intelligent Robots and Systems (IROS), Vancouver, BC, Canada, 24–28 September 2017; pp. 1366–1373. [Google Scholar]
- Steinbrücker, F.; Sturm, J.; Cremers, D. Volumetric 3D mapping in real-time on a CPU. In Proceedings of the 2014 IEEE International Conference on Robotics and Automation (ICRA), Hong Kong, China, 31 May–7 June 2014; pp. 2021–2028. [Google Scholar]
- Curless, B.; Levoy, M. A volumetric method for building complex models from range images. In Proceedings of the 23rd Annual Conference on Computer Graphics and Interactive Techniques (SIGGRAPH), New Orleans, LA, USA, 4–9 August 1996; pp. 303–312. [Google Scholar]
- Oleynikova, H.; Millane, A.; Taylor, Z.; Galceran, E.; Nieto, J.; Siegwart, R. Signed distance fields: A natural representation for both mapping and planning. In Proceedings of the RSS 2016 Workshop: Geometry and Beyond-Representations, Physics, and Scene Understanding for Robotics, Ann Arbor, MI, USA, 19 June 2016. [Google Scholar]
- Nießner, M.; Zollhöfer, M.; Izadi, S.; Stamminger, M. Real-time 3D reconstruction at scale using voxel hashing. ACM Trans. Graph. 2013, 32, 169. [Google Scholar] [CrossRef]
- Karaman, S.; Frazzoli, E. Sampling-based motion planning with deterministic μ-calculus specifications. In Proceedings of the Joint 48th IEEE Conference on Decision and Control and 28th Chinese Control Conference, Shanghai, China, 16–18 December 2009; pp. 2222–2229. [Google Scholar]
- Moore, A.W. An Introductory Tutorial on kd-Trees. 1991. Available online: https://www.ri.cmu.edu/pub_files/pub1/moore_andrew_1991_1/moore_andrew_1991_1.pdf (accessed on 17 August 2021).
- Murray, R.M.; Li, Z.; Sastry, S.S.; Sastry, S.S. A Mathematical Introduction to Robotic Manipulation; CRC Press: Boca Raton, FL, USA, 1994. [Google Scholar]
- Houska, B.; Ferreau, H.; Diehl, M. ACADO Toolkit – An Open Source Framework for Automatic Control and Dynamic Optimization. Optim. Control Appl. Methods 2011, 32, 298–312. [Google Scholar] [CrossRef]
- Boggs, P.T.; Tolle, J.W. Sequential quadratic programming. Acta Numer. 1995, 4, 1–51. [Google Scholar] [CrossRef] [Green Version]
- Ferreau, H.; Kirches, C.; Potschka, A.; Bock, H.; Diehl, M. qpOASES: A parametric active-set algorithm for quadratic programming. Math. Program. Comput. 2014, 6, 327–363. [Google Scholar] [CrossRef]
- Quigley, M.; Conley, K.; Gerkey, B.; Faust, J.; Foote, T.; Leibs, J.; Wheeler, R.; Ng, A.Y. ROS: An open-source Robot Operating System. In Proceedings of the ICRA Workshop on Open Source Software, Kobe, Japan, 12–17 May 2009. [Google Scholar]
- Kamel, M.; Stastny, T.; Alexis, K.; Siegwart, R. Model predictive control for trajectory tracking of unmanned aerial vehicles using robot operating system. In Robot Operating System (ROS); Springer: Cham, Switzerland, 2017; pp. 3–39. [Google Scholar]
- Shah, S.; Dey, D.; Lovett, C.; Kapoor, A. AirSim: High-Fidelity Visual and Physical Simulation for Autonomous Vehicles. In Field and Service Robotics; Hutter, M., Siegwart, R., Eds.; Springer: Cham, Switzerland, 2018; pp. 621–635. [Google Scholar]
- Meier, L.; Honegger, D.; Pollefeys, M. PX4: A node-based multithreaded open source robotics framework for deeply embedded platforms. In Proceedings of the 2015 IEEE International Conference on Robotics and Automation (ICRA), Seattle, WA, USA, 26–30 May 2015; pp. 6235–6240. [Google Scholar]

















| Total Length of the Generated Paths | Average Path Length (between Terminal Points) | Average Path Computation Time | Exploration Time | Continuous Path Generation | |
|---|---|---|---|---|---|
| Graph-based | No | ||||
| Graph-based- plus-NMPH | Yes |
Publisher’s Note: MDPI stays neutral with regard to jurisdictional claims in published maps and institutional affiliations. |
© 2021 by the authors. Licensee MDPI, Basel, Switzerland. This article is an open access article distributed under the terms and conditions of the Creative Commons Attribution (CC BY) license (https://creativecommons.org/licenses/by/4.0/).
Share and Cite
Younes, Y.A.; Barczyk, M. Optimal Motion Planning in GPS-Denied Environments Using Nonlinear Model Predictive Horizon. Sensors 2021, 21, 5547. https://doi.org/10.3390/s21165547
Younes YA, Barczyk M. Optimal Motion Planning in GPS-Denied Environments Using Nonlinear Model Predictive Horizon. Sensors. 2021; 21(16):5547. https://doi.org/10.3390/s21165547
Chicago/Turabian StyleYounes, Younes Al, and Martin Barczyk. 2021. "Optimal Motion Planning in GPS-Denied Environments Using Nonlinear Model Predictive Horizon" Sensors 21, no. 16: 5547. https://doi.org/10.3390/s21165547
APA StyleYounes, Y. A., & Barczyk, M. (2021). Optimal Motion Planning in GPS-Denied Environments Using Nonlinear Model Predictive Horizon. Sensors, 21(16), 5547. https://doi.org/10.3390/s21165547

