Model-Driven Architectural Framework towards Safe and Secure Nuclear Power Reactors
Abstract
:1. Introduction
2. Model-Driven Methodology for I&C Systems
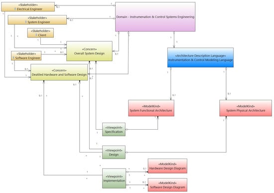
2.1. Architecture Framework for I&C Systems
- Stakeholders: an individual, team or organization that has concerns about the considered system in relation to its environment. A concern may be held by one or more stakeholders.
- Concerns: Throughout the life cycle of the system, concerns arise from system needs and requirements, design choices, implementation and operation considerations.
- Architecture view and viewpoints: an architecture description includes one or more architecture views. An architectural view addresses one or more concerns of system stakeholders. It expresses the architecture of the system of interest in accordance with a viewpoint. A viewpoint has two aspects: the concerns it expresses to stakeholders and the conventions it establishes on views. A view is governed by its viewpoint: the viewpoint establishes the conventions for constructing, interpreting and analyzing the view to address the concerns expressed by that viewpoint. Viewpoint conventions can include languages, notations, model types, design rules and/or modeling methods, analysis techniques etc.
- Architecture models: an architecture view is made up of one or more architectural models. An architectural model uses the modeling conventions appropriate to the concerns to be addressed [29]. These conventions are specified by the Model Kind governing this model. In an architectural description, an architectural model can be part of one or more architectural views.
- Model Kind: all conventions for a type of modeling. For instance, a model kind could be data flow diagrams, class diagrams, Petri nets or state/transition diagrams, etc.
- Stakeholders:
- -
- The client: The client provides a list of I&C functions to be performed and defines the associated specifications.
- -
- The system engineer: The system engineer is responsible for translating the functions to be implemented (and associated specifications) into a high-level architecture. The functions are translated to functional diagrams (FD), and this representation is independent of the implementation technology. This level is then refined, as the system development progresses, to Equipment Diagrams (ED), including technological details of implementation. The processing and functions at (FD) level are allocated to different (ED) level equipment of the system.
- -
- Software (SW) engineer: The software engineer can participate in collaboration with the system engineer in the development of (FD) functions. He is responsible for the application of system specifications to be carried out in the software/Hardware detailed design.
- -
- Hardware (HW) engineer: The HW engineer can participate in collaboration with the system engineer in the development of the system specifications. Furthermore, he is responsible, with the software engineer, for the application of system specifications in the software/hardware detailed design phase.
- The concerns:
- -
- Overall system design
- -
- Detailed hardware and software design
- The viewpoints:
- -
- Specification: This point of view establishes the conventions for the construction of architectural views, allowing the translation of customer specifications into system architectures regardless of technological implementation constraints.
- -
- Design: This point of view establishes the conventions for the construction of functional architectural views, taking into account technological implementation constraints.
- -
- Implementation: This point of view establishes the conventions for the construction of behavioral views, which contain all the information necessary for the manufacture of I&C cabinets.
- Model kinds:
- -
- System Functional Architecture: It describes the system functional entities and the relationships between them and their sub-functions without considering the technological implementation.
- -
- System Physical Architecture: It describes the hardware entities at a high level of abstraction and the relationship between them to represent the equipment behavior taking technological constraints into account.
- -
- Hardware Design Diagram: It refines the hardware devices of different system devices.
- -
- Software Design Diagram: It includes the software behavior and the relationship of different software applications running on various system devices.
2.2. I&C Modeling Language
- -
- An abstract syntax or Metamodel: The metamodel defines different concepts manipulated in the domain and structures the relationships between these concepts and their semantics into a coherent unit. UML is used to formalize these concepts and define the relationships between them. The concept’s semantics can be modeled textually or formally via a dedicated language, such as OCL (Object Constraint Language) [33].
- -
- A concrete syntax: This defines the textual or graphical notations for the modeling language. The links between the abstract syntax concepts and the concrete syntax notations are also defined. Several concrete syntaxes can be defined for the same abstract syntax, which allows several representations for the same metamodel. To develop the ICML concrete syntax, the UML profile is used, which is to say, we define stereotypes extending the UML meta-classes. The major advantage of using the UML profiling approach is to benefit from a set of existing tools, both commercial and open-source.

2.3. Architectural-Based Methodology Formalism
- Phase 1—Client Requirements: In this step, documents expressing customer needs in terms of safety requirements and functions (from the overall I&C systems architecture) are defined. These documents, provided in mainly document formats (Word and Excel, etc..), are the main inputs of the system architecture specification (phase 2) and will also serve as the functional design (phase 3).
- Phase 2—I&C Architecture and Network Design: In this phase, the specifications of the I&C system network architecture and global architecture are defined, taking into account the customer specifications. The global architecture is then used for the I&C safety functions high-level description in Phase 3.
- Phase 3—Functional behavior design: This describes the system as an arrangement of functions, their sub-functions and their interactions, with the abstraction of technological implementation, of which FDs represent the behavior. It is a customer exchange medium. For this behavior definition, various files of global architecture in Phase 2 are used.
- Phase 4—Network design: In this step, designers define the way the system equipment are structured to efficiently transit data between different system blocks. Furthermore, the network design takes into account the functional behavior and the physical architecture to define system input and output data and how the data are transferred over the I&C system.
- Phase 5—Equipment design: During this phase, the physical devices are designed considering the network architecture and are used for the generation of hardware documentation as well as for the software design in Phase 6.
- Phase 6—Software design: The behavior of various equipment is manually developed and integrated into a design environment for model-based design, simulation, verification and code generation.
- Phase 7—This phase consists of system tests & verification. Furthermore, documentation verification and functional tests are carried out. The outcome of this last step will be used for modeling physical architecture, simulation and code generation.
- Phase 8—Hardware devices configuration and deployment: Using specific software tools, experts generate executable binaries on target boards for production and simulation purposes.
- Phase 9—Simulation and production: This step consists of running simulations and codes on the hardware platforms, as well as the documentation of the I&C system.

2.4. Proposed Approach
3. ICML Language Description
3.1. Functional Level
3.2. Physical Level
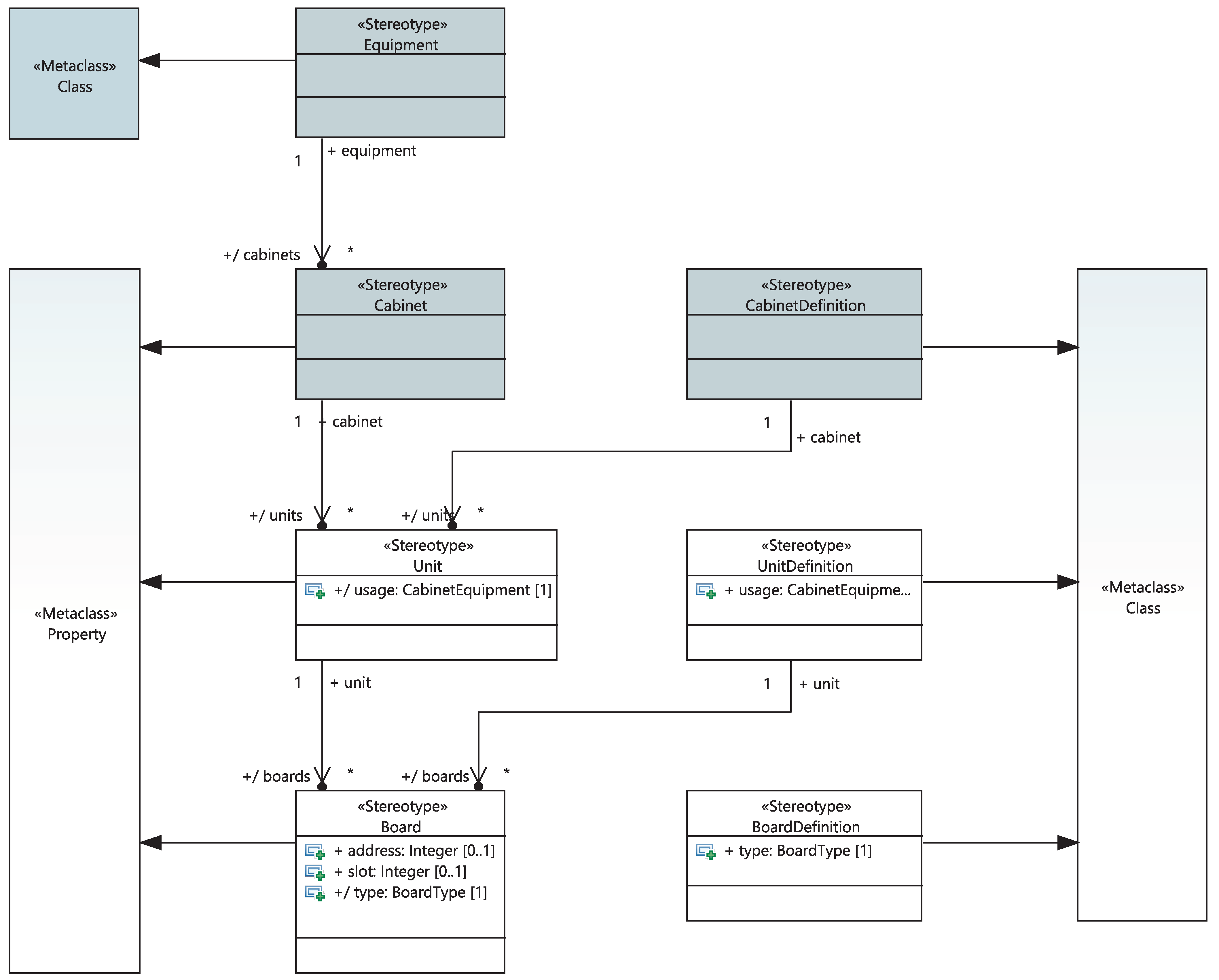
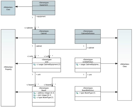
- Electronic computational and input/output boards: Each board is characterized by a name and a type. A board can be reused identically from one project to another, and it will be integrated in a library and instantiated in a particular rack.
- The racks: Each rack is characterized by a name, a usage and a list of owned boards. A rack can be reused identically from one project to another, and it will be encapsulated in a library and instantiated in a particular cabinet.
- The cabinets: Each cabinet is characterized by a name and a potential list of contained racks. It will also be included in a specific library and instantiated in a particular equipment.
- Equipment is a basic physical component of systems. This equipment may or may not be made up of cabinets. Each equipment is characterized by a name, a list of implemented functions, a safety class, a type of technology, a potential set of cabinets, a set of implemented systems and a list of manipulated signals (entry signal, output signal or exchange with other equipment).
- Physical signals are the signals exchanged between equipment. They are used to refine functional I/O signals and ensure the physical implementation of the system. A physical signal is characterized by many attributes, such as the type and direction (as for functional signals), the customer code, the code related to implantation technology, etc.
3.3. Meta-Models and UML Profiles
3.3.1. System Architecture Profile
3.3.2. Safety Functions and Systems
3.3.3. Physical Equipment
3.4. Views
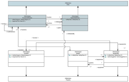
- Safety function library package: it contains “FunctionDefinition”.
- System library package: it contains many systems, such as “SystemDefinition”. These systems define various functions “FunctionDefintion” as a stereotypical property “Function”.
- The System Architecture class: it includes the various sub-systems of the I&C system; they are represented in a stereotypical property named “System”, which will include different “SystemDefintion”s.
- The Signal library package: it contains many “Signal”s.
- Division package: this contains Channels or Equipment.
- Board library package: this includes a set of “BoardDefinition”s.
- Unit library package: this contains many “UnitDefinition”s, with various “BoardDefinition”s as stereotypical property “Board”.
- Cabinet library package: this contains various “CabinetDefinition”s with “UnitDefinition”s as stereotypical property “Unit”.
- Equipment class: this includes many “CabinetDefinition”s as a stereotypical property “Cabinet”.
- Channel class: this includes “Equipment” modeled as classes.
4. Use Case: Reactor Protection System
4.1. Functional Level Modeling
4.2. Physical Level
4.3. User-Perspective Optimizations
4.4. Comparison with Other Approaches
5. Conclusions and Perspectives
Author Contributions
Funding
Institutional Review Board Statement
Informed Consent Statement
Data Availability Statement
Conflicts of Interest
References
- Carroll, E.R.; Malins, R.J. Systematic Literature Review: How Is Model-Based Systems Engineering Justified? SANDIA Report 2016–2607; Sandia National Laboratories: Albuquerque, NM, USA, 2016. [Google Scholar] [CrossRef] [Green Version]
- Adedjouma, M.; Thomas, T.; Mraidha, C.; Gerard, S.; Zeller, G. From Document-Based to Model-Based System and Software Engineering. In Proceedings of the OSS4MDE 2016—Open Source Software for Model-Driven Engineering, Saint Malo, France, 2–7 October 2016; pp. 27–36. [Google Scholar]
- Object Management Gruop. OMG Unified Modeling Language TM (OMG UML). In Technical Report; Object Management Gruop: Needham, MA, USA, 2015. [Google Scholar]
- Fowler, M. Domain-Specific Languages; Pearson Education: London, UK, 2010. [Google Scholar]
- Reyes, C.R.P.; Vaca, H.P.; Calderón, M.P.; Montoya, L.; Aguilar, W.G. MilNova: An approach to the IoT solution based on model-driven engineering for the military health monitoring. In Proceedings of the 2017 CHILEAN Conference on Electrical, Electronics Engineering, Information and Communication Technologies (CHILECON), Pucon, Chile, 18–20 October 2017; pp. 1–5. [Google Scholar] [CrossRef]
- Prasinos, M.; Spanoudakis, G.; Koutsouris, D. Towards a model-driven platform for evidence based public health policy making. In Proceedings of the SEKE 2017—29th International Conference on Software Engineering & Knowledge Engineering, Pittsburgh, PA, USA, 5–7 July 2017; KSI Research Inc. and Knowledge Systems Institute: Pittsburgh, PA, USA, 2017; pp. 566–571. [Google Scholar]
- Van Lingen, F.; Yannuzzi, M.; Jain, A.; Irons-Mclean, R.; Lluch, O.; Carrera, D.; Perez, J.L.; Gutierrez, A.; Montero, D.; Marti, J.; et al. The Unavoidable Convergence of NFV, 5G, and Fog: A Model-Driven Approach to Bridge Cloud and Edge. IEEE Commun. Mag. 2017, 55, 28–35. [Google Scholar] [CrossRef]
- Tran, A.B.; Lu, Q.; Weber, I. Lorikeet: A Model-Driven Engineering Tool for Blockchain-Based Business Process Execution and Asset Management. In BPM (Dissertation/Demos/Industry); Springer: Sydney, Australia, 2018; pp. 56–60. [Google Scholar]
- Sosa-Reyna, C.M.; Tello-Leal, E.; Lara-Alabazares, D. Methodology for the model-driven development of service oriented IoT applications. J. Syst. Archit. 2018, 90, 15–22. [Google Scholar] [CrossRef]
- Ciccozzi, F.; Spalazzese, R. MDE4IoT: Supporting the Internet of Things with Model-Driven Engineering. In International Symposium on Intelligent and Distributed Computing; Badica, C., El Fallah Seghrouchni, A., Beynier, A., Camacho, D., Herpson, C., Hindriks, K., Novais, P., Eds.; Springer International Publishing: Cham, Switzerland, 2017; pp. 67–76. [Google Scholar]
- Brugali, D. Model-driven software engineering in robotics: Models are designed to use the relevant things, thereby reducing the complexity and cost in the field of robotics. IEEE Robot. Autom. Mag. 2015, 22, 155–166. [Google Scholar] [CrossRef]
- Erraissi, A.; Belangour, A. An Approach Based on Model Driven Engineering for Big Data Visualization in Different Visual Modes. Int. J. Sci. Technol. Res. 2020, 9, 198–206. [Google Scholar]
- Guerriero, M.; Tajfar, S.; Tamburri, D.A.; Di Nitto, E. Towards a model-driven design tool for big data architectures. In Proceedings of the 2nd International Workshop on BIG Data Software Engineering, Austin, TX, USA, 14–22 May 2016; pp. 37–43. [Google Scholar]
- Ouni, B.; Gaufillet, P.; Jenn, E.; Hugues, J. Model Driven Engineering with Capella and AADL. In Proceedings of the ERTSS Conference, Toulouse, France, 31 January–2 February 2016. [Google Scholar]
- Roudier, Y.; Apvrille, L. SysML-Sec: A model driven approach for designing safe and secure systems. In Proceedings of the 2015 3rd International Conference on Model-Driven Engineering and Software Development (MODELSWARD), Angers, Loire Valley, France, 9–11 February 2015; pp. 655–664. [Google Scholar]
- Pinkevich, V.; Platunov, A. Model-driven functional testing of cyber-physical systems using deterministic replay techniques. In Proceedings of the 2018 IEEE Industrial Cyber-Physical Systems (ICPS), Saint Petersburg, Russia, 15–18 May 2018; pp. 141–146. [Google Scholar] [CrossRef]
- Okewu, E. Model-driven engineering and creative arts approach to designing climate change response system for rural Africa: A case study of Adum-Aiona community in Nigeria. Probl. Ekorozwoju Sustain. Dev. 2017, 12, 101–116. [Google Scholar]
- Barve, Y.; Shekhar, S.; Khare, S.; Bhattacharjee, A.; Gokhale, A. Upsara: A model-driven approach for performance analysis of cloud-hosted applications. In Proceedings of the 2018 IEEE/ACM 11th International Conference on Utility and Cloud Computing (UCC), Zurich, Switzerland, 17–20 December 2018; pp. 1–10. [Google Scholar]
- Mashkoor, A.; Egyed, A.; Wille, R. Model-driven Engineering of Safety and Security Systems: A Systematic Mapping Study. arXiv 2020, arXiv:2004.08471. [Google Scholar]
- Sannier, N.; Baudry, B.; Nguyen, T. Formalizing standards and regulations variability in longlife projects. A challenge for Model-driven engineering. In Proceedings of the 2011 Model-Driven Requirements Engineering Workshop, MoDRE 2011, Trento, Italy, 29 August 2011; pp. 64–73. [Google Scholar] [CrossRef] [Green Version]
- Céret, E.; Calvary, G.; Dupuy-Chessa, S. Flexibility in MDE for scaling up from simple applications to real case studies: Illustration on a Nuclear Power Plant. In Proceedings of the 25ème Conférence Francophone sur l’Interaction Homme-Machine, IHM’13, Bordeaux, France, 13–15 November 2013. [Google Scholar] [CrossRef] [Green Version]
- Linnosmaa, J.; Pakonen, A.; Papakonstantinou, N.; Karpati, P. Applicability of AADL in modelling the overall I&C architecture of a nuclear power plant. In Proceedings of the IECON 2020 the 46th Annual Conference of the IEEE Industrial Electronics Society, Singapore, 18–21 October 2020; pp. 4337–4344. [Google Scholar] [CrossRef]
- Sannier, N.; Baudry, B. INCREMENT: A Mixed MDE-IR Approach for Regulatory Requirements Modeling and Analysis. In Requirements Engineering: Foundation for Software Quality; Salinesi, C., van de Weerd, I., Eds.; Springer International Publishing: Cham, Swizterland, 2014; pp. 135–151. [Google Scholar]
- Poirier, C.; Kriaa, S.; Pebay-peyroula, F.; Zille, V. A tool for I & C system architecture design: The French Connexion cluster. In Proceedings of the ISOFIC/ISSNP 2014: International Symposium on Future I and C for Nuclear Power Plants/International Symposium on Symbiotic Nuclear Power Systems, Seoul, Korea, 24–28 August 2014; pp. 1–8. [Google Scholar]
- Cai, M.; Lin, Y.; Gao, Z.; Yuan, C.; Zhang, W. Comparison of AH and MFM for work domain analysis in light of interface design. In Proceedings of the 2017 IEEE International Systems Engineering Symposium (ISSE), Vienna, Austria, 11–13 October 2017; pp. 1–6. [Google Scholar] [CrossRef]
- Lin, Y.; Zhang, W.; Watson, L. On Proposal of Function-Behavior-State Framework as Refinement of EID Framework of Human-Machine Interface Design. In Human Friendly Mechatronics; Elsevier: Amsterdam, The Netherlands, 2001; pp. 61–66. [Google Scholar] [CrossRef]
- Eclipse Papyrus ™ Modeling Environment. Available online: https://www.eclipse.org/papyrus/ (accessed on 28 July 2021).
- ISO/IEC/IEEE systems and software engineering—Architecture description. In ISO/IEC/IEEE 42010:2011(E) (Revision of ISO/IEC 42010:2007 and IEEE Std 1471-2000); IEEE: Piscataway, NJ, USA, 2011; pp. 1–46. [CrossRef]
- Bi, Z.; Lin, Y.; Zhang, W. The general architecture of adaptive robotic systems for manufacturing applications. Robot. Comput. Integr. Manuf. 2010, 26, 461–470. [Google Scholar] [CrossRef]
- ISO. ISO/IEC JTC 1/SC 7/WG42—Software and Systems Engineering; ISO: Geneva, Switzerland, 2021. [Google Scholar]
- Frank, U. Domain-specific modeling languages: Requirements analysis and design guidelines. In Domain Engineering; Springer: Berlin/Heidelberg, Germany, 2013; pp. 133–157. [Google Scholar]
- American National Standard. ANSI/ISA-5.1-2009 Instrumentation Symbols and Identification; American National Standard: Washington, DC, USA, 2009. [Google Scholar]
- Object Management Group. Object Constraint Language; Technical Report; Object Management Group: Milford, CT, USA, 2014. [Google Scholar]
- Eclipse Environment. Available online: https://www.eclipse.org/ (accessed on 28 July 2021).
- Li, F.; Yang, Z.; An, Z.; Zhang, L. The first digital reactor protection system in China. Nucl. Eng. Des. 2002, 218, 215–225. [Google Scholar] [CrossRef]





















| Approach | Pros | Cons |
|---|---|---|
| Linnosmaa et al. [22] |
|
|
| Ceret et al. [21] |
|
|
| Sannier et al. [23] |
|
|
| Poirier et al. [24] |
|
|
| MFM approach (Cai et al. [25]) |
|
|
| AH approach (Cai et al. [25]) |
|
|
| FBS approach (Lin et al. [26]) |
|
|
| EID approach (Lin et al. [26]) | Interface the system design |
|
Publisher’s Note: MDPI stays neutral with regard to jurisdictional claims in published maps and institutional affiliations. |
© 2021 by the authors. Licensee MDPI, Basel, Switzerland. This article is an open access article distributed under the terms and conditions of the Creative Commons Attribution (CC BY) license (https://creativecommons.org/licenses/by/4.0/).
Share and Cite
Ouni, B.; Aussagues, C.; Dhouib, S.; Mraidha, C. Model-Driven Architectural Framework towards Safe and Secure Nuclear Power Reactors. Sensors 2021, 21, 5136. https://doi.org/10.3390/s21155136
Ouni B, Aussagues C, Dhouib S, Mraidha C. Model-Driven Architectural Framework towards Safe and Secure Nuclear Power Reactors. Sensors. 2021; 21(15):5136. https://doi.org/10.3390/s21155136
Chicago/Turabian StyleOuni, Bassem, Christophe Aussagues, Saadia Dhouib, and Chokri Mraidha. 2021. "Model-Driven Architectural Framework towards Safe and Secure Nuclear Power Reactors" Sensors 21, no. 15: 5136. https://doi.org/10.3390/s21155136
APA StyleOuni, B., Aussagues, C., Dhouib, S., & Mraidha, C. (2021). Model-Driven Architectural Framework towards Safe and Secure Nuclear Power Reactors. Sensors, 21(15), 5136. https://doi.org/10.3390/s21155136

