A Low Cost Inkjet-Printed Mass Sensor Using a Frequency Readout Strategy
Abstract
:1. Introduction
2. The Device Developed
2.1. Working Principle and the Device Components
2.1.1. The Magnetic Field
2.1.2. The Cantilever Beam and the Inkjet-Printed Strain Gauge
2.1.3. The Inkjet-Printed Coil and Modeling of the Actuation System
- -
- the beam dimensions, with particular regards to the actuation section of the beam (close to the beam free end);
- -
- the required current to produce, in the whole range of the sensor operation (tens of milligrams), a suitable beam deflection.
- -
- External Guard Ring, DG = 1.5 mm;
- -
- Internal Coil Diameter, Din = 2.0 mm;
- -
- Coil track Spacing, S = 500 µm
2.2. The Real Sensor and the Conditioning Electronics
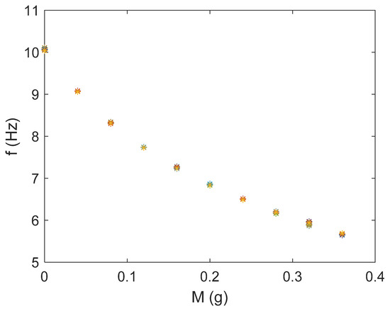
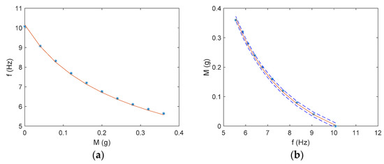
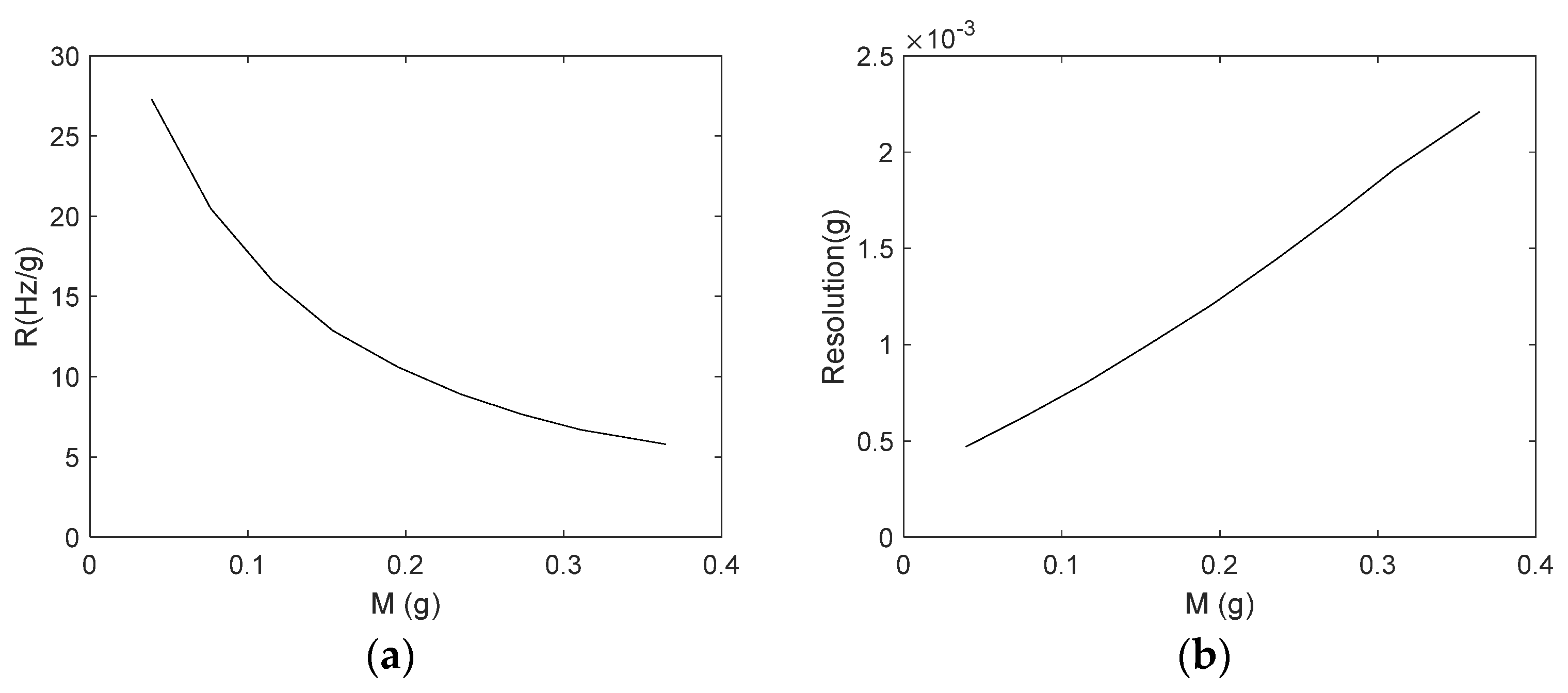
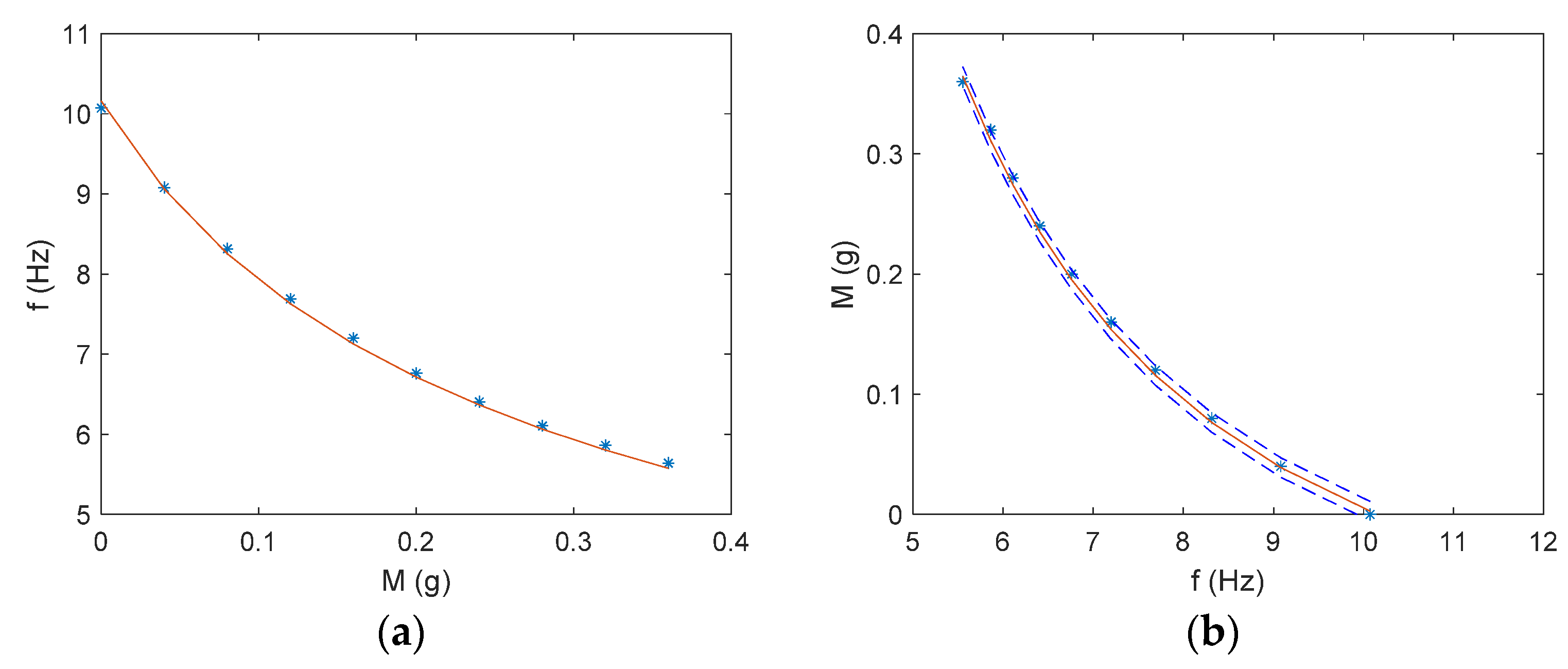
3. The Characterization of the System Prototype
4. Conclusions
Author Contributions
Funding
Institutional Review Board Statement
Informed Consent Statement
Data Availability Statement
Conflicts of Interest
References
- Nieuwenhuizen, M.S.; Venema, A. Mass-sensitive devices. In Sensors: Chemical and Biochemical Sensors; Wiley: Weinheim, Germany, 1991; Volume 2, pp. 647–680. [Google Scholar]
- Meccea, V.M. Loaded vibrating quartz sensors. Sens. Actuators A Phys. 1994, 40, 1–27. [Google Scholar] [CrossRef]
- Luckulm, R.; Henning, B.; Hauptmann, P.; Schierbaum, K.D.; Vaihinger, S.; Gopel, W. Quartz microbalance sensors for gas detection. Sens. Actuators A Phys. 1991, 2, 705–710. [Google Scholar] [CrossRef]
- Nieuwenhuizen, M.S.; Venema, A. Surface acoustic wave chemical sensors. Sens. Mater. 1989, 5, 261–300. [Google Scholar]
- Wenzel, S.T.; White, R.M. Flexural plate-wave gravimetric chemical sensor. Sens. Actuators A Phys. 1990, 22, 700–703. [Google Scholar] [CrossRef]
- En-Chiang, C.; Cheng-Chi, C.; Sheng-Shian, L. Real-time mass sensing and dynamic impact monitoring of printed pico-liter droplets realized by a thermal-piezoresistive self-sustained oscillator. In Proceedings of the 2016 IEEE 29th International Conference on Micro Electro Mechanical Systems (MEMS), Shanghai, China, 24–28 January 2016; pp. 1078–1081. [Google Scholar]
- Pang, W.; Zhao, H.; Kim, E.S.; Zhang, H.; Yu, H.; Hu, X. Piezoelectric microelectromechanical resonant sensors for chemical and biological detection. R. Soc. Chem. Lab Chip 2011, 12, 29–44. [Google Scholar] [CrossRef] [PubMed]
- Waggoner, P.S.; Craighead, H.G. Micro-and nanomechanical sensors for environmental, chemical, and biological detection. R. Soc. Chem. Lab Chip 2007, 7, 1238–1255. [Google Scholar] [CrossRef]
- Omidi, M.; Haghiralsadat, F.; Oroojalian, F.; Yadegari, A.; Nazarzadeh, M.; Choolaei, M.; Azhdari, M. Fabrication of paper-based load sensor by using the multi-walled carbon nanotubes ink. In Proceedings of the 2013 10th IEEE International Conference on Networking, Sensing and Control (ICNSC), Evry, France, 10–12 April 2013; pp. 221–225. [Google Scholar]
- Golnabi, H. Mass measurement using an intensity-modulated optical fiber sensor. Opt. Lasers Eng. 2002, 38, 537–548. [Google Scholar] [CrossRef]
- Burg, T.P.; Mirza, A.R.; Milovic, N.; Tsau, C.H.; Popescu, G.A.; Foster, J.S.; Manalis, S.R. Vacuum-packaged suspended microchannel resonant mass sensor for biomolecular detection. J. Microelectromech. Syst. 2006, 15, 1466–1476. [Google Scholar] [CrossRef]
- Zhang, H.; Kim, E.S. Micromachined acoustic resonant mass sensor. J. Micromech. Syst. 2005, 14, 699–706. [Google Scholar] [CrossRef]
- Ikehara, T.; Lu, J.; Konno, M.; Maeda, R.; Mihara, T. A high quality-factor silicon cantilever for a low detection-limit resonant mass sensor operated in air. IOP J. Micromech. Microeng. 2007, 17, 2491–2494. [Google Scholar] [CrossRef]
- Kima, S.-J.; Ono, T.; Esashi, M. Capacitive resonant mass sensor with frequency demodulation detection based on resonant circuit. Appl. Phys. Lett. 2006, 88, 1–3. [Google Scholar] [CrossRef]
- Ferrari, V.; Marioli, D.; Taroni, A. Theory, modeling and characterization of PZT-on-alumina resonant piezo-layers as acoustic-wave mass sensors. Sens. Actuators A Phys. 2001, 92, 182–190. [Google Scholar] [CrossRef]
- Park, K.; Kim, N.; Morisette, D.T.; Aluru, N.R.; Bashir, R. Resonant MEMS mass sensors for measurement of microdroplet evaporation. J. Micromech. Syst. 2012, 21, 702–711. [Google Scholar] [CrossRef]
- Ando, B.; Baglio, S.; L’Episcopo, G. A low-cost, disposable, and contactless resonant mass sensor. IEEE Trans. Instrum. Meas. 2013, 62, 246–252. [Google Scholar] [CrossRef]
- Senveli, S.U.; Tigli, O. A novel surface acoustic wave sensor for microparticle sensing and quantification. IEEE Sens. J. 2015, 15, 5748–5754. [Google Scholar] [CrossRef]
- Nguyen, V.H.; Kaulen, C.; Simon, U.; Schnakenberg, U. Single interdigital transducer approach for gravimetrical SAW Sensor Applications in Liquid Environments. Sensors 2017, 17, 2931. [Google Scholar] [CrossRef] [Green Version]
- Hao, W.; Liu, J.; Liu, M.; Liang, Y.; He, S. Mass sensitivity optimization of a surface acoustic wave sensor incorporating a resonator configuration. Sensors 2016, 16, 562. [Google Scholar] [CrossRef] [Green Version]
- Alassi, A.; Benammar, M.; Brett, D. Quartz crystal microbalance electronic interfacing systems: A review. Sensors 2017, 17, 2799. [Google Scholar] [CrossRef] [Green Version]
- Wong, W.S.; Salleo, A. Flexible Electronics: Materials and Applications. In Electronic Materials: Science & Technology; Springer: Berlin/Heidelberg, Germany, 2009; p. 462. [Google Scholar]
- Andò, B.; Baglio, S. Inkjet-printed sensors: A useful approach for low-cost, rapid prototyping. IEEE Instr. Meas. Mag. 2011, 14, 36–40. [Google Scholar] [CrossRef]
- Kawahara, Y.o.; Hodges, S.; Cook, B.S.; Zhang, C.; Gregory; Abowd, D. Instant Inkjet Circuits: Lab-based Inkjet Printing to Support Rapid Prototyping of UbiComp Devices. In Proceedings of the 2013 ACM International Joint Conference on Pervasive and Ubiquitous Computing, Zurich, Switzerland, 8–12 September 2013; pp. 363–372. [Google Scholar]
- Hon, K.K.B.; Li, L.; M, I. Hutchings. Direct writing technology—Advances and developments. CIRP Ann. Manuf. Technol. 2008, 57, 601–620. [Google Scholar] [CrossRef]
- Kwon, K.S.; Rahman, M.K.; Phung, T.H.; Hoath, S.; Jeong, S.; Kim, J.S. Review of digital printing technologies for electronic materials. Flex. Print. Electron. 2020, 5, 043003. [Google Scholar] [CrossRef]
- Hoey, J.M.; Lutfurakhmanov, A.; Schulz, D.L.; Akhatov, I.S. A review on aerosol-based direct-write and its applications for microelectronics. J. Nanotechnol. 2012, 1, 22. [Google Scholar] [CrossRef] [Green Version]
- Yanqiao, P.; Liangcai, Z. Simulation and validation of droplet generation process for revealing three design constraints in electrohydrodynamic jet printing. Micromachines 2019, 10, 94. [Google Scholar]
- Bona, M.; Serpelloni, M.; Sardini, E.; Lombardo, C.O.; Andò, B. Telemetric technique for wireless strain measurement from an inkjet-printed resistive sensor. IEEE Trans. Instrum. Meas. 2016, 66, 583–591. [Google Scholar] [CrossRef]
- Andò, B.; Baglio, S. All-inkjet printed strain sensors. IEEE Sens. J. 2013, 13, 4874–4879. [Google Scholar] [CrossRef]
- Andò, B.; Baglio, S.; Lombardo, C.O.; Marletta, V.; Pistorio, A. A low-cost accelerometer developed by inkjet printing technology. IEEE Trans. Instrum. Meas. 2015, 65, 1242–1248. [Google Scholar] [CrossRef]
- Lagarias, J.C.; Reeds, J.A.; Wright, M.H.; Wright, P.E. Convergence properties of the nelder–mead simplex method in low dimensions. SIAM J. Optim. 1998, 9, 112–147. [Google Scholar] [CrossRef] [Green Version]
- Young, W.C.; Budynas, G.R. Roark’s Formulas for Stress and Strain, 7th ed.; McGraw-Hill: New York, NY, USA, 2002; Chapter 16; pp. 767–768. [Google Scholar]
- Andò, B.; Baglio, S.; Crispino, R.; Marletta, V. Polymeric transducers: An inkjet printed b-field sensor with resistive readout strategy. Sensors 2019, 19, 5318. [Google Scholar] [CrossRef] [Green Version]










Publisher’s Note: MDPI stays neutral with regard to jurisdictional claims in published maps and institutional affiliations. |
© 2021 by the authors. Licensee MDPI, Basel, Switzerland. This article is an open access article distributed under the terms and conditions of the Creative Commons Attribution (CC BY) license (https://creativecommons.org/licenses/by/4.0/).
Share and Cite
Andò, B.; Baglio, S.; Marletta, V.; Crispino, R. A Low Cost Inkjet-Printed Mass Sensor Using a Frequency Readout Strategy. Sensors 2021, 21, 4878. https://doi.org/10.3390/s21144878
Andò B, Baglio S, Marletta V, Crispino R. A Low Cost Inkjet-Printed Mass Sensor Using a Frequency Readout Strategy. Sensors. 2021; 21(14):4878. https://doi.org/10.3390/s21144878
Chicago/Turabian StyleAndò, Bruno, Salvatore Baglio, Vincenzo Marletta, and Ruben Crispino. 2021. "A Low Cost Inkjet-Printed Mass Sensor Using a Frequency Readout Strategy" Sensors 21, no. 14: 4878. https://doi.org/10.3390/s21144878
APA StyleAndò, B., Baglio, S., Marletta, V., & Crispino, R. (2021). A Low Cost Inkjet-Printed Mass Sensor Using a Frequency Readout Strategy. Sensors, 21(14), 4878. https://doi.org/10.3390/s21144878

