Collaborative Autonomous Driving—A Survey of Solution Approaches and Future Challenges
Abstract
1. Introduction
Contribution
- Provides a tutorial to assist readers with the background of collaborative autonomous driving and associated concepts.
- Investigates the classification of cooperating driving motivations, types, degrees, and control strategies.
- Devises a taxonomy of collaborative driving by investigating various factors.
- Carries out a literature review on various collaborative driving applications: smart car parking, lane change and merge, and cooperative intersection management aiming, in order to provide a clear understanding of contributed research solution approaches and challenges of these areas.
- A specialized version of collaborative autonomous driving, platooning of higher autonomous levels, has gained huge attention recently. Considering the importance of this application, the paper devotes a whole section to the platooning, its special use-case leader election, various scenarios of electing a leader, and relevant solutions.
- Highlights and categorizes the current open research challenges of platoon leader election that hinder the real-time election of a suitable leader for a platoon.
- Provides a range of crucial research gaps, challenges, and future directions to achieve the goals of cooperative driving.
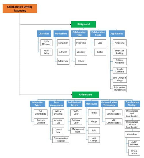
2. Taxonomy of Collaborative Driving
- Background Category—comprised of objectives, motivations, collaboration types, collaboration scopes, and applications.
- Architecture Category—consists of interaction types, core components, architectural layers, maneuvers, communication technologies, and coordination strategies.
2.1. Collaborative Driving
- Longitudinal Control: This type of automation controls the distance and velocity of the vehicle by using a cruise control system, though the driver needs to steer the vehicle manually.
- Semi-Autonomous Control: This type is similar to precedent one, except that both the lateral and longitudinal motion of the vehicle is autonomously regulated to the preceding it.
- Fully Autonomous Control: This level of autonomy allows all vehicles to be completely controlled and managed autonomously.
2.2. Aspects of Cooperative Driving
- 1.
- Why is collaborative driving important? Autonomous vehicles (AVs) do not intrinsically improve traffic. They attempt to rely on their observations, perform reasoning, and make decisions aiming to optimize their own goals [9]. AVs are still limited in terms of their sensing and coordination capabilities, as their actions are dependent on the onboard sensory data and models of other vehicles’ behavior. The summary of the Urban Grand Challenge [10] stated that a number of incidents can be avoided if vehicles anticipate the behavior of other vehicles and that vehicles should cooperate to reap the full benefits of autonomous driving [11]. However, it is getting increasingly recognized that, to get full advantage of autonomous vehicles, a number of situations will compulsorily require coordinating the relative activities and maneuvers of vehicles [12].
- 2.
- Why should vehicular agents collaborate? In collaborative driving, vehicular entities cooperate, where the outcome of a vehicle’s action may influence other vehicles. Here, it is crucial to understand why a vehicle agent will collaborate with others knowingly benefitting them. Therefore, we define three motivations that influence vehicles to cooperate [13]:
- Mutualism: the collaboration, where the agent interacts and cooperates with each other aiming to minimize the cost (fuel, travel time, etc.) of all agents collectively.
- Altruism: the interacting agent interacts in such a way that it increases its cost while reducing the cost of other agents.
- Selfishness: the type of collaboration where the agent cooperates desiring to reduce its own cost and leaving the rest in the loss.
- 3.
- What are the cooperation control strategies? To attain self-organized agent formation and to provide autonomy to each agent, we define the coordination strategy as three types [13]:
- Centralized Coordination: One all-knowing, leading vehicle is responsible for the planning, coordination, and synchronization of the maneuvers of all the vehicles. The literature divides the centralized coordination strategy into two variants: leader-follower and virtual leader approaches [14].
- Decentralized with Coordination: This allows the vehicles to directly communicate with all neighboring vehicles having access to local knowledge (restricted by the communication range) aiming to plan maneuvers.
- Decentralized without Coordination: The vehicles can observe other vehicles in the neighborhood without having the potential to exchange the information. Each vehicle can plan individually by taking into consideration the behavior of the road users [15].
- 4.
- Why do we need to do collaborative driving? The underlying concept of vehicular cooperation is to make optimal joint driving decisions and get benefitted from the cooperation, reducing costs by mutually cooperating with each other. Having reviewed the literature, we highlight and classify the potential benefits of collaborative driving into three categories: traffic efficiency, safety, and miscellaneous, as shown in Figure 3.
- 5.
- What are collaboration types? To the best of the knowledge, there are no standard categories of collaborative driving in the literature. However, in this paper, we provide our understanding of collaboration and categorize the collaboration among the vehicular agents into three main types:
- Imperative Collaboration: the type of collaboration where the agents are obligatory to cooperate with each other.
- Voluntary Collaboration: the type of collaboration which makes it optional for the agents to collaborate depending on the use case scenarios.
- Hybrid Collaboration: this is the combination of (imperative and voluntary) both types, which allows the agents to travel imperatively for a certain period or distance and voluntarily ends the collaboration.
3. Cooperative Driving—A Comprehensive Analysis of the Research Literature
3.1. Generic Cooperative Driving Scenarios
3.1.1. Cooperative Smart Car Parking
- the consideration of user preferences while suggesting the optimally available parking spaces to the drivers;
- highlighting that the implementation of SPS should be context-sensitive since all cities have different infrastructures, budgets, and societies; and
- found that less work has been done on rescheduling the routes established by the SPS taking towards the parking slot in case of unexpected event triggers.
3.1.2. Lane Change and Merge
3.1.3. Cooperative Intersection Management
3.2. Vehicular Platooning
3.2.1. Platoon Leader Election
- 1.
- Electing a leader while forming the platoon for the first time: In this scenario, while forming the platoon for the first time, a vehicle needs to be elected as a platoon leader to start the platooning. The platoon leader is then responsible for the coordination and all the operation in the platoon. Each vehicle wishing to drive in a platoon manually needs to admit it by selecting the platooning mode.
- 2.
- Electing a leader when two platoons merge: In this use case, two platoons of different length traveling on the same lane decides to merge and make one platoon aiming to make it more efficient to travel in the platoon. Electing a leader in the merging scenario is a challenging maneuver because of the interferences triggered by unintended vehicles that join the platoon. When two-platoon merge, it is required to re-elect a suitable leader to continue the platooning successfully. Finally, the merging platoon has to share its information with the elected leader of the platoon.
- 3.
- Electing a leader when a platoon splits: In the platoon splitting scenario, the platoon splits into two or more sub-platoons at a point while continuing to drive to their intended destinations. Once the platoon splitting request is acknowledged by the platoon leader, it is indispensable to elect a new leading vehicle to take in charge of leadership roles and responsibilities for the split platoon.
- 4.
- Electing a leader while adding a new vehicle: This scenario takes place when a new vehicle dynamically desires to become a part of the already formed platoon, driving on the road. Based on the characteristics of the new vehicle, it is recommended to take the consensus of all the vehicles and re-elect the new leader for the platoon since there is a possibility that the newly added vehicle is more suitable to lead the platoon. However, this use case could be inefficient as the vehicles have to undergo the entire process of leader election every time, which is a waste of time and resources.
- 5.
- Electing a leader when a platoon dissolves fortuitously: While traveling in a platoon, sometimes, due to bad situational conditions, technical issues in a leader, or momentary traffic conditions leads to platoon dissolve. At this stage, the platoon cluster is disbanded, making the complete platoon stop the platooning. In this scenario, it is essential to re-elect the leader aiming to maintain and reap the full benefits of platooning.
- 6.
- Electing a leader when a leader leave maneuver takes place: In this use case, the vehicle platoon is required to re-elect a leader when the leader leave maneuver takes place. The leader leave maneuver can occur in two different scenarios. The first one is when a platoon leader reaches its destination and makes the leader leave request, whereas, in the second case, the leader vehicle may be inoperable due to any technical failure. In both cases, the leading vehicle is incapable to perform the leader’s role and responsibilities; thus, it is mandatory to re-elect a leader to carry on the platooning.
3.2.2. Solution Approaches and Challenges
- Most of the studies did not model the characteristics of the driver and vehicle while electing a leader.
- Less attention has been directed on how to re-elect a leader when the cluster disbands in an emergency or at traffic signals.
- Fewer studies focused on electing a leader in heterogeneous platoons.
- It has not yet been studied whether being a leader is more beneficial in homogeneous or heterogeneous platooning.
- The voting criteria or parameters to elect a leader need to be researched in detail.
- Some of the studies implemented voting mechanisms to elect a leader; however, the comparison of these mechanisms is missing in the literature.
- Several studies did not consider the position of the vehicle while calculating the money for fuel consumption that a follower has to pay to the leader.
- More work needs to be done on the incentivization frameworks and equal distribution of the profit gained by the platooning.
- 1.
- Homogeneous and Heterogeneous
- Question 1: Can a standardized platform be developed to choose a leader in homogeneous platooning, where all the vehicles can meet the leadership criteria? Do we need to choose the leader wisely if the vehicles are of the same fleet operators?
- Question 2: In the near future, platoons will be of the mixed string of heavy motor vehicle (truck) and light motor vehicle (car). Which vehicle should be elected as the leading vehicle of the platoon? How can an appropriate platoon leader election take place in the string of mixed vehicles, considering all the communication and contextual requirements?
- Question 3: Can real-life platooning be implemented as multi-brand platooning? If so, can we develop a universal mechanism to elect a suitable platoon leader in multi-brand?
- Question 4: Would the multi-brands get agree to cooperate and exchange their private and confidential information with each other to elect a leader on the fly?
- 2.
- Communication
- Question 1: How can the string stability of the platoon be maintained when the number of trailing vehicles increases? Do we need to look for new wireless communication technologies to overcome this issue? Or can this challenge be addressed by nominating a virtual platoon leader aiming to provide seamless and reliable communication to a long platoon?
- Question 2: Which characteristics and parameters should be taken into consideration to select an intermediate virtual leader for a long platoon?
- 3.
- Modeling Driver and Vehicle’s Characteristics
- Question 1: How can we model and rate the characteristics of the driver (age, behavior, mental stability, driving experience, trips, platooning training, traffic violation, and accident record) while selecting an appropriate leader? Do we need to model the characteristics of the leading vehicle driver, as it is expected that, in the near future, vehicular platooning will completely be driver-less?
- Question 2: How can we develop a system good enough to model the characteristics of the vehicle (fuel quantity, tire pressure, mileage, and insurance status) while electing the leader? Do these characteristics have an impact on the suitability of the leading vehicle election?
- 4.
- Trustworthiness and Equal Profit Distribution
- Question 1: One malicious badly-behaved platoon leader can lead the complete platoon into danger. What are the crucial factors that should be taken into consideration to determine the trustworthiness of the platoon leader?
- Question 2: To mitigate the effects of trailing vehicles acting selfishly and to promote the platooning widely, how can we ensure the fairness and equal distribution of the platooning benefits for the leader?
4. Challenges and Future Recommendations
- C1: Cooperative Decision-Making. The majority of the current literature focuses on the vehicles that are already collaborating or determine how they should behave cooperatively in a particular scenario [68]. However, less attention has been directed to propose solutions that assist vehicles to decide when and where a vehicle should collaborate [87]. Therefore, a decision-making factor is missing in current solution approaches. Considering this research gap, we spotlight some of the decision-making challenges as follows: When it is beneficial for a vehicle to collaborate or travel solely? With whom should a vehicle collaborate? Which factors should a vehicle take into account to make the cooperative decision? Do the external factors (i.e., weather, road topography, mixed traffic) have an impact on decision-making? How long should a cooperation be continued to maintain the string stability of the group of vehicles? It is also interesting to research that whether the benefits of cooperation should be available to the vehicles in advance and whether they will be more selfish or cooperative if the incentives are known in advance.
- C2: Designing Generic Cooperative Frameworks. Prominent work has been done on developing the solution approaches for various single test scenarios (i.e., platooning, intersection crossing, lane change and merge) of collaborative driving guiding vehicles on how to behave cooperatively in the given situations. The limitation of these solution approaches is that they work well for the scenarios for which they are developed, thus providing no general suggestions in other scenarios [1,88]. For example, an algorithm developed for cooperative lane change directs the vehicles on how to change the lane cooperatively, but, at the same time, the algorithm provides no recommendations when the vehicles cross the intersection. The road traffic involves a large number of different scenarios, which cannot possibly be handled by a particular single approach. Therefore, it is of great significance to develop a generic solution approach for collaborative driving such that it is applicable for various cooperative applications incorporating a variety of objectives. Thus, developing such frameworks will allow the vehicles to adapt cooperative behavior in any situation.
- C3: Multi-objective Optimization. Although cooperating driving would become the necessity of autonomous vehicles soon, it is indispensable to allow cooperating agents to take their views (goals, costs, and constraints) into account to decide whether to perform a cooperative maneuver or reject a cooperation request. Mainly, existing approaches for cooperative driving have in common that they only consider global objectives, such as collision avoidance or traffic efficiency, and they do not take into account the local objectives: individual preferences, objectives, and constraints of agents. The underlying concept of vehicular cooperation is to reduce costs by mutually cooperating, but, if this is not the case, then the collaboration may result in increased cost for some of the vehicles. Hence, there is a strong need to develop multi-objective frameworks providing both (local and global) objectives to incentivize the vehicles and promote cooperative driving.
- C4: Scale of Collaboration. There is less chance that all the vehicles traveling in the country or city collaborate with others. Vehicles usually seek collaborations in their vicinity. A few research questions need to investigate regarding the scale of cooperation, such as: What should be the minimum number of the vehicle to achieve the potential benefits of collaboration? Can the vehicles collaborate at both local (i.e., certain kilometers) and global levels (i.e., district level)? How to predict the benefits of collaboration on a larger scale?
- C5: Heterogeneous Cooperation. In reality, the vehicular traffic is of mixed string: heterogeneous (i.e., heavy-duty vehicle, car) and multi-brand (i.e., BMW, Tesla) autonomous vehicles. These vehicles may have different constraints including sensors, perception, communication topologies, communication delay, spacing policies, feedback controllers, and vehicle lag. Considering all these differences, it is extremely challenging to develop the standard system in such a way that enables heterogeneous vehicles to cooperate with each other. Another challenging aspect of heterogeneous cooperation is whether the multi-brands agree to cooperate and share information with their competitors.
- C6: Information Sharing and Data Format. Vehicles share their information (position, speed, location, velocity, etc.) with other neighboring vehicles. Each vehicle creates a picture of the other vehicles and reacts to this information to enhance the situational-awareness and to cooperate. Having reviewed the literature, we highlight some of the open research challenges that need more attention: Which information should vehicles share to cooperate? Do vehicles share similar information in all cooperative scenarios? How often should they disseminate their information? How do vehicles share their knowledge, perception, and intentions with others? In which data format is the information shared? Does the sending agent pre-process the information itself and forward the output or does the receiving agent have to do it? In general, developing a coherent model of the surroundings of the vehicle by aggregating and fusing information from diverse sources is a major research challenge.
- C7: Communication and Control Strategy. In this section, we highlight some of the unanswered communication and control challenges, such as: A lot of research has been done on collaborative driving using both centralized and decentralized control, but it is still not clear which control strategy is best in each cooperative scenario. It is interesting to research whether a system can be developed with hybrid control strategies.
- C8: Mixed Traffic. It will take significant time to completely replace the on-road manual vehicle. Less focus has been accorded to mixed traffic settings while modeling the problem assuming negligible interaction with manual vehicles. Now, the related challenges are: How will CAVs co-exist with other manual vehicles? Do we need to create separate markings and lanes for cooperative and manual vehicles? The mixed traffic is unpredictable; therefore, is it important to research to what extent mixed traffic can affect cooperative driving?
- C9: Quality of Cooperation. To ensure the full benefits of cooperating driving, it is important to determine whether the cooperative action or maneuver is cooperative or not. Literature directs less attention on how to measure and rate the quality of cooperation; therefore, some research gaps are highlighted as follows: What are the different parameters that a model needs to be considered to measure the quality? Should the quality of cooperation be modeled as a qualitative or quantitative measure? Does the quality should only concerned with objectives or the reaction time of the vehicle, as well? Who should keep the record of the quality? The individual vehicle, city authorities, or the central controller? Concludingly, we suggest that the cooperative ranking system should be developed enabling vehicles to rank their cooperative experience so that, next time, vehicles can use previous actions to make a new decision.
- C10: Selfish Behavior and Deception Detection. Trusted communications play a crucial role in promoting cooperative driving. In CD, sometimes vehicles may behave selfishly and cooperate desiring to reduce their own cost and leaving the rest in the loss. These selfish agents are referred to as free-riders which utilize the external information provided by other agents to get benefit from the cooperation but do not share their exploration and observations with other agents. Here, the question is should that vehicle be banned for future cooperations? Or do we need to maintain the record of such vehicles to avoid selfish behavior in the future? Therefore, more sophisticated algorithms need to be developed to detect selfish behavior. Vehicles share their information (speed, location, etc.) and observations with other agents, determining the information is authentic or not is another major challenge in cooperative driving. Here, some questions arise regarding the information authentication, such as: (1) Who is responsible for information authentication (each vehicle or central controller) before forwarding it to others? And (2) what if a false message is communicated among the coalition? How quickly can updated information be sent to them to stop reacting immediately?
- C11: Standards, Law and Rules. Achieving cooperative driving requires vehicles to speak the same language aiming to share information and make joint decisions. However, there is no standard protocol to disseminate the decision-making information among agents to achieve cooperative driving. Therefore, it is all-important to develop standard cooperative protocols so that each vehicle can coordinate and cooperate with other vehicles to increase the reaction time, making the driving environment more safer and comfortable. There could be a lot of cooperative protocols, such as: for platooning, car parking, lane changing, lane merging, overtaking, etc. Now, the challenge is how to develop the mechanism enabling cooperative vehicles to trigger the selection and prioritize the right cooperation protocol under certain dynamics or while switching between the cooperative protocols. Some other challenges in this regard are the traffic laws implemented in the countries, for example, the specific speed limit in the urban and rural areas. In addition, in some countries, there is a rule that vehicles should make way for the emergency vehicles (ambulance) and government vehicles. Here, the challenge is how to program the connected vehicles in a way that they respond to these uncertain situations safely.
5. Conclusions
Author Contributions
Funding
Institutional Review Board Statement
Informed Consent Statement
Data Availability Statement
Conflicts of Interest
Abbreviations
| ACC | Adaptive Cruise Control |
| AHS | Automated Highway System |
| AV | Autonomous Vehicle |
| CACC | Cooperative Adaptive Cruise Control |
| CAV | Connected and Autonomous Vehicle |
| CC | Cruise Control |
| CD | Cooperative Driving |
| CDS | Collaborative Driving System |
| CIM | Cooperative Intersection Management |
| CO2 | Carbon Dioxide |
| CV | Connected Vehicle |
| DQN | Deep Q-Network |
| FHA | Federal Highway Administration |
| FV | Follower Vehicle |
| GPM | Gauss Pseudo-Spectral |
| IM | Intersection Management |
| ITS | Intelligent Transportation System |
| IVC | Inter-Vehicle Communication |
| MSS | Minimum Safety Spacing |
| PL | Platoon Leader |
| RSU | Road Side Unit |
| SAE | Society of Automotive Engineers |
| SPS | Smart Parking System |
| TBSA | Tree-Based Searching Algorithm |
| V2I | Vehicle to Infrastructure |
| V2V | Vehicle to Vehicle |
| V2X | Vehicle to Everything |
| VTL | Virtual Traffic Light |
References
- Allamsetti, H. Cooperative Driving of Connected Autonomous Vehicles Using Responsibility Sensitive Safety Rules. Ph.D. Thesis, Arizona State University, Tempe, AL, USA, 2020. [Google Scholar]
- Hallé, S.; Chaib-Draa, B. A collaborative driving system based on multiagent modelling and simulations. Transp. Res. Part C Emerg. Technol. 2005, 13, 320–345. [Google Scholar] [CrossRef]
- Stough, R.R. Intelligent Transport Systems; Edward Elgar Publishing: Cheltenham, UK, 2001. [Google Scholar]
- Bazzan, A.L.; Klügl, F. Multi-Agent Systems for Traffic and Transportation Engineering; IGI Global: Hershey, PA, USA, 2009. [Google Scholar]
- Vaca, F. National Highway Traffic Safety Administration (NHTSA) notes. Drowsy driving. Ann. Emerg. Med. 2005, 45, 433–436. [Google Scholar] [CrossRef]
- Tsugawa, S.; Kato, S.; Matsui, T.; Naganawa, H.; Fujii, H. An architecture for cooperative driving of automated vehicles. In Proceedings of the ITSC2000. 2000 IEEE Intelligent Transportation Systems. Proceedings (Cat. No. 00TH8493), Dearborn, MI, USA, 1–3 October 2000; pp. 422–427. [Google Scholar]
- Hallé, S. Architectures for Collaborative Driving Vehicles: From a Review to a Proposal; Dép. Computer Science and Software Engineering, Université Laval: Quebec, QC, Canada, 2003. [Google Scholar]
- Hallé, S. Automated Highway Systems: Platoons of Vehicles Viewed as a Multiagent System; Universite Laval: Quebec, QC, Canada, 2005. [Google Scholar]
- Ploeg, J.; de Haan, R. Cooperative Automated Driving: From Platooning to Maneuvering; SMARTGREENS: Heraklion, Greece, 2019; p. 9. [Google Scholar]
- Campbell, M.; Egerstedt, M.; How, J.P.; Murray, R.M. Autonomous driving in urban environments: Approaches, lessons and challenges. Philos. Trans. R. Soc. A Math. Phys. Eng. Sci. 2010, 368, 4649–4672. [Google Scholar] [CrossRef]
- Hult, R.; Campos, G.R.; Steinmetz, E.; Hammarstrand, L.; Falcone, P.; Wymeersch, H. Coordination of cooperative autonomous vehicles: Toward safer and more efficient road transportation. IEEE Signal Process. Mag. 2016, 33, 74–84. [Google Scholar] [CrossRef]
- Mariani, S.; Cabri, G.; Zambonelli, F. Coordination of autonomous vehicles: Taxonomy and survey. arXiv 2020, arXiv:2001.02443. [Google Scholar]
- Mertens, J.C.; Knies, C.; Diermeyer, F.; Escherle, S.; Kraus, S. The Need for Cooperative Automated Driving. Electronics 2020, 9, 754. [Google Scholar] [CrossRef]
- Kerner, B.S. Failure of classical traffic flow theories: Stochastic highway capacity and automatic driving. Phys. A Stat. Mech. Appl. 2016, 450, 700–747. [Google Scholar] [CrossRef]
- Knies, C.; Hermansdorfer, L.; Diermeyer, F. Cooperative Maneuver Planning for Highway Traffic Scenarios based on Monte-Carlo Tree Search. In Proceedings of the AAET 2019—Automatisiertes und Vernetztes Fahren, Braunschweig, Germany, 6–7 February 2019. [Google Scholar]
- Wu, J.; Abbas-Turki, A.; El Moudni, A. Cooperative driving: An ant colony system for autonomous intersection management. Appl. Intell. 2012, 37, 207–222. [Google Scholar] [CrossRef]
- Mcgrane, C. Americans Waste $73 Billion Per Year Looking for a Parking Spot, New INRIX Study Finds-GeekWire 2018. Available online: https://www.geekwire.com/2017/inrix-study-find-americans-waste-73-billion-per-year-looking-parking-spot/ (accessed on 23 January 2021).
- Diaz Ogás, M.G.; Fabregat, R.; Aciar, S. Survey of Smart Parking Systems. Appl. Sci. 2020, 10, 3872. [Google Scholar] [CrossRef]
- Correa, A.; Boquet, G.; Morell, A.; Lopez Vicario, J. Autonomous car parking system through a cooperative vehicular positioning network. Sensors 2017, 17, 848. [Google Scholar] [CrossRef]
- Aliedani, A.; Loke, S.W. Cooperative car parking using vehicle-to-vehicle communication: An agent-based analysis. Comput. Environ. Urban Syst. 2019, 77, 101256. [Google Scholar] [CrossRef]
- Wu, B.; Qian, L.; Lu, M.; Qiu, D.; Liang, H. Optimal control problem of multi-vehicle cooperative autonomous parking trajectory planning in a connected vehicle environment. IET Intell. Transp. Syst. 2019, 13, 1677–1685. [Google Scholar] [CrossRef]
- Kessler, T.; Knoll, A. Multi vehicle trajectory coordination for automated parking. In Proceedings of the 2017 IEEE Intelligent Vehicles Symposium (IV), Los Angeles, CA, USA, 11–14 June 2017; pp. 661–666. [Google Scholar]
- Bevly, D.; Cao, X.; Gordon, M.; Ozbilgin, G.; Kari, D.; Nelson, B.; Woodruff, J.; Barth, M.; Murray, C.; Kurt, A.; et al. Lane change and merge maneuvers for connected and automated vehicles: A survey. IEEE Trans. Intell. Veh. 2016, 1, 105–120. [Google Scholar] [CrossRef]
- Accidents Nationwide Associated with Lane-Changing. Available online: https://www.4injured.com/blog/accidents-lane-changing-risks/ (accessed on 23 September 2020).
- Luo, Y.; Xiang, Y.; Cao, K.; Li, K. A dynamic automated lane change maneuver based on vehicle-to-vehicle communication. Transp. Res. Part C Emerg. Technol. 2016, 62, 87–102. [Google Scholar] [CrossRef]
- Nie, J.; Zhang, J.; Ding, W.; Wan, X.; Chen, X.; Ran, B. Decentralized cooperative lane-changing decision-making for connected autonomous vehicles. IEEE Access 2016, 4, 9413–9420. [Google Scholar] [CrossRef]
- Luo, Y.; Yang, G.; Xu, M.; Qin, Z.; Li, K. Cooperative lane-change maneuver for multiple automated vehicles on a highway. Automot. Innov. 2019, 2, 157–168. [Google Scholar] [CrossRef]
- Wang, G.; Hu, J.; Li, Z.; Li, L. Cooperative lane changing via deep reinforcement learning. arXiv 2019, arXiv:1906.08662. [Google Scholar]
- Shi, T.; Wang, P.; Cheng, X.; Chan, C.Y.; Huang, D. Driving decision and control for automated lane change behavior based on deep reinforcement learning. In Proceedings of the 2019 IEEE Intelligent Transportation Systems Conference (ITSC), Auckland, New Zealand, 27–30 October 2019; pp. 2895–2900. [Google Scholar]
- Sequeira, L.; Szefer, A.; Slome, J.; Mahmoodi, T. A lane merge coordination model for a V2X scenario. In Proceedings of the 2019 European Conference on Networks and Communications (EuCNC), Valencia, Spain, 18–21 June 2019; pp. 198–203. [Google Scholar]
- Nassef, O.; Sequeira, L.; Salam, E.; Mahmoodi, T. Deep Reinforcement Learning in Lane Merge Coordination for Connected Vehicles. In Proceedings of the 2020 IEEE 31st Annual International Symposium on Personal, Indoor and Mobile Radio Communications, London, UK, 31 August–3 September 2020; pp. 1–7. [Google Scholar]
- Xu, L.; Lu, J.; Ran, B.; Yang, F.; Zhang, J. Cooperative merging strategy for connected vehicles at highway on-ramps. J. Transp. Eng. Part A Syst. 2019, 145, 04019022. [Google Scholar] [CrossRef]
- Blokpoel, R.; Zhang, X.; Koutras, D.; Mintsis, E. Motorway merging assistant for automated vehicles. In Proceedings of the 3th ITS European Congress, Brainport, The Netherlands, 3–6 June 2019; pp. 3–6. [Google Scholar]
- Urmson, C.; Anhalt, J.; Bagnell, D.; Baker, C.; Bittner, R.; Clark, M.; Dolan, J.; Duggins, D.; Galatali, T.; Geyer, C.; et al. Autonomous driving in urban environments: Boss and the urban challenge. In The DARPA Urban Challenge; Springer: Berlin/Heidelberg, Germany, 2009; pp. 1–59. [Google Scholar]
- Hidas, P. Modelling vehicle interactions in microscopic simulation of merging and weaving. Transp. Res. Part C Emerg. Technol. 2005, 13, 37–62. [Google Scholar] [CrossRef]
- Statistics on Intersection Accidents. Available online: https://www.autoaccident.com/statistics-on-intersection-accidents.html (accessed on 25 September 2020).
- Liu, B.; Shi, Q.; Song, Z.; El Kamel, A. Trajectory planning for autonomous intersection management of connected vehicles. Simul. Model. Pract. Theory 2019, 90, 16–30. [Google Scholar] [CrossRef]
- Chen, L.; Englund, C. Cooperative intersection management: A survey. IEEE Trans. Intell. Transp. Syst. 2015, 17, 570–586. [Google Scholar] [CrossRef]
- Mohanaselvi, S.; Shanpriya, B. Application of fuzzy logic to control traffic signals. In AIP Conference Proceedings; AIP Publishing LLC: Melville, NY, USA, 2019; Volume 2112, p. 020045. [Google Scholar]
- Zhang, J.; Dong, S.; Li, Z.; Ran, B.; Li, R.; Wang, H. An eco-driving signal control model for divisible electric platoons in cooperative vehicle-infrastructure systems. IEEE Access 2019, 7, 83277–83285. [Google Scholar] [CrossRef]
- Wei, H.; Xu, N.; Zhang, H.; Zheng, G.; Zang, X.; Chen, C.; Zhang, W.; Zhu, Y.; Xu, K.; Li, Z. Colight: Learning network-level cooperation for traffic signal control. In Proceedings of the 28th ACM International Conference on Information and Knowledge Management, Beijing, China, 3–7 November 2019; pp. 1913–1922. [Google Scholar]
- Zhang, H.; Feng, S.; Liu, C.; Ding, Y.; Zhu, Y.; Zhou, Z.; Zhang, W.; Yu, Y.; Jin, H.; Li, Z. Cityflow: A multi-agent reinforcement learning environment for large scale city traffic scenario. In Proceedings of the WWW’19: The World Wide Web Conference, San Francisco, CA, USA, 13–17 May 2019; pp. 3620–3624. [Google Scholar]
- Aziz, H.A.; Ukkusuri, S.V. Unified framework for dynamic traffic assignment and signal control with cell transmission model. Transp. Res. Rec. 2012, 2311, 73–84. [Google Scholar] [CrossRef]
- Namazi, E.; Li, J.; Lu, C. Intelligent intersection management systems considering autonomous vehicles: A systematic literature review. IEEE Access 2019, 7, 91946–91965. [Google Scholar] [CrossRef]
- Shen, X.; Zhang, X.; Ouyang, T.; Li, Y.; Raksincharoensak, P. Cooperative Comfortable-Driving at Signalized Intersections for Connected and Automated Vehicles. IEEE Robot. Autom. Lett. 2020, 5, 6247–6254. [Google Scholar] [CrossRef]
- Guo, Q.; Li, L.; Ban, X.J. Urban traffic signal control with connected and automated vehicles: A survey. Transp. Res. Part C Emerg. Technol. 2019, 101, 313–334. [Google Scholar] [CrossRef]
- Rios-Torres, J.; Malikopoulos, A.A. A survey on the coordination of connected and automated vehicles at intersections and merging at highway on-ramps. IEEE Trans. Intell. Transp. Syst. 2016, 18, 1066–1077. [Google Scholar] [CrossRef]
- Levin, M.W.; Boyles, S.D.; Patel, R. Paradoxes of reservation-based intersection controls in traffic networks. Transp. Res. Part A Policy Pract. 2016, 90, 14–25. [Google Scholar] [CrossRef]
- Khayatian, M.; Mehrabian, M.; Shrivastava, A. RIM: Robust intersection management for connected autonomous vehicles. In Proceedings of the 2018 IEEE Real-Time Systems Symposium (RTSS), Nashville, TN, USA, 11–14 December 2018; pp. 35–44. [Google Scholar]
- Wu, T.; Jiang, M.; Zhang, L. Cooperative Multiagent Deep Deterministic Policy Gradient (CoMADDPG) for Intelligent Connected Transportation with Unsignalized Intersection. Math. Probl. Eng. 2020, 2020, 1820527. [Google Scholar] [CrossRef]
- Qian, L.; Chen, C.; Wu, B.; Xuan, L.; Wang, T. Optimal Control of Connected and Automated Vehicles at Unsignalized Intersections: Discrete and Regroup. In Proceedings of the 2020 International Conference on Intelligent Engineering and Management (ICIEM), London, UK, 17–19 June 2020; pp. 370–375. [Google Scholar]
- Kamal, M.A.S.; Imura, J.i.; Ohata, A.; Hayakawa, T.; Aihara, K. Coordination of automated vehicles at a traffic-lightless intersection. In Proceedings of the 16th International IEEE Conference on Intelligent Transportation Systems (ITSC 2013), The Hague, The Netherlands, 6–9 October 2013; pp. 922–927. [Google Scholar]
- Katriniok, A.; Kleibaum, P.; Ress, C.; Eckstein, L. Automation of Road Vehicles Using V2X: An Application to Intersection Automation; SAE Technical Paper; SAE International: Warrendale, PA, USA, 2017. [Google Scholar]
- Yang, S.; Yang, B.; Wong, H.S.; Kang, Z. Cooperative traffic signal control using multi-step return and off-policy asynchronous advantage actor-critic graph algorithm. Knowl. Based Syst. 2019, 183, 104855. [Google Scholar] [CrossRef]
- Kim, D.; Jeong, O. Cooperative traffic signal control with traffic flow prediction in multi-intersection. Sensors 2020, 20, 137. [Google Scholar] [CrossRef]
- Zhong, Z.; Nejad, M.; Lee, E.E. Autonomous and Semi-Autonomous Intersection Management: A Survey. arXiv 2020, arXiv:2006.13133. [Google Scholar] [CrossRef]
- Chen, X.; Xu, B.; Qin, X.; Bian, Y.; Hu, M.; Sun, N. Non-Signalized Intersection Network Management With Connected and Automated Vehicles. IEEE Access 2020, 8, 122065–122077. [Google Scholar] [CrossRef]
- Zohdy, I.H.; Rakha, H.A. Intersection management via vehicle connectivity: The intersection cooperative adaptive cruise control system concept. J. Intell. Transp. Syst. 2016, 20, 17–32. [Google Scholar] [CrossRef]
- Bhoopalam, A.K.; Agatz, N.; Zuidwijk, R. Planning of truck platoons: A literature review and directions for future research. Transp. Res. Part B Methodol. 2018, 107, 212–228. [Google Scholar] [CrossRef]
- Teixeira, M.Â.F.G. Autonomous Vehicles Coordination through Decision-Making Mechanisms. Ph.D. Thesis, Universidade do Porto, Porto, Portugal, February 2019. [Google Scholar]
- Choudhary, P.; Dwivedi, R.K.; Singh, U. Novel algorithm for leader election process in virtual traffic light protocol. Int. J. Inf. Technol. 2020, 12, 113–117. [Google Scholar] [CrossRef]
- Alston, R.; Pierce, D.; Smith, P.; Lyle, R.; Bevly, D.; Heim, S. Automated platoon manipulation in merging scenarios using trajectory estimation of connected vehicles. In Autonomous Systems: Sensors, Processing, and Security for Vehicles and Infrastructure 2019; International Society for Optics and Photonics: Baltimore, MD, USA, 2019; Volume 11009, p. 110090N. [Google Scholar]
- Paranjothi, A.; Atiquzzaman, M.; Khan, M.S. PMCD: Platoon-Merging approach for cooperative driving. Internet Technol. Lett. 2020, 3, e139. [Google Scholar] [CrossRef]
- Singh, P.K.; Sharma, S.; Nandi, S.K.; Singh, R.; Nandi, S. Leader Election in Cooperative Adaptive Cruise Control Based Platooning. In Proceedings of the MobiCom ’18: The 24th Annual International Conference on Mobile Computing and Networking, New Delhi, India, 29 October–2 November 2018; pp. 8–14. [Google Scholar]
- Garlichs, K.; Willecke, A.; Wegner, M.; Wolf, L.C. TriP: Misbehavior Detection for Dynamic Platoons using Trust. In Proceedings of the 2019 IEEE Intelligent Transportation Systems Conference (ITSC), Auckland, New Zealand, 27–30 October 2019; pp. 455–460. [Google Scholar]
- Wang, S.; de Almeida Correia, G.H.; Lin, H.X. Effects of Coordinated Formation of Vehicle Platooning in a Fleet of Shared Automated Vehicles: An Agent-based model. Transp. Res. Procedia 2020, 47, 377–384. [Google Scholar] [CrossRef]
- Maiiti, S.; Winter, S.; Kulik, L.; Sarkar, S. The Impact of Flexible Platoon Formation Operations. IEEE Trans. Intell. Veh. 2019, 5, 229–239. [Google Scholar] [CrossRef]
- Zhang, L.; Chen, F.; Ma, X.; Pan, X. Fuel Economy in Truck Platooning: A Literature Overview and Directions for Future Research. J. Adv. Transp. 2020, 2020, 2604012. [Google Scholar] [CrossRef]
- He, D.; Qiu, T.; Luo, R. Fuel efficiency-oriented platooning control of connected nonlinear vehicles: A distributed economic MPC approach. Asian J. Control. 2019, 22, 1628–1638. [Google Scholar] [CrossRef]
- Lopes, D.R.; Evangelou, S.A. Energy savings from an Eco-Cooperative Adaptive Cruise Control: a BEV platoon investigation. In Proceedings of the 2019 18th European Control Conference (ECC), Naples, Italy, 25–28 June 2019; pp. 4160–4167. [Google Scholar]
- Li, Z.; Hu, B.; Li, M.; Luo, G. String stability analysis for vehicle platooning under unreliable communication links with event-triggered strategy. IEEE Trans. Veh. Technol. 2019, 68, 2152–2164. [Google Scholar] [CrossRef]
- Peng, B.; Yu, D.; Zhou, H.; Xiao, X.; Fang, Y. A Platoon Control Strategy for Autonomous Vehicles Based on Sliding-Mode Control Theory. IEEE Access 2020, 8, 81776–81788. [Google Scholar] [CrossRef]
- Smith, S.W.; Kim, Y.; Guanetti, J.; Kurzhanskiy, A.A.; Arcak, M.; Borrelli, F. Balancing Safety and Traffic Throughput in Cooperative Vehicle Platooning. In Proceedings of the 2019 18th European Control Conference (ECC), Naples, Italy, 25–28 June 2019; pp. 2197–2202. [Google Scholar]
- Basiri, M.H.; Pirani, M.; Azad, N.L.; Fischmeister, S. Security of Vehicle Platooning: A Game-Theoretic Approach. IEEE Access 2019, 7, 185565–185579. [Google Scholar] [CrossRef]
- Sahu, R.; Sharma, S.; Rizvi, M. ZBLE: Energy efficient zone-based leader election multipath routing protocol for MANETs. Int. J. Innov. Technol. Explor. Eng. 2019, 8, 2231–2237. [Google Scholar]
- Chaparala, P.; Atmakuri, A.R.; Rao, S.S.S. 3-Phase Leader Election Algorithm for Distributed Systems. In Proceedings of the 2019 3rd International Conference on Computing Methodologies and Communication (ICCMC), Erode, India, 27–29 March 2019; pp. 898–904. [Google Scholar]
- Su, D.; Ahn, S. Autonomous platoon formation for VANET-enabled vehicles. In Proceedings of the 2016 International Conference on Information and Communication Technology Convergence (ICTC), Jeju, Korea, 19–21 October 2016; pp. 247–250. [Google Scholar]
- Su, D.; Ahn, S. In-vehicle sensor-assisted platoon formation by utilizing vehicular communications. Int. J. Distrib. Sens. Netw. 2017, 13. [Google Scholar] [CrossRef]
- Choi, S.; Back, J.; Shin, Y. A Study on the Selection of Candidate Leaders for flexible Platooning in Urban Road. In Proceedings of the 2019 Eleventh International Conference on Ubiquitous and Future Networks (ICUFN), Zagreb, Croatia, 2–5 July 2019; pp. 725–728. [Google Scholar]
- Back, J.; Choi, S.; Shin, Y. A Study on the Election of Suitable Leader Vehicle in Vehicle Platooning Using the Raft Algorithm. In Proceedings of the 2019 Eleventh International Conference on Ubiquitous and Future Networks (ICUFN), Zagreb, Croatia, 2–5 July 2019; pp. 756–761. [Google Scholar]
- Alam, A.; Besselink, B.; Turri, V.; Mårtensson, J.; Johansson, K.H. Heavy-duty vehicle platooning for sustainable freight transportation: A cooperative method to enhance safety and efficiency. IEEE Control. Syst. Mag. 2015, 35, 34–56. [Google Scholar]
- Ledbetter, B.; Wehunt, S.; Rahman, M.A.; Manshaei, M.H. LIPs: A protocol for leadership incentives for heterogeneous and dynamic platoons. In Proceedings of the 2019 IEEE 43rd Annual Computer Software and Applications Conference (COMPSAC), Milwaukee, WI, USA, 15–19 July 2019; Volume 1, pp. 535–544. [Google Scholar]
- Chen, C.; Xiao, T.; Qiu, T.; Lv, N.; Pei, Q. Smart-Contract-Based Economical Platooning in Blockchain-Enabled Urban Internet of Vehicles. IEEE Trans. Ind. Informatics 2019, 16, 4122–4133. [Google Scholar] [CrossRef]
- Stubenrauch, K.; Kounev, I.S.; Lesch, M.S.V.; Krupitzer, C. Comparison of Compensation Mech-anisms for Intra-Platoon Position Effects. Bachelor’s Thesis, University of Würzburg, Würzburg, Germany, 2019. [Google Scholar]
- Singh, P.K.; Singh, R.; Nandi, S.K.; Nandi, S. Integrating blockchain with cacc for trust and platoon management. Cryptocurrencies Blockchain Technol. Appl. 2020, 77–97. [Google Scholar] [CrossRef]
- Hu, H.; Lu, R.; Zhang, Z.; Shao, J. REPLACE: A reliable trust-based platoon service recommendation scheme in VANET. IEEE Trans. Veh. Technol. 2016, 66, 1786–1797. [Google Scholar] [CrossRef]
- Liu, D. Optimizing Energy Savings for a Fleet of Commercial Autonomous Vehicles via Centralized and Decentralized Platooning Decisions. Ph.D. Thesis, Clemson University, Clemson, SC, USA, 2020. [Google Scholar]
- Knies, C.; Diermeyer, F. Data-Driven Test Scenario Generation for Cooperative Maneuver Planning on Highways. Appl. Sci. 2020, 10, 8154. [Google Scholar] [CrossRef]








Publisher’s Note: MDPI stays neutral with regard to jurisdictional claims in published maps and institutional affiliations. |
© 2021 by the authors. Licensee MDPI, Basel, Switzerland. This article is an open access article distributed under the terms and conditions of the Creative Commons Attribution (CC BY) license (https://creativecommons.org/licenses/by/4.0/).
Share and Cite
Malik, S.; Khan, M.A.; El-Sayed, H. Collaborative Autonomous Driving—A Survey of Solution Approaches and Future Challenges. Sensors 2021, 21, 3783. https://doi.org/10.3390/s21113783
Malik S, Khan MA, El-Sayed H. Collaborative Autonomous Driving—A Survey of Solution Approaches and Future Challenges. Sensors. 2021; 21(11):3783. https://doi.org/10.3390/s21113783
Chicago/Turabian StyleMalik, Sumbal, Manzoor Ahmed Khan, and Hesham El-Sayed. 2021. "Collaborative Autonomous Driving—A Survey of Solution Approaches and Future Challenges" Sensors 21, no. 11: 3783. https://doi.org/10.3390/s21113783
APA StyleMalik, S., Khan, M. A., & El-Sayed, H. (2021). Collaborative Autonomous Driving—A Survey of Solution Approaches and Future Challenges. Sensors, 21(11), 3783. https://doi.org/10.3390/s21113783

