Silicon Photomultiplier Sensor Interface Based on a Discrete Second Generation Voltage Conveyor
Abstract
1. Introduction
2. VCII Characteristics
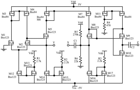
3. Transistor-Level Hybrid Interface
4. SiPM Description
5. Results and Measurements
6. Conclusions
Author Contributions
Funding
Acknowledgments
Conflicts of Interest
References
- Mandache, L.; Ivanov, S.; Prejbeanu, R.; Roman, M.; Sirbu, I.; Ivanov, V.; Radu, A. Reliable Time-Domain Analysis of Nonlinear Lumped Circuits with Topology Issues, Suitable for Transients of AC Drives. In Proceedings of the 2019 International Conference on Electromechanical and Energy Systems (SIELMEN), Craiova, Romania, 9–11 October 2019. [Google Scholar]
- Whittaker, T.; Whittow, W.; Vardaxoglou, J. Artificially Engineered Capacitors for Discrete High-Frequency Electronic Circuitry. IEEE Trans. Microw. Theory Tech. 2020, 68, 74–86. [Google Scholar] [CrossRef]
- Stomelli, V.; Leoni, A.; Ferri, G.; Errico, V.; Ricci, M.; Pallotti, A.; Saggio, G. A Multi-Source Energy Harvesting Sensory Glove Electronic Architecture. In Proceedings of the 2018 3rd International Conference on Smart and Sustainable Technologies (SpliTech), Split, Croatia, 26–29 June 2018; pp. 1–4. [Google Scholar]
- Cozzi, G.; Busca, P.; Carminati, M.; Fiorini, C.; Gola, A.; Piemonte, C.; Regazzoni, V. Development of a SiPM-based detection module for prompt gamma imaging in proton therapy. In Proceedings of the 2016 IEEE Nuclear Science Symposium, Medical Imaging Conference and Room-Temperature Semiconductor Detector Workshop (NSS/MIC/RTSD), Strasbourg, France, 29 October–6 November 2016. [Google Scholar]
- Busca, P.; Fiorini, C.; Occhipinti, M.; Trigilio, P.; Nagy, K.; Bukki, T.; Czeller, M.; Nyitrai, Z.; Piemonte, C.; Ferri, A.; et al. A SiPM-based detection module for SPECT/MRI systems. In Proceedings of the 2015 IEEE Nuclear Science Symposium and Medical Imaging Conference (NSS/MIC), San Diego, CA, USA, 31 October–7 November 2015. [Google Scholar]
- Goertzen, A.; Zhang, X.; McClarty, M.; Berg, E.; Liu, C.-Y.; Kozlowski, P.; Retiere, F.; Ryner, L.; Sossi, V.; Stortz, G.; et al. Design and Performance of a Resistor Multiplexing Readout Circuit for a SiPM Detector. IEEE Trans. Nucl. Sci. 2013, 60, 1541–1549. [Google Scholar] [CrossRef]
- Sacco, I.; Fischer, P.; Ritzert, M.; Peric, I. A low power front-end architecture for SiPM readout with integrated ADC and multiplexed readout. J. Instrum. 2013, 8, C01023. [Google Scholar] [CrossRef]
- Silva, M.; Oliveira, L. Regulated Common-Gate Transimpedance Amplifier Designed to Operate with a Silicon Photo-Multiplier at the Input. IEEE Trans. Circuits Syst. I Regul. Pap. 2014, 61, 725–735. [Google Scholar] [CrossRef]
- Huizenga, J.; Seifert, S.; Schreuder, F.; van Dam, H.; Dendooven, P.; Löhner, H.; Vinke, R.; Schaart, D. A fast preamplifier concept for SiPM-based time-of-flight PET detectors. Nucl. Instrum. Methods Phys. Res. Sect. A Accel. Spectrom. Detect. Assoc. Equip. 2012, 695, 379–384. [Google Scholar] [CrossRef]
- Katz, A.; Eshkoli, A.; Feningstein, A.; Jakobson, C.; Nemirovsky, Y. Design considerations of CMOS Si photomultiplier for long range LIDAR. In Proceedings of the 2017 IEEE International Conference on Microwaves, Antennas, Communications and Electronic Systems (COMCAS), Tel-Aviv, Israel, 13–15 November 2017. [Google Scholar]
- Dorosz, P.; Baszczyk, M.; Kucewicz, W.; Mik, L. Low-Power Front-End ASIC for Silicon Photomultiplier. IEEE Trans. Nuclear Sci. 2018, 65, 1070–1078. [Google Scholar] [CrossRef]
- Ciciriello, F.; Corsi, F.; Licciulli, F.; Marzocca, C.; Matarrese, G. Time performance of voltage-mode vs. current-mode readouts for SiPM’s. In Proceedings of the 2015 6th International Workshop on Advances in Sensors and Interfaces (IWASI), Gallipoli, Italy, 18–19 June 2015. [Google Scholar]
- Orita, T.; Koyama, A.; Yoshino, M.; Kamada, K.; Yoshikawa, A.; Shimazoe, K.; Sugawara, H. The current mode Time-over-Threshold ASIC for a MPPC module in a TOF-PET system. Nucl. Instrum. Methods Phys. Res. Sect. A Accel. Spectrom. Detect. Assoc. Equip. 2018, 912, 303–308. [Google Scholar] [CrossRef]
- Corsi, F.; Marzocca, C.; Foresta, M.; Matarrese, G.; Del Guerra, A.; Marcatili, S.; Llosa, G.; Collazuol, G.; Dalla Betta, G.; Piemonte, C. Preliminary results from a current mode CMOS front-end circuit for silicon photomultiplier detectors. In Proceedings of the 2007 IEEE Nuclear Science Symposium Conference Record, Honolulu, HI, USA, 28 October–3 November 2007. [Google Scholar]
- Barile, G.; Leoni, A.; Pantoli, L.; Safari, L.; Stornelli, V. A New VCII Based Low-Power Low-Voltage Front-end for Silicon Photomultipliers. In Proceedings of the 2018 3rd International Conference on Smart and Sustainable Technologies (SpliTech), Split, Croatia, 26–29 June 2018. [Google Scholar]
- Pantoli, L.; Barile, G.; Leoni, A.; Muttillo, M.; Stornelli, V. A Novel Electronic Interface for Micromachined Si-Based Photomultipliers. Micromachines 2018, 9, 507. [Google Scholar] [CrossRef] [PubMed]
- Čajka, J.; Vrba, K. The Voltage Conveyor May Have in Fact Found its Way into Circuit Theory. AEU Int. J. Electron. Commun. 2004, 58, 244–248. [Google Scholar] [CrossRef]
- Safari, L.; Barile, G.; Stornelli, V.; Ferri, G. An Overview on the Second Generation Voltage Conveyor: Features, Design and Applications. IEEE Trans. Circuits Syst. II Express Briefs 2019, 66, 547–551. [Google Scholar] [CrossRef]
- Barile, G.; Ferri, G.; Safari, L.; Stornelli, V. A New High Drive Class-AB FVF Based Second Generation Voltage Conveyor. IEEE Trans. Circuits Syst. II Express Briefs 2019. [Google Scholar] [CrossRef]
- Safari, L.; Barile, G.; Ferri, G.; Stornelli, V. High performance voltage output filter realizations using second generation voltage conveyor. Int. J. RF Microw. Comput. Aided Eng. 2018, 28, e21534. [Google Scholar] [CrossRef]
- Sedra, A.; Smith, K. A second-generation current conveyor and its applications. IEEE Trans. Circuit Theory 1970, 17, 132–134. [Google Scholar] [CrossRef]
- Ferri, G.; Guerrini, N. Low Voltage, Low Power CMOS Current Conveyors; Springer: New York, NY, USA, 2011. [Google Scholar]
- Stornelli, V.; Ferri, G.; Pantoli, L.; Barile, G.; Pennisi, S. A rail-to-rail constant-g m CCII for Instrumentation Amplifier applications. AEU Int. J. Electron. Commun. 2018, 91, 103–109. [Google Scholar] [CrossRef]
- Dias, D.; de Melo, F.; Oliveira, L.; Oliveira, J. Regulated common-gate transimpedance amplifier for radiation detectors and receivers. In Proceedings of the 21st International Conference Mixed Design of Integrated Circuits and Systems (MIXDES), Lublin, Poland, 19–21 June 2014. [Google Scholar]
- Carvajal, R.; Ramirez-Angulo, J.; Lopez-Martin, A.; Torralba, A.; Galan, J.; Carlosena, A.; Chavero, F. The flipped voltage follower: A useful cell for low-voltage low-power circuit design. IEEE Trans. Circuits Syst. I Regul. Pap. 2005, 52, 1276–1291. [Google Scholar] [CrossRef]
- Martinenghi, E.; Dalla Mora, A.; Contini, D.; Farina, A.; Villa, F.; Torricelli, A.; Pifferi, A. Spectrally Resolved Single-Photon Timing of Silicon Photomultipliers for Time-Domain Diffuse Spectroscopy. IEEE Photonics J. 2015, 7, 1–12. [Google Scholar] [CrossRef]
- Albuquerque, E.; Bexiga, V.; Bugalho, R.; Carriço, B.; Ferreira, C.S.; Ferreira, M.; Godinho, J.; Gonçalves, F.; Leong, C.; Lousã, P.; et al. Experimental characterization of the 192 channel CLEAR-PEM front-end ASIC coupled to a multi-pixel APD readout of LYSO:Ce crystals. Nucl. Instrum. Methods Phys. Res. Sect. A 2009, 598, 802–814. [Google Scholar] [CrossRef]
- Albuquerque, E.; Silva, M. Project PET, 4th Progress Report: Revised Design of the Front-End ASIC—Analog Processing; INESC-ID INESC-ID Technical Report 36/2006; INESC-ID: Lisboa, Portugal, 2006. [Google Scholar]
- Oliveira, L.B.; Leitão, C.M.; Silva, M.M. Noise performance of regulated cascode transimpedance amplifiers for radiation detectors. IEEE Trans. Circuits Syst. I Regul. Pap. 2012, 59, 1841–1848. [Google Scholar] [CrossRef]
- Giannakopoulos, S.; He, Z.S.; Darwazeh, I.; Zirath, H. Differential common base TIA with 56 dB Ohm gain and 45 GHz bandwidth in 130 nm SiGe. In Proceedings of the 2017 IEEE Asia Pacific Microwave Conference (APMC), Kuala Lumpar, Malaysia, 13–16 November 2017; pp. 1107–1110. [Google Scholar]















| Refs. | Technology | Supply | Power | Transimpedance Gain | Bandwidth | Noise |
|---|---|---|---|---|---|---|
| [8] | CMOS 130 nm | 1.2 V | 0.34 µW | 100 dB | 10 MHz | 2.7 mVrms (output) |
| [27] | CMOS 350 nm | 3.3 V | 0.68 µW | 100 dB | 50 MHz | 1300 e- (ENC) |
| [28] | CMOS 350 nm | 3.3 V | 0.68 µW | 500 | 150 Hz | 2 uVrms (input) |
| [29] | CMOS 350 nm | 3.3 V | 0.68 µW | / | / | 6.9 mVrms (output) |
| [30] | SiGe 130 nm | −3.2 V | 82 µW | 56 dB | 45 GHz | |
| This work | Discrete | ±5 V | 200 mW | 42 dB | 106 MHz | 9 mVRMS (output) |
© 2020 by the authors. Licensee MDPI, Basel, Switzerland. This article is an open access article distributed under the terms and conditions of the Creative Commons Attribution (CC BY) license (http://creativecommons.org/licenses/by/4.0/).
Share and Cite
Stornelli, V.; Pantoli, L.; Barile, G.; Leoni, A.; D’Amico, E. Silicon Photomultiplier Sensor Interface Based on a Discrete Second Generation Voltage Conveyor. Sensors 2020, 20, 2042. https://doi.org/10.3390/s20072042
Stornelli V, Pantoli L, Barile G, Leoni A, D’Amico E. Silicon Photomultiplier Sensor Interface Based on a Discrete Second Generation Voltage Conveyor. Sensors. 2020; 20(7):2042. https://doi.org/10.3390/s20072042
Chicago/Turabian StyleStornelli, Vincenzo, Leonardo Pantoli, Gianluca Barile, Alfiero Leoni, and Emanuele D’Amico. 2020. "Silicon Photomultiplier Sensor Interface Based on a Discrete Second Generation Voltage Conveyor" Sensors 20, no. 7: 2042. https://doi.org/10.3390/s20072042
APA StyleStornelli, V., Pantoli, L., Barile, G., Leoni, A., & D’Amico, E. (2020). Silicon Photomultiplier Sensor Interface Based on a Discrete Second Generation Voltage Conveyor. Sensors, 20(7), 2042. https://doi.org/10.3390/s20072042

