Data Processing and Information Classification—An In-Memory Approach
Abstract
1. Introduction
2. Background
2.1. Magnet-Based
2.2. 3D-Stacking
2.3. ReRAM-Based
2.4. PIM
3. The Algorithm
- Access the first operand;
- Access the second operand;
- Execute bitwise operation between the two operands;
- Read result;
- Execute bitwise operation between computed result and third index;
- Count the hits obtained;
- Read final result;
4. The Architecture
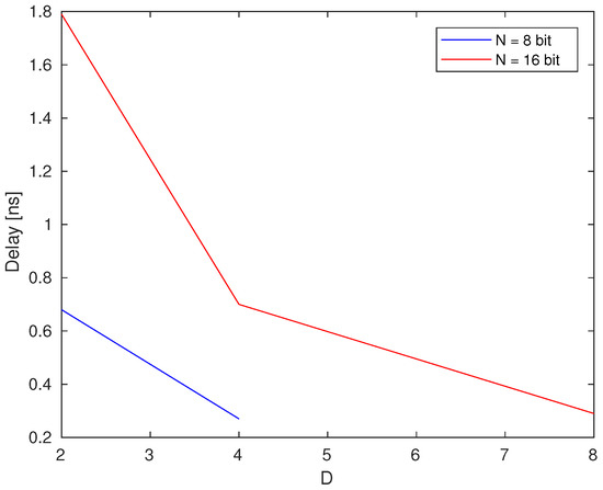
5. Results and Conclusions
Author Contributions
Funding
Conflicts of Interest
References
- Santoro, G.; Turvani, G.; Graziano, M. New Logic-In-Memory Paradigms: An Architectural and Technological Perspective. Micromachines 2019, 10, 368. [Google Scholar] [CrossRef]
- Andrighetti, M.; Turvani, G.; Santoro, G.; Vacca, M.; Ruo Roch, M.; Graziano, M.; Zamboni, M. Bitmap Index: A Processing-in-Memory reconfigurable implementation. In Proceedings of the Applications in Electronics Pervading Industry, Environment and Society (ApplePies), Pisa, Italy, 12–13 September 2019. [Google Scholar]
- Matsunaga, S.; Hayakawa, J.; Ikeda, S.; Miura, K.; Endoh, T.; Ohno, H.; Hanyu, T. MTJ-based nonvolatile logic-in-memory circuit, future prospects and issues. In Proceedings of the 2009 Design, Automation Test in Europe Conference Exhibition, Nice, France, 20–24 April 2009; pp. 433–435. [Google Scholar] [CrossRef]
- Hanyu, T. Challenge of MTJ-Based Nonvolatile Logic-in-Memory Architecture for Dark-Silicon Logic LSI. SPIN 2013, 3, 1340014. [Google Scholar] [CrossRef]
- Turvani, G.; Bollo, M.; Vacca, M.; Cairo, F.; Zamboni, M.; Graziano, M. Design of MRAM-Based Magnetic Logic Circuits. IEEE Trans. Nanotechnol. 2017, 16, 851–859. [Google Scholar] [CrossRef]
- Chang, L.; Wang, Z.; Zhang, Y.; Zhao, W. Reconfigurable processing in memory architecture based on spin orbit torque. In Proceedings of the 2017 IEEE/ACM International Symposium on Nanoscale Architectures (NANOARCH), Newport, RI, USA, 25–26 July 2017; pp. 95–96. [Google Scholar] [CrossRef]
- Jiang, L.; Kim, M.; Wen, W.; Wang, D. XNOR-POP: A processing-in-memory architecture for binary Convolutional Neural Networks in Wide-IO2 DRAMs. In Proceedings of the 2017 IEEE/ACM International Symposium on Low Power Electronics and Design (ISLPED), Taipei, Taiwan, 24–26 July 2017; pp. 1–6. [Google Scholar] [CrossRef]
- Zhu, Q.; Akin, B.; Sumbul, H.E.; Sadi, F.; Hoe, J.C.; Pileggi, L.; Franchetti, F. A 3D-stacked logic-in-memory accelerator for application-specific data intensive computing. In Proceedings of the 2013 IEEE International 3D Systems Integration Conference (3DIC), San Francisco, CA, USA, 2–4 October 2013; pp. 1–7. [Google Scholar] [CrossRef]
- Kim, D.H.; Athikulwongse, K.; Healy, M.B.; Hossain, M.M.; Jung, M.; Khorosh, I.; Kumar, G.; Lee, Y.J.; Lewis, D.L.; Lin, T.W.; et al. Design and Analysis of 3D-MAPS (3D Massively Parallel Processor with Stacked Memory). IEEE Trans. Comput. 2015, 64, 112–125. [Google Scholar] [CrossRef]
- Chi, P.; Li, S.; Xu, C.; Zhang, T.; Zhao, J.; Liu, Y.; Wang, Y.; Xie, Y. PRIME: A Novel Processing-in-Memory Architecture for Neural Network Computation in ReRAM-Based Main Memory. In Proceedings of the 2016 ACM/IEEE 43rd Annual International Symposium on Computer Architecture (ISCA), Seoul, Korea, 18–22 June 2016; pp. 27–39. [Google Scholar] [CrossRef]
- Huangfu, W.; Li, S.; Hu, X.; Xie, Y. RADAR: A 3D-ReRAM based DNA Alignment Accelerator Architecture. In Proceedings of the 2018 55th ACM/ESDA/IEEE Design Automation Conference (DAC), San Francisco, CA, USA, 24–28 June 2018; pp. 1–6. [Google Scholar] [CrossRef]
- Su, F.; Chen, W.H.; Xia, L.; Lo, C.P.; Tang, T.; Wang, Z.; Hsu, K.H.; Cheng, M.; Li, J.Y.; Xie, Y.; et al. A 462GOPs/J RRAM-based nonvolatile intelligent processor for energy harvesting IoE system featuring nonvolatile logics and processing-in-memory. In Proceedings of the 2017 Symposium on VLSI Technology, Kyoto, Japan, 5–8 June 2017; pp. T260–T261. [Google Scholar] [CrossRef]
- Han, L.; Shen, Z.; Shao, Z.; Huang, H.H.; Li, T. A novel ReRAM-based processing-in-memory architecture for graph computing. In Proceedings of the 2017 IEEE 6th Non-Volatile Memory Systems and Applications Symposium (NVMSA), Hsinchu, Taiwan, 16–18 August 2017; pp. 1–6. [Google Scholar] [CrossRef]
- Gaillardon, P.E.; Amarú, L.; Siemon, A.; Linn, E.; Waser, R.; Chattopadhyay, A.; Micheli, G.D. The Programmable Logic-in-Memory (PLiM) computer. In Proceedings of the 2016 Design, Automation Test in Europe Conference Exhibition (DATE), Dresden, Germany, 14–18 March 2016; pp. 427–432. [Google Scholar]
- Bhattacharjee, D.; Devadoss, R.; Chattopadhyay, A. ReVAMP: ReRAM based VLIW architecture for in-memory computing. In Proceedings of the Design, Automation Test in Europe Conference Exhibition (DATE), Lausanne, Switzerland, 27–31 March 2017; pp. 782–787. [Google Scholar] [CrossRef]
- Zhang, D.; Jayasena, N.; Lyashevsky, A.; Greathouse, J.L.; Xu, L.; Ignatowski, M. TOP-PIM: Throughput-oriented Programmable Processing in Memory. In Proceedings of the 23rd International Symposium on High-performance Parallel and Distributed Computing, Vancouver, BC, Canada, 23–27 June 2014; pp. 85–98. [Google Scholar] [CrossRef]
- Draper, J.; Chame, J.; Hall, M.; Steele, C.; Barrett, T.; LaCoss, J.; Granacki, J.; Shin, J.; Chen, C.; Kang, C.W.; et al. The Architecture of the DIVA Processing-in-memory Chip. In Proceedings of the 16th International Conference on Supercomputing, ICS ’02, New York, NY, USA, 22–26 June 2002; pp. 14–25. [Google Scholar] [CrossRef]
- Gokhale, M.; Holmes, B.; Iobst, K. Processing in memory: The Terasys massively parallel PIM array. Computer 1995, 28, 23–31. [Google Scholar] [CrossRef]
- Ahn, J.; Hong, S.; Yoo, S.; Mutlu, O.; Choi, K. A scalable processing-in-memory accelerator for parallel graph processing. In Proceedings of the 2015 ACM/IEEE 42nd Annual International Symposium on Computer Architecture (ISCA), Portland, OR, USA, 13–17 June 2015; pp. 105–117. [Google Scholar] [CrossRef]
- Xiao, Y.; Nazarian, S.; Bogdan, P. Prometheus: Processing-in-memory heterogeneous architecture design from a multi-layer network theoretic strategy. In Proceedings of the 2018 Design, Automation Test in Europe Conference Exhibition (DATE), Dresden, Germany, 19–23 March 2018; pp. 1387–1392. [Google Scholar] [CrossRef]
- Li, S.; Xu, C.; Zou, Q.; Zhao, J.; Lu, Y.; Xie, Y. Pinatubo: A processing-in-memory architecture for bulk bitwise operations in emerging non-volatile memories. In Proceedings of the 2016 53nd ACM/EDAC/IEEE Design Automation Conference (DAC), Austin, TX, USA, 5–9 June 2016; pp. 1–6. [Google Scholar] [CrossRef]
- Seshadri, V.; Lee, D.; Mullins, T.; Hassan, H.; Boroumand, A.; Kim, J.; Kozuch, M.A.; Mutlu, O.; Gibbons, P.B.; Mowry, T.C. Ambit: In-memory Accelerator for Bulk Bitwise Operations Using Commodity DRAM Technology. In Proceedings of the 50th Annual IEEE/ACM International Symposium on Microarchitecture, MICRO-50 ’17, Boston, MA, USA, 14–18 October 2017; pp. 273–287. [Google Scholar] [CrossRef]
- Imani, M.; Gupta, S.; Rosing, T. Ultra-Efficient Processing In-Memory for Data Intensive Applications. In Proceedings of the 54th Annual Design Automation Conference 2017, DAC ’17, Austin, TX, USA, 14–22 June 2017; pp. 6:1–6:6. [Google Scholar] [CrossRef]
- Tang, Y.; Wang, Y.; Li, H.; Li, X. ApproxPIM: Exploiting realistic 3D-stacked DRAM for energy-efficient processing in-memory. In Proceedings of the 2017 22nd Asia and South Pacific Design Automation Conference (ASP-DAC), Chiba, Japan, 16–19 January 2017; pp. 396–401. [Google Scholar] [CrossRef]
- Yang, K.; Karam, R.; Bhunia, S. Interleaved logic-in-memory architecture for energy-efficient fine-grained data processing. In Proceedings of the 2017 IEEE 60th International Midwest Symposium on Circuits and Systems (MWSCAS), Boston, MA, USA, 6–9 August 2017; pp. 409–412. [Google Scholar] [CrossRef]
- Sterling, T.L.; Zima, H.P. Gilgamesh: A Multithreaded Processor-In-Memory Architecture for Petaflops Computing. In Proceedings of the Supercomputing, ACM/IEEE 2002 Conference, Baltimore, MD, USA, 16–22 November 2002; p. 48. [Google Scholar] [CrossRef]
- Azarkhish, E.; Rossi, D.; Loi, I.; Benini, L. Design and Evaluation of a Processing-in-Memory Architecture for the Smart Memory Cube. In Proceedings of the 29th International Conference on Architecture of Computing Systems–ARCS 2016, Nuremberg, Germany, 4–7 April 2016; Volume 9637, pp. 19–31. [Google Scholar] [CrossRef]
- Angizi, S.; He, Z.; Parveen, F.; Fan, D. RIMPA: A New Reconfigurable Dual-Mode In-Memory Processing Architecture with Spin Hall Effect-Driven Domain Wall Motion Device. In Proceedings of the 2017 IEEE Computer Society Annual Symposium on VLSI (ISVLSI), Bochum, Germany, 3–5 July 2017; pp. 45–50. [Google Scholar] [CrossRef]
- Angizi, S.; He, Z.; Fan, D. PIMA-Logic: A Novel Processing-in-Memory Architecture for Highly Flexible and Energy-Efficient Logic Computation. In Proceedings of the 2018 55th ACM/ESDA/IEEE Design Automation Conference (DAC), San Francisco, CA, USA, 24–28 June 2018; pp. 1–6. [Google Scholar] [CrossRef]






| Memory | Logic | Cell | |
|---|---|---|---|
| Non-Combinational Area [mm] | 9.31 | 2.12 | 11.43 |
| Combinational Area [mm] | 5.32 | 15.43 | 20.75 |
| Total Area [mm] | 32.18 | ||
| Delay [ns] | 0.45 |
| Parameter | Value (45 nm) | Value (28 nm) |
|---|---|---|
| Total area [mm] | 2.33 | 1.058 |
| [MHz] | 153.4 | 574.7 |
| Total Power [mW] | 49.7 | 14.07 |
© 2020 by the authors. Licensee MDPI, Basel, Switzerland. This article is an open access article distributed under the terms and conditions of the Creative Commons Attribution (CC BY) license (http://creativecommons.org/licenses/by/4.0/).
Share and Cite
Andrighetti, M.; Turvani, G.; Santoro, G.; Vacca, M.; Marchesin, A.; Ottati, F.; Ruo Roch, M.; Graziano, M.; Zamboni, M. Data Processing and Information Classification—An In-Memory Approach. Sensors 2020, 20, 1681. https://doi.org/10.3390/s20061681
Andrighetti M, Turvani G, Santoro G, Vacca M, Marchesin A, Ottati F, Ruo Roch M, Graziano M, Zamboni M. Data Processing and Information Classification—An In-Memory Approach. Sensors. 2020; 20(6):1681. https://doi.org/10.3390/s20061681
Chicago/Turabian StyleAndrighetti, Milena, Giovanna Turvani, Giulia Santoro, Marco Vacca, Andrea Marchesin, Fabrizio Ottati, Massimo Ruo Roch, Mariagrazia Graziano, and Maurizio Zamboni. 2020. "Data Processing and Information Classification—An In-Memory Approach" Sensors 20, no. 6: 1681. https://doi.org/10.3390/s20061681
APA StyleAndrighetti, M., Turvani, G., Santoro, G., Vacca, M., Marchesin, A., Ottati, F., Ruo Roch, M., Graziano, M., & Zamboni, M. (2020). Data Processing and Information Classification—An In-Memory Approach. Sensors, 20(6), 1681. https://doi.org/10.3390/s20061681

