Analytical Approach to Study Sensing Properties of Graphene Based Gas Sensor
Abstract
1. Introduction
2. Materials and Methods
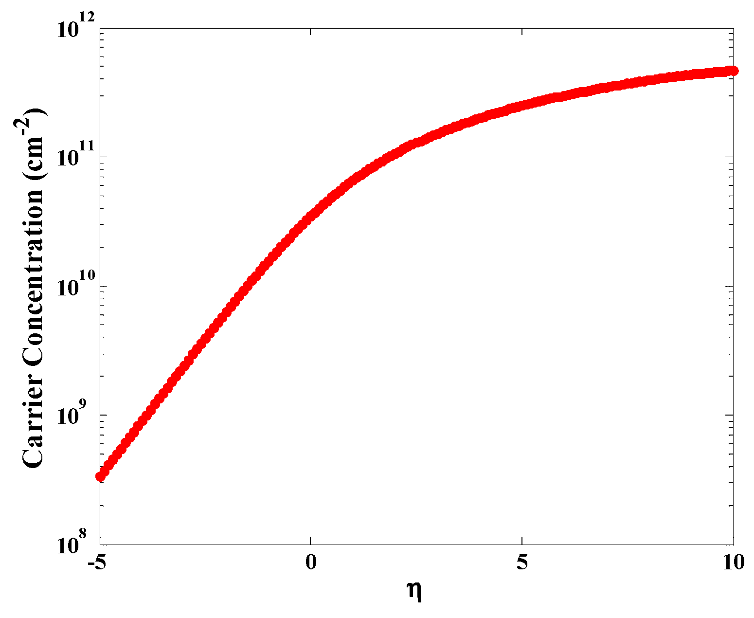
2.1. Energy Band Structure Modeling
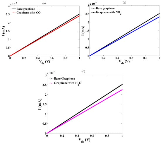
2.2. Carrier Velocity Model
3. Conclusions
Author Contributions
Funding
Acknowledgments
Conflicts of Interest
References
- Grieshaber, D.; MacKenzie, R.; Vörös, J.; Reimhult, E. Electrochemical Biosensors - Sensor Principles and Architectures. Sensors 2008, 8, 1400. [Google Scholar] [CrossRef]
 - Ghadiry, M.; Ismail, R.; Naraghi, B.; Abed, S.T.; Kavosi, D.; Fotovatikhah, F. A new approach to model sensitivity of graphene-based gas sensors. Semicond. Sci. Technol. 2015, 30, 045012. [Google Scholar] [CrossRef]
 - Ibrahim, I.; Lim, H.; Huang, N.; Pandikumar, A. Cadmium sulphide-reduced graphene oxide-modified photoelectrode-based photoelectrochemical sensing platform for copper (II) ions. PLoS ONE 2016, 11, e0154557. [Google Scholar] [CrossRef] [PubMed]
 - Kabasawa, H.; Hiroshi, O.; Takahashi, K.; Mitani, S. Sensor Device and Electronic Apparatus. United States Patent US20160155927A1, 20 March 2014. [Google Scholar]
 - Pourasl, A.H.; Ahmadi, M.T.; Rahmani, M.; Chin, H.C.; Lim, C.S.; Ismail, R.; Tan, M.L.P. Analytical modeling of glucose biosensors based on carbon nanotubes. Nanoscale Res. Lett. 2014, 9, 1–7. [Google Scholar] [CrossRef] [PubMed]
 - Mohammad Ali Zanjani, S.; Dousti, M.; Dolatshahi, M. High-precision, resistor less gas pressure sensor and instrumentation amplifier in CNT technology. AEU Int. J. Electron. Commun. 2018, 93, 325–336. [Google Scholar] [CrossRef]
 - Haroon Rashid, M.; Koel, A.; Rang, T. First Principles Simulations of Phenol and Methanol Detector Based on Pristine Graphene Nanosheet and Armchair Graphene Nanoribbons. Sensors 2019, 19, 2731. [Google Scholar] [CrossRef] [PubMed]
 - Tehrani, F.; Reiner, L.; Bavarian, B. Rapid prototyping of a high sensitivity graphene based glucose sensor strip. PLoS ONE 2015, 10, e0145036. [Google Scholar] [CrossRef]
 - Tao, M.; Seals, R. Multi-component gas mixture measurements using an array of gas sensors and an artificial neural network. J. Microcomput. Appl. 1993, 16, 203–210. [Google Scholar] [CrossRef]
 - Yuan, W.; Shi, G. Graphene-based gas sensors. J. Mater. Chem. A 2013, 1, 10078–10091. [Google Scholar] [CrossRef]
 - Pearce, R.; Iakimov, T.; Andersson, M.; Hultman, L.; Spetz, A.L.; Yakimova, R. Epitaxially grown graphene based gas sensors for ultra sensitive NO2 detection. Sens. Actuators B Chem. 2011, 155, 451–455. [Google Scholar] [CrossRef]
 - Wetchakun, K.; Samerjai, T.; Tamaekong, N.; Liewhiran, C.; Siriwong, C.; Kruefu, V.; Wisitsoraat, A.; Tuantranont, A.; Phanichphant, S. Semiconducting metal oxides as sensors for environmentally hazardous gases. Sens. Actuators B Chem. 2011, 160, 580–591. [Google Scholar] [CrossRef]
 - Sutter, P. Epitaxial graphene: How silicon leaves the scene. Nat. Mater. 2009, 8, 171–172. [Google Scholar] [CrossRef] [PubMed]
 - Kim, K.; Choi, J.-Y.; Kim, T.; Cho, S.-H.; Chung, H.-J. A role for graphene in silicon-based semiconductor devices. Nature 2011, 479, 338–344. [Google Scholar] [CrossRef] [PubMed]
 - Latif, U.; Dickert, F. Graphene hybrid materials in gas sensing applications. Sensors 2015, 15, 30504–30524. [Google Scholar] [CrossRef]
 - Yoon, H.J.; Yang, J.H.; Zhou, Z.; Yang, S.S.; Cheng, M.M.-C. Carbon dioxide gas sensor using a graphene sheet. Sens. Actuators B Chem. 2011, 157, 310–313. [Google Scholar] [CrossRef]
 - Farmer, D.B.; Golizadeh-Mojarad, R.; Perebeinos, V.; Lin, Y.M.; Tulevski, G.S.; Tsang, J.C.; Avouris, P. Chemical Doping and Electron-Hole Conduction Asymmetry in Graphene Devices. Nano Lett. 2009, 9, 388–392. [Google Scholar] [CrossRef]
 - Pourasl, A.H.; Ahmadi, M.T.; Ismail, R.; Gharaei, N. Gas adsorption effect on the graphene nanoribbon band structure and quantum capacitance. Adsorption 2017, 23, 767–777. [Google Scholar] [CrossRef]
 - Novoselov, K.S.; Geim, A.K.; Morozov, S.; Jiang, D.; Zhang, Y.; Dubonos, S.; Grigorieva, I.; Firsov, A. Electric field effect in atomically thin carbon films. Science 2004, 306, 666–669. [Google Scholar] [CrossRef]
 - Abadi, H.K.F.; Ahmadi, M.; Yusof, R.; Saeidmanesh, M.; Rahmani, M.; Kiani, M.J.; Ghadiry, M. Development of Carbon Nanotube Based Biosensors Model for Detection of Single-Nucleotide Polymorphism. Sci. Adv. Mater. 2014, 6, 513–519. [Google Scholar] [CrossRef]
 - Ghadiry, M.; Gholami, M.; Lai, C.; Ahmad, H.; Chong, W. Ultra-sensitive humidity sensor based on optical properties of graphene oxide and nano-anatase TiO2. PLoS ONE 2016, 11, e0153949. [Google Scholar] [CrossRef]
 - Ko, G.; Kim, H.-Y.; Ahn, J.; Park, Y.-M.; Lee, K.-Y.; Kim, J. Graphene-based nitrogen dioxide gas sensors. Curr. Appl. Phys. 2010, 10, 1002–1004. [Google Scholar] [CrossRef]
 - Lin, X.; Ni, J.; Fang, C. Adsorption capacity of H2O, NH3, CO, and NO2 on the pristine graphene. J. Appl. Phys. 2013, 113, 034306. [Google Scholar] [CrossRef]
 - Joshi, N.; Hayasaka, T.; Liu, Y.; Liu, H.; Oliveira, O.N.; Lin, L. A review on chemiresistive room temperature gas sensors based on metal oxide nanostructures, graphene and 2D transition metal dichalcogenides. Microchim. Acta 2018, 185, 213. [Google Scholar] [CrossRef] [PubMed]
 - Cai, J.; Ruffieux, P.; Jaafar, R.; Bieri, M.; Braun, T.; Blankenburg, S.; Muoth, M.; Seitsonen, A.P.; Saleh, M.; Feng, X. Atomically precise bottom-up fabrication of graphene nanoribbons. Nature 2010, 466, 470–473. [Google Scholar] [CrossRef]
 - Wei, D.; Liu, Y.; Wang, Y.; Zhang, H.; Huang, L.; Yu, G. Synthesis of N-doped graphene by chemical vapor deposition and its electrical properties. Nano Lett. 2009, 9, 1752–1758. [Google Scholar] [CrossRef]
 - Biabanifard, M.; Abrishamian, M.S. Multi-band circuit model of tunable THz absorber based on graphene sheet and ribbons. AEU Int. J. Electron. Commun. 2018, 95, 256–263. [Google Scholar] [CrossRef]
 - Huang, X.; Zeng, Z.; Fan, Z.; Liu, J.; Zhang, H. Graphene-Based Electrodes. Adv. Mater. 2012, 24, 5979–6004. [Google Scholar] [CrossRef]
 - Shao, Y.; Wang, J.; Wu, H.; Liu, J.; Aksay, I.A.; Lin, Y. Graphene based electrochemical sensors and biosensors: A review. Electroanalysis 2010, 22, 1027–1036. [Google Scholar] [CrossRef]
 - Wu, W.; Liu, Z.; Jauregui, L.A.; Yu, Q.; Pillai, R.; Cao, H.; Bao, J.; Chen, Y.P.; Pei, S.-S. Wafer-scale synthesis of graphene by chemical vapor deposition and its application in hydrogen sensing. Sens. Actuators B Chem. 2010, 150, 296–300. [Google Scholar] [CrossRef]
 - Su, P.-G.; Peng, S.-L. Fabrication and NO 2 gas-sensing properties of reduced graphene oxide/WO3 nanocomposite films. Talanta 2015, 132, 398–405. [Google Scholar] [CrossRef]
 - Drewniak, S.; Muzyka, R.; Stolarczyk, A.; Pustelny, T.; Kotyczka-Morańska, M.; Setkiewicz, M. Studies of reduced graphene oxide and graphite oxide in the aspect of their possible application in gas sensors. Sensors 2016, 16, 103. [Google Scholar] [CrossRef] [PubMed]
 - Yavari, F.; Chen, Z.; Thomas, A.V.; Ren, W.; Cheng, H.-M.; Koratkar, N. High sensitivity gas detection using a macroscopic three-dimensional graphene foam network. Sci. Rep. 2011, 1, 166. [Google Scholar] [CrossRef]
 - El-Safty, S.A.; Shenashen, M.; Ismael, M.; Khairy, M.; Awual, M.R. Mesoporous aluminosilica sensors for the visual removal and detection of Pd (II) and Cu (II) ions. Microporous Mesoporous Mater. 2013, 166, 195–205. [Google Scholar] [CrossRef]
 - Rahmani, M.; Ahmadi, M.; Karimi, H.; Kiani, M.; Akbari, E.; Ismail, R. Analytical modeling of monolayer graphene-based NO2 sensor. Sens. Lett. 2013, 11, 270–275. [Google Scholar] [CrossRef]
 - Akbari, E.; Ahmadi, M.; Kiani, M.; Feizabadi, H.K.; Rahmani, M.; Khalid, M. Monolayer graphene based CO2 gas sensor analytical model. J. Comput. Theor. Nanosci. 2013, 10, 1301–1304. [Google Scholar] [CrossRef]
 - Akbari, E.; Arora, V.K.; Enzevaee, A.; Ahmadi, M.T.; Saeidmanesh, M.; Khaledian, M.; Karimi, H.; Yusof, R. An analytical approach to evaluate the performance of graphene and carbon nanotubes for NH3 gas sensor applications. Beilstein J. Nanotechnol. 2014, 5, 726–734. [Google Scholar] [CrossRef]
 - Khaledian, M.; Ismail, R.; Saeidmanesh, M.; Khalediana, P. Analytical modeling of the sensing parameters for graphene nanoscroll-based gas sensors. RSC Adv. 2015, 5, 54700–54709. [Google Scholar] [CrossRef]
 - Zhao, K.; Zhao, M.; Wang, Z.; Fan, Y. Tight-binding model for the electronic structures of SiC and BN nanoribbons. Phys. E Low Dimens. Syst. Nanostruct. 2010, 43, 440–445. [Google Scholar] [CrossRef]
 - Modarresi, M.; Roknabadi, M.; Shahtahmasbi, N. Transport properties of an armchair boron-nitride nanoribbon embedded between two graphene electrodes. Phys. E Low Dimens. Syst. Nanostruct. 2011, 43, 1751–1754. [Google Scholar] [CrossRef]
 - Saffarzadeh, A. Modeling of gas adsorption on graphene nanoribbons. J. Appl. Phys. 2010, 107, 114309. [Google Scholar] [CrossRef]
 - Tien, H.M.; Chau, N.H.; Loan, P.T.K. Tight-binding calculations of band structure and conductance in graphene nano-ribbons. Commun. Phys. 2009, 19, 1–8. [Google Scholar] [CrossRef][Green Version]
 - Moradian, R.; Mohammadi, Y.; Ghobadi, N. Investigation of gas sensing properties of armchair graphene nanoribbons. J. Phys. Condens. Matter 2008, 20, 425211. [Google Scholar] [CrossRef]
 - Pourasl, A.H.; Ariffin, S.H.S.; Ahmadi, M.T.; Ismail, R.; Gharaei, N. A carrier velocity model for electrical detection of gas molecules. Beilstein J. Nanotechnol. 2019, 10, 644–653. [Google Scholar] [CrossRef] [PubMed]
 - Zhang, Y.-H.; Chen, Y.-B.; Zhou, K.-G.; Liu, C.-H.; Zeng, J.; Zhang, H.-L.; Peng, Y. Improving gas sensing properties of graphene by introducing dopants and defects: A first-principles study. Nanotechnology 2009, 20, 185504. [Google Scholar] [CrossRef] [PubMed]
 - Sanyal, B.; Eriksson, O.; Jansson, U.; Grennberg, H. Molecular adsorption in graphene with divacancy defects. Phys. Rev. B 2009, 79, 113409. [Google Scholar] [CrossRef]
 - Zhou, S.Y.; Gweon, G.-H.; Fedorov, A.; First, P.d.; De Heer, W.; Lee, D.-H.; Guinea, F.; Neto, A.C.; Lanzara, A. Substrate-induced bandgap opening in epitaxial graphene. Nat. Mater. 2007, 6, 770. [Google Scholar] [CrossRef]
 - Datta, S. Quantum Transport: Atom to Transistor; Cambridge University Press: Cambridge, UK, 2005. [Google Scholar]
 - Garber, L. Graphene Use Growing in Transistors and Other Settings. IEEE Comput. Soc. 2011, 44, 17. [Google Scholar] [CrossRef]
 - Harrison, W.A. Electronic Structure and the Properties of Solids: The Physics of the Chemical Bond; Courier Corporation: North Chelmsford, MA, USA, 2012. [Google Scholar]
 - Ahmadi, M.T.I.; Razali Anwar, S. Handbook of Research on Nanoelectronic Sensor Modeling and Applications; IGI Global: Hershey, PA, USA, 2016. [Google Scholar]
 - Ismail, R.; Ahmadi, M.T.; Anwar, S. Advanced Nanoelectronics; CRC Press: Boca Raton, FL, USA, 2012. [Google Scholar]
 









| Adsorption Type | Distance from Graphene Surface | Hopping Parameter | 
|---|---|---|
| H2O | dαβ = 3.5 Å | tC-H2O = 0.406 tR | 
| NO2 | dαβ = 3.61 Å | tC-NO2 = 0.393 tR | 
| CO | dαβ = 3.74 Å | tC-CO = 0.38 tR | 
© 2020 by the authors. Licensee MDPI, Basel, Switzerland. This article is an open access article distributed under the terms and conditions of the Creative Commons Attribution (CC BY) license (http://creativecommons.org/licenses/by/4.0/).
Share and Cite
Hosseingholipourasl, A.; Hafizah Syed Ariffin, S.; Al-Otaibi, Y.D.; Akbari, E.; Hamid, F.K.; Koloor, S.S.R.; Petrů, M. Analytical Approach to Study Sensing Properties of Graphene Based Gas Sensor. Sensors 2020, 20, 1506. https://doi.org/10.3390/s20051506
Hosseingholipourasl A, Hafizah Syed Ariffin S, Al-Otaibi YD, Akbari E, Hamid FK, Koloor SSR, Petrů M. Analytical Approach to Study Sensing Properties of Graphene Based Gas Sensor. Sensors. 2020; 20(5):1506. https://doi.org/10.3390/s20051506
Chicago/Turabian StyleHosseingholipourasl, Ali, Sharifah Hafizah Syed Ariffin, Yasser D. Al-Otaibi, Elnaz Akbari, Fatimah. KH. Hamid, S. S. R. Koloor, and Michal Petrů. 2020. "Analytical Approach to Study Sensing Properties of Graphene Based Gas Sensor" Sensors 20, no. 5: 1506. https://doi.org/10.3390/s20051506
APA StyleHosseingholipourasl, A., Hafizah Syed Ariffin, S., Al-Otaibi, Y. D., Akbari, E., Hamid, F. K., Koloor, S. S. R., & Petrů, M. (2020). Analytical Approach to Study Sensing Properties of Graphene Based Gas Sensor. Sensors, 20(5), 1506. https://doi.org/10.3390/s20051506
        
