Real-Time Locating System in Production Management
Abstract
1. Introduction
2. Levels of Location Information in Manufacturing Industries
2.1. Identification Levels and Technology Solutions
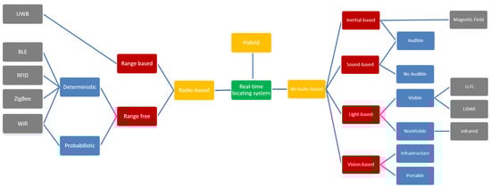
2.2. Structuring of Indoor Positioning Systems and Potential Traceability Technologies
3. Industrial Applications of RTLS
3.1. Production Control with RTLS
- Time spent on the workstation for a given product;
- The production sequence;
- Which products are/have been on rework;
- Which products are/were in quality assurance;
- Average lead time for a particular product type (tact time);
- The goods in production are available with a continuous, real-time production status that supports production programming and shift design.
3.2. RTLS in Logistics
- Routes and time spent in specific areas;
- Speed of forklift;
- Data for predictive maintenance;
- Forklift overall equipment effectiveness (OEE).
3.3. Applications in Quality Management
3.4. RTLS for Safety
3.5. RTLS-Based Efficiency Monitoring
3.6. RTLS for Collaborative and Operator 4.0 Solutions
3.7. Analysis of Position Data and Building Data-Driven Solutions
4. Steps of Setting Up an RTLS for Manufacturing Support
5. Analysis Based on Position Data—A Case Study
6. Conclusions, Limits and Future Direction of Research
Author Contributions
Funding
Acknowledgments
Conflicts of Interest
References
- Brena, R.F.; García-Vázquez, J.P.; Galván-Tejada, C.E.; Muñoz-Rodriguez, D.; Vargas-Rosales, C.; Fangmeyer, J. Evolution of indoor positioning technologies: A survey. J. Sens. 2017, 2017, 2630413. [Google Scholar] [CrossRef]
- Saab, S.S.; Nakad, Z.S. A standalone RFID indoor positioning system using passive tags. IEEE Trans. Ind. Electron. 2010, 58, 1961–1970. [Google Scholar] [CrossRef]
- Ang, J.L.F.; Lee, W.K.; Ooi, B.Y. GreyZone: A Novel Method for Measuring and Comparing Various Indoor Positioning Systems. In Proceedings of the 2019 International Conference on Green and Human Information Technology (ICGHIT), Kuala Lumpur, Malaysia, 15–17 January 2019; pp. 30–35. [Google Scholar]
- Chen, Y.; Tang, J.; Jiang, C.; Zhu, L.; Lehtomäki, M.; Kaartinen, H.; Kaijaluoto, R.; Wang, Y.; Hyyppä, J.; Hyyppä, H.; et al. The accuracy comparison of three simultaneous localization and mapping (SLAM)-based indoor mapping technologies. Sensors 2018, 18, 3228. [Google Scholar] [CrossRef] [PubMed]
- Hameed, A.; Ahmed, H.A. Survey on indoor positioning applications based on different technologies. In Proceedings of the 2018 12th International Conference on Mathematics, Actuarial Science, Computer Science and Statistics (MACS), Karachi, Pakistan, 24–25 November 2018; pp. 1–5. [Google Scholar]
- Liu, H.; Darabi, H.; Banerjee, P.; Liu, J. Survey of wireless indoor positioning techniques and systems. IEEE Trans. Syst. Man, Cybern. Part C (Appl. Rev.) 2007, 37, 1067–1080. [Google Scholar] [CrossRef]
- Batistić, L.; Tomic, M. Overview of indoor positioning system technologies. In Proceedings of the 2018 41st International Convention on Information and Communication Technology, Electronics and Microelectronics (MIPRO), Opatija, Croatia, 21–25 May 2018; pp. 473–478. [Google Scholar]
- Ali, W.H.; Kareem, A.A.; Jasim, M. Survey on Wireless Indoor Positioning Systems. Cihan Univ.-Erbil Sci. J. 2019, 3, 42–47. [Google Scholar] [CrossRef]
- Alarifi, A.; Al-Salman, A.; Alsaleh, M.; Alnafessah, A.; Al-Hadhrami, S.; Al-Ammar, M.A.; Al-Khalifa, H.S. Ultra wideband indoor positioning technologies: Analysis and recent advances. Sensors 2016, 16, 707. [Google Scholar] [CrossRef]
- Zafari, F.; Gkelias, A.; Leung, K.K. A survey of indoor localization systems and technologies. IEEE Commun. Surv. Tutor. 2019, 21, 2568–2599. [Google Scholar] [CrossRef]
- Sakpere, W.; Adeyeye-Oshin, M.; Mlitwa, N.B. A state-of-the-art survey of indoor positioning and navigation systems and technologies. S. Afr. Comput. J. 2017, 29, 145–197. [Google Scholar] [CrossRef]
- Shi, G.; Ming, Y. Survey of indoor positioning systems based on ultra-wideband (UWB) technology. In Wireless Communications, Networking and Applications; Springer: Berlin/Heidelberg, Germany, 2016; pp. 1269–1278. [Google Scholar]
- Huang, G.Q.; Zhang, Y.; Jiang, P. RFID-based wireless manufacturing for walking-worker assembly islands with fixed-position layouts. Robot. Comput.-Integr. Manuf. 2007, 23, 469–477. [Google Scholar] [CrossRef]
- Mendoza-Silva, G.M.; Torres-Sospedra, J.; Huerta, J. A meta-review of indoor positioning systems. Sensors 2019, 19, 4507. [Google Scholar] [CrossRef]
- Shang, J.; Yu, S.; Zhu, L. Location-aware systems for short-range wireless networks. In Proceedings of the 2009 International Symposium on Computer Network and Multimedia Technology, Wuhan, China, 18–20 January 2009; pp. 1–5. [Google Scholar]
- Gladysz, B.; Santarek, K. An approach to RTLS selection. In DEStech Transactions on Engineering and Technology Research, Proceedings of the 24th International Conference on Production Research (ICPR 2017), Poznan, Poland, 30 July–3 August 2017; DEStech Publication Inc.: Lancaster, PA, USA, 2017. [Google Scholar]
- Saez, M.; Maturana, F.P.; Barton, K.; Tilbury, D.M. Real-time manufacturing machine and system performance monitoring using internet of things. IEEE Trans. Autom. Sci. Eng. 2018, 15, 1735–1748. [Google Scholar] [CrossRef]
- Macagnano, D.; Destino, G.; Abreu, G. Indoor positioning: A key enabling technology for IoT applications. In Proceedings of the 2014 IEEE World Forum on Internet of Things (WF-IoT), Seoul, Korea, 6–8 March 2014; pp. 117–118. [Google Scholar]
- Li, S.; Rashidzadeh, R. Hybrid indoor location positioning system. IET Wirel. Sens. Syst. 2019, 9, 257–264. [Google Scholar] [CrossRef]
- Hammerin, K.; Streitenberger, R. RTLS—The Missing Link to Optimizing Logistics Management? Jönköping University, Production Systems: Jönköping, Sweden, 2019. [Google Scholar]
- Holm, S. Hybrid ultrasound-RFID indoor positioning: Combining the best of both worlds. In Proceedings of the 2009 IEEE International Conference on RFID, Orlando, FL, USA, 27–28 April 2009; pp. 155–162. [Google Scholar]
- Woo, S.; Jeong, S.; Mok, E.; Xia, L.; Choi, C.; Pyeon, M.; Heo, J. Application of WiFi-based indoor positioning system for labor tracking at construction sites: A case study in Guangzhou MTR. Autom. Constr. 2011, 20, 3–13. [Google Scholar] [CrossRef]
- Park, J.; Cho, Y.K.; Martinez, D. A BIM and UWB integrated mobile robot navigation system for indoor position tracking applications. J. Constr. Eng. Proj. Manag. 2016, 6, 30–39. [Google Scholar] [CrossRef]
- Stephan, P.; Heck, I.; Krau, P.; Frey, G. Evaluation of Indoor Positioning Technologies under industrial application conditions in the SmartFactoryKL based on EN ISO 9283. IFAC Proc. Vol. 2009, 42, 870–875. [Google Scholar] [CrossRef]
- Simões, W.C.; Machado, G.S.; Sales, A.; de Lucena, M.M.; Jazdi, N.; de Lucena, V.F. A Review of Technologies and Techniques for Indoor Navigation Systems for the Visually Impaired. Sensors 2020, 20, 3935. [Google Scholar] [CrossRef]
- Lennvall, T.; Svensson, S.; Hekland, F. A comparison of WirelessHART and ZigBee for industrial applications. In Proceedings of the 2008 IEEE International Workshop on Factory Communication Systems, Dresden, Germany, 21–23 May 2008; pp. 85–88. [Google Scholar]
- Longkang, W.; Baisheng, N.; Ruming, Z.; Shengrui, Z.; Hailong, L. ZigBee-based positioning system for coal miners. Procedia Eng. 2011, 26, 2406–2414. [Google Scholar] [CrossRef]
- Uradzinski, M.; Guo, H.; Liu, X.; Yu, M. Advanced indoor positioning using zigbee wireless technology. Wirel. Pers. Commun. 2017, 97, 6509–6518. [Google Scholar] [CrossRef]
- Shi, J. Laser guided four-wheel drive AGV trolley. In AIP Conference Proceedings, Wuhan, Chine; AIP Publishing LLC: Melville, NY, USA, 2019; Volume 2073, p. 020060. [Google Scholar]
- Alici, G.; Shirinzadeh, B. A systematic technique to estimate positioning errors for robot accuracy improvement using laser interferometry based sensing. Mech. Mach. Theory 2005, 40, 879–906. [Google Scholar] [CrossRef]
- Kirch, M.; Poenicke, O.; Richter, K. RFID in logistics and production–Applications, research and visions for smart logistics zones. Procedia Eng. 2017, 178, 526–533. [Google Scholar] [CrossRef]
- Zhai, C.; Zou, Z.; Zhou, Q.; Mao, J.; Chen, Q.; Tenhunen, H.; Zheng, L.; Xu, L. A 2.4-GHz ISM RF and UWB hybrid RFID real-time locating system for industrial enterprise Internet of Things. Enterp. Inf. Syst. 2017, 11, 909–926. [Google Scholar] [CrossRef]
- Lee, H.S.; Lee, K.P.; Park, M.; Baek, Y.; Lee, S. RFID-based real-time locating system for construction safety management. J. Comput. Civ. Eng. 2012, 26, 366–377. [Google Scholar] [CrossRef]
- Martin, P.; Ho, B.J.; Grupen, N.; Muñoz, S.; Srivastava, M. An iBeacon primer for indoor localization: Demo abstract. In Proceedings of the 1st ACM Conference on Embedded Systems for Energy-Efficient Buildings, Memphis, TN, USA, 5–6 November 2014; pp. 190–191. [Google Scholar]
- Yue, H.; Zheng, X.; Wang, J.; Zhu, L.; Zeng, C.; Liu, C.; Liu, M. Research and Implementation of Indoor Positioning Algorithm for Personnel Based on Deep Learning. In Proceedings of the International Conference on Emerging Internetworking, Data & Web Technologies, Tirana, Albania, 15–17 March 2018; pp. 782–791. [Google Scholar]
- Otim, T.; Díez, L.E.; Bahillo, A.; Lopez-Iturri, P.; Falcone, F. Effects of the body wearable sensor position on the UWB localization accuracy. Electronics 2019, 8, 1351. [Google Scholar] [CrossRef]
- Gohil, A.; Modi, H.; Patel, S.K. 5G technology of mobile communication: A survey. In Proceedings of the 2013 International Conference on Intelligent Systems and Signal Processing (ISSP), Gujarat, India, 1–2 March 2013; pp. 288–292. [Google Scholar]
- Witrisal, K.; Hinteregger, S.; Kulmer, J.; Leitinger, E.; Meissner, P. High-accuracy positioning for indoor applications: RFID, UWB, 5G, and beyond. In Proceedings of the 2016 IEEE International Conference on RFID (RFID), Orlando, FL, USA, 3–5 May 2016; pp. 1–7. [Google Scholar]
- Horsmanheimo, S.; Lembo, S.; Tuomimaki, L.; Huilla, S.; Honkamaa, P.; Laukkanen, M.; Kemppi, P. Indoor positioning platform to support 5G location based services. In Proceedings of the 2019 IEEE International Conference on Communications Workshops (ICC Workshops), Shanghai, China, 20–24 May 2019; pp. 1–6. [Google Scholar]
- Rodas, J.; Barral, V.; Escudero, C.J. Architecture for multi-technology real-time location systems. Sensors 2013, 13, 2220–2253. [Google Scholar] [CrossRef]
- Lin, J.R.; Talty, T.; Tonguz, O.K. On the potential of bluetooth low energy technology for vehicular applications. IEEE Commun. Mag. 2015, 53, 267–275. [Google Scholar] [CrossRef]
- Jiang, X.; Chen, S. Design of Wireless Point of Sale Based on ZigBee Technology. Sens. Transducers 2014, 164, 120. [Google Scholar]
- Abdullah, A.; Ismael, A.; Rashid, A.; Abou-ElNour, A.; Tarique, M. Real time wireless health monitoring application using mobile devices. Int. J. Comput. Networks Commun. (IJCNC) 2015, 7, 13–30. [Google Scholar] [CrossRef]
- Lee, J.S.; Su, Y.W.; Shen, C.C. A comparative study of wireless protocols: Bluetooth, UWB, ZigBee, and Wi-Fi. In Proceedings of the IECON 2007-33rd Annual Conference of the IEEE Industrial Electronics Society, Taipei, Taiwan, 5–8 November 2007; pp. 46–51. [Google Scholar]
- Kazeem, O.O.; Akintade, O.O.; Kehinde, L.O. Comparative Study of Communication Interfaces for Sensors and Actuators in the Cloud of Internet of Things. Int. J. Internet Things 2017, 6, 9–13. [Google Scholar]
- Cui, Y.; Zhao, J. Real-time location system and applied research report. In Proceedings of the International Conference on Internet of vehicles, Chengdu, China, 19–21 December 2015; pp. 49–57. [Google Scholar]
- Astafiev, A.; Zhiznyakov, A.; Privezentsev, D. Development of Indoor Positioning Algorithm Based on Bluetooth Low Energy beacons for Building RTLS-Systems. In Proceedings of the 2019 International Russian Automation Conference (RusAutoCon), Sochi, Russia, 8–14 September 2019; pp. 1–5. [Google Scholar]
- Nowotarski, P.; Pasławski, J.; Skrzypczak, M.; Krygier, R. RTLS systems as a Lean Management tool for productivity improvement. In Proceedings of the ISARC—International Symposium on Automation and Robotics in Construction, Taipei, Taiwan, 28 June–1 July 2017; Volume 34. [Google Scholar]
- Moreira, A.; Nicolau, M.J.; Meneses, F.; Costa, A. Wi-Fi fingerprinting in the real world-RTLS@ UM at the EvAAL competition. In Proceedings of the 2015 International Conference on Indoor Positioning and Indoor Navigation (IPIN), Banff, AB, Canada, 13–16 October 2015; pp. 1–10. [Google Scholar]
- Mazhar, F.; Khan, M.G.; Sällberg, B. Precise indoor positioning using UWB: A review of methods, algorithms and implementations. Wirel. Pers. Commun. 2017, 97, 4467–4491. [Google Scholar] [CrossRef]
- Ruppert, T.; Abonyi, J. Industrial Internet of Things based cycle time control of assembly lines. In Proceedings of the 2018 IEEE International Conference on Future IoT Technologies (Future IoT), Eger, Hungary, 18–19 January 2018; pp. 1–4. [Google Scholar]
- Gyulai, D.; Pfeiffer, A.; Bergmann, J. Analysis of asset location data to support decisions in production management and control. Procedia CIRP 2020, 88, 197–202. [Google Scholar] [CrossRef]
- Guo, Z.; Ngai, E.; Yang, C.; Liang, X. An RFID-based intelligent decision support system architecture for production monitoring and scheduling in a distributed manufacturing environment. Int. J. Prod. Econ. 2015, 159, 16–28. [Google Scholar] [CrossRef]
- Gallimore, J.J.; Quill, L.; Cagle, R.; Gruenke, J.; Hosman, C.; Matthews, E.; Faas, P.; Seyba, J.; Young, I. User Feedback on RFID and Integrated Flightline Data for Maintenance Decisions; Technical Report; University of Dayton Research Institute: Dayton, OH, USA, 2006. [Google Scholar]
- Ruppert, T.; Abonyi, J. Software Sensor for Activity-Time Monitoring and Fault Detection in Production Lines. Sensors 2018, 18, 2346. [Google Scholar] [CrossRef] [PubMed]
- Peron, M.; Fragapane, G.; Sgarbossa, F.; Kay, M. Digital Facility Layout Planning. Sustainability 2020, 12, 3349. [Google Scholar] [CrossRef]
- Zang, Y.; Wu, L. Application of RFID and RTLS technology in supply chain enterprise. In Proceedings of the 2010 6th International Conference on Wireless Communications Networking and Mobile Computing (WiCOM), Chengdu, China, 23–25 September 2010; pp. 1–4. [Google Scholar]
- Lee, C.; Lv, Y.; Ng, K.; Ho, W.; Choy, K. Design and application of Internet of things-based warehouse management system for smart logistics. Int. J. Prod. Res. 2018, 56, 2753–2768. [Google Scholar] [CrossRef]
- Ma, X.; Liu, T. The application of Wi-Fi RTLS in automatic warehouse management system. In Proceedings of the 2011 IEEE International Conference on Automation and Logistics (ICAL), Chongqing, China, 15–16 August 2011; pp. 64–69. [Google Scholar]
- Soleimanifar, M.; Lu, M. Streamlining an indoor positioning architecture based on field testing in pipe spool fabrication shop. In Proceedings of the Winter Simulation Conference 2014, Savanah, GA, USA, 7–10 December 2014; pp. 3260–3271. [Google Scholar]
- Silvia, Z.; Martina, C.; Fabio, S.; Alessandro, P. Ultra Wide Band Indoor Positioning System: Analysis and testing of an IPS technology. IFAC-PapersOnLine 2018, 51, 1488–1492. [Google Scholar] [CrossRef]
- Hegedus, C.; Frankó, A.; Varga, P. Asset and Production Tracking through Value Chains for Industry 4.0 using the Arrowhead Framework. In Proceedings of the 2019 IEEE International Conference on Industrial Cyber Physical Systems (ICPS), Taipei, Taiwan, 6–9 May 2019; pp. 655–660. [Google Scholar]
- Ding, B.; Chen, L.; Chen, D.; Yuan, H. Application of RTLS in warehouse management based on RFID and Wi-Fi. In Proceedings of the 2008 4th International Conference on Wireless Communications, Networking and Mobile Computing, Dalian, China, 12–14 October 2008; pp. 1–5. [Google Scholar]
- Akanmu, A.A.; Anumba, C.J.; Messner, J.I. An RTLS-based approach to cyber-physical systems integration in design and construction. Int. J. Distrib. Sens. Networks 2012, 8, 596845. [Google Scholar] [CrossRef][Green Version]
- Akanmu, A.; Rasheed, S.H.; Qader, I.A. Spatial mapping approach to component tracking using RTLS system. In AEI 2013: Building Solutions for Architectural Engineering, Proceedings of the Architectural Engineering Conference 2013, State College, PA, USA, 3–5 April 2013; ASCE: Reston, VA, USA, 2013; pp. 364–376. [Google Scholar]
- Frankó, A.; Vida, G.; Varga, P. Reliable Identification Schemes for Asset and Production Tracking in Industry 4.0. Sensors 2020, 20, 3709. [Google Scholar] [CrossRef]
- Sima, G.; Lile, R.; Dan, G.; Muncut, E. Management, traceability and control of industrial processes. In Soft Computing Applications; Springer: Berlin/Heidelberg, Germany, 2016; pp. 971–980. [Google Scholar]
- Badihi, B.; Zhao, J.; Zhuang, S.; Seppänen, O.; Jäntti, R. Intelligent Construction Site: On Low Cost Automated Indoor Localization Using Bluetooth Low Energy Beacons. In Proceedings of the 2019 IEEE Conference on Wireless Sensors (ICWiSe), Pulau Pinang, Malaysia, 19–21 November 2019; pp. 29–35. [Google Scholar]
- Lu, S.; Xu, C.; Zhong, R.Y.; Wang, L. A RFID-enabled positioning system in automated guided vehicle for smart factories. J. Manuf. Syst. 2017, 44, 179–190. [Google Scholar] [CrossRef]
- Kelepouris, T.; McFarlane, D. Determining the value of asset location information systems in a manufacturing environment. Int. J. Prod. Econ. 2010, 126, 324–334. [Google Scholar] [CrossRef]
- Choi, H.; Baek, Y.; Lee, B. Design and implementation of practical asset tracking system in container terminals. Int. J. Precis. Eng. Manuf. 2012, 13, 1955–1964. [Google Scholar] [CrossRef]
- Ghosh, S.; Anurag, D.; Bandyopadhyay, S. Use of wireless mesh network to improve mobile asset utilization in manufacturing industries. Procedia Comput. Sci. 2011, 5, 66–73. [Google Scholar] [CrossRef][Green Version]
- Jiang, J.; Guo, Y.; Liao, W. Research on AGV guided by real-time locating system (RTLS) for material distribution. Int. J. Control Autom. 2015, 8, 213–226. [Google Scholar] [CrossRef]
- Barral, V.; Suárez-Casal, P.; Escudero, C.J.; García-Naya, J.A. Multi-sensor accurate forklift location and tracking simulation in industrial indoor environments. Electronics 2019, 8, 1152. [Google Scholar] [CrossRef]
- Li, H.B.; Miura, R.; Nishikawa, H.; Kagawa, T.; Kojima, F. Tracking of warehouse forklifts using an indoor positioning system based on IR-UWB. In Proceedings of the International Conference on Indoor Positioning and Navigation (IPIN 2016), Madrid, Spain, 4–7 October 2016. [Google Scholar]
- Slovák, J.; Vašek, P.; Šimovec, M.; Melicher, M.; Šišmišová, D. RTLS tracking of material flow in order to reveal weak spots in production process. In Proceedings of the 2019 22nd International Conference on Process Control (PC19), Strbske Pleso, Slovakia, 11–14 June 2019; pp. 234–238. [Google Scholar]
- Zhang, C.; Hammad, A. Multiagent approach for real-time collision avoidance and path replanning for cranes. J. Comput. Civ. Eng. 2012, 26, 782–794. [Google Scholar] [CrossRef]
- Barro-Torres, S.; Fernández-Caramés, T.M.; Pérez-Iglesias, H.J.; Escudero, C.J. Real-time personal protective equipment monitoring system. Comput. Commun. 2012, 36, 42–50. [Google Scholar] [CrossRef]
- Ulku, A. The Next Generation In Personnel\/People Tracking: Active RFID Technology Has Allowed for Enhanced Security and Safety. IEEE Consum. Electron. Mag. 2017, 6, 122–124. [Google Scholar] [CrossRef]
- Köppe, E.; Bartholmai, M.; Liers, A.; Schiller, J. Radio-based multi-sensor system for person tracking and indoor positioning. In Proceedings of the 2012 9th Workshop on Positioning, Navigation and Communication, Dresden, Germany, 15–16 March 2012; pp. 180–186. [Google Scholar]
- Hellmich, T.R.; Clements, C.M.; El-Sherif, N.; Pasupathy, K.S.; Nestler, D.M.; Boggust, A.; Ernste, V.K.; Marisamy, G.; Koenig, K.R.; Hallbeck, M.S. Contact tracing with a real-time location system: A case study of increasing relative effectiveness in an emergency department. Am. J. Infect. Control 2017, 45, 1308–1311. [Google Scholar] [CrossRef]
- Arkan, I.; Van Landeghem, H. Evaluating the performance of a discrete manufacturing process using RFID: A case study. Robot. Comput.-Integr. Manuf. 2013, 29, 502–512. [Google Scholar] [CrossRef]
- Gladysz, B.; Santarek, K.; Lysiak, C. Dynamic spaghetti diagrams. A case study of pilot RTLS implementation. In International Conference on Intelligent Systems in Production Engineering and Maintenance; Springer: Berlin/Heidelberg, Germany, 2017; pp. 238–248. [Google Scholar]
- Awolusi, A.B.; Akinyokun, O.C.; Iwasokun, G.B. RFID and RTLS-Based Human Resource Monitoring System. J. Adv. Math. Comput. Sci. 2016, 14, 1–14. [Google Scholar] [CrossRef]
- Ho, H.J.; Zhang, Z.X.; Huang, Z.; Aung, A.H.; Lim, W.Y.; Chow, A. Use of a real-time locating system for contact tracing of health care workers during the COVID-19 pandemic at an infectious disease center in Singapore: Validation study. J. Med Internet Res. 2020, 22, e19437. [Google Scholar] [CrossRef]
- Ruppert, T.; Abonyi, J. Integration of real-time locating systems into digital twins. J. Ind. Inf. Integr. 2020, 20, 100174. [Google Scholar] [CrossRef]
- Demir, K.A.; Döven, G.; Sezen, B. Industry 5.0 and human-robot co-working. Procedia Comput. Sci. 2019, 158, 688–695. [Google Scholar] [CrossRef]
- Nahavandi, S. Industry 5.0—A human-centric solution. Sustainability 2019, 11, 4371. [Google Scholar] [CrossRef]
- Peruzzini, M.; Grandi, F.; Pellicciari, M. Exploring the potential of Operator 4.0 interface and monitoring. Comput. Ind. Eng. 2020, 139, 105600. [Google Scholar] [CrossRef]
- Ruppert, T.; Jaskó, S.; Holczinger, T.; Abonyi, J. Enabling technologies for operator 4.0: A survey. Appl. Sci. 2018, 8, 1650. [Google Scholar] [CrossRef]
- Löcklin, A.; Ruppert, T.; Jakab, L.; Libert, R.; Jazdi, N.; Weyrich, M. Trajectory Prediction of Humans in Factories and Warehouses with Real-Time Locating Systems. In Proceedings of the 2020 25th IEEE International Conference on Emerging Technologies and Factory Automation (ETFA), Vienna, Austria, 8–11 September 2020; Voume 1; pp. 1317–1320. [Google Scholar]
- Sattarian, M.; Rezazadeh, J.; Farahbakhsh, R.; Bagheri, A. Indoor navigation systems based on data mining techniques in internet of things: A survey. Wirel. Netw. 2019, 25, 1385–1402. [Google Scholar] [CrossRef]
- Yazıcı, A.; Keser, S.B.; Gunal, S. Integration of classification algorithms for indoor positioning system. In Proceedings of the 2017 International Conference on Computer Science and Engineering (UBMK), Antalya, Turkey, 5–8 October 2017; pp. 267–270. [Google Scholar]
- Zia, K.; Iram, H.; Aziz-ul Haq, M.; Zia, A. Comparative study of classification techniques for indoor localization of mobile devices. In Proceedings of the 2018 28th International Telecommunication Networks and Applications Conference (ITNAC), Sydney, NSW, Australia, 21–23 November 2018; pp. 1–5. [Google Scholar]
- Xu, H.; Ding, Y.; Li, P.; Wang, R.; Li, Y. An RFID indoor positioning algorithm based on Bayesian probability and K-nearest neighbor. Sensors 2017, 17, 1806. [Google Scholar] [CrossRef]
- Adege, A.B.; Lin, H.P.; Tarekegn, G.B.; Munaye, Y.Y.; Yen, L. An indoor and outdoor positioning using a hybrid of support vector machine and deep neural network algorithms. J. Sensors 2018, 2018, 1253752. [Google Scholar] [CrossRef]
- Chanama, L.; Wongwirat, O. A comparison of decision tree based techniques for indoor positioning system. In Proceedings of the 2018 International Conference on Information Networking (ICOIN), Chiang Mai, Thailand, 10–12 January 2018; pp. 732–737. [Google Scholar]
- Wu, Z.; Xu, Q.; Li, J.; Fu, C.; Xuan, Q.; Xiang, Y. Passive indoor localization based on csi and naive bayes classification. IEEE Trans. Syst. Man, Cybern. Syst. 2017, 48, 1566–1577. [Google Scholar] [CrossRef]
- Alhammadi, A.; Alraih, S.; Hashim, F.; Rasid, M.F.A. Robust 3D Indoor Positioning System Based on Radio Map Using Bayesian Network. In Proceedings of the 2019 IEEE 5th World Forum on Internet of Things (WF-IoT), Limerick, Ireland, 15–18 April 2019; pp. 107–110. [Google Scholar]
- Yazıcı, A.; Keser, S.B.; Günal, S.; Yayan, U. A Multi-Criteria Decision Strategy to Select a Machine Learning Method for Indoor Positioning System. Int. J. Artif. Intell. Tools 2018, 27, 1850018. [Google Scholar] [CrossRef]
- Lian, Z.K.; Yuan, F.; Qi, W. Improved K-means Clustering BP Neural Network UWB Indoor Location Method. Mod. Comput. 2017, 2017, 3. [Google Scholar]
- Mo, Y.; Zhang, Z.; Meng, W.; Ma, L.; Wang, Y. A spatial division clustering method and low dimensional feature extraction technique based indoor positioning system. Sensors 2014, 14, 1850–1876. [Google Scholar] [CrossRef]
- Subedi, S.; Gang, H.S.; Ko, N.Y.; Hwang, S.S.; Pyun, J.Y. Improving indoor fingerprinting positioning with affinity propagation clustering and weighted centroid fingerprint. IEEE Access 2019, 7, 31738–31750. [Google Scholar] [CrossRef]
- Pastell, M.; Frondelius, L. A hidden Markov model to estimate the time dairy cows spend in feeder based on indoor positioning data. Comput. Electron. Agric. 2018, 152, 182–185. [Google Scholar] [CrossRef]
- Abdou, A.S.; Aziem, M.A.; Aboshosha, A. An efficient indoor localization system based on Affinity Propagation and Support Vector Regression. In Proceedings of the 2016 Sixth International Conference on Digital Information Processing and Communications (ICDIPC), Beirut, Lebanon, 21–23 April 2016; pp. 1–7. [Google Scholar]
- Lu, E.H.C.; Chang, K.H.; Ciou, J.M. Data Pre-processing Based on Convolutional Neural Network for Improving Precision of Indoor Positioning. In Proceedings of the Asian Conference on Intelligent Information and Database Systems, Phuket, Thailand, 23–26 March 2020; pp. 545–552. [Google Scholar]
- Gislason, D. Zigbee Wireless Networking; Elsevier: Newnes, Australia, 2008. [Google Scholar]
- Hung, M.H.; Lin, S.S.; Cheng, J.Y.; Chien, W.L. A ZigBee indoor positioning scheme using signal-index-pair data preprocess method to enhance precision. In Proceedings of the 2010 IEEE International Conference on Robotics and Automation, Anchorage, AK, USA, 3–7 May 2010; pp. 548–553. [Google Scholar]
- Wang, C.; Wu, F.; Shi, Z.; Zhang, D. Indoor positioning technique by combining RFID and particle swarm optimization-based back propagation neural network. Optik 2016, 127, 6839–6849. [Google Scholar] [CrossRef]
- Yang, X.; Wang, Y.; Zhou, M.; Liu, Y. Pedestrian motion learning based indoor WLAN localization via spatial clustering. Wirel. Commun. Mob. Comput. 2018, 2018, 2571671. [Google Scholar] [CrossRef]
- Kuhn, M.J.; Mahfouz, M.R.; Turnmire, J.; Wang, Y.; Fathy, A.E. A multi-tag access scheme for indoor UWB localization systems used in medical environments. In Proceedings of the 2011 IEEE Topical Conference on Biomedical Wireless Technologies Networks, and Sensing Systems, Phoenix, AZ, USA, 16–19 January 2011; pp. 75–78. [Google Scholar]
- Gao, Z.; Ma, Y.; Liu, K.; Miao, X.; Zhao, Y. An indoor multi-tag cooperative localization algorithm based on NMDS for RFID. IEEE Sens. J. 2017, 17, 2120–2128. [Google Scholar] [CrossRef]
- Jamil, F.; Iqbal, N.; Ahmad, S.; Kim, D.H. Toward Accurate Position Estimation Using Learning to Prediction Algorithm in Indoor Navigation. Sensors 2020, 20, 4410. [Google Scholar] [CrossRef]
- Xu, H.; Wu, M.; Li, P.; Zhu, F.; Wang, R. An RFID indoor positioning algorithm based on support vector regression. Sensors 2018, 18, 1504. [Google Scholar] [CrossRef]
- Moder, T.; Hafner, P.; Wisiol, K.; Wieser, M. 3d indoor positioning with pedestrian dead reckoning and activity recognition based on bayes filtering. In Proceedings of the 2014 International Conference on Indoor Positioning and Indoor Navigation (IPIN), Busan, Korea, 27–30 October 2014; pp. 717–720. [Google Scholar]
- He, S.; Chan, S.H.G. Wi-Fi fingerprint-based indoor positioning: Recent advances and comparisons. IEEE Commun. Surv. Tutor. 2015, 18, 466–490. [Google Scholar] [CrossRef]










| Solution | Advantages | Disadvantages | |
|---|---|---|---|
| Identification system | Barcode | Cost effective, spread technology | The potential for human error is high |
| Additional installation cost per every layout changing | |||
| The cost per item is low | The cost of printed labels can be relevant in the case of enormous stock | ||
| RFiD | Cost effective, spread technology | Every new station needs new hardware and installation | |
| The cost per item is low | Additional installation cost per every layout changing | ||
| The human error can be minimized | |||
| GPS | Spread technology | The accuracy is not enough in the case of indoor positioning | |
| Many devices are already compatible | The reliability is low in the case of indoor positioning | ||
| It is highly scalable | |||
| RTLS | The error of human is excluded | The cost depends on the number of tracked items | |
| The traceability is available at the covered area | |||
| The system is fully flexible, any layout changing can be handle in the software application | Any new item can be added at any time to the system (highly scalable) | ||
| Techn. | Tag Cost [41,42,43] | Module Cost [44] | Accuracy | Space dim. | Power cons. [44,45] |
|---|---|---|---|---|---|
| Scale | L:<3$ M:<10$ H:>20$ | L:<10$ M:<40$ H:>70$ | L:>1 m M:10 cm H:<10 cm | 2D/3D | L:<100 mA H:>200 mA |
| Zigbee [46] | M | M | M | 2D | L |
| RFID [47] | L | H | L/M | 2D/3D | L |
| BLE [48] | L | L | L/M | 2D | L |
| Wifi [49] | H | H | L/M | 2D | H |
| UWB [50] | H | H | H | 2D/3D | H |
| Application Type | Application | Technology |
|---|---|---|
| Production | Cycle time optimization | UWB [51] |
| Production | Position data-based decision making | UWB [52]; RFID [53,54] |
| Production | Activity-Time monitoring in production line | UWB [55] |
| Production | Digital Facility Layout Planning | Independent [56] |
| Logistics | Logitics management | RFID [57];Hybrid [21]; Independent [20] |
| Logistics | Warehouse management | RFID [58]; WiFi [59] |
| Logistics | Pallet management | RFID [31] |
| Logistics | Material/component and production tracking | WiFi [60]; UWB [31,61]; RFID [31,62,63,64,65]; Hybrid [66];Laser [30];Barcode [67] |
| Logistics | Assets tracking | Bluetooth [68]; RFID [69,70,71,72]; Hybrid [73]; UWB [74,75];Laser [29];Barcode [67];ZigBee [46] |
| Quality | Weak spot analyzis in production | UWB [76] |
| Safety | Safety management | RFID [33] |
| Safety | Collision avoidance | UWB [77] |
| Safety | Personal protective equipment monitoring | Hybrid [78] |
| Safety | Person tracking | ZigBee [27]; RFID [79]; UWB [80] |
| Safety | Contact tracking | Independent [81] |
| Efficiency monitoring | Performance of manufacturing process | RFID [82] |
| Efficiency monitoring | Lean manufacturing | UWB [83]; BLE [48] |
| Efficiency monitoring | Human resource monitoring | RFID [84] |
| Application Name | Information Provided by RTLS | Possible Benefits |
|---|---|---|
| Production control with | Footprint of semi-finished | More efficient production planning |
| RTLS (Section 3.1) | products and cycle time control | |
| RTLS in logistics | Tracking of logistical assets | More cost-effective logistics process planning |
| (Section 3.2) | in the production system | |
| Applications in quality | Root cause analysis depends on position data | Help quality management department |
| management (Section 3.3) | comply with standards and regulations | |
| RTLS for safety | Human and material handling equipment | Reduction in occupational accidents |
| (Section 3.4) | tracking can help in collision detection | |
| RTLS-based efficiency | Efficiency indicators provide a realistic | Real-time efficiency monitoring assigned to machines |
| monitoring (Section 3.5) | picture of real-time production | or tools can support making better decisions |
| RTLS for collaborative and Operator | Precise real-time position of operators to | More efficient decision making |
| 4.0 solutions (Section 3.6) | predict the possible collaboration situations | for the smart operator and collaborative system |
| Method | Definition | Data Analytic Techniques | Application Areas | RTLS-Based Applications |
|---|---|---|---|---|
| Classification | Discriminating data into different labeled subsets pursuant to class attribute. Retrieving important and relevant infor- mation about data and metadata. | Neural network Support vector machine (SVM) Decision tree k-Nearest neighbor Bayesian network Genetic algorithm | Pre-defined distribution (e.g., identification of differences) Fault detection Anomaly detection problems | For intralogistics navigation problems [92], shows the performance of RTLS [93], find the best location estimation algorithm [94] |
| Clustering | Grouping the database according to their similarities. Discovering similarities and dissimilarities between the data. | Partition based algorithms (e.g., K-means, fuzzy c-means) Hierarchical clustering (e.g., dendrogram) Density-based method Grid-based methods Model-based methods | Data segmentation (division into homogeneous sets) Identification of typical prototypes (e.g., simultaneous identification of time-homogeneous periods and their averages/trends) | Improve RTLS accuracy [101,102,103] Pedestrian motion learning [110] |
| Regression analysis | Identifying and analyzing the relationship between variables. Predicting and forecasting the process or dependent variables. | Multivariate linear regression Neural network Regression tree | Creating a model that predicts time (e.g., creating a model for predicting temperature) | Used to calculate the efficient RTLS [105] feeding behavior of cows [104] |
Publisher’s Note: MDPI stays neutral with regard to jurisdictional claims in published maps and institutional affiliations. |
© 2020 by the authors. Licensee MDPI, Basel, Switzerland. This article is an open access article distributed under the terms and conditions of the Creative Commons Attribution (CC BY) license (http://creativecommons.org/licenses/by/4.0/).
Share and Cite
Rácz-Szabó, A.; Ruppert, T.; Bántay, L.; Löcklin, A.; Jakab, L.; Abonyi, J. Real-Time Locating System in Production Management. Sensors 2020, 20, 6766. https://doi.org/10.3390/s20236766
Rácz-Szabó A, Ruppert T, Bántay L, Löcklin A, Jakab L, Abonyi J. Real-Time Locating System in Production Management. Sensors. 2020; 20(23):6766. https://doi.org/10.3390/s20236766
Chicago/Turabian StyleRácz-Szabó, András, Tamás Ruppert, László Bántay, Andreas Löcklin, László Jakab, and János Abonyi. 2020. "Real-Time Locating System in Production Management" Sensors 20, no. 23: 6766. https://doi.org/10.3390/s20236766
APA StyleRácz-Szabó, A., Ruppert, T., Bántay, L., Löcklin, A., Jakab, L., & Abonyi, J. (2020). Real-Time Locating System in Production Management. Sensors, 20(23), 6766. https://doi.org/10.3390/s20236766

