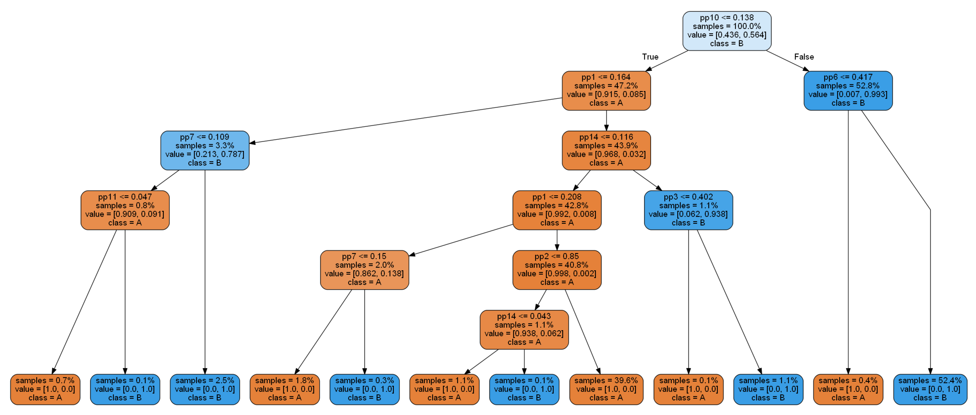
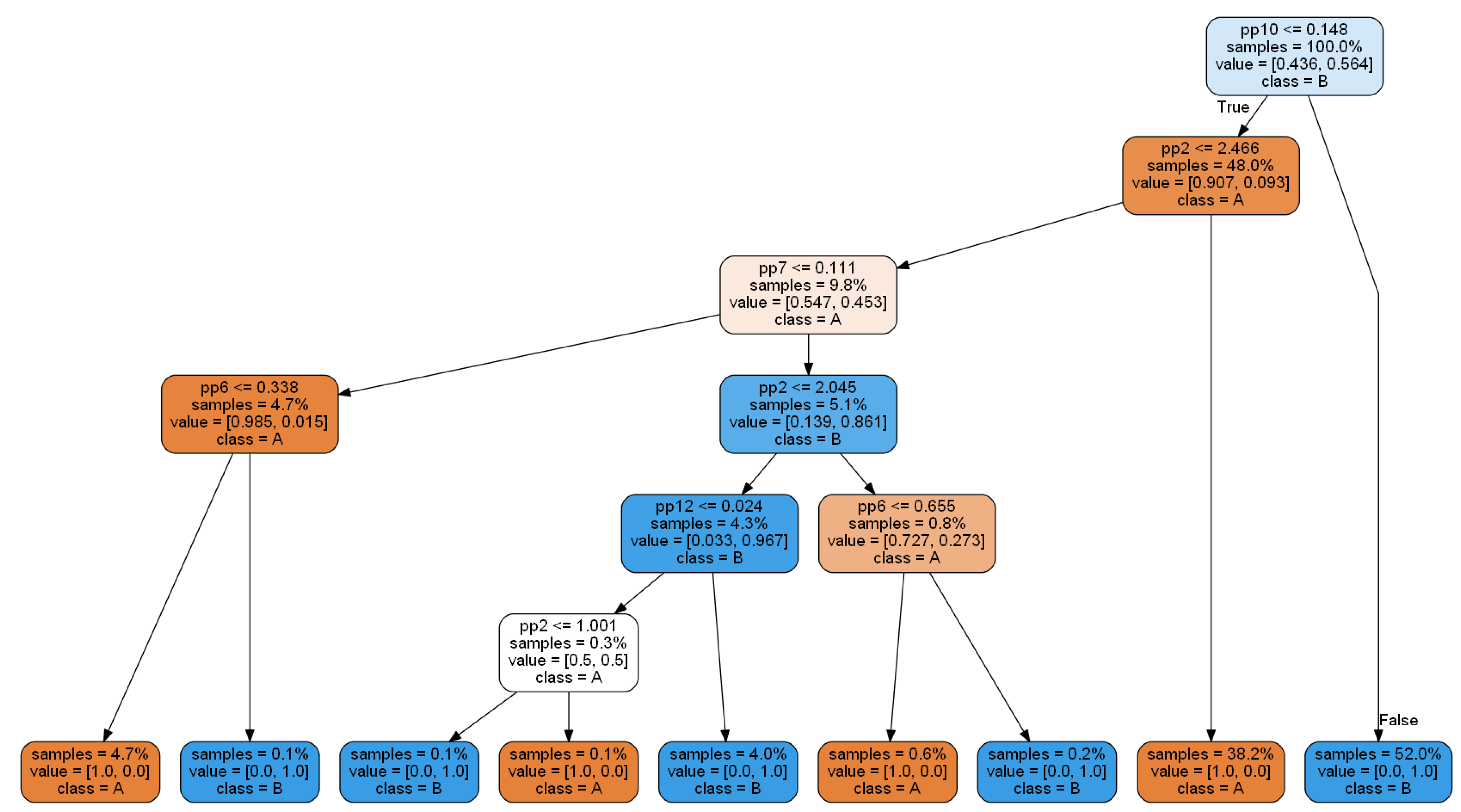
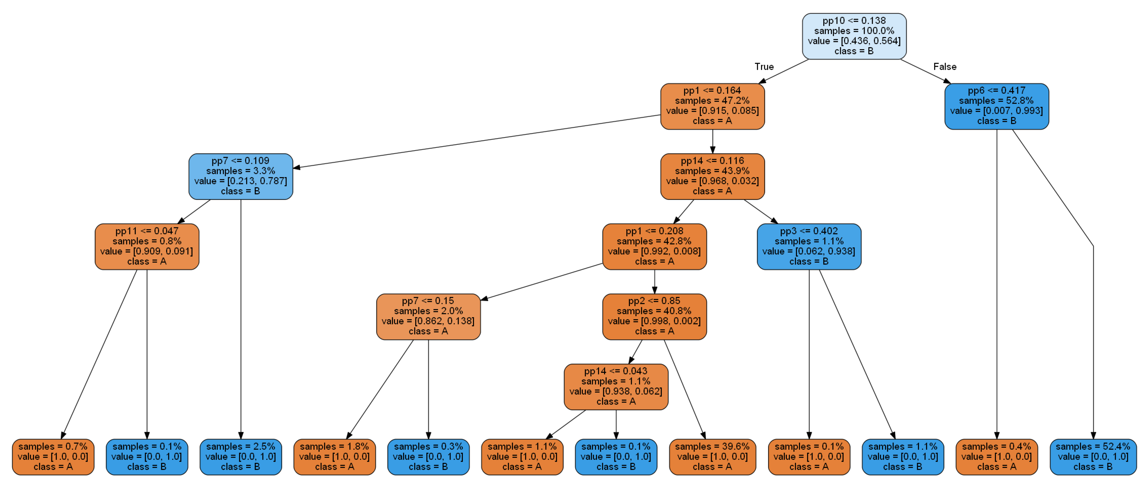
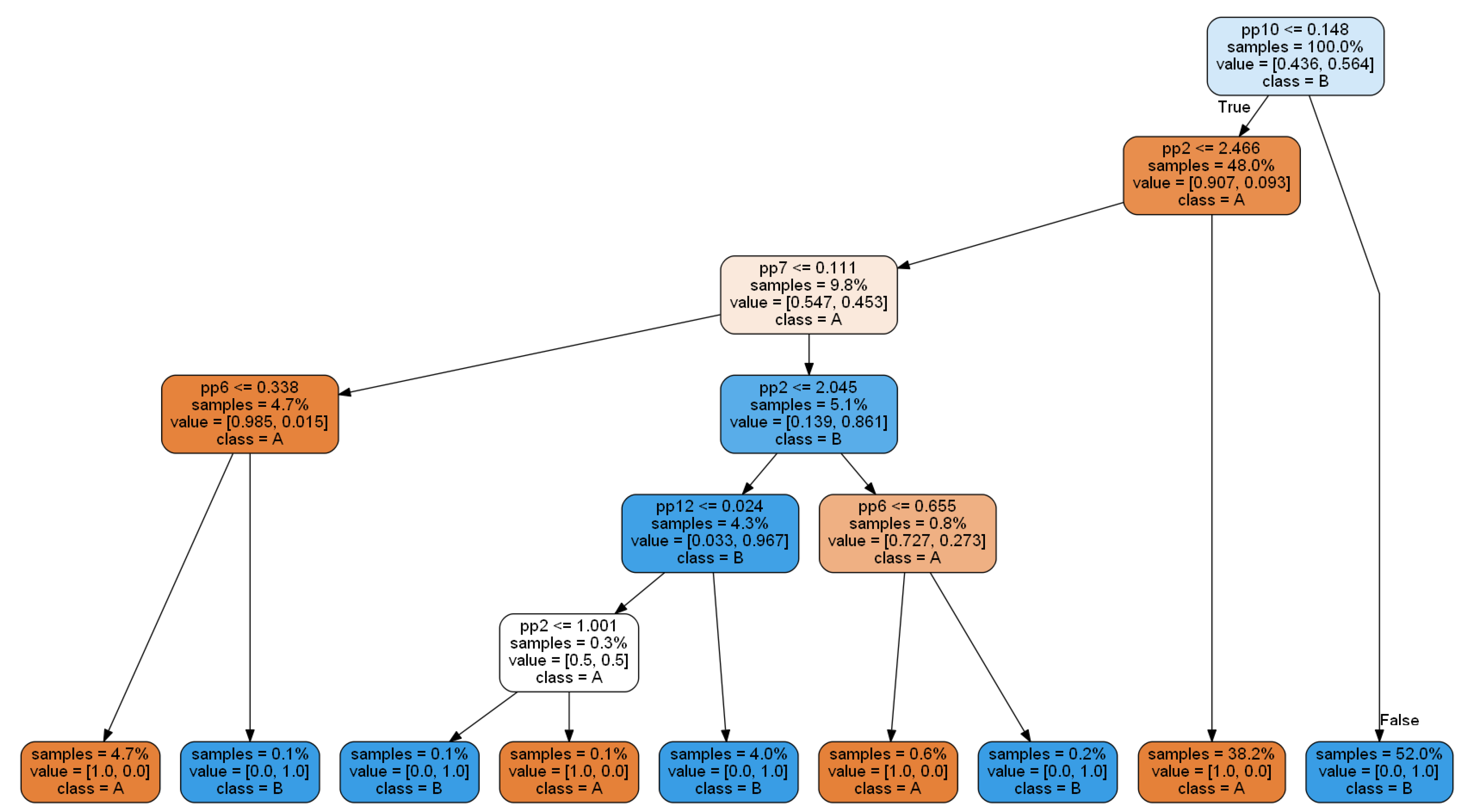
Decision Tree-Based Classification for Planetary Gearboxes’ Condition Monitoring with the Use of Vibration Data in Multidimensional Symptom Space
Lipinski, P.; Brzychczy, E.; Zimroz, R. Decision Tree-Based Classification for Planetary Gearboxes’ Condition Monitoring with the Use of Vibration Data in Multidimensional Symptom Space. Sensors 2020, 20, 5979. https://doi.org/10.3390/s20215979
Lipinski P, Brzychczy E, Zimroz R. Decision Tree-Based Classification for Planetary Gearboxes’ Condition Monitoring with the Use of Vibration Data in Multidimensional Symptom Space. Sensors. 2020; 20(21):5979. https://doi.org/10.3390/s20215979
Chicago/Turabian StyleLipinski, Piotr, Edyta Brzychczy, and Radoslaw Zimroz. 2020. "Decision Tree-Based Classification for Planetary Gearboxes’ Condition Monitoring with the Use of Vibration Data in Multidimensional Symptom Space" Sensors 20, no. 21: 5979. https://doi.org/10.3390/s20215979


