Marker-Based Structural Displacement Measurement Models with Camera Movement Error Correction Using Image Matching and Anomaly Detection
Abstract
1. Introduction
- It is assumed that the structural displacement occurs on a two-dimensional plane, because a marker-based measurement system is not suitable for 3D displacement with high accuracy (less than a few centimeters) in a long distance (>50 m).
- The displacement occurs in anomaly.
- The structure does not experience rigid motion.
- Camera movements due to the external environment mainly occur in the left and right (panning) and up and down (tilting) directions, but rotation, focus change, and zoom level change are not considered.
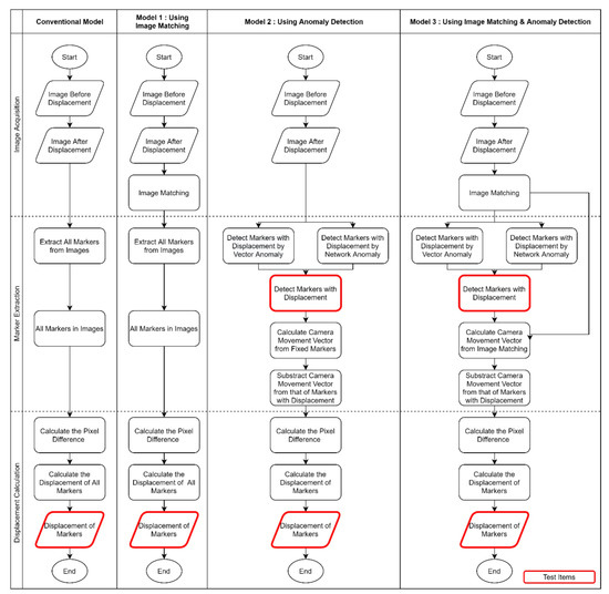
- Model 1: Using image matching.
- Model 2: Using anomaly detection.
- Model 3: Using both image matching and anomaly detection.
- Camera movement error correction performance using fixed markers.
- Detection of markers with displacement.
- Displacement measurement accuracy of the moved markers when camera movements occur.
2. Materials and Methods
2.1. Preliminary Works and Methodology
2.1.1. Marker-Based Displacement Measurement
- Image acquisition step;
- Marker extraction step;
- Displacement calculation step.
2.1.2. Image Matching
2.1.3. Anomaly Detection
2.2. Models
- A method for removing the cause of errors by modifying the step where the errors occur (using image matching, Model 1);
- An error correction method based on data estimated to be true (using anomaly detection, Model 2);
- A method for modifying the step and error correction with the data estimated to be true (using both image matching and anomaly detection, Model 3).
2.2.1. Model 1: Using Image Matching
2.2.2. Model 2: Using Anomaly Detection
2.2.3. Model 3: Using Both Image Matching and Anomaly Detection
2.3. Test Environment
2.3.1. Experimental Setup
2.3.2. System Configuration
2.4. Tests
2.4.1. Verification Objects
- Performance of correcting errors due to camera movement using fixed markers;
- Accuracy of detecting markers with displacement during anomaly detection;
- Accuracy of measuring displacement.
2.4.2. Scenarios and Data Acquisition
3. Results
3.1. Correction of Camera Movement Error of Fixed Markers
3.2. Detection of Marker Displacement
3.3. Displacement Measurement Accuracy
4. Discussion
5. Conclusions
Author Contributions
Funding
Conflicts of Interest
References
- Williams, O.; Hamid, R.A.; Misnan, M.S. Accident Causal Factors on the Building Construction Sites: A Review. Int. J. Built Environ. Sustain. 2018, 5, 78–92. [Google Scholar] [CrossRef]
- Zhang, F.; Fleyeh, H.; Wang, X.; Lu, M. Construction site accident analysis using text mining and natural language processing techniques. Autom. Constr. 2019, 99, 238–248. [Google Scholar] [CrossRef]
- Cheng, M.-Y.; Kusoemo, D.; Gosno, R.A. Text mining-based construction site accident classification using hybrid supervised machine learning. Autom. Constr. 2020, 118, 103265. [Google Scholar] [CrossRef]
- Jehring, J.; Heinrich, H.W. Industrial Accident Prevention: A Scientific Approach. ILR Rev. 1951, 4, 609. [Google Scholar] [CrossRef]
- Kim, S.W. The importance of monitoring lateral displacement of earth retaining wall for safe deep excavation in urban area. Master’s Thesis, Chung-ang University, Seoul, Korea, August 2014. [Google Scholar]
- Kim, J.K. Analysis of Safety Evaluation for Collapses on Construction of Earth Retaining Structures. Ph.D. Thesis, Catholic Kwandong University, Gangwon, Korea, June 2016. [Google Scholar]
- Liu, J.; Hou, Y.; Zhang, H.; Jia, P.; Su, S.; Fang, G.; Liu, W.; Xiong, J. A Wide-Range Displacement Sensor Based on Plastic Fiber Macro-Bend Coupling. Sensors 2017, 17, 196. [Google Scholar] [CrossRef]
- Morteza, R.; Mojtaba, J. Two-Dimensional Displacement Sensor Based on CPW Line Loaded by Defected Ground Structure With Two Separated Transmission Zeroes. IEEE Sens. J. 2017, 17, 994–999. [Google Scholar]
- Li, Q.-M.; Zhang, H.; Yang, Z. Construction of online Monitoring System and Monitoring Data Analysis for Tailings in Alpine Region. In 2017 3rd International Forum on Energy, Environment Science and Materials (IFEESM 2017); Atlantis press: Paris, France, 2018; Volume 120, pp. 818–823. [Google Scholar] [CrossRef][Green Version]
- Wang, Y.-Q.; Zhang, S.-B.; Chen, L.-L.; Xie, Y.-L.; Wang, Z.-F. Field monitoring on deformation of high rock slope during highway construction: A case study in Wenzhou, China. Int. J. Distrib. Sens. Networks 2019, 15, 1550147719895953. [Google Scholar] [CrossRef]
- Feng, Q.; Liang, Y.; Tang, M.; Ou, J. Multi-parameter monitoring for steel pipe structures using monolithic multicore fibre based on spatial-division-multiplex sensing. Measurement 2020, 164, 108121. [Google Scholar] [CrossRef]
- Yu, H.; Chen, X.; Zhan, J.; Chen, Z. A long-range high applicability length comparator for linear displacement sensor calibration. IEEE Trans. Instrum. Meas. 2020, 1. [Google Scholar] [CrossRef]
- Bae, Y. An Improved Measurement Method for the Strength of Radiation of Reflective Beam in an Industrial Optical Sensor Based on Laser Displacement Meter. Sensors 2016, 16, 752. [Google Scholar] [CrossRef]
- Sun, A.; Wu, Z.; Fang, D.; Zhang, J.; Wang, W. Multimode Interference-Based Fiber-Optic Ultrasonic Sensor for Non-Contact Displacement Measurement. IEEE Sensors J. 2016, 16, 5632–5635. [Google Scholar] [CrossRef]
- Cawood, A.J.; Bond, C.E.; Howell, J.A.; Butler, R.W.; Totake, Y. LiDAR, UAV or compass-clinometer? Accuracy, coverage and the effects on structural models. J. Struct. Geol. 2017, 98, 67–82. [Google Scholar] [CrossRef]
- Jing, G.; Yuan, X.; Duan, F.; Hong, H.; Peng, L. Matching method for data sequences from on-line calibration of laser displacement meter. Infrared Laser Eng. 2019, 48, 0506006. [Google Scholar] [CrossRef]
- Irineu, D.S.; Wernher, I.; Guilherme, P. Experience of using total station and GNSS technologies for tall building construction monitoring. In Facing the Challenges in Structural Engineering 2018; Springer International Publishing AG: Switzerland, 2018; pp. 471–486. [Google Scholar] [CrossRef]
- Yeon, S.; Yeon, C. Smart Construction Monitoring for Disaster Prevention Based on Spatial Information and GNSS/USN/IoT. In Proceedings of the Proceedings of the 36th International Symposium on Automation and Robotics in Construction (ISARC), Banff, AB, Canada, 21–24 May 2019; International Association for Automation and Robotics in Construction (IAARC): Edmonton, AB, Canada, 2019; pp. 1334–1338. [Google Scholar]
- Byong-Hee, J.; Nam-Gyun, K.; Kyo-Won, J.; Bong-Jin, C. Safety Management of Steel Pipe Scaffold using UAV. J. Korean Soc. Disaster Secur. 2019, 12, 59–67. [Google Scholar] [CrossRef]
- Li, K.; Wang, Q.; Wu, J.; Yu, H.; Zhang, D. Calibration error for dual-camera digital image correlation at microscale. Opt. Lasers Eng. 2012, 50, 971–975. [Google Scholar] [CrossRef]
- Lydon, D.; Lydon, M.; Taylor, S.; Del Rincon, J.M.; Hester, D.; Brownjohn, J. Development and field testing of a vision-based displacement system using a low cost wireless action camera. Mech. Syst. Signal Process. 2019, 121, 343–358. [Google Scholar] [CrossRef]
- Shien, L. Accurate and fast out-of-plane displacement measurement of flat objects using single-camera based on the sampling moiré method. Meas. Sci. Technol. 2020. accepted. [Google Scholar]
- Zhou, S.; Zhu, H.; Ma, Q.; Ma, S. Mechanism and Compensation of Measurement Error Induced by Thermal Deformation of Digital Camera in Photo Mechanics. Appl. Sci. 2020, 10, 3422. [Google Scholar] [CrossRef]
- Hwang, J.S. Hybrid Displacement Monitoring System for Civil Structures Using Multiple Sensors. Ph.D. Thesis, Sungkyunkwan University, Suwon, Korea, December 2011. [Google Scholar]
- Liu, C.; Dong, S.; Mokhtar, M.; He, X.; Lu, J.; Wu, X. Multicamera system extrinsic stability analysis and large-span truss string structure displacement measurement. Appl. Opt. 2016, 55, 8153. [Google Scholar] [CrossRef]
- Suhovilov, B.; Sartasov, E.; Gornykh, E.; Aliukov, S. Development of a Photogrammetric System for Measuring Spatial Coordinates of Control Points of Large-size Structures. In Proceedings of the World Congress on Engineering 2017 Vol II, London, UK, 5–7 July 2017. [Google Scholar]
- Xu, Y.; Brownjohn, J.M.W. Review of machine-vision based methodologies for displacement measurement in civil structures. J. Civ. Struct. Health Monit. 2017, 8, 91–110. [Google Scholar] [CrossRef]
- Hu, D.; DeTone, D.; Malisiewicz, T. Deep ChArUco: Dark ChArUco Marker Pose Estimation. In Proceedings of the 2019 IEEE/CVF Conference on Computer Vision and Pattern Recognition (CVPR), Long Beach, CA, USA, 16–20 June 2019; pp. 8428–8436. [Google Scholar]
- Cho, K.; Sim, J. A Study on the Deformation Measurement of Pier by Close-Range Photogrammetry. Korean Soc. Civ. Eng. 1997, 3, 127–130. [Google Scholar]
- Cho, S.; Sim, S.; Kim, E. On-site Performance Evaluation of a Vision-based Displacement Measurement System. J. Korea Acad. Coop. Soc. 2014, 15, 5854–5860. [Google Scholar] [CrossRef]
- Luis, L.M.; Jose, M.R.; Alvaro, S.R. Optical Metrology applied to 3D displacement measurement of long-span suspension bridge dynamics. In Proceedings of the 9th International Conference on Structural Dynamics, Porto, Portugal, 30 June–2 July 2014. [Google Scholar]
- Jeong, Y.; Yun, B.J.; Park, K.H. Displacement Measurement System of PTZ Camera based on Pan, Tilt, Zoom Error Calibration. Symposium of The Korean Institute of Communications and Information Sciences. 2018. Available online: http://www.dbpia.co.kr/journal/articleDetail?nodeId=NODE07512449 (accessed on 4 October 2020).
- Mondéjar-Guerra, V.; Garrido-Jurado, S.; Muñoz-Salinas, R.; Marín-Jiménez, M.; Medina-Carnicer, R. Robust identification of fiducial markers in challenging conditions. Expert Syst. Appl. 2018, 93, 336–345. [Google Scholar] [CrossRef]
- Hung, M.C.; Liao, J.K.; Chiang, K.-W. Indoor positioning based-on images aided by artificial neural networks. ISPRS Int. Arch. Photogramm. Remote. Sens. Spat. Inf. Sci. 2019, 2, 799–803. [Google Scholar] [CrossRef]
- Satoru, Y.; Hiroki, U. Bridge Deflection Measurement Using Digital Image Correlation with Camera Movement Correction. Mater. Trans. 2012, 53, 285–290. [Google Scholar]
- Asal, R. Video Stabilization Using Point Feature Matching. Master’s Thesis, Eastern Mediterranean University, Gazimağusa, North Cyprus, January 2015. [Google Scholar]
- Khaloo, A.; Lattanzi, D. Pixel-wise structural motion tracking from rectified repurposed videos. Struct. Control. Health Monit. 2017, 24, e2009. [Google Scholar] [CrossRef]
- Ekkaphon, M.; Weerawat, K. Digital Image Stabilization Technique for Fixed Camera on Small Size Drone. In Proceedings of the 2017 Third Asian Conference on Defence Technology (ACDT), Phuket, Thailand, 18–20 January 2017. [Google Scholar]
- Qiu, D.; Li, S.; Wang, T.; Ye, Q.; Li, R.; Ding, K.; Xu, H. A high-precision calibration approach for Camera-IMU pose parameters with adaptive constraints of multiple error equations. Measurement 2020, 153, 107402. [Google Scholar] [CrossRef]
- Garrido-Jurado, S.; Muñoz-Salinas, R.; Madrid-Cuevas, F.J.; Marín-Jiménez, M.J. Automatic generation and detection of highly reliable fiducial markers under occlusion. Pattern Recognit. 2014, 47, 2280–2292. [Google Scholar] [CrossRef]
- Suzuki, S.; Be, K. Topological structural analysis of digitized binary images by border following. Comput. Vision Graph. Image Process. 1985, 30, 32–46. [Google Scholar] [CrossRef]
- Douglas, D.H.; Peucker, T.K. Algorithms for the reduction of the number of points required to represent a digitized line or its caricature. Cartogr. Int. J. Geogr. Inf. Geovisualization 1973, 10, 112–122. [Google Scholar] [CrossRef]
- Otsu, N. A threshold selection method from gray-level histograms. IEEE Trans. Syst. Man. Cybern. 1979, 9, 62–66. [Google Scholar] [CrossRef]
- Aleksei, S.M.; Bolsunovskaya, M.; Zhigunova, O. Comparative analysis of methods for keypoint detection in images with different illumination level. MATEC Web Conf. 2018, 239, 01028. [Google Scholar] [CrossRef][Green Version]
- Jianbo, S.; Carlo, T. Good Features to Track. In Proceedings of the IEEE Conference on Computer Vision and Pattern Recognition, Seattle, WA, USA, 21–23 June 1994. [Google Scholar]
- Farman, A.; Sajid, U.K.; Muhammad, Z.M.; Rahmat, U. A Comparison of FAST, SURF, Eigen, Harris, and MSER Features. Int. J. Comput. Eng. Inf. Technol. 2016, 8, 100–105. [Google Scholar]
- Fatima, Q.; Irfana, M.; Fayyaz, A.M.; Safia, A.D.; Farida, M. A study on image detection techniques. Int. J. Eng. Res. Dev. 2016, 12, 34–39. [Google Scholar]
- Martin, A.F.; Robert, C.B. Random Sample Consensus: A Paradigm for Model Fitting with Apphcatlons to Image Analysis and Automated Cartography. Commun. ACM 1981, 24, 381–395. [Google Scholar]
- Chauvenet, W. A manual of Spherical and Practical Astronomy, 5th ed.; J. B. Lippincott Company: Philadelphia, PA, USA, 1891. [Google Scholar]
- Tappin, D.; Bacon, D.; English, C.; Phythian, W. The characterisation of displacement-cascade collapse in Ni-Cr-Fe alloys. J. Nucl. Mater. 1993, 205, 92–97. [Google Scholar] [CrossRef]
- Pan, P.; Zhao, G.; Lu, X.; Deng, K. Force-displacement mixed control for collapse tests of multistory buildings using quasi-static loading systems. Earthq. Eng. Struct. Dyn. 2013, 43, 287–300. [Google Scholar] [CrossRef]
- Kitayama, S.; Constantinou, M.C. Effect of displacement restraint on the collapse performance of seismically isolated buildings. Bull. Earthq. Eng. 2019, 17, 2767–2786. [Google Scholar] [CrossRef]
- Jabez, J.; Muthukumar, B. Intrusion Detection System (IDS): Anomaly Detection Using Outlier Detection Approach. Procedia Comput. Sci. 2015, 48, 338–346. [Google Scholar] [CrossRef]
- IDIS. Available online: https://www.idisglobal.com/index/product_view/700 (accessed on 4 October 2020).
- DevelopmentAid. Available online: https://www.developmentaid.org/ (accessed on 18 September 2020).
- Lee, N.; Lee, S.-C.; Park, S.; Ko, S. Test and error parameter estimation for MEMS—Based low cost IMU calibration. Int. J. Precis. Eng. Manuf. 2011, 12, 597–603. [Google Scholar] [CrossRef]












| Item | Specification |
|---|---|
| Image sensor | 1/1.7″ Complementary metal-oxide-semiconductor (CMOS) |
| Maximum resolution | 3840 × 2160 |
| Scanning method | Progressive scan |
| Lens type | Autofocus (AF) zoom lens |
| Focal length | f = 6.5–202 mm (31×) |
| View angle | Wide: 58.2° (H), 34.4° (V), 65.2° (D) Tele: 1.99° (H), 1.13° (V), 2.3° (D) |
| Scenario Number | Camera Movement | Marker Displacement | Marker ID with Displacement | Number of Datasets | |
|---|---|---|---|---|---|
| Images | Markers | ||||
| 1 | In order | None | None | 5 (1 + 4) | 60 (12 + 48) |
| 2 | Random | None | None | 11 (1 + 10) | 132 (12 + 120) |
| 3-1 | In order | In order | 2 | 16 (1 + 15) | 192 (12 + 180) |
| 3-2 | 7 | 16 (1 + 15) | 192 (12 + 180) | ||
| 3-3 | 13 | 20 (1 + 19) | 240 (12 + 228) | ||
| 4 | Random | Random | 7 | 11 (1 + 10) | 132 (12 + 120) |
| Total | 79 (6 + 73) | 948 (72 + 876) | |||
| Scenario Number | 0 | 1 | 2 | 3 | 4 | 5 | 6 | 7 | 8 | 9 | 10 |
|---|---|---|---|---|---|---|---|---|---|---|---|
| Scenario 1 | 0.000 | 0.428 | 0.908 | 1.400 | 1.681 | - | - | - | - | - | - |
| Scenario 2 | 0.000 | 0.000 | 0.472 | 0.472 | 0.912 | 0.469 | 0.468 | 0.468 | 0.469 | 0.468 | 0.469 |
| Scenario Number | Marker ID with Displacement | Marker Displacement (mm) |
|---|---|---|
| 3-1 | 2 | −14, −27, −40 |
| 3-2 | 7 | −9, −18, −27 |
| 3-3 | 13 | −12, −19, −25, −32, −36 |
| Scenario Number | 0 | 1 | 2 | 3 | 4 | 5 | 6 | 7 | 8 | 9 | 10 |
|---|---|---|---|---|---|---|---|---|---|---|---|
| Displacement (mm) | 0 | −18 | 0 | 18 | 18 | 18 | 18 | 18 | 18 | 0 | −18 |
| Camera Angle (°) | 0.000 | −0.001 | 0.000 | −0.475 | −0.002 | 0.479 | 0.042 | −0.445 | −0.447 | 0.029 | −0.427 |
| Mean | Standard Deviation | Lower Maximum | Upper Maximum | |
|---|---|---|---|---|
| Model 1 | 1.63 | 7.28 | −22.78 | 23.37 |
| Model 2 | 0.71 | 4.33 | −34.12 | 14.83 |
| Model 3 | 1.36 | 4.00 | −22.78 | 15.14 |
| Model | Anomaly Detection Method | False Positive 1) | False Negative 2) | Specificity 3) | Sensitivity 4) |
|---|---|---|---|---|---|
| Model 2 | Vector | 14 | 14 | 98.3% | 70.8% |
| Network | 10 | 18 | 98.8% | 62.5% | |
| Vector or Network | 23 | 12 | 97.2% | 75.0% | |
| Model 3 | Vector | 11 | 2 | 98.7% | 95.8% |
| Network | 18 | 8 | 97.8% | 83.3% | |
| Vector or Network | 21 | 2 | 97.5% | 95.8% |
| Model | (mm) | (mm) | NMSE 3) | Γ-Distribution | Confidence Interval of | |||
|---|---|---|---|---|---|---|---|---|
| α | β | Lower Limit | Mean | Upper Limit | ||||
| 1 | 3.952 | 17.849 | 0.116 | 0.927 | 4.264 | 0.004 | 0.068 | 0.132 |
| 2 | 3.806 | 14.270 | 0.095 | 1.308 | 2.910 | 0.000 | 0.034 | 0.080 |
| 3 | 3.290 | 15.469 | 0.074 | 1.331 | 2.781 | 0.000 | 0.017 | 0.050 |
© 2020 by the authors. Licensee MDPI, Basel, Switzerland. This article is an open access article distributed under the terms and conditions of the Creative Commons Attribution (CC BY) license (http://creativecommons.org/licenses/by/4.0/).
Share and Cite
Kim, J.; Jeong, Y.; Lee, H.; Yun, H. Marker-Based Structural Displacement Measurement Models with Camera Movement Error Correction Using Image Matching and Anomaly Detection. Sensors 2020, 20, 5676. https://doi.org/10.3390/s20195676
Kim J, Jeong Y, Lee H, Yun H. Marker-Based Structural Displacement Measurement Models with Camera Movement Error Correction Using Image Matching and Anomaly Detection. Sensors. 2020; 20(19):5676. https://doi.org/10.3390/s20195676
Chicago/Turabian StyleKim, Jisung, Youngdo Jeong, Hyojin Lee, and Hongsik Yun. 2020. "Marker-Based Structural Displacement Measurement Models with Camera Movement Error Correction Using Image Matching and Anomaly Detection" Sensors 20, no. 19: 5676. https://doi.org/10.3390/s20195676
APA StyleKim, J., Jeong, Y., Lee, H., & Yun, H. (2020). Marker-Based Structural Displacement Measurement Models with Camera Movement Error Correction Using Image Matching and Anomaly Detection. Sensors, 20(19), 5676. https://doi.org/10.3390/s20195676

