Rapid Drop-Volume Electrochemical Detection of the “Date Rape” Drug Flunitrazepam in Spirits Using a Screen-Printed Sensor in a Dry-Reagent Format
Abstract
1. Introduction
2. Materials and Methods
2.1. Chemical and Reagents
2.2. Instrumentation
2.3. Experimental Procedure
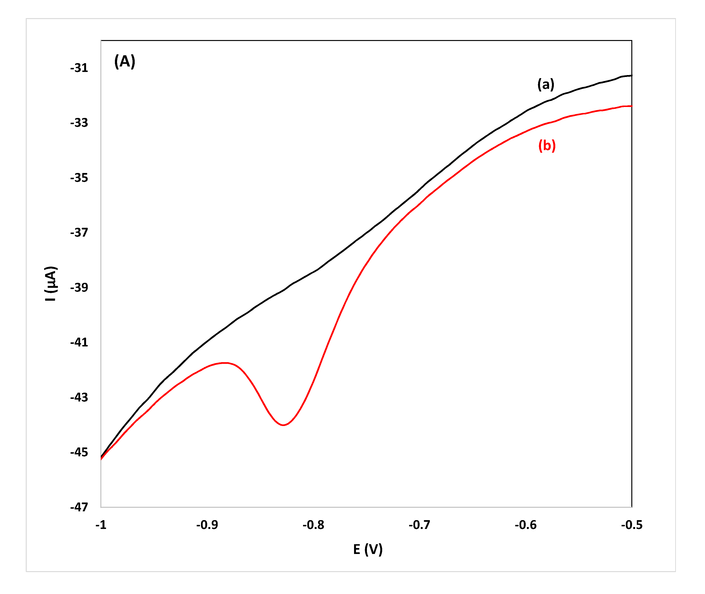
3. Results and Discussion
3.1. Method Development
3.2. Analytical Features
3.3. Interference Study
3.4. Application
4. Conclusions
Supplementary Materials
Author Contributions
Funding
Conflicts of Interest
References
- Jain, P.; Kanwal, N.K. A contemporary facet on rohypnol: A date rape drug. MOJ Toxicol. 2018, 4, 1–3. [Google Scholar]
- Pal, R.; Teotia, A.K. Date rape drugs and their forensic analysis: An update. Int. J. Med. Toxicol. Leg. Med. 2010, 12, 36–47. [Google Scholar]
- National Institute on Drug Abuse, Club Drugs. Available online: http://www.drugabuse.gov/DrugPages/Clubdrugs.html (accessed on 30 July 2020).
- Wua, L.T.; Schlengerab, W.E.; Galvin, D.M. Concurrent use of methamphetamine, MDMA, LSD, ketamine, GHB, and flunitrazepam among American youths. Drug Alcohol Depend. 2006, 84, 102–113. [Google Scholar] [CrossRef] [PubMed]
- U.S. Department of Justice. U.S. Department of Justice, Community Outreach and Prevention Support Section, Drug-Facilitated Sexual Assault. 2017. Available online: https://www.dea.gov/sites/default/files/2018-07/DFSA_0.PDF (accessed on 30 July 2020).
- WHO. Guidelines for Medico-Legal Care for Victims of Sexual Violence Guidelines for Medico-Legal Care for Victims of Sexual Violence. World Health Organization, Geneva. 2003. Available online: https://apps.who.int/iris/bitstream/handle/10665/42788/924154628X.pdf (accessed on 30 July 2020).
- Council of Europe. Council of Europe, Parliament Assembly, Doc. 11038 (2006, October 2). Sexual Assaults Linked to Date-Rape Drugs. 2006. Available online: http://www.assembly.coe.int/Documents/WorkingDocs/2006/EDOC11038.pdf (accessed on 30 July 2020).
- H.R.4137-Drug-Induced Rape Prevention and Punishment Act of 1991. Available online: https://www.congress.gov/bill/104th-congress/house-bill/4137 (accessed on 30 July 2020).
- Executive Office of the President, Office of National Drug Control Policy. 2003. Available online: https://popcenter.asu.edu/sites/default/files/problems/rape/PDFs/rohypnol.pdf (accessed on 30 July 2020).
- Beynon, C.M.; McVeigh, C.; McVeigh, J.; Leavey, C.; Bellis, M.A. The Involvement of Drugs and Alcohol in Drug-Facilitated Sexual Assault: A Systematic Review of the Evidence. Trauma Violence Abus. 2008, 9, 178–188. [Google Scholar] [CrossRef] [PubMed]
- Brenneisen, R.; Raymond, L. Pharmacology of Flunitrazepam and Other Benzodiazepines. In Benzodiazepines and GHB, Detection and Pharmacology; Salamone, S.J., Ed.; Springer Science & Business: Media, NY, USA, 2001; pp. 1–16. [Google Scholar]
- Qriouet, Z.; Qmichou, Z.; Bouchoutrouch, N.; Mahi, H.; Cherrah, Y.; Sefrioui, H. Analytical Methods Used for the Detection and Quantification of Benzodiazepines. J. Anal. Methods Chem. 2019, 2019, 2035492. [Google Scholar] [CrossRef] [PubMed]
- Honeychurch, K.C. Review of Electroanalytical-Based Approaches for the Determination of Benzodiazepines. Biosensors 2019, 9, 130. [Google Scholar] [CrossRef] [PubMed]
- Couto, R.A.S.; Lima, J.L.F.C.; Quinaz, M.B. Recent developments, characteristics and potential applications of screen-printed electrodes in pharmaceutical and biological analysis. Talanta 2016, 146, 801–814. [Google Scholar] [CrossRef] [PubMed]
- Garcia-Gutierrez, E.; Lledo-Fernandez, C. Electroanalytical Sensing of Flunitrazepam Based on Screen Printed Graphene Electrodes. Chemosensors 2013, 1, 68–77. [Google Scholar] [CrossRef]
- Smith, J.P.; Metters, J.P.; Kampouris, D.K.; Lledo-Fernandez, C.; Sutcliffe, O.B.; Banks, C.E. Forensic electrochemistry: The electroanalytical sensing of Rohypnol (flunitrazepam) using screen-printed graphite electrodes without recourse for electrode or sample pre-treatment. Analyst 2013, 138, 6185–6191. [Google Scholar] [CrossRef] [PubMed]
- Tseliou, F.; Pappas, P.; Spyrou, K.; Hrbac, J.; Prodromidis, M.I. Lab-on-a-screen-printed electrochemical cell for drop-volume voltammetric screening of flunitrazepam in untreated, undiluted alcoholic and soft drinks. Biosens. Bioelectr. 2019, 132, 136–142. [Google Scholar] [CrossRef] [PubMed]
- Jiménez-Pérez, R.; Sevilla, J.M.; Pineda, T.; Blázquez, M.; González-Rodríguez, J. Electrochemical behaviour of gamma hydroxybutyric acid at a platinum electrode in acidic medium. Electrochim. Acta 2013, 111, 601–607. [Google Scholar] [CrossRef]
- Da Costa Oliveira, T.; Santana, M.H.P.; Banks, C.E.; Munoz, R.A.A.; Richter, E.M. Electrochemical Portable Method for on site Screening of Scopolamine in Beverage and Urine Samples. Electroanalysis 2019, 31, 567–574. [Google Scholar] [CrossRef]
- Asghary, M.; Raoof, J.B.; Ojani, R.; Hamidi-Asl, R. A genosensor based on CPE for study the interaction between ketamine as an anesthesia drug with DNA. Int. J. Biol. Macromol. 2015, 80, 512–519. [Google Scholar] [CrossRef] [PubMed]





| Sample | Slope (µA mg−1 L) | R 1 | LOQ (mg L−1) 2 | |
|---|---|---|---|---|
| Reduction peak R2 | ||||
| Whiskey | No dilution | −0.288 ± 0.023 | 0.993 | 0.93 (0.93) |
| Diluted 1:1 | −0.365 ± 0.011 | 0.994 | 1.0 (2.0) | |
| Diluted 1:4 | −0.955 ± 0.024 | 0.997 | 0.63 (3.2) | |
| Gin | No dilution | −0.136 ± 0.003 | 0.996 | 0.81 (0.81) |
| Diluted 1:1 | −0.456 ± 0.009 | 0.997 | 0.57 (1.1) | |
| Diluted 1:4 | −0.688 ± 0.022 | 0.993 | 0.71 (3.6) | |
| Vodka | No dilution | −0.255 ± 0.007 | 0.996 | 0.76 (0.76) |
| Diluted 1:1 | −0.271 ± 0.009 | 0.993 | 1.1 (2.2) | |
| Diluted 1:4 | −0.473 ± 0.017 | 0.990 | 0.75 (3.8) | |
| Oxidation peak O1 | ||||
| Whiskey | No dilution | 0.087 ± 0.021 | 0.989 | 0.96 (0.96) |
| Diluted 1:1 | 0.143 ± 0.033 | 0.997 | 0.67 (1.2) | |
| Diluted 1:4 | 0.342 ± 0.009 | 0.996 | 0.79 (4.0) | |
| Gin | No dilution | 0.075 ± 0.0032 | 0.986 | 1.7 (1.7) |
| Diluted 1:1 | 0.169 ± 0.006 | 0.993 | 1.0 (2.0) | |
| Diluted 1:4 | 0.368 ± 0.013 | 0.992 | 1.1 (4.4) | |
| Vodka | No dilution | 0.124 ± 0.003 | 0.995 | 1.0 (1.0) |
| Diluted 1:1 | 0.134 ± 0.005 | 0.989 | 1.5 (3.0) | |
| Diluted 1:4 | 0.379 ± 0.014 | 0.993 | 0.91 (4.6) | |
| Sample | Dilution (v/v) | Added (mg L−1) | Found (mg L−1) | Er (%) 1 | |
|---|---|---|---|---|---|
| Whiskey | 1 2 | No | 11.4 | 13.0 | 14 |
| 2 3 | 1:1 | 12.6 | 10 | ||
| 3 4 | 1:4 | 12.2 | 6.8 | ||
| Gin | 1 | No | 10.4 | −8.8 | |
| 2 | 1:1 | 12.1 | 6.2 | ||
| 3 | 1.4 | 10.8 | −5.2 | ||
| Vodka | 1 | No | 12.8 | 12 | |
| 2 | 1:1 | 12.6 | 10 | ||
| 3 | 1:4 | 11.2 | −11 | ||
© 2020 by the authors. Licensee MDPI, Basel, Switzerland. This article is an open access article distributed under the terms and conditions of the Creative Commons Attribution (CC BY) license (http://creativecommons.org/licenses/by/4.0/).
Share and Cite
Papadopoulos, F.; Diamanteas, K.; Economou, A.; Kokkinos, C. Rapid Drop-Volume Electrochemical Detection of the “Date Rape” Drug Flunitrazepam in Spirits Using a Screen-Printed Sensor in a Dry-Reagent Format. Sensors 2020, 20, 5192. https://doi.org/10.3390/s20185192
Papadopoulos F, Diamanteas K, Economou A, Kokkinos C. Rapid Drop-Volume Electrochemical Detection of the “Date Rape” Drug Flunitrazepam in Spirits Using a Screen-Printed Sensor in a Dry-Reagent Format. Sensors. 2020; 20(18):5192. https://doi.org/10.3390/s20185192
Chicago/Turabian StylePapadopoulos, Frixos, Konstantinos Diamanteas, Anastasios Economou, and Christos Kokkinos. 2020. "Rapid Drop-Volume Electrochemical Detection of the “Date Rape” Drug Flunitrazepam in Spirits Using a Screen-Printed Sensor in a Dry-Reagent Format" Sensors 20, no. 18: 5192. https://doi.org/10.3390/s20185192
APA StylePapadopoulos, F., Diamanteas, K., Economou, A., & Kokkinos, C. (2020). Rapid Drop-Volume Electrochemical Detection of the “Date Rape” Drug Flunitrazepam in Spirits Using a Screen-Printed Sensor in a Dry-Reagent Format. Sensors, 20(18), 5192. https://doi.org/10.3390/s20185192

