Application-Aware SDN-Based Iterative Reconfigurable Routing Protocol for Internet of Things (IoT)
Abstract
1. Introduction
2. Characteristics of SDN Architectures:
- Distributed SDN-based WSNs Architecture: Although SDN-based WSNs are developed to achieve the centralized control but here, the distributed SDN-based WSNs architectures means the network architectures that contain a single controller and complete absence of distributed controllers. The distributed SDN-based WSNs architectures provide multiple SDN controllers to be deployed within WSNs and perform over central networking behaviour by shifting the control plane functionality to SDN controllers. These multiple controllers react as clusters leading nodes and take responsibilities of SDN-based CHs. These SDN controllers are rich in computational and energy resources and offer relief to normal sensor nodes by skipping complex computations [10,11]. Overall combinations of these multiple SDN-controllers maintains a logical integrated network global view and implement the network reconfigurations to execute the sophisticated traffic engineering for WSNs. At the earlier stages of research on SDN-based WSNs architectures, only a few solutions were available, which allows the distributed deployment of multiple SDN controllers otherwise, the majority of existing solutions offers only a single centralized SDN controller to maintain the central control. The design and implementation of communications protocols for complex distributed clustering SDN-based WSNs model is still an open challenge. Some of the state-of-the-art distributed SDN-based WSNs architectures are SDWN, Sensor OpenFlow and Mininet-WiFi [12,13,14].
- Centralized SDN-based WSNs Architecture: This type of network model depicts an SDN-based WSN architecture enabling central network configurations with the help of the SDN controller, which maintains the overall record of the whole network that results in the efficiency of network management. These centralized SDN-based solutions manage dictations over sensor nodes with multiple sensing units to prioritized the application-sensing and active modes’ participation according to their residual energy resources. QoS and security enhancement are other critical features for SDN-based WSNs architectures achieved at the control plane while enabling SDN integration at all levels of the design. Smart and CRLB are examples of centralized SDN-based WSNs Architecture [15].
- Hybrid SDN-based WSNs Architecture: The hybrid SDN-based WSNs Architecture is designed to achieve flexibility and cost-effectiveness at the same time. These architectures consist of few controllers deployed within the network for long distant nodes while these networks can manage networking responsibilities, even the failure of distributed controllers. This architecture can behave fully centralized at the time to carry on SDN-based WSNs networking architecture. Some of the hybrid management systems include Sensor Network Management System (SNMS) and Wireless Sensor Network Management System (WSNMS) [16].
- Mobility Management SDN-based WSNs Architecture: The new application spectrum of conventional WSNs contains many networking solutions for mobility-based networks. These networks are facing more connectivity and central management control as compared to static WSNs. In the management of sensor nodes mobility, while maintaining a global view of reasonable network topology, the SDN-controller needs to support node mobility, which consists of unreliable wireless links and continuous reconfigurations of routing traffic engineering [17]. The sensor nodes in the SDN-based WSNs are capable of mobility that helps in packets transmission and task execution, which makes it obligatory to monitor and manage the particular movement of sensor nodes in the entire network. Mobility management of SDN-based WSNs architectures also needs to deal with high mobility nodes entering and leaving the networks. To this end, many research contribution has conducted on mobility management of SDN controller based Wireless Cellular Network [18].
- The proposed SADFIR routing protocol computes the network topology with multiple SDN-controllers at control layer and computes the residual resources to save the computational cost of IoT devices.
- At the initial stage of proposed SADFIR, the SDN controllers select the set of most eligible IoT nodes to be selected as Cluster-Heads (CHs) and then multicast the notification to eligible nodes to further proceed the distributed cluster formulation.
- At the final stage of cluster formulation, the proposed SADFIR performs distributed selection of final CHs at infrastructure layer of deployed IoT nodes. This extendedly distributed property of SADFIR routing protocol provides the novelty to our proposed routing protocol.
- The proposed SADFIR routing protocol manages the heterogeneity-aware distributed cluster formation of heterogeneous network. Furthermore, the application-awareness property of the proposed model enables the IoT nodes to transmit the sensed information of multiple applications.
3. Related Work
- Situation-Aware Routing Protocol Switching for SDN-based WSNs: In [26], Situation-aware routing protocol switching scheme has been introduced, which design a platform-independent architecture to implement multiple routing protocols for SDN-based WSNs. This situation-aware switching mechanism allows the network operators to not only reconfiguration of application-specific sensing attributes but also provide flexibility to change routing protocol in real-time. This SDN-based WSNs routing modeling solution divides its working into phases; in the initial stage, central control compute network resources according to current network topology and decide for specific routing protocol should be implemented. Whereas, in the second phase, the central controller performs reconfiguration of sensor nodes according to selected routing protocol and dictates nodes to report according to the current network settings. Although this routing switching environment is a valuable contribution for SDN-based WSNs solutions, this scheme just considering the existing state-of-the-art routing protocols such as AODV, DSDV, LSR, and DLSR, this solution lacks the proposal of novelty routing protocol; meanwhile, AODV, DSDV, LSR, and DLSR routing protocols are not designed for SDN-based WSNs, so the required performance is still a challenge for this solution.
- Non-linear Weight Particle Swarm Optimization (NWPSO) algorithm-based routing protocol: In [27], the authors proposed a routing protocol based upon Non-linear Weight Particle Swarm Optimization (NWPSO) algorithm to implement centralized multi-tasking for SDN-based WSNs (SDWSNs). This protocol develops the clustering mechanism of selecting suitable controllers from the sensor nodes with maximum residual energy, and these controller nodes are responsible for collecting reports at the intra-cluster communication level. NWSPO algorithm functionality is utilized to select the most suitable cluster’s controller to assign multi-tasking and inter-cluster communication. The association phase of this routing protocol is similar to conventional routing protocols of WSNs. This routing protocol shows performance betterment than LEACH routing protocol, but it lacks to propose classical SDN penetration in WSNs.
- QoS-aware routing mechanism for OpenFlow-enabled WSNs: In [28], a unique QoS-aware routing mechanism for OpenFlow-enabled WSNs routing protocol is proposed. Similar to NWPSO, this proposed model also selects some OpenFlow to enable nodes as intermediate nodes to transmits network reports to BS. This routing protocol enhances QoS by choosing the most strong links called a feasible path and then also define the best effort paths. In most of the cases, it is supposed that possible ways will carry transmissions. In case of any unexpected failures of feasible paths, the best effort paths will carry on the network operation. If no path satisfies the required QoS, the road will be decided by the proposed algorithms depending on flow types: delay-sensitive, bandwidth-sensitive, and best-effort traffic. This proposal also only provide an abstract footprint for SDN-based WSNs and also highlight future restrictions.
- SDN Enabled SPIN Routing Protocol: In [29], the SDN-enabled SPIN routing protocol is proposed for SDN-based WSNs. This SDN-enabled SPIN routing protocol introduces SDN-enabled sensor nodes and divides into normal and controller nodes. The SDN-enabled reconfigurations work behind the scene of the SPIN routing protocol. This proposed model claims to achieve better energy efficiency and also enhance network security by strengthening the central control over WSNs. This protocol also lacks the envision of the central controller at BS as individual nodes contain limited networking resources.
4. Heterogeneous Network Model of Proposed Model
4.1. Distributed SDN-Enabled Iteratively Reconfigurable Internet of Things (DSDN-IRIoT)
4.2. DSDN-IRIoT Infrastructure Layer Network Modeling
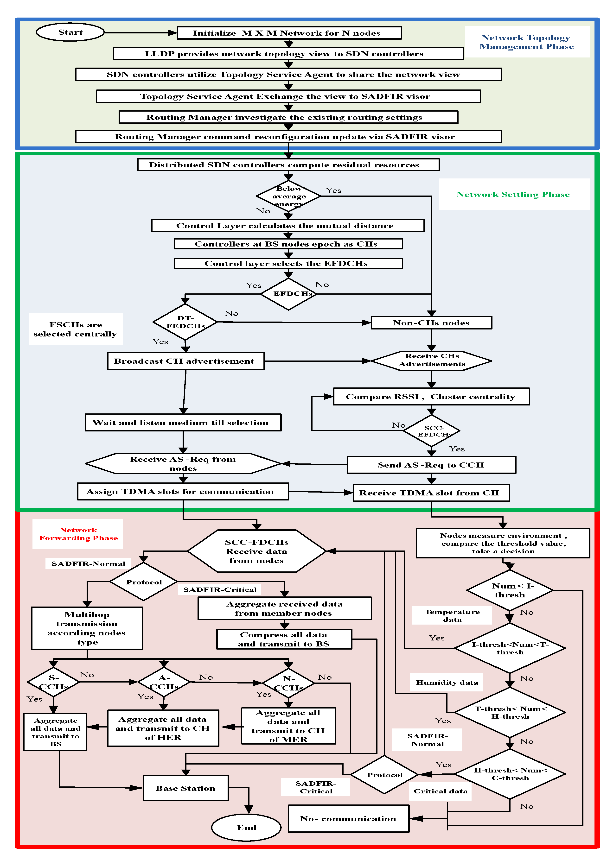
5. Proposal of SADFIR
5.1. SADFIR Network Topology Management Phase
5.2. Network Settling Phase (NSP) of SADFIR
5.3. Network Forwarding Phase (NFP) of SADFIR
| Algorithm 1: Network settling phase of the proposed SADFIR routing protocol |
![]() |
6. Simulation Results and Discussion
6.1. Network Lifetime and Network Stability
6.2. Heterogeneity-Awareness and Network Scalability in Different Network Environment
6.3. Residual Energy of Sensor Nodes
6.4. Energy Consumption Ratio
6.5. Packets Delivery to the BS
7. Conclusions
Author Contributions
Funding
Conflicts of Interest
References
- Galluccio, L.; Milardo, S.; Morabito, G.; Palazzo, S. SDN-WISE: Design, prototyping and experimentation of a stateful SDN solution for WIreless SEnsor networks. In Proceedings of the 2015 IEEE Conference on Computer Communications (INFOCOM), Kowloon, Hong Kong, 26 April–1 May 2015; pp. 513–521. [Google Scholar]
- Heinzelman, W.; Chandrakasan, A.; Balakrishnan, H. Energy-efficient communication protocol for wireless microsensor networks. In Proceedings of the 33rd Annual Hawaii International Conference on System Sciences, Maui, HI, USA, 4–7 January 2000; p. 10. [Google Scholar]
- Asad, M.; Aslam, M. Heuristic Path-Reconfiguration Algorithm Using Multi-hop Opportunistic Routing in WSNs. In Proceedings of the 2018 International Conference on Frontiers of Information Technology (FIT), Islamabad, Pakistan, 17–19 December 2018; pp. 47–52. [Google Scholar]
- Heinzelman, W.; Chandrakasan, A.; Balakrishnan, H. An application-specific protocol architecture for wireless microsensor networks. IEEE Trans. Wirel. Commun. 2002, 1, 660–670. [Google Scholar] [CrossRef]
- Garcia, F.P.; de Souza, J.N.; Andrade, R.M. An energy-efficient passive monitoring system for wireless sensor networks. In Proceedings of the Sustainable Internet and ICT for Sustainability (SustainIT), Pisa, Italy, 4–5 October 2012; pp. 1–3. [Google Scholar]
- Keller, L.; Atsan, E.; Argyraki, K.; Fragouli, C. SenseCode: Network coding for reliable sensor networks. ACM Trans. Sens. Networks (TOSN) 2013, 9, 25. [Google Scholar] [CrossRef]
- Olivier, F.; Carlos, G.; Florent, N. Sdn based architecture for clustered wsn. In Proceedings of the 2015 9th International Conference on Innovative Mobile and Internet Services in Ubiquitous Computing, Blumenau, Brazil, 8–10 July 2015; pp. 342–347. [Google Scholar]
- Ndiaye, M.; Hancke, G.P.; Abu-Mahfouz, A.M. Software Defined Networking for Improved Wireless Sensor Network Management: A Survey. Sensors 2017, 17, 1031. [Google Scholar] [CrossRef] [PubMed]
- Aslam, M.; Hu, X.; Wang, F. Sacfir: Sdn-based application-aware centralized adaptive flow iterative reconfiguring routing protocol for wsns. Sensors 2017, 17, 2893. [Google Scholar] [CrossRef] [PubMed]
- Gupta, A.; Vanbever, L.; Shahbaz, M.; Donovan, S.P.; Schlinker, B.; Feamster, N.; Rexford, J.; Shenker, S.; Clark, R.; Katz-Bassett, E. Sdx: A software defined internet exchange. ACM SIGCOMM Comput. Commun. Rev. 2015, 44, 551–562. [Google Scholar] [CrossRef]
- Agarwal, S.; Kodialam, M.; Lakshman, T. Traffic engineering in software defined networks. In Proceedings of the 2013 Proceedings IEEE INFOCOM, Turin, Italy, 14–19 April 2013; pp. 2211–2219. [Google Scholar]
- Costanzo, S.; Galluccio, L.; Morabito, G.; Palazzo, S. Software Defined Wireless Networks: Unbridling SDNs. In Proceedings of the European Workshop on Software Defined Networking, Darmstadt, Germany, 25–26 October 2012; pp. 1–6. [Google Scholar]
- Luo, T.; Tan, H.P.; Quek, T.Q. Sensor OpenFlow: Enabling software-defined wireless sensor networks. IEEE Commun. Lett. 2012, 16, 1896–1899. [Google Scholar] [CrossRef]
- Fontes, R.R.; Afzal, S.; Brito, S.H.; Santos, M.A.; Rothenberg, C.E. Mininet-WiFi: Emulating software-defined wireless networks. In Proceedings of the 2015 11th International Conference on Network and Service Management (CNSM), Barcelona, Spain, 9–13 November 2015; pp. 384–389. [Google Scholar]
- De Gante, A.; Aslan, M.; Matrawy, A. Smart wireless sensor network management based on software-defined networking. In Proceedings of the 2014 27th Biennial Symposium on Communications (QBSC), Kingston, ON, Canada, 1–4 June 2014; pp. 71–75. [Google Scholar]
- Yu, H.; Jia, Z.; Ju, L.; Liu, C.; Ding, X. Energy Efficient Routing Algorithm Using Software Defining Network for WSNs via Unequal Clustering. In Proceedings of the International Conference on Geo-Informatics in Resource Management and Sustainable Ecosystems, Hong Kong, China, 18–20 November 2016; pp. 154–163. [Google Scholar]
- Kahjogh, B.O.; Bernstein, G. Energy and latency optimization in software defined wireless networks. In Proceedings of the 2017 Ninth International Conference on Ubiquitous and Future Networks, Milan, Italy, 4–7 July 2017; pp. 714–719. [Google Scholar]
- Li, M.; Zhao, L.; Liang, H. An SMDP-based Prioritized Channel Allocation Scheme in Cognitive Enabled Vehicular Ad Hoc Networks. IEEE Trans. Veh. Technol. 2017, 66, 7925–7933. [Google Scholar] [CrossRef]
- Kocakulak, M.; Butun, I. An overview of Wireless Sensor Networks towards internet of things. In Proceedings of the 2017 IEEE 7th Annual Computing and Communication Workshop and Conference (CCWC), Las Vegas, NV, USA, 9–11 January 2017; pp. 1–6. [Google Scholar]
- Hu, F.; Hao, Q.; Bao, K. A survey on software-defined network and openflow: From concept to implementation. IEEE Commun. Surv. Tutors 2014, 16, 2181–2206. [Google Scholar] [CrossRef]
- Bera, S.; Misra, S.; Roy, S.K.; Obaidat, M.S. Soft-WSN: Software-Defined WSN Management System for IoT Applications. IEEE Syst. J. 2018, 12, 2074–2081. [Google Scholar] [CrossRef]
- De Oliveira, B.T.; Gabriel, L.B.; Margi, C.B. TinySDN: Enabling multiple controllers for software-defined wireless sensor networks. IEEE Lat. Am. Trans. 2015, 13, 3690–3696. [Google Scholar] [CrossRef]
- Zhou, J.; Jiang, H.; Wu, J.; Wu, L.; Zhu, C.; Li, W. SDN-based application framework for wireless sensor and actor networks. IEEE Access 2016, 4, 1583–1594. [Google Scholar] [CrossRef]
- Xiong, X.; Hou, L.; Zheng, K.; Xiang, W.; Hossain, M.S.; Rahman, S.M.M. Smdp-based radio resource allocation scheme in software-defined internet of things networks. IEEE Sens. J. 2016, 16, 7304–7314. [Google Scholar] [CrossRef]
- Ejaz, W.; Naeem, M.; Basharat, M.; Anpalagan, A.; Kandeepan, S. Efficient wireless power transfer in software-defined wireless sensor networks. IEEE Sens. J. 2016, 16, 7409–7420. [Google Scholar] [CrossRef]
- Misra, S.; Bera, S.; Achuthananda, M.; Pal, S.K.; Obaidat, M.S. Situation-aware protocol switching in software-defined wireless sensor network systems. IEEE Syst. J. 2017, 12, 2353–2360. [Google Scholar] [CrossRef]
- Al-Janabi, T.A.; Al-Raweshidy, H.S. Efficient whale optimisation algorithm-based SDN clustering for IoT focused on node density. In Proceedings of the 2017 16th Annual Mediterranean Ad Hoc Networking Workshop (Med-Hoc-Net), Budva, Montenegro, 28–30 June 2017. [Google Scholar]
- Han, L.; Sun, S.; Joo, B.; Jin, X.; Han, S. QoS-aware routing mechanism in OpenFlow-enabled wireless multimedia sensor networks. Int. J. Distrib. Sens. Netw. 2016, 12, 9378120. [Google Scholar] [CrossRef]
- Pradeepa, R.; Pushpalatha, M. SDN enabled SPIN routing protocol for wireless sensor networks. In Proceedings of the 2016 International Conference on Wireless Communications, Signal Processing and Networking (WiSPNET), Chennai, India, 23–25 March 2016; pp. 639–643. [Google Scholar]
- Cao, C.; Luo, L.; Gao, Y.; Dong, W.; Chen, C. TinySDM: Software defined measurement in wireless sensor networks. In Proceedings of the 15th International Conference on Information Processing in Sensor Networks, Vienna, Austria, 11–14 April 2016; pp. 1–12. [Google Scholar]
- Hu, H.; Chen, H.H.; Mueller, P.; Hu, R.Q.; Rui, Y. Software defined wireless networks (SDWN): Part 1 [guest editorial]. IEEE Commun. Mag. 2015, 53, 108–109. [Google Scholar] [CrossRef]
- Aslam, M.; Munir, E.U.; Rafique, M.M.; Hu, X. Adaptive energy-efficient clustering path planning routing protocols for heterogeneous wireless sensor networks. Sustain. Comput. Inform. Syst. 2016, 12, 57–71. [Google Scholar] [CrossRef]
- Javaid, N.; Aslam, M.; Ahmad, A.; Khan, Z.A.; Alghamdi, T.A. MCEEC: Multi-Hop Centralized Energy Efficient Clustering Routing Protocol for WSNs. In Proceedings of the 2014 IEEE International Conference on Communications (ICC), Sydney, NSW, Australia, 10–14 June 2014; pp. 1784–1789. [Google Scholar]
- Elsmany, E.F.A.; Omar, M.A.; Wan, T.C.; Altahir, A.A. EESRA: Energy Efficient Scalable Routing Algorithm for Wireless Sensor Networks. IEEE Access 2019, 7, 96974–96983. [Google Scholar] [CrossRef]
- Ren, F.; Zhang, J.; He, T.; Lin, C.; Ren, S.K.D. EBRP: Energy-balanced routing protocol for data gathering in wireless sensor networks. IEEE Trans. Parallel Distrib. Syst. 2011, 22, 2108–2125. [Google Scholar] [CrossRef]
- Gude, N.; Koponen, T.; Pettit, J.; Pfaff, B.; Casado, M.; McKeown, N.; Shenker, S. NOX: Towards an operating system for networks. ACM Sigcomm Comput. Commun. Rev. 2008, 38, 105–110. [Google Scholar] [CrossRef]
- Pakzad, F.; Portmann, M.; Tan, W.L.; Indulska, J. Efficient topology discovery in software defined networks. In Proceedings of the 2014 8th International Conference on Signal Processing and Communication Systems (ICSPCS), Gold Coast, QLD, Australia, 15–17 December 2014; pp. 1–8. [Google Scholar]
- Krishnan, S.; Yegin, A.; Montavont, N.; Njedjou, E.; Veerepalli, S. Link-Layer Event Notifications for Detecting Network Attachments. 2007. Available online: https://tools.ietf.org/html/rfc4957 (accessed on 6 August 2007).
- O’Shea, D.; Cionca, V.; Pesch, D. The Presidium of Wireless Sensor Networks-A Software Defined Wireless Sensor Network Architecture. In Proceedings of the International Conference on Mobile Networks and Management, Santander, Spain, 16 September–18 October 2015; pp. 281–292. [Google Scholar]













| Management Architecture | Network Scalability | Application Awareness | Heterogeneity Awareness | Topology Discovery | Computational Cost | Periodic Reconfiguration |
|---|---|---|---|---|---|---|
| SDN-WISE [1] | ✓ | ✓ | ✓ | ✓ | ✓ | |
| SDCSN [7] | ✓ | ✓ | ✓ | |||
| Sensor OpenFlow [13] | ✓ | ✓ | ✓ | |||
| Soft-WSN [21] | ✓ | ✓ | ||||
| TinySDN [22] | ✓ | ✓ | ✓ | ✓ | ||
| TinySDM [30] | ✓ | ✓ | ✓ | |||
| SDWN [31] | ✓ | ✓ | ✓ | |||
| ACEEC [32] | ✓ | ✓ | ||||
| MCEEC [33] | ✓ | ✓ | ||||
| EESRA [34] | ✓ | ✓ | ✓ | |||
| EBRP [35] | ✓ | ✓ | ||||
| SADFIR | ✓ | ✓ | ✓ | ✓ | ✓ | ✓ |
| Parameter | Value |
|---|---|
| Network size | various (described result-wise) |
| Initial Energy | various (described result-wise) |
| Network nodes | various (described result-wise) |
| Percentage of CHs | 10% |
| Data Packet size | 4000 bit |
| Transmit amplifier (Eamp) | 100 pj/bit/m2 |
| Data Aggregation Energy cost | 50pj/bit J |
| Transmitter Electronics (EelectTx) | 50 nJ/bit |
| Receiver Electronics (EelecRx) | 50 nJ/bit |
© 2020 by the authors. Licensee MDPI, Basel, Switzerland. This article is an open access article distributed under the terms and conditions of the Creative Commons Attribution (CC BY) license (http://creativecommons.org/licenses/by/4.0/).
Share and Cite
Shafique, A.; Cao, G.; Aslam, M.; Asad, M.; Ye, D. Application-Aware SDN-Based Iterative Reconfigurable Routing Protocol for Internet of Things (IoT). Sensors 2020, 20, 3521. https://doi.org/10.3390/s20123521
Shafique A, Cao G, Aslam M, Asad M, Ye D. Application-Aware SDN-Based Iterative Reconfigurable Routing Protocol for Internet of Things (IoT). Sensors. 2020; 20(12):3521. https://doi.org/10.3390/s20123521
Chicago/Turabian StyleShafique, Ayesha, Guo Cao, Muhammad Aslam, Muhammad Asad, and Dengpan Ye. 2020. "Application-Aware SDN-Based Iterative Reconfigurable Routing Protocol for Internet of Things (IoT)" Sensors 20, no. 12: 3521. https://doi.org/10.3390/s20123521
APA StyleShafique, A., Cao, G., Aslam, M., Asad, M., & Ye, D. (2020). Application-Aware SDN-Based Iterative Reconfigurable Routing Protocol for Internet of Things (IoT). Sensors, 20(12), 3521. https://doi.org/10.3390/s20123521


