400 °C Sensor Based on Ni/4H-SiC Schottky Diode for Reliable Temperature Monitoring in Industrial Environments
Abstract
1. Introduction
2. Materials and Methods
2.1. SiC-Schottky Diode Sensor Technology
2.2. SiC-Schottky Diode Characterization
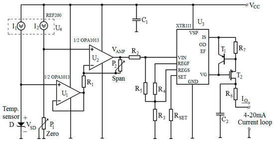
2.3. Sensor Read-Out
3. Results and Discussion
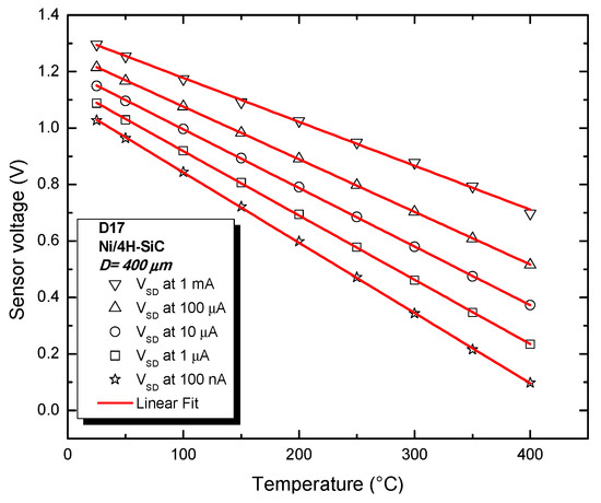
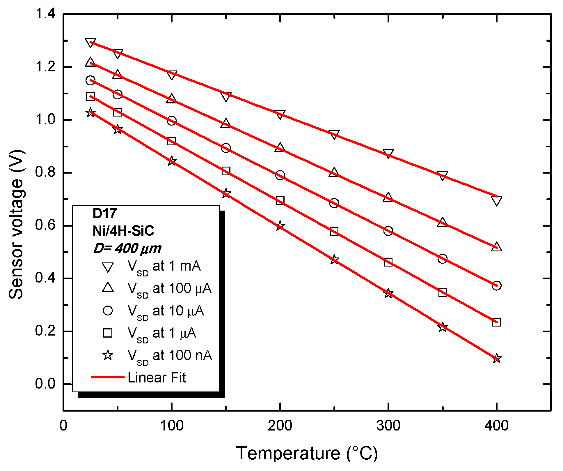
3.1. Schottky Diode Sensing Performances
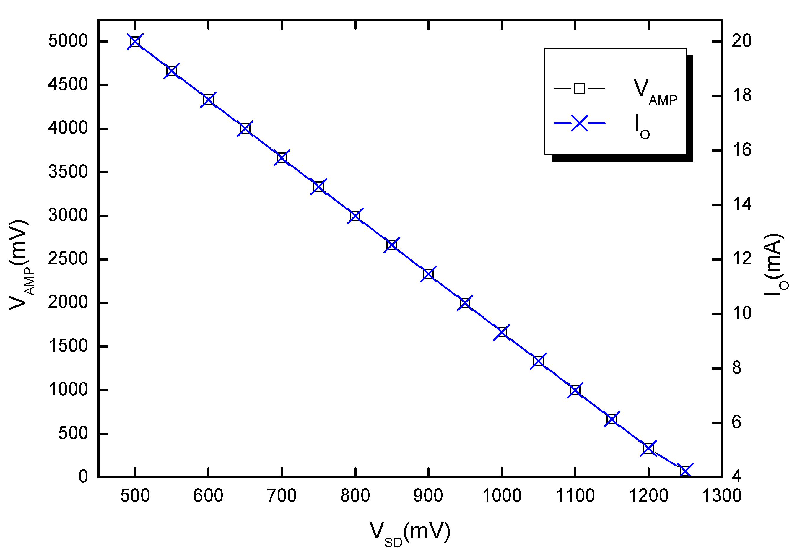
3.2. Read-Out Circuit Calibration
3.3. Industrial SiC-Schottky Temperature Probe
- Supply voltage: +24 V;
- Supply insulation from the grounded probe casing;
- Standard industrial current mode output in the 4 mA–20 mA range;
- Power consumption under 1.2 W;
- Ability to work in harsh conditions (dust, humidity, vibrations, high temperatures) for an extended period of time.
4. Conclusions
Author Contributions
Funding
Acknowledgments
Conflicts of Interest
References
- Yadav, B.C.; Srivastava, R.; Singh, S.; Kumar, A.; Yadav, A.K. Temperature Sensors based on Semiconducting Oxides: An Overview. arXiv 2012, arXiv:1205.2712. [Google Scholar]
- Wang, Y.; Yu, C.; Miao, Z.; Shan, M. Low-leakage 4H-SiC junction barrier Schottky rectifier with sandwich P-type well. IET Power Electron. 2015, 8, 672–677. [Google Scholar] [CrossRef]
- Matthus, C.D.; Erlbacher, T.; Schöfer, B.; Bauer, A.J.; Frey, L. Implementation of 4H-SiC Pin-Diodes as Nearly Linear Temperature Sensors up to 800 K towards SiC Multi-Sensor Integration. Mater. Sci. Forum 2017, 897, 618–621. [Google Scholar] [CrossRef]
- Rao, S.; Pangallo, G.; Pezzimenti, F.; Della Corte, F.G. High-Performance Temperature Sensor Based on 4H-SiC Schottky Diodes. IEEE Electron Device Lett. 2015, 36, 720–722. [Google Scholar] [CrossRef]
- Hou, S.; Hellström, P.E.; Zetterling, C.M.; Östling, M. 4H-SiC PIN Diode as High Temperature Multifunction Sensor. Mater. Sci. Forum 2017, 897, 630–633. [Google Scholar] [CrossRef]
- Brezeanu, G.; Badila, M.; Draghici, F.; Pascu, R.; Pristavu, G.; Craciunoiu, F.; Rusu, I. High temperature Sensors Based on Silicon Carbide (SiC) Devices. In Proceedings of the 38th International Semiconductor Conference, Sinaia, Romania, 12–14 October 2015; pp. 3–10. [Google Scholar]
- Pristavu, G.; Brezeanu, G.; Badila, M.; Pascu, R.; Danila, M.; Godignon, P. A model to non-uniform Ni Schottky contact on SiC annealed at elevated temperatures. App. Phys. Lett. 2015, 106, 261605. [Google Scholar] [CrossRef]
- Brezeanu, G.; Pristavu, G.; Draghici, F.; Badila, M.; Pascu, R. Characterization technique for inhomogeneous 4H-SiC Schottky contacts: A practical model for high temperature behavior. J. Appl. Phys. 2017, 122, 084501. [Google Scholar] [CrossRef]
- Brezeanu, G.; Draghici, F.; Craciunioiu, F.; Boianceanu, C.; Bernea, F.; Udrea, F.; Puscasu, D.; Rusu, I. 4H-SiC Schottky Diodes for Temperature Sensing Applications in Harsh Environments. Mater. Sci. Forum 2011, 679, 575–578. [Google Scholar] [CrossRef]
- Draghici, F.; Brezeanu, G.; Rusu, I.; Bernea, F.; Godignon, P. High temperature SiC sensor with an isolated package. Mater. Sci. Forum 2013, 740, 1002–1005. [Google Scholar] [CrossRef]
- Brezeanu, G.; Draghici, F.; Badila, M.; Craciunoiu, F.; Pristavu, G.; Pascu, R.; Bernea, F. Two packaging solutions for high temperature SiC diode sensors. Mater. Sci. Forum 2014, 778, 1063–1066. [Google Scholar] [CrossRef]
- Draghici, F.; Badila, M.; Brezeanu, G.; Rusu, I.; Craciunoiu, F.; Enache, I. An industrial temperature probe based on SiC diodes. In Proceedings of the International Semiconductor Conference, Sinaia, Romania, 11–13 October 2010; pp. 409–412. [Google Scholar]
- Pristavu, G.; Brezeanu, G.; Pascu, R.; Drăghici, F.; Bădilă, M. Characterization of non-uniform Ni/4H-SiC Schottky diodes for improved responsivity in high-temperature sensing. Mater. Sci. Semicond. Proc. 2019, 94, 64–69. [Google Scholar] [CrossRef]
- Draghici, F.; Badila, M.; Brezeanu, G.; Pristavu, G.; Rusu, I.; Craciunoiu, F.; Pascu, R. 4H-SiC Schottky contact improvement for temperature sensor applications. In Proceedings of the International Semiconductor Conference, Sinaia, Romania, 14–16 October 2013; pp. 163–166. [Google Scholar]
- Madhusoodhanan, S.; Koukourinkova, S.; White, T.; Chen, Z.; Zhao, Y.; Ware, M.E. Highly linear temperature sensor using GaN-on-SiC heterojunction diode for Harsh environment applications. In Proceedings of the IEEE 4th Workshop on Wide Bandgap Power Devices and Applications (WiPDA), Fayetteville, AL, USA, 7–9 November 2016; pp. 171–175. [Google Scholar]
- Choi, S.; Kim, D.J.; Choi, Y.Y.; Park, K.; Kim, S.W.; Woo, S.H.; Kim, J.J. A multisensor mobile interface for industrial environment and healthcare monitoring. IEEE Trans. Ind. Electron. 2017, 64, 2344–2352. [Google Scholar] [CrossRef]
- Yakaboylu, G.A.; Pillai, R.C.; Sabolsky, K.; Sabolsky, E.M. Fabrication and Thermoelectric Characterization of Transition Metal Silicide-Based Composite Thermocouples. Sensors 2018, 18, 3759. [Google Scholar] [CrossRef] [PubMed]
- Sisinni, E.; Depari, A.; Flammini, A. Design and implementation of a wireless sensor network for temperature sensing in hostile environments. Sens. Actuators A Phys. 2016, 237, 47–55. [Google Scholar] [CrossRef]
- Marciniak, L.; Prorok, K.; Frances-Soriano, L.; Perez-Prieto, J.; Bednarkiewicz, A. A broadening temperature sensitivity range with a core–shell YbEr@ YbNd double ratiometric optical nanothermometer. Nanoscale 2016, 8, 5037–5042. [Google Scholar] [CrossRef]
- She, X.; Huang, A.Q.; Lucia, O.; Ozpineci, B. Review of silicon carbide power devices and their applications. IEEE Trans. Ind. Electron. 2017, 64, 8193–8205. [Google Scholar] [CrossRef]
- Aqueveque, P.; Morales, A.S.; Valenzuela, R.L.; Rodríguez, F.S.; Pino, E.J.; Wiechmann, E.P. Temperature Monitoring and Flow Estimation in Electrolytic Cells Using Wireless Harsh Environment Sensors. IEEE Trans. Ind. Appl. 2018, 54, 3982–3990. [Google Scholar] [CrossRef]
- Balakrishnan, V.; Phan, H.P.; Dinh, T.; Dao, D.; Nguyen, N.T. Thermal flow sensors for harsh environments. Sensors 2017, 17, 2061. [Google Scholar] [CrossRef] [PubMed]
- Nguyen, T.K.; Phan, H.P.; Dinh, T.; Foisal, A.R.M.; Nguyen, N.T.; Dao, D.V. High-temperature tolerance of the piezoresistive effect in p-4H-SiC for harsh environment sensing. J. Mater. Chem. C 2018, 6, 8613–8617. [Google Scholar] [CrossRef]
- Pascu, R.; Draghici, F.; Badila, M.; Craciunoiu, F.; Brezeanu, G.; Dinescu, A.; Rusu, I. High temperature sensor based on SiC Schottky diodes with undoped oxide ramp termination. In Proceedings of the 2011 International Semiconductor Conference, Sinaia, Romania, 17–19 October 2011; pp. 379–382. [Google Scholar]
- Zeghdar, K.; Dehimi, L.; Pezzimenti, F.; Rao, S.; Della Corte, F. Simulation and analysis of the current-voltage-temperature characteristics of Al/Ti/4H-SiC Schottky barrier diodes. Jpn. J. Appl. Phys. 2019, 58, 014002. [Google Scholar] [CrossRef]
- Lien, W.C.; Damrongplasit, N.; Paredes, J.H.; Senesky, D.G.; Liu, T.J.K.; Pisano, A.P. 4H-SiC N-Channel JFET for Operation in High-Temperature Environments. IEEE J. Electron Devices Soc. 2014, 2, 164–167. [Google Scholar] [CrossRef]
- Elahipanah, H.; Kargarrazi, S.; Salemi, A.; Östling, M.; Zetterling, C.M. 500 °C High Current 4H-SiC Lateral BJTs for High-Temperature Integrated Circuits. IEEE Electron Device Lett. 2017, 38, 1429–1432. [Google Scholar] [CrossRef]
- Pan, H.; Liu, B.; Guo, Y.; Liu, Y.; Quan, G. An investigation on diffusion bonding of Zircaloy-4 and 304L stainless steel with Ti and Ag multiple interlayers. Mater. Lett. 2019, 240, 185–188. [Google Scholar] [CrossRef]
- Cook, G.O.; Sorensen, C.D. Overview of transient liquid phase and partial transient liquid phase bonding. J. Mater. Sci. 2011, 46, 5305–5323. [Google Scholar] [CrossRef]
- Mustain, H.A.; Brown, W.D.; Ang, S.S. Transient liquid phase die attach for high-temperature silicon carbide power devices. IEEE Trans. Compon. Packag. Technol. 2010, 33, 563–570. [Google Scholar] [CrossRef]
- Janke, W.; Hapka, A.; Oleksy, M. DC characteristics of the SiC Schottky diodes. Bull. Pol. Acad. Sci. 2011, 59, 183–188. [Google Scholar] [CrossRef][Green Version]
- Tung, R.T. Recent advances in Schottky barrier concepts. Mater. Sci. Eng. R Rep. 2001, 35. [Google Scholar] [CrossRef]
- Greco, G.; Giannazzo, F.; Fiorenza, P.; Di Franco, S.; Alberti, A.; Iucolano, F.; Roccaforte, F. Barrier inhomogeneity of Ni Schottky contacts to bulk GaN. Phys. Status Solidi 2018, 215, 1700613. [Google Scholar] [CrossRef]
- Kumar, V.; Pawar, S.; Maan, A.S.; Akhtar, J. Diameter dependent thermal sensitivity variation trend in Ni/4H-SiC Schottky diode temperature sensors. J. Vac. Sci. Technol. B 2015, 33, 052207. [Google Scholar] [CrossRef]
- Kumar, V.; Maan, A.S.; Akhtar, J. Barrier height inhomogeneities induced anomaly in thermal sensitivity of Ni/4H-SiC Schottky diode temperature sensor. J. Vac. Sci. Technol. B 2014, 32, 041203. [Google Scholar] [CrossRef]
- Dong, S.X.; Bai, Y.; Tang, Y.D.; Chen, H.; Tian, X.L.; Yang, C.Y.; Liu, X.Y. Analysis of the inhomogeneous barrier and phase composition of W/4H-SiC Schottky contacts formed at different annealing temperatures. Chin. Phys. B 2018, 27, 097305. [Google Scholar] [CrossRef]
- Roccaforte, F.; Brezeanu, G.; Gammon, P.M.; Giannazzo, F.; Rascunà, S.; Saggio, M. Schottky Contacts to Silicon Carbide: Physics, Technology and Applications. In Advancing Silicon Carbide Electronics Technology, I: Metal Contacts to Silicon Carbide: Physics, Technology, Applications; Zekentes, K., Vasilevskiy, K., Eds.; Materials Research Forum LLC: Millersville, PA, USA, 2018. [Google Scholar]
- Toumi, S.; Ouennoughi, Z. A vertical optimization method for a simultaneous extraction of the five parameters characterizing the barrier height in the Mo/4H–SiC Schottky contact. Indian J. Phys. 2019, 93, 1–8. [Google Scholar] [CrossRef]
- Stitt, R.M.; Kunst, D. Diode-based temperature measurement. In Burr-Brown Application Bulletin; Burr-Brown: Tucson, AZ, USA, 1991. [Google Scholar]
- REF200—Dual Current Source and Current Sink, Data Sheet. Available online: http://www.ti.com/lit/ds/symlink/ref200.pdf (accessed on 23 April 2019).
- OPA1013—Precision, Single-Supply Dual Operational Amplifier, Data Sheet. Available online: http://www.ti.com/lit/ds/symlink/opa1013.pdf (accessed on 23 April 2019).
- XTR111—Precision Voltage-to-Current Converter/Transmitter, Data Sheet. Available online: http://www.ti.com/lit/ds/symlink/xtr111.pdf (accessed on 23 April 2019).
- Varian Oven, Datasheet. Available online: http://photos.labwrench.com/equipmentManuals/8027-3040.pdf (accessed on 23 April 2019).
- Murgescu, B.; Sora, A.F.; Blyth, A.J. 100 Years of Cement at Fieni; Noi Media Print: Bucharest, Romania, 2014. [Google Scholar]
















© 2019 by the authors. Licensee MDPI, Basel, Switzerland. This article is an open access article distributed under the terms and conditions of the Creative Commons Attribution (CC BY) license (http://creativecommons.org/licenses/by/4.0/).
Share and Cite
Draghici, F.; Brezeanu, G.; Pristavu, G.; Pascu, R.; Badila, M.; Pribeanu, A.; Ceuca, E. 400 °C Sensor Based on Ni/4H-SiC Schottky Diode for Reliable Temperature Monitoring in Industrial Environments. Sensors 2019, 19, 2384. https://doi.org/10.3390/s19102384
Draghici F, Brezeanu G, Pristavu G, Pascu R, Badila M, Pribeanu A, Ceuca E. 400 °C Sensor Based on Ni/4H-SiC Schottky Diode for Reliable Temperature Monitoring in Industrial Environments. Sensors. 2019; 19(10):2384. https://doi.org/10.3390/s19102384
Chicago/Turabian StyleDraghici, Florin, Gheorghe Brezeanu, Gheorghe Pristavu, Razvan Pascu, Marian Badila, Adriana Pribeanu, and Emilian Ceuca. 2019. "400 °C Sensor Based on Ni/4H-SiC Schottky Diode for Reliable Temperature Monitoring in Industrial Environments" Sensors 19, no. 10: 2384. https://doi.org/10.3390/s19102384
APA StyleDraghici, F., Brezeanu, G., Pristavu, G., Pascu, R., Badila, M., Pribeanu, A., & Ceuca, E. (2019). 400 °C Sensor Based on Ni/4H-SiC Schottky Diode for Reliable Temperature Monitoring in Industrial Environments. Sensors, 19(10), 2384. https://doi.org/10.3390/s19102384

