Real-Time Amperometric Recording of Extracellular H2O2 in the Brain of Immunocompromised Mice: An In Vitro, Ex Vivo and In Vivo Characterisation Study
Abstract
:1. Introduction
2. Materials and Methods
2.1. Chemicals and Solutions
2.2. Amperometric H2O2 Biosensor
2.3. In Vitro Calibrations
2.4. Ex Vivo Brain Tissue Investigations
2.5. In Vivo Implantation and Surgery Protocol
2.6. In Vivo Investigations and Experimental Conditions
2.6.1. Local Perfusions in Anaesthetised Mice Using Retromicrodialysis
2.6.2. Local Infusions in Anaesthetised Mice Using Microinfusion
2.6.3. Systemic Administrations in Freely Moving Mice
2.7. Instrumentation, Software and Data Analysis
3. Results
3.1. In Vitro Investigations on H2O2 Biosensor Design
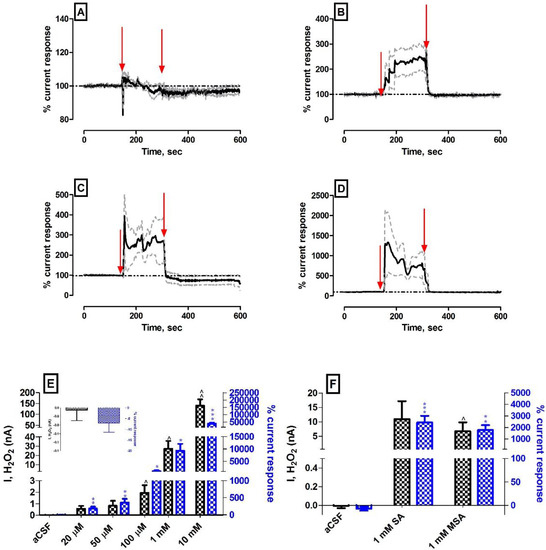
3.2. Ex Vivo Sensocompatibility Investigations on H2O2 Biosensor Design
3.3. Effect of Acute Administrations on H2O2 Current in the Striatum of Anaesthetised NOD SCID Mice
3.3.1. Combined Amperometry and Retromicrodialysis Investigations
3.3.2. Combined Amperometry and Microinfusion Investigations
3.4. Chronic Investigations in Freely Moving NOD SCID Mice
3.4.1. Effect of Control Saline Injections on H2O2 Current in the Striatum of Freely Moving NOD SCID Mice
3.4.2. Effect of Sodium Ascorbate Interference Injections on H2O2 Current in the Striatum of Freely Moving NOD SCID Mice
3.4.3. Stability of Baseline H2O2 Current in the Striatum of Freely Moving NOD SCID Mice
3.4.4. Twenty-Four-Hour Recording of H2O2 Current Dynamics in the Striatum of Freely Moving NOD SCID Mice
4. Conclusions
Supplementary Materials
Acknowledgments
Author Contributions
Conflicts of Interest
References
- Avshalumov, M.V.; Chen, B.T.; Koos, T.; Tepper, J.M.; Rice, M.E. Endogenous hydrogen peroxide regulates the excitability of midbrain dopamine neurons via ATP-sensitive potassium channels. J. Neurosci. 2005, 25, 4222–4231. [Google Scholar] [CrossRef] [PubMed]
- Rice, M.E. H2O2: A Dynamic Neuromodulator. Neuroscientist 2011, 17, 389–406. [Google Scholar] [CrossRef] [PubMed]
- Avshalumov, M.V.; Chen, B.T.; Marshall, S.P.; Pena, D.M.; Rice, M.E. Glutamate-dependent inhibition of dopamine release in striatum is mediated by a diffusable messenger, H2O2. J. Neurosci. 2003, 23, 2744–2750. [Google Scholar] [PubMed]
- Avshalumov, M.V.; Patel, J.C.; Rice, M.E. AMPA receptor-dependent H2O2 generation in striatal medium spiny neurons, but not dopamine axons: One source of a reterograde signal that can inhibit dopamine release. J. Neurophysiol. 2008, 100, 1590–1601. [Google Scholar] [CrossRef] [PubMed]
- Simonian, N.A.; Coyle, J.T. Oxidative stress in neurodegenerative diseases. Annu. Rev. Pharmacol. Toxicol. 1996, 36, 83–106. [Google Scholar] [CrossRef] [PubMed]
- Valko, M.; Leibfritz, D.; Moncol, J.; Cronin, M.T.D.; Mazur, M.; Telser, J. Free radicals and antioxidants in normal physiological functions and human disease. Int. J. Biochem. Cell Biol. 2007, 39, 44–84. [Google Scholar] [CrossRef] [PubMed]
- Malkus, K.A.; Tsika, E.; Ischiropoulos, H. Oxidative Modifications, mitochondrial dysfunction, and impaired protein degradation in Parkinson’s disease; how neurons are lost in the Bermuda triangle. Mol. Neurodegener. 2009, 4, 24–40. [Google Scholar] [CrossRef] [PubMed]
- Baud, O.; Greene, A.E.; Li, J.; Wang, H.; Volpe, J.J.; Rosenberg, P.A. Glutathione Peroxidase-Catalase Cooperativity Is Required for Resistance to Hydrogen Peroxide by Mature Rat Oligodendrocytes. J. Neurosci. 2004, 24, 1531–1540. [Google Scholar] [CrossRef] [PubMed]
- Nagababu, E.; Chrest, F.J.; Rifkind, J.M. Hydrogen-peroxide-induced heme degradation in red blood cells: The protective roles of catalase and glutathione peroxidase. Biochim. Biophys. Acta 2003, 1620, 211–217. [Google Scholar] [CrossRef]
- Pandi-Perumal, S.R.; BaHammam, A.S.; Brown, G.M.; Spence, D.W.; Bharti, V.K.; Kaur, C.; Hardeland, R.; Cardinali, D.P. Melatonin Antioxidative Defense: Therapeutical Implications for Aging and Neurodegenerative Processes. Neurotox. Res. 2013, 23, 267–300. [Google Scholar] [CrossRef] [PubMed]
- Sani, M.; Sebai, H.; Gadacha, W.; Boughattas, N.A.; Reinberg, A.; Mossadok, B.A. Catalase activity and rhythmic patterns in mouse brain, kidney and liver. Comp. Biochem. Physiol. B-Biochem. Mol. Biol. 2006, 145, 331–337. [Google Scholar] [CrossRef] [PubMed]
- Di Carlo, M.; Giacomazza, D.; Picone, P.; Nuzzo, D.; San Biagio, P.L. Are oxidative stress and mitochondrial dysfunction the key players in the neurodegenerative disorders? Free Radic. Res. 2012, 46, 1327–1338. [Google Scholar] [CrossRef] [PubMed]
- Xiao, T.; Wu, F.; Hao, J.; Zhang, M.; Yu, P.; Mao, L. In vivo analysis with electrochemical sensors and biosensors. Anal. Chem. 2016, 89, 300–313. [Google Scholar] [CrossRef] [PubMed]
- Kulagina, N.V.; Michael, A.C. Monitoring hydrogen peroxide in the extracellular space of the brain with amperometric microsensors. Anal. Chem. 2003, 75, 4875–4881. [Google Scholar] [CrossRef] [PubMed]
- Li, R.X.; Liu, X.M.; Qui, W.L.; Zhang, M.N. In Vivo Monitoring of H2O2 with Polydopamine and Prussian Blue-coated Microelectrode. Anal. Chem. 2016, 88, 7769–7776. [Google Scholar] [CrossRef] [PubMed]
- O’Brien, K.B.; Killoran, S.J.; O’Neill, R.D.; Lowry, J.P. Development and characterization in vitro of a catalase-based biosensor for hydrogen peroxide monitoring. Biosens. Bioelectron. 2007, 22, 2994–3000. [Google Scholar] [CrossRef] [PubMed]
- O’Riordan, S.L.; Mc Laughlin, K.; Lowry, J.P. In vitro physiological performance factors of a catalase-based biosensor for real-time electrochemical detection of brain hydrogen peroxide in freely-moving animals. Anal. Methods 2016, 8, 7614–7622. [Google Scholar] [CrossRef]
- O’Riordan, S.L.; Lowry, J.P. In vivo characterisation of a catalase-based biosensor for real-time electrochemical monitoring of brain hydrogen peroxide in freely-moving animals. Anal. Methods 2017, 9, 1253–1264. [Google Scholar] [CrossRef]
- Reid, C.H.; Finnerty, N.J. Long Term Amperometric Recordings in the Brain Extracellular Fluid of Freely Moving Immunocompromised NOD SCID Mice. Sensors 2017, 17, 419. [Google Scholar] [CrossRef] [PubMed]
- Ito, R.; Takahashi, T.; Katano, I.; Ito, M. Current advances in humanized mouse models. Cell. Mol. Immunol. 2012, 9, 208–214. [Google Scholar] [CrossRef] [PubMed]
- Bosma, G.C.; Custer, R.P.; Bosma, M.J. A severe combined immunodeficiency mutation in the mouse. Nature 1983, 301, 527–530. [Google Scholar] [CrossRef] [PubMed]
- Hargus, G.; Ehrlich, M.; Arauzo-Bravo, M.J.; Hemmer, K.; Hallmann, A.L.; Reinhardt, P.; Kim, K.P.; Adachi, K.; Santourlidis, S.; Ghanjati, F.; et al. Origin-Dependent Neural Cell Identities in Differentiated Human iPSCs In Vitro and after Transplantation into the Mouse Brain. Cell Rep. 2014, 8, 1697–1703. [Google Scholar] [CrossRef] [PubMed]
- Hemmer, K.; Zhang, M.Y.; van Wullen, T.; Sakalem, M.; Tapia, N.; Baumuratov, A.; Kaltschmidt, C.; Kaltschmidt, B.; Scholer, H.R.; Zhang, W.Q.; et al. Induced Neural Stem Cells Achieve Long-Term Survival and Functional Integration in the Adult Mouse Brain. Stem Cell Rep. 2014, 3, 423–431. [Google Scholar] [CrossRef] [PubMed]
- Reinhardt, P.; Glatza, M.; Hemmer, K.; Tsytsyura, Y.; Thiel, C.S.; Hoing, S.; Moritz, S.; Parga, J.A.; Wagner, L.; Bruder, J.M.; et al. Derivation and Expansion Using Only Small Molecules of Human Neural Progenitors for Neurodegenerative Disease Modeling. PLoS ONE 2013, 8. [Google Scholar] [CrossRef]
- Wynne, A.M.; Finnerty, N.J. Ascorbic Acid Rejection Characteristics of Modified Platinum Electrodes: A Shelf Life Investigation. Chemosensors 2015, 3, 55–69. [Google Scholar] [CrossRef]
- Wynne, A.M.; Reid, C.H.; Finnerty, N.J. In vitro characterisation of ortho phenylenediamine and Nafion (R)-modified Pt electrodes for measuring brain nitric oxide. J. Electroanal. Chem. 2014, 732, 110–116. [Google Scholar] [CrossRef]
- Finnerty, N.J.; O’Riordan, S.L.; Brown, F.O.; Serra, P.A.; O’Neill, R.D.; Lowry, J.P. In vivo characterisation of a Nafion (R)-modified Pt electrode for real-time nitric oxide monitoring in brain extracellular fluid. Anal. Methods 2012, 4, 550–557. [Google Scholar] [CrossRef]
- Kirwan, S.M.; Rocchitta, G.; McMahon, C.P.; Craig, J.D.; Killoran, S.J.; O’Brien, K.B.; Serra, P.A.; Lowry, J.P.; O’Neill, R.D. Modifications of poly(o-phenylenediamine) permselective layer on Pt-Ir for biosensor application in neurochemical monitoring. Sensors 2007, 7, 420–437. [Google Scholar] [CrossRef]
- Patrick, M.M.; Grillot, J.M.; Derden, Z.M.; Paul, D.W. Long-term drifts in sensitivity caused by biofouling of an amperometric oxygen sensor. Electroanalysis 2017, 29, 1–9. [Google Scholar] [CrossRef]
- Pennisi, C.P.; Sevcencu, C.; Dolatshahi-Pirouz, A.; Foss, M.; Hansen, J.L.; Larsen, A.N.; Zachar, V.; Besenbacher, F.; Yoshida, K. Responses of fibroblasts and glial cells to nanostructured platinum surfaces. Nanotechnology 2009, 20. [Google Scholar] [CrossRef] [PubMed]
- Bolger, F.B.; Bennett, R.; Lowry, J.P. An in vitro characterisation comparing carbon paste and Pt microelectrodes for real-time detection of brain tissue oxygen. Analyst 2011, 136, 4028–4035. [Google Scholar] [CrossRef] [PubMed]
- Miele, M.; Fillenz, M. In vivo determination of extracellular brain ascorbate. J. Neurosci. Methods 1996, 70, 15–19. [Google Scholar] [CrossRef]
- Baydas, G.; Gursu, M.F.; Yilmaz, S.; Canpolat, S.; Yasar, A.; Cikim, G.; Canatan, H. Daily rhythm of glutathione peroxidase activity, lipid peroxidation and glutathione levels in tissues of pinealectomized rats. Neurosci. Lett. 2002, 323, 195–198. [Google Scholar] [CrossRef]
- Bungay, P.M.; Newton-Vinson, P.; Isele, W.; Garris, P.A.; Justice, J.B. Microdialysis of dopamine interpreted with quantitative model incorporating probe implantation trauma. J. Neurochem. 2003, 86, 932–946. [Google Scholar] [CrossRef] [PubMed]
- Grabb, M.C.; Sciotti, V.M.; Gidday, J.M.; Cohen, S.A.; Van Wylen, D.G.L. Neurochemical and morphological responses to acutely and chronically implanted brain microdialysis probes. J. Neurosci. Methods 1998, 82, 25–34. [Google Scholar] [CrossRef]
- Mitala, C.M.; Wang, Y.X.; Borland, L.M.; Jung, M.; Shand, S.; Watkins, S.; Weber, S.G.; Michael, A.C. Impact of microdialysis probes on vasculature and dopamine in the rat striatum: A combined fluorescence and voltammetric study. J. Neurosci. Methods 2008, 174, 177–185. [Google Scholar] [CrossRef] [PubMed]
- Paul, D.W.; Stenken, J.A. A review of flux considerations for in vivo neurochemical measurements. Analyst 2015, 140, 3709–3730. [Google Scholar] [CrossRef] [PubMed]
- Chefer, V.I.; Thompson, A.C.; Zapata, A.; Shippenberg, T.S. Overview of Brain Microdialysis. Curr. Protoc. Neurosci. 2009, 47, 7.1.1–7.1.28. [Google Scholar] [CrossRef]
- Kehr, J. Monitoring Chemistry of Brain Microenvironment: Biosensors, Microdialysis and Related Techniques. In Modern Techniques in Neuroscience Research; Windhorst, P.D.U., Johansson, P.D.H., Eds.; Springer Berlin Heidelberg: Berlin, Germany, 1999; pp. 1149–1198. [Google Scholar]
- Veal, E.A.; Day, A.M.; Morgan, B.A. Hydrogen Peroxide Sensing and Signaling. Mol. Cell 2007, 26, 1–14. [Google Scholar] [CrossRef] [PubMed]
- Chen, Q.; Lesnefsky, E.J. Depletion of cardiolipin and cytochrome c during ischemia increases hydrogen peroxide production from the electron transport chain. Free Radic. Biol. Med. 2006, 40, 976–982. [Google Scholar] [CrossRef] [PubMed]
- Finnerty, N.J.; O’Riordan, S.L.; Palsson, E.; Lowry, J.P. Brain nitric oxide: Regional characterisation of a real-time microelectrochemical sensor. J. Neurosci. Method. 2012, 209, 13–21. [Google Scholar] [CrossRef] [PubMed]
- O’Neill, R.D. Long-term monitoring of brain dopamine metabolism in vivo with carbon paste electrodes. Sensors 2005, 5, 317–342. [Google Scholar] [CrossRef]
- Hu, Y.B.; Mitchell, K.M.; Albahadily, F.N.; Michaelis, E.K.; Wilson, G.S. Direct measurement of glutamate release in the brain using a dual enzyme-based electrochemical sensor. Brain Res. 1994, 659, 117–125. [Google Scholar] [CrossRef]
- Garguilo, M.G.; Michael, A.C. Quantitation of choline in the extracellular fluid of brain tissue with amperometric microsensors. Anal. Chem. 1994, 66, 2621–2629. [Google Scholar] [CrossRef] [PubMed]
- Fillenz, M.; O’Neill, R.D. Effects of light reversal on the circadian pattern of motor activity and voltammetric signals recorded in rat forebrain. J. Physiol. Lond. 1986, 374, 91–101. [Google Scholar] [CrossRef] [PubMed]
- Mulla, I.A.; Lowry, J.P.; Serra, P.A.; O’Neill, R.D. Development of a voltammetric technique for monitoring brain dopamine metabolism: Compensation for interference caused by DOPAC electrogenerated during homovanillic acid detection. Analyst 2009, 134, 893–898. [Google Scholar] [CrossRef] [PubMed]
- Liu, X.; Zhang, M.; Xiao, T.; Hao, J.; Li, R.; Mao, L. Protein pretreatment of microelectrodes enables in vivo electrochemical measurements with easy precalibration and interference-free from proteins. Anal. Chem. 2016, 88, 7238–7244. [Google Scholar] [CrossRef] [PubMed]
- Rozza, A.; Masoero, E.; Favalli, L.; Lanza, E.; Govoni, S.; Rizzo, V.; Montalbetti, L. Influence of different anaesthetics on extracellular aminoacids in rat brain. J. Neurosci. Methods 2000, 101, 165–169. [Google Scholar] [CrossRef]
- Bains, R.; Moe, M.C.; Larsen, G.A.; Berg-Johnsen, J.; Vinje, M.L. Volatile anaesthetics depolarize neural mitochondria by inhibition of the electron transport chain. Acta Anaesthesiol.Scand. 2006, 50, 572–579. [Google Scholar] [CrossRef] [PubMed]
- Bains, R.; Moe, M.C.; Vinje, M.L.; Berg-Johnsen, J. Isoflurane induced depolarisation of neural mitochondria increases with age. Acta Anaesthesiol.Scand. 2009, 53, 85–92. [Google Scholar] [CrossRef] [PubMed]
- Miro, O.; Barrientos, A.; Alonso, J.R.; Casademont, J.; Jarreta, D.; Urbano-Marquez, A.; Cardellach, F. Effects of general anaesthetic procedures on mitochondrial function of human skeletal muscle. Eur. J. Clin. Pharmacol. 1999, 55, 35–41. [Google Scholar] [CrossRef] [PubMed]
- Navigatore-Fonzo, L.S.; Delgado, S.M.; Gimenez, M.S.; Anzulovich, A.C. Daily rhythms of catalase and glutathione peroxidase expression and activity are endogenously driven in the hippocampus and are modified by a vitamin A-free diet. Nutr. Neurosci. 2014, 17, 21–30. [Google Scholar] [CrossRef] [PubMed]
- Beaver, L.M.; Klichko, V.I.; Chow, E.S.; Kotwica-Rolinska, J.; Williamson, M.; Orr, W.C.; Radyuk, S.N.; Giebultowicz, J.M. Circadian Regulation of Glutathione Levels and Biosynthesis in Drosophila melanogaster. PLoS ONE 2012, 7. [Google Scholar] [CrossRef] [PubMed]
- Pablos, M.I.; Reiter, R.J.; Ortiz, G.G.; Guerrero, J.M.; Agapito, M.T.; Chuang, J.I.; Sewerynek, E. Rhythms of glutathione peroxidase and glutathione reductase in brain of chick and their inhibition by light. Neurochem. Int. 1998, 32, 69–75. [Google Scholar] [CrossRef]








| [H2O2] | ∆I (pA) | % ↑ H2O2 Current | % H2O2 Current vs. Baseline | % H2O2 Current vs. aCSF |
|---|---|---|---|---|
| aCSF | −73 ± 80 | −2 ± 2 | p = 0.49 | - |
| 100 µM | 45 ± 40 | 6 ± 2 | * p < 0.05 | * p < 0.05 |
| 500 µM | 131 ± 74 | 9 ± 2 | * p < 0.05 | ** p < 0.01 |
| 1 mM | 90 ± 34 | 9 ± 2 | * p < 0.05 | ** p < 0.01 |
| 10 mM | 47 ± 8 | 22 ± 8 | p = 0.06 | * p < 0.05 |
| 1 mM MSA | 18 ± 2 | 11 ± 3 | p = 0.09 | * p < 0.05 |
| (H2O2) | ∆I (nA) | % ↑ H2O2 Current | % H2O2 Current vs. Baseline | % H2O2 Current vs. aCSF |
|---|---|---|---|---|
| aCSF | −5 ± 24 (pA) | −7 ± 4 | p = 0.18 | - |
| 20 µM | 0.56 ± 0.25 | 184 ± 56 | * p < 0.05 | ** p < 0.01 |
| 50 µM | 0.82 ± 0.44 | 359 ± 107 | * p < 0.05 | ** p < 0.01 |
| 100 µM | 1.94 ± 0.68 | 1941 ± 675 | p = 0.06 | * p < 0.05 |
| 1 mM | 27.22 ± 8.30 | 9262 ± 2814 | * p < 0.05 | * p < 0.05 |
| 10 mM | 139.95 ± 28.94 | 39507 ± 7365 | ** p < 0.01 | *** p < 0.001 |
| 1 mM SA | 10.96 ± 6.19 | 2439 ± 558 | * p < 0.05 | *** p < 0.001 |
| 1 mM MSA | 6.75 ± 3.10 | 1782 ± 422 | p = 0.05 | ** p < 0.01 |
© 2017 by the authors. Licensee MDPI, Basel, Switzerland. This article is an open access article distributed under the terms and conditions of the Creative Commons Attribution (CC BY) license (http://creativecommons.org/licenses/by/4.0/).
Share and Cite
Reid, C.H.; Finnerty, N.J. Real-Time Amperometric Recording of Extracellular H2O2 in the Brain of Immunocompromised Mice: An In Vitro, Ex Vivo and In Vivo Characterisation Study. Sensors 2017, 17, 1596. https://doi.org/10.3390/s17071596
Reid CH, Finnerty NJ. Real-Time Amperometric Recording of Extracellular H2O2 in the Brain of Immunocompromised Mice: An In Vitro, Ex Vivo and In Vivo Characterisation Study. Sensors. 2017; 17(7):1596. https://doi.org/10.3390/s17071596
Chicago/Turabian StyleReid, Caroline H., and Niall J. Finnerty. 2017. "Real-Time Amperometric Recording of Extracellular H2O2 in the Brain of Immunocompromised Mice: An In Vitro, Ex Vivo and In Vivo Characterisation Study" Sensors 17, no. 7: 1596. https://doi.org/10.3390/s17071596
APA StyleReid, C. H., & Finnerty, N. J. (2017). Real-Time Amperometric Recording of Extracellular H2O2 in the Brain of Immunocompromised Mice: An In Vitro, Ex Vivo and In Vivo Characterisation Study. Sensors, 17(7), 1596. https://doi.org/10.3390/s17071596
