Towards the Internet of Smart Trains: A Review on Industrial IoT-Connected Railways
Abstract
:1. Introduction
- Increase efficiency and competitiveness: railways face ferocious competition from other modes (for example, the road sector provides attractive, cost-effective, reliable, flexible, and convenient door-to-door transport of freight and passengers across borders). In Europe, the challenge is further increased by a fragmented rail market, with numerous national systems for rail signaling and speed control. Thus, interoperability represents a key challenge for the free flow of rail traffic.
- Reduce rail noise and vibration, particularly in urban areas.
- Reduce greenhouse gas emissions. Although rail transport compares favorably to other transport means in terms of environmental impact, it can be further improved.
- Safety and security [6]: rail safety in the European Union (EU) is among the highest in the world. Rail incidents (accidents, terrorism...) are not frequent and cause a relatively low toll of deaths, but often involve a substantial number of people. In order to maintain and enhance security, interoperable and harmonized safety standards are required.
- Reduce operation and maintenance costs, augment the capacity of the rail network.
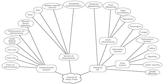
2. Communication Systems in Railway Scenarios
2.1. Train-to-Infrastructure Connection
2.2. Inter-Car Connection
2.3. Intra-Car Communication Networks
- Direct transmission from the Base Station (BS). The problem in this mode is that the signal from the BS has to penetrate into the car, what derives in a loss of up to 24 dB that needs to be compensated by incrementing the transmission power and the receiver sensitivity.
- Use of in-car repeaters. The signals from the BS are received by an on-vehicle transceiver, which forwards them to a micro-base or to a Wi-Fi signal repeater. Note that this scheme increases the signal power through repeaters, but these additional devices increase the communications delay significantly. For this reason, a topic under research is the design and implementation of transmission schemes that offer good coverage for repeaters at high speeds.
- Two-hop access mode. In this mode the transmission requires first to travel from the BS to the antennas located on top of the train, and then to the receiver placed inside the train. This approach usually avoids the penetration losses related to a direct transmission from the BS. Nevertheless, it is worth noting that, since high frequency bands have large attenuations and path losses, its use may derive in a limited coverage.
Main Technologies for Intra-Car Communication Networks
- Satellite solutions. Distinct types are available (i.e., Geostationary Orbit (GEO), Medium Earth Orbit (MEO), Low Earth Orbit (LEO)) with different frequency bands and that may provide unidirectional or bidirectional communications. Satellites are used for both locating trains (aided by Global Navigation Satellite Systems (GNSS) systems [21], like GPS, the European GALILEO, the Russian GLONASS or the Chinese BEIDOU) and communicating with the wayside equipment.
- Terrestrial solutions. They can be grouped into two main categories: (a) technologies that rely on existing networks (i.e., public cellular networks), and (b) technologies that require ground infrastructure to be deployed: leaky coaxial cable, Wi-Fi, WiMAX, radio-over-Fiber, and optical solutions.
2.4. Inside the Railway Station
2.5. Infrastructure-to-Infrastructure
2.6. Wireless Sensor Networks
3. Overview on the Railway Applications Offered by GSM-R
3.1. GSM-R: The Solution Preferred
- ETCS: it allows for automating train control. It consists of a Radio Block Center (RBC) and a Lineside Electronic Unit (LEU). ETCS can be divided into three levels:
- −
- ETCS level 1: the location of the train is determined by traditional means (i.e., no beacons are used for locating the train), whereas communications between fixed safety infrastructure and trains are performed by means of beacons (transponders placed between the rails of a railway track). GSM-R is only used for voice communications.
- −
- ETCS level 2: the communications between trains and the railway infrastructure are continuous and supported by GSM-R technology. The location of the train is estimated by means of fixed beacons.
- −
- ETCS level 3: the integrity of the train elements is checked at the train, thus no devices are required in the track. Fixed beacons are used to locate the train.
- EURORADIO GSM-R: radio infrastructure.
- EUROBALISE: beacons allowing for locating the trains accurately.
- EUROCAB: on-board management system that includes European Vital Computer (EVC), Driver-Machine Interface (DMI), and measurement devices such as odometers.
3.2. Railway-Specific Services and Requirements
- Services: voice, data, and call related features (Table 4).
- Voice Group Call Service (VGCS) conducts group calls between trains or Base Stations (BSs), or between station staff and trackside workers.
- Voice Broadcast Service (VBS) is used to broadcast recorded messages or announce operations to certain groups of trains or BSs. The call set-up required times are shown in Table 5, it shall be achieved in 95% of cases (MI). Furthermore, call set-up times for 99% of cases shall not be more than 1.5 times the required call setup time (MI).
- Functional addressing (FA): a train can be addressed by a number identifying its function.
- Location dependent addressing (LDA): calls from a train can be addressed based on its location.
- Shunting mode for communicating to a group involved in shunting operations.
- Railway specific features [43,48] include the set-up of urgent or frequent calls through single keystroke or similar; display of functional identity of calling/called party; fast and guaranteed call set-up; seamless communication support for train speeds up to 500 km/h; automatic and manual test modes with fault indications; control over mobile network selection; and control over system configuration.
4. Long Term Evolution (LTE): One Step Ahead of Broadband Communication Systems
4.1. Current Status of Standardization
- FBMC offers higher bandwidth efficiency, which is very beneficial since the simultaneous communications between different trains can be more efficiently allocated into the scarce spectrum available in railway environments.
- Coexistence between the current GSM-R and the new broadband systems is a major concern in the railway industry. OFDM-based systems usually exhibit a high co-channel interference, leading to a potential performance impact on current GSM-R systems. FBMC-based systems are much more efficient, thus allowing for better coexistence with current systems.
- Improved multiple-access facilities in the UL: due to the use of close-to-perfect subcarrier filters that ensure frequency localized subcarriers, FBMC does not require sophisticated synchronization methods for avoiding multiple-access interference. Nevertheless, while OFDMA is suitable for allocating efficiently a subset of subcarriers per user in the DL, the situation is different in the UL, because user signals must arrive at the Evolved NodeB (eNodeB) synchronously, both in terms of symbol timing and carrier frequency. For a practical deployment, a close-to-perfect carrier synchronization is necessary, which is affordable in a stationary network, but becomes a very difficult task in a network that includes mobile nodes.
- Suitability for doubly dispersive channels: the waveforms used in FBMC can be optimized for doubly dispersive channels like the ones present in high-speed train communications, hence allowing for a compromise between time and frequency channel response.
4.2. Migration Roadmap
5. The Rise of the Internet of Trains
- Telecommunications networks are becoming dedicated to IIoT applications and, as it was described in Section 2, broadband communications are getting inexpensive, faster, and ubiquitous. Train companies run fiber along their tracks and have relationships with mobile operators to use their networks to maintain continuous mobile connectivity. M2M technology can boost efficiency by using sensors embedded into different objects and systems to automate tasks and deliver real-time monitoring and analysis.
- Sensors for data acquisition are getting smaller, more affordable, and now consume less energy. In some cases, battery life can be extended to up to five years, which is important, because it is not always possible to be close to an electrical supply.
- Cloud-based services have become more pervasive, fueled both by fast connectivity and ever-smarter devices. They can be used to store sensor data and to provide the computation required for big data analytics.
- Big data and the Cyber-Physical System (CPS) enabled by Industrial IoT (IIoT) allow the different transportation modes to communicate with each other and with the surrounding environment, paving the way for truly integrated and intermodal solutions.
Industrial IoT Developments in the Rail Industry
6. IoT-Enabled Services: From More Efficient Operations to New Business Models
6.1. From Reactive to Predictive Maintenance
Key Findings
- Increased up-time through a significant reduction of unplanned downtime.
- Extension and flexibility of maintenance intervals because the risk is understood.
- Improved utilization of assets (e.g., more mileage with fewer cars).
- Enhanced planning, with streamlined Supply Chain Management (SCM).
- Maintenance can be performed at the least costly location. IIoT will have an important role in applications for dynamic maintenance as a provider of additional sources of data collected by sensors. In this way, in a Computer Integrated Manufacturing (CIM) context, an Enterprise Resource Planning (ERP) will act as an ad-hoc software extension that will manage the collected data.
- Uptime guarantees can be provided.
- Increased service contract capture rate, recurring revenues, and higher percentage of the total service revenue.
6.2. Smart Infrastructure
6.2.1. Advanced Monitoring of Assets
6.2.2. Video Surveillance Systems
6.2.3. Operations
6.2.4. Key Findings
6.3. Information
6.3.1. Passenger Information System (PIS)
6.3.2. Freight Information System (FIS)
6.3.3. Key Findings
6.4. Train Control Systems
6.4.1. Autonomous Systems
6.4.2. Safety Assurance and Signaling Systems
6.4.3. Cyber Security for Railways
- Connecting physical infrastructure (e.g., tracks, tunnels, bridges/viaducts, switches/rail junctions).
- Mobile units (e.g., locomotives, rolling-stock system).
- Train stations (e.g., exterior, interior or restricted areas) and areas outside the train station.
- Control systems (e.g., signaling, central and local rail traffic management).
- Communication systems and communication network.
- Power supply (e.g., catenaries, power supply, national grid, diesel stations).
- Staff (e.g., driving personnel, handling personnel, maintenance personnel, information processing personnel).
- Freight (e.g., non-dangerous, explosive, toxic, flammable).
- Passengers.
6.4.4. Key Findings
6.5. Energy Efficiency
Key Findings
6.6. Summary
7. Conclusions
Acknowledgments
Author Contributions
Conflicts of Interest
Abbreviations
| 3GPP | 3rd Generation Partnership Project |
| ASCI | Advanced Speech Call Items |
| BS | Base Station |
| BSC | Base Station Controller |
| CA | Carrier Aggregation |
| CBTC | Communications Based Train Control |
| CCBG | Critical Communication Broadband Group |
| CCTV | Closed-Circuit Television |
| CoMP | Coordinated Multi-point |
| DL | Downlink |
| DSS | Decision Support System |
| EGPRS | Enhanced General Packet Radio Service |
| EIRENE | European Integrated Railway Radio Enhanced NEtwork |
| eLDA | enhanced Location Dependent Addressing |
| eMBMS | Evolved Multimedia Broadcast Multicast Service |
| eMLPP | enhanced Multi-Level Precedence and Pre-emption |
| EMU | Electric Multiple Unit |
| eREC | enhanced Railway Emergency Call |
| ERA | European Railway Agency |
| ERTMS | European Rail Traffic Management System |
| ETCS | European Train Control System |
| ETSI | European Telecommunications Standards Institute |
| FA | Functional Addressing |
| FRS | Functional Requirements Specification |
| GCR | Group Call Register |
| GNSS | Global Navigation Satellite Systems |
| GSMA | GSM Association |
| GSM-R | Global System for Mobile Communications-Railways |
| HMI | Human-Machine Interface |
| IMS | IP Multimedia Subsystem |
| IMT-Advanced | International Mobile Telecommunications - Advanced |
| IoT | Internet of Things |
| QoE | Quality of Experience |
| QoS | Quality of Service |
| LAS | Link Assurance Signal |
| LDA | Location Dependant Addressing |
| LTE-A | LTE-Advanced |
| M2M | Machine-to-Machine |
| MAC | Medium Access Control |
| MBMS | Multimedia Broadcast Multicast Service |
| MBSFN | Multicast and Broadcast over Single Frequency Networks |
| MCPTT | Mission Critical Push To Talk over LTE |
| MRO | Maintenance, Repair and Operation |
| MS | Mobile Station |
| OFDM | Orthogonal Frequency Division Multiplexing |
| PoC | Push-to-Talk over Cellular |
| ProSe | Proximity Services |
| RAMS | Reliability, Availability, Maintainability and Safety |
| SIL | Safety Integrity Level |
| TCC | Train Control Center |
| TEDS | TETRA Enhanced Data Service |
| TETRA | Trans European Trunked RAdio |
| UIC | Union Internationale des Chemins de Fer |
| UL | Uplink |
| VBS | Voice Broadcast Service |
| VGCS | Voice Group Call Service |
| VoLTE | Voice over LTE |
| WiMAX | Worldwide Interoperability for Microwave Access |
| WLAN | Wireless Local Area Network |
| WSN | Wireless Sensor Networks |
References
- Marketsandmarkets.com. Smart Railways Market by Solution (Passenger Information, Freight Information, Rail Communication, Advanced Security Monitoring, Rail Analytics), Component, Service (Professional, Managed), and Region—Global Forecast to 2021; Technical Report; Marketsandmarkets: Pune, India, November 2016. [Google Scholar]
- International Transport Forum (2011). Available online: http://www.itf-oecd.org/sites/default/files/docs/11outlook.pdf (accessed on 1 April 2017).
- Ai, B.; Guan, K.; Rupp, M.; Kurner, T.; Cheng, X.; Yin, X.-F.; Wang, Q.; Ma, G.-Y.; Li, Y.; Xiong, L.; et al. Future railway services-oriented mobile communications network. IEEE Commun. Mag. 2015, 53, 78–85. [Google Scholar] [CrossRef]
- Hofestadt, H. GSM-R: Global System for Mobile radio communications for Railways. In Proceedings of the International Conference on Electric Railways in a United Europe, Amsterdam, The Netherlands, 27–30 March 1995; pp. 111–115. [Google Scholar]
- HORIZON 2020 Work Programme 2016–2017 11. Smart, Green and Integrated Transport, EC Decision C(2016)4614. July 2016. Available online: https://ec.europa.eu/research/participants/data/ref/h2020/wp/20162017/main/h2020-wp1617-transporten.pdf (accessed on 1 April 2017).
- Rodríguez-Piñeiro, J.; Fraga-Lamas, P.; García-Naya, J.A.; Castedo, L. Long term evolution security analysis for railway communications. In Proceedings of the IEEE Congreso de Ingeniería en Electro-Electrónica, Comunicaciones y Computación (ARANDUCON 2012), Asunción, Paraguay, 28–30 November 2012. [Google Scholar]
- Liu, L.; Tao, C.; Chen, H.-J.; Zhou, T.; Sun, R.-C.; Qiu, J.-H. Survey of wireless channel measurement and characterization for high-speed railway scenarios. J. Commun. 2014, 35, 115–127. [Google Scholar]
- Zhang, Y.; He, Z.; Zhang, W.; Xiao, L.; Zhou, S. Measurement based delay and doppler characterizations for high-speed railway hilly scenario. Int. J. Antennas Propag. 2014, 2014, 1–8. [Google Scholar] [CrossRef]
- Wang, C.-X.; Ghazal, A.; Ai, B.; Liu, Y.; Fan, P. Channel measurements and models for high-speed train communication systems: A survey. IEEE Commun. Surv. Tutor. 2015, 18, 974–987. [Google Scholar] [CrossRef]
- Val, I.; Arriola, A.; Cruces, C.; Torrego, R.; Gomez, E.; Arizkorreta, X. Time-synchronized Wireless Sensor Network for structural health monitoring applications in railway environments. In Proceedings of the 2015 IEEE World Conference on Factory Communication Systems (WFCS), Palma de Mallorca, Spain, 27–29 May 2015; pp. 1–9. [Google Scholar]
- Lehner, A.; Rico García, C.; Strang, T. On the performance of TETRA DMO short data service in railway VANETs. Wirel. Pers. Commun. 2013, 69, 1647–1669. [Google Scholar] [CrossRef]
- Van Den Abeele, D.; Berbineau, M.; Wahl, M. Procede de Transfert de Donnees D’alerte Entre un Vehicule Ferroviaire en Panne et un Centre de Controle, Dispositif Associe. International Patents WO2010125321 A1, 4 November 2010. [Google Scholar]
- Aguirre, E.; López-Iturri, P.; Azpilicueta, L.; Falcone, F. Characterization of wireless channel response in in-vehicle environments. In Proceedings of the 2014 14th Mediterranean Microwave Symposium, Marrakech, Morocco, 12–14 December 2014; pp. 1–4. [Google Scholar]
- Elhillali, Y.; Tatkeu, C.; Deloof, P.; Sakkila, L.; Rivenq, A.; Rouvaen, J.M. Enhanced high data rate communication system using embedded cooperative radar for intelligent transports systems. Transp. Res. Part C Emerg. Technol. 2010, 18, 429–439. [Google Scholar] [CrossRef]
- Unterhuber, P.; Pfletschinger, S.; Sand, S.; Soliman, M.; Jost, T.; Arriola, A.; Val, I.; Cruces, C.; Moreno, J.; García-Nieto, J.P.; et al. A Survey of Channel Measurements and Models for Current and Future Railway Communication Systems. Mob. Inform. Syst. 2016, 2016. [Google Scholar] [CrossRef]
- Institute of Electrical and Electronics Engineers (IEEE). IEEE Standard for Communications Protocol Aboard Passenger Trains; IEEE Standard 1473–2010; IEEE: Piscataway, NJ, USA, 2011. [Google Scholar]
- International Electrotechnical Commission (IEC). Electronic Railway Equipment—Train Communication Network (TCN)—Part 1: General Architecture, Part 2-1: Wire Train Bus (WTB), Part 3-1: Multifunction Vehicle Bus (MVB); IEC 61375-1:2012; IEC: Geneva, Switzerland, 2012. [Google Scholar]
- Wahl, M. Survey of Railway Embedded Network Solutions. Towards the Use of Industrial Ethernet Technologies (Synthèses INRETS S61); Les Collections de I’INRETS: Marne la Vallée, France, 2010. [Google Scholar]
- Moreno, J.; Riera, J.M.; de Haro, L.; Rodriguez, C. A survey on future railway radio communications services: Challenges and opportunities. IEEE Commun. Mag. 2015, 53, 62–68. [Google Scholar] [CrossRef]
- Masson, E.; Berbineau, M. Broadband Wireless Communications for Railway Applications: For Onboard Internet Access and Other Applications, 1st ed.; Springer International Publishing: Cham, Switzerland, 2016. [Google Scholar]
- Marais, J.; Beugin, J.; Berbineau, M. A Survey of GNSS-Based Research and Developments for the European Railway Signaling. IEEE Trans. Intell. Transp. Syst. 2017, PP, 1–17. [Google Scholar] [CrossRef]
- TELEFUNKEN Radio Communication Systems. Available online: http://www.railway-technology.com/contractors/signal/telefunken/ (accessed on 1 April 2017).
- Banerjee, S.; Sharif, H. A Survey of Wireless Communication Technologies & Their Performance for High Speed Railways. J. Transp. Technol. 2016, 6, 15. [Google Scholar]
- International Union of Railways (UIC)—GSM-R. Available online: http://www.uic.org/gsm-r#Informative-documents (accessed on 1 April 2017).
- Fokum, D.; Frost, V. A Survey on Methods for Broadband Internet Access on Trains. IEEE Commun. Surv. Tutor. 2010, 12, 171–185. [Google Scholar] [CrossRef]
- Aguado, M.; Jacob, E.; Higuero, M.; Saiz, P.S.; Berbineau, M. Broadband Communication in the High Mobility Scenario: The WiMAX Opportunity; Dalal, U.D., Kosta, Y.P., Eds.; WIMAX New Developments; InTech: Hampshire, UK, 2009. [Google Scholar]
- Li-Fi: The New Wi-Fi. Available online: http://www.cea-tech.fr/cea-tech/english_old/pages/news/latest-news/li-fi-the-new-wi-fi.aspx (accessed on 1 April 2017).
- Oledcomm. Available online: http://www.oledcomm.com/ (accessed on 1 April 2017).
- Zhang, X.; Li, J.; Liu, Y.; Zhang, Z.; Wang, Z.; Luo, D.; Zhou, X.; Zhu, M.; Salman, W.; Hu, G.; et al. Design of a Fatigue Detection System for High-Speed Trains Based on Driver Vigilance Using a Wireless Wearable EEG. Sensors 2017, 17, 486. [Google Scholar] [CrossRef] [PubMed]
- Amrtrak. Available online: https://www.amtrak.com/journey-with-wi-fi-train-station (accessed on 1 April 2017).
- Rail Industry Standard for Internet Access on Trains for Customer and Operational Railway Purposes Rail Industry Standard RIS-0700-CCS Issue. June 2016. Available online: https://www.rssb.co.uk/ (accessed on 1 April 2017).
- Blanco-Novoa, O.; Fernández-Caramés, T.M.; Fraga-Lamas, P.; Castedo, L. An Electricity-Price Aware Open-Source Smart Socket for the Internet of Energy. Sensors 2017, 17, 643. [Google Scholar] [CrossRef] [PubMed]
- Fraga-Lamas, P.; Noceda-Davila, D.; Fernández-Caramés, T.M.; Díaz-Bouza, M.; Vilar-Montesinos, M. Smart Pipe System for a Shipyard 4.0. Sensors 2016, 16, 2186. [Google Scholar] [CrossRef] [PubMed]
- Fraga-Lamas, P.; Fernández-Caramés, T.M.; Noceda-Davila, D.; Vilar-Montesinos, M. RSS Stabilization Techniques for a Real-Time Passive UHF RFID Pipe Monitoring System for Smart Shipyards. In Proceedings of the 2017 IEEE International Conference on RFID (IEEE RFID 2017), Phoenix, AZ, USA, 9–11 May 2017; pp. 161–166. [Google Scholar]
- Suárez-Albela, M.; Fraga-Lamas, P.; Fernández-Caramés, T.M.; Dapena, A.; González-López, M. Home Automation System Based on Intelligent Transducer Enablers. Sensors 2016, 16, 1595. [Google Scholar]
- Fraga-Lamas, P.; Suárez-Albela, M.; Fernández-Caramés, T.M.; Castedo, L.; González-López, M. A Review on Internet of Things for Defense and Public Safety. Sensors 2016, 16, 1644. [Google Scholar] [CrossRef] [PubMed]
- Fraga-Lamas, P.; Castedo-Ribas, L.; Morales-Méndez, A.; Camas-Albar, J.M. Evolving military broadband wireless communication systems: WiMAX, LTE and WLAN. In Proceedings of the International Conference on Military Communications and Information Systems (ICMCIS), Brussels, Belgium, 23–24 May 2016; pp. 1–8. [Google Scholar]
- Pérez-Expósito, J.M.; Fernández-Caramés, T.M.; Fraga-Lamas, P.; Castedo, L. VineSens: An Eco-Smart Decision Support Viticulture System. Sensors 2017, 17, 465. [Google Scholar]
- Fraga-Lamas, P.; Fernández-Caramés, T.M. Reverse Engineering the Communications Protocol of an RFID Public Transportation Card. In Proceedings of the 2017 IEEE International Conference on RFID (IEEE RFID 2017), Phoenix, AZ, USA, 9–11 May 2017; pp. 30–35. [Google Scholar]
- Fernández-Caramés, T.M.; Fraga-Lamas, P.; Suárez-Albela, M.; Castedo, L. Reverse Engineering and Security Evaluation of Commercial Tags for RFID-Based IoT Applications. Sensors 2017, 17, 28. [Google Scholar]
- Ljubic, I.; Simunic, D. Advanced Speech Call Items for GSM-Railway. In Proceedings of the 2009 1st International Conference on Wireless Communication, Vehicular Technology, Information Theory and Aerospace & Electronic Systems Technology, Aalborg, Denmark, 17–20 May 2009; pp. 131–136. [Google Scholar]
- He, R.; Ai, B.; Wang, G.; Guan, K.; Zhong, Z.; Molisch, A.F.; Briso-Rodriguez, C.; Oestges, C. High-Speed Railway Communications: From GSM-R to LTE-R. IEEE Veh. Technol. Mag. 2016, 11, 49–58. [Google Scholar] [CrossRef]
- International Union of Railways (UIC)—GSM-R Operators Group, European Integrated Radio Enhanced NEtwork (EIRENE). In Functional Requirements Specification Version 8.0.0; Technical Report; EIRENE: Paris, France, December 2015.
- International Union of Railways (UIC)—GSM-R Operators Group, European Integrated Radio Enhanced NEtwork (EIRENE). In System Requirements Specification Version 16.0.0; Technical Report; EIRENE: Paris, France, December 2015.
- Directive 2008/57/EC of the European Parliament and of the Council of 17 June 2008 on the Interoperability of the Rail System within the Community. 2008. Available online: https://ppp.worldbank.org/public-private-partnership/library/directive-200857ec-european-parliament-and-council-17-june-2008-interoperability-rail-system (accessed on 1 April 2017).
- European Telecommunications Standards Institute (ETSI). ETSI TS 103 066 v1.1.2 (2012-04), Railways Telecommunications (RT); Rel-4 Core Network Requirements for GSM-R; Technical Report; ETSI: Sophia-Antipolis, France, 2012. [Google Scholar]
- Fraga-Lamas, P.; Rodríguez-Piñeiro, J.; García-Naya, J.A.; Castedo, L. A survey on LTE networks for railway services. In Proceedings of the IEEE Congreso de Ingeniería en Electro-Electrónica, Comunicaciones y Computación (ARANDUCON 2012), Asunción, Paraguay, 28–30 November 2012. [Google Scholar]
- Fraga-Lamas, P.; Rodríguez-Piñeiro, J.; García-Naya, J.A.; Castedo, L. Unleashing the potential of LTE for next generation railway communications. In Proceedings of the 8th International Workshop on Communication Technologies for Vehicles (Nets4Cars/Nets4Trains/Nets4Aircraft 2015), Sousse, Tunisia, 6–8 May 2015; Lecture Notes in Computer Science. Springer: Berlin/Heidelberg, Germany, 2015; Volume 9066, pp. 153–164. [Google Scholar]
- International Union of Railways (UIC)—High Speed. Available online: http://www.uic.org/highspeed (accessed on 1 April 2017).
- Ai, B.; Cheng, X.; Kurner, T.; Zhong, Z.D.; Guan, K.; He, R.S.; Xiong, L.; Matolak, D.W.; Michelson, D.G.; Briso-Rodriguez, C. Challenges Toward Wireless Communications for High-Speed Railway. IEEE Trans. Intell. Transp. Syst. 2014, 15, 2143–2158. [Google Scholar] [CrossRef]
- European Union Agency for Railways. Set of Specifications # 1 (ETCS Baseline 2 and GSM-R Baseline 1). Available online: http://www.era.europa.eu/Core-Activities/ERTMS/Pages/Set-of-specifications-1.aspx (accessed on 1 April 2017).
- European Union Agency for Railways. ERTMS GSM-R QoS Test Specification. Available online: http://www.era.europa.eu/Document-Register/Pages/O_2475.aspx (accessed on 1 April 2017).
- European Telecommunications Standards Institute (ETSI). ETSI TR 103 134 V1.1.1 Railway Telecommunications (RT); GSM-R in Support of EC Mandate M/486 EN on Urban Rail; Technical Report; ETSI: Sophia-Antipolis, France, March 2013. [Google Scholar]
- Memorandum of Understanding (MoU) between the European Commission, the European Railway Agency and the European Rail Sector Associations (CER-UIC-UNIFE-EIM-GSM-R Industry Group-ERFA) Concerning the Strengthening of Cooperation for the Management of ERTMS. Available online: http://www.era.europa.eu/Document-Register/Pages/Memorandum-of-Understanding-concerning-ERTMS.aspx (accessed on 1 April 2017).
- Roll2Rail. Available online: http://www.roll2rail.eu/ (accessed on 1 April 2017).
- Berbineau, M.; Masson, E.; Cocheril, Y.; Kalakech, A.; Ghys, J.P.; Dayoub, I.; Kharbech, S.; Zwingelstein-Colin, M.; Simon, E.; Haziza, N.; et al. Cognitive Radio for High Speed Railway through Dynamic and Opportunistic Spectrum Reuse. In Proceedings of the Transport Research Arena (TRA) 5th Conference: Transport Solutions from Research to Deployment, Paris, France, 14–17 April 2014; pp. 1–10. [Google Scholar]
- TCCA (TETRA & CRITICAL COMMUNICATIONS ASSOCIATION); P3 Communications GmbH. Study on the Relative Merits of TETRA, LTE and Other Broadband Technologies for Critical Communications Markets; Technical Report; TCCA: Aachen, Germany, February 2015. [Google Scholar]
- European Telecommunications Standards Institute (ETSI). ETSI TR 103 111 V1.1.1 Electromagnetic Compatibility and Radio Spectrum Matters (ERM); System Reference document (SRdoc); Spectrum Requirements for Urban Rail Systems in the 5,9 GHz Range; Technical Report; ETSI: Sophia-Antipolis, France, 2014. [Google Scholar]
- Taylor, D.; Lofmark, N.; McKavanagh, M. Survey on Operational Communications—Study for the Evolution of the Railway Communications System; Technical Report; European Railway Agency: Valenciennes and Lille, France, 2014. [Google Scholar]
- Trenitalia: Creating a Dynamic Maintenance Management System Powered by SAP HANA. Available online: http://www.sap.com/italy/assetdetail/2015/12/b6caea0d-507c-0010-82c7-eda71af511fa.html (accessed on 1 April 2017).
- VR Group Strives for Punctuality Through Analytics. Available online: http://www.sas.com/sv_se/customers/vr-group-en.html (accessed on 1 April 2017).
- The Internet of Trains—Analysing Sensor Data Helps Siemens Keep Operators on Track by Reducing Train Failures (Case study/Transportation). Available online: http://assets.teradata.com/resourceCenter/downloads/CaseStudies/EB8903.pdf?processed=1 (accessed on 1 April 2017).
- La SNCF Mise Sur l’IoT Industriel Avec Ericsson, IBM et Sigfox. Available online: https://aruco.com/2016/04/sncf-internet-objets-industriel/ (accessed on 1 April 2017).
- Rabatel, J.; Bringay, S.; Poncelet, P. Anomaly Detection in Monitoring Sensor Data for Preventive Maintenance. Expert Syst. Appl. 2011, 38, 7003–7015. [Google Scholar] [CrossRef]
- Thaduri, A.; Galar, D.; Kumar, U. Railway assets: A potential domain for big data analytics. Procedia Comput. Sci. 2015, 53, 457–467. [Google Scholar] [CrossRef]
- Firlik, B.; Czechyra, B.; Chudzikiewicz, A. Condition monitoring system for light rail vehicle and track. Key Eng. Mater. 2012, 518, 66–75. [Google Scholar] [CrossRef]
- Soh, S.S.; Radzi, N.H.M.; Haron, H. Review on Scheduling Techniques of Preventive Maintenance Activities of Railway. In Proceedings of the 2012 Fourth International Conference on Computational Intelligence, Modelling and Simulation, Kuantan, Malaysia, 25–27 September 2012; pp. 310–315. [Google Scholar]
- Núñez, A.; Hendriks, J.; Li, Z.; De Schutter, B.; Dollevoet, R. Facilitating maintenance decisions on the Dutch railways using big data: The ABA case study. In Proceedings of the 2014 IEEE International Conference on Big Data (Big Data), Washington, DC, USA, 27–30 October 2014; pp. 48–53. [Google Scholar]
- Turner, C.; Ravi, P.T.; Tiwari, A.; Starr, A.; Blacktop, K. A review of key planning and scheduling in the rail industry in Europe and UK. J. Rail Rapid Transit 2016, 230, 984–998. [Google Scholar] [CrossRef]
- Turner, C.; Ravi, P.T.; Tiwari, A.; Starr, A.; Blacktop, K. A software architecture for autonomous maintenance scheduling: Scenarios for UK and European Rail. Int. J. Transp. Dev. Integr. 2017, 1, 371–381. [Google Scholar]
- Cañete, E.; Chen, J.; Díaz, M.; Llopis, L.; Reyna, A.; Rubio, B. Using Wireless Sensor Networks and Trains as Data Mules to Monitor Slab Track Infrastructures. Sensors 2015, 15, 15101–15126. [Google Scholar] [CrossRef] [PubMed]
- Cañete, E.; Chen, J.; Díaz, M.; Llopis, L.; Rubio, B. Sensor4PRI: A Sensor Platform for the Protection of Railway Infrastructures. Sensors 2015, 15, 4996–5019. [Google Scholar] [CrossRef] [PubMed]
- Xu, J.; Yan, C.; Zhao, X.; Du, K.; Li, H.; Xie, Y. Monitoring of train-induced vibrations on rock slopes. Int. J. Distrib. Sens. Netw. 2017, 13. [Google Scholar] [CrossRef]
- Flammini, F.; Gaglione, A.; Ottello, F.; Pappalardo, A.; Pragliola, C.; Tedesco, A. Towards Wireless Sensor Networks for railway infrastructure monitoring. In Proceedings of the Electrical Systems for Aircraft, Railway and Ship Propulsion (ESARS), Bologna, Italy, 19–21 October 2010. [Google Scholar]
- Sa, J.; Choi, Y.; Chung, Y.; Kim, H.Y.; Park, D.; Yoon, S. Replacement Condition Detection of Railway Point Machines Using an Electric Current Sensor. Sensors 2017, 17, 263. [Google Scholar] [CrossRef] [PubMed]
- Ngigi, R.W.; Pislaru, C.; Ball, A.; Gu, F.; Anyakwo, A. Predictive control strategies used to solve challenges related to modern railway vehicles. In Proceedings of the 5th IET Conference on Railway Condition Monitoring and Non-Destructive Testing (RCM 2011), Derby, UK, 29–30 November 2011; pp. 1–5. [Google Scholar]
- Saa, R.; Garcia, A.; Gomez, C.; Carretero, J.; Garcia-Carballeira, F. An ontology-driven decision support system for high-performance and cost-optimized design of complex railway portal frames. Expert Syst. Appl. 2012, 39, 8784–8792. [Google Scholar] [CrossRef]
- Ostachowicz, W.; Güemes, A.E. New Trends in Structural Health Monitoring, 1st ed.; Springer: Wien, Austria, 2013. [Google Scholar]
- Kouroussis, G.; Caucheteur, C.; Kinet, D.; Alexandrou, G.; Verlinden, O.; Moeyaert, V. Review of Trackside Monitoring Solutions: From Strain Gages to Optical Fibre Sensors. Sensors 2012, 15, 20115–20139. [Google Scholar] [CrossRef] [PubMed]
- Aygün, B.; Gungor, V.C. Wireless sensor networks for structure health monitoring: Recent advances and future research directions. Sens. Rev. 2011, 31, 261–276. [Google Scholar] [CrossRef]
- Wang, P.; Yan, Y.; Tian, G.Y.; Bouzid, O.; Ding, Z. Investigation of Wireless Sensor Networks for Structural Health Monitoring. J. Sens. 2012, 2012. [Google Scholar] [CrossRef]
- Giannoulis, S.; Koulamas, C.; Emmanouilidis, C.; Pistofidis, P.; Karampatzakis, D. Wireless Sensor Network Technologies for Condition Monitoring of Industrial Assets. In Advances in Production Management Systems; Emmanouilidis, C., Kiritsis, D., Eds.; Competitive Manufacturing for Innovative Products and Services; Springer: Berlin, Germany, 2013; Volume 398, pp. 33–40. [Google Scholar]
- Kolakowski, P.; Szelążek, J.; Sekuła, K.; Świercz, A.; Mizerski, K.; Gutkiewicz, P. Structural health monitoring of a railway truss bridge using vibration-based and ultrasonic methods. Smart Mater. Struct. 2011, 20, 035016. [Google Scholar] [CrossRef]
- Lai, C.C.; Au, H.Y.; Liu, M.S.Y.; Ho, S.L.; Tam, H.Y. Development of Level Sensors Based on Fiber Bragg Grating for Railway Track Differential Settlement Measurement. IEEE Sens. J. 2016, 16, 6346–6350. [Google Scholar] [CrossRef]
- Berlin, E.; Van Laerhoven, K. Sensor Networks for Railway Monitoring: Detecting Trains from their Distributed Vibration Footprints. In Proceedings of the 2013 IEEE International Conference on Distributed Computing in Sensor Systems, Cambridge, MA, USA, 21–23 May 2013; pp. 80–87. [Google Scholar]
- Chen, R.; Wang, P.; Xu, H. Integrated Monitoring System for Rail Damage in High Speed Railway Turnout. In Proceedings of the 2013 Fourth International Conference on Digital Manufacturing and Automation, Qindao, China, 29–30 June 2013; pp. 704–709. [Google Scholar]
- Hodge, V.J.; O’Keefe, S.; Weeks, M.; Moulds, A. Wireless Sensor Networks for Condition Monitoring in the Railway Industry: A Survey. IEEE Trans. Intell. Transp. Syst. 2015, 16, 1088–1106. [Google Scholar] [CrossRef]
- Chen, J.; Díaz, M.; Rubio, B.; Troya, J.M. RAISE: RAIlway infrastructure health monitoring using wireless sensor networks. Sens. Syst. Softw. 2013, 122, 143–157. [Google Scholar]
- Li, H.; Yao, T.; Ren, M.; Rong, J.; Liu, C.; Jia, L. Physical topology optimization of infrastructure health monitoring sensor network for high-speed rail. Measurement 2016, 79, 83–93. [Google Scholar] [CrossRef]
- Bischoff, R.; Meyer, J.; Enochsson, O.; Feltrin, G.; Elfgren, L. Event-based strain monitoring on a railway bridge with a wireless sensor network. In Proceedings of the 4th International Conference on Structural Health Monitoring of Intelligent Infrastructure, Zurich, Switzerland, 22–24 July 2009; pp. 74–82. [Google Scholar]
- Franceschinis, M.; Mauro, F.; Pastrone, C.; Spirito, M.A.; Rossi, M. Predictive monitoring of train wagons conditions using wireless network technologies. In Proceedings of the 2013 XXIV International Conference on Information, Communication and Automation Technologies (ICAT), Sarajevo, Bosnia and Herzegovina, 30 October–1 November 2013; pp. 1–8. [Google Scholar]
- Bissa, G.A.; Jayasudha, S.; Narmatha, R.; Rajmohan, B. Train Collision Avoidance System Using Vibration Sensors and Zigbee Technology. Int. J. Res. Eng. Adv. Technol. 2013, 1, 1–7. [Google Scholar]
- Ambellouis, S.; Bruyelle, J.L. Focus on Railway Transport. In Intelligent Video Surveillance Systems, 1st ed.; John Wiley & Sons: New York, NY, USA, 2012. [Google Scholar]
- Bocchetti, G.; Flammini, F.; Pappalardo, A. Dependable integrated surveillance systems for the physical security of metro railways. In Proceedings of the 2009 Third ACM/IEEE International Conference on Distributed Smart Cameras (ICDSC), Como, Italy, 30 August–2 September 2009; pp. 1–7. [Google Scholar]
- Li, B.; Tian, B.; Li, Y.; Xiong, G. Design and implementation of the networked video surveillance and management platform in Suzhou subway line 1. In Proceedings of the 2013 IEEE International Conference on Service Operations and Logistics, and Informatics, Dongguan, China, 28–30 July 2013; pp. 136–141. [Google Scholar]
- Flammini, F.; Marrone, S.; Mazzocca, N.; Pappalardo, A.; Pragliola, C.; Vittorini, V. Trustworthiness Evaluation of Multi-sensor Situation Recognition in Transit Surveillance Scenarios. In Proceedings of the International Conference on Availability, Reliability, and Security CD-ARES 2013: Security Engineering and Intelligence Informatics, Regensburg, Germany, 2–6 September 2013; pp. 442–456. [Google Scholar]
- Zhang, W. Study on Internet of Things application for High-speed Train Maintenance, Repair and Operation (MRO). In Proceedings of the National Conference on Information Technology and Computer Science (CITCS 2012), Lanzhou, China, 16–18 November 2012; pp. 8–12. [Google Scholar]
- Briola, D.; Caccia, R.; Bozzano, M.; Locoro, A. Ontologica: Exploiting ontologies and natural language for railway management. Design, implementation and usage examples. Int. J. Knowl. Based Intell. Eng. Syst. 2013, 17, 3–15. [Google Scholar] [CrossRef]
- Tutcher, J. Ontology-driven data integration for railway asset monitoring applications. In Proceedings of the 2014 IEEE International Conference on Big Data (Big Data), Washington, DC, USA, 27–30 October 2014; pp. 85–95. [Google Scholar]
- Huiling, F.; Nie, L.; Meng, L.; Sperry, B.R.; He, Z. A hierarchical line planning approach for a large-scale high speed rail network: The China case. Transp. Res. Part A Policy Pract. 2015, 75, 61–83. [Google Scholar]
- Yang, D.; Nie, L.; Tan, Y.; He, Z.; Zhang, Y. Working out an incomplete cyclic train timetable for high-speed railways by computer. WIT Trans. Built Environ. 2010, 114, 889–900. [Google Scholar]
- Wegele, S.; Corman, F.; D’Ariano, A. Comparing the Effectiveness of Two Real-time Train Rescheduling Systems in Case of Perturbed Traffic Conditions. WIT Trans. Built Environ. 2010, 103, 535–544. [Google Scholar]
- Ho, T.K.; Tsang, C.W.; Ip, K.H.; Kwan, K.S. Train service timetabling in railway open markets by particle swarm optimisation. Expert Syst. Appl. 2012, 39, 861–868. [Google Scholar] [CrossRef]
- Albrecht, A.R.; Panton, D.M.; Lee, D.H. Rescheduling rail networks with maintenance disruptions using Problem Space Search. Comput. Oper. Res. 2013, 40, 703–712. [Google Scholar] [CrossRef]
- Tan, Y.; Jiang, Z. A Branch and Bound Algorithm and Iterative Reordering Strategies for Inserting Additional Trains in Real Time: A Case Study in Germany. Math. Probl. Eng. 2015, 2015. [Google Scholar] [CrossRef]
- Ai, B.; Cheng, X.; Yang, L.; Zhong, D.; Ding, J.W.; Song, H. Social Network Services for Rail Traffic Applications. IEEE Intell. Syst. 2014, 29, 63–69. [Google Scholar] [CrossRef]
- Stelzer, A.; Englert, F.; Oetting, A.; Steinmetz, R. Information Exchange for Connection Dispatching. In Euro-Zel 2013; Universitat Zilina: Zilina, Slovakia, 2013; pp. 222–230. [Google Scholar]
- Finžgar, L.; Trebar, M. Use of NFC and QR code identification in an electronic ticket system for public transport. In Proceedings of the 2011 19th International Conference on Software, Telecommunications and Computer Networks, Split, Croatia, 15–17 September 2011; pp. 1–6. [Google Scholar]
- Rail Passengers Pilot Bluetooth and Geolocation Service for Ticket-Free Travel. Available online: https://www.nfcworld.com/2017/01/23/349578/rail-passengers-pilot-bluetooth-geolocation-service-ticket-free-travel/ (accessed on 1 April 2017).
- Scholten, J.; Westenberg, R.; Schoemaker, M. Sensing train integrity. In Proceedings of the IEEE Sensors 2009 Conference, Christchurch, New Zealand, 25–28 October 2009. [Google Scholar]
- Zarri, G.P.; Sabri, L.; Chibani, A.; Amirat, Y. Semantic-based industrial engineering: Problems and solutions. In Proceedings of the 2010 International Conference on Complex, Intelligent and Software Intensive Systems, Krakow, Poland, 15–17 February 2010; pp. 1022–1027. [Google Scholar]
- Wang, N.; Meng, Q.; Zheng, B.; Li, T.; Ma, Q. Research on linear wireless sensor networks used for online monitoring of rolling bearing in freight train. J. Phys. Conf. Ser. 2011, 305, 012024. [Google Scholar] [CrossRef]
- Casola, V.; Esposito, M.; Mazzocca, N.; Flammini, F. Freight Train monitoring: A Case-Study for the pSHIELD Project. In Proceedings of the 2012 Sixth International Conference on Innovative Mobile and Internet Services in Ubiquitous Computing, Palermo, Italy, 4–6 July 2012; pp. 597–602. [Google Scholar]
- Casola, V.; De Benedictis, A.; Drago, A.; Mazzoca, N. SeNsiM-SEC: Secure sensor networks integration to monitor rail freight transport. Int. J. Syst. Syst. Eng. 2013, 4. [Google Scholar] [CrossRef]
- Tutumluer, E.; Stark, T.D.; Mishra, D.; Hyslip, J.P. Investigation and Mitigation of Differential Movement at Railway Transitions for US High Speed Passenger Rail and Joint Passenger/Freight Corridors. In Proceedings of the 2012 Joint Rail Conference JRC2012, Philadelphia, PA, USA, 17–19 April 2012; pp. 75–84. [Google Scholar]
- Crevier, B.; Cordeau, J.-F.; Savard, G. Integrated operations planning and revenue management for rail freight transportation. Transp. Res. Part B Methodol. 2012, 46, 100–119. [Google Scholar] [CrossRef]
- Bilegan, I.C.; Brotcorne, L.; Feillet, D.; Hayel, Y. Revenue management for rail container transportation. EURO J. Transp. Logist. 2015, 4, 261–283. [Google Scholar] [CrossRef]
- Sirikijpanichkul, A.; Van Dam, K.H.; Ferreira, L.; Lukszo, Z. Optimizing the location of intermodal freight hubs: An overview of the agent based modelling approach. J. Transp. Syst. Eng. Inform. Technol. 2007, 7, 71–81. [Google Scholar] [CrossRef]
- Luo, T.; Gao, L.; Akçay, Y. Revenue Management for Intermodal Transportation: The Role of Dynamic Forecasting Production and Operations management. Prod. Oper. Manag. 2016, 25, 1658–1672. [Google Scholar] [CrossRef]
- Wang, X. Stochastic resource allocation for containerized cargo transportation networks when capacities are uncertain. Transp. Res. Part E Logist. Transp. Rev. 2016, 93, 334–357. [Google Scholar] [CrossRef]
- Masoud, M.; Kent, G.; Kozan, E.; Liu, S. A New Multi-Objective Model to Optimise Rail Transport Scheduler. J. Transp. Technol. 2016, 6, 86–98. [Google Scholar] [CrossRef]
- Dominguez, M.; Fernandez, A.; Cucala, A.P.; Blanquer, J. Efficient design of automatic train operation speed profiles with on board energy storage devices. WIT Trans. Built Environ. 2010, 114, 509–520. [Google Scholar]
- Guo, B.Y.; Du, W.; Mao, Y.J. Research on the simulation of an Automatic Train over speed Protection driver-machine interface based on Model Driven Architecture. WIT Trans. Built Environ. 2010, 114, 13–22. [Google Scholar]
- Salmane, H.; Khoudour, L.; Ruichek, Y. A video-analysis-based railway-road safety system for detecting hazard situations at level crossings. IEEE Trans. Intell. Transp. Syst. 2015, 16, 596–609. [Google Scholar] [CrossRef]
- Govoni, M.; Guidi, F.; Vitucci, E.M.; Espoti, V.D.; Tartarini, G.; Dardari, D. Ultra-wide bandwidth systems for the surveillance of railway crossing areas. IEEE Commun. Mag. 2015, 53, 117–123. [Google Scholar] [CrossRef]
- Goverde, R.M.P.; Meng, L. Advanced monitoring and management information of railway operations. J. Rail Transp. Plan. Manag. 2011, 1, 69–79. [Google Scholar] [CrossRef]
- Kecman, P.; Goverde, R.M.P. Online Data-Driven Adaptive Prediction of Train Event Times. IEEE Trans. Intell. Transp. Syst. 2015, 16, 465–474. [Google Scholar] [CrossRef]
- Kecman, P.; Goverde, R.M.P. Process mining of train describer event data and automatic conflict identification. In Computers in Railways XIII: Computer System Design and Operation in the Railway and Other Transit Systems; Brebbia, C.A., Tomii, N., Mera, J.M., Eds.; WIT Press: Southampton, UK, 2012; pp. 227–238. [Google Scholar]
- Corman, F.; Quaglietta, E. Closing the loop in real-time railway control: Framework design and impacts on operations. Transp. Res. Part C Emerg. Technol. 2015, 54, 15–39. [Google Scholar] [CrossRef]
- Samà, M.; D’Ariano, A.; Corman, F.; Pacciarelli, D. A variable neighbourhood search for fast train scheduling and routing during disturbed railway traffic situations. Comput. Oper. Res. 2017, 78, 480–499. [Google Scholar] [CrossRef]
- Beugin, J.; Filip, A.; Marais, J.; Berbineau, M. Galileo for railway operations: Question about the positioning performances analogy with the RAMS requirements allocated to safety applications. Eur. Transp. Res. Rev. 2010, 2, 93–102. [Google Scholar] [CrossRef]
- Lu, D.; Schnieder, E. Performance Evaluation of GNSS for Train Localization. IEEE Trans. Intell. Transp. Syst. 2015, 16, 1054–1059. [Google Scholar] [CrossRef]
- Aboelela, E.; Edberg, W.; Papakonstantinou, C.; Vokkarane, V. Wireless Sensor Network Based Model for Secure Railway Operations. In Proceedings of the 25th IEEE International Conference on Performance, Computing, and Communications Conference, Phoenix, AZ, USA, 10–12 April 2006. [Google Scholar]
- Daliri, Z.S.; Shamshirband, S.; Besheli, M. Railway security through the use of wireless sensor networks based on fuzzy logic. Int. J. Phys. Sci. 2011, 6, 448–458. [Google Scholar]
- Wang, D.; Yiqing, N. Wireless Sensor Networks for Earthquake Early Warning Systems of Railway Lines. In Proceedings of the 1st International Workshop on High-Speed and Intercity Railways, Shenzhen/Hong Kong, China, 19–22 July 2011; pp. 417–426. [Google Scholar]
- Xun, J.; Yang, X.; Ning, B.; Tang, T.; Wang, W. Coordinated Train Control In A Fully Automatic Operation System For Reducing Energy Consumption Transaction. WIT Trans. Built Environ. 2012, 127, 3–13. [Google Scholar]
- Grudén, M.; Westman, A.; Platbardis, J.; Hallbjörner, P.; Rydberg, A. Reliability experiments for wireless sensor networks in train environment. In Proceedings of the 2009 European Wireless Technology Conference, Rome, Italy, 28–29 September 2009; pp. 37–40. [Google Scholar]
- Hamid, H.A.; Nicholson, G.L.; Douglas, H.; Zhao, N.; Roberts, C. Investigation into train positioning systems for saving energy with optimised train trajectories. In Proceedings of the 2016 IEEE International Conference on Intelligent Rail Transportation (ICIRT), Birmingham, UK, 23–25 August 2016; pp. 460–468. [Google Scholar]
- Bocharnikov, Y.V.; Tobias, A.M.; Roberts, C.; Hillmansen, S.; Goodman, C.J. Optimal driving strategy for traction energy saving on DC suburban railways. IET Electr. Power Appl. 2007, 1, 675–682. [Google Scholar] [CrossRef]
- Wu, Y.; Qiu, B.; Wei, Z.; Weng, J. Secure Subway Train-to-Train Communications via GSM-R Communication Systems. In Proceedings of the 2016 IEEE 83rd Vehicular Technology Conference (VTC Spring), Nanjing, China, 15–18 May 2016; pp. 1–5. [Google Scholar]
- Chang, S.; Cai, S.; Seo, H.; Hu, Y. Key Updates at Train Stations: Two-Layer Dynamic Key Update Scheme for Secure Train Communications. In Proceedings of the SecureComm 2016, Guanazhou, China, 10–12 October 2016. [Google Scholar]
- Bennetts, C.K.; Charles, B.M. Between Protection and Pragmatism: Passenger Transport Security and Public Value Trade-Offs. Int. J. Public Adm. 2016, 39, 26–39. [Google Scholar] [CrossRef]
- Greenberg, M.; Lioy, P.; Ozbas, B.; Mantell, N.; Isukapalli, S.; Lahr, M.; Altiok, T.; Bober, J.; Lacy, C.; Lowrie, K.; et al. Passenger rail security, planning, and resilience: Application of network, plume, and economic simulation models as decision support tools. Risk Anal. 2013, 33, 1969–1986. [Google Scholar] [CrossRef] [PubMed]





| Characteristics | Urban | Urban/Inter-City | Inter-City | High-Speed |
|---|---|---|---|---|
| Maximum speed (kph) | s ≤ 70 | 70 < s ≤ 160 | 160 < s < 250 | ≥250 |
| Line length (km) | l ≤ 20 | 20 < l < 100 | 100 ≤ l < 250 | l ≥ 250 |
| Parallel tracks (units) | 1 | 2 | 3 | 4 |
| Rolling stock | Single | Similar | Mixed | Very Mixed |
| Stock types | 1 | 2–4 | 5–8 | 9+ |
| Train stations | 1–5 | 6–20 | 21–50 | 51+ |
| Operators | 1 | 2 | 3–5 | 6+ |
| Passengers (per km of line) | n < 100,000 | 100,000 ≤ n < 200,000 | 200,000 ≤ n < 500,000 | n ≥ 500,000 |
| Range of services | Single | Small diversity | Multiple variances | Extremely varied |
| Parameter | GSM-R | P25 | TETRA | 802.11 | WiMAX | UMTS | LTE-R | RoF | LCX | Satellite | FLASH-OFDM |
|---|---|---|---|---|---|---|---|---|---|---|---|
| Frequency | DL: 921–925 MHz, UL: 876–880 MHz | 700 MHz | 400 MHz | 2.4/5.8 GHz | 2.4/2.5/3.5 GHz | 800/910 MHz, 2.1 GHz | 450 MHz, 800 MHz, 1.4 GHz and 1.8 GHz | Variable | Variable | Limited | 450 MHz |
| Channel bandwidth | 200 kHz | 12.5 kHz | 25 kHz | 20–40 MHz | 1.3–20 MHz | 5 MHz | 1.4–100 MHz | 10–100 MHz | 30–1000 MHz | >20 MHz | 1.5–5 MHz |
| Peak data rate | 172 Kbps | 40–100 Kbps | 5–10 Kbps | >10 Mbps | >30 Mbps | >2 Mbps (stationary) >384 kbps (mobile) | DL: 50 Mbps, UL: 10 Mbps | 1–10 Gbps | 1–10 Mbps | >2 Mbps | DL: 5.3 Mbps, UL: 1.8 Mbps |
| All-IP in native mode | Not standalone | No | No | Yes | Yes | Yes | Yes | Yes | Yes | Yes | Yes |
| Handover mechanism | Standard | Standard | Standard | Proprietary | Standard | Standard | Standard, soft (no data loss) | Standard | Standard | Variable | Proprietary |
| Modulation multiplexing | GMSK TDMA | 4FSK | DPSK TDMA | QPSK, QAM | BPSK, QPSK, 16-QAM | PSK | QPSK, 16-QAM and 64-QAM (OFDM, SCFDMA) | QPSK, 16-QAM (OFDM) | Std. and OFDM | FSK-PSK | OFDM |
| Maturity | Mature | Mature in US | Mature | Widely adopted | Mature, lead to WiMAX 2 | Mature | Emerging | Concepts like ’moving cell’ | Mature (N700) | Mature but costly | Mature |
| Market support | Until 2025–2030 | US | Almost obsolete | Yes | Decreasing support | Moving to LTE | Building standards | Mature | Japan, Europe | Europe (Thalys, SNCF) | Flarion |
| Wireless Technology | Robustness | Real-Time Performance | Range | Link Throughput | Network Scalability | Power Awareness |
|---|---|---|---|---|---|---|
| IEEE 802.11 | ||||||
| IEEE 802.15.4 | ||||||
| Zigbee | ||||||
| Zigbee Pro | ||||||
| IEEE 802.15.1 | ||||||
| Bluetooth | ||||||
| WirelessHART | ||||||
| ISA 100.11a | ||||||
| WISA |
| Service Group | Type of Service | Cab | ETCS Data Only | General Purpose | Operational | Shunting |
|---|---|---|---|---|---|---|
| Voice-Call | Point-to-point | MI | NA | M | M | M |
| Public emergency | M | NA | M | M | M | |
| Broadcast | M | NA | M | M | M | |
| Group | MI | NA | M | M | M | |
| Multi-party | MI | NA | O | O | M | |
| Data | Text message | MI | NA | M | M | M |
| General data applications | M | O | O | O | O | |
| Automatic fax | O | NA | O | O | O | |
| ETCS train control | NA | MI | NA | NA | NA | |
| Specific features | Functional addressing (FA) | MI | NA | M | M | M |
| Location dependent addressing (LDA) | MI | M | O | O | O | |
| Direct mode | NA | NA | NA | NA | NA | |
| Shunting mode | MI | NA | NA | NA | M | |
| Multiple driver communications within the same train | MI | NA | NA | NA | NA | |
| Railway emergency calls | MI | NA | O | M | M |
| Call Type | Call Set-Up Time |
|---|---|
| Railway emergency call | <4 s (M) |
| High priority group calls | <5 s (M) |
| Group calls between drivers in the same area | <5 s (M) |
| All operational and high priority mobile-to-fixed calls not covered by the above | <5 s (O) |
| All operational and high priority fixed-to-mobile calls not covered by the above | <7 s (O) |
| All operational mobile-to-mobile calls not covered by the above | <10 s (O) |
| All other calls | <10 s (O) |
| Requirements | Value |
|---|---|
| Connection establishment delay of mobile originated calls | s (95%), ≤ 10 s (100%) |
| Connection establishment error ratio | (100%) |
| Connection loss rate | /h (100%) |
| Maximum end-to-end transfer delay (of 30 byte data block) | ≤ 0.5 s (99%) |
| Transmission interference period | s (95%), s (99%) |
| Error-free period | s (95%), s (99%) |
| Network registration delay | ≤ 30 s (95%), ≤ 35 s (99%), ≤ 40 s (100%) |
| Call-setup time | ≤ 10 s (100%) |
| Emergency call-setup time | ≤ 2 s (100%) |
| Duration of transmission failures | < 1 s (99%) |
| Parameter | GSM-R | LTE-R |
|---|---|---|
| All-IP in native mode | No | Yes |
| Frequency | DL: 921–925 MHz, UL: 876–880 MHz | 450 MHz, 800 MHz, 1.4 GHz and 1.8 GHz |
| Bandwidth | 0.2 MHz | 1.4–20 MHz |
| Modulation | GMSK | QPSK and 16-QAM |
| Peak data rate | DL/UL: 172 Kbps | DL: 50 Mbps, UL: 10 Mbps |
| Peak spectral efficiency | 0.33 bps/Hz | 2.55 bps/Hz |
| Cell range | 8 Km | 4–12 Km |
| Cell configuration | Single sector | Single sector |
| Data transmission | Requires voice call connection | Packet switching, UDP data |
| Packet retransmission | No (serial data) | Reduced (UDP packets) |
| MIMO | No | 2 × 2 |
| Mobility | 500 Km/h | 500 Km/h |
| Handover success rate | ≥ 99.5% | ≥ 99.9% |
| Handover type | Hard | Soft (no data loss) |
| Railway Requirements | Implementation |
|---|---|
| General specs. |
|
| Voice |
|
| eMLPP |
|
| Call related |
|
| LDA |
|
| Phase | 2008–2017 | 2018 | 2019 | 2020 | 2021 | 2022 | 2023 | 2024 | 2025 | 2026 | 2027 | 2028 | 2029 | 2030 |
|---|---|---|---|---|---|---|---|---|---|---|---|---|---|---|
| System definition | ||||||||||||||
| Transition strategy | ||||||||||||||
| Develop new-generation terminals | ||||||||||||||
| New-generation terminal trials | ||||||||||||||
| New-generation terminal roll-out | ||||||||||||||
| New-generation infrastructure trials | ||||||||||||||
| New-generation infrastructure transition | ||||||||||||||
| Transition complete |
| Parameter | Expected Evolution [59] |
|---|---|
| Organizational model | In Europe, the scenario will not change substantially. Regulation for all member states will come from the EU, but overall responsibility will continue to be held at a national level. |
| Voice requirements | It may change over time. Some stakeholders have indicated some interest in making use of voice communications which are barely used today (e.g., for communications with train crew and/or passenger announcements independently of the communications between driver and controller). Some of the voice functions of GSM-R, such as the REC, may cease to be critical voice requirements if alternative solutions are available (e.g., if the emergency call and halt to train movement is handled through data/signaling). |
| ETCS | It currently uses GSM circuit-switched data and it is being evolved to allow the operations over IP packet networks. ETCS operation over GSM-R GPRS is ongoing. |
| Signaling requirements | It will not change substantially over the next 15+ years. |
| Communications | The technologies in use will continue to change rapidly with a major evolution in networks, services and devices over 3–5 year cycles. |
| Applications | The demand for more data applications will increase. Innovative services needed to increase profits. |
| Radio spectrum | In key bands, spectrum for mobile use will continue to be in high demand, becoming increasingly scarce and costly to acquire. |
| Service | Reference | Techniques | Main Contributions |
|---|---|---|---|
| Predictive maintenance | Rabatel et al. [64] | Expert systems | Anomaly detection in complex maintenance operations. Precision is in all cases above 90% limiting both the number of false alarms and the number of undetected anomalies. |
| Thaduri et al. [65] | State-of-the-art, analytics, sensor fusion and Big Data | Precise location of a heavy freight train and its main parameters. | |
| Firlik et al. [66] | Sensors, optimization procedures | Adjust the maintenance needs and track speed limits dynamically using embedded sensors. Experimental results of the implementation. | |
| Soh et al. [67] | State-of-the-art | Different strategies for preventive maintenance scheduling problem: hybrid genetic algorithms, ontology-based modeling, heuristic approaches and strategic gang scheduling. | |
| Nunez et al. [68] | Big Data | Maintenance decisions regarding railway tracks, all parts of the track can be monitored with appropriate intervals while maintaining the processing load within feasible limit. | |
| Turner et al. [69,70] | Expert systems, DSS, ontologies | Knowledge based systems to develop a prototype for maintenance scheduling. | |
| Canete et al. [71,72] | WSN, Zigbee | Monitoring system for slab track infrastructures using an energy consumption optimization strategy. | |
| Xu et al. [73] | WSN, remote monitoring | Monitor the slope deformation, the variation in the internal stress and the PPV (Peak Particle Velocity) in an existing slope adjacent to a railway track. | |
| Flammini et al. [74] | WSN | Early warning system for infrastructure surveillance and threat detection. | |
| Sa et al. [75] | Shapelet algorithms | Detecting replacement of Railway Point Machines (RPMs) using an electric current sensor. | |
| Ngigi et al. [76] | State-of-the-art | Applications of modern predictive control methods, analysis tools and techniques for condition monitoring systems. | |
| Saa et al. [77] | Ontologies, knowledge rules-based system | Tool to design complex infrastructures. | |
| Advanced monitoring | Ostachowicz et al. [78] | State-of-the-art | Trends in SHM |
| Kouroussis et al. [79] | State-of-the-art | Overview about the static and dynamic behaviour of ballasted railway tracks in SHM. Estimation of stress transfer from the train passage to the track using predictive numerical models. | |
| Aygün et al. [80] | State-of-the-art, WSN | General applications, SHM network topology and deployments, hardware/software properties, communication protocols and standards; and energy harvesting solutions. | |
| Wang et al. [81] | State-of-the-art, WSN | Integration of different types of sensors for SHM. | |
| Giannoulis et al. [82] | State-of-the-art, WSN | Qualitative and quantitative analysis of WSN requirements, accurate timing and synchronized sensing for high sampling rate sensors. | |
| Kolakowski et al. [83] | Sensors, ultrasonic probeheads, numerical models | Tests over a railway truss bridge. | |
| Lai et al. [84] | Sensors | Development and experimental results of a liquid level sensor based on a fiber Bragg grating for monitoring differential settlement of railway track. | |
| Berlin et al. [85] | WSN, feature extraction | Analysis of the vibration patterns caused by trains passing by. | |
| Chen et al. [86] | Sensors, optical imaging, knowledge-based systems | Monitor rail damage in the turnout zone. | |
| Hodge et al. [87] | State-of-the-art Sensors, WSN | Review of network design for condition monitoring. | |
| Chen et al. [88] | High-level programming abstraction, WSN, middleware | Practical application for SHM, results obtained using the Cooja simulator. | |
| Val et al. [10] | WSN | Time-synchronized network for SHM, the design includes channel measurements, network topology and architecture, physical and MAC layer design and network discovery. Performance evaluation show maximum sampling synchronization jitter values within 1 s for sensor nodes belonging the same base station, and 2 s for nodes of different base stations. | |
| Li et al. [89] | Artificial intelligence, dynamic programming and genetic algorithms | Modeling the physical topology optimization for SHM. | |
| Bischoff et al. [90] | WSN | Bridge structural monitoring based on events to achieve energy efficient operation. | |
| Franceschinis et al. [91] | WSN | Predictive monitoring of train wagon conditions. Performance, based on ns-2 simulation results, suggests that the combined use of WSN and Wi-Fi in a hierarchical architecture is adequate for long trains (e.g., several coaches) and a large number of sensing nodes. | |
| Anjali et al. [92] | WSN | Zigbee-based collision avoidance system that relies on vibration sensors. | |
| Video security | Ambellouis et al. [93] | State-of-the-art | Analysis of surveillance systems, architectures, detection and analysis of complex events, onboard surveillance, applications to railway transport and review of the main worldwide projects. |
| Bochetti et al. [94] | Video analytics, artificial intelligence | Security management system integrating heterogeneous intrusion detection, access control, intelligent video-surveillance and sound detection devices. Probability of detection of at least the 80% for most alarms (including motion detection, unattended luggage, yellow line crossing) and a false alarm rate of less 10 nuisance alarms per day. | |
| Li et al. [95] | System framework | Comprehensive video surveillance and management platform, successfully applied in the operation of Suzhou Subway Line 1. | |
| Flammini et al. [96] | Bayesian networks | Framework with detection models for the evaluation of threat detection. | |
| Operations | Zhang et al. [97] | IoT, complex event processing | Design of Electric Multiple Unit (EMU) IoT-system oriented to Maintenance, Repair and Operation (MRO) including holographic train visualization and alerts. |
| Briola et al. [98] | Ontology, natural language processing | Management of data collected from the centralized traffic control, improvement of the user interface through the exploitation of natural language queries. | |
| Tutcher et al. [99] | Ontology, natural language processing | Asset Monitoring As A Service (AMaAS). | |
| Fu et al. [100] | Decision support system, heuristics | Integrated hierarchical approach for creating line plans | |
| Yang et al. [101] | Human-computer interaction, mathematical models | System for completing cyclic train timetables in high-speed railway scenarios | |
| Wegele et al. [102] | Decision support systems, rescheduling algorithms | Dispatching support tools for re-ordering trains in case of delays. | |
| Ho et al. [103] | Particle Swarm optimization (PSO) | The performance of PSO is evaluated by comparing the service quality of the resulting timetables obtained from a sequential timetable generation approach. | |
| Albrecht et al. [104] | Heuristics | Space search to re-schedule timetable in case of infrastructure maintenance to minimize total delay and maximum train delay. | |
| Tan et al. [105] | Discrete-event optimization model | Optimization algorithm for the real-time management of a complex rail network. | |
| PIS | Ai et al. [106] | State-of-the-art | Combination of passenger loading information from trains with social networking. |
| Stelzer et al. [107] | Architecture design | Information exchange for connection dispatching, optimization of the interchange times for existing connections in intermodal transport. | |
| Fingar et al. [108] | Sensors, RFID, QR and NFC | Solution that enables the use of phones for acquiring electronic public transport ticket. | |
| Chiltern Railways [109] | Sensors, bluetooth | Application that open gates and determine the journeys taken. | |
| FIS | Scholten et al. [110] | WSN | Monitoring integrity of cargo trains. |
| Zarri et al. [111] | Business rules, knowledge representation, W3C languages | Checking rail transport of hazardous materials. | |
| Nan et al. [112] | WSN | Monitoring of rolling bearing in freight trains, comparison of different routing protocols and use of data compression and coding schemes based on lifting integer wavelet and Embedded Zerotree Wavelet (EZW) algorithms. | |
| Casola et al. [113,114] | WSN, embedded systems, cryptography | Monitoring of freight trains transporting hazardous materials. Analysis on network performance by measuring the packet loss rate on different nodes in two working conditions: train standing in the station and train running. | |
| Tumuler et al. [115] | Instrumentation, numerical analysis | Performance monitoring of track transitions under different loading environments. Identification of different factors contributing towards this differential movement, as well as development of design and maintenance strategies to mitigate the problem. | |
| Crevier et al. [116] | Operations planning, bilevel optimization | Revenue management for rail freight using bilevel mathematical formulation which encompasses pricing decisions and network planning. | |
| Bilegan et al. [117] | Multi-commodity flow problem, probabilistic mathematical model | Revenue management policy to dynamically accept/reject transportation requests in favor of forecasted demands with higher potential profit. | |
| Sirikijpanichkul et al. [118] | Agent-based modelling, ontologies | Model for evaluating decisions on the positioning of road-rail inter-modal freight hubs. | |
| Luo et al. [119] | Dynamic forecasting, stochastic comparison | Revenue management in intermodal transportation. | |
| Wang et al. [120] | Stochastic resource allocation | Resource management for containerized cargo transportation. | |
| Masoud et al. [121] | Mixed integer programming, heuristics | Scheduling optimization of the performance of sugarcane rail transport system. | |
| Autonomous systems, safety assurance and signaling systems | Dominguez et al. [122] | ATO speed profile | A computer aided procedure for the design of optimal speed profiles for automatic subway and light rail systems. The newly designed profiles result in 20% of savings versus the one already in use. Taking into account the implementation of an on board storage device, up to 47.5% of savings could be expected. |
| Guo et al. [123] | ATP driver-machine interface, GUI model | Interface for controlling over-speeding automatically. | |
| Salmane et al. [124] | Dempster–Shafer, hidden Markov model | Detecting hazard situations at level crossings with video analytics. | |
| Govoni et al. [125] | State-of-the-art, fixed object scanner algorithm | Surveillance of railway crossing areas with UWB. | |
| Goverde and Meng [126] | Data collection and processing | Detection of conflicts due to timetable flaws or capacity bottlenecks. | |
| Kecman et al. [127] | Timed-event graph model, prediction algorithm | Model for predicting accurately the timing of certain train events. | |
| Kecman et al. [128] | Process mining | Automatic identification of route conflicts with conflicting trains, arrival and departure times/delays at stations, and train paths on track section and blocking time level. | |
| Corman et al. [129] | Advanced mathematical models, automatic tools for rescheduling traffic in real-time | Real-time control of railway traffic. | |
| Sama et al. [130] | Alternative graph, disjunctive programming, metaheuristic algorithms | Fast scheduling and routing trains in complex and busy railway networks. | |
| Marais et al. [21] | State-of-the-art | GNSS-based solutions for signaling applications. | |
| Lu et al. [132] | Stochastic Petri net model | GNSS and sensor fusion in train localization. | |
| Aboelela et al. [133] | WSN, fuzzy data aggregation | Multi-layered and multi-path routing architecture to predict inclinations in track. | |
| Daliri et al. [134] | WSN, fuzzy logic, sensors | Image processing and electromagnetic detection of hazardous objects. | |
| Wang et al. [135] | WSN | Monitoring system for early earthquake detection. | |
| Wu et al. [140] | Key management protocols, cryptography | Secure train-to-train communication schemes: autonomous train-to-train channel with asymmetric cryptographic primitives and quasi-autonomous train-to-train channel with symmetric cryptographic primitives. | |
| Chan et al. [141] | Key update scheme | Secure key establishment for train-to-infrastructure networking. | |
| Bennetts et al. [142] | State-of-the-art | Securing railways: plans against the identified threats. | |
| Greenberg et al. [143] | Simulation tools | Models that replicate rail passenger traffic flows, model to trace chemical plumes released by a slow-moving freight train, model that estimates the regional economic consequences of a variety of rail-related hazard events. | |
| Energy efficiency | Xun et al. [136] | Analytical methods of coordinated train control | Fully automatic operation system by modifying the running time between adjacent stations. |
| Gruden et al. [137] | WSN, remote sensing, energy scavenging | Monitoring the wheel bearings, the number of successfully transmitted messages per day is in average about 92%, lost messages are caused by fading dips or mechanical damages of the sensors. | |
| Hamid et al. [138] | Genetic algorithms | Design of an optimized train trajectory, energy by up to around 25% can be saved. | |
| Bocharnikov et al. [139] | Genetic algorithms | Optimal train trajectories in electrically powered suburban railways. Energy savings of up to 40% may be achieved for a 10% increase in journey time. |
© 2017 by the authors. Licensee MDPI, Basel, Switzerland. This article is an open access article distributed under the terms and conditions of the Creative Commons Attribution (CC BY) license (http://creativecommons.org/licenses/by/4.0/).
Share and Cite
Fraga-Lamas, P.; Fernández-Caramés, T.M.; Castedo, L. Towards the Internet of Smart Trains: A Review on Industrial IoT-Connected Railways. Sensors 2017, 17, 1457. https://doi.org/10.3390/s17061457
Fraga-Lamas P, Fernández-Caramés TM, Castedo L. Towards the Internet of Smart Trains: A Review on Industrial IoT-Connected Railways. Sensors. 2017; 17(6):1457. https://doi.org/10.3390/s17061457
Chicago/Turabian StyleFraga-Lamas, Paula, Tiago M. Fernández-Caramés, and Luis Castedo. 2017. "Towards the Internet of Smart Trains: A Review on Industrial IoT-Connected Railways" Sensors 17, no. 6: 1457. https://doi.org/10.3390/s17061457
APA StyleFraga-Lamas, P., Fernández-Caramés, T. M., & Castedo, L. (2017). Towards the Internet of Smart Trains: A Review on Industrial IoT-Connected Railways. Sensors, 17(6), 1457. https://doi.org/10.3390/s17061457
