A Quantitative Risk Assessment Model Involving Frequency and Threat Degree under Line-of-Business Services for Infrastructure of Emerging Sensor Networks
Abstract
:1. Introduction
- The efforts of both elementary intrusion and intrusion trace are quantified based on the evaluation for security situation of networked systems.
- The subjective risk is determined based on Shannon entropy of experts’ scoring.
- QRAM involving frequency and threat degree is proposed to quantify LoBSs’ risk based on VaR.
2. Related Works
2.1. User Behavior Analysis and Prediction
2.2. User Behavior Analysis and Trust Management
2.3. User Behavior Risk Assessment and Trust Management
3. Preliminaries
3.1. Definitions
3.2. Shannon Entropy
3.3. Historical Simulation Method of Value at Risk
4. The Intrusion Effort Involving Frequency and Threat Degree
4.1. The Overall Framework to Assess the Intrusion Effort
- Step 1
- The threat level of malicious act is graded and quantified by the threat index.
- Step 2
- Amending the network security situation assessment model, the elementary intrusion threat is calculated.
- Step 3
- By combining with the duration which is normalized, the elementary intrusion effort is calculated.
- Step 4
- By combining the time window frequency, the intrusion trace effort is calculated.
4.2. Threat Degree of Elementary Intrusion
4.3. Elementary Intrusion Effort under Threat Degree
4.4. Intrusion Trace Efforts under Frequency Conditions
4.5. The Algorithms of Intrusion Effort
- Step 1
- The time window is set, and the duration of elementary intrusions is obtained one by one according to the final data file in the Handel Data.
- Step 2
- The harm degree of a malicious act is graded based on Snort user manual and quantified in equidistant divisions.
- Step 3
- The elementary intrusion effort under threat degree is quantified based on network security situation assessment model, in which the influence coefficient of risk indexes is amended.
- Step 4
- Based on the elementary intrusion effort, the intrusion trace effort under frequency is quantified based on multiple behavior information fusion.
| Algorithm 1: Intrusion trace effort algorithm |
| Input: TimeInterval, SourceFilePath, TargetFilePath. Output: TargetFileData. 1. Read SourceFile using the class of BufferedReader; 2. Assign by SourceFile to the variables of Begin, Last, and Degree, whose types are respectively Stack < Integer >, Stack < Double >, Stack < Float >; 3. Set TimeInterval by expert and assign to the variable of Interval; 4. The time is initialized as follows: 5. public int getInitial(){ 6. int time = begin.get(0); 7. int result = time/5; 8. int initial = result*5; 9. return initial;} 10. The elementary intrusion effort is calculated as follows: 11. int time = getInitial(); 12. int ptime = time + (getInterval() − 1); 13. for (int j = 0; j < begin.size(); j++){ 14. if ((begin.get(j) <= ptime&&begin.get(j) > time)||(begin.get(j) > (time + 60)&&begin.get(j) < 60)){ 15. rate++; 16. The algorithm to calculate the occurrence number of different threat level attacks; 17. The algorithm to calculate the threat degree of elementary intrusion; 18. The algorithm to calculate the elementary intrusion effort integrating last and threat degree; 19. e += ElemEffort;} 20. else { 21. if (rate ! = 0){ 22. Calculate tracep;} 23. else { 24. tracep = 0;} 25. Store the values of tracep and rate on the stack; 26. Based on the time windows, the elementary intrusions is divided into the intrusion trace. The intrusion trace effort is calculated as follow: 27. Write into the file of TargetFile; 28. Initialization the parameters of rate, e, unknown, lowest, low, medium, high is 0; 29. time = ptime; 30. ptime += getInterval(); 31. if (ptime > 59) { 32. time = time - 60; 33. ptime = ptime - 60;} 34. j =j - 1;}} |
| Algorithm 2: The occurrence number of threat level attacks algorithm |
| Input: ThreatDegree. Output: The Stack of Integer value. 1. if the input value is 0.2, then{ 2. unknown++; 3. push (unknown);} 4. else if the input value is 0.4, then{ 5. verylow++; 6. push (verylow++);} 7. else if the input value is 0.6, then{ 8. low++; 9. push (low);} 10. else if the input value is 0.8, then{ 11. medium++; 12. push (medium);} 13. else if the input value is 1.0, then{ 14. high++; 15. push(high);} 16. else printf (“the value is illegal”); 17. reuturn value. |
| Algorithm 3: The threat degree of elementary intrusion algorithm |
| Input: The Stack of Integer value. Output: threat. 1. The number of different priorities attack from different source at the same time is stored in the object value; 2. h = value.get(4); 3. m = value.get(3); 4. l = value.get(2); 5. lst = value.get(1); 6. k = value.get(0); 7. for (int i = 0; i < 5; i++){ 8. sum1 = h*Math.pow(10, 5*1) + m*Math.pow(10, 4*0.8) + l*Math.pow(10, 3*0.6) + lst*Math.pow(10, 2*0.4) + k*Math.pow(10, 1*0.2); 9. int sum = h + m + l + lst +k; 10. if(sum==0){ 11. return 0;}} 12. double weight = sum1/(sum*100); 13. double threat = Math.pow(10, weight); 14. Return threat. |
| Algorithm 4: The elementary intrusion effort integrating last and threat degree algorithm |
| Input: TimeLast, ThreatDegree. Output: ElemEffort. 1. The dimensionless of attack duration last is treated: 2. last = lasttime/Math.pow(10, j); 3. ElemEffort = threat + last; 4. Return ElemEffort. |
5. A Quantitative Risk Assessment Model Involving Frequency and Threat Degree
5.1. Line-of-Business Services’ Risk involving Frequency and Threat Degree
5.1.1. An Objective Risk Evaluation Method
- (1)
- The objective risk Io = 10, if Tracep ≥ 90%;
- (2)
- The objective risk Io = 9, if 90% > Tracep ≥ 80%;
- (3)
- The objective risk Io = 8, if 80% > Tracep ≥ 70%;
- (4)
- The objective risk Io = 7, if 70% > Tracep ≥ 60%;
- (5)
- The objective risk Io = 6, if 60% > Tracep ≥ 50%;
- (6)
- The objective risk Io = 5, if 50% > Tracep ≥ 40%;
- (7)
- The objective risk Io = 4, if 40% > Tracep ≥ 30%;
- (8)
- The objective risk Io = 3, if 30% > Tracep ≥ 20%;
- (9)
- The objective risk Io = 2, if 20% > Tracep ≥ 10%;
- (10)
- The objective risk Io = 1, if 10% > Tracep ≥ 0.
5.1.2. A Subjective Risk Evaluation Method
5.1.3. A Comprehensive Risk Evaluation Method
5.2. A Quantitative Risk Assessment Model
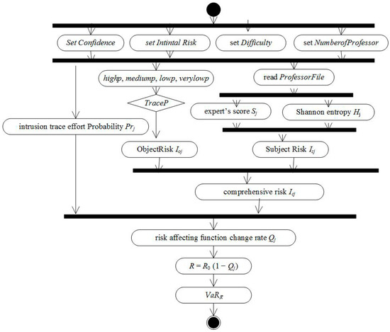
5.3. The Algorithm to Assess Line-of-Business Services’ Risk
- Step 1
- The parameters of confidence degree, initial risk, operational difficult degree, number of expert are initialized.
- Step 2
- The objective risk are calculated according to the intrusion trace effort.
- Step 3
- The subjective risk was calculated according to the Shannon entropy of experts’ scores.
- Step 4
- A comprehensive risk is combined with objective risk and subjective risk.
- Step 5
- The rate of risk impact is calculated by combining the comprehensive risk with the probability of intrusion trace.
- Step 6
- LoBSs’ risk is calculated by the historical simulation method of VaR.
| Algorithm 5: LoBSs’ risk assessment algorithm |
| Input: SourceFilePath, ProfessorFilePath, WeightFilePath, InitialRisk, Confidence, Difficulty, NumberofProfessor. Output: VaRR. 1. Assign the parameters of InitialRisk, Confidence, Difficulty, NumberofProfessor; 2. Read SourceFile Using BufferedReader; 3. the ObjectiveRisk Ioj is get by judging TraceP,then, push into the corresponding stack; 4. Read ProfessorFile using BufferedReader; 5. The files in ProfessorFile are stored with the type of List <double []>, the attack Shannon entropy is calculated; 6. Calculating the subjective risk Isj; 7. Read WeightFile using BufferedReader, the comprehensive risk Icj is calculated based on the weight between subjective risk and objective risk; 8. The rate of risk impact is calculated by ; 9. VaRR is calculated based on VaR; 10. Return VaRR. |
6. Simulation Test and Discussion
6.1. Simulation Data
6.2. Testing and Results
- Elementary Intrusion Effort: Suppose the parameter j of Equation (11) is respectively assigned values of 2, 3, 4, then the relationship between elementary intrusion effort and duration based on Equation (12) is as shown in Figure 6.
- The cures of elementary intrusion effort deviate greatly between j = 2 and no duration, that is, the duration interferes with the elementary intrusion effort too much.
- The cures of elementary intrusion effort hardly coincide between j = 4 and no duration, that is, the duration interferes with the elementary intrusion effort next to nothing.
- The cures of elementary intrusion effort are almost synchronized between j = 3 and no duration, that is, the duration strengthens the elementary intrusion effort.
- Intrusion Trace Effort: Suppose that the time window is respectively assigned as 1 s, 5 s, 10 s, 15 s, 20 s, 25 s, 30 s, the relationship between intrusion trace effort and time widow of Equation (13) is shown in Figure 7.
- When the time window is 1 s, an intrusion trace only includes an elementary intrusion, that is, an intrusion trace degenerates to an elementary intrusion, and the intrusion trace effort fluctuates with high-frequency.
- When the time window is 5 s, like an elementary intrusion, the intrusion trace effort fluctuates with high-frequency.
- When the time window is 30 s, the curve of intrusion trace effort is level and smooth, and many malicious attacks are smoothed and therefore skipped.
- When the time window is 10 s, the tendency of the intrusion trace effort coincides with the elementary intrusion effort.
- Objective Risk: The objective risk is calculated by the rate of weighted threat in an intrusion trace, and the relationship between intrusion trace effort and objective risk is shown in Figure 8.
- Subjective Risk: The subjective risk is calculated by Shannon entropy based on the experts’ scoring matrix, then the relationship between intrusion trace effort and subjective risk is shown in Figure 9.
- Comprehensive Risk: The comprehensive risks under different ratio between objective risk and subjective risk are shown as Figure 10.
- LoBSs’ Quantitative Risk: Under the conditions of confidence level, number of experts, attack difficulty degree, initial risk, and time window, the change tendency of LoBSs’ quantitative risk based on QRAM is individually investigated.
- Under the condition that the confidence level is 95%, and the number of experts is 5, and the attack difficult degree is 0.1, the relationship between initial risk and LoBSs’ quantitative risk based on QRAM is shown in Figure 11.
- Under the condition that the confidence level is 95%, and the number of experts is 5, and the initial risk is 100, the relationship between attack difficult degree and LoBSs’ quantitative risk based on QRAM is shown in Figure 12.
- Under the condition that the number of experts is 5, and the initial risk is 100, and the attack difficulty degree is 0.1, the relationship between confidence level and LoBSs’ quantitative risk based on QRAM is shown in Figure 13.
- Under the condition that the number of experts is 5, and the initial risk is 100, and the attack difficulty degree is 0.1, and the confidence level is 95%, the relationship between time window and LoBSs’ quantitative risk based on QRAM is shown in Figure 14.
7. Conclusions
Acknowledgments
Author Contributions
Conflicts of Interest
References
- Duan, Q.; Yan, Y.H.; Vasilakos, A.V. A survey on service-oriented network virtualization toward convergence of networking and cloud computing. IEEE Trans. Netw. Serv. Manag. 2012, 9, 373–392. [Google Scholar] [CrossRef]
- Mell, P.; Grance, T. The NIST Definition of Cloud Computing; NIST Special Publication 800–145; Computer Security Division, Information Technology Laboratory, National Institute of Standards and Technology: Gaithersburg, MD, USA, 2011.
- Chong, F.; Carraro, G. Architecture Strategies for Catching the Long Tail. Available online: https://msdn.microsoft.com/en-us/library/aa479069 (accessed on 3 February 2017).
- Zhang, Y.; Sun, X.; Wang, B. Efficient algorithm for k-barrier coverage based on integer linear programming. China Commun. 2016, 13, 16–23. [Google Scholar] [CrossRef]
- Xia, Z.; Xiong Neal, N.; Vasilakosc, A.V.; Sun, X. EPCBIR: An efficient and privacy-preserving content-based image retrieval scheme in cloud computing. Inf. Sci. 2017, 387, 195–204. [Google Scholar] [CrossRef]
- Wen, X.; Shao, L.; Xue, Y.; Fang, W. A rapid learning algorithm for vehicle classification. Inf. Sci. 2015, 295, 395–406. [Google Scholar] [CrossRef]
- Ruan, J.H.; Shi, Y. Monitoring and assessing fruit freshness in IOT-based e-commerce delivery using scenario analysis and interval number approaches. Inf. Sci. 2016, 373, 557–570. [Google Scholar] [CrossRef]
- Ruan, J.H.; Wang, X.P.; Chan, F.T.S.; Shi, Y. Optimizing the intermodal transportation of emergency medical supplies using balanced fuzzy clustering. Int. J. Prod. Res. 2016, 54, 4368–4386. [Google Scholar] [CrossRef]
- Jing, X.; Li, S.Q.; Qiao, B. A rational four-arithmetic PH scheme for line-of-business service. J. Comput. Theor. Nanosci. 2015, 12, 6178–6191. [Google Scholar]
- Jing, X.; Li, B.; He, D. A protocol of encrypted data enquijoin sharing across private databases. J. Xi’an Jiaotong Univ. 2012, 46, 37–42. (In Chinese) [Google Scholar]
- Jing, X.; Li, S.; Tan, G. A protocol of equijoin size sharing across encrypted relational database. J. Sichuan Univ. 2014, 46, 95–101. (In Chinese) [Google Scholar]
- Tan, G.; Jing, X.; Liu, Z.; Qiao, B. Sharing attribute names based LSH across cloud relational database. Int. J. Database Theory Appl. 2016, 9, 247–258. [Google Scholar]
- Xia, Z.; Wang, X.; Sun, X.; Liu, Q.; Xiong, N. Steganalysis of LSB matching using differences between nonadjacent pixels. Multimedia Tools Appl. 2016, 75, 1947–1962. [Google Scholar] [CrossRef]
- Xiong, N.; Vasilakos, A.V.; Yang, L.T.; Song, L.; Pan, Y.; Kannan, R.; Li, Y. Comparative analysis of quality of service and memory usage for adaptive failure detectors in healthcare systems. IEEE J. Sel. Areas Commun. 2009, 27, 495–509. [Google Scholar] [CrossRef]
- Zhang, L.; Peng, J.F.; Du, Y.G.; Wang, Q. Information security risk assessment survey. J. Tsinghua Univ. 2012, 52, 1364–1369. [Google Scholar]
- Gary, S.; Alice, Y.G.; Alexis, F. Risk Management Guide for Information Technology Systems; NIST SP 800-30; National Institute of Standards and Technology: Gaithersburg, MD, USA, 2002.
- Jing, X.; Liu, Z.N.; Li, S.Q.; Qiao, B.; Tan, G.X. A cloud-user behavior assessment based dynamic access control model. Int. J. Syst. Assur. Eng. Manag. 2015. [Google Scholar] [CrossRef]
- Jorin, P. Value at Rsik: The New Benchmark for Managing of Financial Risk; McGraw-Hill: New York, NY, USA, 2006. [Google Scholar]
- Snort Users Manual. Available online: http://manual-snort-org.s3-website-us-east-1.amazonaws.com/ (accessed on 8 July 2016).
- Chen, X.Z.; Zheng, Q.H.; Guan, X.H.; Lin, C.G. Study on evaluation for security situation of networked systems. J. Xi’an Jiaotong Univ. 2004, 38, 404–408. (In Chinese) [Google Scholar]
- Chen, X.Z.; Zheng, Q.H.; Guan, X.H.; Lin, C.G.; Sun, J. Multiple behavior information fusion based quantitative threat evaluation. Comput. Secur. 2005, 24, 218–231. [Google Scholar] [CrossRef]
- Shannon, C.E. A mathematical theory of communication. Bell Labs Tech. J. 1948, 27, 379–423. [Google Scholar] [CrossRef]
- Xiong, N.X.; Jia, X.; Yang, L.T.; Vasilakos, A.V.; Li, Y.; Pan, Y. A distributed efficient flow control scheme for multirate multicast networks. IEEE Trans. Parallel Distrib. Syst. 2010, 21, 1254–1266. [Google Scholar] [CrossRef]
- Xie, Y.; Yu, S.Z. Anomaly detection based on web users’ browsing behaviors. J. Softw. 2007, 18, 967–977. [Google Scholar] [CrossRef]
- Tian, L.Q.; Lin, C.; Ni, Y. Evaluation of user behavior trust in cloud computing. In Proceedings of the International Conference on Computer Application and System Modeling, Taiyuan, China, 22–24 October 2010; pp. 567–572.
- Chen, Y.R.; Tian, L.Q.; Yang, Y. Model and analysis of user behavior based on dynamic game theory in cloud computing. Acta Electron. Sin. 2011, 39, 1818–1823. (In Chinese) [Google Scholar]
- Chen, S.; Mahboobeh, G.; Wang, Y.Z.; Paul, B.; Massoud, P. Trace-based analysis and prediction of cloud computing user behavior using the fractal modeling technique. In Proceedings of the IEEE International Congress on Big Data, Anchorage, AK, USA, 27 June–2 July 2014; pp. 733–739.
- Ashwini, L.; Dhanashree, R.; Pooja, P. Web log based analysis of user’s browsing behavior. Int. J. Adv. Res. Comput. Eng. Technol. 2014, 3, 3895–3899. [Google Scholar]
- Ma, S.N.; He, J.S.; Gao, F.; Sun, X.G. A trust-based dynamic access control model. J. Inf. Comput. Sci. 2010, 7, 2165–2173. [Google Scholar]
- Parikshit, N.M.; Pravin, A.T.; Neeli, R.P.; Ramjee, P.; Jayawantrao, S. A fuzzy approach to trust based access control in internet of things. In Proceedings of the 3rd International Conference on Wireless Communications, Vehicular Technology, Information Theory and Aerospace & Electronics Systems, Atlantic City, NJ, USA, 24–27 June 2013; pp. 1–5.
- Jaiganesh, M.; Aarthi, M.; Kumar, A.V.A. Fuzzy ART-based user behavior trust in cloud computing. Artif. Intell. Evolut. Algorithms Eng. Syst. Ser. Adv. Intell. Syst. Comput. 2015, 324, 341–348. [Google Scholar]
- Ghazinour, K.; Ghayoumi, M. An autonomous model to enforce security policies based on user’s behavior. In Proceedings of the IEEE/ACIS 14th International Conference on Computer and Information Science, Las Vegas, NV, USA, 28 June–1 July 2015; pp. 95–99.
- Zhang, R.L.; Wu, X.N.; Zhou, S.Y.; Dong, X.S. A trust model based on behaviors risk evaluation. Chin. J. Comput. 2009, 32, 688–698. [Google Scholar] [CrossRef]
- Xu, Y.X.; Dou, W.F. A risk evaluation model merging behaviors trust of entities. J. Nanjing Norm. Univ. 2010, 10, 72–79. (In Chinese) [Google Scholar]
- Neyman, J. Outline of a theory of statistical estimation based on the classical theory of probability. Philos. Trans. R. Soc. Lond. Ser. A Math. Phys. Sci. 1937, 236, 333–380. [Google Scholar] [CrossRef]
- Cox, D.R.; Hinkley, D.V. Theoretical Statistics; Chapman & Hall: London, UK, 1979. [Google Scholar]
- Stuart, A.; Ord, J.K.; Arnold, S. Kendall’s Advanced Theory of Statistics, Classical Inference and the Linear Model; John-Wiley: Hoboken, NJ, USA, 2009. [Google Scholar]
- Thomas, D.S. Information Theory Primer with an Appendix on Logarithms. National Cancer Institute. Available online: https://schneider.ncifcrf.gov/papers/primer/primer.pdf (accessed on 2 November 2014).
- Borda, M. Fundamentals in Information Theory and Coding; Springer: Berlin, Germany, 2011. [Google Scholar]
- Han, T.S.; Kobayashi, K. Mathematics of Information and Coding; American Mathematical Society: Washington, DC, USA, 2007; pp. 19–20. [Google Scholar]
- Jaynes, E.T. Information theory and statistical mechanics. APS J. Arch. 1957, 106, 620–630. [Google Scholar] [CrossRef]
- Pavlo, K.; Jonas, P.; Stanislav, U. Portfolio optimization with conditional value-at-risk objective and constraints. J. Risk 2002, 4, 43–68. [Google Scholar]
- McNeil, A.; Frey, R.; Embrechts, P. Quantitative Risk Management: Concepts Techniques and Tools; Princeton University Press: Princeton, NJ, USA, 2005. [Google Scholar]
- Philippe, A.; Freddy, D.; Eber, J.M.; David, H. Coherent measures of risk. Math. Financ. 1999, 9, 203–228. [Google Scholar]
- Du, H.F.; Yang, Y.Y. Financial Risk Management; China Financial and Economic Publishing House: Beijing, China, 2011. [Google Scholar]
- Philipe, J. Value at Risk, 3rd ed.; McGraw-Hill: New York, NY, USA, 2006. [Google Scholar]
- Kiran, L.; William, Y.; Adam, J.L. NVisionIP: Netflow visualizations of system state for security situational awareness. In Proceedings of the ACM Workshop on Visualization and Data Mining for Computer Security, Washington, DC, USA, 25–29 October 2004; pp. 65–72.
- Wei, Y.; Lian, Y.F.; Feng, D.G. A network security situational awareness model based on information fusion. J. Comput. Res. Dev. 2009, 46, 353–362. (In Chinese) [Google Scholar]
- Prith, B.; Cullen, B.; Rich, F.; Patrick, G.; Bernardo, A.H.; John, M.; Chandrakant, P.; Partha, R.; Alistair, V. Everything as a service: Powering the new information economy. Computer 2011, 44, 36–43. [Google Scholar]
- Ortalo, R.; Deswarte, Y.; Kaâniche, M. Experimenting with quantitative evaluation tools for monitoring operational security. IEEE Trans. Softw. Eng. 1999, 25, 633–650. [Google Scholar] [CrossRef]
- Littlewood, B.; Brocklehurst, S.; Fenton, N.; Mellor, P.; Page, S.; Wright, D.; Dobson, J.; McDermid, D.; Gollmann, D. Towards operational measures of computer security. J. Comput. Secur. 1993, 2, 211–229. [Google Scholar] [CrossRef]
- Yuan, C.; Sun, X.; Lv, R. Fingerprint liveness detection based on multi-scale LPQ and PCA. China Commun. 2016, 13, 60–65. [Google Scholar] [CrossRef]
- Hu, W.; Li, J.H.; Chen, X.Z.; Jiang, X.H. Improved design of the scalable network security situation model. J. Univ. Electron. Sci. Technol. China 2009, 38, 113–116. (In Chinese) [Google Scholar]
- Erland, J.; Tomas, O. A quantitative model of the security intrusion process based on attacker behavior. IEEE Trans. Softw. Eng. 1997, 23, 235–245. [Google Scholar]
- Gumbel, E.J. Bivariate exponential distributions. J. Am. Stat. Assoc. 1960, 55, 698–707. [Google Scholar] [CrossRef]
- Gary, J.S. Efficient scalar quantization of exponential and laplacian random variables. IEEE Trans. Inf. Theory 1996, 42, 1365–1374. [Google Scholar]
- Massachusetts Institute of Technology Lincoln Laboratory. 1998 DARPA Intrusion Detection Evaluation Data Set. Available online: https://www.ll.mit.edu/ideval/data/1998data.html (accessed on 28 March 2016).














| Elements | Definitions |
|---|---|
| aid | sequence number of intrusion event |
| src/dst | source/destination address |
| sp/dp | source/destination port |
| t | occurrence time |
| type | event type |
| sensor | name of intrusion detection sensor |
| count | occurrence times of one elementary intrusion in one session |
| pid/cid | sequence number of network packet/intrusion trace |
| flag | TCP sign |
| pro | communication protocol in the transport layer |
| load | content of network packet |
| sid | sequence number of network session |
| sig | signature of intrusion event |
| seq | sequence number of elementary intrusion in one intrusion trace |
| Class Type | Description | Priority |
|---|---|---|
| attempted-admin | Attempted Administrator Privilege Gain | high |
| attempted-user | Attempted User Privilege Gain | high |
| inappropriate-content | Inappropriate Content was Detected | high |
| policy-violation | Potential Corporate Privacy Violation | high |
| shellcode-detect | Executable code was detected | high |
| successful-admin | Successful Administrator Privileges Gain | high |
| successful-user | Successful User Privilege | high |
| trojan-activity | A Network Trojan was detected | high |
| unsuccessful-user | Unsuccessful User Privilege Grain | high |
| web-application-attack | Web Application Attack | high |
| attempted-dos | Attempted Denial of Service | medium |
| attempted-recon | Attempted Information Leak | medium |
| bad-unknown | Potentially Bad Traffic | medium |
| default-login-attempt | Attempt to login by a default username and password | medium |
| denial-of-service | Detection of a Denial of Service Attack | medium |
| misc-attack | Misc Attack | medium |
| non-standard-protocol | Detection of a non-standard protocol or event | medium |
| rpc-portmap-decode | Decode of an RPC Query | medium |
| successful-dos | Denial of Service | medium |
| successful-recon-large-scale | Large Scale Information Leak | medium |
| successful-recon-limited | Information Leak | medium |
| suspicious-filename-detect | A suspicious filename was detected | medium |
| suspicious-login | An attempted login using a suspicious username was detected | medium |
| system-call-detect | A system call was detected | medium |
| unusual-client-port-connection | A client was using an unusual port | medium |
| web-application-activity | Access to a potentially vulnerable web application | medium |
| icmp-event | Generic ICMP event | low |
| misc-activity | Misc activity | low |
| network-scan | Detection of a Network Scan | low |
| not-suspicious | Not Suspicious Traffic | low |
| Protocol-command-decode | Generic Protocol Command Decode | low |
| String-detect | A suspicious string was detected | low |
| unknown | Unknown Traffic | low |
| tcp-connection | A TCP connection was detected | very low |
| Priority | Quantization |
|---|---|
| high | 1.0 |
| medium | 0.8 |
| low | 0.6 |
| very low | 0.4 |
| unknown | 0.2 |
| Levels | Description | dj |
|---|---|---|
| 1 | very simple | 1 |
| 2 | relatively simple | 0.9 |
| 3 | fairly simple | 0.8 |
| 4 | simple | 0.7 |
| 5 | non-trivial | 0.6 |
| 6 | not-so trivial | 0.5 |
| 7 | trivial | 0.4 |
| 8 | intermediate | 0.3 |
| 9 | moderate | 0.2 |
| 10 | difficult | 0.1 |
| Attack Type | Quantization |
|---|---|
| - | 0.2 |
| phf | 1 |
| rsh | 1 |
| rcp | 1 |
| guess | 0.8 |
| rlogin | 0.8 |
| port-scan | 0.8 |
| portsweep | 0.6 |
| icmp-event | 0.6 |
| tcp-connection | 0.4 |
© 2017 by the authors. Licensee MDPI, Basel, Switzerland. This article is an open access article distributed under the terms and conditions of the Creative Commons Attribution (CC BY) license ( http://creativecommons.org/licenses/by/4.0/).
Share and Cite
Jing, X.; Hu, H.; Yang, H.; Au, M.H.; Li, S.; Xiong, N.; Imran, M.; Vasilakos, A.V. A Quantitative Risk Assessment Model Involving Frequency and Threat Degree under Line-of-Business Services for Infrastructure of Emerging Sensor Networks. Sensors 2017, 17, 642. https://doi.org/10.3390/s17030642
Jing X, Hu H, Yang H, Au MH, Li S, Xiong N, Imran M, Vasilakos AV. A Quantitative Risk Assessment Model Involving Frequency and Threat Degree under Line-of-Business Services for Infrastructure of Emerging Sensor Networks. Sensors. 2017; 17(3):642. https://doi.org/10.3390/s17030642
Chicago/Turabian StyleJing, Xu, Hanwen Hu, Huijun Yang, Man Ho Au, Shuqin Li, Naixue Xiong, Muhammad Imran, and Athanasios V. Vasilakos. 2017. "A Quantitative Risk Assessment Model Involving Frequency and Threat Degree under Line-of-Business Services for Infrastructure of Emerging Sensor Networks" Sensors 17, no. 3: 642. https://doi.org/10.3390/s17030642
APA StyleJing, X., Hu, H., Yang, H., Au, M. H., Li, S., Xiong, N., Imran, M., & Vasilakos, A. V. (2017). A Quantitative Risk Assessment Model Involving Frequency and Threat Degree under Line-of-Business Services for Infrastructure of Emerging Sensor Networks. Sensors, 17(3), 642. https://doi.org/10.3390/s17030642

