Building IoT Services for Aging in Place Using Standard-Based IoT Platforms and Heterogeneous IoT Products
Abstract
:1. Introduction
- Develop an aging-in-place (AIP) service platform combining previous standard IoT platforms;
- Develop a service composition tool based on standard semantic technologies;
- Develop a prototype AIP service (i.e., medication reminder service) to demonstrate how to build an AIP service using the AIP service platform and service composition tool.
2. Background
2.1. Smart Home and Aging in Place
2.2. IoT Platforms and Interoperability
2.3. Service Composition
2.4. State of the Art of Aging in Place Technologies and Our Motivation
3. System Architecture for Building IoT Services
3.1. Web of Objects (WoO) Platform Architecture
3.2. oneM2M Platform Architecture
3.2.1. oneM2M Standard and Reference Model
3.2.2. oneM2M-Based Open Sources
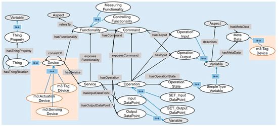
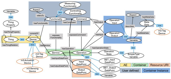
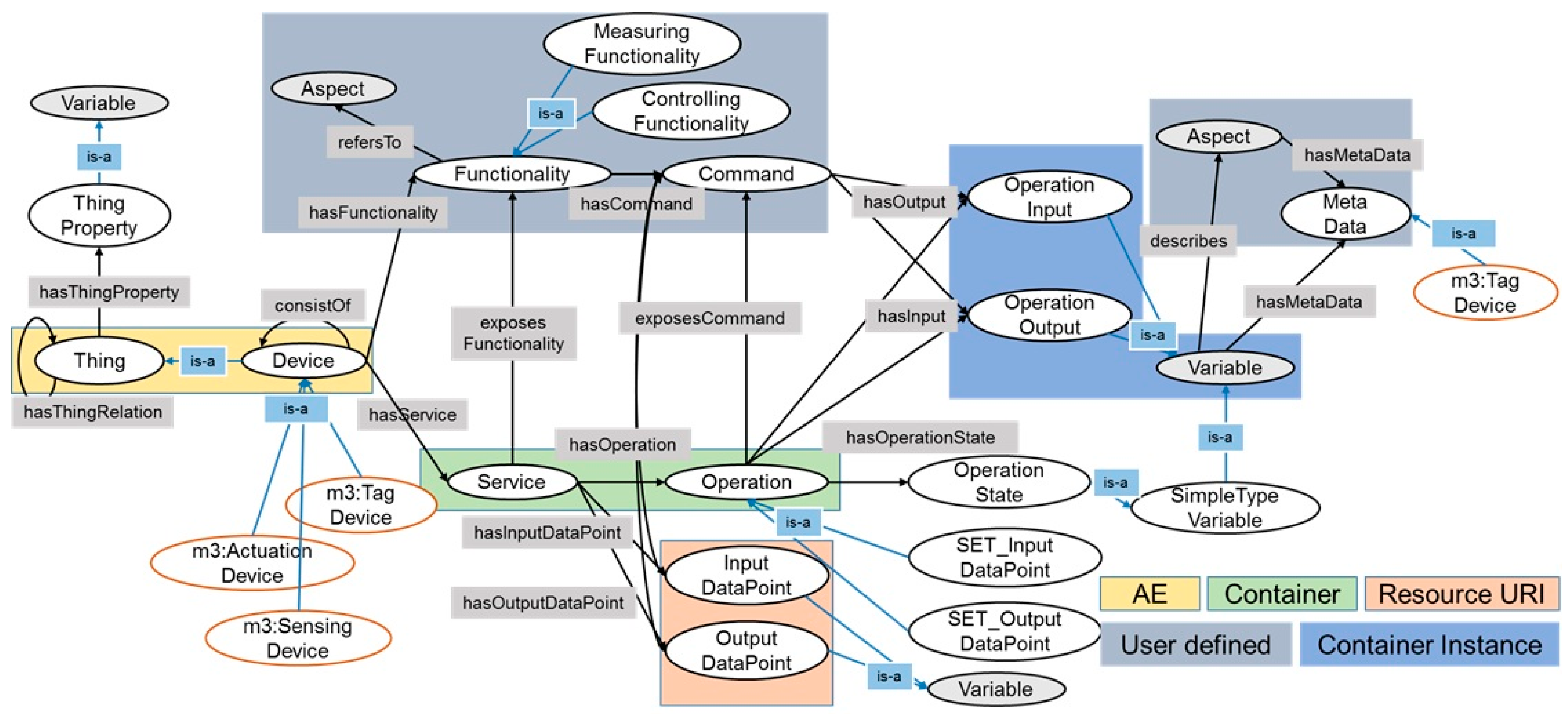
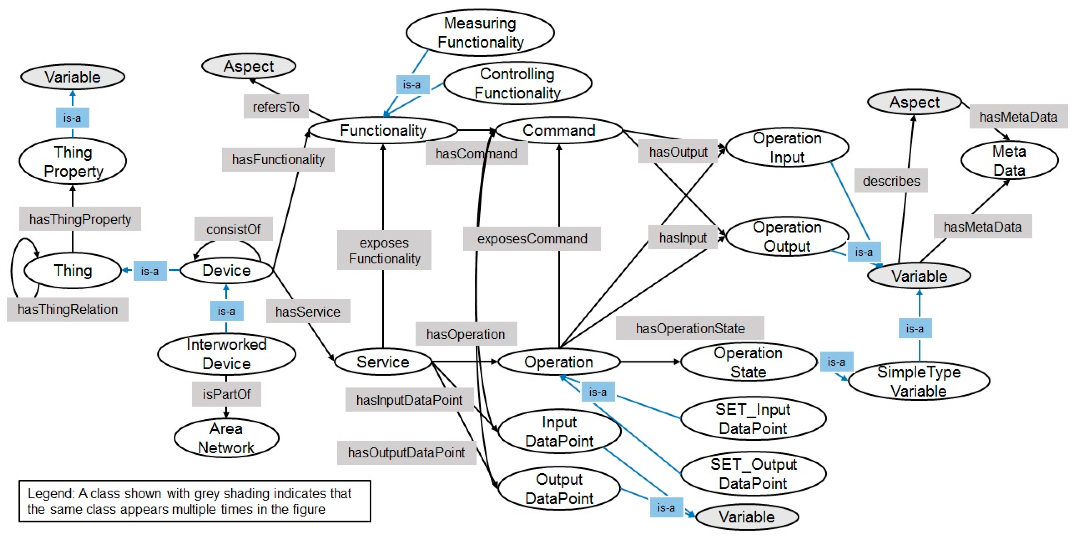
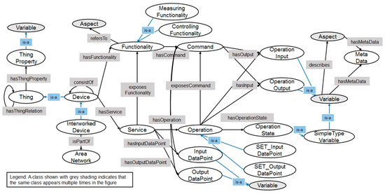
3.2.3. oneM2M Base Ontology
3.3. Proposed System Architecutre: Aging in Place (AIP) Service Platform
- Interaction Manager: Interaction Manager provides a suite of REST interfaces to the Web-based composition tool for CVO template creation by means of Web services. The main functionalities of this interfaces are to provide with the list of available CVOs, list of available VOs, types of VOs, and functionalities of VOs.
- CVO Manager: CVO Manager facilitates creation of CVO template by providing interfaces to discover and store CVO templates. It is also responsible for instantiation and execution of CVO. To store the templates and instances of CVO, it interacts with the Ontology Manager.
- VO Manager: VO Manager subscribes VOs in the Mobius platforms. Whenever a new VO’s semantic description is created in the Mobius, VO Manager gets a notification and stores its semantic description in the local triple database by passing it to the ontology server. Additionally, VO Manager supports the composition tool and CVO Manager by providing information about VOs.
- Ontology Manager: Ontology Manger uses the oneM2M base Ontology to enable creation of CVO template ontology and instance ontology and to support SPARQL queries over Ontology Server.
- Ontology Server: Ontology Server includes three main repositories (triple databases) which are CVO template repository, CVO instance repository, and VO repository. The data stored in these repositories are in RDF/XML format. Ontology Server provides interfaces to interact with these triple databases by means of SQARQL queries.
- oneM2M Interface Manager: The main responsibility of this component is to enable communication with the Mobius platform. The Mobius platform exposes its own interfaces in terms of REST Web services. As the Mobius also has an MQTT server, our AIP service platform has to include an MQTT client in this interface manager.
4. Service Composition Using Virtual Objects and Composite Virtual Objects
4.1. Virtual Objects (VOs)
4.2. Composite Virtual Objects (CVOs)
4.3. Service Composition Tool
4.4. CVO Instantiation and Execution
5. Service Development for Aging in Place
5.1. Service Scenario for Aging in Place
5.2. Service Development
5.2.1. Pillbox and Pillbox Holder
5.2.2. Sensors
5.2.3. Actuators
5.2.4. Mobius and Interworking Proxy Entities (IPEs)
5.2.5. Aging in Place (AIP) Service Platform
- Medication directives and schedule are retrieved from VO:pillbottle01,
- ‘Timer’ block calculates the times and conditions (e.g., within 30 minutes after having food) for medication and trigger ‘Alarm’ block at the right time when needed to take pills,
- According to the senior’s location (i.e., inferred from the occupancy status data, VO:occupancy1status, VO:occupancy2status), give medication reminder to the senior via VO:lifxcontrol (i.e., LIFX LED lightbulb) or VO:speakercontrol (i.e., Musaic speaker sound streaming), or otherwise VO:bandalarm (Microsoft Band 2 vibration).
6. Limitations and Remaining Challenges
6.1. Combining Resource Oriented Architecture and Service Oriented Arhictecture
6.2. Service Composition Based on Semantic Interworking
6.3. Usability and Effectiveness of the Aging in Place Service Platform
7. Conclusions
Acknowledgments
Author Contributions
Conflicts of Interest
References
- He, W.; Goodkind, D.; Kowal, P. An Aging World: 2015; US Census Bureau: Washington, DC, USA, 2016.
- Healthy Aging Begins at Home. Available online: https://bipartisanpolicy.org/library/recommendations-for-healthy-aging/ (accessed on 17 July 2017).
- Health Spending. Available online: https://data.oecd.org/healthres/health-spending.htm (accessed on 17 July 2017).
- Mynatt, E.D.; Melenhorst, A.-S.; Fisk, A.D.; Rogers, W.A. Aware Technologies for Aging in Place: Understanding User Needs and Attitudes. IEEE Pervasive Comput. 2004, 3, 36–41. [Google Scholar] [CrossRef]
- Atzori, L.; Iera, A.; Morabito, G. The Internet of Things: A survey. Comput. Net. 2010, 54, 2787–2805. [Google Scholar]
- Do more with LIFX—IFTTT. Available online: https://ifttt.com/lifx (accessed on 7 August 2017).
- Chan, M.; Estève, D.; Escriba, C.; Campo, E. A review of smart homes—Present state and future challenge. Comput. Methods Prog. Biomed. 2008, 91, 55–81. [Google Scholar] [CrossRef] [PubMed]
- Chan, M.; Campo, E.; Estève, D.; Fourniols, J.-Y. Smart homes—Current features and future perspectives. Maturitas 2009, 64, 90–97. [Google Scholar] [CrossRef] [PubMed]
- Botsis, T.; Hartvigsen, G. Current status and future perspectives in telecare for elderly people suffering from chronic diseases. J. Telemed. Telecare 2008, 14, 195–203. [Google Scholar] [PubMed]
- Kleinberger, T.; Becker, M.; Ras, E.; Holzinger, A.; Müller, P. Ambient Intelligence in Assisted Living: Enable Elderly People to Handle Future Interfaces. In Proceedings of the International Conference on Universal Access in Human-Computer Interaction (UAHCI ’07), Lecture Notes in Computer Science, Beijing, China, 22–27 July 2007. [Google Scholar]
- Dishman, E. Inventing Wellness Systems for Aging in Place. Computer 2004, 37, 34–41. [Google Scholar] [CrossRef]
- Varshney, U. Pervasive Healthcare and Wireless Health Monitoring. Mob. Net. Appl. 2007, 12, 113–127. [Google Scholar] [CrossRef]
- Movassaghi, S.; Abolhasan, M.; Lipman, J.; Smith, D.; Jamalipour, A. Wireless Body Area Networks: A Survey. IEEE Commun. Surv. Tutor. 2014, 16, 1658–1686. [Google Scholar]
- Bandyopadhyay, D.; Sen, J. Internet of things: Applications and challenges in technology and standardization. Wirel. Pers. Commun. 2011, 58, 49–69. [Google Scholar]
- Gubbi, J.; Buyya, R.; Marusic, S.; Palaniswami, M. Internet of Things (IoT): A vision, architectural elements, and future directions. Future Gen. Comput. Syst. 2013, 29, 1645–1660. [Google Scholar] [CrossRef]
- Stojkoska, B.L.R.; Trivodaliev, K.V. A Review of Internet of Things for Smart Home: Challenges and Solutions. J. Cleaner Prod. 2017, 140, 1454–1464. [Google Scholar] [CrossRef]
- Ryu, M.; Kim, J.; Yun, J. Integrated semantics service platform for the Internet of Things: A case study of a smart office. Sensors 2015, 15, 2137–2160. [Google Scholar] [CrossRef] [PubMed]
- Ryu, M.; Yun, J.; Miao, T.; Ahn, I.-Y.; Choi, S.-C.; Kim, J. Design and Implementation of a Connected Farm for Smart Farming System. In Proceedings of the IEEE Sensors, Busan, Korea, 1–4 November 2015. [Google Scholar]
- Viswanath, S.K.; Yuen, C.; Tushar, W.; Li, W.-T.; Wen, C.-K.; Hu, K.; Chen, C.; Liu, X. System Design of the Internet of Things for Residential Smart Grid. IEEE Wirel. Commun. 2016, 23, 90–98. [Google Scholar] [CrossRef]
- Zdraveski, V.; Mishev, K.; Trajanov, D.; Kocarev, L. ISO-Standardized Smart City Platform Architecture and Dashboard. IEEE Pervasive Comput. 2017, 16, 35–43. [Google Scholar] [CrossRef]
- Yun, J.; Ahn, I.-Y.; Choi, S.-C.; Kim, J. TTEO (Things Talk to Each Other): Programming Smart Spaces Based on IoT Systems. Sensors 2016, 16, 467. [Google Scholar] [CrossRef] [PubMed]
- Yun, J.; Ahn, I.-Y.; Sung, N.-M.; Kim, J. A device software platform for consumer electronics based on the Internet of Things. IEEE Trans. Consum. Electron. 2015, 51, 564–571. [Google Scholar] [CrossRef]
- Yun, J.; Teja, R.C.; Chen, N.; Sung, N.-M.; Kim, K. Interworking of oneM2M-based IoT systems and legacy systems for consumer products. In Proceedings of the International Conference on Information and Communication Technology Convergence (ICTC ’16), Jeju Island, Korea, 19–21 October 2016. [Google Scholar]
- Kim, J.; Yun, J.; Choi, S.-C.; Seed, D.N.; Lu, G.; Bauer, M.; Al-Hezmi, A.; Campowsky, K.; Song, J. Standard-based IoT Platforms Interworking: Implementation, Experiences and Lessons Learned. IEEE Commun. Mag. 2016, 54, 48–54. [Google Scholar] [CrossRef]
- Alaya, M.B.; Medjiah, S.; Monteil, T.; Drira, K. Toward Semantic Interoperability in oneM2M Architecture. IEEE Commun. Mag. 2015, 53, 35–41. [Google Scholar] [CrossRef]
- Kovacs, E.; Bauer, M.; Kim, J.; Yun, J.; Gall, F.L.; Zhao, M. Standards-Based Worldwide Semantic Interoperability for IoT. IEEE Commun. Mag. 2016, 54, 40–46. [Google Scholar] [CrossRef]
- Raggett, D. The Web of Things: Challenges and Opportunities. Computer 2016, 48, 26–32. [Google Scholar] [CrossRef]
- Lanza, J.; Sanchez, L.; Gomez, D.; Elsaleh, T.; Steinke, R.; Cirillo, F. A Proof-of-Concept for Semantically Interoperable Federation of IoT Experimentation Facilities. Sensors 2016, 16, 1006. [Google Scholar] [CrossRef] [PubMed]
- Perrey, R.; Lycett, M. Service-oriented architecture. In Proceedings of the Applications and the Internet Workshops, Orlando, FL, USA, 27–31 January 2003. [Google Scholar]
- Brønsted, J.; Hansen, K.M.; Ingstrup, M. Service Composition Issues in Pervasive Computing. IEEE Pervasive Comput. 2010, 9, 62–70. [Google Scholar] [CrossRef]
- Kalasapur, S.; Kumar, M.; Shirazi, B.A. Dynamic Service Composition in Pervasive Computing. IEEE Trans. Parallel Distrib. Syst. 2007, 18, 907–918. [Google Scholar] [CrossRef]
- Kumar, M.; Shirazi, B.A.; Das, S.K.; Singhal, M.; Sung, B.; Levine, D. Pervasive Information Communities Organization (PICO): A Middleware Framework for Pervasive Computing. IEEE Pervasive Comput. 2003, 2, 72–79. [Google Scholar] [CrossRef]
- Sheng, Q.Z.; Qiao, X.; Vasilakos, A.V.; Szabo, C.; Bourne, S.; Xu, X. Web services composition: A decade’s overview. Inf. Sci. 2014, 280, 218–238. [Google Scholar] [CrossRef]
- Guinard, D.; Trifa, V.; Wilde, E. A resource oriented architecture for the web of things. In Proceedings of the Internet of Things (IOT), Tokyo, Japan, 29 November–1 December 2010. [Google Scholar]
- Gazis, V.; Sasloglou, K.; Frangiadakis, N.; Kikiras, P.; Merentitis, A.; Mathioudakis, K.; Mazarakis, G. Architectural blueprints of a unified sensing platform for the Internet of Things. In Proceedings of the 22 International Conference on Computer Communications and Networks (ICCCN 13), Nassau, Bahamas, 30 July–2 August 2013. [Google Scholar]
- Span, M.; Hettinga, M.; Vernooij-Dassen, M.; Eefsting, J.; Smits, C. Involving people with dementia in the development of supportive IT applications: A systematic review. Ageing Res. Rev. 2013, 12, 535–551. [Google Scholar] [CrossRef] [PubMed]
- Peek, S.T.M.; Luijkx, K.G.; Rijnaard, M.D.; Nieboer, M.E.; van der Voort, C.S.; Aarts, S.; van Hoof, J.; Vrijhoef, H.J.M.; Wouters, E.J.M. Older Adults’ Reasons for Using Technology while Aging in Place. Gerontology 2016, 62, 226–237. [Google Scholar] [CrossRef] [PubMed]
- Peek, S.T.M.; Aarts, S.; Wouters, E.J.M. Can Smart Home Technology Deliver on the Promise of Independent Living? In Handbook of Smart Homes, Health Care and Well-Being; Springer International Publishing: Cham, Switzerland, 2017; pp. 203–214. [Google Scholar]
- Elenko, E.; Underwood, L.; Zohar, D. Defining digital medicine. Nat. Biotechnol. 2015, 33, 456–461. [Google Scholar] [CrossRef] [PubMed]
- Heinz, M.; Cho, J.; Kelly, N.; Martin, P.; Wong, J.; Franke, W.; Hsieh, W.-H.; Blaser, J. The Potential of Three Computer-Based Communication Activities for Supporting Older Adult Independent Living. Information 2016, 7, 26. [Google Scholar] [CrossRef]
- Kim, K.-I.; Gollamudi, S.S.; Steinhubl, S. Digital technology to enable aging in place. Exp. Gerontol. 2017, 88, 25–31. [Google Scholar] [CrossRef] [PubMed]
- Caldeira, C.; Bietz, M.; Vidauri, M.; Chen, Y. Senior Care for Aging in Place: Balancing Assistance and Independence. In Proceedings of the ACM Conference on Computer Supported Cooperative Work and Social Computing (CSCW ’17), Portland, OR, USA, 25 February–1 March 2017; pp. 1605–1617. [Google Scholar]
- Blackman, S.; Matlo, C.; Bobrovitskiy, C.; Waldoch, A.; Fang, M.L.; Jackson, P.; Mihailidis, A.; Nygård, L.; Astell, A.A.; Sixsmith, A. Ambient Assisted Living Technologies for Aging Well: A Scoping Review. J. Intell. Syst. 2016, 25, 55–69. [Google Scholar] [CrossRef]
- Consel, C.; Dupuy, L.; Sauzéon, H. HomeAssist: An Assisted Living Platform for Aging in Place Based on an Interdisciplinary Approach. In Proceedings of the International Conference on Applied Human Factors and Ergonomics, Los Angeles, CA, USA, 17–21 July 2017. [Google Scholar]
- Aguiar, C.H.D.; Fateminasab, R.; Frazelle, C.G.; Scott, R.; Wang, Y.; Wooten, M.B.; Green, K.E.; Walker, I.D. The Networked, Robotic home+ Furniture Suite: A Distributed, Assistive Technology Facilitating Aging in Place. In Proceedings of the IEEE International Conference on Automation Science and Engineering (CASE ’16), Fort Worth, TX, USA, 21–25 August 2016; pp. 1067–1072. [Google Scholar]
- Lee, M.L.; Dey, A.K. Sensor-based observations of daily living for aging in place. Pers. Ubiquitous Comput. 2015, 19, 27–43. [Google Scholar] [CrossRef]
- Kibria, M.G.; Fattah, S.M.M.; Jeong, K.; Chong, I.; Jeong, Y.K. A User-Centric Knowledge Creation Model in a Web of Object-Enabled Internet of Things Environment. Sensors 2015, 15, 24054–24086. [Google Scholar] [CrossRef] [PubMed]
- Kibria, M.G.; Chong, I. Knowledge Base Open IoT Service Provisioning Architecture on Beacon Enabled Web-of-Objects. Int. J. Distrib. Sens. Net. 2016, 12. [Google Scholar] [CrossRef]
- Vlacheas, P.; Giaffreda, R.; Stavroulaki, V.; Kelaidonis, D.; Foteinos, V.; Poulios, G.; Demestichas, P.; Somov, A.; Biswas, A.R. Enabling Smart Cities through a Cognitive Management Framework for the Internet of Things. IEEE Commun. Mag. 2013, 51, 102–111. [Google Scholar] [CrossRef]
- Kelaidonis, D.; Somov, A.; Foteinos, V.; Poulios, G.; Stavroulaki, V.; Vlacheas, P.; Demestichas, P.; Baranov, A.; Biswas, A.R.; Giaffreda, R. Virtualization and cognitive management of real world objects in the internet of things. In Proceedings of the IEEE International Conference on Green Computing and Communications (GreenCom ’12), Xiangtan, China, 1–3 November 2012; pp. 187–194. [Google Scholar]
- Jarwar, M.A.; Ali, S.; Kibria, M.G.; Kumar, S.; Chong, I. Exploiting interoperable microservices in web objects enabled Internet of Things. In Proceedings of the Ninth International Conference on Ubiquitous and Future Networks (ICUFN ’17), Milan, Italy, 4–7 July 2017. [Google Scholar]
- Web of Objects. ITEA3 Projects, D3.3: WoO Reference Architecture. Available online: https://itea3.org/project/web-of-objects.html (accessed on 9 August 2017).
- The oneM2M Initiative. Available online: http://www.onem2m.org/ (accessed on 7 August 2017).
- Kim, J.; Choi, S.-C.; Ahn, I.-Y.; Sung, N.-M.; Yun, J. From WSN towards WoT: Open API Scheme Based on oneM2M Platforms. Sensors 2016, 16, 1645. [Google Scholar] [CrossRef] [PubMed]
- Eclipse OM2M Project. Available online: http: //www.eclipse.org/om2m/ (accessed on 7 August 2017).
- The Internet of Things Data Management (IoTDM) on OpenDaylight (ODL) Project. Available online: https://wiki.opendaylight.org/view/IoTDM_Overview (accessed on 7 August 2017).
- OCEAN (Open allianCE for iot stANdard). Available online: http://iotocean.org (accessed on 7 August 2017).
- OCEAN Developers. Available online: http://developers.iotocean.org/ (accessed on 7 August 2017).
- Open Connectivity Foundation. Available online: https://openconnectivity.org (accessed on 7 August 2017).
- Lightweight M2M, Open Mobile Alliance. Available online: http://openmobilealliance.org/iot/lightweight-m2m-lwm2m (accessed on 7 August 2017).
- oneM2M, TS-0012, oneM2M Base Ontology. 2016. Available online: website (accessed on 7 August 2017).
- M3-Lite Ontology. Available online: http://lov.okfn.org/dataset/lov/vocabs/m3lite (accessed on 7 August 2017).
- OWL-S. Available online: https://www.w3.org/Submission/OWL-S/ (accessed on 7 August 2017).
- Apache Jena. Available online: https://jena.apache.org (accessed on 7 August 2017).
- Protégé. Available online: http://protege.stanford.edu/ (accessed on 7 August 2017).
- Katz, S. Assessing Self-maintenance: Activities of Daily Living, Mobility, and Instrumental Activities of Daily Living. J. Am. Geriatr. Soc. 1983, 31, 721–727. [Google Scholar] [CrossRef] [PubMed]
- Wallace, M.; Shelkey, M. Katz index of independence in activities of daily living (ADL). Urol. Nurs. 2007, 27, 93–94. [Google Scholar] [PubMed]
- Lawton, M.P.; Moss, M.; Fulcomer, M.; Kleban, M.H. A research and service oriented multilevel assessment instrument. J. Gerontol. 1982, 37, 91–99. [Google Scholar] [CrossRef] [PubMed]
- Graf, C. The Lawton instrumental activities of daily living scale. Am. J. Nurs. 2008, 108, 52–62. [Google Scholar] [CrossRef] [PubMed]
- Forget to Take Meds? The Real Cost of Ignoring Your Doctors’ Orders. Available online: http://www.theatlantic.com/sponsored/cvs-innovation-care/forget-take-meds-real-cost-ignoring-your-doctors-orders/89/ (accessed on 7 August 2017).
- Yun, J.; Choi, S.-C.; Sung, N.-M.; Kim, J. Towards Global Interworking of IoT Systems—oneM2M Interworking Proxy Entities. In Proceedings of the 13th ACM Conference on Embedded Networks Sensor System (SenSys ’15), Seoul, Korea, 1–4 November 2015. [Google Scholar]
- Ryu, M.; Yun, J. Dynamic Service Composition and Development Using Heterogeneous IoT Systems. J. Korea Soc. Comput. Inf. 2017, 22, 91–98. [Google Scholar]
- Sung, N.-M.; Yun, J. Medication Reminder System for Smart Aging Services Using IoT Platforms and Products. J. Korea Soc. Comput. Inf. 2017, 22, 107–114. [Google Scholar]





















| Device | AE Name | Container Name | Content Format (Contentinstance) | Standard | |
|---|---|---|---|---|---|
| Pillbox Holder | Ketipillbox | Pillbottle01 | JSON | oneM2M | |
| Sensor | Ultrasonic sensor | occupancy1, occupancy2 | status | Boolean “true” (true, false) | oneM2M |
| Rice cooker | ketiricecooker | powerstatus | String “54 kwh” | Z-Wave | |
| openstatus | String “open” (open, close) | ||||
| Actuator | LIFX | ketilifx | lifxstatus | String “0,360” 0: on/off status, 360: color | AllJoyn |
| lifxcontrol | String “power,1”,“hue,360” power,1: (0 = off, 1 = on) hue,360: (0~360 color) | ||||
| Musaic | ketispeaker | speakercontrol | String “status,play” (play, stop, resume, next, previous, pause) | AllJoyn | |
| MS band | ketimsband | bandinfo | JSON | X | |
| bandalarm | String ”run” run: control command | ||||
© 2017 by the authors. Licensee MDPI, Basel, Switzerland. This article is an open access article distributed under the terms and conditions of the Creative Commons Attribution (CC BY) license (http://creativecommons.org/licenses/by/4.0/).
Share and Cite
Fattah, S.M.M.; Sung, N.-M.; Ahn, I.-Y.; Ryu, M.; Yun, J. Building IoT Services for Aging in Place Using Standard-Based IoT Platforms and Heterogeneous IoT Products. Sensors 2017, 17, 2311. https://doi.org/10.3390/s17102311
Fattah SMM, Sung N-M, Ahn I-Y, Ryu M, Yun J. Building IoT Services for Aging in Place Using Standard-Based IoT Platforms and Heterogeneous IoT Products. Sensors. 2017; 17(10):2311. https://doi.org/10.3390/s17102311
Chicago/Turabian StyleFattah, Sheik Mohammad Mostakim, Nak-Myoung Sung, Il-Yeup Ahn, Minwoo Ryu, and Jaeseok Yun. 2017. "Building IoT Services for Aging in Place Using Standard-Based IoT Platforms and Heterogeneous IoT Products" Sensors 17, no. 10: 2311. https://doi.org/10.3390/s17102311
APA StyleFattah, S. M. M., Sung, N.-M., Ahn, I.-Y., Ryu, M., & Yun, J. (2017). Building IoT Services for Aging in Place Using Standard-Based IoT Platforms and Heterogeneous IoT Products. Sensors, 17(10), 2311. https://doi.org/10.3390/s17102311
