Temporal Diversity Shifts in Subtidal Tubastraea-Invaded Rocky Shores of Arraial do Cabo Bay, Southeastern Brazil
Abstract
1. Introduction
2. Method
2.1. Study Area
2.2. Seasonal Upwelling and Temperature Dynamics in Cabo Frio
2.3. Biological Sampling
2.4. Data Analysis
| Mosaic Elements | Phylum/Division | Detail |
|---|---|---|
| Algal turf | Low layer of algae | |
| Codium spongiosum Harvey, 1855 | Chlorophyta | Ulvophyceae (Class) |
| Filamentous algae | Ochrophyta | Ectocarpaceae (Family) |
| Dictyota menstrualis (Hoyt) Schnetter, Hörning & Weber-Peukert, 1987 | Ochrophyta | Dictyotaceae (Family) |
| Dictyota mertensii (C.Martius) Kützing, 1859 | Ochrophyta | Dictyotaceae (Family) |
| Padina gymnospora (Kützing) Sonder, 1871 | Ochrophyta | Dictyotaceae (Family) |
| Sargassum spp. | Ochrophyta | Fucales (Order) |
| Articulate calcareous algae | Rhodophyta | Amphiroa and Jania (Genus) |
| Ceramiales (Order) | Rhodophyta | Florideophyceae (Class) |
| Crustose calcareous algae | Rhodophyta | Florideophyceae (Class) |
| Gelidium spp. | Rhodophyta | Florideophyceae (Class) |
| Peyssonnelia spp. | Rhodophyta | Florideophyceae (Class) |
| Plocamium brasiliense (Greville) M.Howe & W.R.Taylor, 1931 | Rhodophyta | Florideophyceae (Class) |
| Amphimedon viridis Duchassaing & Michelotti, 1864 | Porifera | Demospongiae (Class) |
| Aplysina fulva (Pallas, 1766) | Porifera | Demospongiae (Class) |
| Darwinella spp. | Porifera | Demospongiae (Class) |
| Dysidea etheria de Laubenfels, 1936 | Porifera | Demospongiae (Class) |
| Poecilosclerida (Order) | Porifera | Demospongiae (Class) |
| Scopalina ruetzleri (Wiedenmayer, 1977) | Porifera | Demospongiae (Class) |
| Stelletta beae Hajdu & Carvalho, 2003 | Porifera | Demospongiae (Class) |
| Astrangia rathbuni Vaughan, 1906 | Cnidaria | Scleractinia (Order) |
| Chromonephthea braziliensis van Ofwegen, 2005 | Cnidaria | Malacalcyonacea (Order) |
| Hydroid | Cnidaria | Hydrozoa (Class) |
| Palythoa caribaeorum Duchassaing & Michelotti, 1860 | Cnidaria | Zoantharia (Order) |
| Tubastraea spp. | Cnidaria | Scleractinia (Order) |
| Perna perna (Linnaeus, 1758) | Mollusca | Mytilida (Class) |
| Tubicolous polychaete | Annelida | Polychaeta (Class) |
| Cirripedia | Arthropoda | Crustacea (Subphylum) |
| Bugula neritina (Linnaeus, 1758) | Bryozoa | Cheilostomatida (Order) |
| Schizoporella errata (Waters, 1878) | Bryozoa | Cheilostomatida (Order) |
| Steginoporella buskii Harmer, 1900 | Bryozoa | Cheilostomatida (Order) |
| Virididentula dentata (Lamouroux, 1816) | Bryozoa | Cheilostomatida (Order) |
| Didemnum spp. | Chordata | Ascidiacea (Class) |
| Diplosoma spp. | Chordata | Ascidiacea (Class) |
| Symplegma rubra Monniot C., 1972 | Chordata | Ascidiacea (Class) |
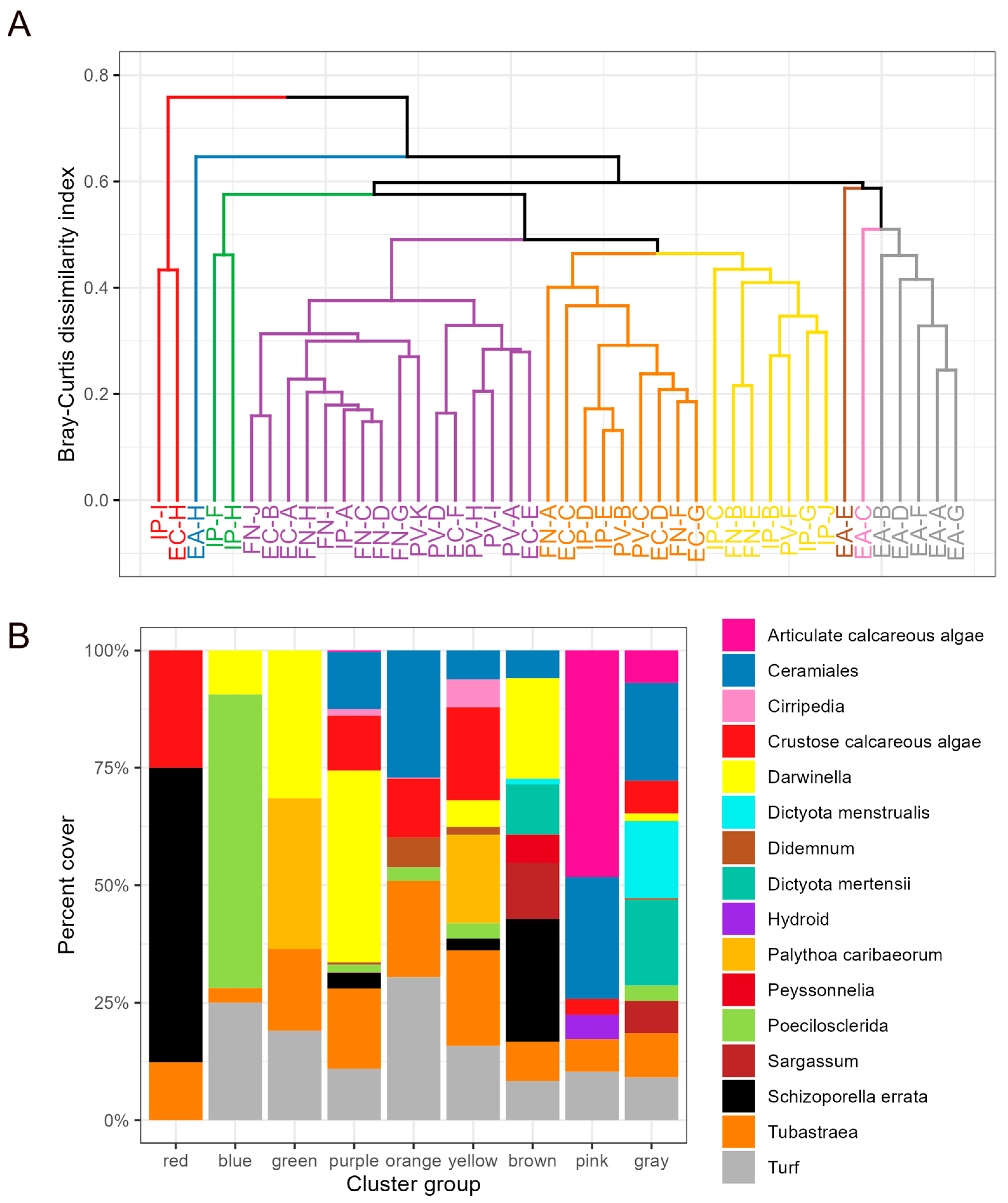
3. Results
4. Discussion
Author Contributions
Funding
Data Availability Statement
Acknowledgments
Conflicts of Interest
References
- Burrows, M.; Hawkins, S. Modelling Patch Dynamics on Rocky Shores Using Deterministic Cellular Automata. Mar. Ecol. Prog. Ser. 1998, 167, 1–13. [Google Scholar] [CrossRef]
- Jackson, J.B. Habitat Area, Colonization, and Development of Epibenthic Community Structure. In Biology of Benthic Organisms; Elsevier: Amsterdam, The Netherlands, 1977; pp. 349–358. [Google Scholar]
- Airoldi, L. The Effects of Sedimentation on Rocky Coast Assemblages. In Oceanography and Marine Biology; CRC Press: Boca Raton, FL, USA, 2003; pp. 169–171. [Google Scholar]
- Chadwick, N.E.; Morrow, K.M. Competition among Sessile Organisms on Coral Reefs . In Coral Reefs: An Ecosystem in Transition; Springer: Berlin/Heidelberg, Germany, 2010; pp. 347–371. [Google Scholar]
- Randall Hughes, A.; Byrnes, J.E.; Kimbro, D.L.; Stachowicz, J.J. Reciprocal Relationships and Potential Feedbacks between Biodiversity and Disturbance. Ecol. Lett. 2007, 10, 849–864. [Google Scholar] [CrossRef] [PubMed]
- Barnes, D.K. Diversity, Recruitment and Competition on Island Shores at South-Polar Localities Compared with Lower Latitudes: Encrusting Community Examples. Hydrobiologia 2000, 440, 37–44. [Google Scholar] [CrossRef]
- Pardal, A.; Jenkins, S.R.; Navarrete, S.A.; Wangkulangkul, K.; Christofoletti, R.A. Research on Rocky Shores in Brazil: Advances and Contributions to International Fora. In Brazilian Rocky Shores; Springer: Berlin/Heidelberg, Germany, 2024; pp. 125–150. [Google Scholar]
- Jeschke, J.M. General Hypotheses in Invasion Ecology. Divers. Distrib. 2014, 20, 1229–1234. [Google Scholar] [CrossRef]
- Fridley, J.D.; Stachowicz, J.J.; Naeem, S.; Sax, D.F.; Seabloom, E.W.; Smith, M.D.; Stohlgren, T.J.; Tilman, D.; Holle, B.V. The Invasion Paradox: Reconciling Pattern and Process in Species Invasions. Ecology 2007, 88, 3–17. [Google Scholar] [CrossRef]
- Richardson, D.M.; Pyšek, P.; Elton, C.S. 1958: The Ecology of Invasions by Animals and Plants. London: Methuen. PiPG 2007, 31, 659–666. [Google Scholar] [CrossRef]
- Richardson, D.M.; Pyšek, P. Fifty Years of Invasion Ecology—The Legacy of Charles Elton. Divers. Distrib. 2008, 14, 161–168. [Google Scholar] [CrossRef]
- Corriero, G.; Pierri, C.; Accoroni, S.; Alabiso, G.; Bavestrello, G.; Barbone, E.; Bastianini, M.; Bazzoni, A.M.; Bernardi Aubry, F.; Boero, F.; et al. Ecosystem Vulnerability to Alien and Invasive Species: A Case Study on Marine Habitats along the Italian Coast. Aquat. Conserv. 2016, 26, 392–409. [Google Scholar] [CrossRef]
- Stohlgren, T.J.; Binkley, D.; Chong, G.W.; Kalkhan, M.A.; Schell, L.D.; Bull, K.A.; Otsuki, Y.; Newman, G.; Bashkin, M.; Son, Y. Exotic Plant Species Invade Hot Spots of Native Plant Diversity. Ecol. Monogr. 1999, 69, 25–46. [Google Scholar] [CrossRef]
- Boudouresque, C.F.; Verlaque, M. An Overview of Species Introduction and Invasion Processes in Marine and Coastal Lagoon Habitats. CBM-Cah. De Biol. Mar. 2012, 53, 309. [Google Scholar]
- López Gappa, J.; Carranza, A.; Gianuca, N.M.; Scarabino, F. Membraniporopsis Tubigera, an Invasive Bryozoan in Sandy Beaches of Southern Brazil and Uruguay. Biol. Invasions 2010, 12, 977–982. [Google Scholar] [CrossRef]
- Socolar, J.B.; Gilroy, J.J.; Kunin, W.E.; Edwards, D.P. How Should Beta-Diversity Inform Biodiversity Conservation? Trends Ecol. Evol. 2016, 31, 67–80. [Google Scholar] [CrossRef] [PubMed]
- Creed, J.C.; Fenner, D.; Sammarco, P.; Cairns, S.; Capel, K.; Junqueira, A.O.R.; Cruz, I.; Miranda, R.J.; Carlos-Junior, L.; Mantelatto, M.C.; et al. The Invasion of the Azooxanthellate Coral Tubastraea (Scleractinia: Dendrophylliidae) throughout the World: History, Pathways and Vectors. Biol. Invasions 2017, 19, 283–305. [Google Scholar] [CrossRef]
- de Paula, A.F.; Creed, J.C. Two Species of the Coral Tubastraea (Cnidaria, Scleractinia) in Brazil: A Case of Accidental Introduction. Bull. Mar. Sci. 2004, 74, 175–183. [Google Scholar]
- Bastos, N.; Calazans, S.H.; Altvater, L.; Neves, E.G.; Trujillo, A.L.; Sharp, W.C.; Hoffman, E.A.; Coutinho, R. Western Atlantic Invasion of Sun Corals: Incongruence between Morphology and Genetic Delimitation among Morphotypes in the Genus Tubastraea. Bull. Mar. Sci. 2022, 98, 187–210. [Google Scholar] [CrossRef]
- Serra, S.; Bastos, N.; Coutinho, R.; Schizas, N.V.; Johnsson, R.; Neves, E. Four New Species of Tubastraea (Scleractinia, Dendrophylliidae) from the Brazilian Coast, Southwestern Atlantic. Pan-Am. J. Aquat. Sci. 2024, 19, 113–135. [Google Scholar]
- Teixeira, L.M.; Creed, J.C. A Decade on: An Updated Assessment of the Status of Marine Non-Indigenous Species in Brazil. Aquat. Invasions 2020, 15, 30–43. [Google Scholar] [CrossRef]
- Braga, M.D.A.; Paiva, S.V.; Gurjão, L.M.D.; Teixeira, C.E.P.; Gurgel, A.L.A.R.; Pereira, P.H.C.; Soares, M.D.O. Retirement Risks: Invasive Coral on Old Oil Platform on the Brazilian Equatorial Continental Shelf. Mar. Pollut. Bull. 2021, 165, 112156. [Google Scholar] [CrossRef]
- Lages, B.; Fleury, B.; Menegola, C.; Creed, J. Change in Tropical Rocky Shore Communities Due to an Alien Coral Invasion. Mar. Ecol. Prog. Ser. 2011, 438, 85–96. [Google Scholar] [CrossRef]
- Mantelatto, M.C.; Creed, J.C. Non-Indigenous Sun Corals Invade Mussel Beds in Brazil. Mar. Biodiv 2015, 45, 605–606. [Google Scholar] [CrossRef]
- Miranda, R.J.; Cruz, I.C.S.; Barros, F. Effects of the Alien Coral Tubastraea Tagusensis on Native Coral Assemblages in a Southwestern Atlantic Coral Reef. Mar. Biol. 2016, 163, 45. [Google Scholar] [CrossRef]
- De Paula, A.; Fleury, B.; Lages, B.; Creed, J. Experimental Evaluation of the Effects of Management of Invasive Corals on Native Communities. Mar. Ecol. Prog. Ser. 2017, 572, 141–154. [Google Scholar] [CrossRef]
- Miranda, R.J.; Nunes, J.D.A.C.C.; Mariano-Neto, E.; Sippo, J.Z.; Barros, F. Do Invasive Corals Alter Coral Reef Processes? An Empirical Approach Evaluating Reef Fish Trophic Interactions. Mar. Environ. Res. 2018, 138, 19–27. [Google Scholar] [CrossRef]
- Guilhem, I.; Masi, B.; Creed, J. Impact of Invasive Tubastraea spp. (Cnidaria: Anthozoa) on the Growth of the Space Dominating Tropical Rocky-Shore Zoantharian Palythoa caribaeorum (Duchassaing and Michelotti, 1860). Aquat. Invasions 2020, 15, 98–113. [Google Scholar] [CrossRef]
- Tanasovici, R.M.; Kitahara, M.V.; Dias, G.M. Invasive Coral Tubastraea Spp. Population Growth in Artificial Habitats and Its Consequences to the Diversity of Benthic Organisms. Mar. Biol. 2020, 167, 119. [Google Scholar] [CrossRef]
- Pires-Teixeira, L.M.; Neres-Lima, V.; Creed, J.C. How Do Biological and Functional Diversity Change in Invaded Tropical Marine Rocky Reef Communities? Diversity 2021, 13, 353. [Google Scholar] [CrossRef]
- Magurran, A.E.; Dornelas, M.; Moyes, F.; Henderson, P.A. Temporal β Diversity—A Macroecological Perspective. Global Ecol. Biogeogr. 2019, 28, 1949–1960. [Google Scholar] [CrossRef]
- Dutilleul, P.; Legendre, P. Spatial Heterogeneity against Heteroscedasticity: An Ecological Paradigm versus a Statistical Concept. Oikos 1993, 66, 152. [Google Scholar] [CrossRef]
- Heino, J.; Bini, L.M.; García-Girón, J.; Lansac-Tôha, F.M.; Lindholm, M.; Rolls, R.J. Navigating the Spatial and Temporal Aspects of Beta Diversity to Facilitate Understanding Biodiversity Change. GECCO 2024, 56, e03343. [Google Scholar] [CrossRef]
- Valentin, J.L. The Cabo Frio Upwelling System, Brazil. In Coastal Marine Ecosystems of Latin America; Seeliger, U., Kjerfve, B., Eds.; Ecological Studies; Springer: Berlin, Heidelberg, 2001; Volume 144, pp. 97–105. ISBN 978-3-642-08657-1. [Google Scholar]
- De Guimaraens, M.A.; Paiva, A.D.M.; Coutinho, R. Modeling Ulva spp. Dynamics in a Tropical Upwelling Region. Ecol. Model. 2005, 188, 448–460. [Google Scholar] [CrossRef]
- Murray, S.; Ambrose, R.; Dethier, M. Methods for Performing Monitoring, Impact, and Ecological Studies on Rocky Shores; U.S. Department of the Interior Minerals Management Service Pacific OCS Region: Santa Barbara, CA, USA, 2002. [Google Scholar]
- Kohler, K.E.; Gill, S.M. Coral Point Count with Excel Extensions (CPCe): A Visual Basic Program for the Determination of Coral and Substrate Coverage Using Random Point Count Methodology. Comput. Geosci. 2006, 32, 1259–1269. [Google Scholar] [CrossRef]
- Sokal, R.R.; Rohlf, F.J. Biometry; Macmillan: London, UK, 1995. [Google Scholar]
- Warton, D.I.; Hui, F.K.C. The Arcsine Is Asinine: The Analysis of Proportions in Ecology. Ecology 2011, 92, 3–10. [Google Scholar] [CrossRef]
- Clarke, K.R.; Gorley, R.N.; Somerfield, P.J.; Warwick, R.M. Change in Marine Communities: An Approach to Statistical Analysis and Interpretation, 3rd ed.; Primer-E Ltd.: Plymouth, UK, 2014. [Google Scholar]
- Rohlf, F.J. Adaptive Hierarchical Clustering Schemes. Syst. Biol. 1970, 19, 58–82. [Google Scholar] [CrossRef]
- Clarke, K.R. Non-Parametric Multivariate Analyses of Changes in Community Structure. Austral Ecol. 1993, 18, 117–143. [Google Scholar] [CrossRef]
- Oksanen, J.; Blanchet, F.G.; Kindt, R.; Legendre, P.; Minchin, P.R.; O’hara, R.; Simpson, G.L.; Solymos, P.; Stevens, M.H.H.; Wagner, H.; et al. Package ‘Vegan’, Community Ecology Package Version; R Core Team: Vienna, Austria, 2013; Volume 2, pp. 1–295.
- Legendre, P. A Temporal Beta-diversity Index to Identify Sites That Have Changed in Exceptional Ways in Space–Time Surveys. Ecol. Evol. 2019, 9, 3500–3514. [Google Scholar] [CrossRef] [PubMed]
- Dray, S.; Blanchet, G.; Borcard, D.; Guenard, G.; Jombart, T.; Larocque, G.; Legendre, P.; Madi, N.; Wagner, H.H.; Dray, M.S. Package ‘Adespatial, R Package; R Core Team: Vienna, Austria, 2018; Volume 2018, pp. 3–8.
- WoRMS Editorial Board. World Register of Marine Species. 2025. Available online: https://www.marinespecies.org (accessed on 22 September 2025).
- Sutherland, J.P. Multiple Stable Points in Natural Communities. Am. Nat. 1974, 108, 859–873. [Google Scholar] [CrossRef]
- Sgrott Sauer Machado, K.R.; Chapman, A.R.O.; Coutinho, R. Patch Structure in a Tropical Rocky Shore Community in Brazil: A Mosaic of Successional States? Ophelia 1992, 35, 187–195. [Google Scholar] [CrossRef]
- Suchanek, T.H.; Green, D.J. Interspecific Competition between Palythoa Caribaeorum and Other Sessile Invertebrates on St. Croix Reefs, US Virgin Islands. In Proceedings of the 4th International Coral Reef Symposium, Manila, Philippines, 18–22 May 1981; Volume 2, pp. 679–684. [Google Scholar]
- Almeida Saá, A.C.; Crivellaro, M.S.; Winter, B.B.; Pereira, G.R.; Bercovich, M.V.; Horta, P.A.; Bastos, E.O.; Schubert, N. Unraveling Interactions: Do Temperature and Competition with Native Species Affect the Performance of the Non-Indigenous Sun Coral Tubastraea Coccinea? Coral Reefs 2020, 39, 99–117. [Google Scholar] [CrossRef]
- Tâmega, F.T.; Batista, D.; Gonçalves, A.A.; Calazans, S.; Coutinho, R. A Coral-Killing Syndrome of Nongeniculate Coralline Algae over the Invasive Sun Coral in Brazil. Aquat. Conserv. Mar. Freshw. Ecosyst. 2024, 34, e4208. [Google Scholar] [CrossRef]
- Ferreira, C.E.L.; Gonçalves, J.E.A.; Coutinho, R.; Peret, A.C. Herbivory by the Dusky Damselfish Stegastes Fuscus (Cuvier, 1830) in a Tropical Rocky Shore: Effects on the Benthic Community. JEMBE 1998, 229, 241–264. [Google Scholar] [CrossRef]
- Connell, S.; Foster, M.; Airoldi, L. What Are Algal Turfs? Towards a Better Description of Turfs. Mar. Ecol. Prog. Ser. 2014, 495, 299–307. [Google Scholar] [CrossRef]
- Calderon, E.N.; Zilberberg, C.; Paiva, P. The Possible Role of Echinometra Lucunter (Echinodermata: Echinoidea) in the Local Distribution of Darwinella Sp.(Porifera: Dendroceratida) in Arraial Do Cabo, Rio de Janeiro State, Brazil. Porifera Res. Biodivers. Innov. Sustain. Série Livros 2007, 28, 211–217. [Google Scholar]
- Yoneshigue-Valentin, Y.; Valentin, J. Macroalgae of the Cabo Frio Upwelling Region, Brazil: Ordination of Communities. In Coastal Plant Communities of Latin America; Elsevier: Amsterdam, The Netherlands, 1992; pp. 31–50. [Google Scholar]
- Villaça, R.; Yoneshigue-Valentin, Y.; Boudouresque, C.F. Estrutura da comunidade de macroalgas do infralitoral do lado exposto da Ilha de Cabo Frio (Arraial do Cabo, RJ). Oecol. Bras. 2008, 12, 206–221. [Google Scholar] [CrossRef]
- Smit, A.J.; Bolton, J.J.; Anderson, R.J. Seaweeds in Two Oceans: Beta-Diversity. Front. Mar. Sci. 2017, 4, 404. [Google Scholar] [CrossRef]
- Sutherland, J.P. Functional Roles of Schizoporella and Styela in the Fouling Community at Beaufort, North Carolina. Ecology 1978, 59, 257–264. [Google Scholar] [CrossRef]
- Masi, B.P.; Coutinho, R.; Zalmon, I. Successional Trajectory of the Fouling Community on a Tropical Upwelling Ecosystem in Southeast Rio de Janeiro, Brazil. Braz. J. Oceanogr. 2015, 63, 161–168. [Google Scholar] [CrossRef]



| Red | Blue | Green | Purple | Orange | Yellow | Brown | Pink | Gray | ||||||
|---|---|---|---|---|---|---|---|---|---|---|---|---|---|---|
| D | D | D | D | p-Values | D | p-Values | D | p-Values | D | D | D | p-Values | ||
| Temporal escale | 0–26 | 21% | 34% | 8% | 11% | 0.97 | 14% | 0.77 | 18% | 0.08 | 16% | 14% | 20% | 0.61 |
| 0–60 | 26% | 28% | 24% | 16% | 0.97 | 21% | 0.51 | 20% | 0.79 | 27% | 22% | 27% | 0.19 | |
| 0–96 | 37% | 62% | 25% | 20% | 0.86 | 33% | 0.09 | 24% | 0.10 | 37% | 53% | 36% | 0.72 | |
| 0–154 | 41% | 51% | 32% | 27% | 0.63 | 38% | 0.11 | 28% | 0.03 | 36% | 40% | 39% | 0.18 | |
| 0–182 | 31% | 32% | 23% | 28% | 0.41 | 35% | 0.54 | 26% | 0.02 | 41% | 37% | 37% | 0.80 | |
| 0–210 | 34% | 54% | 29% | 27% | 0.83 | 38% | 0.71 | 27% | 0.03 | 32% | 48% | 47% | 0.75 | |
| 0–245 | 47% | 43% | 26% | 29% | 0.29 | 38% | 0.70 | 27% | 0.08 | 45% | 43% | 46% | 0.36 | |
| 0–280 | 42% | 35% | 16% | 29% | 0.93 | 39% | 0.76 | 27% | 0.04 | 37% | 40% | 46% | 0.87 | |
| 0–315 | 47% | 51% | 24% | 32% | 0.80 | 33% | 0.69 | 32% | 0.03 | 45% | 35% | 35% | 0.88 | |
| 0–355 | 50% | 31% | 23% | 32% | 0.93 | 39% | 0.88 | 30% | 0.18 | 48% | 33% | 36% | 0.82 | |
| 0–383 | 54% | 25% | 20% | 32% | 0.73 | 40% | 0.49 | 31% | 0.06 | 41% | 40% | 34% | 0.38 | |
| Mosaic Elements | Zero | 154 | 182 | 210 | 280 | 315 | 355 | 383 | ||||||||||||||
|---|---|---|---|---|---|---|---|---|---|---|---|---|---|---|---|---|---|---|---|---|---|---|
| RA | RA | C | RA | C | RA | C | RA | C | RA | C | RA | C | RA | C | ||||||||
| Palythoa caribaeorum | 18% | ↑ | 22% | 21% | - | 22% | 21% | ↑ | 20% | 21% | ↑ | 21% | 22% | ↑ | 21% | 19% | ↓ | 20% | 22% | ↑ | 20% | 24% |
| Crustose calcareous algae | 20% | ↑ | 29% | 17% | ↑ | 29% | 19% | ↑ | 31% | 18% | - | 20% | 15% | ↓ | 14% | 13% | ↑ | 22% | 15% | - | 20% | 15% |
| Turfs | 16% | ↓ | 12% | 14% | ↑ | 18% | 15% | ↓ | 11% | 14% | ↑ | 22% | 15% | ↓ | 12% | 12% | ↓ | 8% | 10% | ↓ | 13% | 10% |
| Tubastraea spp. | 20% | ↓ | 19% | 11% | ↓ | 19% | 11% | ↑ | 21% | 11% | ↓ | 19% | 11% | - | 20% | 10% | ↓ | 19% | 10% | - | 20% | 11% |
| Darwinella | 5% | - | 5% | 9% | - | 5% | 9% | ↑ | 7% | 10% | ↑ | 7% | 10% | ↑ | 6% | 10% | ↑ | 7% | 10% | ↑ | 8% | 12% |
| Ceramiales | 6% | - | 6% | 7% | ↓ | 2% | 6% | ↓ | 3% | 7% | ↓ | 1% | 6% | ↑ | 10% | 10% | ↑ | 9% | 12% | ↑ | 8% | 11% |
| Cirripedia | 6% | ↓ | 1% | 6% | ||||||||||||||||||
| Poecilosclerida | 3% | ↑ | 7% | 7% | ↑ | 8% | 7% | ↑ | 8% | 8% | ↑ | 7% | 8% |
Disclaimer/Publisher’s Note: The statements, opinions and data contained in all publications are solely those of the individual author(s) and contributor(s) and not of MDPI and/or the editor(s). MDPI and/or the editor(s) disclaim responsibility for any injury to people or property resulting from any ideas, methods, instructions or products referred to in the content. |
© 2025 by the authors. Licensee MDPI, Basel, Switzerland. This article is an open access article distributed under the terms and conditions of the Creative Commons Attribution (CC BY) license (https://creativecommons.org/licenses/by/4.0/).
Share and Cite
Masi, B.P.; Siqueira, M.A.; da Silva, A.R.; Altvater, L.; Kassuga, A.D.; Coutinho, R. Temporal Diversity Shifts in Subtidal Tubastraea-Invaded Rocky Shores of Arraial do Cabo Bay, Southeastern Brazil. Diversity 2025, 17, 695. https://doi.org/10.3390/d17100695
Masi BP, Siqueira MA, da Silva AR, Altvater L, Kassuga AD, Coutinho R. Temporal Diversity Shifts in Subtidal Tubastraea-Invaded Rocky Shores of Arraial do Cabo Bay, Southeastern Brazil. Diversity. 2025; 17(10):695. https://doi.org/10.3390/d17100695
Chicago/Turabian StyleMasi, Bruno Pereira, Marcio Alves Siqueira, Alexandre R. da Silva, Luciana Altvater, Alexandre D. Kassuga, and Ricardo Coutinho. 2025. "Temporal Diversity Shifts in Subtidal Tubastraea-Invaded Rocky Shores of Arraial do Cabo Bay, Southeastern Brazil" Diversity 17, no. 10: 695. https://doi.org/10.3390/d17100695
APA StyleMasi, B. P., Siqueira, M. A., da Silva, A. R., Altvater, L., Kassuga, A. D., & Coutinho, R. (2025). Temporal Diversity Shifts in Subtidal Tubastraea-Invaded Rocky Shores of Arraial do Cabo Bay, Southeastern Brazil. Diversity, 17(10), 695. https://doi.org/10.3390/d17100695

