Discovery of a New Cyanobacterial Genus (Paludothrix gen. nov.) from the Sanyang Wetland in Eastern China, Reflecting the Latest Taxonomic Status in Coleofasciculaceae
Abstract
1. Introduction
2. Materials and Methods
2.1. Strains Collection and Cultivation
2.2. Morphological Characterization
2.3. DNA Extraction, PCR Amplification, and Sequencing
2.4. Phylogenetic Analysis
2.5. Morphological of Ultrastructural Characterization
2.6. Analyses of 16S–23S Internal Transcribed Spacer (ITS)
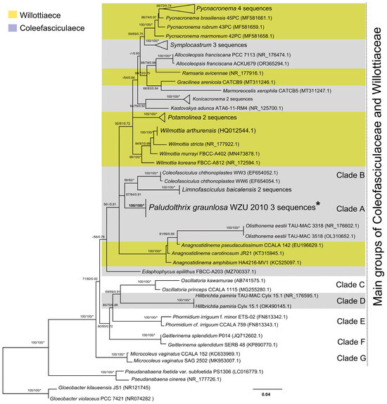
3. Results
3.1. Morphological Description
3.2. Molecular and Phylogenetic Analyses
3.3. Molecular Analyses on the ITS Between 16S–23S rRNA Genes
4. Discussion
Supplementary Materials
Author Contributions
Funding
Institutional Review Board Statement
Informed Consent Statement
Data Availability Statement
Acknowledgments
Conflicts of Interest
References
- Miller, R.J.; Thompson, L.M.; Garcia, S.A. Phylogenomic insights into the systematics and ecological roles of epiphytic cyanobacteria in wetlands. Microb. Ecol. J. 2023, 45, 123–140. [Google Scholar]
- Satjarak, A.; Graham, L.E.; Piotrowski, M.J.; Trest, M.T.; Wilcox, L.W.; Cook, M.E.; Knack, J.J.; Arancibia-Avila, P. Shotgun metagenomics and microscopy indicate diverse cyanophytes, other bacteria, and microeukaryotes in the epimicrobiota of a northern Chilean wetland Nostoc (Cyanobacteria). J. Phycol. 2021, 57, 39–50. [Google Scholar] [CrossRef] [PubMed]
- Satjarak, A.; Graham, L.E.; Piotrowski, M.J.; Trest, M.T.; Wilcox, L.W.; Cook, M.E.; Knack, J.J.; Arancibia-Avila, P. Monilinema gen. nov., a homocytous genus (Cyanobacteria, Leptolyngbyaceae) from saline–alkaline lakes of Pantanal wetlands, Brazil. J. Phycol. 2021, 57, 473–483. [Google Scholar]
- Weber, B.; Belnap, J.; Büdel, B.; Antoninka, A.J.; Barger, N.N.; Chaudhary, V.B.; Darrouzet-Nardi, A.; Eldridge, D.J.; Faist, A.M.; Ferrenberg, S.; et al. What is a biocrust? A refined, contemporary definition for a broadening research community. Biol. Rev. Camb. Philos. Soc. 2022, 97, 1768–1785. [Google Scholar] [CrossRef]
- Jusko, B.M.; Johansen, J.R. Description of six new cyanobacterial species from soil biocrusts on San Nicolas Island, California, in three genera previously restricted to Brazil. J. Phycol. 2024, 60, 133–151. [Google Scholar] [CrossRef]
- Martins, M.D.; Machado-de-Lima, N.M.; Branco, L.H.Z. Polyphasic approach using multilocus analyses supports the establishment of the new aerophytic cyanobacterial genus Pycnacronema (Coleofasciculaceae, Oscillatoriales). J. Phycol. 2019, 55, 146–159. [Google Scholar] [CrossRef]
- Pietrasiak, N.; Reeve, S.; Osorio-Santos, K.; Lipson, D.A.; Johansen, J.R. Trichotorquatus gen. nov.—A new genus of soil cyanobacteria discovered from American drylands. J. Phycol. 2021, 57, 886–902. [Google Scholar] [CrossRef]
- Strunecký, O.; Elster, J.; Komárek, J. Taxonomic revision of the freshwater cyanobacterium “Phormidium” murrayi = Wilmottia murrayi. Fottea 2011, 11, 57–71. [Google Scholar] [CrossRef]
- Siegesmund, M.A.; Johansen, J.R.; Karsten, U.; Friedl, T. Coleofasciculus gen. nov. (cyanobacteria): Morphological and molecular criteria for revision of the genus Microcoleus gomont. J. Phycol. 2008, 44, 1572–1585. [Google Scholar] [CrossRef]
- Strunecky, O.; Komarek, J.; Johansen, J.; Lukesova, A.; Elster, J. Molecular and morphological criteria for revision of the genus Microcoleus (Oscillatoriales, Cyanobacteria). J. Phycol. 2013, 49, 1167–1180. [Google Scholar] [CrossRef]
- Moreira CFernandes, V.; Giraldo-Silva, A.; Roush, D.; Garcia-Pichel, F. Coleofasciculaceae, a Monophyletic Home for the Microcoleus steenstrupii Complex and Other Desiccation-tolerant Filamentous Cyanobacteria. J. Phycol. 2021, 57, 1563–1579. [Google Scholar] [CrossRef] [PubMed]
- Pecundo, M.H.; Cai, F.; Chang, A.C.G.; Ren, H.; Li, N.; Li, R.; Chen, T. Polyphasic approach identifies two new species of Desmonostoc (Nostocales, Cyanobacteria) in the coralloid roots of Cycas fairylakea (Cycadales). Phycologia 2021, 60, 653–668. [Google Scholar] [CrossRef]
- Konstantinou, D.; Voultsiadou, E.; Panteris, E.; Gkelis, S. Revealing new sponge-associated cyanobacterial diversity: Novel genera and species. Mol. Phylogenet. Evol. 2021, 155, 106991. [Google Scholar] [CrossRef] [PubMed]
- Nelson, C.; Giraldo-Silva, A.; Garcia-Pichel, F. A symbiotic nutrient exchange within the cyanosphere microbiome of the biocrust cyanobacterium, Microcoleus vaginatus. ISME J. 2020, 15, 282–292. [Google Scholar] [CrossRef] [PubMed]
- Lee, N.; Kim, T.; Kim, D.; Ki, J.; Lee, O. Edaphophycus epilithus gen. et sp. nov. (Oscillatoriales, cyanobacteria) with a description of the morphology and molecular phylogeny. Phycol. Res. 2022, 70, 171–184. [Google Scholar] [CrossRef]
- Jasser, I.; Panou, M.; Khomutovska, N.; Sandzewicz, M.; Panteris, E.; Niyatbekov, T.; Łach, Ł.; Kwiatowski, J.; Kokociński, M.; Gkelis, S. Cyanobacteria in hot pursuit: Characterization of cyanobacteria strains, including novel taxa, isolated from geothermal habitats from different ecoregions of the world. Mol. Phylogenet. Evol. 2022, 170, 107454. [Google Scholar] [CrossRef]
- Sorokovikova, E.; Tikhonova, I.; Evseev, P.; Krasnopeev, A.; Khanaev, I.; Potapov, S.; Gladkikh, A.; Nebesnykh, I.; Belykh, O. Limnofasciculus baicalensis gen. et sp. nov. (Coleofasciculaceae, Coleofasciculales): A New Genus of Cyanobacteria Isolated from Sponge Fouling in Lake Baikal, Russia. Microorganisms 2023, 11, 1779. [Google Scholar] [CrossRef]
- Panou, M.; Gkelis, S. Unravelling unknown cyanobacteria diversity linked with HCN production. Mol. Phylogenet. Evol. 2022, 166, 107322. [Google Scholar] [CrossRef]
- Johansen, J.R.; Strunecký, O.; Bohunická, M.; Čapková, K.Č.; Raabova, L.; Dvořák, P.; Komárek, J. A revision of the genus Geitlerinema and a description of the genus Anagnostidinema gen. nov. (Oscillatoriophycidae, Cyanobacteria). Fottea 2017, 17, 114–126. [Google Scholar]
- de Lima, N.M.M.; Branco, L.H. Biological soil crusts: New genera and species of Cyanobacteria from Brazilian semi-Arid regions. Phytotaxa 2020, 470, 263–281. [Google Scholar] [CrossRef]
- Johansen, J.R.; Casamatta, D.A. Recognizing cyanobacterial diversity through adoption of a new species paradigm. Algol. Stud 2005, 117, 71–93. [Google Scholar] [CrossRef]
- Osorio-Santos, K.; Pietrasiak, N.; Bohunická, M.; Miscoe, L.H.; Kováčik, L.; Martin, M.P.; Johansen, J.R. Seven new species of Oculatella (Pseudanabaenales, Cyanobacteria): Taxonomically recognizing cryptic diversification. Eur. J. Phycol. 2014, 49, 450–470. [Google Scholar] [CrossRef]
- Komárek, J.; Kaštovský, J.; Mareš, J.; Johansen, J.R. Taxonomic classification of cyanoprokaryotes (cyanobacterial genera) 2014, using a polyphasic approach. Preslia 2014, 86, 295–335. [Google Scholar]
- Dvořák, P.; Poulíčková, A.; Hašler, P.; Belli, M.; Casamatta, D.A.; Papini, A. Species concepts and speciation factors in cyanobacteria, with connection to the problems of diversity and classification. Biodivers. Conserv. 2015, 24, 739–757. [Google Scholar] [CrossRef]
- Cai, F.; Wang, Y.; Yu, G.; Wang, J.; Peng, X.; Li, R. Proposal of Purpurea Gen. nov. (Nostocales, Cyanobacteria), a novel cyanobacterial genus from wet soil samples in Tibet, China. Fottea 2020, 20, 86–97. [Google Scholar] [CrossRef]
- Cai, F.; Li, R. Purpureonostoc, a new name for a recently described genus of Nostoc-like cyanobacteria. J. Czech Phycol. Soc. 2020, 20, 111. [Google Scholar] [CrossRef]
- Komárek, J. Several problems of the polyphasic approach in the modern cyanobacterial system. Hydrobiologia 2018, 811, 7–17. [Google Scholar] [CrossRef]
- Komárek, J. Quo vadis. taxonomy of cyanobacteria. Fottea 2020, 20, 104–110. [Google Scholar] [CrossRef]
- Cheng, Y.; Geng, R.; Shan, L.; Liu, Y.; Zhang, H.; Xiao, P.; Ma, Z.; Li, R. Taxonomic Discussion on Cyanobacterial Systematics at Family Level, with Special Regards to Phormidiaceae by Using the Strains of Chinese Newly Recorded Genera Ancylothrix and Potamolinea. Diversity 2022, 14, 301. [Google Scholar] [CrossRef]
- Cai, F.; Li, S.; Zhang, H.; Yu, G.; Li, R. Nodosilinea hunanesis sp. nov. (Prochlorotrichaceae, Synechococcales) from a Freshwater Pond in China Based on a Polyphasic Approach. Diversity 2022, 14, 364. [Google Scholar] [CrossRef]
- Geng, R.; Li, W.; Chao, A.; Guo, X.; Li, H.; Yu, G.; Li, R. Establishment of a New Filamentous Cyanobacterial Genus, Microcoleusiopsis gen. nov. (Microcoleaceae, Cyanobacteria), from Benthic Mats in Open Channel, Jiangxi Province, China. Diversity 2021, 13, 548. [Google Scholar] [CrossRef]
- Geng, R.; He, Z.; Gao, K.; Xiao, P.; Zhang, H.; Chen, S.; Li, H.; Yu, G.; Li, R. Neomicrocoleus gen. nov. (Microcoleaceae, Oscillatoriales), a novel cyanobacterial genus from benthic mats in a water channel. J. Oceanol. Limnol. 2024, 42, 263–276. [Google Scholar] [CrossRef]
- Geng, R.; Wen, Q.; Wang, Y.; Yang, P.; Dai, G.; Li, R.; Yu, G. A novel filamentous cyanobacterium microseira minor sp. nov. (oscillatoriaceae, cyanobacteria) from the Ganfu Channel, Jiangxi, China. Phytotaxa 2021, 524, 178–190. [Google Scholar] [CrossRef]
- Wayne, L.G.; Brenner, D.J.; Colwell, R.R.; Grimont, P.A.D.; Kandler, O.; Krichevsky, M.I.; Starr, M.P. Report of the ad hoc committee on reconciliation of approaches to bacterial systematics. Int. J. Syst. Evol. Microbiol. 1987, 37, 463–464. [Google Scholar] [CrossRef]
- Stackebrandt, E.; Goebel, B.M. Taxonomic note: A placefor DNA–DNA reassociation and 16S rRNA sequence analysisin the present species definition in bacteriology. Int. J. Syst. Bacteriol. 1994, 44, 846–849. [Google Scholar] [CrossRef]
- Stackebrandt, E.; Ebers, J. Taxonomic parameters revisited: Tarnished gold standards. Microbiology 2006, 33, 152–155. [Google Scholar]
- Stanier, R.Y.; Kunisawa, R.; Mandel, M.; Cohen–Bazire, G. Purification and properties of unicellular blue-green algae (order Chroococcales). Bacteriol. Rev. 1971, 35, 171–205. [Google Scholar] [CrossRef]
- Neilan, B.A.; Jacobs, D.; Goodman, A.E. Genetic diversity and phylogeny of toxic cyanobacteria determined by DNA polymorphisms within the phycocyanin locus. Appl. Environ. Microbiol. 1995, 61, 3875–3883. [Google Scholar] [CrossRef]
- Edwards, U.; Rogall, T.; Blöcker, H.; Emde, M.; Böttger, E.C. Isolation and direct complete nucleotide determination of entire genes. Characterization of a gene coding for 16S ribosomal RNA. Nucleic Acids Res. 1989, 17, 7843–7853. [Google Scholar] [CrossRef]
- Gkelis, S.; Rajaniemi, P.; Vardaka, E.; Moustaka–gouni, M.; Lanaras, T.; Sivonen, K. Limnothrix redekei (Van Goor) Meffert (Cyanobacteria) strains from Lake Kastoria, Greece from a separate phylogenetic group. Microb. Ecol. 2005, 49, 176–182. [Google Scholar] [CrossRef]
- Katoh, K.; Standley, D.M. MAFFT multiple sequence alignment software version 7: Improvements in performance and usability. Mol. Biol. Evol. 2013, 30, 772–780. [Google Scholar] [CrossRef] [PubMed]
- Hall, T.A. BioEdit: A User-Friendly Biological Sequence Alignment Editor and Analysis Program for Windows 95/98/NT. Nucleic Acids Symp. Ser. 1999, 41, 95–98. [Google Scholar]
- Zhang, D.; Gao, F.; Jakovlić, I.; Zou, H.; Zhang, J.; Li, W.X.; Wang, G.T. PhyloSuite: An integrated and scalable desktop platform for streamlined molecular sequence data management and evolutionary phylogenetics studies. Mol. Ecol. Resour. 2020, 20, 348–355. [Google Scholar] [CrossRef]
- Trifinopoulos, J.; Nguyen, L.-T.; von Haeseler, A.; Minh, B.Q. W-IQ-TREE: A fast online phylogenetic tool for maximum likelihood analysis. Nucleic Acids Res. 2016, 44, W232–W235. [Google Scholar] [CrossRef]
- Ronquist, F.; Teslenko, M.; van der Mark, P.; Ayres, D.L.; Darling, A.; Höhna, S.; Huelsenbeck, J.P. MrBayes 3.2: Efficient Bayesian Phylogenetic Inference and Model Choice Across a Large Model Space. Syst. Biol. 2012, 61, 539–542. [Google Scholar] [CrossRef]
- Tamura, K.; Stecher, G.; Kumar, S. MEGA11: Molecular Evolutionary Genetics Analysis Version 11. Mol. Biol. Evol. 2021, 38, 3022–3027. [Google Scholar] [CrossRef]
- Page, R.D.M. TreeView: An application to display phylogenetic trees on personal computers. Bioinformatics 1996, 12, 357–358. [Google Scholar] [CrossRef]
- Lowe, T.M.; Chan, P.P. tRNAscan-SE On-line: Integrating search and context for analysis of transfer RNA genes. Nucleic Acids Res. 2016, 44, W54–W57. [Google Scholar] [CrossRef]
- Mathews, D.H.; Disney, M.D.; Childs, J.L.; Schroeder, S.J.; Zuker, M.; Turner, D.H. Incorporating chemical modification constraints into a dynamic programming algorithm for prediction of RNA secondary structure. Nucleic Acids Res. 2004, 101, 7287–7292. [Google Scholar] [CrossRef]
- Strunecký, O.; Ivanova, A.P.; Mareš, J. An updated classification of cyanobacterial orders and families based on phylogenomicand polyphasic analysis. J. Phycol. 2022, 59, 12–51. [Google Scholar] [CrossRef]
- Giovannoni, S.J.; Turner, S.; Olsen, G.J.; Barns, S.; Lane, D.J.; Pace, N.R. Evolutionary relationships among cyanobacteria and green chloroplasts. J. Bacteriol. 1988, 170, 3584–3592. [Google Scholar] [CrossRef] [PubMed]
- Komárek, J.; Johansen, J.R.; Šmarda, J.; Strunecký, O. Phylogeny and taxonomy of Synechococcus-like cyanobacteria. Fottea 2020, 20, 171–191. [Google Scholar] [CrossRef]
- Mareš, J.; Strunecký, O.; Bučinská, L.; Wiedermannová, J. Evolutionary patterns of thylakoid architecture in cyanobacteria. Front. Microbiol. 2019, 10, 277. [Google Scholar] [CrossRef] [PubMed]
- Mühlsteinova, R.; Johansen, J.R.; Pietrasiak, N.; Martin, M.P. Polyphasic characterization of Kastovskya adunca gen. nov.et comb. nov. (Cyanobacteria: Oscillatoriales), from desert soils of the Atacama Desert, Chile. Phytotaxa 2014, 163, 216–228. [Google Scholar] [CrossRef]
- Guiry, M.D.; Guiry, G.M. AlgaeBase. World-Wide Electronic Publication, National University of Ireland, Galway. 2024. Available online: http://www.algaebase.org (accessed on 10 August 2024).
- Martins, M.D.; Branco, L.H.Z. Potamolinea gen. nov. (Oscillatoriales, Cyanobacteria): A phylogenetically and ecologically coherent cyanobacterial genus. Int. J. Syst. Evol. Microbiol. 2016, 66, 3632–3641. [Google Scholar] [CrossRef]
- Mikhailyuk, T.I.; Vinogradova, O.M.; Gromakova, A.B.; Glaser, K.; Karsten, U. A Polyphasic Approach Leading to the Discovery of New Taxa of Terrestrial Cyanobacteria for the Flora of Ukraine. Int. J. Algae 2023, 25, 301–322. [Google Scholar] [CrossRef]
- Lee, N.-J.; Seo, Y.; Ki, J.-S.; Lee, O.-M. Morphology and molecular description of Wilmottia koreana sp. nov. (Oscillatoriales, Cyanobacteria) isolated from the Republic of Korea. Phytotaxa 2020, 447, 237–251. [Google Scholar] [CrossRef]






| Strains | GenBank | 1 | 2 | 3 | 4 | 5 | 6 | 7 | 8 | 9 | 10 |
|---|---|---|---|---|---|---|---|---|---|---|---|
| 1. Paludothrix granulosa WZU 2010 | - | ||||||||||
| 2. Paludothrix granulosa WZU 2010-clone | - | 99.92 | |||||||||
| 3. Coleofasciculus chthonoplastes WW6 | EF654054.1 | 93.79 | 93.71 | ||||||||
| 4. Limnofasciculus baicalensis BBK-W-15 | NR186902.1 | 92.56 | 92.48 | 93.09 | |||||||
| 5. Olisthonema eestii TAU-MAC 3518 | OL310652.1 | 87.39 | 87.31 | 85.90 | 86.32 | ||||||
| 6. Allocoleopsis franciscana ACKU679 | OR365294.1 | 94.03 | 94.11 | 93.17 | 92.25 | 85.67 | |||||
| 7. Allocoleopsis franciscana PCC 7113 | NR176474.1 | 94.19 | 94.26 | 93.25 | 92.33 | 85.75 | 99.85 | ||||
| 8. Wilmottia koreana FBCC-A812 | NR172594.1 | 93.49 | 93.41 | 92.39 | 91.94 | 86.56 | 93.73 | 93.81 | |||
| 9. Edaphophycus epilithus FBCC-A203 | MZ700337.1 | 92.24 | 92.36 | 90.76 | 90.38 | 86.55 | 91.87 | 91.87 | 92.64 | ||
| 10. Pycnacronema arboriculum 41PC | MF581657.1 | 95.04 | 92.96 | 92.93 | 91.32 | 86.24 | 95.05 | 95.12 | 93.96 | 92.55 | |
| 11. Pycnacronema brasiliensis 45PC | MF581661.1 | 94.03 | 94.11 | 93.25 | 91.78 | 86.07 | 95.17 | 95.74 | 94.97 | 92.12 | 97.05 |
| Strain | Genbank | Complete ITS (nt) | D1-D1′ Helix (nt) | tRNAIle | tRNAAla | Box-B Helix (nt) | Box-A Helix (nt) | D4 | V3 Helix (nt) | D5 |
|---|---|---|---|---|---|---|---|---|---|---|
| 1. Paludothrix granulosa WZU 2010 | - | 388 | 60 | + | - | 41 | 12 | 7 | 36 | 23 |
| 2. Coleofasciculus chthonoplastes PCC 7420 | AB686261 | 415 | 62 | + | - | 39 | 12 | 7 | 50 | 28 |
| 3. Limnofasciculus baicalensis BBK-W-15 | NR186902.1 | 409 | 63 | + | - | 38 | 12 | 7 | 50 | 19 |
| 4. Allocoleopsis franciscana PCC 7113 | NR176474.1 | 506 | 65 | + | - | 37 | 13 | 7 | 100 | 32 |
| 5. Konicacronema caatingensis CATCB6 | MT311249.1 | 450 | 57 | + | - | 43 | 12 | 7 | 40 | 34 |
| 6. Pycnacronema arboriculum 41PC | MF581657.1 | 424 | 59 | + | - | 38 | 12 | 13 | 47 | 21 |
| 7. Wilmottia murrayi FBCC-A402 | MN473878.1 | 428 | 66 | + | - | 55 | 12 | 7 | 67 | 13 |
Disclaimer/Publisher’s Note: The statements, opinions and data contained in all publications are solely those of the individual author(s) and contributor(s) and not of MDPI and/or the editor(s). MDPI and/or the editor(s) disclaim responsibility for any injury to people or property resulting from any ideas, methods, instructions or products referred to in the content. |
© 2024 by the authors. Licensee MDPI, Basel, Switzerland. This article is an open access article distributed under the terms and conditions of the Creative Commons Attribution (CC BY) license (https://creativecommons.org/licenses/by/4.0/).
Share and Cite
Wu, Y.; Cheng, Y.; Zhang, H.; Geng, R.; Xiao, P.; Cui, B.; Li, R. Discovery of a New Cyanobacterial Genus (Paludothrix gen. nov.) from the Sanyang Wetland in Eastern China, Reflecting the Latest Taxonomic Status in Coleofasciculaceae. Diversity 2025, 17, 15. https://doi.org/10.3390/d17010015
Wu Y, Cheng Y, Zhang H, Geng R, Xiao P, Cui B, Li R. Discovery of a New Cyanobacterial Genus (Paludothrix gen. nov.) from the Sanyang Wetland in Eastern China, Reflecting the Latest Taxonomic Status in Coleofasciculaceae. Diversity. 2025; 17(1):15. https://doi.org/10.3390/d17010015
Chicago/Turabian StyleWu, Yangyang, Yao Cheng, He Zhang, Ruozhen Geng, Peng Xiao, Baiyu Cui, and Renhui Li. 2025. "Discovery of a New Cyanobacterial Genus (Paludothrix gen. nov.) from the Sanyang Wetland in Eastern China, Reflecting the Latest Taxonomic Status in Coleofasciculaceae" Diversity 17, no. 1: 15. https://doi.org/10.3390/d17010015
APA StyleWu, Y., Cheng, Y., Zhang, H., Geng, R., Xiao, P., Cui, B., & Li, R. (2025). Discovery of a New Cyanobacterial Genus (Paludothrix gen. nov.) from the Sanyang Wetland in Eastern China, Reflecting the Latest Taxonomic Status in Coleofasciculaceae. Diversity, 17(1), 15. https://doi.org/10.3390/d17010015

