Wildlife Emergency Response Services Data Provide Insights into Human and Non-Human Threats to Wildlife and the Response to Those Threats
Abstract
1. Introduction
1.1. Human and Non-Human Threats to Wildlife
1.2. Underutilised Data for Understanding Human and Non-Human Threats to Wildlife
2. Methods
2.1. Study Area
2.2. Wildlife Emergency Response Service and Analysed Data
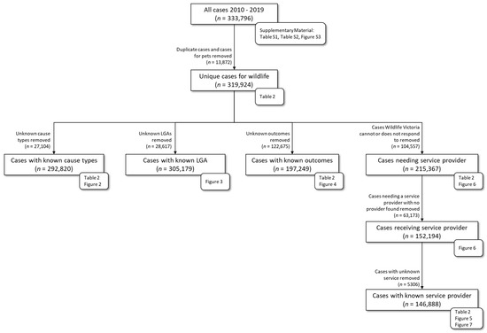
2.3. Data Handling and Analysis
3. Results
3.1. WERS Data Overview
3.1.1. Overview of Species Affected
3.1.2. Cause Types
3.1.3. Spatial Patterns
3.2. WERS Support Services’ Current Response to Human–Wildlife Interactions and Demand
3.2.1. Outcomes of Cases
3.2.2. WERS Demand
3.2.3. Provision of Education and Service Providers
4. Discussion
4.1. Impacts of Anthropogenic Activities on Wildlife and Their Mitigation
4.2. WERS Demand and Response
4.3. Limitations of This Study
4.4. Implications of This Study and Recommendations
- Human–wildlife interactions affect a wide range of species and lead to the death of at least thousands of wild animals every year in a single state in Australia; they result in volunteers rescuing and rehabilitating thousands more, which comes at significant financial and mental health costs to the community who takes on this work.
- WERS provide a valuable service to the community and wildlife [55], especially in urban environments, and are involved in the rescue of millions of animals throughout the globe annually [20]. Our case study showed that the main state-based WERS in Victoria is struggling to meet an increasing demand, a situation that may be similar in other parts of the world given the scale of population growth and urbanisation. In order for WERS to keep serving the community and wildlife in need of assistance, adequate resources need to be provided to them. With more resources, WERS would be able to better capture accurate data, including outcomes of reports.
- WERS provide an invaluable opportunity to collect data to understand human and non-human threats to wildlife, which is increasingly recognised [6,11,14,27,54]. However, WERS data are underutilised. They should contribute to our understanding of the magnitude of human–wildlife interactions, of the pressure those threats put on WERS and the community and of the extent to which WERS can respond to them.
- We have highlighted a need for data-driven education to mitigate specific threats that are locally relevant. Whilst WERS play a significant role of education on wildlife issues in the community worldwide [55,58,71], we caution that education should not be left for WERS alone to provide as they lack resources. Communication between WERS and other organisations (NGOs, schools, local government, etc.) who have some capacity to provide education will ensure that the most frequent and pressing issues are addressed community-wide.
Supplementary Materials
Author Contributions
Funding
Institutional Review Board Statement
Data Availability Statement
Acknowledgments
Conflicts of Interest
References
- Ryan, A.M.; Partan, S.R. Urban wildlife behavior. In Urban Wildlife Conservation; Springer: Boston, MA, USA, 2014; pp. 149–173. [Google Scholar]
- Sol, D.; González-Lagos, C.; Moreira, D.; Maspons, J.; Lapiedra, O. Urbanisation tolerance and the loss of avian diversity. Ecol. Lett. 2014, 17, 942–950. [Google Scholar] [CrossRef] [PubMed]
- Villaseñor, N.R.; Driscoll, D.A.; Escobar, M.A.; Gibbons, P.; Lindenmayer, D.B. Urbanization impacts on mammals across urban-forest edges and a predictive model of edge effects. PLoS ONE 2014, 9, e97036. [Google Scholar] [CrossRef] [PubMed]
- Scheelings, T.F. Morbidity and mortality of reptiles admitted to the Australian wildlife health centre, Healesville Sanctuary, Australia, 2000–2013. J. Wildl. Dis. 2015, 51, 712–718. [Google Scholar] [CrossRef] [PubMed]
- Scheelings, T.F.; Frith, S.E. Anthropogenic factors are the major cause of hospital admission of a threatened species, the grey-headed flying fox (Pteropus poliocephalus), in Victoria, Australia. PLoS ONE 2015, 10, e0133638. [Google Scholar] [CrossRef]
- Taylor-Brown, A.; Booth, R.; Gillett, A.; Mealy, E.; Ogbourne, S.M.; Polkinghorne, A.; Conroy, G.C. The impact of human activities on Australian wildlife. PLoS ONE 2019, 14, e0206958. [Google Scholar] [CrossRef]
- Romero, F.; Espinoza, A.; Sallaberry-Pincheira, N.; Napolitano, C. A five-year retrospective study on patterns of casuistry and insights on the current status of wildlife rescue and rehabilitation centers in Chile. Rev. Chil. Hist. Nat. 2019, 92, 6. [Google Scholar] [CrossRef]
- Garcês, A.; Queiroga, F.; Prada, J.; Pires, I. A review of the mortality of wild fauna in Europe in the last century, the consequences of human activity. J. Wildl. Biodivers. 2020, 4, 34–55. [Google Scholar]
- Englefield, B.; Candy, S.; Starling, M.; McGreevy, P. The demography and practice of Australians caring for native wildlife and the psychological, physical and financial effects of rescue, rehabilitation and release of wildlife on the welfare of carers. Animals 2019, 9, 1127. [Google Scholar] [CrossRef]
- Loss, S.R.; Will, T.; Marra, P.P. The impact of free-ranging domestic cats on wildlife of the United States. Nat. Commun. 2013, 4, 1396. [Google Scholar] [CrossRef]
- Demezas, K.G.; Robinson, W.D. Characterizing the influence of domestic cats on birds with wildlife rehabilitation center data. Diversity 2021, 13, 322. [Google Scholar] [CrossRef]
- Rasmussen, S.L.; Schrøder, A.E.; Mathiesen, R.; Nielsen, J.L.; Pertoldi, C.; Macdonald, D.W. Wildlife conservation at a garden level: The effect of robotic lawn mowers on European hedgehogs (Erinaceus europaeus). Animals 2021, 11, 1191. [Google Scholar] [CrossRef]
- Pahuja, H.; Narayan, E. Evaluating the stressors impacting rescued reptilian wildlife. Preprints.org 2021, 2021020227. [Google Scholar] [CrossRef]
- Long, R.B.; Krumlauf, K.; Young, A.M. Characterizing trends in human-wildlife conflicts in the American Midwest using wildlife rehabilitation records. PLoS ONE 2020, 15, e0238805. [Google Scholar] [CrossRef]
- Messmer, T.A. The emergence of human–wildlife conflict management: Turning challenges into opportunities. Int. Biodeterior. Biodegrad. 2000, 45, 97–102. [Google Scholar] [CrossRef]
- Pop, M.I.; Gradinaru, S.R.; Popescu, V.D.; Haase, D.; Iojă, C.I. Emergency-line calls as an indicator to assess human–wildlife interaction in urban areas. Ecosphere 2023, 14, e4418. [Google Scholar] [CrossRef]
- Basak, S.M.; Hossain, M.S.; O’Mahony, D.T.; Okarma, H.; Widera, E.; Wierzbowska, I.A. Public perceptions and attitudes toward urban wildlife encounters—A decade of change. Sci. Total Environ. 2022, 834, 155603. [Google Scholar] [CrossRef]
- Peterson, M.N.; Peterson, M.J.; Peterson, T.R.; Leong, K. Why transforming biodiversity conservation conflict is essential and how to begin. Pac. Conserv. Biol. 2013, 19, 94–103. [Google Scholar] [CrossRef]
- Soulsbury, C.D.; White, P.C. Human–wildlife interactions in urban areas: A review of conflicts, benefits and opportunities. Wildl. Res. 2015, 42, 541–553. [Google Scholar] [CrossRef]
- Pyke, G.H.; Szabo, J.K. Conservation and the 4 Rs, which are rescue, rehabilitation, release, and research. Conserv. Biol. 2018, 32, 50–59. [Google Scholar] [CrossRef]
- Tribe, A.; Brown, P.R. The role of wildlife rescue groups in the care and rehabilitation of Australian fauna. Hum. Dimens. Wildl. 2000, 5, 69–85. [Google Scholar] [CrossRef]
- Luhrmann, A. Educational Lessons and Strategies for Wildlife Educators and Teachers at Animal-Associated Wildlife Centers. Ph.D. Thesis, University of Wyoming Libraries, Laramie, WY, USA, 2017. [Google Scholar]
- Lindsey, K.J.; Adams, C.E. Public demand for information and assistance at the human–wildlife interface. Hum. Dimens. Wildl. 2006, 11, 267–283. [Google Scholar] [CrossRef]
- Kelly, G. Importance of taxonomic group, life stage and circumstance of rescue upon wildlife rehabilitation in Ontario, Canada. J. Nat. Conserv. 2020, 57, 125897. [Google Scholar] [CrossRef]
- Mullineaux, E. Veterinary treatment and rehabilitation of indigenous wildlife. J. Small Anim. Pract. 2014, 55, 293–300. [Google Scholar] [CrossRef] [PubMed]
- Grogan, A.; Kelly, A. A review of RSPCA research into wildlife rehabilitation. Vet. Rec. 2013, 172, 211–215. [Google Scholar] [CrossRef] [PubMed]
- Heathcote, G.; Hobday, A.J.; Spaulding, M.; Gard, M.; Irons, G. Citizen reporting of wildlife interactions can improve impact-reduction programs and support wildlife carers. Wildl. Res. 2019, 46, 415–428. [Google Scholar] [CrossRef]
- Pyke, G.H.; Szabo, J.K. What can we learn from untapped wildlife rescue databases? The masked lapwing as a case study. Pac. Conserv. Biol. 2018, 24, 148–156. [Google Scholar] [CrossRef]
- Mo, M.; Roache, M.; Haering, R.; Kwok, A. Using wildlife carer records to identify patterns in flying-fox rescues: A case study in New South Wales, Australia. Pac. Conserv. Biol. 2020, 27, 61–69. [Google Scholar] [CrossRef]
- Chapman, A.D. Numbers of Living Species in Australia and the World, 2nd ed.; Australian Government, Department of the Environment and Energy: Canberra, Australia, 2009. Available online: http://www.environment.gov.au/node/13866 (accessed on 3 September 2021).
- Stewart, B.A.; Ford, B.M.; Van Helden, B.E.; Roberts, J.D.; Close, P.G.; Speldewinde, P.C. Incorporating climate change into recovery planning for threatened vertebrate species in southwestern Australia. Biodivers. Conserv. 2018, 27, 147–165. [Google Scholar] [CrossRef]
- Waldron, A.; Miller, D.C.; Redding, D.; Mooers, A.; Kuhn, T.S.; Nibbelink, N.; Roberts, J.T.; Tobias, J.A.; Gittleman, J.L. Reductions in global biodiversity loss predicted from conservation spending. Nature 2017, 551, 364–367. [Google Scholar] [CrossRef]
- Ives, C.D.; Lentini, P.E.; Threlfall, C.G.; Ikin, K.; Shanahan, D.F.; Garrard, G.E.; Bekessy, S.A.; Fuller, R.A.; Mumaw, L.; Rayner, L. Cities are hotspots for threatened species. Glob. Ecol. Biogeogr. 2016, 25, 117–126. [Google Scholar] [CrossRef]
- Maclagan, S.J.; Coates, T.; Ritchie, E.G. Don’t judge habitat on its novelty: Assessing the value of novel habitats for an endangered mammal in a peri-urban landscape. Biol. Conserv. 2018, 223, 11–18. [Google Scholar] [CrossRef]
- Soanes, K.; Lentini, P.E. When cities are the last chance for saving species. Front. Ecol. Environ. 2019, 17, 225–231. [Google Scholar] [CrossRef]
- Englefield, B.; Starling, M.; McGreevy, P. A review of roadkill rescue: Who cares for the mental, physical and financial welfare of Australian wildlife carers? Wildl. Res. 2018, 45, 103–118. [Google Scholar] [CrossRef]
- Haering, R.; Wilson, V.; Zhuo, A.; Stathis, P. Towards a more effective model of wildlife care and rehabilitation: A survey of volunteers in New South Wales, Australia. Aust. Zool. 2020, 40, 605–627. [Google Scholar] [CrossRef]
- Australian Bureau of Statistics. Regional Population. Available online: https://www.abs.gov.au/statistics/people/population/regional-population/2019-20 (accessed on 10 June 2021).
- Brunton, E.A.; Srivastava, S.K.; Schoeman, D.S.; Burnett, S. Quantifying trends and predictors of decline in eastern grey kangaroo (Macropus giganteus) populations in a rapidly urbanising landscape. Pac. Conserv. Biol. 2018, 24, 63–73. [Google Scholar] [CrossRef]
- Le Souëf, A.; Holyoake, C.; Vitali, S.; Warren, K. Presentation and prognostic indicators for free-living black cockatoos (Calyptorhynchus spp.) admitted to an Australian zoo veterinary hospital over 10 years. J. Wildl. Dis. 2015, 51, 380–388. [Google Scholar] [CrossRef]
- Burton, E.; Tribe, A. The rescue and rehabilitation of koalas (Phascolarctos cinereus) in Southeast Queensland. Animals 2016, 6, 56. [Google Scholar] [CrossRef]
- Visintin, C.; van der Ree, R.; McCarthy, M.A. Consistent patterns of vehicle collision risk for six mammal species. J. Environ. Manag. 2017, 201, 397–406. [Google Scholar] [CrossRef]
- Australian Bureau of Statistics. National, State and Territory Population. Available online: https://www.abs.gov.au/statistics/people/population/national-state-and-territory-population/dec-2020#states-and-territories (accessed on 10 June 2021).
- Department of Environment, Land, Water, and Planning. Flora and Fauna Guarantee Act 1988: Threatened List November 2019. Available online: https://www.environment.vic.gov.au/__data/assets/pdf_file/0024/115827/20191114-FFG-Threatened-List.pdf (accessed on 10 June 2020).
- Plotly Technologies Inc. Plotly, Charting Tool for Online Collaborative Data Science. Available online: https://plot.ly (accessed on 10 June 2020).
- Department of Industry, Science and Resources. VIC Local Government Areas—Geoscape Administrative Boundaries. 2014. Available online: https://data.gov.au/dataset/ds-dga-bdf92691-c6fe-42b9-a0e2-a4cd716fa811/details (accessed on 10 June 2020).
- Municipal Association of Victoria. Victorian Councils Map. Available online: https://www.viccouncils.asn.au/find-your-council/council-map (accessed on 10 June 2020).
- R Core Team. R: A Language and Environment for Statistical Computing; R Foundation for Statistical Computing: Vienna, Austria, 2022. [Google Scholar]
- Australian Bureau of Statistics. National Land Account, Experimental Estimates. Available online: https://www.abs.gov.au/statistics/environment/environmental-management/national-land-account-experimental-estimates/latest-release (accessed on 10 June 2020).
- State Government of Victoria. Metropolitan Melbourne. Available online: https://liveinmelbourne.vic.gov.au/discover/melbourne-victoria/metropolitan-melbourne (accessed on 10 June 2020).
- Coulson, G.; Cripps, J.K.; Wilson, M.E. Hopping down the main street: Eastern Grey Kangaroos at home in an urban matrix. Animals 2014, 4, 272–291. [Google Scholar] [CrossRef]
- Ashman, K.; Watchorn, D.; Whisson, D. Using wildlife rehabilitator surveys to identify threats: A case study of koalas in Victoria, Australia. Aust. Zool. 2022, 42, 130–145. [Google Scholar] [CrossRef]
- Guy, T.R.; Kirkpatrick, J.B. Environmental associations and effects of disturbances by common wombats in alpine Tasmania. Austral Ecol. 2021, 46, 1392–1403. [Google Scholar] [CrossRef]
- Andrade, R.; Bateman, H.; Larson, K.; Herzog, C.; Brown, J. To the rescue—Evaluating the social-ecological patterns for bird intakes. Urban Ecosyst. 2022, 25, 179–192. [Google Scholar] [CrossRef]
- Loyd, K.A.T.; Hernandez, S.M.; McRuer, D.L. The role of domestic cats in the admission of injured wildlife at rehabilitation and rescue centers. Wildl. Soc. Bull. 2017, 41, 55–61. [Google Scholar] [CrossRef]
- Latas, P.J. Rescue, rehabilitation, and release of psittacines: An international survey of wildlife rehabilitators. J. Wildl. Rehabil. 2019, 39, 15–22. [Google Scholar]
- Janssen, K.; Marsland, C.; Barreto, M.O.; Charalambous, R.; Narayan, E. Identifying the stressors impacting rescued avian wildlife. Animals 2020, 10, 1500. [Google Scholar] [CrossRef]
- Vezyrakis, A.; Bontzorlos, V.; Rallis, G.; Ganoti, M. Two decades of wildlife rehabilitation in Greece: Major threats, admission trends and treatment outcomes from a prominent rehabilitation centre. J. Nat. Conserv. 2023, 73, 126372. [Google Scholar] [CrossRef]
- Schmidt-Posthaus, H.; Breitenmoser-Wörsten, C.; Posthaus, H.; Bacciarini, L.; Breitenmoser, U. Causes of mortality in reintroduced Eurasian lynx in Switzerland. J. Wildl. Dis. 2002, 38, 84–92. [Google Scholar] [CrossRef]
- Travaglia, M.; Miller, K.K. Cats in the Australian environment: What’s your purr-spective? Australas. J. Environ. Manag. 2018, 25, 153–173. [Google Scholar] [CrossRef]
- Whiting, A.E.; Miller, K.K.; Temby, I. Community attitudes toward possums in metropolitan Melbourne. Vic. Nat. 2010, 127, 4–10. [Google Scholar]
- Russell, T.; Bowman, B.; Herbert, C.; Kohen, J. Suburban attitudes towards the Common Brushtail Possum Trichosurus vulpecula and the Common Ringtail Possum Pseudocheirus peregrinus in the northern suburbs of Sydney. Aust. Zool. 2011, 35, 888–894. [Google Scholar] [CrossRef]
- Guinness, S.J.; Maguire, G.S.; Miller, K.K.; Weston, M.A. My dog, my beach! Attitudes towards dog management on Victorian beaches. Australas. J. Environ. Manag. 2020, 27, 329–342. [Google Scholar] [CrossRef]
- Kung, N.Y.; Field, H.E.; McLaughlin, A.; Edson, D.; Taylor, M. Flying-foxes in the Australian urban environment—Community attitudes and opinions. One Health 2015, 1, 24–30. [Google Scholar] [CrossRef]
- Seydel, T.; Hurley, E.; Rundle-Thiele, S. Case study: Logan City Council wildlife movement campaign 2021/22. In Social Marketing: Principles and Practice for Delivering Global Change, 4th ed.; Hastings, G., Domegan, C., Eds.; Routledge: London, UK, 2023. [Google Scholar]
- Haering, R.; Wilson, V.; Zhuo, A.; Stathis, P. A survey of veterinary professionals about their interactions with free-living native animals and the volunteer wildlife rehabilitation sector in New South Wales, Australia. Aust. Zool. 2021, 41, 254–282. [Google Scholar] [CrossRef]
- Varu, J.; Orpet, H. Wildlife nursing-part one: An introduction and literature review. Vet. Nurs. J. 2020, 35, 333–336. [Google Scholar] [CrossRef]
- Kato, E.; Yano, Y.; Ohe, Y. Investigating gaps in perception of wildlife between urban and rural inhabitants: Empirical evidence from Japan. Sustainability 2019, 11, 4516. [Google Scholar] [CrossRef]
- Koenig, J.; Shine, R.; Shea, G. The dangers of life in the city: Patterns of activity, injury and mortality in suburban lizards (Tiliqua scincoides). J. Herpetol. 2002, 36, 62–68. [Google Scholar] [CrossRef]
- Rasmussen, S.L.; Berg, T.B.; Martens, H.J.; Jones, O.R. Anyone can get old—All you have to do is live long enough: Understanding mortality and life expectancy in European hedgehogs (Erinaceus europaeus). Animals 2023, 13, 626. [Google Scholar] [CrossRef]
- Shine, R.; Koenig, J. Snakes in the garden: An analysis of reptiles “rescued” by community-based wildlife carers. Biol. Conserv. 2001, 102, 271–283. [Google Scholar] [CrossRef]
- Hadidian, J. Wildlife in U.S. cities: Managing unwanted animals. Animals 2015, 5, 1092–1113. [Google Scholar] [CrossRef]
- Rasmussen, S.L.; Kalliokoski, O.; Dabelsteen, T.; Abelson, K. An exploratory investigation of glucocorticoids, personality and survival rates in wild and rehabilitated hedgehogs (Erinaceus europaeus) in Denmark. BMC Ecol. Evol. 2021, 21, 96. [Google Scholar] [CrossRef]







| Case Data | Details |
|---|---|
| Date and time | dd/mm/yyyy HH of the report |
| Suburb where the animal(s) were reported | Describes the Victorian suburb where the animal(s) were reported |
| Case number | Unique ID of a case |
| Species or group of species name | See Supplementary Material Table S1 for all species and groups of species |
| Cause type (i.e., reason why the animal(s) were reported) | Cause type from any of the 21 identified categories:
|
| The final fate (i.e., outcomes of the report) | Final fate from any of the nine identified categories:
|
| The numbers and types of service providers (i.e., who responded to the case to assess, rescue and/or rehabilitate the animal(s) reported) | Service provider type from any of the following eight categories:
|
| Total Number of Unique Cases | Percentage of Total Unique Cases (%) | Percentage of Unique Cases with Known Fate (%) | Number of Unique Cases to Action/Number of Cases to Action with a Known Service Provider | Percentage of Unique Cases to Action with a Known Service Provider (%) | Leading Known Cause | Leading Known Outcome | |
|---|---|---|---|---|---|---|---|
| Taxonomic group | |||||||
| Mammal | 163,840 | 51.2 | 60.9 | 132,413/93,669 | 70.7 | Hit by vehicle (44.6% of cases) | Euthanased (24.3% of cases) |
| Bird | 143,418 | 44.8 | 61.3 | 78,422/50,579 | 64.5 | Hit by vehicle (21.5% of cases) | Advice/education given (48.0% of cases) |
| Reptile | 11,322 | 3.5 | 74.2 | 4560/2629 | 57.7 | Abnormal location (24.1% of cases) | Advice/education given (53.1% of cases) |
| Unknown | 567 | 0.2 | 77.4 | NA | NA | Found within building (28.4% of cases) | Advice/education given (72.0% of cases) |
| Amphibian | 540 | 0.2 | 81.5 | 43/20 | 46.5 | Displaced native (67.1% of cases) | Advice/education given (50.9% of cases) |
| Invertebrate | 341 | 0.1 | 87.7 | NA | NA | Nuisance (47.4% of cases) | Advice/education given (58.2% of cases) |
| Native status | |||||||
| Native | 269,682 | 84.3 | 58.8 | 215,438/146,897 | 68.2 | Hit by vehicle (38.3% of cases) | Advice/education given (25.3% of cases) |
| Non-native | 23,297 | 7.3 | 91.3 | NA | NA | Attack by cat (16.1% of cases) | Advice/education given (82.5% of cases) |
| Unknown | 27,049 | 8.5 | 64.3 | NA | NA | Abnormal location (15.9% of cases) | Advice/education given (60.1% of cases) |
| FFG Listed | |||||||
| No | 315,945 | 98.7 | 60.8 | 232,048/152,140 | 65.6 | Hit by vehicle (35.5% of cases | Advice/education given (34.7% of cases) |
| Yes | 4083 | 1.3 | 68.1 | 3441/2743 | 79.7 | Entangled (48.4% of cases) | In rehabilitation (29.8% of cases) |
| Species or group of species | |||||||
| Eastern grey kangaroo Macropus giganteus | 49,188 | 15.4 | 61.1 | 44,940/31,428 | 69.9 | Hit by vehicle (72.1% of cases) | Euthanased (46.0% of cases) |
| Common ringtail possum Pseudocheirus peregrinus | 48,296 | 15.1 | 53.7 | 43,578/32,617 | 74.8 | Attack by cat (21.3% of cases) | In rehabilitation (41.5% of cases) |
| Australian magpie Gymnorhina tibicen | 19,189 | 6.0 | 55.0 | 13,473/7980 | 59.2 | Hit by vehicle (24.1% of cases) | Advice/education given (44.4% of cases) |
| Common brushtail possum Trichosurus vulpecula | 19,089 | 6.0 | 62.6 | 15,528/10,874 | 70.0 | Found withing building (23.8% of cases) | In rehabilitation (26.6% of cases) |
| Bird, unidentified | 14,012 | 4.4 | 63.4 | NA | NA | Found withing building (22.9% of cases) | Advice/education given (66.4% of cases) |
| Rainbow lorikeet Trichoglossus moluccanus | 10,456 | 3.3 | 56.2 | 8449/6107 | 72.3 | Collision (26.7% of cases) | In rehabilitation (32.6% of cases) |
| Possum, unidentified | 7819 | 2.4 | 55.3 | 5728/2856 | 49.9 | Found within building (28.6% of cases) | Advice/education given (41.4% of cases) |
| Raven Corvus coronoides | 5961 | 1.9 | 52.9 | 4261/2464 | 57.8 | Hit by vehicle (28.2% of cases) | Advice/education given (44.0% of cases) |
| Bare-nosed wombat Vombatus ursinus | 5954 | 1.9 | 59.4 | 4813/3217 | 66.8 | Hit by vehicle (45.8% of cases) | Advice/education given (23.6% of cases) |
| Koala Phascolarctos cinereus | 5914 | 1.8 | 57.3 | 4485/3333 | 74.3 | Hit by vehicle (37.1% of cases) | No rescue required (21.5% of cases) |
Disclaimer/Publisher’s Note: The statements, opinions and data contained in all publications are solely those of the individual author(s) and contributor(s) and not of MDPI and/or the editor(s). MDPI and/or the editor(s) disclaim responsibility for any injury to people or property resulting from any ideas, methods, instructions or products referred to in the content. |
© 2023 by the authors. Licensee MDPI, Basel, Switzerland. This article is an open access article distributed under the terms and conditions of the Creative Commons Attribution (CC BY) license (https://creativecommons.org/licenses/by/4.0/).
Share and Cite
Camprasse, E.C.M.; Klapperstueck, M.; Cardilini, A.P.A. Wildlife Emergency Response Services Data Provide Insights into Human and Non-Human Threats to Wildlife and the Response to Those Threats. Diversity 2023, 15, 683. https://doi.org/10.3390/d15050683
Camprasse ECM, Klapperstueck M, Cardilini APA. Wildlife Emergency Response Services Data Provide Insights into Human and Non-Human Threats to Wildlife and the Response to Those Threats. Diversity. 2023; 15(5):683. https://doi.org/10.3390/d15050683
Chicago/Turabian StyleCamprasse, Elodie C. M., Matthias Klapperstueck, and Adam P. A. Cardilini. 2023. "Wildlife Emergency Response Services Data Provide Insights into Human and Non-Human Threats to Wildlife and the Response to Those Threats" Diversity 15, no. 5: 683. https://doi.org/10.3390/d15050683
APA StyleCamprasse, E. C. M., Klapperstueck, M., & Cardilini, A. P. A. (2023). Wildlife Emergency Response Services Data Provide Insights into Human and Non-Human Threats to Wildlife and the Response to Those Threats. Diversity, 15(5), 683. https://doi.org/10.3390/d15050683
