Morphological and Phylogenetic Studies of Three New Species of Calocybe (Agaricales, Basidiomycota) from China
Abstract
1. Introduction
2. Material and Methods
2.1. Specimens and Morphological Study
2.2. DNA Extraction, PCR Amplification, and Sequencing
2.3. Phylogenetic Analyses
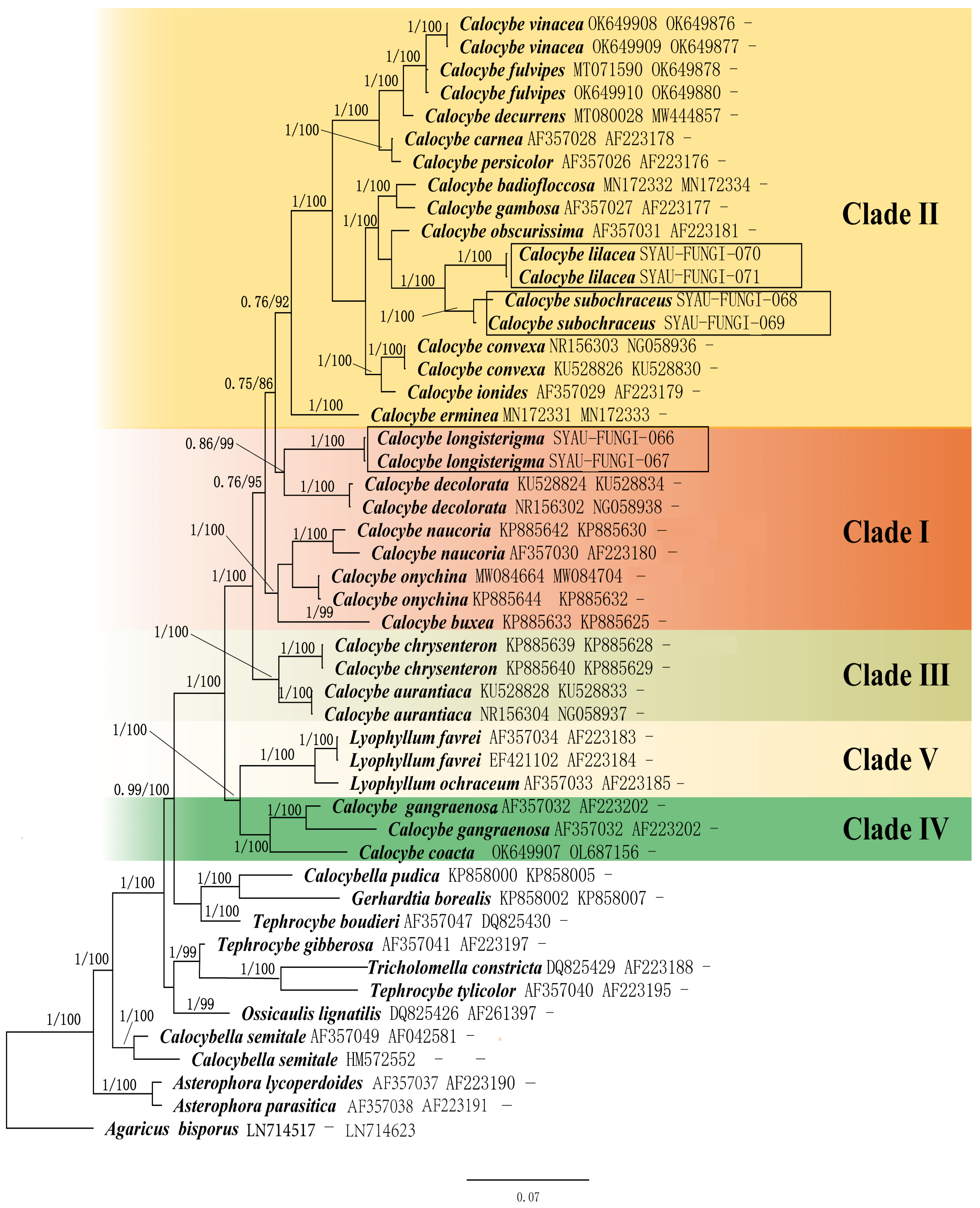
3. Results
Molecular Phylogenetic Inference
4. Taxonomy
5. Discussion
Author Contributions
Funding
Institutional Review Board Statement
Informed Consent Statement
Data Availability Statement
Acknowledgments
Conflicts of Interest
References
- Kühner, R. Utilisation du carmin acétique dans la classification des agarics leucosporés. Bull. Mens. Soc. Linn. Lyon 1938, 7, 204–212. [Google Scholar] [CrossRef]
- Kühner, R.; Romagnesi, H. Flore Analytique des Champignons Supérieurs (Agarics, Boelts, Chanterelles); Masson: Paris, France, 1953. [Google Scholar]
- Donk, M.A. The generic names proposed for Agaricaceae. Beih. Nova Hedwig. 1962, 5, 1–320. [Google Scholar]
- Singer, R. The Agaricales in Modern Taxonomy, 4th ed.; Koeltz Scientific Books: Koenigstein, Germany, 1986; pp. 1–981. [Google Scholar]
- Hofstetter, V.; Clémençon, H.; Vilgalys, R.; Moncalvo, J.M. Phylogenetic analyses of the Lyophylleae (Agaricales, Basidiomycota) based on nuclear and mitochondrial rDNA sequences. Mycol. Res. 2002, 106, 104–1059. [Google Scholar] [CrossRef]
- Hofstetter, V.; Redhead, S.A.; Kauff, F.; Moncalvo, J.M.; Matheny, P.B.; Vilgalys, R. Taxonomic revision and examination of ecological transitions of the Lyophyllaceae (Basidiomycota, Agaricales) based on a multigene phylogeny. Cryptogam. Mycol. 2014, 35, 399–425. [Google Scholar] [CrossRef]
- Moncalvo, J.M.; Vilgalys, R.; Redhead, S.A.; Johnson, J.E.; James, T.Y.; Aime, M.C.; Hofstetter, V.; Verduin, S.J.W.; Larsson, E.; Baroni, T.J.; et al. One hundred and seventeen clades of euagarics. Mol. Phylogenetics Evol. 2002, 23, 357–400. [Google Scholar] [CrossRef]
- Matheny, P.B.; Curtis, J.M.; Hofstetter, V.; Aime, M.C.; Moncalvo, J.M.; Ge, Z.W.; Yang, Z.L.; Slot, J.C.; Ammirati, J.F.; Baroni, T.J.; et al. Major clades of Agaricales: A multi-locus phylogenetic overview. Mycologia 2006, 98, 982–995. [Google Scholar] [CrossRef] [PubMed]
- Garnica, S.; Weiss, M.; Walther, G.; Oberwinkler, F. Reconstructing the evolution of agarics from nuclear gene sequences and basidiospore ultrastructure. Mycol. Res. 2007, 111, 1019–1029. [Google Scholar] [CrossRef]
- Bellanger, J.M.; Moreau, P.A.; Corriol, G.; Bidaud, A.; Chalange, R.; Dudova, Z.; Richard, F. Plunging hands into the mushroom jar: A phylogenetic framework for Lyophyllaceae (Agaricales, Basidiomycota). Genetica 2015, 143, 169–194. [Google Scholar] [CrossRef]
- Li, J.J.; Wu, S.Y.; Yu, X.D.; Zhang, S.B.; Cao, D.X. Three new species of Calocybe (Agaricales, Basidiomycota) from northeastern China are supported by morphological and molecular data. Mycologia 2017, 109, 55–63. [Google Scholar] [CrossRef] [PubMed]
- Xu, J.Z.; Yu, X.; Suwannarach, N.; Jiang, Y.; Zhao, W.; Li, Y. Additions to Lyophyllaceae s.l. from China. Fungi 2021, 7, 1101. [Google Scholar] [CrossRef] [PubMed]
- Xu, J.Z.; Yu, X.D.; Zhang, C.L.; Li, Y. Two new species of Calocybe (Lyophyllaceae) from northeast China. Phytotaxa 2019, 425, 219–232. [Google Scholar] [CrossRef]
- Xu, J.Z.; Yu, X.D.; Zhang, C.L.; Li, Y. Morphological characteristics and phylogenetic analyses revealed a new Calocybe (Lyophyllaceae, Basidiomycota) species from northeast China. Phytotaxa 2021, 490, 203–210. [Google Scholar] [CrossRef]
- Index Fungorum. 2022. Available online: http://www.indexfungorum.org (accessed on 29 March 2022).
- Pearson, A.A. New records and observations. III. Trans. Br. Mycol. Soc. 1946, 29, 191–210. [Google Scholar] [CrossRef]
- Zhang, J.W.; Ma, S.Y.; Qi, L.L.; Li, Y. Macrofungal flora diversity in Liangshui Nature Reserve, Heilongjiang Province. J. Fungal Res. 2017, 15, 170–176. [Google Scholar]
- Mao, X.L. The Macrofungi in China; Henan Science Technology Press: Zhengzhou, China, 2000. [Google Scholar]
- Li, Y.; Li, T.H.; Yang, Z.L.; Bau, T.; Dai, Y.C. Atlas of Chinese Macrofungal Resources; Central China Farmers Publishing House: Zhengzhou, China, 2015. [Google Scholar]
- Wang, Y. Study on the Diversity of Macrofungi in Tanggou Greenstone Valley National Forest Park, Liaoning Province; Jilin Agricultural University: Changchun, China, 2019; pp. 1–79. [Google Scholar]
- Dai, Y.C.; Zhou, L.W.; Yang, Z.L.; Wen, H.A.; Bau, T.; Li, T.H. A revised checklist of edible fungi in China. Mycosystema 2010, 29, 1–21. (In Chinese) [Google Scholar]
- Kornerup, A.; Wanscher, J.H. Methuen Handbook of Colour; Methuen and Co., Ltd.: London, UK, 1963; 242p. [Google Scholar]
- Pei, Y.; Guo, H.B.; Liu, T.Z.; Qin, W.Q.; Zhao, D.; Qi, X.J.; Yu, X.D. Three new Melanoleuca species (Agaricales, Basidiomycota) from north-eastern China, supported by morphological and molecular data. MycoKeys 2021, 80, 133–148. [Google Scholar] [PubMed]
- Doyle, J.J.; Doyle, J.L. A rapid DNA isolation procedure for small quantities of fresh leaf tissue. Phytochem. Bull. 1987, 19, 11–15. [Google Scholar]
- White, T.J.; Bruns, T.; Lee, S.; Taylor, J. Amplification and direct sequencing of fungal ribosomal RNA genes from phylogenetics. In PCR Protocols: Methods and Applications; Innes, M.A., Gelfand, D.H., Sninsky, J.S., White, T.J., Eds.; Academic Press: London, UK, 1990; pp. 315–322. [Google Scholar]
- Michot, B.; Hassouna, N.; Bachellerie, J. Secondary structure of mouse 28S rRNA and a general model for the folding of the large rRNA in eucaryotes. Nucleic Acids Res. 1984, 12, 4259–4279. [Google Scholar] [CrossRef][Green Version]
- Matheny, P.B.; Wang, Z.; Binder, M.; Curtis, J.M.; Lim, Y.M.; Nilsson, R.H.; Hughes, K.W.; Hofstetter, V.; Ammirati, J.F.; Schoch, C.L.; et al. Contributions of rpb2 and tef-1α to the phylogeny of mushrooms and allies (Basidiomycota, Fungi). Mol. Phylogenetics Evol. 2007, 43, 430–451. [Google Scholar] [CrossRef] [PubMed]
- Katoh, K.; Standley, D.M. MAFFT multiple sequence alignment software version 7: Improvements in performance and usability. Mol. Biol. Evol. 2013, 30, 772–780. [Google Scholar] [CrossRef] [PubMed]
- Farris, J.S.; Källersjö, M.; Kluge, A.G.; Bult, C. Constructing a significance test for incongruence. Syst. Biol. 1995, 44, 570–572. [Google Scholar] [CrossRef]
- Swofford, D.L. PAUP. Phylogenetic Analysis Using Parsimony (*and other Methods); Version 4; Sinauer Associates: Sunderland, MA, USA, 2009. [Google Scholar]
- Kalyaanamoorthy, S.; Minh, B.Q.; Wong, T.K.F.; Haeseler, A.V.; Jermiin, L.S. ModelFinder: Fast model selection for accurate phylogenetic estimates. Nat. Methods 2017, 14, 587–589. [Google Scholar] [CrossRef] [PubMed]
- Lanfear, R.; Frandsen, P.B.; Wright, A.M.; Senfeld, T.; Calcott, B. PartitionFinder 2: New methods for selecting partitioned models of evolution formolecular and morphological phylogenetic analyses. Mol. Biol. Evol. 2016, 23, e260. [Google Scholar] [CrossRef] [PubMed]
- Rambaut, A. FigTree v1.4. Molecular Evolution, Phylogenetics and Epidemiology; University of Edinburgh, Institute of Evolutionary Biology: Edinburgh, UK, 2012. [Google Scholar]
- Fries, E.M. Hymenomycetes Europaei sive Epicriseos Systematis Mycologici. Editio Altera. i–iv, 1–756; Typis Descripsit Ed. Berling: Uppsala, Sweden, 1874. [Google Scholar]
- Singer, R. Keys for the identification of the species of Agaricales I. Sydowia 1978, 30, 192–279. [Google Scholar]
- Fries, E.M. Epicrisis Systematis Mycologici, seu Synopsis Hymenomycetum: i–xii, 1–612; Typographia Academica: Uppsala, Sweden, 1838. [Google Scholar]
- Fries, E.M. Systema Mycologicum I: i–vii; Ex Officina Berlingiana: Lund, Sweden; Greifswald, Germany, 1821. [Google Scholar]
- Buczacki, S. Collins Fungi Guide: The Most Complete Field Guide to the Mushrooms and Toadstools of Britain & Europe; HarperCollins Publishers: London, UK, 2012; 640p. [Google Scholar]
- Huang, N.L. Colored Illustrations of Macrofungi (Mushrooms) of China (in Chinese); China Agriculture Press: Beijing, China, 1998; 293p. [Google Scholar]
- Bon, M. The Mushrooms and Toadstools of Britain and North-Western Europe; Hodder & Stoughton: London, UK, 1987; 351p. [Google Scholar]




| Species | Collection | GenBank Accession Numbers | ||
|---|---|---|---|---|
| ITS | nrLSU | RPB2 | ||
| Agaricus bisporus | CCBAS306 | LN714517 | - | LN714623 |
| Asterophora lycoperdoides | CBS170.86 | AF357037 | AF223190 | - |
| Asterophora parasitica | CBS683.82 | AF357038 | AF223191 | - |
| Calocybe aurantiaca | SYAU-FUNGI-005 | KU528828 | KU528833 | - |
| Calocybe aurantiaca | SYAU-FUNGI-006 | NR156304 | NG058937 | - |
| Calocybe badiofloccosa | HMJU00098 | MN172332 | MN172334 | - |
| Calocybe buxea | EB20140228 | KP885633 | KP885625 | - |
| Calocybe carnea | CBS552.50 | AF357028 | AF223178 | - |
| Calocybe chrysenteron | AMB17092 | KP885639 | KP885628 | - |
| Calocybe chrysenteron | L05-87 | KP885640 | KP885629 | - |
| Calocybe coacta | HMJU269 | OK649907 | OL687156 | - |
| Calocybe convexa | SYAU-FUNGI-007 | KU528826 | KU528830 | - |
| Calocybe convexa | SYAU-FUNGI-008 | NR156303 | NG058936 | - |
| Calocybe decolorata | SYAU-FUNGI-003 | KU528824 | KU528834 | - |
| Calocybe decolorata | SYAU-FUNGI-004 | NR156302 | NG058938 | - |
| Calocybe decurrens | HMJU382 | MT080028 | MW444857 | - |
| Calocybe erminea | HMJU00100 | MN172331 | MN172333 | - |
| Calocybe fulvipes | HMJU3027 | OK649910 | OK649880 | - |
| Calocybe fulvipes | HMJU317 | MT071590 | OK649878 | - |
| Calocybe gangraenosa | Hae251.97 | AF357032 | AF223202 | DQ367427 |
| Calocybe gambosa | HC78/64 | AF357027 | AF223177 | - |
| Calocybe ionides | H77/133 | AF357029 | AF223179 | - |
| Calocybe lilacea | SYAU-FUNGI-070 | OM203538 | OM341407 | OM281286 |
| Calocybe lilacea | SYAU-FUNGI-071 | OM203539 | OM341409 | OM281287 |
| Calocybe longisterigma | SYAU-FUNGI-066 | OM203542 | OM341406 | OM281286 |
| Calocybe longisterigma | SYAU-FUNGI-067 | OM203543 | OM341408 | OM281287 |
| Calocybe naucoria | AMB17094 | KP885642 | KP885630 | - |
| Calocybe naucoria | HC80/103 | AF357030 | AF223180 | - |
| Calocybe obscurissima | HC79/181 | AF357031 | AF223181 | - |
| Calocybe onychina | CAON-RH19-563 | MW084664 | MW084704 | - |
| Calocybe onychina | CL121115-07 | KP885644 | KP885632 | - |
| Calocybe persicolor | HC80/99 | AF357026 | AF223176 | - |
| Calocybe subochraceus | SYAU-FUNGI-068 | OM203540 | OM341410 | OM281288 |
| Calocybe subochraceus | SYAU-FUNGI-069 | OM203541 | OM341411 | OM281289 |
| Calocybe vinacea | HMJU5135 | OK649908 | OK649876 | - |
| Calocybe vinacea | HMJU5160 | OK649909 | OK649877 | - |
| Calocybella pudica | AMB15994 | KP858000 | KP858005 | - |
| Calocybella semitale | EL187-09 | HM572552 | - | - |
| Calocybella semitale | HC85/13 | AF357049 | AF042581 | - |
| Gerhardtia borealis | AMB15993 | KP858004 | KP858009 | - |
| Lyophyllum favrei | HAe234.97cp | AF357034 | AF223183 | - |
| Lyophyllum favrei | IE-BSC-HC 96cp4 | EF421102 | AF223184 | - |
| Lyophyllum ochraceum | BSI94.cp1 | AF357033 | AF223185 | - |
| Ossicaulis lignatilis | D604 | DQ825426 | AF261397 | - |
| Tephrocybe boudieri | BSI96/84 | AF357047 | DQ825430 | - |
| Tephrocybe gibberosa | CBS328.50 | AF357041 | AF223197 | - |
| Tephrocybe tylicolor | BSI92/245 | AF357040 | AF223195 | - |
| Tricholomella constricta | HC84/75 | DQ825429 | AF223188 | - |
| Key to Chinese Species of Calocybe | |
|---|---|
| 1. Basidiomata medium to large, pileus usually more than 6 cm diam., stipe more than 3.5 cm long. | 2 |
| 1′. Basidiomata small, pileus usually less than 6 cm diam., stipe less than 3.5 cm long. | 7 |
| 2. Lamellae decurrent. | 3 |
| 2′. Lamellae not decurrent. | 5 |
| 3. Lamellae grayish orange when bruised. | C. coacta |
| 3′. Lamellae unchanged when bruised. | 4 |
| 4. Stipe pastel violet when young, sterigmata less than 4 μm long. | C. decurrens |
| 4′. Stipe light brown when young, sterigmata more than 4 μm long. | C. longisterigma |
| 5. Pileus blue when bruised, basidiospores surface warted. | C. gangraenosa |
| 5′. Pileus unchanged when bruised, basidiospores surface smooth. | 6 |
| 6. Lamellae grayish orange when bruised. | C. fulvipes |
| 6′. Lamellae unchanged when bruised. | C. gambosa |
| 7. Pileus with yellowish tones. | 8 |
| 7′. Pileus without yellowish tones. | 15 |
| 8. Lamellae decurrent. | 13 |
| 8′. Lamellae not decurrent. | 9 |
| 9. Lamellae yellow. | 10 |
| 9′. Lamellae white. | 11 |
| 10. Basidiospores more than 5 μm long. | C. naucoria |
| 10′. Basidiospores less than 5 μm long. | C. chrysenteron |
| 11. Pileus yellow, stipe white, basidiospores less than 5 μm long. | 12 |
| 11′. Pileus pink, stipe pink, basidiospores more than 5 μm long. | C. carnea |
| 12. Pileus convex when mature, cystidia present. | C. convexa |
| 12′. Pileus applanate when mature, cystidia absent. | C. subochraceus |
| 13. Stipe with white pubescence at base. | C. badiofloccosa |
| 13′. Stipe without white pubescence at base. | 14 |
| 14. Lamellae yellow, blue when bruised. | C. decolorata |
| 14′. Lamellae white, unchanged when bruised. | C. aurantiaca |
| 15. Pileipellis cellular. | C. erminea |
| 15′. Pileipellis noncellular. | 16 |
| 16. Stipe with violet tones. | 17 |
| 16′. Stipe without purple tones. | 18 |
| 17. Pileus with purple tones. | C. ionides |
| 17′. Pileus with brown tones. | C. lilacea |
| 18. Pileus with reddish tones, lamellae with yellow tones. | C. vinacea |
| 18′. Pileus with violet tones, lamellae with taupe tones. | C. obscurissima |
Publisher’s Note: MDPI stays neutral with regard to jurisdictional claims in published maps and institutional affiliations. |
© 2022 by the authors. Licensee MDPI, Basel, Switzerland. This article is an open access article distributed under the terms and conditions of the Creative Commons Attribution (CC BY) license (https://creativecommons.org/licenses/by/4.0/).
Share and Cite
Qi, Y.; Xu, A.; Zhou, Y.; Bi, K.; Qin, W.; Guo, H.; Yu, X. Morphological and Phylogenetic Studies of Three New Species of Calocybe (Agaricales, Basidiomycota) from China. Diversity 2022, 14, 643. https://doi.org/10.3390/d14080643
Qi Y, Xu A, Zhou Y, Bi K, Qin W, Guo H, Yu X. Morphological and Phylogenetic Studies of Three New Species of Calocybe (Agaricales, Basidiomycota) from China. Diversity. 2022; 14(8):643. https://doi.org/10.3390/d14080643
Chicago/Turabian StyleQi, Yue, Aiguo Xu, Ye Zhou, Kexin Bi, Weiqiang Qin, Hongbo Guo, and Xiaodan Yu. 2022. "Morphological and Phylogenetic Studies of Three New Species of Calocybe (Agaricales, Basidiomycota) from China" Diversity 14, no. 8: 643. https://doi.org/10.3390/d14080643
APA StyleQi, Y., Xu, A., Zhou, Y., Bi, K., Qin, W., Guo, H., & Yu, X. (2022). Morphological and Phylogenetic Studies of Three New Species of Calocybe (Agaricales, Basidiomycota) from China. Diversity, 14(8), 643. https://doi.org/10.3390/d14080643

