Diversity of Amoeba-Associated Giant Viruses Isolated in Algeria
Abstract
1. Introduction
2. Materials and Methods
2.1. Samples Collection
2.2. Preparation of Amoeba Support
2.3. Isolation of Giant Viruses Using Co-Cultures
2.4. Preliminary Characterization
2.5. Electron Microscopy Observations
2.6. Molecular Analysis and Sequencing
2.7. Genomic Sequencing and Phylogenetic Analyses
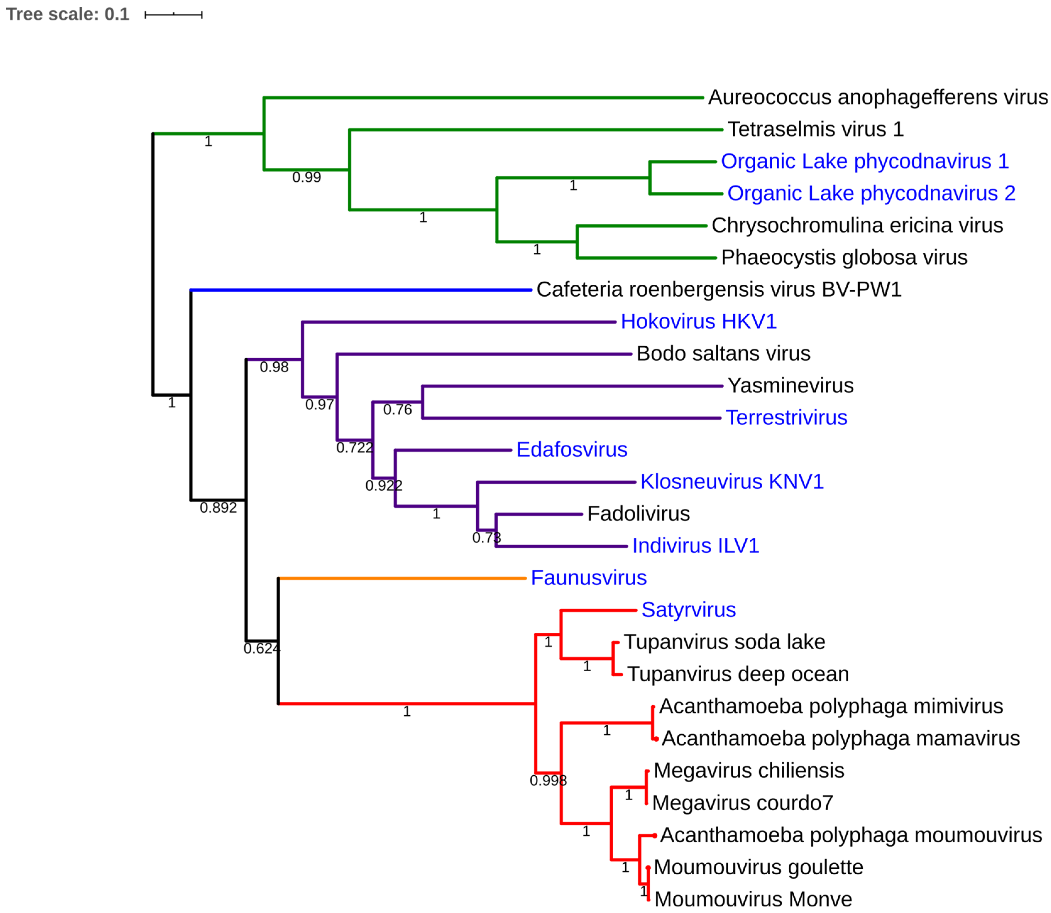
3. Results
3.1. Amoeba Lysis and Identification of Viruses
3.2. Isolation of a New Virus Belonging to the Klosneuvirinae Family
4. Discussion
Author Contributions
Funding
Acknowledgments
Conflicts of Interest
References
- Raoult, D.; Audic, S.; Robert, C.; Abergel, C.; Renesto, P.; Ogata, H.; La Scola, B.; Suzan, M.; Claverie, J.-M. The 1.2-Megabase Genome Sequence of Mimivirus. Science 2004, 306, 1344–1350. [Google Scholar] [CrossRef] [PubMed]
- Colson, P.; De Lamballerie, X.; Yutin, N.; Asgari, S.; Bigot, Y.; Bideshi, D.K.; Cheng, X.-W.; Federici, B.A.; Van Etten, J.L.; Koonin, E.V.; et al. “Megavirales” a proposed new order for eukaryotic nucleocytoplasmic large DNA viruses. Arch. Virol. 2013, 158, 2517–2521. [Google Scholar] [CrossRef] [PubMed]
- Legendre, M.; Lartigue, A.; Bertaux, L.; Jeudy, S.; Bartoli, J.; Lescot, M.; Alempic, J.-M.; Ramus, C.; Bruley, C.; Labadie, K.; et al. In-depth study ofMollivirus sibericum, a new 30,000-y-old giant virus Infecting Acanthamoeba. Proc. Natl. Acad. Sci. USA 2015, 112, E5327–E5335. [Google Scholar] [CrossRef] [PubMed]
- Aherfi, S.; Colson, P.; La Scola, B.; Raoult, D. Giant Viruses of Amoebas: An Update. Front. Microbiol. 2016, 7, 12406. [Google Scholar] [CrossRef]
- Abrahao, J.; Silva, L.; Silva, L.S.; Khalil, J.Y.B.; Rodrigues, R.A.L.; Arantes, T.; Assis, F.; Boratto, P.; Andrade, M.; Kroon, E.G.; et al. Tailed giant Tupanvirus possesses the most complete translational apparatus of the known virosphere. Nat. Commun. 2018, 9, 749. [Google Scholar] [CrossRef]
- Schulz, F.; Yutin, N.; Ivanova, N.N.; Ortega, D.R.; Lee, T.K.; Vierheilig, J.; Daims, H.; Horn, M.; Wagner, M.; Jensen, G.J.; et al. Giant viruses with an expanded complement of translation system components. Science 2017, 356, 82–85. [Google Scholar] [CrossRef]
- La Scola, B. A Giant Virus in Amoebae. Science 2003, 299, 2033. [Google Scholar] [CrossRef]
- Boyer, M.; Yutin, N.; Pagnier, I.; Barrassi, L.; Fournous, G.; Espinosa, L.; Robert, C.; Azza, S.; Sun, S.; Rossmann, M.G.; et al. Giant Marseillevirus highlights the role of amoebae as a melting pot in emergence of chimeric microorganisms. Proc. Natl. Acad. Sci. USA 2009, 106, 21848–21853. [Google Scholar] [CrossRef]
- Boughalmi, M.; Saadi, H.; Pagnier, I.; Colson, P.; Fournous, G.; Raoult, D.; La Scola, B. High-throughput isolation of giant viruses of the Mimiviridae and Marseilleviridae families in the Tunisian environment. Environ. Microbiol. 2013, 15, 2000–2007. [Google Scholar] [CrossRef]
- Campos, R.K.; Boratto, P.V.; De Assis, F.L.; Aguiar, E.; Silva, L.; Albarnaz, J.D.; Dornas, F.; Trindade, G.D.S.; Ferreira, P.C.P.; Marques, J.T.; et al. Samba virus: A novel mimivirus from a giant rain forest, the Brazilian Amazon. Virol. J. 2014, 11, 95. [Google Scholar] [CrossRef]
- Legendre, M.; Bartoli, J.; Shmakova, L.; Jeudy, S.; Labadie, K.; Adrait, A.; Lescot, M.; Poirot, O.; Bertaux, L.; Bruley, C.; et al. Thirty-thousand-year-old distant relative of giant icosahedral DNA viruses with a pandoravirus morphology. Proc. Natl. Acad. Sci. USA 2014, 111, 4274–4279. [Google Scholar] [CrossRef] [PubMed]
- Reteno, D.G.; Benamar, S.; Khalil, J.B.; Andreani, J.; Armstrong, N.; Klose, T.; Rossmann, M.; Colson, P.; Raoult, D.; La Scola, B. Faustovirus, an Asfarvirus-Related New Lineage of Giant Viruses Infecting Amoebae. J. Virol. 2015, 89, 6585–6594. [Google Scholar] [CrossRef] [PubMed]
- Andreani, J.; Aherfi, S.; Khalil, J.Y.; Di Pinto, F.; Bitam, I.; Raoult, D.; Colson, P.; La Scola, B. Cedratvirus, a Double-Cork Structured Giant Virus, is a Distant Relative of Pithoviruses. Viruses 2016, 8, 300. [Google Scholar] [CrossRef] [PubMed]
- Bajrai, L.; Benamar, S.; Azhar, E.I.; Robert, C.; Levasseur, A.; Raoult, D.; La Scola, B. Kaumoebavirus, a New Virus That Clusters with Faustoviruses and Asfarviridae. Viruses 2016, 8, 278. [Google Scholar] [CrossRef] [PubMed]
- Andreani, J.; Khalil, J.Y.B.; Sevvana, M.; Benamar, S.; Di Pinto, F.; Bitam, I.; Colson, P.; Klose, T.; Rossmann, M.G.; Raoult, D.; et al. Pacmanvirus, a New Giant Icosahedral Virus at the Crossroads between Asfarviridae and Faustoviruses. J. Virol. 2017, 91, e00212-17. [Google Scholar] [CrossRef] [PubMed]
- Pagnier, I.; Reteno, D.-G.I.; Saadi, H.; Boughalmi, M.; Gaia, M.; Slimani, M.; Ngounga, T.; Bekliz, M.; Colson, P.; Raoult, D.; et al. A Decade of Improvements in Mimiviridae and Marseilleviridae Isolation from Amoeba. Intervirology 2013, 56, 354–363. [Google Scholar] [CrossRef]
- Dornas, F.P.; Khalil, J.Y.B.; Pagnier, I.; Raoult, D.; Abrahao, J.; La Scola, B. Isolation of new Brazilian giant viruses from environmental samples using a panel of protozoa. Front. Microbiol. 2015, 6, 477. [Google Scholar] [CrossRef]
- Khalil, J.Y.B.; Robert, S.; Reteno, D.G.; Andreani, J.; Raoult, D.; La Scola, B. High-Throughput Isolation of Giant Viruses in Liquid Medium Using Automated Flow Cytometry and Fluorescence Staining. Front. Microbiol. 2016, 7, 1124. [Google Scholar] [CrossRef]
- Schulz, F.; Alteio, L.; Goudeau, D.; Ryan, E.M.; Yu, F.B.; Malmstrom, R.R.; Blanchard, J.; Woyke, T. Hidden diversity of soil giant viruses. Nat. Commun. 2018, 9, 4881. [Google Scholar] [CrossRef]
- Ngounga, T.; Pagnier, I.; Reteno, D.-G.I.; Raoult, D.; La Scola, B.; Colson, P. Real-Time PCR Systems Targeting Giant Viruses of Amoebae and Their Virophages. Intervirology 2013, 56, 413–423. [Google Scholar] [CrossRef]
- Antipov, D.; Korobeynikov, A.; McLean, J.S.; Pevzner, P.A. hybridSPAdes: An algorithm for hybrid assembly of short and long reads. Bioinformatics 2015, 32, 1009–1015. [Google Scholar] [CrossRef] [PubMed]
- Bertelli, C.; Mueller, L.; Thomas, V.; Pillonel, T.; Jacquier, N.; Greub, G. Cedratvirus lausannensis—digging into Pithoviridaediversity. Environ. Microbiol. 2017, 19, 4022–4034. [Google Scholar] [CrossRef] [PubMed]
- Rodrigues, R.A.L.; Andrade, A.C.D.S.P.; Boratto, P.V.D.M.; Trindade, G.D.S.; Kroon, E.G.; Abrahão, J. An Anthropocentric View of the Virosphere-Host Relationship. Front. Microbiol. 2017, 8, 8. [Google Scholar] [CrossRef] [PubMed]
- Deeg, C.M.; Chow, C.-E.T.; Suttle, C.A. The kinetoplastid-infecting Bodo saltans virus (BsV), a window into the most abundant giant viruses in the sea. eLife 2018, 7, e33014. [Google Scholar] [CrossRef]
- La Scola, B.; Campocasso, A.; N’Dong, R.; Fournous, G.; Barrassi, L.; Flaudrops, C.; Raoult, D. Tentative Characterization of New Environmental Giant Viruses by MALDI-TOF Mass Spectrometry. Intervirology 2010, 53, 344–353. [Google Scholar] [CrossRef]
- Andrade, A.C.D.S.P.; Arantes, T.S.; Rodrigues, R.A.L.; Machado, T.B.; Dornas, F.P.; Landell, M.F.; Furst, C.; Borges, L.G.A.; Dutra, L.A.L.; Almeida, G.M.D.F.; et al. Ubiquitous giants: A plethora of giant viruses found in Brazil and Antarctica. Virol. J. 2018, 15, 22. [Google Scholar] [CrossRef]
- Bajrai, L.H.; Mougari, S.; Andreani, J.; Baptiste, E.; Delerce, J.; Raoult, D.; Azhar, E.I.; La Scola, B.; Levasseur, A. Isolation of Yasminevirus, the First Member of Klosneuvirinae Isolated in Coculture with Vermamoeba vermiformis, Demonstrates an Extended Arsenal of Translational Apparatus Components. J. Virol. 2019, 94. [Google Scholar] [CrossRef]
- Francis, R.; Ominami, Y.; Khalil, J.Y.; La Scola, B. High-throughput isolation of giant viruses using high-content screening. Commun. Biol. 2019, 2, 216. [Google Scholar] [CrossRef]
- Andreani, J.; La Scola, B. Metagenomic binning reconstruction coupled with automatic pipeline annotation and giant viruses: A potential source of mistake in annotations. Virus Res. 2018, 255, 36–38. [Google Scholar] [CrossRef]





| No. | Sample | Site | Amoebas | |||||
|---|---|---|---|---|---|---|---|---|
| A. polyphaga | A. castellanii Douglas | A castellanii Neff | V. vermiformis | A. mauritaniensis | A. quina | |||
| 1 | sewage | Mostaganem | marseillevirus | marseillevirus | ||||
| 2 | sewage | Mostaganem | marseillevirus | marseillevirus | marseillevirus | marseillevirus | ||
| 3 | sewage | Mostaganem | marseillevirus | |||||
| 4 | sewage | Mostaganem | ||||||
| 5 | well water | Mostaganem | mimivirus | marseillevirus | ||||
| 6 | well water | Mostaganem | mimivirus | marseillevirus | ||||
| 7 | sewage | Mostaganem | marseillevirus | |||||
| 8 | sewage | Mostaganem | mimivirus | marseillevirus | ||||
| 9 | sewage | Mostaganem | marseillevirus | |||||
| 10 | water dam | Mostaganem | marseillevirus | faustovirus | ||||
| 11 | sewage | Mostaganem | marseillevirus | mimivirus | ||||
| 12 | sewage | Mostaganem | marseillevirus | |||||
| 13 | sewage | Mostaganem | mimivirus | mimivirus | ||||
| 14 | sewage | Mostaganem | mimivirus | |||||
| 15 | well water | Mostaganem | ||||||
| 16 | well water | Mostaganem | marseillevirus | |||||
| 17 | spring water | Mostaganem | ||||||
| 18 | spring water | Mostaganem | ||||||
| 19 | soil | Mostaganem | mimivirus | |||||
| 20 | soil | Mostaganem | ||||||
| 21 | swamp | Chlef | cedratvirus | |||||
| 22 | swamp | Chlef | cedratvirus | |||||
| 23 | swamp | Chlef | ||||||
| 24 | spring water | Chlef | marseillevirus | |||||
| 25 | spring water | Chlef | marseillevirus | |||||
| 26 | sewage | Chlef | mimivirus | |||||
| 27 | soil | Chlef | cedratvirus | |||||
| 28 | lake | Chlef | ||||||
| 29 | lake | Chlef | mimivirus | |||||
| 30 | water well | Chlef | ||||||
| 31 | wastewater | Chlef | ||||||
| 32 | wastewater | Chlef | ||||||
| 33 | wastewater | Chlef | ||||||
| 34 | wastewater | Chlef | ||||||
| 35 | wastewater | Chlef | ||||||
| 36 | wastewater | Chlef | marseillevirus | |||||
| 37 | soil | Chlef | marseillevirus | |||||
| 38 | soil | Chlef | cedratvirus | |||||
| 39 | wastewater | Chlef | ||||||
| 40 | wastewater | Chlef | ||||||
| 41 | wastewater | Sidi bel Abbes | marseillevirus | |||||
| 42 | wastewater | Sidi bel Abbes | ||||||
| 43 | wastewater | Sidi bel Abbes | ||||||
| 44 | wastewater | Sidi bel Abbes | ||||||
| 45 | wastewater | Sidi bel Abbes | ||||||
| 46 | sewage | Sidi bel Abbes | ||||||
| 47 | sewage | Sidi bel Abbes | ||||||
| 48 | sewage | Sidi bel Abbes | ||||||
| 49 | sewage | Sidi bel Abbes | ||||||
| 50 | sewage | Sidi bel Abbes | ||||||
| 51 | sewage | Sidi bel Abbes | marseillevirus | |||||
| 52 | sewage | Sidi bel Abbes | ||||||
| 53 | sewage | Sidi bel Abbes | ||||||
| 54 | sewage | Sidi bel Abbes | fadolivirus | |||||
| 55 | sewage | Sidi bel Abbes | ||||||
| 56 | sewage | Telmcen | faustovirus | |||||
| 57 | Water dam | Telmcen | marseillevirus | faustovirus | ||||
| 58 | sewage | Telmcen | marseillevirus | faustovirus | ||||
| 59 | water well | Telmcen | ||||||
| 60 | sewage | Telmcen | ||||||
| 61 | sewage | Telmcen | marseillevirus | |||||
| 62 | sewage | Chlef | ||||||
| 63 | sewage | Chlef | faustovirus | |||||
| 64 | sewage | Chlef | ||||||
| Name of Virus | Name of Probes | Target Genes | Primer Sequences (5’ to 3’) | Estimate Size of the Amplicons |
|---|---|---|---|---|
| Faustovirus | Fstv-photol-F1 | Photolyase | GTCGCGGACGAGATGAGATT | 712 bp |
| Fstv-photoL-R1 | TCACGCATACCGGCATCTAC | |||
| Marseillevirus | MV-F | D5 helicase | TCTGGGAGTGGGCTTTATCT | 180 bp |
| MV-R | AGGGTAATGACCTCGGGTA | |||
| probe FAM | AGGATTGAACCTTCGCTGTTAC | |||
| Mimivirus | mimi_polB_DNApol_R322 | DNA polymerase b | AAACAGGTGCACCAACATCA | 230 bp |
| mimi_polB_DNApol_F322 | GGTTTCCATTTTGACCCAAG | |||
| Cedratvirus | CedV_Rpb10_F1 | RNA polymerase 10 Rpb10 | GGAAAGAATAGGTGCAGTGCG | 240 bp |
| CedV_Rpb10_R1 | AAGAGATGGAAGTGGGGTTGC | |||
| CedV_DNApolb_F1 | DNA polymerase b | CACAGTCTCACCTCTTGCGT | 700 bp | |
| CedV_DNApolb_R1 | GCACAGCTCTTCTTCCGAGT |
© 2020 by the authors. Licensee MDPI, Basel, Switzerland. This article is an open access article distributed under the terms and conditions of the Creative Commons Attribution (CC BY) license (http://creativecommons.org/licenses/by/4.0/).
Share and Cite
Boudjemaa, H.; Andreani, J.; Bitam, I.; La Scola, B. Diversity of Amoeba-Associated Giant Viruses Isolated in Algeria. Diversity 2020, 12, 215. https://doi.org/10.3390/d12060215
Boudjemaa H, Andreani J, Bitam I, La Scola B. Diversity of Amoeba-Associated Giant Viruses Isolated in Algeria. Diversity. 2020; 12(6):215. https://doi.org/10.3390/d12060215
Chicago/Turabian StyleBoudjemaa, Hadjer, Julien Andreani, Idir Bitam, and Bernard La Scola. 2020. "Diversity of Amoeba-Associated Giant Viruses Isolated in Algeria" Diversity 12, no. 6: 215. https://doi.org/10.3390/d12060215
APA StyleBoudjemaa, H., Andreani, J., Bitam, I., & La Scola, B. (2020). Diversity of Amoeba-Associated Giant Viruses Isolated in Algeria. Diversity, 12(6), 215. https://doi.org/10.3390/d12060215

