Systematic Review: Preclinical and Clinical Evidence on MSC Efficacy and Mechanism of Action in Neuropathic Pain Reduction
Abstract
1. Introduction
2. Methods
3. Results
3.1. Data Extraction
3.2. Risk of Bias
3.3. Sources of MSC, Route of Administration, and Treatment Regime
4. Discussion
4.1. Correlation Between Neuropathic Pain and Inflammation
4.2. MSC Efficacy for Neuropathic Pain Reduction: Effect of Dosage, Timing of Administration, and MSC Sources
4.2.1. Effect of Dosage
4.2.2. Effect of Timing of Administration
4.2.3. Effect of MSC Sources
4.2.4. Contraindications and Negative/Neutral Findings
4.2.5. Summary
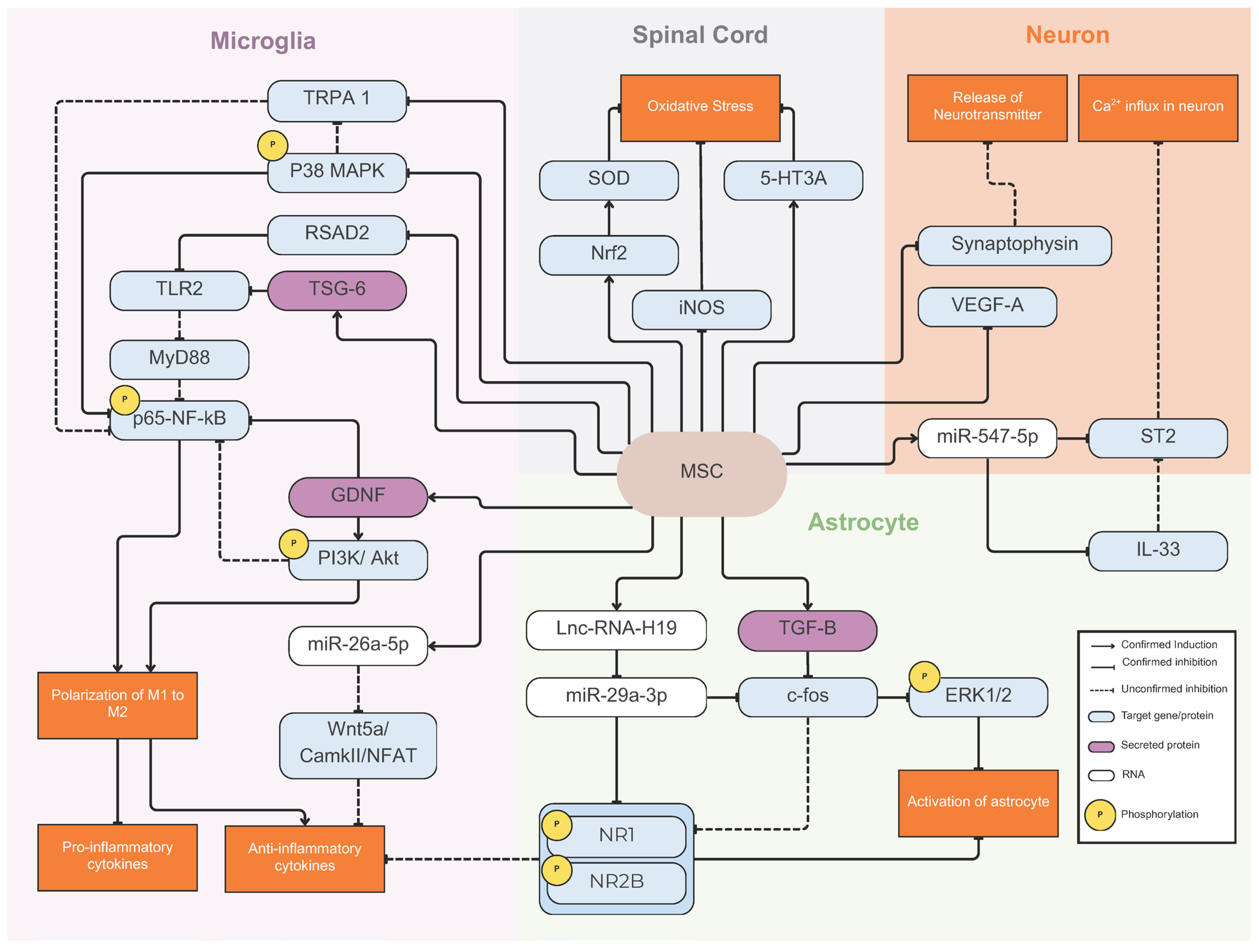
4.3. Potential Mechanisms of Action of MSCs in Mitigating Neuropathic Pain and Inflammation
4.3.1. Polarization of Microglia from M1 to M2 Type via Various Cell Signaling Pathways
4.3.2. MicroRNA-Mediated Pathway
4.3.3. Inhibition of Neuron and Astrocyte Activation
4.3.4. Reduction of Oxidative Stress
4.3.5. Other Pathways
4.4. Do MSCs Secrete Pain and Inflammatory Mediators?
4.5. MSCs vs. MSC-Secreted Products
4.6. Clinical Translation
5. Conclusions
Author Contributions
Funding
Institutional Review Board Statement
Informed Consent Statement
Data Availability Statement
Conflicts of Interest
References
- Cavalli, E.; Mammana, S.; Nicoletti, F.; Bramanti, P.; Mazzon, E. The Neuropathic Pain: An Overview of the Current Treatment and Future Therapeutic Approaches. Int. J. Immunopathol. Pharmacol. 2019, 33, 2058738419838383. [Google Scholar] [CrossRef] [PubMed]
- Myers, R.R.; Campana, W.M.; Shubayev, V.I. The Role of Neuroinflammation in Neuropathic Pain: Mechanisms and Therapeutic Targets. Drug Discov. Today 2006, 11, 8–20. [Google Scholar] [CrossRef]
- Chung, W.; Jung, K.T. Role of Neuroinflammation in Neuropathic Pain: A Narrative Review. Med. Biol. Sci. Eng. 2023, 6, 57–62. [Google Scholar] [CrossRef]
- Hussin, H.M.; Idrus, R.H.; Lokanathan, Y. Development of Nerve Conduit Using Decellularized Human Umbilical Cord Artery Seeded with Centella Asiatica Induced-Neurodifferentiated Human Mesenchymal Stem Cell. Sains Malays. 2018, 47, 2789–2798. [Google Scholar] [CrossRef]
- Sulaiman, N.; Qisya Afifah Veronica Sainik, N.; Bin Sulaiman, S.; Hafez, P.; Min Hwei, N.; Hj Idrus, R.B. The Combination of BFGF and Hydrocortisone Is a Better Alternative Compared to 5-Azacytidine for Cardiomyogenic Differentiation of Bone Marrow and Adipose Stem Cells (Gabungan BFGF Dan Hidrokortison Adalah Alternatif Yang Lebih Baik Berbanding Dengan 5-Az. Sains Malays. 2021, 50, 1987–1996. [Google Scholar] [CrossRef]
- Siow, K.S.; Rahman, A.; Aminuddin, A.; Ng, P.Y. Effect of Sulfur on Nitrogen-Containing Plasma Polymers in Promoting Osteogenic Differentiation of Wharton’s Jelly Mesenchymal Stem Cells. Sains Malays. 2021, 50, 239–251. [Google Scholar] [CrossRef]
- Lim, J.; Sue, P.E.; Wei, Y.Y.; Yik, W.L.; Jusoh, N.M.S.; Rahmat, A.S.; Shahrani, A.; Yahya, F.B.; Abdul Rahman, R.A.; Mohamad Razi, Z.R.; et al. Immunomodulatory Properties of Wharton’s Jelly-Derived Mesenchymal Stem Cells from Three Anatomical Segments of Umbilical Cord (Sifat Imunomodulasi Sel Stem Mesenkima Jeli Wharton Yang Dipencilkan Daripada Tiga Segmen Anatomi Tali Pusat). Sains Malays. 2021, 50, 1715–1726. [Google Scholar] [CrossRef]
- Coronel, M.F.; Musolino, P.L.; Villar, M.J. Selective Migration and Engraftment of Bone Marrow Mesenchymal Stem Cells in Rat Lumbar Dorsal Root Ganglia after Sciatic Nerve Constriction. Neurosci. Lett. 2006, 405, 5–9. [Google Scholar] [CrossRef]
- Musolino, P.L.; Coronel, M.F.; Hökfelt, T.; Villar, M.J. Bone Marrow Stromal Cells Induce Changes in Pain Behavior after Sciatic Nerve Constriction. Neurosci. Lett. 2007, 418, 97–101. [Google Scholar] [CrossRef] [PubMed]
- Siniscalco, D.; Giordano, C.; Galderisi, U.; Luongo, L.; Alessio, N.; Di Bernardo, G.; De Novellis, V.; Rossi, F.; Maione, S. Intra-Brain Microinjection of Human Mesenchymal Stem Cells Decreases Allodynia in Neuropathic Mice. Cell. Mol. Life Sci. 2010, 67, 655–669. [Google Scholar] [CrossRef]
- Siniscalco, D.; Giordano, C.; Galderisi, U.; Luongo, L.; de Novellis, V.; Rossi, F.; Maione, S. Long-Lasting Effects of Human Mesenchymal Stem Cell Systemic Administration on Pain-like Behaviors, Cellular, and Biomolecular Modifications in Neuropathic Mice. Front. Integr. Neurosci. 2011, 5, 79. [Google Scholar] [CrossRef]
- Sacerdote, P.; Niada, S.; Franchi, S.; Arrigoni, E.; Rossi, A.; Yenagi, V.; De Girolamo, L.; Panerai, A.E.; Brini, A.T. Systemic Administration of Human Adipose-Derived Stem Cells Reverts Nociceptive Hypersensitivity in an Experimental Model of Neuropathy. Stem Cells Dev. 2012, 22, 1252–1263. [Google Scholar] [CrossRef]
- Schäfer, S.; Berger, J.V.J.V.; Deumens, R.; Goursaud, S.; Hanisch, U.K.; Hermans, E. Influence of Intrathecal Delivery of Bone Marrow-Derived Mesenchymal Stem Cells on Spinal Inflammation and Pain Hypersensitivity in a Rat Model of Peripheral Nerve Injury. J. Neuroinflamm. 2014, 11, 157. [Google Scholar] [CrossRef]
- Chen, C.; Chen, F.; Yao, C.; Shu, S.; Feng, J.; Hu, X.; Hai, Q.; Yao, S.; Chen, X. Intrathecal Injection of Human Umbilical Cord-Derived Mesenchymal Stem Cells Ameliorates Neuropathic Pain in Rats. Neurochem. Res. 2016, 41, 3250–3260. [Google Scholar] [CrossRef]
- Chiang, C.Y.; Liu, S.A.; Sheu, M.L.; Chen, F.C.; Chen, C.J.; Su, H.L.; Pan, H.C. Feasibility of Human Amniotic Fluid Derived Stem Cells in Alleviation of Neuropathic Pain in Chronic Constrictive Injury Nerve Model. PLoS ONE 2016, 11, e0159482. [Google Scholar] [CrossRef]
- Di Cesare Mannelli, L.; Tenci, B.; Micheli, L.; Vona, A.; Corti, F.; Zanardelli, M.; Lapucci, A.; Clemente, A.M.; Failli, P.; Ghelardini, C. Adipose-Derived Stem Cells Decrease Pain in a Rat Model of Oxaliplatin-Induced Neuropathy: Role of VEGF-A Modulation. Neuropharmacology 2018, 131, 166–175. [Google Scholar] [CrossRef]
- Shiue, S.J.; Rau, R.H.; Shiue, H.S.; Hung, Y.W.; Li, Z.X.; Yang, K.D.; Cheng, J.K. Mesenchymal Stem Cell Exosomes as a Cell-Free Therapy for Nerve Injury-Induced Pain in Rats. Pain 2019, 160, 210–223. [Google Scholar] [CrossRef] [PubMed]
- Xie, J.; Ren, J.; Liu, N.; Wu, C.; Xiao, D.; Luo, H.; Du, J. Pretreatment with AM1241 Enhances the Analgesic Effect of Intrathecally Administrated Mesenchymal Stem Cells. Stem Cells Int. 2019, 2019, 7025473. [Google Scholar] [CrossRef] [PubMed]
- Teng, Y.; Zhang, Y.; Yue, S.; Chen, H.; Qu, Y.; Wei, H.; Jia, X. Intrathecal Injection of Bone Marrow Stromal Cells Attenuates Neuropathic Pain via Inhibition of P2X4R in Spinal Cord Microglia. J. Neuroinflamm. 2019, 16, 271. [Google Scholar] [CrossRef] [PubMed]
- Zhou, J.; Zhuang, T.; Ma, P.; Shan, L.; Sun, X.-D.; Gong, S.; Tao, J.; Yu, X.-M.; Jiang, X. MicroRNA-547-5p-Mediated Interleukin-33/Suppressor of Tumorigenicity 2 Signaling Underlies the Genesis and Maintenance of Neuropathic Pain and Is Targeted by the Therapy with Bone Marrow Stromal Cells. Mol. Pain 2020, 16, 1744806920931737. [Google Scholar] [CrossRef]
- Zhong, Z.; Chen, A.A.; Fa, Z.; Ding, Z.; Xiao, L.; Wu, G.; Wang, Q.; Zhang, R. Bone Marrow Mesenchymal Stem Cells Upregulate PI3K/AKT Pathway and down-Regulate NF-ΚB Pathway by Secreting Glial Cell-Derived Neurotrophic Factors to Regulate Microglial Polarization and Alleviate Deafferentation Pain in Rats. Neurobiol. Dis. 2020, 143, 104945. [Google Scholar] [CrossRef] [PubMed]
- Yang, H.; Wu, L.; Deng, H.; Chen, Y.; Zhou, H.; Liu, M.; Wang, S.; Zheng, L.; Zhu, L.; Lv, X. Anti-Inflammatory Protein TSG-6 Secreted by Bone Marrow Mesenchymal Stem Cells Attenuates Neuropathic Pain by Inhibiting the TLR2/MyD88/NF-ΚB Signaling Pathway in Spinal Microglia. J. Neuroinflamm. 2020, 17, 154. [Google Scholar] [CrossRef]
- dos Santos, G.G.L.; Oliveira, A.L.L.; Santos, D.S.; do Espírito Santo, R.F.; Silva, D.N.; Juiz, P.J.L.; Soares, M.B.P.; Villarreal, C.F. Mesenchymal Stem Cells Reduce the Oxaliplatin-Induced Sensory Neuropathy through the Reestablishment of Redox Homeostasis in the Spinal Cord. Life Sci. 2021, 265, 118755. [Google Scholar] [CrossRef]
- Li, N.Q.; Peng, Z.; Xu, W.W.; An, K.; Wan, L.L. Bone Mesenchymal Stem Cells Attenuate Resiniferatoxin-Induced Neuralgia via Inhibiting TRPA1-PKCδ-P38/MAPK-p-P65 Pathway in Mice. Brain Res. Bull. 2021, 174, 92–102. [Google Scholar] [CrossRef]
- Masoodifar, M.; Hajihashemi, S.; Pazhoohan, S.; Nazemi, S.; Mojadadi, M.-S. Effect of the Conditioned Medium of Mesenchymal Stem Cells on the Expression Levels of P2X4 and P2X7 Purinergic Receptors in the Spinal Cord of Rats with Neuropathic Pain. Purinergic Signal. 2021, 17, 143–150. [Google Scholar] [CrossRef]
- Lee, N.; Park, G.T.; Lim, J.K.; Choi, E.B.; Moon, H.J.; Kim, D.K.; Choi, S.M.; Song, Y.C.; Kim, T.K.; Kim, J.H. Mesenchymal Stem Cell Spheroids Alleviate Neuropathic Pain by Modulating Chronic Inflammatory Response Genes. Front. Immunol. 2022, 13, 4296. [Google Scholar] [CrossRef] [PubMed]
- Miyano, K.; Ikehata, M.; Ohshima, K.; Yoshida, Y.; Nose, Y.; Yoshihara, S.I.S.-I.S.I.; Oki, K.; Shiraishi, S.; Uzu, M.; Nonaka, M.; et al. Intravenous Administration of Human Mesenchymal Stem Cells Derived from Adipose Tissue and Umbilical Cord Improves Neuropathic Pain via Suppression of Neuronal Damage and Anti-Inflammatory Actions in Rats. PLoS ONE 2022, 17, e0262892. [Google Scholar] [CrossRef]
- Lu, Y.; Zhang, J.; Zeng, F.; Wang, P.; Guo, X.; Wang, H.; Qin, Z.; Tao, T. Human PMSCs-Derived Small Extracellular Vesicles Alleviate Neuropathic Pain through MiR-26a-5p/Wnt5a in SNI Mice Model. J. Neuroinflamm. 2022, 19, 221. [Google Scholar] [CrossRef]
- Gao, X.; Gao, L.; Zhang, Y.; Kong, X.; Jia, S.; Meng, C. Huc-MSCs-Derived Exosomes Attenuate Neuropathic Pain by Inhibiting Activation of the TLR2/MyD88/NF-ΚB Signaling Pathway in the Spinal Microglia by Targeting Rsad2. Int. Immunopharmacol. 2023, 114, 109505. [Google Scholar] [CrossRef]
- Roh, D.H.; Seo, M.S.; Choi, H.S.; Park, S.B.; Han, H.J.; Beitz, A.J.; Kang, K.S.; Lee, J.H. Transplantation of Human Umbilical Cord Blood or Amniotic Epithelial Stem Cells Alleviates Mechanical Allodynia after Spinal Cord Injury in Rats. Cell Transplant. 2013, 22, 1577–1590. [Google Scholar] [CrossRef] [PubMed]
- Watanabe, S.; Uchida, K.; Nakajima, H.; Matsuo, H.; Sugita, D.; Yoshida, A.A.; Honjoh, K.; Johnson, W.E.B.; Baba, H. Early Transplantation of Mesenchymal Stem Cells After Spinal Cord Injury Relieves Pain Hypersensitivity Through Suppression of Pain-Related Signaling Cascades and Reduced Inflammatory Cell Recruitment. Stem Cells 2015, 33, 1902–1914. [Google Scholar] [CrossRef] [PubMed]
- Wu, L.L.; Pan, X.M.; Chen, H.H.; Fu, X.Y.; Jiang, J.; Ding, M.X. Repairing and Analgesic Effects of Umbilical Cord Mesenchymal Stem Cell Transplantation in Mice with Spinal Cord Injury. Biomed Res. Int. 2020, 2020, 7650354. [Google Scholar] [CrossRef]
- Yamazaki, K.; Kawabori, M.; Seki, T.; Takamiya, S.; Konno, K.; Watanabe, M.; Houkin, K.; Fujimura, M. Mesenchymal Stem Cell Sheet Promotes Functional Recovery and Palliates Neuropathic Pain in a Subacute Spinal Cord Injury Model. Stem Cells Int. 2021, 2021, 9964877. [Google Scholar] [CrossRef]
- Yang, Q.; Yao, Y.; Zhao, D.; Zou, H.; Lai, C.; Xiang, G.; Wang, G.; Luo, L.; Shi, Y.; Li, Y.; et al. LncRNA H19 Secreted by Umbilical Cord Blood Mesenchymal Stem Cells through MicroRNA-29a-3p/FOS Axis for Central Sensitization of Pain in Advanced Osteoarthritis. Am. J. Transl. Res. 2021, 13, 1245–1256. [Google Scholar]
- Chen, L.; Deng, H.; Cui, H.; Fang, J.; Zuo, Z.; Deng, J.; Li, Y.; Wang, X.; Zhao, L. Inflammatory Responses and Inflammation-Associated Diseases in Organs. Oncotarget 2018, 9, 7204. [Google Scholar] [CrossRef]
- Ellis, A.; Bennett, D.L.H. Neuroinflammation and the Generation of Neuropathic Pain. Br. J. Anaesth. 2013, 111, 26–37. [Google Scholar] [CrossRef]
- Gold, M.S.; Gebhart, G.F. Nociceptor Sensitization in Pain Pathogenesis. Nat. Med. 2010, 16, 1248. [Google Scholar] [CrossRef]
- Kiguchi, N.; Kobayashi, D.; Saika, F.; Matsuzaki, S.; Kishioka, S. Pharmacological Regulation of Neuropathic Pain Driven by Inflammatory Macrophages. Int. J. Mol. Sci. 2017, 18, 2296. [Google Scholar] [CrossRef] [PubMed]
- Li, M.; Li, Z.; Ma, X.; Jin, S.; Cao, Y.; Wang, X.; Zhao, J.; Wang, J.; Wang, X.; Xu, J. Huangqi Guizhi Wuwu Decoction Can Prevent and Treat Oxaliplatin-Induced Neuropathic Pain by TNFα/IL-1β/IL-6/MAPK/NF-KB Pathway. Aging 2022, 14, 5013–5022. [Google Scholar] [CrossRef] [PubMed]
- Ni, W.; Zheng, X.; Hu, L.; Kong, C.; Xu, Q. Preventing Oxaliplatin-induced Neuropathic Pain: Using Berberine to Inhibit the Activation of NF-κB and Release of Pro-inflammatory Cytokines in Dorsal Root Ganglions in Rats. Exp. Ther. Med. 2020, 21, 135. [Google Scholar] [CrossRef]
- Dong, Z.-B.; Wang, Y.-J.; Wan, W.-J.; Wu, J.; Wang, B.-J.; Zhu, H.-L.; Xie, M.; Liu, L. Resveratrol Ameliorates Oxaliplatin-induced Neuropathic Pain via Anti-inflammatory Effects in Rats. Exp. Ther. Med. 2022, 24, 1–10. [Google Scholar] [CrossRef]
- Secco, M.; Moreira, Y.B.; Zucconi, E.; Vieira, N.M.; Jazedje, T.; Muotri, A.R.; Okamoto, O.K.; Verjovski-Almeida, S.; Zatz, M. Gene Expression Profile of Mesenchymal Stem Cells from Paired Umbilical Cord Units: Cord Is Different from Blood. Stem Cell Rev. 2009, 5, 387. [Google Scholar] [CrossRef]
- Jin, H.J.; Bae, Y.K.; Kim, M.; Kwon, S.J.; Jeon, H.B.; Choi, S.J.; Kim, S.W.; Yang, Y.S.; Oh, W.; Chang, J.W. Comparative Analysis of Human Mesenchymal Stem Cells from Bone Marrow, Adipose Tissue, and Umbilical Cord Blood as Sources of Cell Therapy. Int. J. Mol. Sci. 2013, 14, 17986–18001. [Google Scholar] [CrossRef]
- Shin, S.; Lee, J.; Kwon, Y.; Park, K.S.; Jeong, J.H.; Choi, S.J.; Bang, S.I.; Chang, J.W.; Lee, C. Comparative Proteomic Analysis of the Mesenchymal Stem Cells Secretome from Adipose, Bone Marrow, Placenta and Wharton’s Jelly. Int. J. Mol. Sci. 2021, 22, 845. [Google Scholar] [CrossRef]
- Bulat, M.; Klarica, M. Recent Insights into a New Hydrodynamics of the Cerebrospinal Fluid. Brain Res. Rev. 2011, 65, 99–112. [Google Scholar] [CrossRef] [PubMed]
- Khasawneh, A.H.; Garling, R.J.; Harris, C.A. Cerebrospinal Fluid Circulation: What Do We Know and How Do We Know It? Brain Circ. 2018, 4, 14. [Google Scholar] [CrossRef] [PubMed]
- Klarica, M.; Radoš, M.; Orešković, D. The Movement of Cerebrospinal Fluid and Its Relationship with Substances Behavior in Cerebrospinal and Interstitial Fluid. Neuroscience 2019, 414, 28–48. [Google Scholar] [CrossRef]
- Pardridge, W.M. Drug Transport in Brain via the Cerebrospinal Fluid. Fluids Barriers CNS 2011, 8, 7. [Google Scholar] [CrossRef] [PubMed]
- Xu, K.; Lee, J.Y.; Kaneko, Y.; Tuazon, J.P.; Vale, F.; van Loveren, H.; Borlongan, C.V. Human Stem Cells Transplanted into the Rat Stroke Brain Migrate to the Spleen via Lymphatic and Inflammation Pathways. Haematologica 2019, 104, 1062. [Google Scholar] [CrossRef]
- Caplan, I.F.; Maguire-Zeiss, K.A. Toll-like Receptor 2 Signaling and Current Approaches for Therapeutic Modulation in Synucleinopathies. Front. Pharmacol. 2018, 9, 417. [Google Scholar] [CrossRef]
- Kawasaki, T.; Kawai, T. Toll-like Receptor Signaling Pathways. Front. Immunol. 2014, 5, 461. [Google Scholar] [CrossRef]
- Oliveira-Nascimento, L.; Massari, P.; Wetzler, L.M. The Role of TLR2 Ininfection and Immunity. Front. Immunol. 2012, 3, 79. [Google Scholar] [CrossRef]
- Ahmad, A.; Biersack, B.; Li, Y.; Kong, D.; Bao, B.; Schobert, R.; Padhye, S.B.; Sarkar, F.H. Targeted Regulation of PI3K/Akt/MTOR/NF-ΚB Signaling by Indole Compounds and Their Derivatives: Mechanistic Details and Biological Implications for Cancer Therapy. Anticancer. Agents Med. Chem. 2013, 13, 1002. [Google Scholar] [CrossRef]
- Bai, D.; Ueno, L.; Vogt, P.K. Akt-Mediated Regulation of NFκB and the Essentialness of NFκB for the Oncogenicity of PI3K and Akt. Int. J. Cancer 2009, 125, 2863. [Google Scholar] [CrossRef]
- Meng, F.; Liu, L.; Chin, P.C.; D’Mello, S.R. Akt Is a Downstream Target of NF-Kappa B. J. Biol. Chem. 2002, 277, 29674–29680. [Google Scholar] [CrossRef] [PubMed]
- Guimaraes, M.Z.P.; Jordt, S.-E. TRPA1: A Sensory Channel of Many Talents. In TRP Ion Channel Function in Sensory Transduction and Cellular Signaling Cascades; CRC Press: Boca Raton, FL, USA, 2007. [Google Scholar]
- Legrand, C.; Merlini, J.M.; de Senarclens-Bezençon, C.; Michlig, S. New Natural Agonists of the Transient Receptor Potential Ankyrin 1 (TRPA1) Channel. Sci. Reports 2020, 10, 11238. [Google Scholar] [CrossRef] [PubMed]
- Yuan, J.; Liang, X.; Zhou, W.; Feng, J.; Wang, Z.; Shen, S.; Guan, X.; Zhao, L.; Deng, F. TRPA1 Promotes Cisplatin-Induced Nephrotoxicity through Inflammation Mediated by the MAPK/NF-ΚB Signaling Pathway. Ann. Transl. Med. 2021, 9, 1578. [Google Scholar] [CrossRef]
- Yang, Y.; Kim, S.C.; Yu, T.; Yi, Y.S.; Rhee, M.H.; Sung, G.H.; Yoo, B.C.; Cho, J.Y. Functional Roles of P38 Mitogen-Activated Protein Kinase in Macrophage-Mediated Inflammatory Responses. Mediators Inflamm. 2014, 2014, 352371. [Google Scholar] [CrossRef] [PubMed]
- Carter, A.B.; Knudtson, K.L.; Monick, M.M.; Hunninghake, G.W. The P38 Mitogen-Activated Protein Kinase Is Required for NF-ΚB-Dependent Gene Expression: THE ROLE OF TATA-BINDING PROTEIN (TBP). J. Biol. Chem. 1999, 274, 30858–30863. [Google Scholar] [CrossRef]
- Morrison, D.K. MAP Kinase Pathways. Cold Spring Harb. Perspect. Biol. 2012, 4, a011254. [Google Scholar] [CrossRef]
- Xiao, Y.Q.; Malcolm, K.; Scott Worthen, G.; Gardai, S.; Schiemann, W.P.; Fadok, V.A.; Bratton, D.L.; Henson, P.M. Cross-Talk between ERK and P38 MAPK Mediates Selective Suppression of pro-Inflammatory Cytokines by Transforming Growth Factor-β. J. Biol. Chem. 2002, 277, 14884–14893. [Google Scholar] [CrossRef]
- Zhen, W.; Zhen, H.; Wang, Y.; Chen, L.; Niu, X.; Zhang, B.; Yang, Z.; Peng, D. Mechanism of ERK/CREB Pathway in Pain and Analgesia. Front. Mol. Neurosci. 2023, 16, 102. [Google Scholar] [CrossRef]
- O’Brien, J.; Hayder, H.; Zayed, Y.; Peng, C. Overview of MicroRNA Biogenesis, Mechanisms of Actions, and Circulation. Front. Endocrinol. 2018, 9, 402. [Google Scholar] [CrossRef] [PubMed]
- Ratti, M.; Lampis, A.; Ghidini, M.; Salati, M.; Mirchev, M.B.; Valeri, N.; Hahne, J.C. MicroRNAs (MiRNAs) and Long Non-Coding RNAs (LncRNAs) as New Tools for Cancer Therapy: First Steps from Bench to Bedside. Target. Oncol. 2020, 15, 261. [Google Scholar] [CrossRef] [PubMed]
- Chan, B.C.L.; Lam, C.W.K.; Tam, L.S.; Wong, C.K. IL33: Roles in Allergic Inflammation and Therapeutic Perspectives. Front. Immunol. 2019, 10, 364. [Google Scholar] [CrossRef]
- Liu, B.; Tai, Y.; Achanta, S.; Kaelberer, M.M.; Caceres, A.I.; Shao, X.; Fang, J.; Jordt, S.E. IL-33/ST2 Signaling Excites Sensory Neurons and Mediates Itch Response in a Mouse Model of Poison Ivy Contact Allergy. Proc. Natl. Acad. Sci. USA 2016, 113, E7572–E7579. [Google Scholar] [CrossRef]
- Gao, Y.J.; Ji, R.R. Targeting Astrocyte Signaling for Chronic Pain. Neurotherapeutics 2010, 7, 482–493. [Google Scholar] [CrossRef] [PubMed]
- Cheng, T.; Xu, Z.; Ma, X. The Role of Astrocytes in Neuropathic Pain. Front. Mol. Neurosci. 2022, 15, 499. [Google Scholar] [CrossRef]
- Skowrońska, K.; Obara-Michlewska, M.; Zielińska, M.; Albrecht, J. NMDA Receptors in Astrocytes: In Search for Roles in Neurotransmission and Astrocytic Homeostasis. Int. J. Mol. Sci. 2019, 20, 309. [Google Scholar] [CrossRef]
- Barros, F.M.; Carneiro, F.; Machado, J.C.; Melo, S.A. Exosomes and Immune Response in Cancer: Friends or Foes? Front. Immunol. 2018, 9, 730. [Google Scholar] [CrossRef]
- Bennett, D.L.; Clark, X.A.J.; Huang, J.; Waxman, S.G.; Dib-Hajj, S.D. The Role of Voltage-Gated Sodium Channels in Pain Signaling. Physiol. Rev. 2019, 99, 1079–1151. [Google Scholar] [CrossRef]
- Azevedo, M.D.; Sander, S.; Tenenbaum, L. GDNF, A Neuron-Derived Factor Upregulated in Glial Cells during Disease. J. Clin. Med. 2020, 9, 456. [Google Scholar] [CrossRef] [PubMed]
- Teixeira-Santos, L.; Albino-Teixeira, A.; Pinho, D. Neuroinflammation, Oxidative Stress and Their Interplay in Neuropathic Pain: Focus on Specialized pro-Resolving Mediators and NADPH Oxidase Inhibitors as Potential Therapeutic Strategies. Pharmacol. Res. 2020, 162, 105280. [Google Scholar] [CrossRef] [PubMed]
- Bhatt, S.; Devadoss, T.; Manjula, S.N.; Rajangam, J. 5-HT3 Receptor Antagonism: A Potential Therapeutic Approach for the Treatment of Depression and Other Disorders. Curr. Neuropharmacol. 2021, 19, 1545. [Google Scholar] [CrossRef]
- Llorián-Salvador, M.; González-Rodríguez, S. Painful Understanding of VEGF. Front. Pharmacol. 2018, 9, 1267. [Google Scholar] [CrossRef]
- Zhang, H.H.; Zhang, X.Q.; Wang, W.Y.; Xue, Q.S.; Lu, H.; Huang, J.L.; Gui, T.; Yu, B.W. Increased Synaptophysin Is Involved in Inflammation-Induced Heat Hyperalgesia Mediated by Cyclin-Dependent Kinase 5 in Rats. PLoS ONE 2012, 7, e46666. [Google Scholar] [CrossRef]
- Mariño Munguía, H. Mediators in Pain. In Proceedings of the World Small Animal Veterinary Association World Congress Proceedings, Mexico City, Mexico, 11–14 May 2005; World Small Animal Veterinary Association: Dundas, ON, Canada, 2005. Available online: https://www.vin.com/doc/?id=3854360 (accessed on 11 May 2023).
- Han, Y.; Yang, J.; Fang, J.; Zhou, Y.; Candi, E.; Wang, J.; Hua, D.; Shao, C.; Shi, Y. The Secretion Profile of Mesenchymal Stem Cells and Potential Applications in Treating Human Diseases. Signal Transduct. Target. Ther. 2022, 7, 92. [Google Scholar] [CrossRef]
- Hu, C.; Zhao, L.; Zhang, L.; Bao, Q.; Li, L. Mesenchymal Stem Cell-Based Cell-Free Strategies: Safe and Effective Treatments for Liver Injury. Stem Cell Res. Ther. 2020, 11, 377. [Google Scholar] [CrossRef]
- Gudbergsson, J.M.; Johnsen, K.B.; Skov, M.N.; Duroux, M. Systematic Review of Factors Influencing Extracellular Vesicle Yield from Cell Cultures. Cytotechnology 2016, 68, 579–592. [Google Scholar] [CrossRef] [PubMed]
- Van De Wakker, S.I.; Meijers, F.M.; Sluijter, J.P.G.; Vader, P. Extracellular Vesicle Heterogeneity and Its Impact for Regenerative Medicine Applications. Pharmacol. Rev. 2023, 75, 1043–1061. [Google Scholar] [CrossRef]
- Ding, Z.; Greenberg, Z.F.; Serafim, M.F.; Ali, S.; Jamieson, J.C.; Traktuev, D.O.; March, K.; He, M. Understanding Molecular Characteristics of Extracellular Vesicles Derived from Different Types of Mesenchymal Stem Cells for Therapeutic Translation. Extracell. Vesicle 2024, 3, 100034. [Google Scholar] [CrossRef]
- Singh, M.; Tiwari, P.K.; Kashyap, V.; Kumar, S. Proteomics of Extracellular Vesicles: Recent Updates, Challenges and Limitations. Proteomes 2025, 13, 12. [Google Scholar] [CrossRef]
- Vaquero, J.; Zurita, M.; Rico, M.A.; Bonilla, C.; Aguayo, C.; Fernández, C.; Tapiador, N.; Sevilla, M.; Morejón, C.; Montilla, J.; et al. Repeated Subarachnoid Administrations of Autologous Mesenchymal Stromal Cells Supported in Autologous Plasma Improve Quality of Life in Patients Suffering Incomplete Spinal Cord Injury. Cytotherapy 2017, 19, 349–359. [Google Scholar] [CrossRef]
- Vaquero, J.; Zurita, M.; Rico, M.A.; Aguayo, C.; Fernandez, C.; Rodriguez-Boto, G.; Marin, E.; Tapiador, N.; Sevilla, M.; Carballido, J.; et al. Cell Therapy with Autologous Mesenchymal Stromal Cells in Post-Traumatic Syringomyelia. Cytotherapy 2018, 20, 796–805. [Google Scholar] [CrossRef] [PubMed]
- Vaquero, J.; Zurita, M.; Rico, M.A.; Aguayo, C.; Bonilla, C.; Marin, E.; Tapiador, N.; Sevilla, M.; Vazquez, D.; Carballido, J.; et al. Intrathecal Administration of Autologous Mesenchymal Stromal Cells for Spinal Cord Injury: Safety and Efficacy of the 100/3 Guideline. Cytotherapy 2018, 20, 806–819. [Google Scholar] [CrossRef]
- Albu, S.; Kumru, H.; Coll, R.; Vives, J.; Vallés, M.; Benito-Penalva, J.; Rodríguez, L.; Codinach, M.; Hernández, J.; Navarro, X.; et al. Clinical Effects of Intrathecal Administration of Expanded Wharton Jelly Mesenchymal Stromal Cells in Patients with Chronic Complete Spinal Cord Injury: A Randomized Controlled Study. Cytotherapy 2021, 23, 146–156. [Google Scholar] [CrossRef] [PubMed]
- Neri, S. Genetic Stability of Mesenchymal Stromal Cells for Regenerative Medicine Applications: A Fundamental Biosafety Aspect. Int. J. Mol. Sci. 2019, 20, 2406. [Google Scholar] [CrossRef] [PubMed]
- Wang, Y.; Yi, H.; Song, Y. The Safety of MSC Therapy over the Past 15 Years: A Meta-Analysis. Stem Cell Res. Ther. 2021, 12, 545. [Google Scholar] [CrossRef]



| Author | Animal, Disease Model | Source of MSC | Route of Administration | Treatment Regimen (Dosage, Frequency) | Findings |
|---|---|---|---|---|---|
| Peripheral nerve injury | |||||
| [10] | Male C57BL/6N mice, spared nerve injury (SNI) | Bone marrow, human | Intrathecal |
|
|
| [11] | Male CD-1 mice, spared nerve injury (SNI) | Bone marrow, human | Intravenous |
|
|
| [12] | Male C57BL/6J mice, chronic constriction injury (CCI) | Adipose tissue, human | Intravenous |
|
|
| [13] | Female Sprague-Dawley rats, partial sciatic nerve ligation (PSNL) | Bone marrow, rats | Intrathecal |
|
|
| [14] | Male Sprague-Dawley rats, spinal nerve ligation (SNL) | Umbilical cord, human | Intrathecal |
|
|
| [15] | Sprague-Dawley rats, chronic constriction injury (CCI) | Amniotic fluid, human | Intravenous |
|
|
| [16] | Male Sprague-Dawley rats, oxaliplatin-induced injury | Adipose tissue, rats | Intravenous |
|
|
| [17] | Male Sprague-Dawley rats, spinal nerve ligation (SNL) | Exosome, umbilical cord, human | Intrathecal |
|
|
| [18] | Male C57BL/6 mice, chronic constriction injury (CCI) | Bone marrow, unknown | Intrathecal |
|
|
| [19] | Male Wistar rats, chronic compression of dorsal root ganglion (CCD) | Bone marrow, Wistar rats | Intrathecal |
|
|
| [20] | Male Sprague-Dawley rats, chronic constriction injury (CCI) | Bone marrow, rats | Intravenous |
|
|
| [21] | Sprague-Dawley rats, deafferentation (transection of spinal dorsal root) | Bone marrow, rats | Dorsal root entry zone |
|
|
| [22] | Male Sprague-Dawley rats, chronic constriction injury (CCI) | Bone marrow, rats | Intrathecal |
|
|
| [23] | Male C57BL/6N mice, oxaliplatin-induced sensory neuropathy (OISN) | Bone marrow, C57BL/6N mice | Intravenous |
|
|
| [24] | Male C57BL/6N mice, resiniferatoxin-induced post-herpetic neuralgia (PHN) | Bone marrow, unknown | Intravenous |
|
|
| [25] | Male Wistar rats, chronic constriction injury (CCI) | Conditioned-medium, bone marrow, rats | Intraperitoneal |
|
|
| [26] | Male and female Balb/C mice, chronic constriction injury (CCI) | Tonsil, human | Intramuscular |
|
|
| [27] | Male Sprague-Dawley rats, partial sciatic nerve ligation (PSNL) | Adipose and umbilical cord, human | Intravenous |
|
|
| [28] | Male C57BL/6N mice, spared nerve injury (SNI) | Small extracellular vesicles, placenta, human | Intrathecal |
|
|
| [29] | Male Sprague-Dawley rats, chronic constriction injury (CCI) | Exosome, umbilical cord, human | Intrathecal |
|
|
| Central nerve injury | |||||
| [30] | Male Sprague-Dawley rats, spinal cord injury (SCI) hemisection | Umbilical cord blood, human | Spinal cord (direct) |
|
|
| [31] | Male C57BL/6N mice, spinal cord injury (SCI) contusion | Bone marrow, C57BL/6N mice | Spinal cord (direct) |
|
|
| [32] | Male Institute of Cancer Research (ICR) mice, spinal cord injury (SCI) contusion | Umbilical cord, human | Spinal cord (direct) |
|
|
| [33] | Female Sprague-Dawley rats, spinal cord injury (SCI) | Bone marrow, rats | spinal cord (direct) |
|
|
| [34] | Wistar rats, monosodium iodoacetate (MIA)- induced advanced osteoarthritis (OA) | Umbilical cord blood, unknown | Intravenous, intracavity, intrathecal |
|
|
| Author | Source of MSC | Route of Administration | Dosage | Concentration (Cells/µL) | Frequency | |
|---|---|---|---|---|---|---|
| Cells/Injection | Cells/Kg Body Weight | |||||
| [10] | Bone marrow, human | Intrathecal | 50,000 | 1.25 × 106–1.43 × 106 | 10,000 | Once |
| [11] | Bone marrow, human | Intravenous | 2,000,000 | 1.25 × 106–1.43 × 106 | 20,000 | Once |
| [12] | Adipose tissue, human | Intravenous | 500,000 | 20 × 106 | 2500 | Twice |
| 1,000,000 | 40 × 106 | 5000 | Twice | |||
| [30] | Umbilical cord blood, human | Spinal cord (direct) | 1,000,000 | 5 × 106–5.6 ×106 | 100,000 | Once |
| [13] | Bone marrow, rat | Intrathecal | 1,000,000 | - | 66,000 | Thrice |
| [31] | Bone marrow, C57BL/6 mouse | Spinal cord (direct) | 200,000 | 7.3 × 106 | 66,667 | Once |
| [14] | Umbilical cord, human | Intrathecal | 1,000,000 | 4.5 × 106 | 50,000 | Once |
| [15] | Amniotic fluid, human | Intravenous | 500,000 | 1.67 × 106–2 × 106 | 2500 | Thrice |
| [16] | Adipose tissue, Wistar rat | Intravenous | 2,000,000 | 8 × 106–10 ×106 | 5000 | Four |
| [18] | Bone marrow, unknown | Intrathecal | 250,000 | 12.5 × 106 | - | Once |
| [19] | Bone marrow, Wistar rat | Intrathecal | 1,000,000 | 5 × 106–5.56 × 106 | 66,667 | Twice |
| [20] | Bone marrow, rat | Intravenous | 1,000,000 | 5 × 106–5.56 × 106 | 3330 | - |
| [21] | Bone marrow, rat | Dorsal root entry zone | - | - | - | Once |
| [32] | Umbilical cord, human | Spinal cord (direct) | 300,000 | 6.67 × 106–8.1 × 106 | 100,000 | Once |
| [22] | Bone marrow, rat | Intrathecal | 5,000,000 | 20 × 106–25 × 106 | 500,000 | Once |
| [33] | Bone marrow, rat | Intramedullary | 70,000 | 0.2 × 106–0.28 × 106 | - | Once |
| [23] | Bone marrow, C57BL/6 mouse | Intravenous | 1,000,000 | 40 × 106–50 × 106 | 10,000 | Once |
| [24] | Bone marrow, unknown | Intravenous | 1,000,000 | 40 × 106–50 × 106 | 5000 | Once |
| [34] | Umbilical cord blood, unknown | Intravenous, intracavity, intrathecal | - | - | - | - |
| [26] | Tonsil, human | Intramuscular | 1,000,000 | 40 × 106–50 × 106 | 10,000 | Once |
| [27] | Adipose and umbilical cord, human | Intravenous | 5,000,000 | - | 5000 | Once |
| Author | Cell-Free Therapeutics | Species, Gender | Source of MSC | Route of Administration | Dosage | Total Protein Concentration (μg/μL) | Frequency | |
|---|---|---|---|---|---|---|---|---|
| Ug Total Protein/Injection | μg Total Protein/Kg of Body Weight | |||||||
| [17] | Exosome | Sprague-Dawley rats, male | Umbilical cord, human | Intrathecal | 1.2 | 4.8–6 | 0.12 | Once |
| 6 | 24–30 | 0.6 | Once | |||||
| 12 | 48–60 | 1.2 | Once | |||||
| [25] | Conditioned medium | Wistar rats, male | Bone marrow, rats | Intraperitoneal | Information unavailable | Information unavailable | Information unavailable | Thrice |
| [28] | Small extracellular vesicles (sEVs) | C57BL/6N mice, male | Placenta, human | Intrathecal | 5 | 208.3–250 | 0.5 | Once |
| [29] | Exosome | Sprague-Dawley rats, male | Umbilical cord, human | Intrathecal | 5 | Information unavailable | 0.2 | Thrice |
| Source | Study Design | Treatment | Findings |
|---|---|---|---|
| [85] |
|
| Based on visual analog score (VAS), four patients experienced neuropathic pain:
|
| [86] |
|
| Based on visual analog score (VAS), three patients experienced neuropathic pain:
|
| [87] |
|
| Based on visual analog score (VAS), eight patients experienced neuropathic pain:
|
| [88] |
|
| Based on 0–10 numerical rating scale (0 = no pain, 10 = most intense pain imaginable)
|
Disclaimer/Publisher’s Note: The statements, opinions and data contained in all publications are solely those of the individual author(s) and contributor(s) and not of MDPI and/or the editor(s). MDPI and/or the editor(s) disclaim responsibility for any injury to people or property resulting from any ideas, methods, instructions or products referred to in the content. |
© 2026 by the authors. Licensee MDPI, Basel, Switzerland. This article is an open access article distributed under the terms and conditions of the Creative Commons Attribution (CC BY) license.
Share and Cite
Harun, Z.H.; Ng, M.H.; Mohamed Haflah, N.H.; Ohnmar, H.; Lokanathan, Y.; Law, Z.K.; Naicker, A.S.; Thow, S.Y.; Abdullah, S. Systematic Review: Preclinical and Clinical Evidence on MSC Efficacy and Mechanism of Action in Neuropathic Pain Reduction. Int. J. Mol. Sci. 2026, 27, 2397. https://doi.org/10.3390/ijms27052397
Harun ZH, Ng MH, Mohamed Haflah NH, Ohnmar H, Lokanathan Y, Law ZK, Naicker AS, Thow SY, Abdullah S. Systematic Review: Preclinical and Clinical Evidence on MSC Efficacy and Mechanism of Action in Neuropathic Pain Reduction. International Journal of Molecular Sciences. 2026; 27(5):2397. https://doi.org/10.3390/ijms27052397
Chicago/Turabian StyleHarun, Zahrina Haziqah, Min Hwei Ng, Nor Hazla Mohamed Haflah, Htwe Ohnmar, Yogeswaran Lokanathan, Zhe Kang Law, Amaramalar Selvi Naicker, Soon Yong Thow, and Shalimar Abdullah. 2026. "Systematic Review: Preclinical and Clinical Evidence on MSC Efficacy and Mechanism of Action in Neuropathic Pain Reduction" International Journal of Molecular Sciences 27, no. 5: 2397. https://doi.org/10.3390/ijms27052397
APA StyleHarun, Z. H., Ng, M. H., Mohamed Haflah, N. H., Ohnmar, H., Lokanathan, Y., Law, Z. K., Naicker, A. S., Thow, S. Y., & Abdullah, S. (2026). Systematic Review: Preclinical and Clinical Evidence on MSC Efficacy and Mechanism of Action in Neuropathic Pain Reduction. International Journal of Molecular Sciences, 27(5), 2397. https://doi.org/10.3390/ijms27052397

