Plant Extracts from Origanum vulgare and Vaccinium macrocarpon Induce Apoptosis of Bone Metastasized Breast Cancer Cells in a 3D Bone-Mimetic Testbed of Bone Metastasis
Abstract
1. Introduction
2. Results
2.1. Bone Metastatic Breast Cancer Cells Require Higher Dosages to Attain Equivalent Decrease in Cell Viability
2.2. Bone Cells Are Unaffected After Origanum vulgare and Vaccinium macrocarpon Treatment
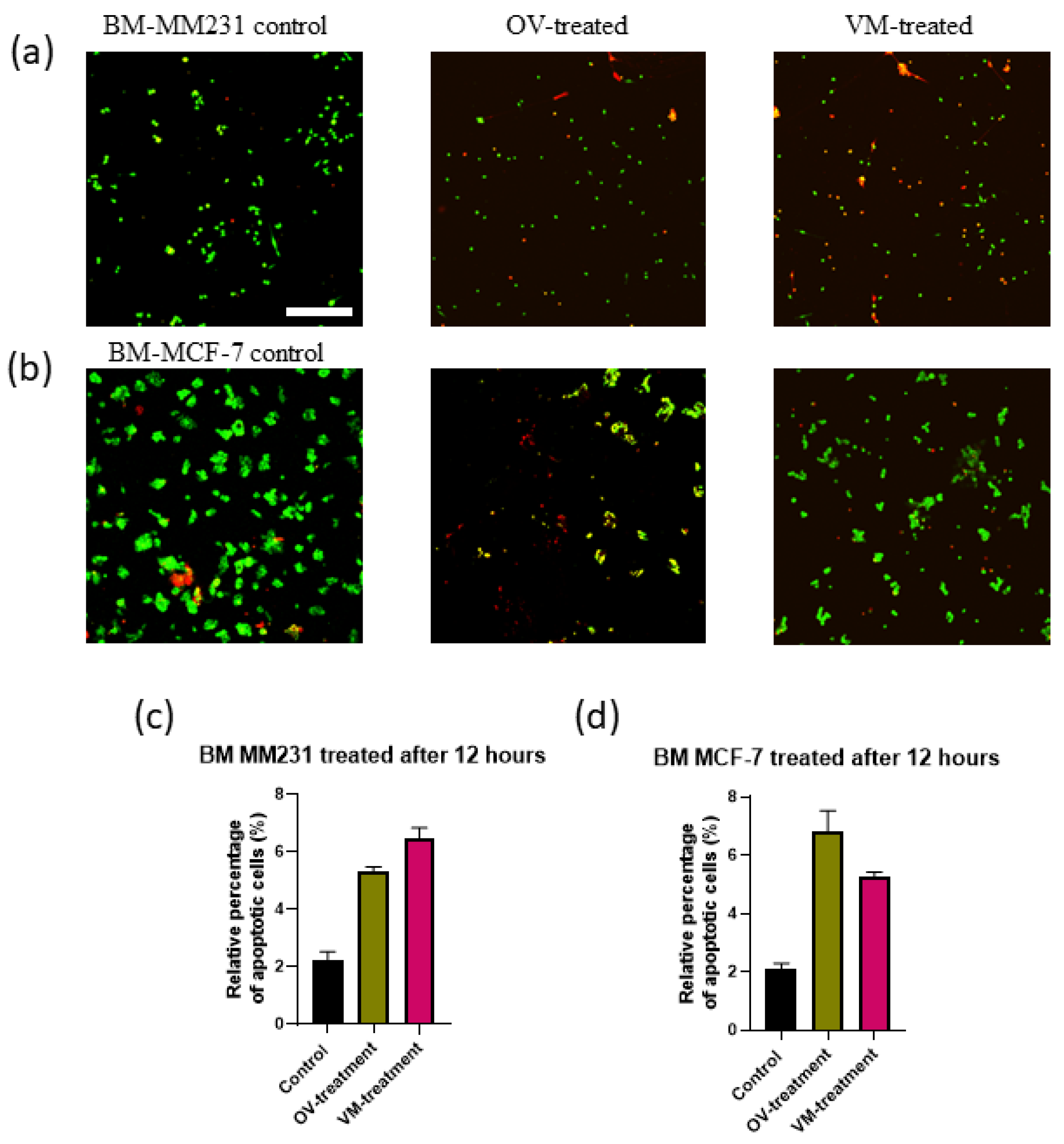
2.3. O.V. and V.M. Induce Apoptosis in 2D and 3D BM Cultures of Breast Cancer Cells Within 12 h
2.4. 3D Bone-Metastatic Cells Are Resistant to Cell Death After Treatment with O.V. and V.M.
2.5. O.V. and V.M. Treatment Does Not Induce Apoptosis in Bone Cells
2.6. Activation of Intrinsic Apoptosis in Bone Metastatic Breast Cancer, Induced via PE-Plant Extracts
3. Discussion
4. Materials and Methods
4.1. Phytochemically-Enriched Plant Extract Solution Preparation
4.2. Preparation of Nanocomposite PCL/In Situ HAPclay 3D Scaffolds
4.3. Cell Culture and Cell Seeding
4.4. Cell Viability Assay
4.5. Live/Dead Assay
4.6. Flow Cytometry-Apoptosis Assay
4.7. Reactive Oxygen Species (ROS) Assay
4.8. Mitochondrial Membrane Potential (MtMP) Assay
4.9. Gene Expression Studies
4.10. Statistical Analysis
Supplementary Materials
Author Contributions
Funding
Institutional Review Board Statement
Informed Consent Statement
Data Availability Statement
Conflicts of Interest
Abbreviations
| BAX | Bcl-2-associated X protein |
| Bak | Bcl-2 homologous antagonist/killer |
| Bcl-2 | B-cell lymphoma |
| DAPI | 4′,6-diamidino-2-phenylindole |
| DMEM | Dulbecco’s Modified Eagle Medium |
| ER | Estrogen Receptor |
| EMEM | Eagle’s Minimal Essential Medium |
| FBS | Fetal Bovine Serum |
| HAP | Hydroxyapatite |
| HER2 | Human epidermal growth factor receptor 2 |
| hMSCs | Human mesenchymal stem cells |
| IC-50 | Half-maximal inhibitory concentration |
| MCF-7 | Michigan Cancer Foundation 7 |
| MDA-MB-231 | Monroe Dunaway Anderson-Mammary Luminal B-231 |
| MtMP | Mitochondrial Membrane Potential |
| O.V. | Origanum Vulgare |
| p53 | Tumor suppressor protein p53 |
| PCL | Polycaprolactone |
| ROS | Reactive Oxygen Species |
| V.M. | Vaccinium Macrocarpon |
| FITC | Fluorescein isothiocyanate |
| PBS | Phosphate-buffered saline |
| Caspase | Cysteine-aspartic acid protease |
References
- Siegel, R.L.; Miller, K.D.; Fuchs, H.E.; Jemal, A. Cancer statistics, 2022. CA A Cancer J. Clin. 2022, 72, 7–33. [Google Scholar] [CrossRef]
- Siegel, R.L.; Giaquinto, A.N.; Jemal, A. Cancer statistics, 2024. CA A Cancer J. Clin. 2024, 74, 12–49, Erratum in CA A Cancer J. Clin. 2024, 74, 203. [Google Scholar] [CrossRef]
- Othman, A.; Winogradzki, M.; Lee, L.; Tandon, M.; Blank, A.; Pratap, J. Bone Metastatic Breast Cancer: Advances in Cell Signaling and Autophagy Related Mechanisms. Cancers 2021, 13, 4310. [Google Scholar] [CrossRef]
- Chaurasia, M.; Singh, R.; Sur, S.; Flora, S.J.S. A review of FDA approved drugs and their formulations for the treatment of breast cancer. Front. Pharmacol. 2023, 14, 1184472. [Google Scholar] [CrossRef] [PubMed]
- Aiyer, H.S.; Warri, A.M.; Woode, D.R.; Hilakivi-Clarke, L.; Clarke, R. Influence of Berry Polyphenols on Receptor Signaling and Cell-Death Pathways: Implications for Breast Cancer Prevention. J. Agric. Food Chem. 2012, 60, 5693–5708. [Google Scholar] [CrossRef]
- Ye, Y.; Ma, Y.; Kong, M.; Wang, Z.; Sun, K.; Li, F. Effects of Dietary Phytochemicals on DNA Damage in Cancer Cells. Nutr. Cancer 2023, 75, 761–775. [Google Scholar] [CrossRef] [PubMed]
- Sak, K. Intake of Individual Flavonoids and Risk of Carcinogenesis: Overview of Epidemiological Evidence. Nutr. Cancer 2017, 69, 1119–1150. [Google Scholar] [CrossRef] [PubMed]
- Razavi-Azarkhiavi, K.; Iranshahy, M.; Sahebkar, A.; Shirani, K.; Karimi, G. The Protective Role of Phenolic Compounds Against Doxorubicin-induced Cardiotoxicity: A Comprehensive Review. Nutr. Cancer 2016, 68, 892–917. [Google Scholar] [CrossRef]
- Huang, W.-Y.; Cai, Y.-Z.; Zhang, Y. Natural Phenolic Compounds From Medicinal Herbs and Dietary Plants: Potential Use for Cancer Prevention. Nutr. Cancer 2009, 62, 1–20. [Google Scholar] [CrossRef]
- Sung, B.; Prasad, S.; Yadav, V.R.; Aggarwal, B.B. Cancer Cell Signaling Pathways Targeted by Spice-Derived Nutraceuticals. Nutr. Cancer 2012, 64, 173–197. [Google Scholar] [CrossRef]
- Udappusamy, V.; Thinagaran, R.; Mayakrishnan, V.; Balakarthikeyan, J.; Kannappan, P.; Al-Ghamdi, S.; Alrudian, N.A.; Saad Alqahtani, M.; Albasheer, K.; Sureka, C.; et al. An integrated in vitro and in silico approach to assess targeted cytotoxicity against MDA-MB-231 triple-negative breast cancer cells with Psidium guajava peel-derived chitosan nanoparticles. Artif. Cells Nanomed. Biotechnol. 2025, 53, 43–55. [Google Scholar] [CrossRef]
- Seeram, N.P.; Adams, L.S.; Zhang, Y.; Lee, R.; Sand, D.; Scheuller, H.S.; Heber, D. Blackberry, Black Raspberry, Blueberry, Cranberry, Red Raspberry, and Strawberry Extracts Inhibit Growth and Stimulate Apoptosis of Human Cancer Cells In Vitro. J. Agric. Food Chem. 2006, 54, 9329–9339. [Google Scholar] [CrossRef]
- Wielogorska, E.; Blaszczyk, K.; Chevallier, O.; Connolly, L. The origin of in-vitro estrogen-like activity in oregano herb extracts. Toxicol. Vitr. 2019, 56, 101–109. [Google Scholar] [CrossRef]
- Bendini, A.; Gallina Toschi, T.; Lercker, G. Antioxidant activity of oregano (Origanum vulgare L.) leaves. Ital. J. Food Sci. 2002, 14, 17–24. [Google Scholar]
- Emire, Z.; Yabalak, E. Can Origanum be a hope for cancer treatment? A review on the potential of Origanum species in preventing and treating cancers. Int. J. Environ. Health Res. 2023, 33, 894–910. [Google Scholar] [CrossRef]
- Srihari, T.; Balasubramaniyan, V.; Nalini, N. Role of oregano on bacterial enzymes in 1,2-dimethylhydrazine-induced experimental colon carcinogenesis. Can. J. Physiol. Pharmacol. 2008, 86, 667–674. [Google Scholar] [CrossRef] [PubMed]
- Conforti, F.; Marrelli, M.; Menichini, F.; Tundis, R.; Statti, G.A.; Solimene, U.; Menichini, F. Chemical composition and protective effect of oregano (Origanum heracleoticum L.) ethanolic extract on oxidative damage and on inhibition of NO in LPS-stimulated RAW 264.7 macrophages. J. Enzym. Inhib. Med. Chem. 2011, 26, 404–411. [Google Scholar] [CrossRef]
- Misharina, T.A.; Burlakova, E.B.; Fatkullina, L.D.; Alinkina, E.S.; Vorob’eva, A.K.; Medvedeva, I.B.; Erokhin, V.N.; Semenov, V.A.; Nagler, L.G.; Kozachenko, A.I. Effect of oregano essential oil on the engraftment and development of Lewis carcinoma in F1 DBA C57 black hybrid mice. Appl. Biochem. Microbiol. 2013, 49, 432–436. [Google Scholar] [CrossRef]
- Elshafie, H.S.; Armentano, M.F.; Carmosino, M.; Bufo, S.A.; De Feo, V.; Camele, I. Cytotoxic Activity of Origanum vulgare L. on Hepatocellular Carcinoma cell Line HepG2 and Evaluation of its Biological Activity. Molecules 2017, 22, 1435. [Google Scholar] [CrossRef]
- Balusamy, S.R.; Perumalsamy, H.; Huq, M.A.; Balasubramanian, B. Anti-proliferative activity of Origanum vulgare inhibited lipogenesis and induced mitochondrial mediated apoptosis in human stomach cancer cell lines. Biomed. Pharmacother. 2018, 108, 1835–1844. [Google Scholar] [CrossRef]
- Khan, F.; Khan, I.; Farooqui, A.; Ansari, I.A. Carvacrol Induces Reactive Oxygen Species (ROS)-mediated Apoptosis Along with Cell Cycle Arrest at G0/G1 in Human Prostate Cancer Cells. Nutr. Cancer 2017, 69, 1075–1087. [Google Scholar] [CrossRef]
- Grbović, F.; Stanković, M.S.; Ćurčić, M.; Đorđević, N.; Šeklić, D.; Topuzović, M.; Marković, S. In Vitro Cytotoxic Activity of Origanum vulgare L. on HCT-116 and MDA-MB-231 Cell Lines. Plants 2013, 2, 371–378. [Google Scholar] [CrossRef]
- Rojo-Ruvalcaba, B.E.; García-Cobián, T.A.; Pascoe-González, S.; Campos-Bayardo, T.I.; Guzmán-García, L.M.; Gil-Gálvez, M.C.; Escobar-Millán, Z.; Huerta-García, E.; García-Iglesias, T. Dose-Dependent Cytotoxicity of the Origanum vulgare and Carvacrol on Triple Negative Breast Cancer Cell Line. Proceedings 2020, 61, 6. [Google Scholar] [CrossRef]
- Savini, I.; Arnone, R.; Catani, M.V.; Avigliano, L. Origanum Vulgare Induces Apoptosis in Human Colon Cancer Caco2 Cells. Nutr. Cancer 2009, 61, 381–389. [Google Scholar] [CrossRef]
- Weh, K.M.; Clarke, J.; Kresty, L.A. Cranberries and Cancer: An Update of Preclinical Studies Evaluating the Cancer Inhibitory Potential of Cranberry and Cranberry Derived Constituents. Antioxidants 2016, 5, 27. [Google Scholar] [CrossRef]
- Pederson, D.B.; Dong, Y.; Blue, L.B.; Smith, S.V.; Cao, M. Water-soluble cranberry extract inhibits Vibrio cholerae biofilm formation possibly through modulating the second messenger 3′,5′-Cyclic diguanylate level. PLoS ONE 2018, 13, e0207056. [Google Scholar] [CrossRef] [PubMed]
- Neto, C.C. Cranberry and Its Phytochemicals: A Review of In Vitro Anticancer Studies. J. Nutr. 2007, 137, 186S–193S. [Google Scholar] [CrossRef] [PubMed]
- Neto, C.C.; Krueger, C.G.; Lamoureaux, T.L.; Kondo, M.; Vaisberg, A.J.; Hurta, R.A.R.; Curtis, S.; Matchett, M.D.; Yeung, H.; Sweeney, M.I.; et al. MALDI-TOF MS characterization of proanthocyanidins from cranberry fruit (Vaccinium macrocarpon) that inhibit tumor cell growth and matrix metalloproteinase expressionin vitro. J. Sci. Food Agric. 2005, 86, 18–25. [Google Scholar] [CrossRef]
- Djuric, Z.; Severson, R.K.; Kato, I. Association of Dietary Quercetin with Reduced Risk of Proximal Colon Cancer. Nutr. Cancer 2012, 64, 351–360. [Google Scholar] [CrossRef]
- Ferguson, P.J.; Kurowska, E.; Freeman, D.J.; Chambers, A.F.; Koropatnick, D.J. A Flavonoid Fraction from Cranberry Extract Inhibits Proliferation of Human Tumor Cell Lines. J. Nutr. 2004, 134, 1529–1535. [Google Scholar] [CrossRef]
- MacLean, M.; Scott, B.; Deziel, B.; Nunnelley, M.; Liberty, A.; Gottschall-Pass, K.; Neto, C.; Hurta, R. North American Cranberry (Vaccinium macrocarpon) Stimulates Apoptotic Pathways in DU145 Human Prostate Cancer Cells In Vitro. Nutr. Cancer 2010, 63, 109–120. [Google Scholar] [CrossRef] [PubMed]
- Sun, J.; Liu, R.H. Cranberry phytochemical extracts induce cell cycle arrest and apoptosis in human MCF-7 breast cancer cells. Cancer Lett. 2006, 241, 124–134. [Google Scholar] [CrossRef]
- Cheplick, S.; Sarkar, D.; Bhowmik, P.; Shetty, K. Phenolic bioactives from developmental stages of highbush blueberry (Vaccinium corymbosum) for hyperglycemia management using in vitro models. Can. J. Plant Sci. 2015, 95, 653–662. [Google Scholar] [CrossRef]
- Sarkar, D.; Christopher, A.; Shetty, K. Phenolic Bioactives From Plant-Based Foods for Glycemic Control. Front. Endocrinol. 2022, 12, 2021. [Google Scholar] [CrossRef]
- Sarkar, D.; Pinto, M.D.S.; Shetty, K. Targeted Screening and Improvement of the Medicinal Properties of Oregano and Rhodiola with Chitosan Oligosaccharide and Vitamin C Using in Vitro Assays for Hyperglycemia and Hypertension Linked to Type 2 Diabetes. J. Herbs Spices Med. Plants 2017, 23, 347–362. [Google Scholar] [CrossRef]
- Cukierman, E.; Pankov, R.; Yamada, K.M. Cell interactions with three-dimensional matrices. Curr. Opin. Cell Biol. 2002, 14, 633–640. [Google Scholar] [CrossRef] [PubMed]
- Cukierman, E.; Pankov, R.; Stevens, D.R.; Yamada, K.M. Taking Cell-Matrix Adhesions to the Third Dimension. Science 2001, 294, 1708–1712. [Google Scholar] [CrossRef] [PubMed]
- Talukdar, S.; Kundu, S.C. Engineered 3D Silk-Based Metastasis Models: Interactions Between Human Breast Adenocarcinoma, Mesenchymal Stem Cells and Osteoblast-Like Cells. Adv. Funct. Mater. 2013, 23, 5249–5260. [Google Scholar] [CrossRef]
- Talukdar, S.; Kundu, S.C. A Non-Mulberry Silk Fibroin Protein Based 3D In Vitro Tumor Model for Evaluation of Anticancer Drug Activity. Adv. Funct. Mater. 2012, 22, 4778–4788. [Google Scholar] [CrossRef]
- Sukanya, V.S.; Giri, P.S.; Nellore, V.; Rath, S.N. Osteomatrix as a personalized 3D tissue-specific invasion test-bed for oral carcinoma. Biomater. Sci. 2023, 11, 4265–4280. [Google Scholar] [CrossRef]
- Ambre, A.; Katti, K.S.; Katti, D.R. In situ mineralized hydroxyapatite on amino acid modified nanoclays as novel bone biomaterials. Mater. Sci. Eng. C 2011, 31, 1017–1029. [Google Scholar] [CrossRef]
- Ambre, A.H.; Katti, D.R.; Katti, K.S. Nanoclays mediate stem cell differentiation and mineralized ECM formation on biopolymer scaffolds. J. Biomed. Mater. Res. A 2013, 101, 2644–2660. [Google Scholar] [CrossRef] [PubMed]
- Kundu, K.; Katti, D.R.; Katti, K.S. Tissue-Engineered Interlocking Scaffold Blocks for the Regeneration of Bone. JOM 2020, 72, 1443–1457. [Google Scholar] [CrossRef]
- Kundu, K.; Jaswandkar, S.V.; Katti, D.R.; Katti, K.S. Initial upsurge of BMPs enhances long-term osteogenesis in in-vitro bone regeneration. Materialia 2022, 26, 101576. [Google Scholar] [CrossRef]
- Kundu, K.; Afshar, A.; Katti, D.R.; Edirisinghe, M.; Katti, K.S. Composite nanoclay-hydroxyapatite-polymer fiber scaffolds for bone tissue engineering manufactured using pressurized gyration. Compos. Sci. Technol. 2021, 202, 108598. [Google Scholar] [CrossRef]
- Kundu, K.; Gaikwad, H.K.; Jaswandkar, S.V.; Ravi, P.; Vyas, P.; Hoffmann, M.R.; Cakir, D.; Katti, D.R.; Katti, K.S. Biomechanically tunable scaffolds for bone tissue regeneration and testbeds of cancer bone metastasis. Materialia 2024, 33, 102024. [Google Scholar] [CrossRef]
- Jasuja, H.; Solaymani Mohammadi, F.; Kim, J.; Gaba, A.; Katti, D.R.; Katti, K.S. Patient-Derived Breast Cancer Bone Metastasis In Vitro Model Using Bone-Mimetic Nanoclay Scaffolds. J. Tissue Eng. Regen. Med. 2023, 2023, 5753666. [Google Scholar] [CrossRef] [PubMed]
- Molla, M.D.S.; Katti, D.R.; Katti, K.S. An in vitro model of prostate cancer bone metastasis for highly metastatic and non-metastatic prostate cancer using nanoclay bone-mimetic scaffolds. MRS Adv. 2019, 4, 1207–1213. [Google Scholar] [CrossRef]
- Kar, S.; Katti, D.R.; Katti, K.S. Fourier transform infrared spectroscopy based spectral biomarkers of metastasized breast cancer progression. Spectrochim. Acta A 2019, 208, 85–96. [Google Scholar] [CrossRef]
- Kar, S.; Molla, M.D.S.; Katti, D.R.; Katti, K.S. Tissue-engineered nanoclay-based 3D in vitro breast cancer model for studying breast cancer metastasis to bone. J. Tissue Eng. Regen. Med. 2019, 13, 119–130. [Google Scholar] [CrossRef]
- Kar, S. Tissue-Engineered Nanoclay-Based Bone-Mimetic 3D In Vitro Testbed for Studying Breast Cancer Metastasis to Bone. Ph.D. Thesis, North Dakota State University, Fargo, ND, USA, 2020. [Google Scholar]
- Kar, S.; Katti, D.R.; Katti, K.S. Evaluation of quasi-static and dynamic nanomechanical properties of bone-metastatic breast cancer cells using a nanoclay cancer testbed. Sci. Rep. 2021, 11, 3096. [Google Scholar] [CrossRef]
- Jasuja, H.; Kar, S.; Katti, D.; Katti, K. Perfusion bioreactor enabled fluid-derived shear stress conditions for novel bone metastatic prostate cancer testbed. Biofabrication 2021, 13, 035004. [Google Scholar] [CrossRef]
- Jasuja, H.; Jaswandkar, S.V.; Katti, D.R.; Katti, K.S. Interstitial fluid flow contributes to prostate cancer invasion and migration to bone; study conducted using a novel horizontal flow bioreactor. Biofabrication 2023, 15, 025017. [Google Scholar] [CrossRef]
- Kar, S.; Jasuja, H.; Katti, D.R.; Katti, K.S. Wnt/β-Catenin Signaling Pathway Regulates Osteogenesis for Breast Cancer Bone Metastasis: Experiments in an In Vitro Nanoclay Scaffold Cancer Testbed. ACS Biomater. Sci. Eng. 2019, 6, 2600–2611. [Google Scholar] [CrossRef] [PubMed]
- Kar, S.; Katti, D.R.; Katti, K.S. Bone interface modulates drug resistance in breast cancer bone metastasis. Colloids Surf. B Biointerfaces 2020, 195, 111224. [Google Scholar] [CrossRef] [PubMed]
- Ravi, P.; Ghosh, S.; Pashaki, P.V.; Shetty, K.; Kim, J.; Gaba, A.; Katti, D.R.; Katti, K.S. Evaluating Breast Cancer Patient-Specific Metastasis Severity at Bone Site Using In Vitro Models. ACS Biomater. Sci. Eng. 2025, 11, 2824–2833. [Google Scholar] [CrossRef]
- Ravi, P.; Jasuja, H.; Sarkar, D.; Vahidi Pashaki, B.; Gaikwad, H.K.; Vahidi Pashaki, P.; Katti, D.R.; Shetty, K.; Katti, K.S. Rhodiola crenulata induces apoptosis in bone metastatic breast cancer cells via activation of caspase-9 and downregulation of MtMP activity. Sci. Rep. 2025, 15, 9341. [Google Scholar] [CrossRef] [PubMed]
- Kresty, L.A.; Howell, A.B.; Baird, M. Cranberry proanthocyanidins mediate growth arrest of lung cancer cells through modulation of gene expression and rapid induction of apoptosis. Molecules 2011, 16, 2375–2390. [Google Scholar] [CrossRef]
- Hientz, K.; Mohr, A.; Bhakta-Guha, D.; Efferth, T. The role of p53 in cancer drug resistance and targeted chemotherapy. Oncotarget 2017, 8, 8921–8946. [Google Scholar] [CrossRef]
- Knappskog, S.; Lønning, P.E. P53 and its molecular basis to chemoresistance in breast cancer. Expert Opin. Ther. Targets 2012, 16, S23–S30. [Google Scholar] [CrossRef]
- Beberok, A.; Wrześniok, D.; Rzepka, Z.; Respondek, M.; Buszman, E. Ciprofloxacin triggers the apoptosis of human triple-negative breast cancer MDA-MB-231 cells via the p53/Bax/Bcl-2 signaling pathway. Int. J. Oncol. 2018, 52, 1727–1737. [Google Scholar] [CrossRef]
- Huang, L.; Li, A.; Liao, G.; Yang, F.; Yang, J.; Chen, X.; Jiang, X. Curcumol triggers apoptosis of p53 mutant triple-negative human breast cancer MDA-MB 231 cells via activation of p73 and PUMA. Oncol. Lett. 2017, 14, 1080–1088. [Google Scholar] [CrossRef] [PubMed]
- Haupt, S.; Berger, M.; Goldberg, Z.; Haupt, Y. Apoptosis—The p53 network. J. Cell Sci. 2003, 116, 4077–4085. [Google Scholar] [CrossRef]
- Hussar, P. Apoptosis Regulators Bcl-2 and Caspase-3. Encyclopedia 2022, 2, 1624–1636. [Google Scholar] [CrossRef]
- Eskandari, E.; Eaves, C.J. Paradoxical roles of caspase-3 in regulating cell survival, proliferation, and tumorigenesis. J. Cell Biol. 2022, 221, e202201159. [Google Scholar] [CrossRef]
- Diatlova, A.S.; Dudkov, A.V.; Linkova, N.S.; Khavinson, V.K. Molecular Markers of Caspase-Dependent and Mitochondrial Apoptosis: Role in the Development of Pathology and Cellular Senescence. Biol. Bull. Rev. 2018, 8, 472–481. [Google Scholar] [CrossRef]
- Ishikawa, K.; Takenaga, K.; Akimoto, M.; Koshikawa, N.; Yamaguchi, A.; Imanishi, H.; Nakada, K.; Honma, Y.; Hayashi, J.-I. ROS-Generating Mitochondrial DNA Mutations Can Regulate Tumor Cell Metastasis. Science 2008, 320, 661–664. [Google Scholar] [CrossRef] [PubMed]
- Brentnall, M.; Rodriguez-Menocal, L.; De Guevara, R.L.; Cepero, E.; Boise, L.H. Caspase-9, caspase-3 and caspase-7 have distinct roles during intrinsic apoptosis. BMC Cell Biol. 2013, 14, 32. [Google Scholar] [CrossRef] [PubMed]
- Koh, Y.-C.; Ho, C.-T.; Pan, M.-H. The Role of Mitochondria in Phytochemically Mediated Disease Amelioration. J. Agric. Food Chem. 2023, 71, 6775–6788. [Google Scholar] [CrossRef]
- Ambre, A.H.; Katti, D.R.; Katti, K.S. Biomineralized hydroxyapatite nanoclay composite scaffolds with polycaprolactone for stem cell-based bone tissue engineering. J. Biomed. Mater. Res. A 2015, 103, 2077–2101. [Google Scholar] [CrossRef]







Disclaimer/Publisher’s Note: The statements, opinions and data contained in all publications are solely those of the individual author(s) and contributor(s) and not of MDPI and/or the editor(s). MDPI and/or the editor(s) disclaim responsibility for any injury to people or property resulting from any ideas, methods, instructions or products referred to in the content. |
© 2026 by the authors. Licensee MDPI, Basel, Switzerland. This article is an open access article distributed under the terms and conditions of the Creative Commons Attribution (CC BY) license.
Share and Cite
Ravi, P.; Jasuja, H.; Sarkar, D.; Katti, D.R.; Shetty, K.; Katti, K.S. Plant Extracts from Origanum vulgare and Vaccinium macrocarpon Induce Apoptosis of Bone Metastasized Breast Cancer Cells in a 3D Bone-Mimetic Testbed of Bone Metastasis. Int. J. Mol. Sci. 2026, 27, 2355. https://doi.org/10.3390/ijms27052355
Ravi P, Jasuja H, Sarkar D, Katti DR, Shetty K, Katti KS. Plant Extracts from Origanum vulgare and Vaccinium macrocarpon Induce Apoptosis of Bone Metastasized Breast Cancer Cells in a 3D Bone-Mimetic Testbed of Bone Metastasis. International Journal of Molecular Sciences. 2026; 27(5):2355. https://doi.org/10.3390/ijms27052355
Chicago/Turabian StyleRavi, Preetham, Haneesh Jasuja, Dipayan Sarkar, Dinesh R. Katti, Kalidas Shetty, and Kalpana S. Katti. 2026. "Plant Extracts from Origanum vulgare and Vaccinium macrocarpon Induce Apoptosis of Bone Metastasized Breast Cancer Cells in a 3D Bone-Mimetic Testbed of Bone Metastasis" International Journal of Molecular Sciences 27, no. 5: 2355. https://doi.org/10.3390/ijms27052355
APA StyleRavi, P., Jasuja, H., Sarkar, D., Katti, D. R., Shetty, K., & Katti, K. S. (2026). Plant Extracts from Origanum vulgare and Vaccinium macrocarpon Induce Apoptosis of Bone Metastasized Breast Cancer Cells in a 3D Bone-Mimetic Testbed of Bone Metastasis. International Journal of Molecular Sciences, 27(5), 2355. https://doi.org/10.3390/ijms27052355

