Mesenchymal Stem Cell-Derived Exosomes Reprogram Chemosensitivity Pathways in Cervical Cancer Spheroids
Abstract
1. Introduction
2. Results
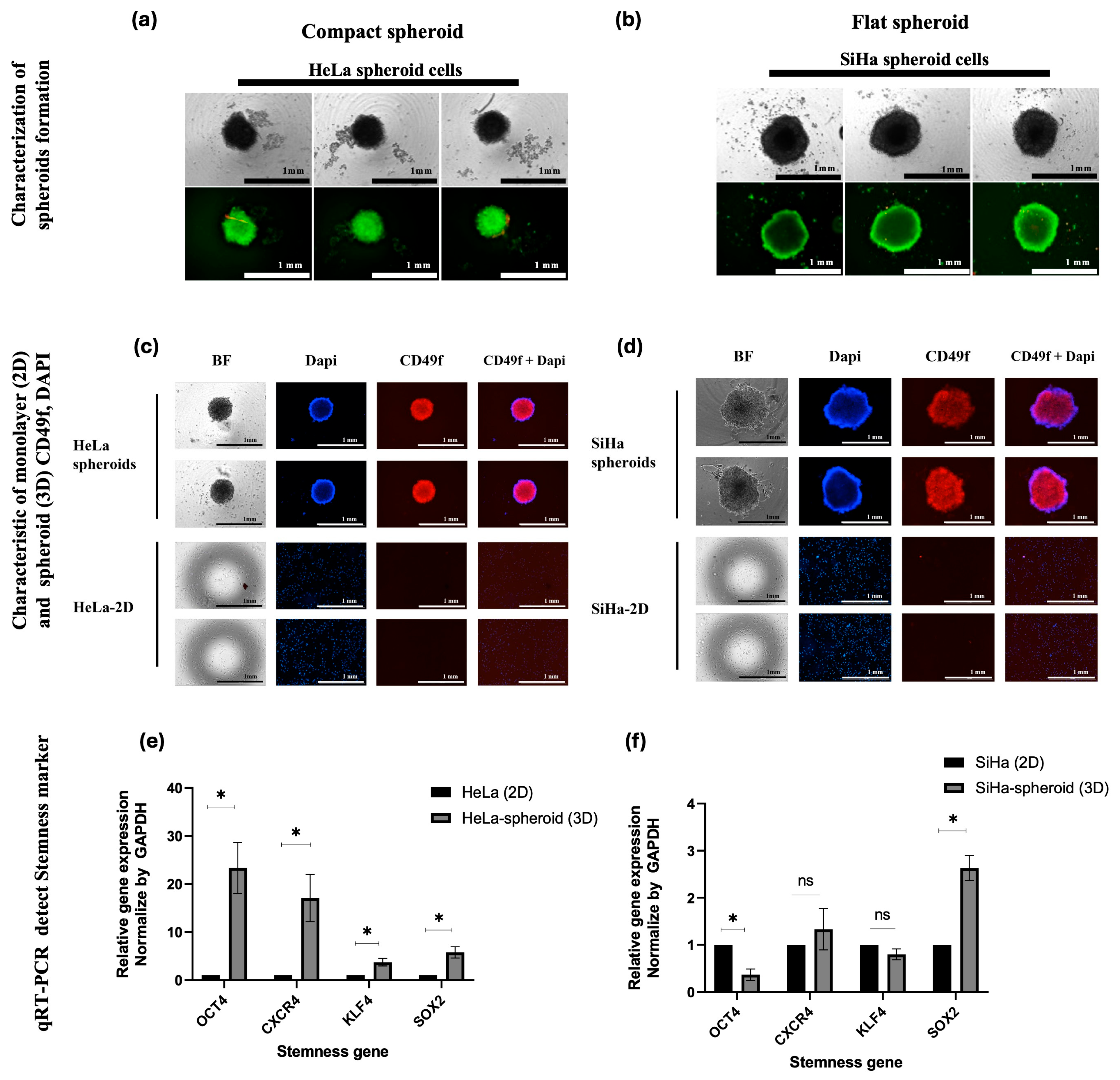
2.1. Spheroid Formation and Characterization
2.2. Characterization of MSC-Exosomes
2.3. Proteomic Profiling and Enrichment Analysis of MSC-Exosome Proteins
2.4. STRING Enrichment Network of MSC-Exosome Proteins
2.5. Functional Annotation and Chemotherapy-Relevant Pathway Analysis of MSC-Exosome Proteins
2.6. Exosome Uptake and Dose Optimization in CC Cells
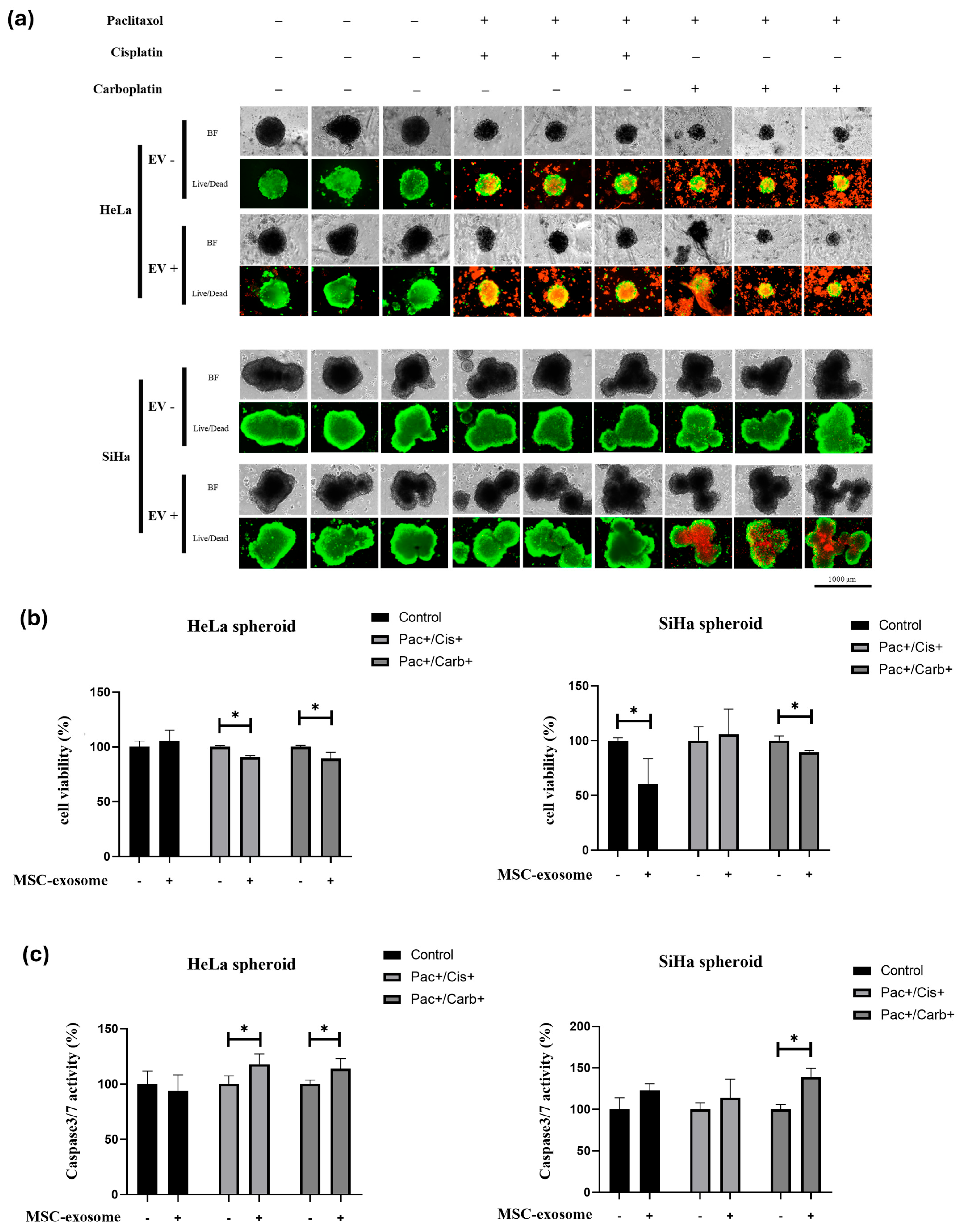
2.7. Effect of MSC-Exosome Pretreatment on Combination Chemotherapy in CC Spheroids
2.8. MSC-Exosome-Induced Alterations in Protein Expression Following Combination Chemotherapy in CC Spheroids
2.9. Alteration of gH2AX and IκBα Expression in MSC-EVs-Pretreated HeLa Spheroids Treated with Combination Chemotherapy
2.10. MSC-EV Pretreatment Combined with Dual Chemotherapy Modulates the DNA Damage Pathway in SiHa Spheroids
3. Discussion
4. Materials and Methods
4.1. MSC Culture and Conditioned Medium Collection
4.2. Isolation of MSC-Derived Exosomes from Conditioned Medium
4.3. TEM
4.4. NTA
4.5. Protein Digestion
4.6. LC-MS/MS Analysis
4.7. Proteomic Data Processing
4.8. Molecular and Functional Analysis
4.9. CC Cell Culture
4.10. Spheroid Formation in Poly-HEMA-Coated Plates
4.11. Characterization of Spheroid Formation
4.12. pKH Labeling of MSC-Derived Exosomes and Uptake Assay
4.13. Single and Combination Chemotherapy
4.14. MSC-Exosome Pretreatment Followed by Combination Chemotherapy in CC Spheroids
4.15. Cell Viability and Caspase Activity Assay
4.16. Western Blot Analysis
5. Conclusions
Supplementary Materials
Author Contributions
Funding
Institutional Review Board Statement
Informed Consent Statement
Data Availability Statement
Acknowledgments
Conflicts of Interest
Abbreviations
| CC | Cervical cancer |
| MSC-exosome | Mesenchymal stem cell-derived exosome |
| 3D | Three-dimensional |
| NTA | Nanoparticle tracking analysis |
| TEM | Transmission electron microscopy |
| CSC | Cancer stem cell |
| ECM | Extracellular matrix |
| OCT4 | Octamer-binding transcription factor 4 |
| CXCR4 | C-X-C chemokine receptor type 4 |
| KLF4 | Krüppel-like factor 4 |
| SOX2 | SRY-box transcription factor 2 |
| BP | Biological processes |
| MF | Molecular functions |
| PPI | Protein–protein interaction |
| HSPs | Heat shock proteins |
| ROS | Reactive oxygen species |
| FN1 | Fibronectin |
| DCN | Decorin |
| TNC | Tenascin-C |
| VTN | Vitronectin |
| EMT | Epithelial–mesenchymal transition |
| BM | Bone marrow |
| DMEM | Dulbecco’s modified Eagle medium |
| FBS | Fetal bovine serum |
| ACN | Acetonitrile |
| FDR | False discovery rate |
| GO | Gene ontology |
| DAPI | 4′,6-diamidino-2-phenylindole dihydrochloride |
| PE | Phycoerythrin |
| cDNA | Complementary DNA |
| qRT-PCR | Quantitative reverse transcription PCR |
| TBS-T | Tris-buffered saline containing 0.1% Tween-20 |
| EV | Extracellular vesicle |
References
- American Cancer Society. What is cervical cancer? In Cervical Cancer; American Cancer Society: Atlanta, GA, USA, 2014. [Google Scholar]
- Lingappanoor, S.; Meesala, V.; Manupati, G.R.; Yaragini, P.; Bachu, B.; Anchuri, S.S. Cervical Cancer, an Emerging Health Burden for Womenhood. Int. J. Med. Sci. Cur. Res. 2019, 2, 151–160. [Google Scholar]
- Zhang, F.; Guo, J.; Zhang, Z.; Qian, Y.; Wang, G.; Duan, M.; Zhao, H.; Yang, Z.; Jiang, X. Mesenchymal stem cell-derived exosome: A tumor regulator and carrier for targeted tumor therapy. Cancer Lett. 2022, 526, 29–40. [Google Scholar] [CrossRef] [PubMed]
- Al-Awsi, G.R.L.; Alsaikhan, F.; Margiana, R.; Ahmad, I.; Patra, I.; Najm, M.A.A.; Yasin, G.; Rasulova, I.; Hammid, A.T.; Kzar, H.H.; et al. Shining the light on mesenchymal stem cell-derived exosomes in breast cancer. Stem Cell Res. Ther. 2023, 14, 21. [Google Scholar] [CrossRef] [PubMed]
- Hassanzadeh, A.; Rahman, H.S.; Markov, A.; Endjun, J.J.; Zekiy, A.O.; Chartrand, M.S.; Beheshtkhoo, N.; Kouhbanani, M.A.J.; Marofi, F.; Nikoo, M.; et al. Mesenchymal stem/stromal cell-derived exosomes in regenerative medicine and cancer; overview of development, challenges, and opportunities. Stem Cell Res. Ther. 2021, 12, 297. [Google Scholar] [CrossRef]
- Moody, C.A.; Laimins, L.A. Human papillomavirus oncoproteins: Pathways to transformation. Nat. Rev. Cancer 2010, 10, 550–560. [Google Scholar] [CrossRef]
- Filippova, M.; Filippov, V.; Williams, V.M.; Zhang, K.; Kokoza, A.; Bashkirova, S.; Duerksen-Hughes, P. Cellular levels of oxidative stress affect the response of cervical cancer cells to chemotherapeutic agents. BioMed Res. Int. 2014, 2014, 574659. [Google Scholar] [CrossRef]
- Muniandy, K.; Ahmad, Z.A.; Dass, S.A.; Shamsuddin, S.; Kumaran, N.M.; Balakrishnan, V. Growth and invasion of 3D spheroid tumor of HeLa and CasKi cervical cancer cells. Oncologie 2021, 23, 279–291. [Google Scholar] [CrossRef]
- López, J.; Poitevin, A.; Mendoza-Martínez, V.; Pérez-Plasencia, C.; García-Carrancá, A. Cancer-initiating cells derived from established cervical cell lines exhibit stem-cell markers and increased radioresistance. BMC Cancer 2012, 12, 48. [Google Scholar] [CrossRef]
- Molika, P.; Leetanaporn, K.; Chiangjong, W.; Choochuen, P.; Navakanitworakul, R. Proteomic analysis reveals cadherin, actin, and focal adhesion molecule-mediated formation of cervical cancer spheroids. Cells 2024, 13, 2004. [Google Scholar] [CrossRef]
- Heo, C.E.; Hong, A.; Kim, M.; Lee, J.W.; Chae, S.Y.; Sung, K.W.; Lee, J.W.; Heo, S.W.; Kim, H.I. Probing drug delivery and mechanisms of action in 3D spheroid cells by quantitative analysis. Analyst 2020, 145, 7687–7694. [Google Scholar] [CrossRef]
- Priwitaningrum, D.L.; Pednekar, K.; Gabriël, A.V.; Varela-Moreira, A.A.; Le Gac, S.; Vellekoop, I.; Storm, G.; Hennink, W.E.; Prakash, J. Evaluation of paclitaxel-loaded polymeric nanoparticles in 3D tumor model: Impact of tumor stroma on penetration and efficacy. Drug Deliv. Transl. Res. 2023, 13, 1470–1483. [Google Scholar] [CrossRef]
- Galli, R.; Binda, E.; Orfanelli, U.; Cipelletti, B.; Gritti, A.; De Vitis, S.; Fiocco, R.; Foroni, C.; Dimeco, F.; Vescovi, A. Isolation and characterization of tumorigenic, stem-like neural precursors from human glioblastoma. Cancer Res. 2004, 64, 7011–7021. [Google Scholar] [CrossRef]
- Nittayaboon, K.; Molika, P.; Bissanum, R.; Leetanaporn, K.; Chumsuwan, N.; Navakanitworakul, R. Bone marrow mesenchymal stem cell-derived exosomes modulate chemoradiotherapy response in cervical cancer spheroids. Pharmaceuticals 2025, 18, 1050. [Google Scholar] [CrossRef]
- Kilmister, E.J.; Koh, S.P.; Weth, F.R.; Gray, C.; Tan, S.T. Cancer metastasis and treatment resistance: Mechanistic insights and therapeutic targeting of cancer stem cells and the tumor microenvironment. Biomedicines 2022, 10, 2988. [Google Scholar] [CrossRef] [PubMed]
- Zhang, S.; Yang, R.; Ouyang, Y.; Shen, Y.; Hu, L.; Xu, C. Cancer stem cells: A target for overcoming therapeutic resistance and relapse. Cancer Biol. Med. 2024, 20, 985–1020. [Google Scholar] [CrossRef] [PubMed]
- Ponomarev, A.S.; Gilazieva, Z.E.; Solovyova, V.V.; Rizvanov, A.A. Molecular mechanisms of tumor cell stemness modulation during formation of spheroids. Biochemistry 2023, 88, 979–994. [Google Scholar] [PubMed]
- Campora, S.; Lo Cicero, A. The 3D language of cancer: Communication via extracellular vesicles from tumor spheroids and organoids. Int. J. Mol. Sci. 2025, 26, 7104. [Google Scholar] [CrossRef]
- Paterson, C.; Kilmister, E.J.; Brasch, H.D.; Bockett, N.; Patel, J.; Paterson, E.; Purdie, G.; Galvin, S.; Davis, P.F.; Itinteang, T.; et al. Cell populations expressing stemness-associated markers in lung adenocarcinoma. Life 2021, 11, 1106. [Google Scholar] [CrossRef]
- Zhao, W.; Li, Y.; Zhang, X. Stemness-related markers in cancer. Cancer Transl. Med. 2017, 3, 87–95. [Google Scholar] [CrossRef]
- Salinas-Vera, Y.M.; Valdés, J.; Pérez-Navarro, Y.; Mandujano-Lazaro, G.; Marchat, L.A.; Ramos-Payán, R.; Nuñez-Olvera, S.I.; Pérez-Plascencia, C.; López-Camarillo, C. Three-dimensional 3D culture models in gynecological and breast cancer research. Front. Oncol. 2022, 12, 826113. [Google Scholar] [CrossRef]
- Robinson, M.; Gilbert, S.F.; Waters, J.A.; Lujano-olazaba, O.; Lara, J.; Alexander, L.J.; Green, S.E.; Burkeen, G.A.; Patrus, O.; Sarwar, Z.; et al. Characterization of SOX2, OCT4 and NANOG in ovarian cancer tumor-initiating cells. Cancers 2021, 13, 262. [Google Scholar] [CrossRef] [PubMed]
- Zhang, Q.; Han, Z.; Zhu, Y.; Chen, J.; Li, W. The role and specific mechanism of OCT4 in cancer stem cells: A review. Int. J. Stem Cells 2020, 13, 312–325. [Google Scholar] [CrossRef] [PubMed]
- Mohiuddin, I.S.; Wei, S.J.; Kang, M.H. Role of OCT4 in cancer stem-like cells and chemotherapy resistance. Biochim. Biophys. Acta Mol. Basis Dis. 2019, 1866, 165432. [Google Scholar] [CrossRef] [PubMed]
- Kumar, S.M.; Liu, S.; Lu, H.; Zhang, H.; Zhang, P.J.; Gimotty, P.A.; Guerra, M.; Guo, W.; Xu, X. Acquired cancer stem cell phenotypes through Oct4-mediated dedifferentiation. Oncogene 2012, 31, 4898–4911. [Google Scholar] [CrossRef]
- Gou, S.; Wu, A.; Luo, Z. Integrins in cancer stem cells. Front. Cell Dev. Biol. 2024, 12, 1434378. [Google Scholar] [CrossRef]
- Piergentili, R.; Gullo, G.; Basile, G.; Gulia, C.; Porrello, A.; Cucinella, G.; Marinelli, E.; Zaami, S. Circulating MiRNAs as a tool for early diagnosis of endometrial cancer—Implications for the fertility-sparing process: Clinical, biological, and legal aspects. Int. J. Mol. Sci. 2023, 24, 11356. [Google Scholar] [CrossRef]
- Mutschelknaus, L.; Peters, C.; Winkler, K.; Yentrapalli, R.; Heider, T.; Atkinson, M.J.; Moertl, S. Exosomes derived from squamous head and neck cancer promote cell survival after ionizing radiation. PLoS ONE 2016, 11, e0152213. [Google Scholar] [CrossRef]
- Lidonnici, J.; Santoro, M.M.; Oberkersch, R.E. Cancer-induced metabolic rewiring of tumor endothelial cells. Cancers 2022, 14, 2735. [Google Scholar] [CrossRef]
- Al Adem, K.; Shanti, A.; Stefanini, C.; Lee, S. Inhibition of SARS-CoV-2 entry into host cells using small molecules. Pharmaceuticals 2020, 13, 447. [Google Scholar] [CrossRef]
- Li, Y.; Xiao, S.; Dan, L.; Xue, M. P16INK4A is required for cisplatin resistance in cervical carcinoma SiHa Cells. Oncol. Lett. 2014, 9, 1104–1108. [Google Scholar] [CrossRef]
- Liu, X.; Hyun Kim, J.; Li, X.; Liu, R. Application of mesenchymal stem cells exosomes as nanovesicles delivery system in the treatment of breast cancer. Int. J. Pharm. 2024, 666, 124732. [Google Scholar] [CrossRef]
- Shokati, A.; Rahnama, M.A.; Jalali, L.; Hoseinzadeh, S.; Masoudifar, S.; Ahmadvand, M. Revolutionizing cancer treatment: Engineering mesenchymal stem cell-derived small extracellular vesicles. Cancer Cell Int. 2025, 25, 275. [Google Scholar] [CrossRef] [PubMed]
- Lin, Z.; Wu, Y.; Xu, Y.; Li, G.; Li, Z.; Liu, T. Mesenchymal stem cell-derived exosomes in cancer therapy resistance: Recent advances and therapeutic potential. Mol. Cancer 2022, 21, 179. [Google Scholar] [CrossRef] [PubMed]
- Zhou, J.; Tan, X.; Tan, Y.; Li, Q.; Ma, J.; Wang, G. Mesenchymal stem cell derived exosomes in cancer progression, metastasis and drug delivery: A comprehensive review. J. Cancer 2018, 9, 3129–3137. [Google Scholar] [CrossRef] [PubMed]
- Abas, B.I.; Demirbolat, G.M.; Cevik, O. Wharton jelly-derived mesenchymal stem cell exosomes induce apoptosis and suppress EMT signaling in cervical cancer cells as an effective drug carrier system of paclitaxel. PLoS ONE 2022, 17, e0274607. [Google Scholar] [CrossRef]
- Lee, M.; Yoon, J.-H. Metabolic interplay between glycolysis and mitochondrial oxidation: The reverse Warburg effect and its therapeutic implication. World J. Biol. Chem. 2015, 6, 148. [Google Scholar] [CrossRef]
- Lim, L.H.K.; Pervaiz, S. Annexin 1: The new face of an old molecule. FASEB J. 2007, 21, 968–975. [Google Scholar] [CrossRef]
- Camby, I.; Le Mercier, M.; Lefranc, F.; Kiss, R. Galectin-1: A small protein with major functions. Glycobiology 2006, 16, 137R–157R. [Google Scholar] [CrossRef]
- Zeng, Y.T.; Liu, X.F.; Yang, W.T.; Zheng, P.S. REX1 promotes EMT-induced cell metastasis by activating the JAK2/STAT3-signaling pathway by targeting SOCS1 in Cervical Cancer. Oncogene 2019, 38, 6940–6957. [Google Scholar] [CrossRef]
- Wang, Z.; Liu, C.; Liu, W.; Lv, X.; Hu, T.; Yang, F.; Yang, W.; He, L.; Huang, X. Long-read sequencing reveals the structural complexity of genomic integration of HPV DNA in cervical cancer cell lines. BMC Genom. 2024, 25, 198. [Google Scholar] [CrossRef]
- Su, P.F.; Wu, F.Y.H. Differential suppression of the tumorigenicity of HeLa and SiHa Cells by adeno-associated virus. Br. J. Cancer 1996, 73, 1533–1537. [Google Scholar] [CrossRef] [PubMed]
- Mincheva, A.; Gissmann, L.; zur Hausen, H. Chromosomal integration sites of human papillomavirus DNA in three cervical cancer cell lines mapped by in situ hybridization. Med. Microbiol. Immunol. 1987, 176, 245–256. [Google Scholar] [CrossRef] [PubMed]
- Lopez-Charcas, O.; Espinosa, A.M.; Alfaro, A.; Herrera-Carrillo, Z.; Ramirez-Cordero, B.E.; Cortes-Reynosa, P.; Perez Salazar, E.; Berumen, J.; Gomora, J.C. The invasiveness of human cervical cancer associated to the function of NaV1.6 channels is mediated by MMP-2 activity. Sci. Rep. 2018, 8, 12995. [Google Scholar] [CrossRef] [PubMed]
- Hu, T.; Wolfram, J.; Srivastava, S. Extracellular vesicles in cancer detection: Hopes and hypes. Trends Cancer 2021, 7, 122–133. [Google Scholar] [CrossRef]
- Pickup, M.W.; Mouw, J.K.; Weaver, V.M. The extracellular matrix modulates the hallmarks of cancer. EMBO Rep. 2014, 15, 1243–1253. [Google Scholar] [CrossRef]
- Bergonzini, C.; Kroese, K.; Zweemer, A.J.M.; Danen, E.H.J. Targeting integrins for cancer therapy—Disappointments and opportunities. Front. Cell Dev. Biol. 2022, 10, 863850. [Google Scholar] [CrossRef]
- Puckett, D.L.; Alquraishi, M.; Chowanadisai, W.; Bettaieb, A. The role of PKM2 in metabolic reprogramming: Insights into the regulatory roles of non-coding RNAs. Int. J. Mol. Sci. 2021, 22, 1171. [Google Scholar] [CrossRef]
- Su, Q.; Luo, S.; Tan, Q.; Deng, J.; Zhou, S.; Peng, M.; Tao, T.; Yang, X. The role of pyruvate kinase M2 in anticancer therapeutic treatments. Oncol. Lett. 2019, 18, 5663–5672. [Google Scholar] [CrossRef]
- Xu, Y.; Liu, N.; Wei, Y.; Zhou, D.; Lin, R.; Wang, X.; Shi, B. Anticancer effects of MiR-124 delivered by BM-MSC derived exosomes on cell proliferation, epithelial mesenchymal transition, and chemotherapy sensitivity of pancreatic cancer cells. Aging 2020, 12, 19660–19676. [Google Scholar] [CrossRef]
- Makena, M.R.; Ranjan, A.; Thirumala, V.; Reddy, A.P. Cancer stem cells: Road to therapeutic resistance and strategies to overcome resistance. Biochim. Biophys. Acta Mol. Basis Dis. 2020, 1866, 165339. [Google Scholar] [CrossRef]
- Assaraf, Y.G.; Leamon, C.P.; Reddy, J.A. The folate receptor as a rational therapeutic target for personalized cancer treatment. Drug Resist. Updat. 2014, 17, 89–95. [Google Scholar] [CrossRef]
- Didonato, J.A.; Mercurio, F.; Karin, M. NF-κB and the link between inflammation and cancer. Immunol. Rev. 2012, 246, 379–400. [Google Scholar] [CrossRef]
- Ferguson, S.W.; Wang, J.; Lee, C.J.; Liu, M.; Neelamegham, S.; Canty, J.M.; Nguyen, J. The microRNA regulatory landscape of MSC-derived exosomes: A systems view. Sci. Rep. 2018, 8, 1419. [Google Scholar] [CrossRef] [PubMed]
- Yang, Y.; Bucan, V.; Baehre, H.; von der Ohe, J.; Otte, A.; Hass, R. Acquisition of new tumor cell properties by MSC-derived exosomes. Int. J. Oncol. 2015, 47, 244–252. [Google Scholar] [CrossRef] [PubMed]
- Wu, P.; Zhang, B.; Shi, H.; Qian, H.; Xu, W. MSC-exosome: A novel cell-free therapy for cutaneous regeneration. Cytotherapy 2018, 20, 291–301. [Google Scholar] [CrossRef] [PubMed]
- Molika, P.; Leetanaporn, K.; Rungkamoltip, P.; Roytrakul, S.; Hanprasertpong, J.; Navakanitworakul, R. Proteomic analysis of small extracellular vesicles unique to cervical cancer. Transl. Cancer Res. 2023, 12, 3113–3128. [Google Scholar] [CrossRef] [PubMed]
- Jahangiri, B.; Khalaj-Kondori, M.; Asadollahi, E.; Kian Saei, A.; Sadeghizadeh, M. Dual impacts of mesenchymal stem cell-derived exosomes on cancer cells: Unravelling complex interactions. J. Cell Commun. Signal. 2023, 17, 1229–1247. [Google Scholar] [CrossRef]
- Demichev, V.; Messner, C.B.; Vernardis, S.I.; Lilley, K.S.; Ralser, M. DIA-NN: Neural networks and interference correction enable deep proteome coverage in high throughput. Nat. Methods 2020, 17, 41–44. [Google Scholar] [CrossRef]










| Spheroid Type | Cisplatin (µg/mL, Mean ± SD) | Carboplatin (µg/mL, Mean ± SD) |
|---|---|---|
| HeLa | 6.05 ± 0.52 | 49.09 ± 0.61 |
| SiHa | 17.45 ± 0.49 | 157.01 ± 10.03 |
| Pathway/Process-Related | MSC-Exosome Proteins |
|---|---|
| ABC transport/Drug efflux | ABCC1, ABCC4 |
| Glutathione/Detox | GSTP1, GSTT1; GSR/GPX3/PRDX1/2/4/6, TXNL1 |
| Aldo–keto reductases/Aldehyde dehydrogenases | AKR1B1, AKR1B10, AKR1C1/3, ALDH1A1/ALDH9A1 |
| Glycolysis/Warburg | PKM (PKM2), PGK1, LDHA/LDHB, ENO1, PFKP/PFKL, TPI1, PGAM1, ALDOA/ALDOC, FASN/ACLY |
| PPP (Pentose phosphate) | G6PD, PGD, TALDO1, TKT |
| One-carbon/Folate | DHFR/DHFR2, MTHFD1, ALDH1L1 |
| Lactate export/pH | SLC16A3 (MCT4) |
| Amino acid transport/mTOR fueling | SLC7A5, SLC1A5 |
| EMT/Cytoskeleton | VIM, FLNA, FSCN1, ACTN1/4, IQGAP1, EZR, TAGLN |
| Integrin–FAK–PI3K/AKT/Focal adhesion | ITGA1/2/3/4/5/6/11, ITGAV, ITGB1/2/3/5, ILK, TLN1, LIMS1, VCL, ZYX |
| ECM remodeling/Barrier | FN1, COLs, SPARC, POSTN, TNC, THBS1/2/4, LOX/LOXL2/3, VCAN, TGFBI |
| RTK/MAPK/PI3K-AKT | MAPK1, PDGFRB, PRKCB, YES1/LYN, PIK3CG, STAT1 |
| Ras/Rho family | KRAS/NRAS, RAC1, CDC42, ARHGDIA (RhoGDI1), RALA/RALB |
| Chaperone/Proteostasis | HSP90AA1/HSP90AB1/HSP90B1, HSPA1A/B/HSPA2/4/5/8/13, ST13, VCP, UBA1/UBE2/PSMA/PSMC/PSMD |
| UPR/ER stress | HSPA5 (GRP78), PDIA3, HSP90B1 |
| Autophagy/Mitophagy | MAP1LC3A/B/B2 (LC3), DNM1L |
| Exosome/Endo-Exocytosis (drug export/signaling) | RAB27A/B, RAB4/5/7/8/10/11/13/14/18/21/23/31/32/35, SNAP23, STX4/7, STXBP2/3, TSG101, PDCD6IP (ALIX), SCAMP3, TOM1 |
| Apoptosis/Death signaling | ANXA2, LGALS1, ANXA1, EEF2 |
| TGF-β/NOTCH | TGFB1, TGFBI, NOTCH2/NOTCH3 |
| Caveolae/Endocytosis | CAV1/CAVIN1 |
| Vault-mediated transport | MVP |
| Anti-stress (Chaperones) | HSP90AA1, HSP90AB1, HSP90B1, HSPA1A/B, HSPA5, HSPA8, HSPB1, HSPB6, HSPA2, HSPA4 |
| Anti-ROS/Redox balance | PRDX1, PRDX2, PRDX4, PRDX6; TXNL1; GSTP1, GSTT1/2, GSTM2; GPX3; CYB5R3; BLVRB, BLVRA; G6PD, PGD; IDH1; PHGDH |
| Anti-inflammation/Immune modulation | ANXA1, ANXA2, ANXA5, ANXA6; TGFB1; S100A6, S100A10, S100A11; AHSG |
| Healing/Wound repair (ECM and adhesion) | FN1, VTN, SPARC, DCN, TNC; Collagens (COL1A1, COL1A2, COL3A1, COL4A1/2, COL5A1/2/3, COL6A1-3, COL18A1); Laminins (LAMA1/2/4, LAMB1/2, LAMC1); Integrins (ITGB1, ITGB3, ITGB5, ITGA5, ITGA6); THBS1, THBS2, THBS4 |
Disclaimer/Publisher’s Note: The statements, opinions and data contained in all publications are solely those of the individual author(s) and contributor(s) and not of MDPI and/or the editor(s). MDPI and/or the editor(s) disclaim responsibility for any injury to people or property resulting from any ideas, methods, instructions or products referred to in the content. |
© 2026 by the authors. Licensee MDPI, Basel, Switzerland. This article is an open access article distributed under the terms and conditions of the Creative Commons Attribution (CC BY) license.
Share and Cite
Molika, P.; Nittayaboon, K.; Kerdkumthong, K.; Navakanitworakul, R. Mesenchymal Stem Cell-Derived Exosomes Reprogram Chemosensitivity Pathways in Cervical Cancer Spheroids. Int. J. Mol. Sci. 2026, 27, 1575. https://doi.org/10.3390/ijms27031575
Molika P, Nittayaboon K, Kerdkumthong K, Navakanitworakul R. Mesenchymal Stem Cell-Derived Exosomes Reprogram Chemosensitivity Pathways in Cervical Cancer Spheroids. International Journal of Molecular Sciences. 2026; 27(3):1575. https://doi.org/10.3390/ijms27031575
Chicago/Turabian StyleMolika, Piyatida, Kesara Nittayaboon, Kankamol Kerdkumthong, and Raphatphorn Navakanitworakul. 2026. "Mesenchymal Stem Cell-Derived Exosomes Reprogram Chemosensitivity Pathways in Cervical Cancer Spheroids" International Journal of Molecular Sciences 27, no. 3: 1575. https://doi.org/10.3390/ijms27031575
APA StyleMolika, P., Nittayaboon, K., Kerdkumthong, K., & Navakanitworakul, R. (2026). Mesenchymal Stem Cell-Derived Exosomes Reprogram Chemosensitivity Pathways in Cervical Cancer Spheroids. International Journal of Molecular Sciences, 27(3), 1575. https://doi.org/10.3390/ijms27031575

