Genomic Insights into Winter Wheat Breeding for Severely Cold Climates
Abstract
1. Introduction
2. Results
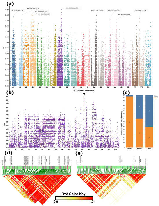
2.1. Cold Tolerance-Related Loci and Their Candidate Genes
2.2. Wheat Production Under Extreme Winter Temperatures in Temperate Zones
3. Discussion
4. Materials and Methods
4.1. Data
4.2. Analyses
4.2.1. Patterns of Adaptive Genetic Signatures
4.2.2. SNP-Level FST Analyses of Growth Habit and Winter Cold Adaptation
4.2.3. Freeze–Thaw Risk Mapping to Inform Niche-Specific Winter Wheat Breeding
5. Conclusions
Supplementary Materials
Author Contributions
Funding
Institutional Review Board Statement
Informed Consent Statement
Data Availability Statement
Acknowledgments
Conflicts of Interest
References
- UN; FAOSTAT. FAOSTAT Crops and Livestock Products Data; Food and Agriculture Organization: Rome, Italy, 2023; Available online: https://www.fao.org/faostat (accessed on 21 January 2026).
- Shiferaw, B.; Smale, M.; Braun, H.J.; Duveiller, E.; Reynolds, M.; Muricho, G. Crops That Feed the World 10. Past Successes and Future Challenges to the Role Played by Wheat in Global Food Security. Food Secur. 2013, 5, 291–317. [Google Scholar] [CrossRef]
- Zhao, X.; Fu, X.; Yin, C.; Lu, F. Wheat Speciation and Adaptation: Perspectives from Reticulate Evolution. aBIOTECH 2021, 2, 386–402. [Google Scholar] [CrossRef]
- Sertse, D.; Fetene, A.; Leon, J.; You, F.M.; Cloutier, S.; McCartney, C.A. Tracing Post-Domestication Historical Events and Screening Pre-Breeding Germplasm from Large Gene Pools in Wheat in the Absence of Phenotype Data. Theor. Appl. Genet. 2024, 137, 237. [Google Scholar] [CrossRef]
- Yang, F.; Zhang, J.; Liu, Q.; Liu, H.; Zhou, Y.; Yang, W.; Ma, W. Improvement and Re-Evolution of Tetraploid Wheat for Global Environmental Challenge and Diversity Consumption Demand. Int. J. Mol. Sci. 2022, 23, 2206. [Google Scholar] [CrossRef]
- Gituma, J. Grain Central UK Farmer Sets World Records with Wheat, Barley Yields; Grain Central: Dalby, Australia, 2023. [Google Scholar]
- Guinness World Records. Guinness World Record Highest Wheat Yield; Guinness World Records: London, UK, 2022. [Google Scholar]
- Ma, S.; Niu, J.; Si, Y.; Zheng, S.; Lu, Y.; Tian, S.; Shi, X.; Chen, Z.; Sun, C.; Qin, Z.; et al. A Comprehensive Map of DNA-Segment Copy Number Variation in 491 Genomes of Common Wheat Uncovers Genes Associated with Multiple Agronomic Traits. Plant Commun. 2025, 6, 101226. [Google Scholar] [CrossRef]
- Knox, A.K.; Dhillon, T.; Cheng, H.; Tondelli, A.; Pecchioni, N.; Stockinger, E.J. CBF Gene Copy Number Variation at Frost Resistance-2 Is Associated with Levels of Freezing Tolerance in Temperate-Climate Cereals. Theor. Appl. Genet. 2010, 121, 21–35. [Google Scholar] [CrossRef]
- Boden, S.A.; McIntosh, R.A.; Uauy, C.; Krattinger, S.G.; Dubcovsky, J.; Rogers, W.J.; Xia, X.C.; Badaeva, E.D.; Bentley, A.R.; Brown-Guedira, G.; et al. Updated Guidelines for Gene Nomenclature in Wheat. Theor. Appl. Genet. 2023, 136, 72. [Google Scholar] [CrossRef] [PubMed]
- Dhillon, T.; Pearce, S.P.; Stockinger, E.J.; Distelfeld, A.; Li, C.; Knox, A.K.; Vashegyi, I.; Galiba, G.; Vágú, A.; Dubcovsky, J. Regulation of Freezing Tolerance and Flowering in Temperate Cereals: The VRN-1 Connection. Plant Physiol. 2010, 153, 1846–1858. [Google Scholar] [CrossRef] [PubMed]
- Sertse, D.; Kassa, M.T.; McCallum, B.D.; von Wettberg, E.J.B.; McCartney, C.A. Enhancing the Breeding Gene Pool of Wheat Using Accessions in Gene Banks as Demonstrated by the Watkins Collection. Theor. Appl. Genet. 2025, 138, 109. [Google Scholar] [CrossRef]
- Yan, L.; Loukoianov, A.; Tranquilli, G.; Helguera, M.; Fahima, T.; Dubcovsky, J. Positional Cloning of the Wheat Vernalization Gene VRN1. Proc. Natl. Acad. Sci. USA 2003, 100, 6263–6268. [Google Scholar] [CrossRef] [PubMed]
- Shitsukawa, N.; Ikari, C.; Mitsuya, T.; Sakiyama, T.; Ishikawa, A.; Takumi, S.; Murai, K. Wheat SOC1 Functions Independently of WAP1/VRN1, an Integrator of Vernalization and Photoperiod Flowering Promotion Pathways. Physiol. Plant 2007, 130, 627–636. [Google Scholar] [CrossRef]
- Liu, C.-J. Cytochrome B5: A Versatile Electron Carrier and Regulator for Plant Metabolism. Front. Plant Sci. 2022, 13, 984174. [Google Scholar] [CrossRef]
- Zhao, X.; Zhao, Y.; Gou, M.; Liu, C.J. Tissue-Preferential Recruitment of Electron Transfer Chains for Cytochrome P450-Catalyzed Phenolic Biosynthesis. Sci. Adv. 2023, 9, eade4389. [Google Scholar] [CrossRef]
- Noguchi, M.; Keino, I.; Takahashi, H.; Yamauchi, S.; Fujisawa, M.; Haga, K.; Sakai, T.; Takemiya, A.; Kodama, Y. Phototropin 2 Mediates Daily Cold Priming to Promote Light Responses in Arabidopsis. J. Exp. Bot. 2025, 76, 2309–2319. [Google Scholar] [CrossRef]
- Sakai, T.; Kagawa, T.; Kasahara, M.; Swartz, T.E.; Christie, J.M.; Briggs, W.R.; Wada, M.; Okada, K. Arabidopsis Nph1 and Npl1: Blue Light Receptors That Mediate Both Phototropism and Chloroplast Relocation. Proc. Natl. Acad. Sci. USA 2001, 98, 6969–6974. [Google Scholar] [CrossRef]
- Seluzicki, A.; Chory, J. Genetic Architecture of a Light-Temperature Coincidence Detector. Nat. Commun. 2025, 16, 7947. [Google Scholar] [CrossRef]
- Biniek, C.; Heyno, E.; Kruk, J.; Sparla, F.; Trost, P.; Krieger-Liszkay, A. Role of the NAD(P)H Quinone Oxidoreductase NQR and the Cytochrome b AIR12 in Controlling Superoxide Generation at the Plasma Membrane. Planta 2017, 245, 807–817. [Google Scholar] [CrossRef]
- Zhou, L.; Ullah, F.; Zou, J.; Zeng, X. Molecular and Physiological Responses of Plants That Enhance Cold Tolerance. Int. J. Mol. Sci. 2025, 26, 1157. [Google Scholar] [CrossRef] [PubMed]
- Filiz, E.; Kurt, F. FIT (Fer-like Iron Deficiency-Induced Transcription Factor) in Plant Iron Homeostasis: Genome-Wide Identification and Bioinformatics Analyses. J. Plant Biochem. Biotechnol. 2019, 28, 143–157. [Google Scholar] [CrossRef]
- Tripathi, D.K.; Singh, S.; Gaur, S.; Singh, S.; Yadav, V.; Liu, S.; Singh, V.P.; Sharma, S.; Srivastava, P.; Prasad, S.M.; et al. Acquisition and Homeostasis of Iron in Higher Plants and Their Probable Role in Abiotic Stress Tolerance. Front. Environ. Sci. 2018, 5, 86. [Google Scholar] [CrossRef]
- Qian, Z.; He, L.; Li, F. Understanding Cold Stress Response Mechanisms in Plants: An Overview. Front. Plant Sci. 2024, 15, 1443317. [Google Scholar] [CrossRef] [PubMed]
- Zolman, B.K.; Nyberg, M.; Bartel, B. IBR3, a Novel Peroxisomal Acyl-CoA Dehydrogenase-like Protein Required for Indole-3-Butyric Acid Response. Plant Mol. Biol. 2007, 64, 59–72. [Google Scholar] [CrossRef] [PubMed]
- Tao, Y.; Wu, L.; Volodymyr, V.; Hu, P.; Hu, H.; Li, C. Identification of the Ribosomal Protein L18 (RPL18) Gene Family Reveals That TaRPL18-1 Positively Regulates Powdery Mildew Resistance in Wheat. Int. J. Biol. Macromol. 2024, 280, 135730. [Google Scholar] [CrossRef]
- Van Dieren, A.; Bittner, A.; Wurzinger, B.; Afjehi-Sadat, L.; Weckwerth, W.; Teige, M.; Vothknecht, U.C. With or without a Ca2+ Signal? A Proteomics Approach towards Ca2+ Dependent and Independent Proteome Changes in Response to Oxidative Stress in A. thaliana. Planta 2025, 263, 23. [Google Scholar] [CrossRef] [PubMed]
- Jeon, J.; Cho, C.; Lee, M.R.; Van Binh, N.; Kim, J. CYTOKININ RESPONSE FACTOR2 (CRF2) and CRF3 Regulate Lateral Root Development in Response to Cold Stress in Arabidopsis. Plant Cell 2016, 28, 1828–1843. [Google Scholar] [CrossRef]
- Lei, L.; Ding, G.; Cao, L.; Zhou, J.; Luo, Y.; Bai, L.; Xia, T.; Chen, L.; Wang, J.; Liu, K.; et al. Genome-Wide Identification of CRF Gene Family Members in Four Rice Subspecies and Expression Analysis of OsCRF Members in Response to Cold Stress at Seedling Stage. Sci. Rep. 2024, 14, 28446. [Google Scholar] [CrossRef]
- Zwack, P.J.; Compton, M.A.; Adams, C.I.; Rashotte, A.M. Cytokinin Response Factor 4 (CRF4) Is Induced by Cold and Involved in Freezing Tolerance. Plant Cell Rep. 2016, 35, 573–584. [Google Scholar] [CrossRef]
- Myo, T.; Wei, F.; Zhang, H.; Hao, J.; Zhang, B.; Liu, Z.; Cao, G.; Tian, B.; Shi, G. Genome-Wide Identification of the BASS Gene Family in Four Gossypium Species and Functional Characterization of GhBASSs against Salt Stress. Sci. Rep. 2021, 11, 11342. [Google Scholar] [CrossRef]
- Ji, Z.; Wang, R.; Zhang, M.; Chen, L.; Wang, Y.; Hui, J.; Hao, S.; Lv, B.; Jiang, Q.; Cao, Y. Genome-Wide Identification and Expression Analysis of BrBASS Genes in Brassica Rapa Reveals Their Potential Roles in Abiotic Stress Tolerance. Curr. Issues Mol. Biol. 2024, 46, 6646–6664. [Google Scholar] [CrossRef]
- Robinson, D.G.; Aniento, F. A Model for ERD2 Function in Higher Plants. Front. Plant Sci. 2020, 11, 343. [Google Scholar] [CrossRef]
- Zhu, M.; Fang, Z.; Wu, Y.; Dong, F.; Wang, Y.; Zheng, F.; Ma, X.; Ma, S.; He, J.; Liu, X.; et al. A KDELR-Mediated ER-Retrieval System Modulates Mitochondrial Functions via the Unfolded Protein Response in Fission Yeast. J. Biol. Chem. 2024, 300, 105754. [Google Scholar] [CrossRef]
- Vorwerk, S.; Schiff, C.; Santamaria, M.; Koh, S.; Nishimura, M.; Vogel, J.; Somerville, C.; Somerville, S. EDR2 Negatively Regulates Salicylic Acid-Based Defenses and Cell Death during Powdery Mildew Infections of Arabidopsis Thaliana. BMC Plant Biol. 2007, 7, 35. [Google Scholar] [CrossRef]
- Kumar, R.; Tran, L.-S.P.; Neelakandan, A.K.; Nguyen, H.T. Higher Plant Cytochrome B5 Polypeptides Modulate Fatty Acid Desaturation. PLoS ONE 2012, 7, e31370. [Google Scholar] [CrossRef] [PubMed]
- Huang, Y.; Li, C.Y.; Biddle, K.D.; Gibson, S.I. Identification, Cloning and Characterization of Sis7 and Sis10 Sugar-Insensitive Mutants of Arabidopsis. BMC Plant Biol. 2008, 8, 104. [Google Scholar] [CrossRef] [PubMed]
- Wang, H.; Guo, J. Molecular Cloning and Functional Characterization of Jatropha Curcas NCED3 Involved in Cold Resistance. Plant Biotechnol. Rep. 2023, 17, 89–99. [Google Scholar] [CrossRef]
- Kalladan, R.; Lasky, J.R.; Sharma, S.; Kumar, M.N.; Juenger, T.E.; Des Marais, D.L.; Verslues, P.E. Natural Variation in 9-Cis-Epoxycartenoid Dioxygenase 3 and Aba Accumulation. Plant Physiol. 2019, 179, 1620–1631. [Google Scholar] [CrossRef]
- Diao, P.; Chen, C.; Zhang, Y.; Meng, Q.; Lv, W.; Ma, N. The Role of NAC Transcription Factor in Plant Cold Response. Plant Signal Behav. 2020, 15, 1785668. [Google Scholar] [CrossRef]
- Fang, T.; Wang, Y.; Chen, H.; Qu, J.; Xiao, P.; Wang, Y.; Jiang, X.; Li, C.; Liu, J.-H. Genome-Wide Identification and Expression Profiles of NAC Transcription Factors in Poncirus Trifoliata Reveal Their Potential Roles in Cold Tolerance. BMC Plant Biol. 2025, 25, 633. [Google Scholar] [CrossRef]
- Shi, Y.; Yang, S. ABA Regulation of the Cold Stress Response in Plants. In Abscisic Acid: Metabolism, Transport and Signaling; Springer: Dordrecht, The Netherlands, 2014; pp. 337–363. [Google Scholar]
- To, J.P.C.; Haberer, G.; Ferreira, F.J.; Deruère, J.; Mason, M.G.; Schaller, G.E.; Alonso, J.M.; Ecker, J.R.; Kieber, J.J. Type-A Arabidopsis Response Regulators Are Partially Redundant Negative Regulators of Cytokinin Signaling. Plant Cell 2004, 16, 658–671. [Google Scholar] [CrossRef]
- Choi, S.; Prokchorchik, M.; Lee, H.; Gupta, R.; Lee, Y.; Chung, E.-H.; Cho, B.; Kim, M.-S.; Kim, S.T.; Sohn, K.H. Direct Acetylation of a Conserved Threonine of RIN4 by the Bacterial Effector HopZ5 or AvrBsT Activates RPM1-Dependent Immunity in Arabidopsis. Mol. Plant 2021, 14, 1951–1960. [Google Scholar] [CrossRef]
- Toruño, T.Y.; Shen, M.; Coaker, G.; Mackey, D. Regulated Disorder: Posttranslational Modifications Control the RIN4 Plant Immune Signaling Hub. Mol. Plant-Microbe Interact. 2019, 32, 56–64. [Google Scholar] [CrossRef] [PubMed]
- Mandel, M.A.; Yanofsky, M.F. The Arabidopsis AGL9 MADS Box Gene Is Expressed in Young Flower Primordia. Sex. Plant Reprod. 1998, 11, 22–28. [Google Scholar] [CrossRef]
- Ma, T.; Wang, S.; Sun, C.; Tian, J.; Guo, H.; Cui, S.; Zhao, H. Arabidopsis LFR, a SWI/SNF Complex Component, Interacts with ICE1 and Activates ICE1 and CBF3 Expression in Cold Acclimation. Front. Plant Sci. 2023, 14, 1097158. [Google Scholar] [CrossRef]
- Tang, X.; Wang, Q.; Yuan, H.; Huang, X. Chilling-Induced DNA Demethylation Is Associated with the Cold Tolerance of Hevea Brasiliensis. BMC Plant Biol. 2018, 18, 70. [Google Scholar] [CrossRef]
- Li, C.; Guo, Y.; Wang, L.; Yan, S. The SMC5/6 Complex Recruits the PAF1 Complex to Facilitate DNA Double-strand Break Repair in Arabidopsis. EMBO J. 2023, 42, e112756. [Google Scholar] [CrossRef]
- Maeyashiki, C.; Melhem, H.; Hering, L.; Baebler, K.; Cosin-Roger, J.; Schefer, F.; Weder, B.; Hausmann, M.; Scharl, M.; Rogler, G.; et al. Activation of PH-Sensing Receptor OGR1 (GPR68) Induces ER Stress Via the IRE1α/JNK Pathway in an Intestinal Epithelial Cell Model. Sci. Rep. 2020, 10, 1438. [Google Scholar] [CrossRef] [PubMed]
- Yan, L.; Fu, D.; Li, C.; Blechl, A.; Tranquilli, G.; Bonafede, M.; Sanchez, A.; Valarik, M.; Yasuda, S.; Dubcovsky, J. The Wheat and Barley Vernalization Gene VRN3 Is an Orthologue of FT. Proc. Natl. Acad. Sci. USA 2006, 103, 19581–19586. [Google Scholar] [CrossRef]
- Chen, A.; Dubcovsky, J. Wheat TILLING Mutants Show That the Vernalization Gene VRN1 Down-Regulates the Flowering Re-pressor VRN2 in Leaves but Is Not Essential for Flowering. PLOS Genet. 2012, 8, e1003134. [Google Scholar] [CrossRef]
- Dubcovsky, J.; Loukoianov, A.; Fu, D.; Valarik, M.; Sanchez, A.; Yan, L. Effect of Photoperiod on the Regulation of Wheat Vernalization Genes VRN1 and VRN2. Plant Mol. Biol. 2006, 60, 469–480. [Google Scholar] [CrossRef]
- Galiba, G.; Vágújfalvi, A.; Li, C.; Soltész, A.; Dubcovsky, J. Regulatory Genes Involved in the Determination of Frost Tolerance in Temperate Cereals. Plant Sci. 2009, 176, 12–19. [Google Scholar] [CrossRef]
- Sharma, M.; Marhava, P. Regulation of PIN Polarity in Response to Abiotic Stress. Curr. Opin. Plant Biol. 2023, 76, 102445. [Google Scholar] [CrossRef] [PubMed]
- Pan, J.; Zhang, M.; Kong, X.; Xing, X.; Liu, Y.; Zhou, Y.; Liu, Y.; Sun, L.; Li, D. ZmMPK17, a Novel Maize Group D MAP Kinase Gene, Is Involved in Multiple Stress Responses. Planta 2012, 235, 661–676. [Google Scholar] [CrossRef] [PubMed]
- Kumar, K.; Rao, K.P.; Sharma, P.; Sinha, A.K. Differential Regulation of Rice Mitogen Activated Protein Kinase Kinase (MKK) by Abiotic Stress. Plant Physiol. Biochem. 2008, 46, 891–897. [Google Scholar] [CrossRef]
- Kong, X.; Pan, J.; Zhang, M.; Xing, X.; Zhou, Y.; Liu, Y.; Li, D.; Li, D. ZmMKK4, a Novel Group C Mitogen-Activated Protein Kinase Kinase in Maize (Zea mays), Confers Salt and Cold Tolerance in Transgenic Arabidopsis. Plant Cell Environ. 2011, 34, 1291–1303. [Google Scholar] [CrossRef]
- Nitcher, R.; Pearce, S.; Tranquilli, G.; Zhang, X.; Dubcovsky, J. Effect of the Hope FT-B1 Allele on Wheat Heading Time and Yield Components. J. Hered. 2014, 105, 666–675. [Google Scholar] [CrossRef]
- Kitashova, A.; Schneider, K.; Fürtauer, L.; Schröder, L.; Scheibenbogen, T.; Fürtauer, S.; Nägele, T. Impaired Chloroplast Positioning Affects Photosynthetic Capacity and Regulation of the Central Carbohydrate Metabolism during Cold Acclimation. Photosynth. Res. 2021, 147, 49–60. [Google Scholar] [CrossRef]
- Nedo, A.O.; Liang, H.; Sriram, J.; Razzak, M.A.; Lee, J.; Kambhamettu, C.; Dinesh-Kumar, S.P.; Caplan, J.L. CHUP1 Restricts Chloroplast Movement and Effector-triggered Immunity in Epidermal Cells. New Phytol. 2024, 244, 1864–1881. [Google Scholar] [CrossRef]
- Arisz, S.A.; van Wijk, R.; Roels, W.; Zhu, J.K.; Haring, M.A.; Munnik, T. Rapid Phosphatidic Acid Accumulation in Response to Low Temperature Stress in Arabidopsis Is Generated through Diacylglycerol Kinase. Front. Plant Sci. 2013, 4, 1. [Google Scholar] [CrossRef]
- Kimura, T.; Jennings, W.; Epand, R.M. Roles of Specific Lipid Species in the Cell and Their Molecular Mechanism. Prog. Lipid Res. 2016, 62, 75–92. [Google Scholar] [CrossRef]
- Arisz, S.A.; Testerink, C.; Munnik, T. Plant PA Signaling via Diacylglycerol Kinase. Biochim. Biophys. Acta Mol. Cell Biol. Lipids 2009, 1791, 869–875. [Google Scholar] [CrossRef] [PubMed]
- Jia, X.; Si, X.; Jia, Y.; Zhang, H.; Tian, S.; Li, W.; Zhang, K.; Pan, Y. Genomic Profiling and Expression Analysis of the Diacylglycerol Kinase Gene Family in Heterologous Hexaploid Wheat. PeerJ 2021, 9, e12480. [Google Scholar] [CrossRef]
- Kim, B.H.; Kim, S.Y.; Nam, K.H. Genes Encoding Plant-Specific Class III Peroxidases Are Responsible for Increased Cold Tolerance of the Brassinosteroid-Insensitive 1 Mutant. Mol. Cells 2012, 34, 539–548. [Google Scholar] [CrossRef]
- Yan, J.; Su, P.; Li, W.; Xiao, G.; Zhao, Y.; Ma, X.; Wang, H.; Nevo, E.; Kong, L. Genome-Wide and Evolutionary Analysis of the Class III Peroxidase Gene Family in Wheat and Aegilops tauschii Reveals That Some Members Are Involved in Stress Responses. BMC Genom. 2019, 20, 666. [Google Scholar] [CrossRef]
- Nakazawa, M.; Yabe, N.; Ichikawa, T.; Yamamoto, Y.Y.; Yoshizumi, T.; Hasunuma, K.; Matsui, M. DFL1, an Auxin-Responsive GH3 Gene Homologue, Negatively Regulates Shoot Cell Elongation and Lateral Root Formation, and Positively Regulates the Light Response of Hypocotyl Length. Plant J. 2001, 25, 213–221. [Google Scholar] [CrossRef] [PubMed]
- Jiang, W.; Yin, J.; Zhang, H.; He, Y.; Shuai, S.; Chen, S.; Cao, S.; Li, W.; Ma, D.; Chen, H. Genome-Wide Identification, Characterization Analysis and Expression Profiling of Auxin-Responsive GH3 Family Genes in Wheat (Triticum aestivum L.). Mol. Biol. Rep. 2020, 47, 3885–3907. [Google Scholar] [CrossRef] [PubMed]
- Niu, J.; Ma, S.; Zheng, S.; Zhang, C.; Lu, Y.; Si, Y.; Tian, S.; Shi, X.; Liu, X.; Naeem, M.K.; et al. Whole-Genome Sequencing of Diverse Wheat Accessions Uncovers Genetic Changes during Modern Breeding in China and the United States. Plant Cell 2023, 35, 4199–4216. [Google Scholar] [CrossRef] [PubMed]
- Cao, Q.; Zhu, Z.; Xu, D.; Wu, J.; Xu, X.; Dong, Y.; Bian, Y.; Ding, F.; Zhao, D.; Tu, Y.; et al. Characterization of a 4.1 Mb Inversion Harboring the Stripe Rust Resistance Gene YR86 on Wheat Chromosome 2AL. Crop J. 2024, 12, 1168–1175. [Google Scholar] [CrossRef]
- Zhu, Z.; Cao, Q.; Han, D.; Wu, J.; Wu, L.; Tong, J.; Xu, X.; Yan, J.; Zhang, Y.; Xu, K.; et al. Molecular Characterization and Validation of Adult-Plant Stripe Rust Resistance Gene Yr86 in Chinese Wheat Cultivar Zhongmai 895. Theor. Appl. Genet. 2023, 136, 142. [Google Scholar] [CrossRef]
- Zhuang, L.; Liu, H.; Hou, J.; Jian, C.; Liu, Y.; Li, H.; Xi, W.; Zhao, J.; Hao, P.; Liu, S.; et al. Genetic Improvement of Important Agronomic Traits in Chinese Wheat Breeding over the Past 70 Years. BMC Plant Biol. 2024, 24, 1151. [Google Scholar] [CrossRef]
- Zhang, X.; Liu, X.; Wang, L.; Zhao, Q.; Yu, Y.; Du, R.; Xu, Y.; Zhen, W.; Wang, Y. Wheat Yield and Grain-Filling Characteristics Due to Cultivar Replacement in the Haihe Plain in China. Front. Plant Sci. 2024, 15, 1374453. [Google Scholar] [CrossRef]
- Luo, Q.; Zheng, Q.; Tong, C.; Jia, H.; Liu, L.; Yin, M.; Xie, J.; Li, H.; Wang, H.; Chen, Z.; et al. The Location and Genome Origin of Alien Chromatin in Wheat Founder Parent Xiaoyan 6. Theor. Appl. Genet. 2025, 138, 41. [Google Scholar] [CrossRef]
- Jung, W.J.; Jeong, J.H.; Yoon, J.S.; Seo, Y.W. Investigation of Wheat Cold Response Pathway Regulated by TaICE41 and TaCBFIVd-B9 through Brachypodium Distachyon Transformation. Plant Sci. 2025, 356, 112513. [Google Scholar] [CrossRef] [PubMed]
- Schulthess, A.W.; Kale, S.M.; Zhao, Y.; Gogna, A.; Rembe, M.; Philipp, N.; Liu, F.; Beukert, U.; Serfling, A.; Himmelbach, A.; et al. Large-Scale Genotyping and Phenotyping of a Worldwide Winter Wheat Genebank for Its Use in Pre-Breeding. Sci. Data 2022, 9, 784. [Google Scholar] [CrossRef]
- Cheng, S.; Feng, C.; Wingen, L.U.; Cheng, H.; Riche, A.B.; Jiang, M.; Leverington-Waite, M.; Huang, Z.; Collier, S.; Orford, S.; et al. Harnessing Landrace Diversity Empowers Wheat Breeding. Nature 2024, 632, 823–831. [Google Scholar] [CrossRef] [PubMed]
- Luu, K.; Bazin, E.; Blum, M.G.B. Pcadapt: An R Package to Perform Genome Scans for Selection Based on Principal Component Analysis. Mol. Ecol. Resour. 2017, 17, 67–77. [Google Scholar] [CrossRef] [PubMed]
- Dong, S.S.; He, W.M.; Ji, J.J.; Zhang, C.; Guo, Y.; Yang, T.L. LDBlockShow: A fast and convenient tool for visualizing linkage disequilibrium and haplotype blocks based on variant call format files. Brief. Bioinform. 2021, 22, bbaa227. [Google Scholar] [CrossRef]
- Pebesma, E. Simple Features for R: Standardized Support for Spatial Vector Data. R J. 2018, 10, 439–446. [Google Scholar] [CrossRef]






| Sample ID | Name | Area Adapted | TMin (°C) | 30SNP_3B | 20SNP_5A | 20SNP_6A |
|---|---|---|---|---|---|---|
| 1537B | TJK03-194 | Tajikistan, Amir ridge | −20 | HAP1 | 5A_HAP1 | 6A_HAP1 |
| 1577B | TJK03-195 | Tajikistan, Amir ridge | −20 | HAP1 | 5A_HAP1 | 6A_HAP1 |
| 1785B | K2003-8 | Kazakhstan, Tien-Shan ridge | −15 | HAP1 | 5A_HAP1 | 6A_HAP1 |
| 1541B | WB411W | USA, Montana | −12 | HAP1 | 5A_HAP1 | 6A_HAP1 |
| 1637B | Shavano | USA, Montana | −12 | HAP1 | 5A_HAP1 | 6A_HAP1 |
| S0059 | Early Premium | USA, Montana | −12 | HAP1 | 5A_HAP1 | 6A_HAP1 |
| S0130 | Triumph | USA, Montana | −12 | HAP1 | 5A_HAP1 | 6A_HAP1 |
| 1735B | 79TK109-595 | Turkey, Erzurum | −12 | HAP1 | 5A_HAP2 | 6A_HAP1 |
| 1761B | TJK2006:298 | Tajikistan, Panjakent | −12 | HAP1 | 5A_HAP1 | 6A_HAP1 |
| 1526B | Laredo | USA, Colorado, Rocky ridge | −12 | HAP1 | 5A_HAP1 | 6A_HAP1 |
| 1527B | Bond CL | USA, Colorado, Rocky ridge | −12 | HAP1 | 5A_HAP1 | 6A_HAP1 |
| 1567B | Halt | USA, Colorado, Rocky ridge | −12 | HAP1 | 5A_HAP1 | 6A_HAP1 |
| 1599B | Ripper | USA, Colorado, Rocky ridge | −12 | HAP1 | 5A_HAP1 | 6A_HAP1 |
| 1612B | Thunderbolt | USA, Colorado, Rocky ridge | −12 | HAP1 | 5A_HAP1 | 6A_HAP1 |
| 1626B | Ogallala | USA, Colorado, Rocky ridge | −12 | HAP1 | 5A_HAP1 | 6A_HAP1 |
| 1646B | Oro Blanco | USA, Colorado, Rocky ridge | −12 | HAP1 | 5A_HAP1 | 6A_HAP1 |
| 1664B | Ponderosa | USA, Colorado, Rocky ridge | −12 | HAP1 | 5A_HAP1 | 6A_HAP1 |
| 1670B | Hatcher | USA, Colorado, Rocky ridge | −12 | HAP1 | 5A_HAP1 | 6A_HAP1 |
| 1682B | Above | USA, Colorado, Rocky ridge | −12 | HAP1 | 5A_HAP1 | 6A_HAP1 |
| 1713B | Longhorn | USA, Colorado, Rocky ridge | −12 | HAP1 | 5A_HAP1 | 6A_HAP1 |
| 1714B | Jules | USA, Colorado, Rocky ridge | −12 | HAP1 | 5A_HAP1 | 6A_HAP1 |
| 1723B | Yuma | USA, Colorado, Rocky ridge | −12 | HAP1 | 5A_HAP1 | 6A_HAP1 |
| 1797B | Cisco | USA, Colorado, Rocky ridge | −12 | HAP1 | 5A_HAP1 | 6A_HAP1 |
| 1816B | Prowers | USA, Colorado, Rocky ridge | −12 | HAP1 | 5A_HAP1 | 6A_HAP1 |
| 1835B | Hondo | USA, Colorado, Rocky ridge | −12 | HAP1 | 5A_HAP1 | 6A_HAP1 |
| 1862B | Ankor | USA, Colorado, Rocky ridge | −12 | HAP2 | 5A_HAP1 | 6A_HAP1 |
| 1653B | Tomahauk | USA, Northern Plaines | −9 | HAP1 | 5A_HAP1 | 6A_HAP1 |
| S0061 | XinDong 26 | China, Xinjiang Uyghu | −9 | HAP3 | 5A_HAP1 | 6A_HAP1 |
| 1529B | Crimson | USA, Northern Plaines | −9 | HAP1 | 5A_HAP1 | 6A_HAP1 |
| 1582B | Alice | USA, Northern Plaines | −9 | HAP1 | 5A_HAP1 | 6A_HAP1 |
| 1651B | Harding | USA, Northern Plaines | −9 | HAP1 | 5A_HAP1 | 6A_HAP1 |
| 1659B | Nekota | USA, Northern Plaines | −9 | HAP1 | 5A_HAP1 | 6A_HAP1 |
| 1721B | SD97538 | USA, Northern Plaines | −9 | HAP1 | 5A_HAP1 | 6A_HAP1 |
| 1755B | Tandem | USA, Northern Plaines | −9 | HAP1 | 5A_HAP1 | 6A_HAP1 |
| Gene Accession ID | Gene Name | Position | Climate Link | Reference |
|---|---|---|---|---|
| TRAESCS2A02G272400 | NPL1 | 2A:445752512 | clim-tmin1, clim-tmin2 | [17,18,19] |
| TRAESCS2A02G277700 | QOR | 2A:459926690 | clim-tmin12 | [20,21] |
| TRAESCS2A02G277900 | QOR | 2A:460899578 | clim-tmin12 | |
| TRAESCS2A02G281200 | FRU/FIT | 2A:469810800 | clim-bio6, clim-bio11, clim-tmax1, clim-tmin1, clim-tmin12, clim-tmin2 | [22,23] |
| TRAESCS2B02G127700 | IBR3 | 2B:95759390 | clim-bio6, clim-bio11, clim-tmin1, clim-tmin2 | [21,24,25] |
| TRAESCS2B02G127900 | RPL18 | 2B:95797166 | clim-bio6, clim-tmin1, tmin2 | [26,27] |
| TRAESCS3A02G149000 * | CRF1 | 3A:132581440 | clim-tmin12, clim-tmin2 | [28,29,30] |
| TRAESCS3A02G150200 | BASS4 | 3A:136567573 | clim-bio6, clim-tmin1, clim-tmin12, clim-tmin2 | [31,32] |
| TRAESCS4A02G098600 * | ERD2 | 4A:110636805 | clim-bio6, clim-tmin1, clim-tmin2 | [33,34] |
| TRAESCS4A02G437200 | EDR2 | 4A:707040097 | clim-tmin1 | [35] |
| TRAESCS4B02G274900 | SbtS | 4B:552829741 | clim-bio6, clim-tmax12, clim-tmin1 | |
| TRAESCS5A02G391900 | CYB5 | 5A:588371644 | clim-bio6, clim-tmin1, clim-tmin2 | [15,16,36] |
| TRAESCS5B02G029300 * | SIS7/NCED3 | 5B:29337289 | clim-bio11 | [37,38,39] |
| TRAESCS5D02G360800 | NAC45 | 5D:440369907 | clim-tmin12 | [40,41] |
| TRAESCS6D02G401600 | RR3 | 6D:470632933 | clim-tmin12, clim-tmin2 | [24,42,43] |
| TRAESCS7A02G257200 | RIN4 | 7A:246599963 | clim-bio6, clim-tmin1 | [44,45] |
| TRAESCS7A02G260600 | AGL9 | 7A:253427732 | clim-bio6, clim-tmin1, clim-tmin12, clim-tmin2 | [46] |
| TRAESCS7A02G262600 | LF/LFR | 7A:258823949 | clim-tmin1 | [47] |
| TRAESCS7B02G302500 | NSE4A | 7B:539233210 | clim-bio6, clim-min1, clim-tmin12, clim-tmin2 | [48,49] |
| TRAESCS7B02G304700 | OGR1 | 7B:546011345 | clim-bio6, clim-tmin1, clim-tmin2 | [50] |
Disclaimer/Publisher’s Note: The statements, opinions and data contained in all publications are solely those of the individual author(s) and contributor(s) and not of MDPI and/or the editor(s). MDPI and/or the editor(s) disclaim responsibility for any injury to people or property resulting from any ideas, methods, instructions or products referred to in the content. |
© 2026 by the authors. Licensee MDPI, Basel, Switzerland. This article is an open access article distributed under the terms and conditions of the Creative Commons Attribution (CC BY) license.
Share and Cite
Sertse, D.; Bekele, W.A.; McCartney, C.A. Genomic Insights into Winter Wheat Breeding for Severely Cold Climates. Int. J. Mol. Sci. 2026, 27, 1568. https://doi.org/10.3390/ijms27031568
Sertse D, Bekele WA, McCartney CA. Genomic Insights into Winter Wheat Breeding for Severely Cold Climates. International Journal of Molecular Sciences. 2026; 27(3):1568. https://doi.org/10.3390/ijms27031568
Chicago/Turabian StyleSertse, Demissew, Wubishet A. Bekele, and Curt A. McCartney. 2026. "Genomic Insights into Winter Wheat Breeding for Severely Cold Climates" International Journal of Molecular Sciences 27, no. 3: 1568. https://doi.org/10.3390/ijms27031568
APA StyleSertse, D., Bekele, W. A., & McCartney, C. A. (2026). Genomic Insights into Winter Wheat Breeding for Severely Cold Climates. International Journal of Molecular Sciences, 27(3), 1568. https://doi.org/10.3390/ijms27031568

