Paternal Deprivation Alters Neural Stem Cells Proliferation and Epigenetic Histone Modifications in the Neurogenic Niches of Adult Prairie Voles
Abstract
1. Introduction
2. Results
2.1. Sexual Behavior of Biparental and Monoparental Reared Prairie Voles
2.2. Partner Preference Test Following 24 h of Cohabitation
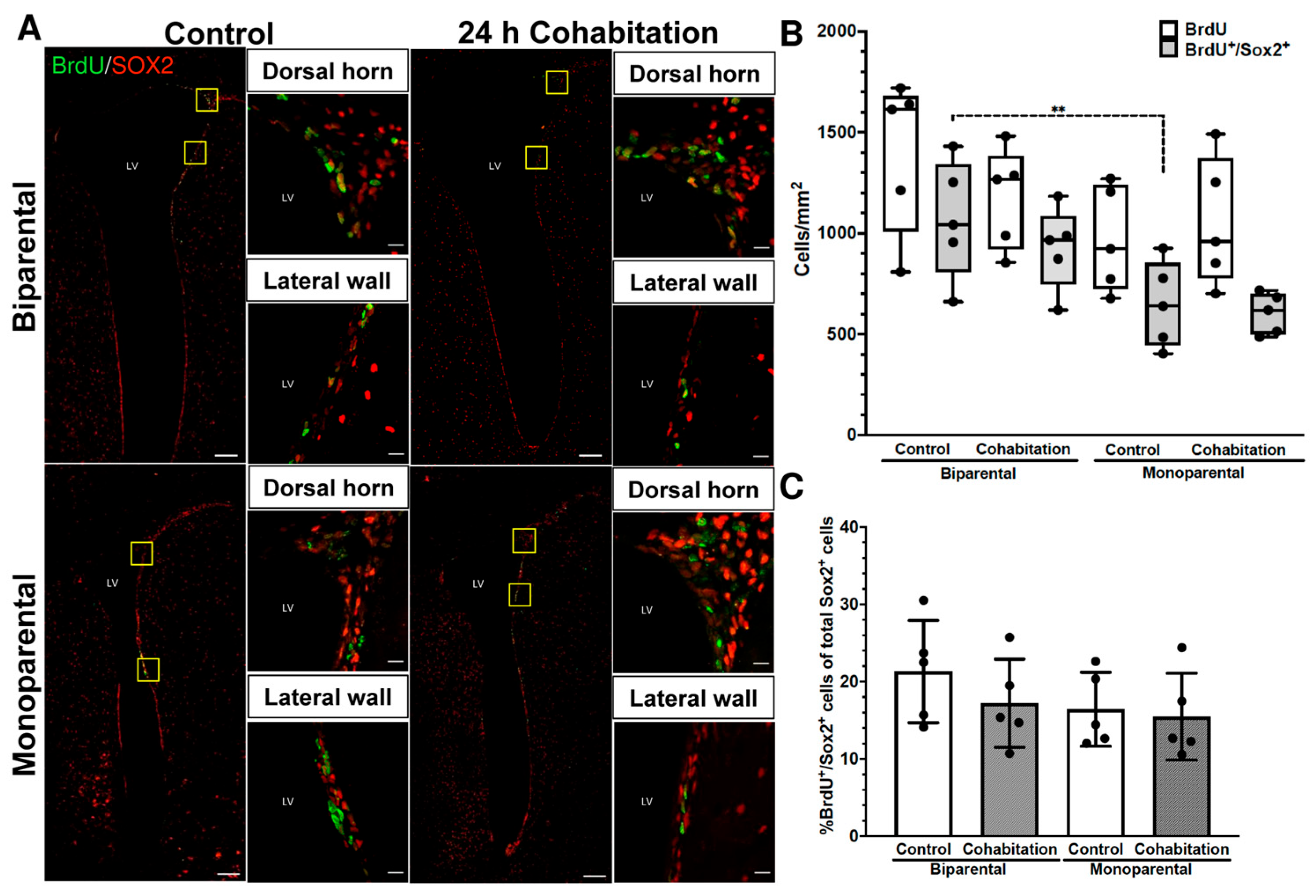
2.3. Proliferative Activity in Adult Neurogenic Niches
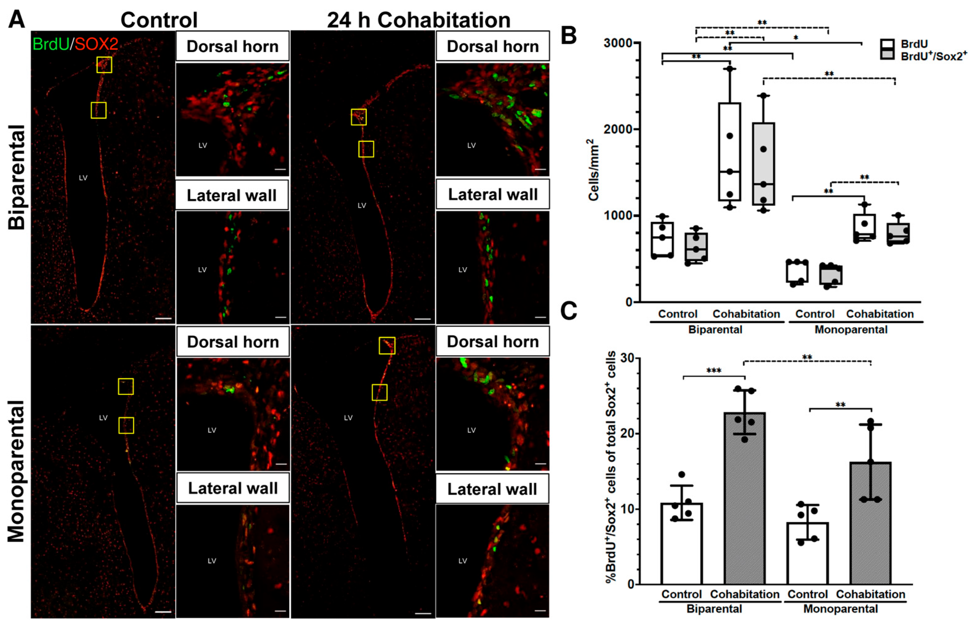
2.3.1. Cell Proliferation Levels in the SVZ of Male Prairie Voles
2.3.2. Cell Proliferation Levels in the SGZ of Male Prairie Voles
2.3.3. Cell Proliferation Levels in the SVZ of Female Prairie Voles
2.3.4. Cell Proliferation Levels in the SGZ of Female Prairie Voles
2.3.5. Sexual Dimorphisms in the Proliferative Activity of the Neurogenic Niches
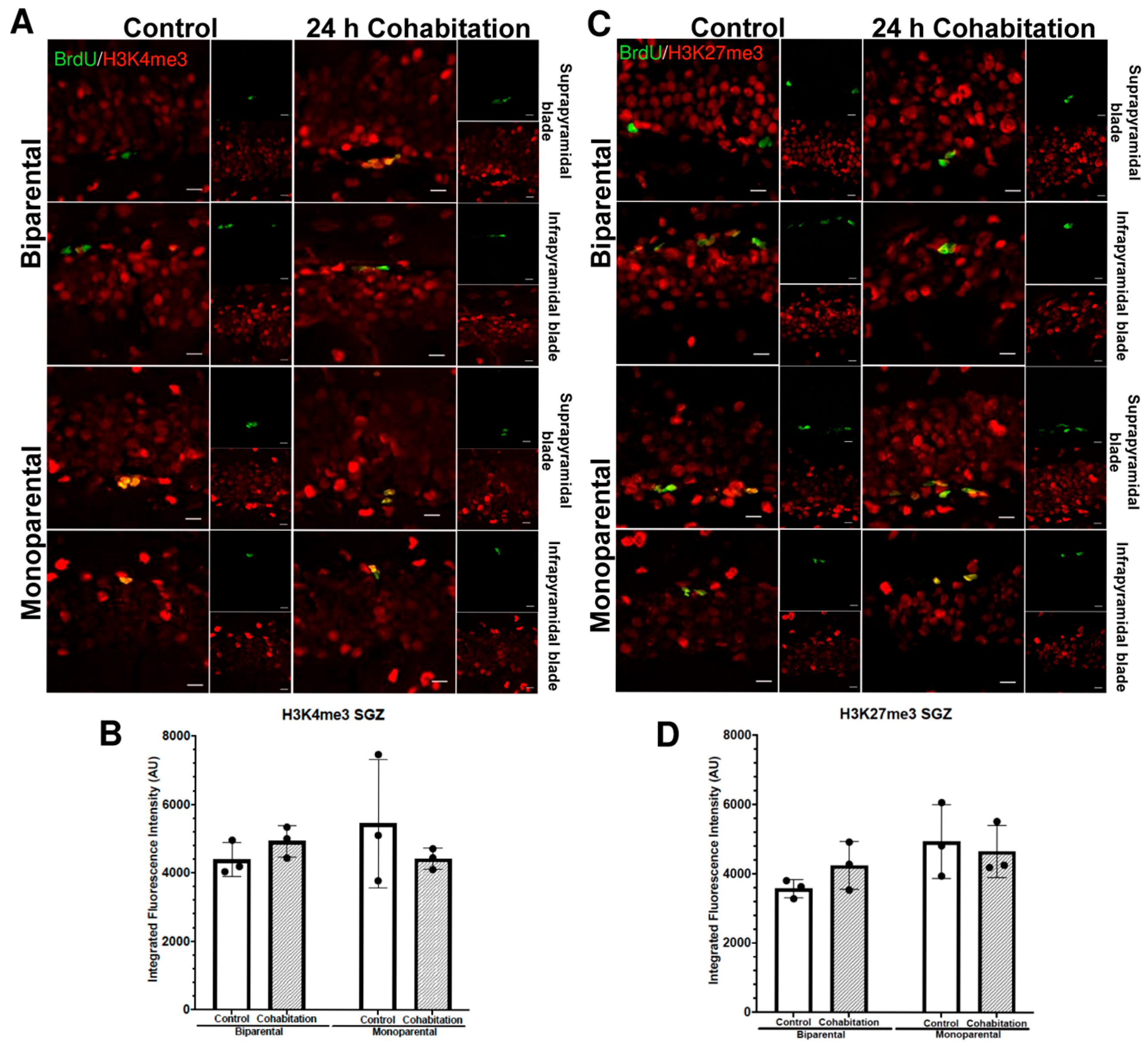
2.4. Enrichment of Epigenetic Marks in Newborn Cells
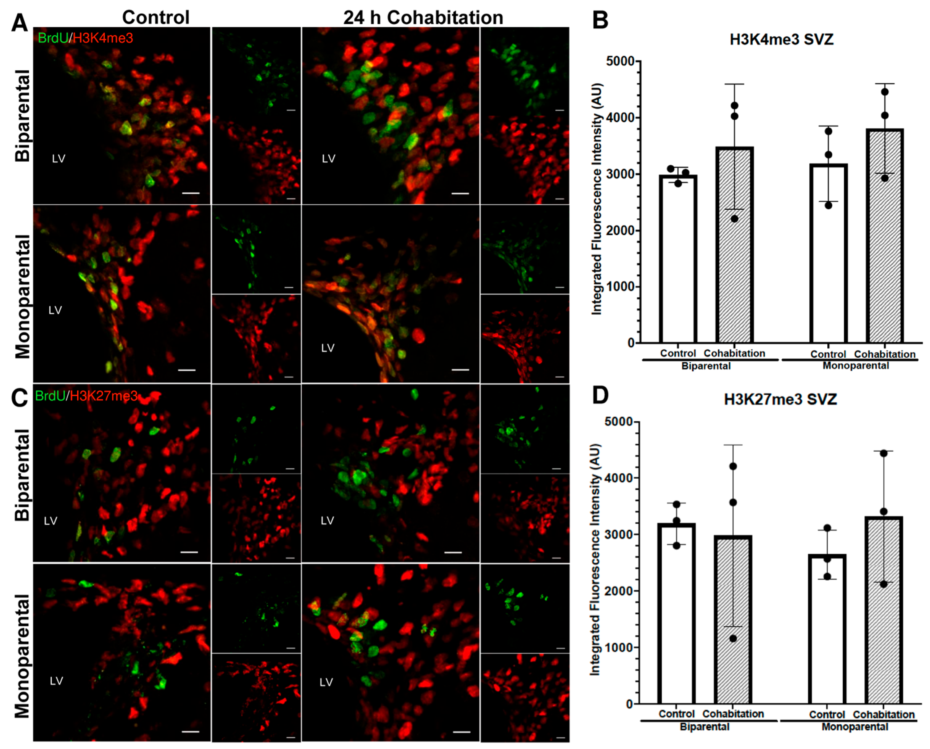
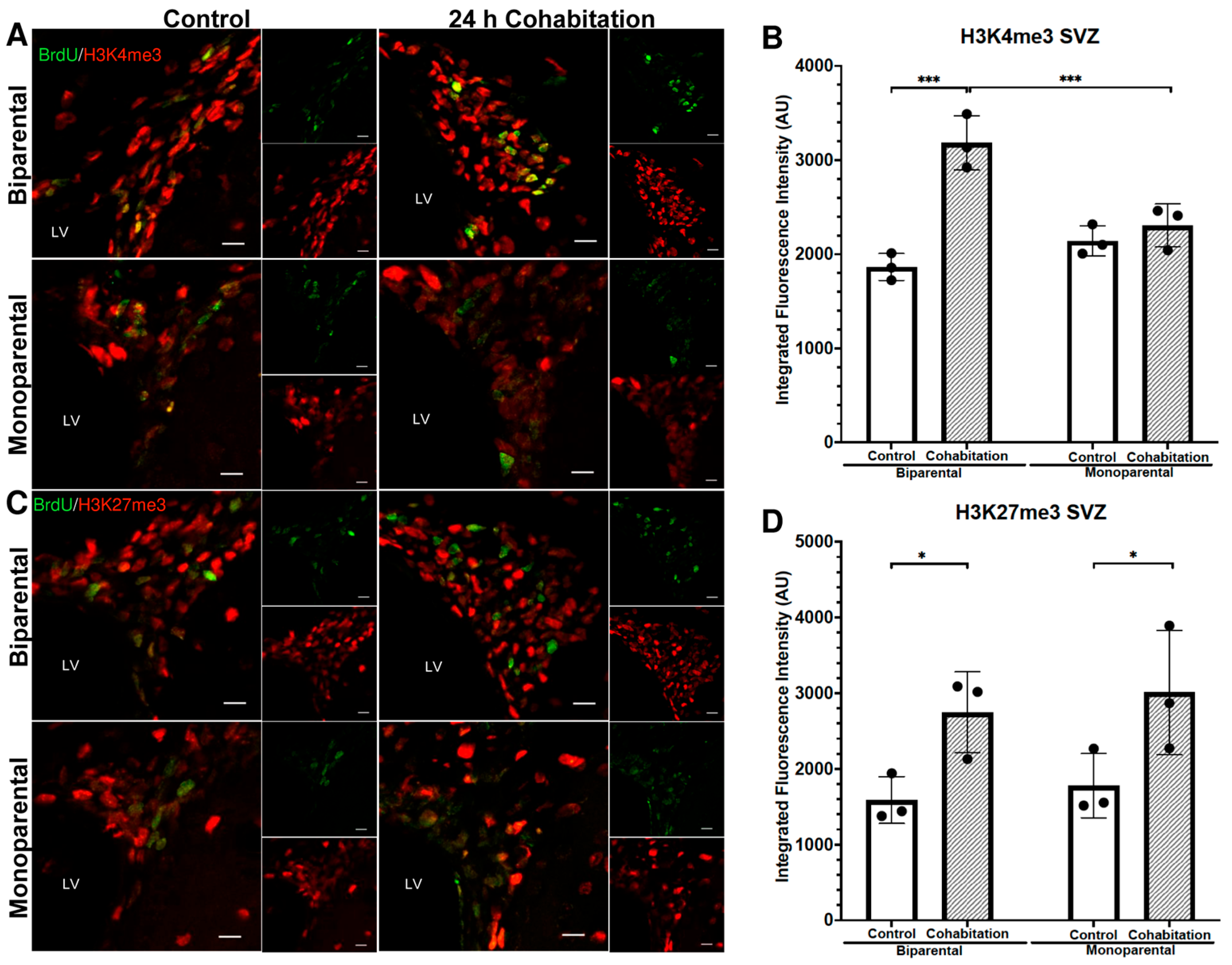
2.4.1. H3K4me3 Fluorescence Intensity in BrdU+ Cells of the Male SVZ
2.4.2. H3K27me3 Fluorescence Intensity in the BrdU+ Cells of the Male SVZ
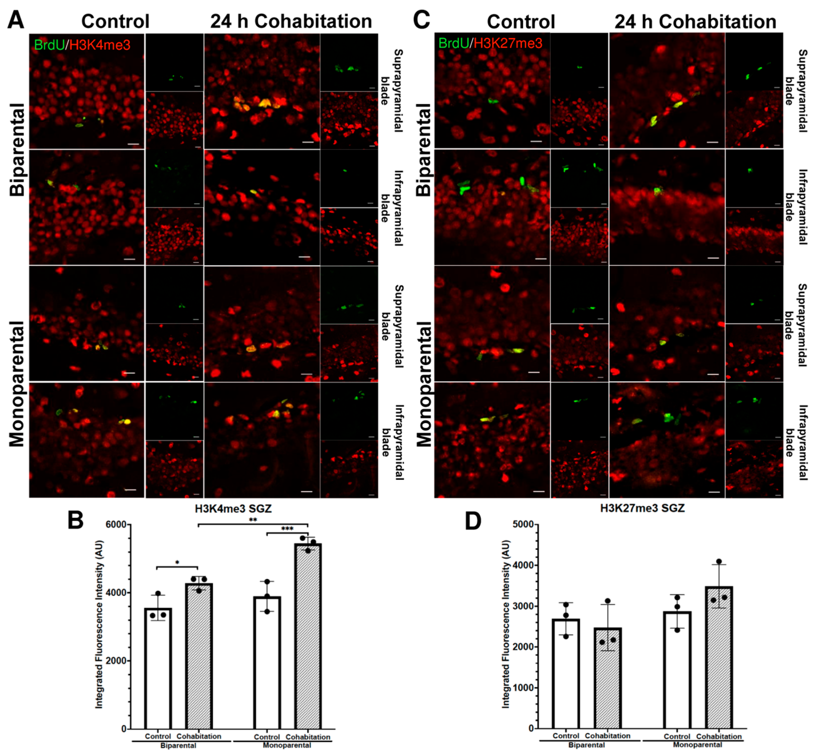
2.4.3. H3K4me3 Fluorescence Intensity in BrdU+ Cells of the Male SGZ
2.4.4. H3K27me3 Fluorescence Intensity in BrdU+ Cells of the Male SGZ
2.4.5. H3K4me3 Fluorescence Intensity in BrdU+ Cells of the Female SVZ
2.4.6. H3K27me3 Fluorescence Intensity in BrdU+ Cells of the Female SVZ
2.4.7. H3K4me3 Fluorescence Intensity in BrdU+ Cells of the Female SGZ
2.4.8. H3K27me3 Fluorescence Intensity in BrdU+ Cells of the Female SGZ
3. Discussion
3.1. Monoparental Rearing Alters Basal Proliferation of Adult NSCs in the SVZ and SGZ
3.2. Monoparentally Reared Male Voles Show Lower Levels of NSCs Proliferation After 24 h of Cohabitation with a Mating Partner
3.3. Proliferative Levels of Adult NSCs in Female Voles Do Not Change After 24 h of Cohabitation
3.4. Monoparental Rearing Modifies the Epigenetic Profile of Adult Newborn Cells in the SVZ and the SGZ
4. Materials and Methods
4.1. Animals
4.2. Sexual Behavior
4.3. Partner Preference Test
4.4. Tissue Preparation and Immunofluorescence
4.5. Microscopy and Image Analysis
4.6. Statistical Analysis
5. Conclusions
Author Contributions
Funding
Institutional Review Board Statement
Informed Consent Statement
Data Availability Statement
Acknowledgments
Conflicts of Interest
Abbreviations
| BDNF | Brain-Derived Neurotrophic Factor |
| BP | Biparentally reared subjects |
| BrdU | 5′-bromo-2′-deoxyuridine |
| CA3 | Cornu Ammonis region 3 |
| DEGs | Differentially Expressed Genes |
| DG | Dentate Gyrus |
| GR | Glucocorticoid receptor |
| MP | Monoparentally reared subject |
| NSCs | Neural Stem Cells |
| OB | Olfactory Bulb |
| PI | Preference Index |
| PPT | Partner Preference Test |
| RAR | Retinoic Acid Receptor |
| RMS | Rostral Migratory Stream |
| SGZ | Subgranular Zone |
| SVZ | Subventricular Zone |
| TrkB | Tropomyosin receptor kinase B |
References
- Kiecolt-Glaser, J.K.; Newton, T.L. Marriage and Health: His and Hers. Psychol. Bull. 2001, 127, 472–503. [Google Scholar] [CrossRef]
- Kvarnemo, C. Why Do Some Animals Mate with One Partner rather than Many? A Review of Causes and Consequences of Monogamy. Biol. Rev. Camb. Philos. Soc. 2018, 93, 1795–1812. [Google Scholar] [CrossRef]
- Young, L.J.; Wang, Z. The Neurobiology of Pair Bonding. Nat. Neurosci. 2004, 7, 1048–1054. [Google Scholar] [CrossRef]
- Ahern, T.H.; Young, L.J. The Impact of Early Life Family Structure on Adult Social Attachment, Alloparental Behavior, and the Neuropeptide Systems Regulating Affiliative Behaviors in the Monogamous Prairie Vole (Microtus ochrogaster). Front. Behav. Neurosci. 2009, 3, 17. [Google Scholar] [CrossRef]
- Ahern, T.H.; Hammock, E.A.D.; Young, L.J. Parental Division of Labor, Coordination, and the Effects of Family Structure on Parenting in Monogamous Prairie Voles (Microtus ochrogaster). Dev. Psychobiol. 2011, 53, 118–131. [Google Scholar] [CrossRef]
- Valera-Marín, G.; Young, L.J.; Camacho, F.; Paredes, R.G.; Rodríguez, V.M.; Díaz, N.F.; Portillo, W. Raised without a Father: Monoparental Care Effects over Development, Sexual Behavior, Sexual Reward, and Pair Bonding in Prairie Voles. Behav. Brain Res. 2021, 408, 113264. [Google Scholar] [CrossRef]
- López-Gutiérrez, M.F.; Gracia-Tabuenca, Z.; Ortiz, J.J.; Camacho, F.J.; Young, L.J.; Paredes, R.G.; Díaz, N.F.; Portillo, W.; Alcauter, S. Brain Functional Networks Associated with Social Bonding in Monogamous Voles. eLife 2021, 10, e55081. [Google Scholar] [CrossRef] [PubMed]
- Young, K.A.; Gobrogge, K.L.; Liu, Y.; Wang, Z. The Neurobiology of Pair Bonding: Insights from a Socially Monogamous Rodent. Front. Neuroendocrinol. 2011, 32, 53–69. [Google Scholar] [CrossRef] [PubMed]
- Gobrogge, K.L. Sex, Drugs, and Violence: Neuromodulation of Attachment and Conflict in Voles. Curr. Top. Behav. Neurosci. 2014, 17, 229–264. [Google Scholar] [CrossRef] [PubMed]
- Kirkpatrick, B.; Williams, J.R.; Slotnick, B.M.; Carter, C.S. Olfactory Bulbectomy Decreases Social Behavior in Male Prairie Voles (M. ochrogaster). Physiol. Behav. 1994, 55, 885–889. [Google Scholar] [CrossRef]
- Horton, L.W.; Shepherd, B.A. Effects of Olfactory Bulb Ablation on Estrus-Induction and Frequency of Pregnancy. Physiol. Behav. 1979, 22, 847–850. [Google Scholar] [CrossRef]
- Wekesa, K.S.; Lepri, J.J. Removal of the Vomeronasal Organ Reduces Reproductive Performance and Aggression in Male Prairie Voles. Chem. Senses 1994, 19, 35–45. [Google Scholar] [CrossRef] [PubMed]
- Lepri, J.J.; Wysocki, C.J. Removal of the Vomeronasal Organ Disrupts the Activation of Reproduction in Female Voles. Physiol. Behav. 1987, 40, 349–355. [Google Scholar] [CrossRef] [PubMed]
- Gretenkord, S.; Kostka, J.K.; Hartung, H.; Watznauer, K.; Fleck, D.; Minier-Toribio, A.; Spehr, M.; Hanganu-Opatz, I.L. Coordinated Electrical Activity in the Olfactory Bulb Gates the Oscillatory Entrainment of Entorhinal Networks in Neonatal Mice. PLoS Biol. 2019, 17, e2006994. [Google Scholar] [CrossRef] [PubMed]
- Wouterlood, F.G.; Nederlof, J. Terminations of Olfactory Afferents on Layer II and III Neurons in the Entorhinal Area: Degeneration-Golgi-Electron Microscopic Study in the Rat. Neurosci. Lett. 1983, 36, 105–110. [Google Scholar] [CrossRef]
- de Castro, F. Wiring Olfaction: The Cellular and Molecular Mechanisms That Guide the Development of Synaptic Connections from the Nose to the Cortex. Front. Neurosci. 2009, 3, 52. [Google Scholar] [CrossRef]
- Twarkowski, H.; Steininger, V.; Kim, M.J.; Sahay, A. A Dentate Gyrus-CA3 Inhibitory Circuit Promotes Evolution of Hippocampal-Cortical Ensembles during Memory Consolidation. eLife 2022, 11, e70586. [Google Scholar] [CrossRef]
- Ehninger, D.; Kempermann, G. Neurogenesis in the Adult Hippocampus. Cell Tissue Res. 2008, 331, 243–250. [Google Scholar] [CrossRef]
- Alvarez-Buylla, A.; Garcia-Verdugo, J.M. Neurogenesis in Adult Subventricular Zone. J. Neurosci. 2002, 22, 629–634. [Google Scholar] [CrossRef]
- Petreanu, L.; Alvarez-Buylla, A. Maturation and Death of Adult-Born Olfactory Bulb Granule Neurons: Role of Olfaction. J. Neurosci. 2002, 22, 6106–6113. [Google Scholar] [CrossRef]
- Whitman, M.C.; Greer, C.A. Adult Neurogenesis and the Olfactory System. Prog. Neurobiol. 2009, 89, 162–175. [Google Scholar] [CrossRef]
- Kokoeva, M.V.; Yin, H.; Flier, J.S. Neurogenesis in the Hypothalamus of Adult Mice: Potential Role in Energy Balance. Science 2005, 310, 679–683. [Google Scholar] [CrossRef]
- Recabal, A.; Caprile, T.; García-Robles, M.d.L.A. Hypothalamic Neurogenesis as an Adaptive Metabolic Mechanism. Front. Neurosci. 2017, 11, 190. [Google Scholar] [CrossRef]
- van Praag, H.; Schinder, A.F.; Christie, B.R.; Toni, N.; Palmer, T.D.; Gage, F.H. Functional Neurogenesis in the Adult Hippocampus. Nature 2002, 415, 1030–1034. [Google Scholar] [CrossRef] [PubMed]
- Liu, Y.; Lieberwirth, C.; Jia, X.; Curtis, J.T.; Meredith, M.; Wang, Z.X. Chemosensory Cues Affect Amygdaloid Neurogenesis and Alter Behaviors in the Socially Monogamous Prairie Vole. Eur. J. Neurosci. 2014, 39, 1632–1641. [Google Scholar] [CrossRef] [PubMed]
- Smith, M.T.; Pencea, V.; Wang, Z.; Luskin, M.B.; Insel, T.R. Increased Number of BrdU-Labeled Neurons in the Rostral Migratory Stream of the Estrous Prairie Vole. Horm. Behav. 2001, 39, 11–21. [Google Scholar] [CrossRef] [PubMed]
- Castro, A.E.; Young, L.J.; Camacho, F.J.; Paredes, R.G.; Diaz, N.F.; Portillo, W. Effects of Mating and Social Exposure on Cell Proliferation in the Adult Male Prairie Vole (Microtus ochrogaster). Neural Plast. 2020, 2020, 8869669. [Google Scholar] [CrossRef]
- Ávila-González, D.; Romero-Morales, I.; Caro, L.; Martínez-Juárez, A.; Young, L.J.; Camacho-Barrios, F.; Martínez-Alarcón, O.; Castro, A.E.; Paredes, R.G.; Díaz, N.F.; et al. Increased Proliferation and Neuronal Fate in Prairie Vole Brain Progenitor Cells Cultured in Vitro: Effects by Social Exposure and Sexual Dimorphism. Biol. Sex Differ. 2023, 14, 77. [Google Scholar] [CrossRef]
- Castro, A.E.; Domínguez-Ordoñez, R.; Young, L.J.; Camacho, F.J.; Ávila-González, D.; Paredes, R.G.; Díaz, N.F.; Portillo, W. Pair-Bonding and Social Experience Modulate New Neurons Survival in Adult Male and Female Prairie Voles (Microtus ochrogaster). Front. Neuroanat. 2022, 16, 987229. [Google Scholar] [CrossRef]
- Fowler, C.D.; Liu, Y.; Ouimet, C.; Wang, Z. The Effects of Social Environment on Adult Neurogenesis in the Female Prairie Vole. J. Neurobiol. 2002, 51, 115–128. [Google Scholar] [CrossRef]
- He, Z.; Guo, Q.; Yang, Y.; Wang, L.; Zhang, S.; Yuan, W.; Li, L.; Zhang, J.; Hou, W.; Yang, J.; et al. Pre-Weaning Paternal Deprivation Impairs Social Recognition and Alters Hippocampal Neurogenesis and Spine Density in Adult Mandarin Voles. Neurobiol. Learn. Mem. 2018, 155, 452–462. [Google Scholar] [CrossRef]
- Kempermann, G. Seven Principles in the Regulation of Adult Neurogenesis: Regulation of Adult Neurogenesis. Eur. J. Neurosci. 2011, 33, 1018–1024. [Google Scholar] [CrossRef]
- Aimone, J.B.; Li, Y.; Lee, S.W.; Clemenson, G.D.; Deng, W.; Gage, F.H. Regulation and Function of Adult Neurogenesis: From Genes to Cognition. Physiol. Rev. 2014, 94, 991–1026. [Google Scholar] [CrossRef] [PubMed]
- Rivera-Bautista, G.D.; Arzate, D.M.; Ávila-González, D.; Castro, A.E.; Vázquez-Martínez, E.R.; Díaz, N.F.; Portillo, W. Epigenetic Changes and Neurogenesis Associated with Socio-Sexual Behaviors. Neurosci. Biobehav. Rev. 2025, 178, 106359. [Google Scholar] [CrossRef]
- Du, J.; Johnson, L.M.; Jacobsen, S.E.; Patel, D.J. DNA Methylation Pathways and Their Crosstalk with Histone Methylation. Nat. Rev. Mol. Cell Biol. 2015, 16, 519–532. [Google Scholar] [CrossRef]
- Mohn, F.; Weber, M.; Rebhan, M.; Roloff, T.C.; Richter, J.; Stadler, M.B.; Bibel, M.; Schübeler, D. Lineage-Specific Polycomb Targets and de Novo DNA Methylation Define Restriction and Potential of Neuronal Progenitors. Mol. Cell 2008, 30, 755–766. [Google Scholar] [CrossRef]
- Sandstrom, R.S.; Foret, M.R.; Grow, D.A.; Haugen, E.; Rhodes, C.T.; Cardona, A.E.; Phelix, C.F.; Wang, Y.; Berger, M.S.; Lin, C.-H.A. Epigenetic Regulation by Chromatin Activation Mark H3K4me3 in Primate Progenitor Cells within Adult Neurogenic Niche. Sci. Rep. 2014, 4, 5371. [Google Scholar] [CrossRef] [PubMed]
- Harikumar, A.; Meshorer, E. Chromatin Remodeling and Bivalent Histone Modifications in Embryonic Stem Cells. EMBO Rep. 2015, 16, 1609–1619. [Google Scholar] [CrossRef] [PubMed]
- Carter, C.S.; Witt, D.M.; Schneider, J.; Harris, Z.L.; Volkening, D. Male Stimuli Are Necessary for Female Sexual Behavior and Uterine Growth in Prairie Voles (Microtus ochrogaster). Horm. Behav. 1987, 21, 74–82. [Google Scholar] [CrossRef]
- Getz, L.L.; Carter, C.S. Prairie-Vole Partnerships. Am. Sci. 1996, 84, 56–62. [Google Scholar]
- Richmond, M.; Conaway, C.H. Management, Breeding, and Reproductive Performance of the Vole, Microtus ochrogaster, in a Laboratory Colony. Lab. Anim. Care 1969, 19, 80–87. [Google Scholar]
- Insel, T.R.; Preston, S.; Winslow, J.T. Mating in the Monogamous Male: Behavioral Consequences. Physiol. Behav. 1995, 57, 615–627. [Google Scholar] [CrossRef]
- Wang, H.; Helin, K. Roles of H3K4 Methylation in Biology and Disease. Trends Cell Biol. 2025, 35, 115–128. [Google Scholar] [CrossRef] [PubMed]
- Guo, Y.; Zhao, S.; Wang, G.G. Polycomb Gene Silencing Mechanisms: PRC2 Chromatin Targeting, H3K27me3 “Readout”, and Phase Separation-Based Compaction. Trends Genet. 2021, 37, 547–565. [Google Scholar] [CrossRef] [PubMed]
- Hulshof, H.J.; Novati, A.; Sgoifo, A.; Luiten, P.G.M.; den Boer, J.A.; Meerlo, P. Maternal Separation Decreases Adult Hippocampal Cell Proliferation and Impairs Cognitive Performance but Has Little Effect on Stress Sensitivity and Anxiety in Adult Wistar Rats. Behav. Brain Res. 2011, 216, 552–560. [Google Scholar] [CrossRef]
- Oomen, C.A.; Soeters, H.; Audureau, N.; Vermunt, L.; van Hasselt, F.N.; Manders, E.M.M.; Joëls, M.; Krugers, H.; Lucassen, P.J. Early Maternal Deprivation Affects Dentate Gyrus Structure and Emotional Learning in Adult Female Rats. Psychopharmacology 2011, 214, 249–260. [Google Scholar] [CrossRef]
- Leslie, A.T.; Akers, K.G.; Krakowski, A.D.; Stone, S.S.D.; Sakaguchi, M.; Arruda-Carvalho, M.; Frankland, P.W. Impact of Early Adverse Experience on Complexity of Adult-Generated Neurons. Transl. Psychiatry 2011, 1, e35. [Google Scholar] [CrossRef]
- Tabbaa, M.; Lei, K.; Liu, Y.; Wang, Z. Paternal Deprivation Affects Social Behaviors and Neurochemical Systems in the Offspring of Socially Monogamous Prairie Voles. Neuroscience 2017, 343, 284–297. [Google Scholar] [CrossRef]
- Li, Y.; Wei, C.; Wang, W.; Li, Q.; Wang, Z.-C. Tropomyosin Receptor Kinase B (TrkB) Signalling: Targeted Therapy in Neurogenic Tumours. J. Pathol. Clin. Res. 2023, 9, 89–99. [Google Scholar] [CrossRef] [PubMed]
- Vilar, M.; Mira, H. Regulation of Neurogenesis by Neurotrophins during Adulthood: Expected and Unexpected Roles. Front. Neurosci. 2016, 10, 26. [Google Scholar] [CrossRef]
- Numakawa, T.; Odaka, H.; Adachi, N. Actions of Brain-Derived Neurotrophin Factor in the Neurogenesis and Neuronal Function, and Its Involvement in the Pathophysiology of Brain Diseases. Int. J. Mol. Sci. 2018, 19, 3650. [Google Scholar] [CrossRef]
- Li, T.; Jiang, L.; Zhang, X.; Chen, H. In-Vitro Effects of Brain-Derived Neurotrophic Factor on Neural Progenitor/stem Cells from Rat Hippocampus. Neuroreport 2009, 20, 295–300. [Google Scholar] [CrossRef]
- Scharfman, H.; Goodman, J.; Macleod, A.; Phani, S.; Antonelli, C.; Croll, S. Increased Neurogenesis and the Ectopic Granule Cells after Intrahippocampal BDNF Infusion in Adult Rats. Exp. Neurol. 2005, 192, 348–356. [Google Scholar] [CrossRef]
- Galvão, R.P.; Garcia-Verdugo, J.M.; Alvarez-Buylla, A. Brain-Derived Neurotrophic Factor Signaling Does Not Stimulate Subventricular Zone Neurogenesis in Adult Mice and Rats. J. Neurosci. 2008, 28, 13368–13383. [Google Scholar] [CrossRef]
- Bergami, M.; Vignoli, B.; Motori, E.; Pifferi, S.; Zuccaro, E.; Menini, A.; Canossa, M. TrkB Signaling Directs the Incorporation of Newly Generated Periglomerular Cells in the Adult Olfactory Bulb. J. Neurosci. 2013, 33, 11464–11478. [Google Scholar] [CrossRef] [PubMed]
- Wu, R.; Song, Z.; Wang, S.; Shui, L.; Tai, F.; Qiao, X.; He, F. Early Paternal Deprivation Alters Levels of Hippocampal Brain-Derived Neurotrophic Factor and Glucocorticoid Receptor and Serum Corticosterone and Adrenocorticotropin in a Sex-Specific Way in Socially Monogamous Mandarin Voles. Neuroendocrinology 2014, 100, 119–128. [Google Scholar] [CrossRef]
- Schoenfeld, T.J.; Gould, E. Stress, Stress Hormones, and Adult Neurogenesis. Exp. Neurol. 2012, 233, 12–21. [Google Scholar] [CrossRef] [PubMed]
- Lucassen, P.J.; Oomen, C.A.; Naninck, E.F.G.; Fitzsimons, C.P.; van Dam, A.-M.; Czeh, B.; Korosi, A. Regulation of Adult Neurogenesis and Plasticity by (early) Stress, Glucocorticoids, and Inflammation. Cold Spring Harb. Perspect. Biol. 2015, 7, a021303. [Google Scholar] [CrossRef]
- Tanapat, P.; Hastings, N.B.; Rydel, T.A.; Galea, L.A.; Gould, E. Exposure to Fox Odor Inhibits Cell Proliferation in the Hippocampus of Adult Rats via an Adrenal Hormone-Dependent Mechanism. J. Comp. Neurol. 2001, 437, 496–504. [Google Scholar] [CrossRef] [PubMed]
- Brummelte, S.; Galea, L.A.M. Chronic High Corticosterone Reduces Neurogenesis in the Dentate Gyrus of Adult Male and Female Rats. Neuroscience 2010, 168, 680–690. [Google Scholar] [CrossRef]
- Cameron, H.A.; Woolley, C.S.; Gould, E. Adrenal Steroid Receptor Immunoreactivity in Cells Born in the Adult Rat Dentate Gyrus. Brain Res. 1993, 611, 342–346. [Google Scholar] [CrossRef]
- Garcia, A.; Steiner, B.; Kronenberg, G.; Bick-Sander, A.; Kempermann, G. Age-Dependent Expression of Glucocorticoid- and Mineralocorticoid Receptors on Neural Precursor Cell Populations in the Adult Murine Hippocampus: GR and MR in Adult Hippocampal Neurogenesis, A. Garcia et Al. Aging Cell 2004, 3, 363–371. [Google Scholar] [CrossRef]
- Sah, R.; Pritchard, L.M.; Richtand, N.M.; Ahlbrand, R.; Eaton, K.; Sallee, F.R.; Herman, J.P. Expression of the Glucocorticoid-Induced Receptor mRNA in Rat Brain. Neuroscience 2005, 133, 281–292. [Google Scholar] [CrossRef] [PubMed]
- Morimoto, M.; Morita, N.; Ozawa, H.; Yokoyama, K.; Kawata, M. Distribution of Glucocorticoid Receptor Immunoreactivity and mRNA in the Rat Brain: An Immunohistochemical and in Situ Hybridization Study. Neurosci. Res. 1996, 26, 235–269. [Google Scholar] [CrossRef] [PubMed]
- Lau, W.-M.; Qiu, G.; Helmeste, D.M.; Lee, T.M.C.; Tang, S.-W.; So, K.-F.; Tang, S.-W. Corticosteroid Decreases Subventricular Zone Cell Proliferation, Which Could Be Reversed by Paroxetine. Restor. Neurol. Neurosci. 2007, 25, 17–23. [Google Scholar] [CrossRef] [PubMed]
- Dioli, C.; Patrício, P.; Pinto, L.-G.; Marie, C.; Morais, M.; Vyas, S.; Bessa, J.M.; Pinto, L.; Sotiropoulos, I. Adult Neurogenic Process in the Subventricular Zone-Olfactory Bulb System Is Regulated by Tau Protein under Prolonged Stress. Cell Prolif. 2021, 54, e13027. [Google Scholar] [CrossRef]
- Gimpl, G.; Fahrenholz, F. The Oxytocin Receptor System: Structure, Function, and Regulation. Physiol. Rev. 2001, 81, 629–683. [Google Scholar] [CrossRef]
- Insel, T.R.; Winslow, J.T.; Wang, Z.X.; Young, L.; Hulihan, T.J. Oxytocin and the Molecular Basis of Monogamy. Adv. Exp. Med. Biol. 1995, 395, 227–234. [Google Scholar]
- Carter, C.S.; Grippo, A.J.; Pournajafi-Nazarloo, H.; Ruscio, M.G.; Porges, S.W. Oxytocin, Vasopressin and Sociality. Prog. Brain Res. 2008, 170, 331–336. [Google Scholar] [CrossRef]
- Keebaugh, A.C.; Barrett, C.E.; Laprairie, J.L.; Jenkins, J.J.; Young, L.J. RNAi Knockdown of Oxytocin Receptor in the Nucleus Accumbens Inhibits Social Attachment and Parental Care in Monogamous Female Prairie Voles. Soc. Neurosci. 2015, 10, 561–570. [Google Scholar] [CrossRef]
- Nishimori, K.; Young, L.J.; Guo, Q.; Wang, Z.; Insel, T.R.; Matzuk, M.M. Oxytocin Is Required for Nursing but Is Not Essential for Parturition or Reproductive Behavior. Proc. Natl. Acad. Sci. USA 1996, 93, 11699–11704. [Google Scholar] [CrossRef] [PubMed]
- Berendzen, K.M.; Sharma, R.; Mandujano, M.A.; Wei, Y.; Rogers, F.D.; Simmons, T.C.; Seelke, A.M.H.; Bond, J.M.; Larios, R.; Goodwin, N.L.; et al. Oxytocin Receptor Is Not Required for Social Attachment in Prairie Voles. Neuron 2023, 111, 787–796.e4. [Google Scholar] [CrossRef]
- Leuner, B.; Caponiti, J.M.; Gould, E. Oxytocin Stimulates Adult Neurogenesis Even under Conditions of Stress and Elevated Glucocorticoids. Hippocampus 2012, 22, 861–868. [Google Scholar] [CrossRef]
- Sánchez-Vidaña, D.I.; Chan, N.-M.J.; Chan, A.H.L.; Hui, K.K.Y.; Lee, S.; Chan, H.-Y.; Law, Y.S.; Sze, M.Y.; Tsui, W.-C.S.; Fung, T.K.H.; et al. Repeated Treatment with Oxytocin Promotes Hippocampal Cell Proliferation, Dendritic Maturation and Affects Socio-Emotional Behavior. Neuroscience 2016, 333, 65–77. [Google Scholar] [CrossRef]
- Lin, Y.-T.; Chen, C.-C.; Huang, C.-C.; Nishimori, K.; Hsu, K.-S. Oxytocin Stimulates Hippocampal Neurogenesis via Oxytocin Receptor Expressed in CA3 Pyramidal Neurons. Nat. Commun. 2017, 8, 537. [Google Scholar] [CrossRef]
- Yassa, M.A.; Mattfeld, A.T.; Stark, S.M.; Stark, C.E.L. Age-Related Memory Deficits Linked to Circuit-Specific Disruptions in the Hippocampus. Proc. Natl. Acad. Sci. USA 2011, 108, 8873–8878. [Google Scholar] [CrossRef]
- Saxe, M.D.; Battaglia, F.; Wang, J.-W.; Malleret, G.; David, D.J.; Monckton, J.E.; Garcia, A.D.R.; Sofroniew, M.V.; Kandel, E.R.; Santarelli, L.; et al. Ablation of Hippocampal Neurogenesis Impairs Contextual Fear Conditioning and Synaptic Plasticity in the Dentate Gyrus. Proc. Natl. Acad. Sci. USA 2006, 103, 17501–17506. [Google Scholar] [CrossRef] [PubMed]
- Sahay, A.; Wilson, D.A.; Hen, R. Pattern Separation: A Common Function for New Neurons in Hippocampus and Olfactory Bulb. Neuron 2011, 70, 582–588. [Google Scholar] [CrossRef]
- Anderson, M.L.; Sisti, H.M.; Curlik, D.M., 2nd; Shors, T.J. Associative Learning Increases Adult Neurogenesis during a Critical Period. Eur. J. Neurosci. 2011, 33, 175–181. [Google Scholar] [CrossRef] [PubMed]
- Gould, E.; Beylin, A.; Tanapat, P.; Reeves, A.; Shors, T.J. Learning Enhances Adult Neurogenesis in the Hippocampal Formation. Nat. Neurosci. 1999, 2, 260–265. [Google Scholar] [CrossRef]
- Kim, J.-I.; Lee, J.W.; Lee, Y.A.; Lee, D.-H.; Han, N.S.; Choi, Y.-K.; Hwang, B.R.; Kim, H.J.; Han, J.S. Sexual Activity Counteracts the Suppressive Effects of Chronic Stress on Adult Hippocampal Neurogenesis and Recognition Memory. Brain Res. 2013, 1538, 26–40. [Google Scholar] [CrossRef]
- McNeal, N.; Scotti, M.-A.L.; Wardwell, J.; Chandler, D.L.; Bates, S.L.; Larocca, M.; Trahanas, D.M.; Grippo, A.J. Disruption of Social Bonds Induces Behavioral and Physiological Dysregulation in Male and Female Prairie Voles. Auton. Neurosci. 2014, 180, 9–16. [Google Scholar] [CrossRef]
- Hnatczuk, O.C.; Morrell, J.I. Interaction of Male Sensory Cues and Estradiol in the Induction of Estrus in the Prairie Vole. Physiol. Behav. 1995, 58, 785–790. [Google Scholar] [CrossRef]
- Cohen-Parsons, M.; Carter, C.S. Males Increase Serum Estrogen and Estrogen Receptor Binding in Brain of Female Voles. Physiol. Behav. 1987, 39, 309–314. [Google Scholar] [CrossRef]
- Carter, C.S.; Witt, D.M.; Thompson, E.G.; Carlstead, K. Effects of Hormonal, Sexual, and Social History on Mating and Pair Bonding in Prairie Voles. Physiol. Behav. 1988, 44, 691–697. [Google Scholar] [CrossRef] [PubMed]
- Isgor, C.; Watson, S.J. Estrogen Receptor Alpha and Beta mRNA Expressions by Proliferating and Differentiating Cells in the Adult Rat Dentate Gyrus and Subventricular Zone. Neuroscience 2005, 134, 847–856. [Google Scholar] [CrossRef]
- Liu, L.; Wang, J.; Zhao, L.; Nilsen, J.; McClure, K.; Wong, K.; Brinton, R.D. Progesterone Increases Rat Neural Progenitor Cell Cycle Gene Expression and Proliferation via Extracellularly Regulated Kinase and Progesterone Receptor Membrane Components 1 and 2. Endocrinology 2009, 150, 3186–3196. [Google Scholar] [CrossRef] [PubMed]
- Mazzucco, C.A.; Lieblich, S.E.; Bingham, B.I.; Williamson, M.A.; Viau, V.; Galea, L.A.M. Both Estrogen Receptor Alpha and Estrogen Receptor Beta Agonists Enhance Cell Proliferation in the Dentate Gyrus of Adult Female Rats. Neuroscience 2006, 141, 1793–1800. [Google Scholar] [CrossRef]
- Kelner, K.L.; Kirchick, H.J.; Peck, E.J., Jr. Differential Sensitivity of Estrogen Target Tissues: The Role of the Receptor. Endocrinology 1982, 111, 1986–1995. [Google Scholar] [CrossRef] [PubMed]
- Fowler, C.D.; Johnson, F.; Wang, Z. Estrogen Regulation of Cell Proliferation and Distribution of Estrogen Receptor-Alpha in the Brains of Adult Female Prairie and Meadow Voles. J. Comp. Neurol. 2005, 489, 166–179. [Google Scholar] [CrossRef]
- Kangaspeska, S.; Stride, B.; Métivier, R.; Polycarpou-Schwarz, M.; Ibberson, D.; Carmouche, R.P.; Benes, V.; Gannon, F.; Reid, G. Transient Cyclical Methylation of Promoter DNA. Nature 2008, 452, 112–115. [Google Scholar] [CrossRef]
- Rulands, S.; Lee, H.J.; Clark, S.J.; Angermueller, C.; Smallwood, S.A.; Krueger, F.; Mohammed, H.; Dean, W.; Nichols, J.; Rugg-Gunn, P.; et al. Genome-Scale Oscillations in DNA Methylation during Exit from Pluripotency. Cell Syst. 2018, 7, 63–76.e12. [Google Scholar] [CrossRef] [PubMed]
- Weaver, I.C.G.; Cervoni, N.; Champagne, F.A.; D’Alessio, A.C.; Sharma, S.; Seckl, J.R.; Dymov, S.; Szyf, M.; Meaney, M.J. Epigenetic Programming by Maternal Behavior. Nat. Neurosci. 2004, 7, 847–854. [Google Scholar] [CrossRef]
- Kelly, A.M.; Ong, J.Y.; Witmer, R.A.; Ophir, A.G. Paternal Deprivation Impairs Social Behavior Putatively via Epigenetic Modification to Lateral Septum Vasopressin Receptor. Sci. Adv. 2020, 6, eabb9116. [Google Scholar] [CrossRef]
- Boku, S.; Toda, H.; Nakagawa, S.; Kato, A.; Inoue, T.; Koyama, T.; Hiroi, N.; Kusumi, I. Neonatal Maternal Separation Alters the Capacity of Adult Neural Precursor Cells to Differentiate into Neurons via Methylation of Retinoic Acid Receptor Gene Promoter. Biol. Psychiatry 2015, 77, 335–344. [Google Scholar] [CrossRef]
- Cai, Y.; Zhang, Y.; Loh, Y.P.; Tng, J.Q.; Lim, M.C.; Cao, Z.; Raju, A.; Lieberman Aiden, E.; Li, S.; Manikandan, L.; et al. H3K27me3-Rich Genomic Regions Can Function as Silencers to Repress Gene Expression via Chromatin Interactions. Nat. Commun. 2021, 12, 719. [Google Scholar] [CrossRef]
- Reik, W. Stability and Flexibility of Epigenetic Gene Regulation in Mammalian Development. Nature 2007, 447, 425–432. [Google Scholar] [CrossRef]
- Jenuwein, T.; Allis, C.D. Translating the Histone Code. Science 2001, 293, 1074–1080. [Google Scholar] [CrossRef] [PubMed]
- Zocher, S.; Overall, R.W.; Berdugo-Vega, G.; Rund, N.; Karasinsky, A.; Adusumilli, V.S.; Steinhauer, C.; Scheibenstock, S.; Händler, K.; Schultze, J.L.; et al. De Novo DNA Methylation Controls Neuronal Maturation during Adult Hippocampal Neurogenesis. EMBO J. 2021, 40, e107100. [Google Scholar] [CrossRef]
- Zhang, R.-R.; Cui, Q.-Y.; Murai, K.; Lim, Y.C.; Smith, Z.D.; Jin, S.; Ye, P.; Rosa, L.; Lee, Y.K.; Wu, H.-P.; et al. Tet1 Regulates Adult Hippocampal Neurogenesis and Cognition. Cell Stem Cell 2013, 13, 237–245. [Google Scholar] [CrossRef] [PubMed]
- Ávila-González, D.; Lugo-Baca, J.; Camacho-Barrios, F.; Castro, A.E.; Arzate, D.M.; Paredes-Guerrero, R.; Díaz, N.F.; Portillo, W. Transcriptomic Shifts in Microtus ochrogaster Neurogenic Niches Reveal Psychiatric-Risk Pathways Engaged by Pair-Bond Formation. Prog. Neurobiol. 2025, 253, 102831. [Google Scholar] [CrossRef] [PubMed]
- Ponti, G.; Obernier, K.; Guinto, C.; Jose, L.; Bonfanti, L.; Alvarez-Buylla, A. Cell Cycle and Lineage Progression of Neural Progenitors in the Ventricular-Subventricular Zones of Adult Mice. Proc. Natl. Acad. Sci. USA 2013, 110, E1045–E1054. [Google Scholar] [CrossRef]
- Smale, L.; Nelson, R.J.; Zucker, I. Neuroendocrine Responsiveness to Oestradiol and Male Urine in Neonatally Androgenized Prairie Voles (Microtus ochrogaster). J. Reprod. Fertil. 1985, 74, 491–496. [Google Scholar] [CrossRef]
- Roberts, R.L.; Cushing, B.S.; Carter, C.S. Intraspecific Variation in the Induction of Female Sexual Receptivity in Prairie Voles. Physiol. Behav. 1998, 64, 209–212. [Google Scholar] [CrossRef]
- Ulloa, M.; Portillo, W.; Díaz, N.F.; Young, L.J.; Camacho, F.J.; Rodríguez, V.M.; Paredes, R.G. Mating and Social Exposure Induces an Opioid-Dependent Conditioned Place Preference in Male but Not in Female Prairie Voles (Microtus ochrogaster). Horm. Behav. 2018, 97, 47–55. [Google Scholar] [CrossRef] [PubMed]
- Winner, B.; Cooper-Kuhn, C.M.; Aigner, R.; Winkler, J.; Kuhn, H.G. Long-Term Survival and Cell Death of Newly Generated Neurons in the Adult Rat Olfactory Bulb. Eur. J. Neurosci. 2002, 16, 1681–1689. [Google Scholar] [CrossRef] [PubMed]








| Sexual Parameter | BP Males (n = 8) | MP Males (n = 10) |
|---|---|---|
| Mount latency (s) | 568.9 ± 153.1 | 758.2 ± 254.7 |
| Number of mounts | 13.0 ± 3.3 | 13.9 ± 3.7 |
| Intromission latency (s) | 533.3 ± 145.8 | 766.9 ± 221.8 |
| Number of intromissions | 21.0 ± 2.9 | 19.2 ± 4.4 |
| Ejaculation latency (s) | 1697.2 ± 413.8 | 1419.8 ± 409.8 |
| Number of ejaculations | 1.3 ± 0.3 | 1.6 ± 0.4 |
| Lordosis index * | 0.94 ± 0.02 | 0.97 ± 0.013 |
| Parameter | BP Males (n = 8) | MP Males (n = 10) | BP Females (n = 8) | MP Females (n = 8) |
|---|---|---|---|---|
| Partner time | 2701.5 ± 788.6 | 2730.1 ± 551.4 | 5930.2 ± 396.8 ** | 5357.0 ± 761.4 ## |
| Stranger time | 4499.6 ± 788.6 | 4468.0 ± 551.3 + | 1073.7 ± 406.4 ***, +++ | 1852.5 ± 766.2 ##, ++ |
| Preference score | 0.375 ± 0.11 | 0.379 ± 0.07 | 0.848 ± 0.05 *** | 0.744 ± 0.10 ## |
| % partner huddling | 50% | 40% | 88% | 25% ° |
| Neurogenic Niche | Group | Cell Population | |
|---|---|---|---|
| BrdU+ | BrdU+/SOX2+ | ||
| SVZ | BP Control | M < F (p = 0.009) | M < F (p = 0.02) |
| BP Cohabitation | ns | M > F (p = 0.04) | |
| MP Control | M < F (p = 0.002) | M < F (p = 0.019) | |
| MP Cohabitation | ns | M > F (p = 0.03) | |
| SGZ | BP Control | M > F (p = 0.01) | M > F (p = 0.004) |
| BP Cohabitation | M > F (p < 0.001) | M > F (p < 0.001) | |
| MP Control | ns | ns | |
| MP Cohabitation | M > F (p = 0.03) | ns | |
Disclaimer/Publisher’s Note: The statements, opinions and data contained in all publications are solely those of the individual author(s) and contributor(s) and not of MDPI and/or the editor(s). MDPI and/or the editor(s) disclaim responsibility for any injury to people or property resulting from any ideas, methods, instructions or products referred to in the content. |
© 2026 by the authors. Licensee MDPI, Basel, Switzerland. This article is an open access article distributed under the terms and conditions of the Creative Commons Attribution (CC BY) license.
Share and Cite
Arzate, D.M.; Rivera-Bautista, G.D.; Fregoso-Barrera, G.; Castro, A.E.; Camacho, F.; Ávila-González, D.; Paredes, R.G.; Díaz, N.F.; Portillo, W. Paternal Deprivation Alters Neural Stem Cells Proliferation and Epigenetic Histone Modifications in the Neurogenic Niches of Adult Prairie Voles. Int. J. Mol. Sci. 2026, 27, 1556. https://doi.org/10.3390/ijms27031556
Arzate DM, Rivera-Bautista GD, Fregoso-Barrera G, Castro AE, Camacho F, Ávila-González D, Paredes RG, Díaz NF, Portillo W. Paternal Deprivation Alters Neural Stem Cells Proliferation and Epigenetic Histone Modifications in the Neurogenic Niches of Adult Prairie Voles. International Journal of Molecular Sciences. 2026; 27(3):1556. https://doi.org/10.3390/ijms27031556
Chicago/Turabian StyleArzate, Dulce María, Guadalupe Denisse Rivera-Bautista, Giovanna Fregoso-Barrera, Analía E. Castro, Francisco Camacho, Daniela Ávila-González, Raúl G. Paredes, Néstor F. Díaz, and Wendy Portillo. 2026. "Paternal Deprivation Alters Neural Stem Cells Proliferation and Epigenetic Histone Modifications in the Neurogenic Niches of Adult Prairie Voles" International Journal of Molecular Sciences 27, no. 3: 1556. https://doi.org/10.3390/ijms27031556
APA StyleArzate, D. M., Rivera-Bautista, G. D., Fregoso-Barrera, G., Castro, A. E., Camacho, F., Ávila-González, D., Paredes, R. G., Díaz, N. F., & Portillo, W. (2026). Paternal Deprivation Alters Neural Stem Cells Proliferation and Epigenetic Histone Modifications in the Neurogenic Niches of Adult Prairie Voles. International Journal of Molecular Sciences, 27(3), 1556. https://doi.org/10.3390/ijms27031556

