A Proteomic Study of the Dual Oncogenic and Tumor-Suppressive Roles of SIRT3 in Lung and Breast Cancer Cell Lines
Abstract
1. Introduction
2. Results
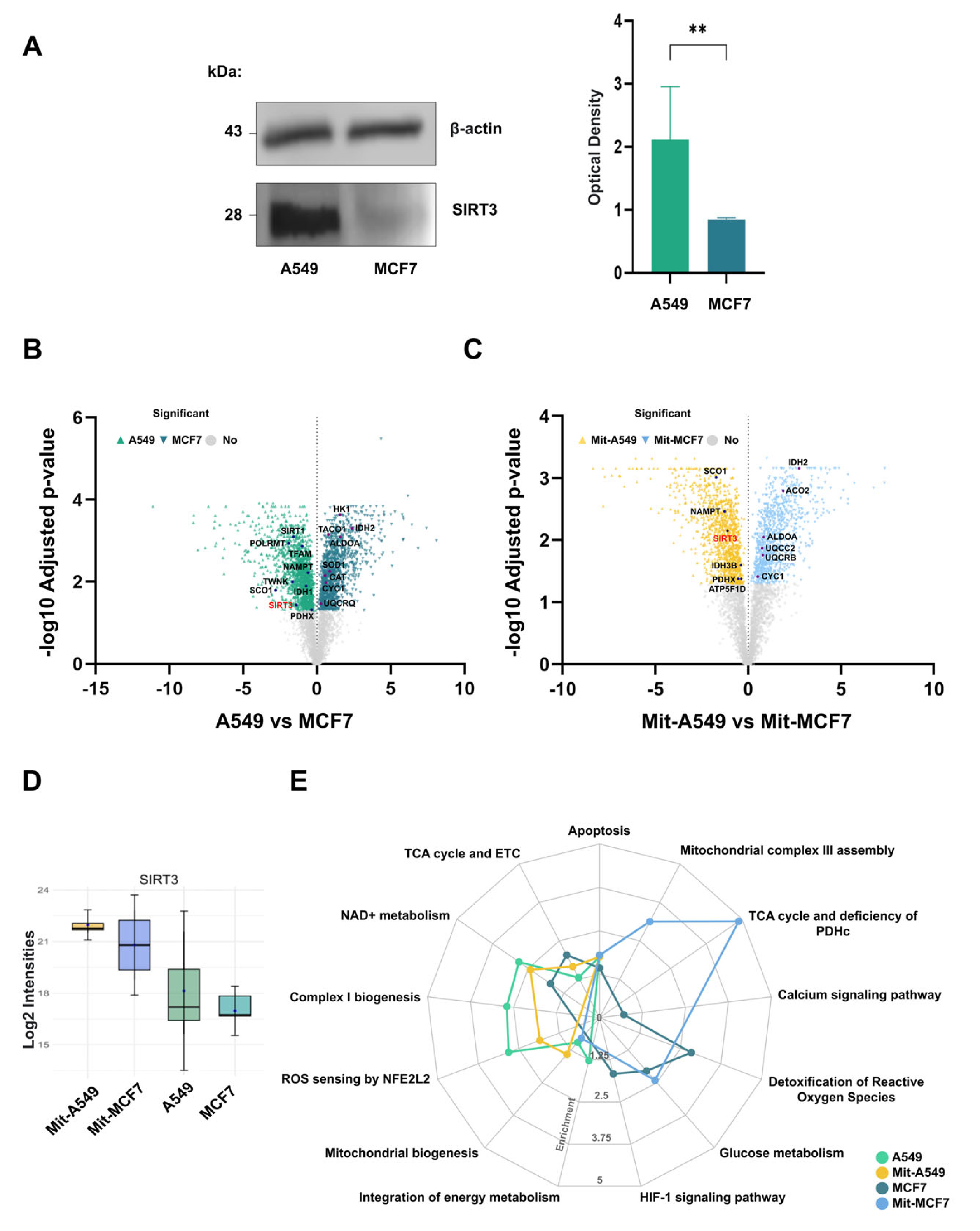
2.1. Proteomic Analysis of SIRT3 in Lung and Breast Cancer Cell Lines
2.2. SIRT3 Exhibits Contrasting Roles in Tumor Progression Between Lung and Breast Cancer
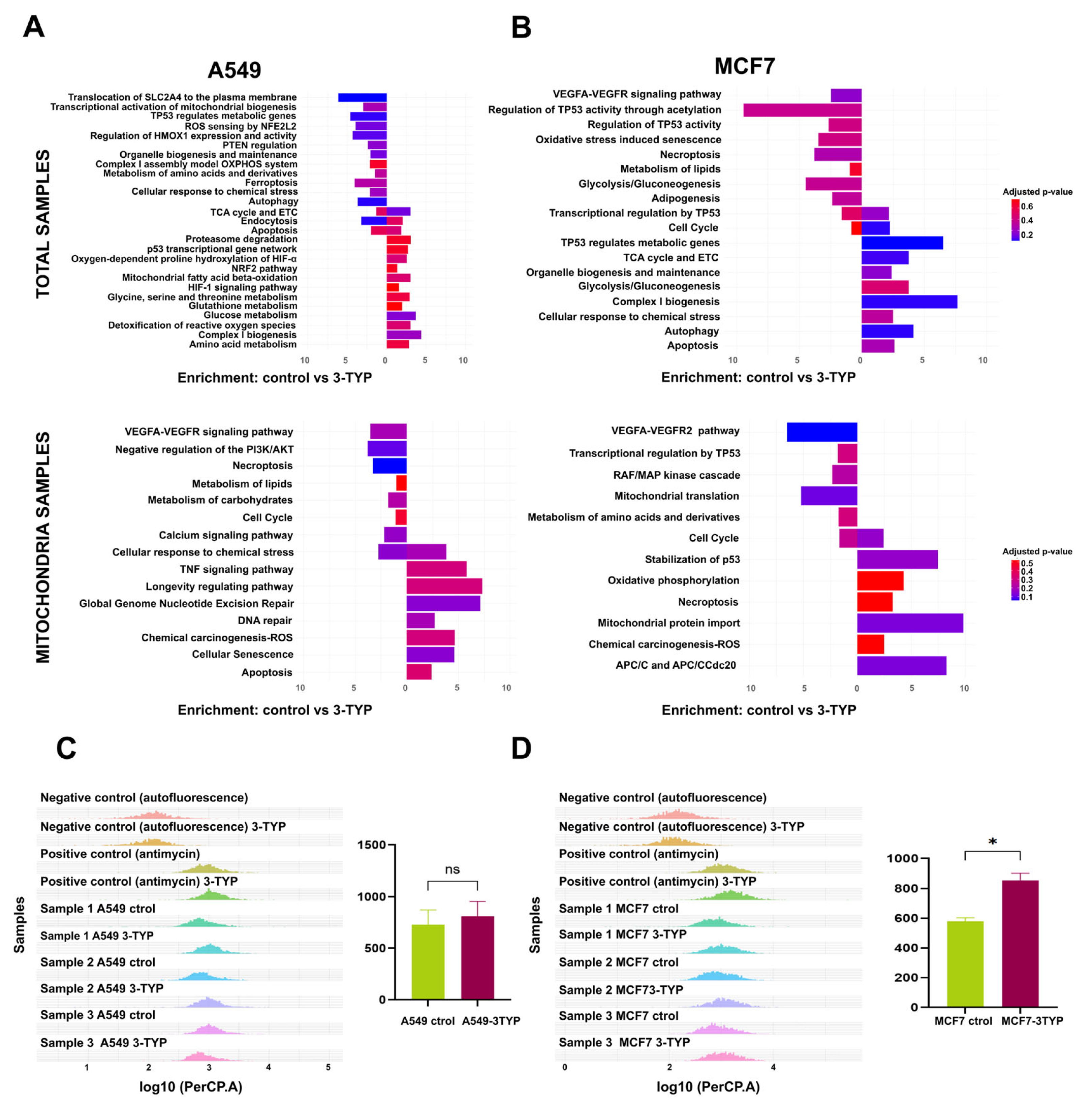
2.3. Inhibiting SIRT3 in A549 Cells May Enhance the Key Pathways That Drive Disease Progression
2.4. Acetylation Patterns Observed in A549 and MCF7 Cell Lines Suggest a Role in Ribosomal Metabolism
2.5. SIRT3 Regulates Acetylation of Metabolic Proteins in A549 and MCF7 Cells, Affecting Cancer Progression
3. Discussion
4. Materials and Methods
4.1. Biological Material
4.2. Determination of Reactive Oxygen Species
4.3. Protein Extraction
4.4. SDS-PAGE (Sodium Dodecyl Sulfate Polyacrylamide Gel Electrophoresis) and Immunoblotting
4.5. Enrichment of Mitochondria
4.6. Chemical Acetylation with NAS-d3
4.7. LC-MS/MS Analysis and Acetylation Stoichiometry Analysis
4.8. Statistical Analysis and Graph Construction in R
5. Conclusions
Supplementary Materials
Author Contributions
Funding
Institutional Review Board Statement
Informed Consent Statement
Data Availability Statement
Acknowledgments
Conflicts of Interest
Abbreviations
| OXPHOS | Oxidative phosphorylation |
| ROS | Reactive oxygen species |
| ETC | Electron transport chain |
| TCA | Tricarboxylic acid cycle |
| EMT | Epithelial–mesenchymal transition |
References
- Memon, A.A.; Vats, S.; Sundquist, J.; Li, Y.; Sundquist, K. Mitochondrial DNA Copy Number: Linking Diabetes and Cancer. Antioxid. Redox Signal. 2022, 37, 1168–1190. [Google Scholar] [CrossRef] [PubMed]
- Gil, J.; Ramírez-Torres, A.; Encarnación-Guevara, S. Lysine acetylation and cancer: A proteomics perspective. J. Proteom. 2017, 150, 297–309. [Google Scholar] [CrossRef] [PubMed]
- Narita, T.; Weinert, B.T.; Choudhary, C. Functions and mechanisms of non-histone protein acetylation. Nat. Rev. Mol. Cell Biol. 2019, 20, 156–174, Erratum in Nat. Rev. Mol. Cell. Biol. 2019, 20, 508.. [Google Scholar] [CrossRef] [PubMed]
- Wagner, G.R.; Payne, R.M. Widespread and enzyme-independent Nε-acetylation and Nε-succinylation of proteins in the chemical conditions of the mitochondrial matrix. J. Biol. Chem. 2013, 288, 29036–29045. [Google Scholar] [CrossRef]
- Lombard, D.B.; Alt, F.W.; Cheng, H.-L.; Bunkenborg, J.; Streeper, R.S.; Mostoslavsky, R.; Kim, J.; Yancopoulos, G.; Valenzuela, D.; Murphy, A.; et al. Mammalian Sir2 homolog SIRT3 regulates global mitochondrial lysine acetylation. Mol. Cell. Biol. 2007, 27, 8807–8814. [Google Scholar] [CrossRef]
- Bharathi, S.S.; Zhang, Y.; Mohsen, A.W.; Uppala, R.; Balasubramani, M.; Schreiber, E.; Uechi, G.; Beck, M.E.; Rardin, M.J.; Vockley, J.; et al. Sirtuin 3 (SIRT3) Protein Regulates Long-chain Acyl-CoA Dehydrogenase by Deacetylating Conserved Lysines Near the Active Site. J. Biol. Chem. 2013, 288, 33837–33847. [Google Scholar] [CrossRef]
- Zhang, Y.; Bharathi, S.S.; Rardin, M.J.; Uppala, R.; Verdin, E.; Gibson, B.W.; Goetzman, E.S. SIRT3 and SIRT5 Regulate the Enzyme Activity and Cardiolipin Binding of Very Long-Chain Acyl-CoA Dehydrogenase. PLoS ONE 2015, 10, e0122297. [Google Scholar] [CrossRef]
- Fan, J.; Shan, C.; Kang, H.B.; Elf, S.; Xie, J.; Tucker, M.; Gu, T.L.; Aguiar, M.; Lonning, S. Tyr Phosphorylation of PDP1 Toggles Recruitment between ACAT1 and SIRT3 to Regulate the Pyruvate Dehydrogenase Complex. Mol. Cell 2014, 53, 534–548. [Google Scholar] [CrossRef]
- Yu, W.; Dittenhafer-Reed, K.E.; Denu, J.M. SIRT3 Protein Deacetylates Isocitrate Dehydrogenase 2 (IDH2) and Regulates Mitochondrial Redox Status. J. Biol. Chem. 2012, 287, 14078–14086. [Google Scholar] [CrossRef]
- Lu, J.; Zhang, H.; Chen, X.; Zou, Y.; Li, J.; Wang, L.; Wu, M.; Zang, J.; Yu, Y.; Zhuang, W.; et al. A small molecule activator of SIRT3 promotes deacetylation and activation of manganese superoxide dismutase. Free. Radic. Biol. Med. 2017, 112, 287–297. [Google Scholar] [CrossRef]
- Wang, S.; Zhang, J.; Deng, X.; Zhao, Y.; Xu, K. Advances in characterization of SIRT3 deacetylation targets in mitochondrial function. Biochimie 2020, 179, 1–13. [Google Scholar] [CrossRef]
- Baeza, J.; Smallegan, M.J.; Denu, J.M. Mechanisms and Dynamics of Protein Acetylation in Mitochondria. Trends Biochem. Sci. 2016, 41, 231–244. [Google Scholar] [CrossRef] [PubMed]
- Chen, Y.; Fu, L.L.; Wen, X.; Wang, X.Y.; Liu, J.; Cheng, Y.; Huang, J. Sirtuin-3 (SIRT3), a therapeutic target with oncogenic and tumor-suppressive function in cancer. Cell Death Dis. 2014, 5, e1047. [Google Scholar] [CrossRef] [PubMed]
- Bray, F.; Laversanne, M.; Sung, H.; Ferlay, J.; Siegel, R.L.; Soerjomataram, I.; Jemal, A. Global cancer statistics 2022: GLOBOCAN estimates of incidence and mortality worldwide for 36 cancers in 185 countries. CA Cancer J. Clin. 2024, 74, 229–263. [Google Scholar] [CrossRef] [PubMed]
- Cao, K.; Chen, Y.; Zhao, S.; Huang, Y.; Liu, T.; Liu, H.; Li, B.; Cui, J.; Cai, J.; Bai, C.; et al. Sirt3 Promoted DNA Damage Repair and Radioresistance Through ATM-Chk2 in Non-small Cell Lung Cancer Cells. J. Cancer 2021, 12, 5464–5472. [Google Scholar] [CrossRef]
- Xiong, Y.; Wang, M.; Zhao, J.; Wang, L.; Li, X.; Zhang, Z.; Jia, L.; Han, Y. SIRT3 is correlated with the malignancy of non-small cell lung cancer. Int. J. Oncol. 2017, 50, 903–910. [Google Scholar] [CrossRef]
- Park, J.S.; Lee, S.; Jeong, A.L.; Han, S.; Ka, H.I.; Lim, J.-S.; Lee, M.S.; Yoon, D.-Y.; Lee, J.-H.; Yang, Y. Hypoxia-induced IL-32β increases glycolysis in breast cancer cells. Cancer Lett. 2015, 356, 800–808. [Google Scholar] [CrossRef]
- Schwab, L.P.; Peacock, D.L.; Majumdar, D.; Ingels, J.F.; Jensen, L.C.; Smith, K.D.; Cushing, R.C.; Seagroves, T.N. Hypoxia-inducible factor 1α promotes primary tumor growth and tumor-initiating cell activity in breast cancer. Breast Cancer Res. 2012, 14, R6. [Google Scholar] [CrossRef]
- Finley, L.W.; Carracedo, A.; Lee, J.; Souza, A.; Egia, A.; Zhang, J.; Teruya-Feldstein, J.; Moreira, P.I.; Cardoso, S.M.; Clish, C.B.; et al. SIRT3 opposes reprogramming of cancer cell metabolism through HIF1α destabilization. Cancer Cell 2011, 19, 416–428. [Google Scholar] [CrossRef]
- Zhang, J.; Xiang, H.; Liu, J.; Chen, Y.; He, R.-R.; Liu, B. Mitochondrial Sirtuin 3: New emerging biological function and therapeutic target. Theranostics 2020, 10, 8315–8342. [Google Scholar] [CrossRef]
- Pinterić, M.; Podgorski, I.I.; Hadžija, M.P.; Filić, V.; Paradžik, M.; Proust, B.L.J.; Dekanić, A.; Ciganek, I.; Pleše, D.; Marčinko, D.; et al. Sirt3 Exerts Its Tumor-Suppressive Role by Increasing p53 and Attenuating Response to Estrogen in MCF-7 Cells. Antioxidants 2020, 9, 294. [Google Scholar] [CrossRef] [PubMed]
- Schrock, M.S.; Stromberg, B.R.; Scarberry, L.; Summers, M.K. APC/C ubiquitin ligase: Functions and mechanisms in tumorigenesis. Semin. Cancer Biol. 2020, 67, 80–91. [Google Scholar] [CrossRef] [PubMed]
- Greil, C.; Engelhardt, M.; Wäsch, R. The Role of the APC/C and Its Coactivators Cdh1 and Cdc20 in Cancer Development and Therapy. Front. Genet. 2022, 13, 941565. [Google Scholar] [CrossRef] [PubMed]
- Chang, W.-C.; Cheng, W.-C.; Cheng, B.-H.; Chen, L.; Ju, L.-J.; Ou, Y.-J.; Jeng, L.-B.; Yang, M.-D.; Hung, Y.-C.; Ma, W.-L. Mitochondrial Acetyl-CoA Synthetase 3 is Biosignature of Gastric Cancer Progression. Cancer Med. 2018, 7, 1240–1252. [Google Scholar] [CrossRef]
- Sui, L.; Sanders, A.; Jiang, W.G.; Ye, L. Deregulated molecules and pathways in the predisposition and dissemination of breast cancer cells to bone. Comput. Struct. Biotechnol. J. 2022, 20, 2745–2758. [Google Scholar] [CrossRef]
- Zhou, L.; Song, Z.; Hu, J.; Liu, L.; Hou, Y.; Zhang, X.; Yang, X.; Chen, K. ACSS3 represses prostate cancer progression through downregulating lipid droplet-associated protein PLIN3. Theranostics 2021, 11, 841–860. [Google Scholar] [CrossRef]
- Chen, Y.-I.; Chang, C.-C.; Hsu, M.-F.; Jeng, Y.-M.; Tien, Y.-W.; Chang, M.-C.; Chang, Y.-T.; Hu, C.-M.; Lee, W.-H. Homophilic ATP1A1 binding induces activin A secretion to promote EMT of tumor cells and myofibroblast activation. Nat. Commun. 2022, 13, 2945. [Google Scholar] [CrossRef]
- Dai, W.; Feng, H.; Lee, D. MCCC2 overexpression predicts poorer prognosis and promotes cell proliferation in colorectal cancer. Exp. Mol. Pathol. 2020, 115, 104428. [Google Scholar] [CrossRef]
- Liu, Y.; Yuan, Z.; Song, C. Methylcrotonoyl-CoA carboxylase 2 overexpression predicts an unfavorable prognosis and promotes cell proliferation in breast cancer. Biomark. Med. 2019, 13, 427–436. [Google Scholar] [CrossRef]
- Xiong, Y.; Wang, L.; Wang, S.; Wang, M.; Zhao, J.; Zhang, Z.; Li, X.; Jia, L.; Han, Y. SIRT3 deacetylates and promotes degradation of P53 in PTEN-defective non-small cell lung cancer. J. Cancer Res. Clin. Oncol. 2018, 144, 189–198. [Google Scholar] [CrossRef]
- Chen, P.-H.; Cai, L.; Huffman, K.; Yang, C.; Kim, J.; Faubert, B.; Boroughs, L.; Ko, B.; Sudderth, J.; McMillan, E.A.; et al. Metabolic Diversity in Human Non-Small Cell Lung Cancer Cells. Mol. Cell 2019, 76, 838–851.e5. [Google Scholar] [CrossRef]
- Hallows, W.C.; Lee, S.; Denu, J.M. Sirtuins deacetylate and activate mammalian acetyl-CoA synthetases. Proc. Natl. Acad. Sci. USA 2006, 103, 10230–10235. [Google Scholar] [CrossRef]
- Yang, X.; Shao, F.; Shi, S.; Feng, X.; Wang, W.; Wang, Y.; Guo, W.; Wang, J.; Gao, S.; Gao, Y.; et al. Prognostic Impact of Metabolism Reprogramming Markers Acetyl-CoA Synthetase 2 Phosphorylation and Ketohexokinase-A Expression in Non-Small-Cell Lung Carcinoma. Front. Oncol. 2019, 9, 1123. [Google Scholar] [CrossRef] [PubMed]
- Giralt, A.; Villarroya, F. SIRT3, a pivotal actor in mitochondrial functions: Metabolism, cell death and aging. Biochem. J. 2012, 444, 1–10. [Google Scholar] [CrossRef] [PubMed]
- Storz, P. Reactive oxygen species in tumor progression. Front. Biosci. 2005, 10, 1881–1896. [Google Scholar] [CrossRef] [PubMed]
- Wolf, A.J.; Reyes, C.N.; Liang, W.; Becker, C.; Shimada, K.; Wheeler, M.L.; Cho, H.C.; Popescu, N.I.; Coggeshall, K.M.; Arditi, M.; et al. Hexokinase Is an Innate Immune Receptor for the Detection of Bacterial Peptidoglycan. Cell 2016, 166, 624–636. [Google Scholar] [CrossRef]
- Moamer, A.; Hachim, I.Y.; Binothman, N.; Wang, N.; Lebrun, J.J.; Ali, S. A role for kinesin-1 subunits KIF5B/KLC1 in regulating epithelial mesenchymal plasticity in breast tumorigenesis. eBioMedicine 2019, 45, 92–107. [Google Scholar] [CrossRef]
- Qiao, L.; Dong, C.; Jia, W.; Ma, B. NAA20 recruits Rin2 and promotes triple-negative breast cancer progression by regulating Rab5A-mediated activation of EGFR signaling. Cell. Signal. 2023, 112, 110922. [Google Scholar] [CrossRef]
- Garcia-Moreno, A.; López-Domínguez, R.; Villatoro-García, J.A.; Ramirez-Mena, A.; Aparicio-Puerta, E.; Hackenberg, M.; Pascual-Montano, A.; Carmona-Saez, P. Functional Enrichment Analysis of Regulatory Elements. Biomedicines 2022, 10, 590. [Google Scholar] [CrossRef]





Disclaimer/Publisher’s Note: The statements, opinions and data contained in all publications are solely those of the individual author(s) and contributor(s) and not of MDPI and/or the editor(s). MDPI and/or the editor(s) disclaim responsibility for any injury to people or property resulting from any ideas, methods, instructions or products referred to in the content. |
© 2026 by the authors. Licensee MDPI, Basel, Switzerland. This article is an open access article distributed under the terms and conditions of the Creative Commons Attribution (CC BY) license.
Share and Cite
Ayala Reyes, M.; Fernández Coto, D.L.; Alonso Bastida, R.; Marko-Varga, G.; Gil, J.; Encarnación-Guevara, S. A Proteomic Study of the Dual Oncogenic and Tumor-Suppressive Roles of SIRT3 in Lung and Breast Cancer Cell Lines. Int. J. Mol. Sci. 2026, 27, 1325. https://doi.org/10.3390/ijms27031325
Ayala Reyes M, Fernández Coto DL, Alonso Bastida R, Marko-Varga G, Gil J, Encarnación-Guevara S. A Proteomic Study of the Dual Oncogenic and Tumor-Suppressive Roles of SIRT3 in Lung and Breast Cancer Cell Lines. International Journal of Molecular Sciences. 2026; 27(3):1325. https://doi.org/10.3390/ijms27031325
Chicago/Turabian StyleAyala Reyes, Marisol, Diana Lashidua Fernández Coto, Ramiro Alonso Bastida, György Marko-Varga, Jeovanis Gil, and Sergio Encarnación-Guevara. 2026. "A Proteomic Study of the Dual Oncogenic and Tumor-Suppressive Roles of SIRT3 in Lung and Breast Cancer Cell Lines" International Journal of Molecular Sciences 27, no. 3: 1325. https://doi.org/10.3390/ijms27031325
APA StyleAyala Reyes, M., Fernández Coto, D. L., Alonso Bastida, R., Marko-Varga, G., Gil, J., & Encarnación-Guevara, S. (2026). A Proteomic Study of the Dual Oncogenic and Tumor-Suppressive Roles of SIRT3 in Lung and Breast Cancer Cell Lines. International Journal of Molecular Sciences, 27(3), 1325. https://doi.org/10.3390/ijms27031325

