Dynamic Transcriptome Profiling Reveals Key Regulatory Networks Underlying Curd Development in Cauliflower (Brassica oleracea L. botrytis)
Abstract
1. Introduction
2. Results
2.1. Statistics and Quality Analysis of Transcriptome Sequencing Data
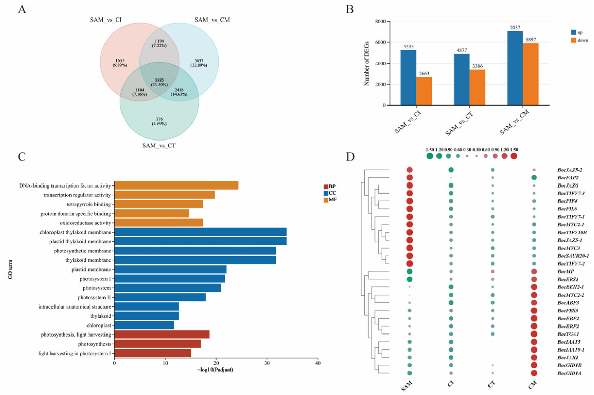
2.2. Identification of Differentially Expressed Genes (DEGs) Between SAM and Three Stages of Curd Development
2.3. DEGs Between CB (Start of Flowering) and Three Stages of Curd Development (CI, CT and CM)
2.4. DEGs Related to curd_vs_peduncle
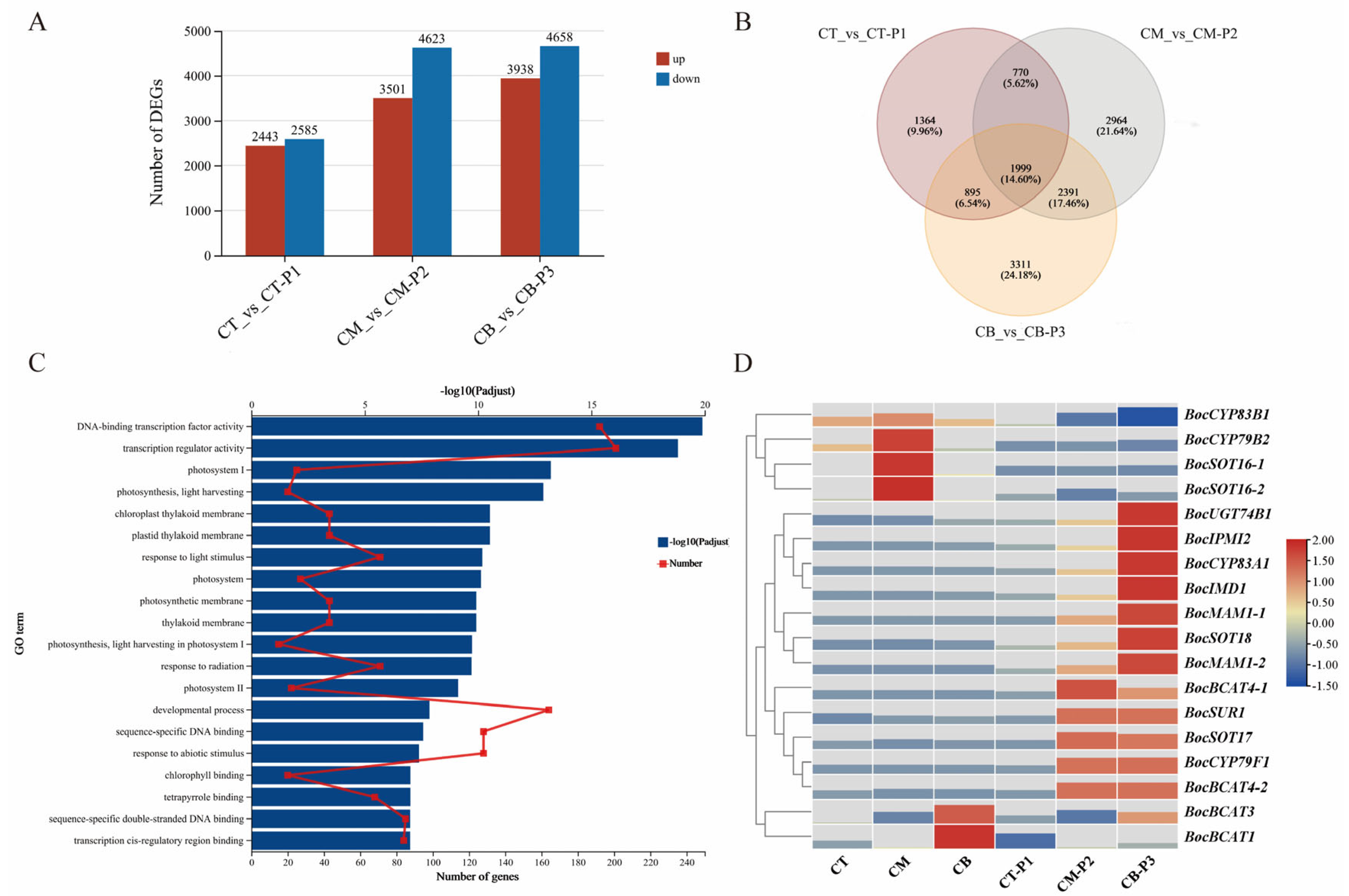
2.5. DEGs Related to Peduncle Development
2.6. Validation of Curd and Peduncle Development-Related DEGs by qRT-PCR Analysis
2.7. Subcellular Localization, Protein Structure and Regulatory Network Analysis of BocAP1, BocFUL, and BocSEP2
3. Discussion
4. Materials and Methods
4.1. Experimental Material
4.2. Library Construction and Sequencing
4.3. Quality Control and Read Mapping
4.4. RNA-Seq Data Analysis
4.5. Real-Time Quantitative PCR Analysis
4.6. Subcellular Localization and Protein Structure Prediction
4.7. Prediction of Transcription Factor Target Genes and Construction of Regulatory Networks
5. Conclusions
Supplementary Materials
Author Contributions
Funding
Institutional Review Board Statement
Informed Consent Statement
Data Availability Statement
Conflicts of Interest
References
- Sheng, X.; Cai, S.; Shen, Y.; Yu, H.; Wang, J.; Qiao, S.; Lin, F.; Gu, H. QTL Analysis and Fine Mapping of a Major QTL and Identification of Candidate Genes Controlling Curd Setting Height in Cauliflower. Veg. Res. 2024, 4, e008. [Google Scholar] [CrossRef]
- Fernie, A.R.; Bulut, M. How Cauliflower Got Its Curd. Nat. Genet. 2024, 56, 1042–1044. [Google Scholar] [CrossRef] [PubMed]
- Connolly, E.L.; Sim, M.; Travica, N.; Marx, W.; Beasy, G.; Lynch, G.S.; Bondonno, C.P.; Lewis, J.R.; Hodgson, J.M.; Blekkenhorst, L.C. Glucosinolates from Cruciferous Vegetables and Their Potential Role in Chronic Disease: Investigating the Preclinical and Clinical Evidence. Front. Pharmacol. 2021, 12, 767975. [Google Scholar] [CrossRef] [PubMed]
- Zhou, T.; Zhou, M.; Tong, C.; Zhuo, M. Cauliflower Bioactive Compound Sulforaphane Inhibits Breast Cancer Development by Suppressing NF-κB /MMP-9 Signaling Pathway Expression. Cell. Mol. Biol. 2022, 68, 134–143. [Google Scholar] [CrossRef] [PubMed]
- Cao, W.; Cao, B.; Wang, X.; Bai, J.; Xu, Y.-Z.; Zhao, J.; Li, X.; He, Y.; Hu, S. Alternatively Spliced BobCAL Transcripts Alter Curd Morphotypes in a Collection of Chinese Cauliflower Accessions. Hortic. Res. 2020, 7, 160. [Google Scholar] [CrossRef]
- Azpeitia, E.; Tichtinsky, G.; Le Masson, M.; Serrano-Mislata, A.; Lucas, J.; Gregis, V.; Gimenez, C.; Prunet, N.; Farcot, E.; Kater, M.M.; et al. Cauliflower Fractal Forms Arise from Perturbations of Floral Gene Networks. Science 2021, 373, 192–197, Erratum in: Science 2021, 374, eabn5313. [Google Scholar] [CrossRef]
- Guo, N.; Wang, S.; Gao, L.; Liu, Y.; Wang, X.; Lai, E.; Duan, M.; Wang, G.; Li, J.; Yang, M.; et al. Genome Sequencing Sheds Light on the Contribution of Structural Variants to Brassica Oleracea Diversification. BMC Biol. 2021, 19, 93. [Google Scholar] [CrossRef]
- Zhao, Z.; Sheng, X.; Yu, H.; Wang, J.; Shen, Y.; Gu, H. Identification of QTLs Associated with Curd Architecture in Cauliflower. BMC Plant Biol. 2020, 20, 177. [Google Scholar] [CrossRef]
- Chen, R.; Chen, K.; Yao, X.; Zhang, X.; Yang, Y.; Su, X.; Lyu, M.; Wang, Q.; Zhang, G.; Wang, M.; et al. Genomic Analyses Reveal the Stepwise Domestication and Genetic Mechanism of Curd Biogenesis in Cauliflower. Nat. Genet. 2024, 56, 1235–1244. [Google Scholar] [CrossRef]
- Sadik, S. Morphology of the Curd of Cauliflower. Am. J. Bot. 1962, 49, 290–297. [Google Scholar] [CrossRef]
- Kie, M. Explaining Curd and Spear Geometry in Broccoli, Cauliflower and “Romanesco”: Quantitative Variation in Activity of Primary Meristems. Planta 1998, 206, 34–43. [Google Scholar] [CrossRef]
- Yang, Y.; Guo, Y.; Wang, J.; Cheng, W.; Lyu, M.; Wang, Q.; Wu, J.; Hua, M.; Zhang, W.; Sun, D.; et al. Genome-Wide Association Study and Selective Sweep Analysis Uncover Candidate Genes Controlling Curd Branch Length in Cauliflower. Theor. Appl. Genet. 2024, 137, 209. [Google Scholar] [CrossRef] [PubMed]
- Khalid, M.; Ali, Z.; Tahir, M.; Ghaffar, A.; Ahmad, J. Genetic Effects of GA-Responsive Dwarfing Gene Rht13 on Plant Height, Peduncle Length, Internodal Length and Grain Yield of Wheat under Drought Stress. Genes 2023, 14, 699. [Google Scholar] [CrossRef] [PubMed]
- Kong, X.; Wang, F.; Wang, Z.; Gao, X.; Geng, S.; Deng, Z.; Zhang, S.; Fu, M.; Cui, D.; Liu, S.; et al. Grain Yield Improvement by Genome Editing of TaARF12 That Decoupled Peduncle and Rachis Development Trajectories via Differential Regulation of Gibberellin Signalling in Wheat. Plant Biotechnol. J. 2023, 21, 1990–2001. [Google Scholar] [CrossRef]
- Kumar, L.; Futschik, M.E. Mfuzz: A Software Package for Soft Clustering of Microarray Data. Bioinformation 2007, 2, 5–7. [Google Scholar] [CrossRef]
- Wickham, H. Ggplot2: Elegant Graphics for Data Analysis; Springer: New York, NY, USA, 2009; ISBN 978-0-387-98140-6. [Google Scholar]
- Li, M.; Xie, F.; Li, J.; Sun, B.; Luo, Y.; Zhang, Y.; Chen, Q.; Wang, Y.; Zhang, F.; Zhang, Y.; et al. Tumorous Stem Development of Brassica Juncea: A Complex Regulatory Network of Stem Formation and Identification of Key Genes in Glucosinolate Biosynthesis. Plants 2020, 9, 1006. [Google Scholar] [CrossRef]
- Zhu, Y.; Liu, C.; Zhao, M.; Duan, Y.; Xie, J.; Wang, C. Transcriptome Profiling Reveals Key Regulatory Factors and Metabolic Pathways Associated with Curd Formation and Development in Broccoli. Front. Plant Sci. 2024, 15, 1418319. [Google Scholar] [CrossRef]
- Lin, C.; Chen, K.; Chen, H.; Lee, H.; Hsieh, C. Curd Initiation and Transformation in Tropical Cauliflower Cultivars under Different Temperature Treatments. Hortscience 2019, 54, 1351–1356. [Google Scholar] [CrossRef]
- Yadav, D.; Zemach, H.; Belausov, E.; Charuvi, D. Initial Proplastid-to-Chloroplast Differentiation in the Developing Vegetative Shoot Apical Meristem of Arabidopsis. Biochem. Biophys. Res. Commun. 2019, 519, 391–395. [Google Scholar] [CrossRef]
- Lu, Y. Identification and Roles of Photosystem II Assembly, Stability, and Repair Factors in Arabidopsis. Front. Plant Sci. 2016, 7, 168. [Google Scholar] [CrossRef]
- Ishida, M.; Hara, M.; Fukino, N.; Kakizaki, T.; Morimitsu, Y. Glucosinolate Metabolism, Functionality and Breeding for the Improvement of Brassicaceae Vegetables. Breed. Sci. 2014, 64, 48–59. [Google Scholar] [CrossRef]
- Farquharson, K.L. A Plastidic Transporter Involved in Aliphatic Glucosinolate Biosynthesis. Plant Cell 2009, 21, 1622. [Google Scholar] [CrossRef] [PubMed]
- Crocoll, C.; Mirza, N.; Reichelt, M.; Gershenzon, J.; Halkier, B.A. Optimization of Engineered Production of the Glucoraphanin Precursor Dihomomethionine in Nicotiana benthamiana. Front. Bioeng. Biotechnol. 2016, 4, 14. [Google Scholar] [CrossRef] [PubMed]
- Stals, H.; Casteels, P.; Van Montagu, M.; Inzé, D. Regulation of Cyclin-Dependent Kinases in Arabidopsis thaliana. In The Plant Cell Cycle; Inzé, D., Ed.; Springer: Dordrecht, The Netherlands, 2000; pp. 39–49. ISBN 978-94-010-3798-3. [Google Scholar]
- Wang, F.; Wang, W.; Liu, Z. Cyclin a Participates in the TSO1-MYB3R1 Regulatory Module to Maintain Shoot Meristem Size and Fertility in Arabidopsis. Development 2023, 150, dev201405. [Google Scholar] [CrossRef] [PubMed]
- Seo, P.J.; Ryu, J.; Kang, S.K.; Park, C. Modulation of Sugar Metabolism by an INDETERMINATE DOMAIN Transcription Factor Contributes to Photoperiodic Flowering in Arabidopsis. Plant J. 2011, 65, 418–429. [Google Scholar] [CrossRef]
- Sharma, B.; Meaders, C.; Wolfe, D.; Holappa, L.; Walcher-Chevillet, C.; Kramer, E.M. Homologs of LEAFY and UNUSUAL FLORAL ORGANS Promote the Transition from Inflorescence to Floral Meristem Identity in the Cymose Aquilegia coerulea. Front. Plant Sci. 2019, 10, 1218. [Google Scholar] [CrossRef]
- Moghaddam, M.R.B.; Ende, W.V.D. Sugars, the Clock and Transition to Flowering. Front. Plant Sci. 2013, 4, 22. [Google Scholar] [CrossRef]
- Lee, J.-H.; Park, C.-M. Integration of Photoperiod and Cold Temperature Signals into Flowering Genetic Pathways in Arabidopsis. Plant Signal. Behav. 2015, 10, e1089373. [Google Scholar] [CrossRef]
- Andrés, F.; Kinoshita, A.; Kalluri, N.; Fernández, V.; Falavigna, V.S.; Cruz, T.M.D.; Jang, S.; Chiba, Y.; Seo, M.; Mettler-Altmann, T.; et al. The Sugar Transporter SWEET10 Acts Downstream of FLOWERING LOCUS T during Floral Transition of Arabidopsis Thaliana. BMC Plant Biol. 2020, 20, 53. [Google Scholar] [CrossRef]
- Dinh, T.T.; Girke, T.; Liu, X.; Yant, L.; Schmid, M.; Chen, X. The Floral Homeotic Protein APETALA2 Recognizes and Acts through an AT-Rich Sequence Element. Development 2012, 139, 1978–1986. [Google Scholar] [CrossRef]
- Theißen, G.; Melzer, R.; Rümpler, F. MADS-Domain Transcription Factors and the Floral Quartet Model of Flower Development: Linking Plant Development and Evolution. Development 2016, 143, 3259–3271. [Google Scholar] [CrossRef] [PubMed]
- Jetha, K.; Theißen, G.; Melzer, R. Arabidopsis SEPALLATA Proteins Differ in Cooperative DNA-Binding during the Formation of Floral Quartet-like Complexes. Nucleic Acids Res. 2014, 42, 10927–10942. [Google Scholar] [CrossRef] [PubMed]
- Alvarez-Buylla, E.R.; Benítez, M.; Corvera-Poiré, A.; Chaos Cador, Á.; De Folter, S.; Gamboa De Buen, A.; Garay-Arroyo, A.; García-Ponce, B.; Jaimes-Miranda, F.; Pérez-Ruiz, R.V.; et al. Flower Development. Arab. Book 2010, 8, e0127. [Google Scholar] [CrossRef] [PubMed]
- Kou, E.; Huang, X.; Zhu, Y.; Su, W.; Liu, H.; Sun, G.; Chen, R.; Hao, Y.; Song, S. Crosstalk between Auxin and Gibberellin during Stalk Elongation in Flowering Chinese Cabbage. Sci. Rep. 2021, 11, 3976. [Google Scholar] [CrossRef]
- Wasternack, C.; Hause, B. Jasmonates: Biosynthesis, Perception, Signal Transduction and Action in Plant Stress Response, Growth and Development. An Update to the 2007 Review in Annals of Botany. Ann. Bot. 2013, 111, 1021–1058. [Google Scholar] [CrossRef]
- Yu, X.; Li, L.; Zola, J.; Aluru, M.; Ye, H.; Foudree, A.; Guo, H.; Anderson, S.; Aluru, S.; Liu, P.; et al. A Brassinosteroid Transcriptional Network Revealed by Genome-wide Identification of BESI Target Genes in Arabidopsis thaliana. Plant J. 2011, 65, 634–646. [Google Scholar] [CrossRef]
- Chen, S.; Zhou, Y.; Chen, Y.; Gu, J. Fastp: An Ultra-Fast All-in-One FASTQ Preprocessor. Bioinformatics 2018, 34, i884–i890. [Google Scholar] [CrossRef]
- Kim, D.; Langmead, B.; Salzberg, S.L. HISAT: A Fast Spliced Aligner with Low Memory Requirements. Nat. Methods 2015, 12, 357–360. [Google Scholar] [CrossRef]
- Pertea, M.; Pertea, G.M.; Antonescu, C.M.; Chang, T.-C.; Mendell, J.T.; Salzberg, S.L. StringTie Enables Improved Reconstruction of a Transcriptome from RNA-Seq Reads. Nat. Biotechnol. 2015, 33, 290–295. [Google Scholar] [CrossRef]
- Livak, K.J.; Schmittgen, T.D. Analysis of Relative Gene Expression Data Using Real-Time Quantitative PCR and the 2−ΔΔCT Method. Methods 2001, 25, 402–408. [Google Scholar] [CrossRef]










| Sample | Raw Reads (M) | Clean Reads (M) | Clean Bases (Gb) | Q20 (%) | Q30 (%) | Clean Reads Ratio (%) | Total Mapped (%) | Uniquely Mapped (%) |
|---|---|---|---|---|---|---|---|---|
| SAM_1 | 44.76 | 43.90 | 65.61 | 96.80 | 90.86 | 98.08 | 91.44 | 88.69 |
| SAM_2 | 45.08 | 44.25 | 66.00 | 97.01 | 91.37 | 98.14 | 91.68 | 89.00 |
| SAM_3 | 44.79 | 43.87 | 65.47 | 96.79 | 90.78 | 97.95 | 91.35 | 88.73 |
| CI_1 | 124.27 | 121.51 | 181.68 | 96.81 | 90.79 | 97.78 | 91.69 | 88.77 |
| CI_2 | 47.92 | 46.91 | 70.17 | 96.32 | 89.56 | 97.90 | 90.85 | 88.21 |
| CI_3 | 47.90 | 46.89 | 70.07 | 96.46 | 89.97 | 97.88 | 91.33 | 88.72 |
| CT_1 | 41.51 | 40.66 | 60.71 | 96.94 | 91.12 | 97.95 | 91.73 | 89.05 |
| CT_2 | 45.70 | 44.85 | 66.93 | 96.83 | 90.86 | 98.13 | 91.60 | 88.92 |
| CT_3 | 43.46 | 42.59 | 63.47 | 96.95 | 91.17 | 98.00 | 91.83 | 89.14 |
| CM_1 | 42.11 | 41.25 | 61.56 | 96.95 | 91.15 | 97.96 | 92.07 | 89.31 |
| CM_2 | 45.57 | 44.71 | 66.73 | 96.87 | 90.98 | 98.12 | 91.92 | 89.16 |
| CM_3 | 45.19 | 44.39 | 66.21 | 96.90 | 91.05 | 98.23 | 91.81 | 89.08 |
| CB_1 | 41.34 | 40.53 | 60.56 | 96.96 | 91.17 | 98.05 | 91.50 | 88.67 |
| CB_2 | 44.96 | 43.76 | 64.66 | 96.95 | 91.18 | 97.33 | 92.08 | 89.30 |
| CB_3 | 45.70 | 44.49 | 65.80 | 97.02 | 91.34 | 97.36 | 92.03 | 89.20 |
| CT-P1_1 | 47.35 | 46.10 | 68.16 | 97.03 | 91.37 | 97.37 | 92.12 | 89.50 |
| CT-P1_2 | 44.88 | 43.84 | 64.45 | 97.12 | 91.60 | 97.67 | 92.24 | 89.68 |
| CT-P1_3 | 47.48 | 46.03 | 67.47 | 97.13 | 91.67 | 96.95 | 92.21 | 89.85 |
| CM-P2_1 | 48.34 | 46.60 | 68.26 | 97.12 | 91.65 | 96.41 | 91.93 | 89.34 |
| CM-P2_2 | 50.62 | 49.21 | 72.28 | 97.18 | 91.77 | 97.21 | 92.28 | 89.73 |
| CM-P2_3 | 42.03 | 41.01 | 60.88 | 97.12 | 91.59 | 97.58 | 92.60 | 90.00 |
| CB-P3_1 | 52.24 | 50.66 | 74.66 | 97.20 | 91.82 | 96.98 | 92.56 | 90.00 |
| CB-P3_2 | 49.87 | 48.61 | 71.15 | 97.20 | 91.81 | 97.48 | 92.84 | 90.41 |
| CB-P3_3 | 50.65 | 49.36 | 72.26 | 97.21 | 91.84 | 97.46 | 92.49 | 90.05 |
Disclaimer/Publisher’s Note: The statements, opinions and data contained in all publications are solely those of the individual author(s) and contributor(s) and not of MDPI and/or the editor(s). MDPI and/or the editor(s) disclaim responsibility for any injury to people or property resulting from any ideas, methods, instructions or products referred to in the content. |
© 2026 by the authors. Licensee MDPI, Basel, Switzerland. This article is an open access article distributed under the terms and conditions of the Creative Commons Attribution (CC BY) license.
Share and Cite
Qiao, S.; Sheng, X.; Song, M.; Yu, H.; Wang, J.; Shen, Y.; Du, S.; Li, J.; Sun, L.; Gu, H. Dynamic Transcriptome Profiling Reveals Key Regulatory Networks Underlying Curd Development in Cauliflower (Brassica oleracea L. botrytis). Int. J. Mol. Sci. 2026, 27, 1308. https://doi.org/10.3390/ijms27031308
Qiao S, Sheng X, Song M, Yu H, Wang J, Shen Y, Du S, Li J, Sun L, Gu H. Dynamic Transcriptome Profiling Reveals Key Regulatory Networks Underlying Curd Development in Cauliflower (Brassica oleracea L. botrytis). International Journal of Molecular Sciences. 2026; 27(3):1308. https://doi.org/10.3390/ijms27031308
Chicago/Turabian StyleQiao, Shuting, Xiaoguang Sheng, Mengfei Song, Huifang Yu, Jiansheng Wang, Yusen Shen, Sifan Du, Jiaojiao Li, Liang Sun, and Honghui Gu. 2026. "Dynamic Transcriptome Profiling Reveals Key Regulatory Networks Underlying Curd Development in Cauliflower (Brassica oleracea L. botrytis)" International Journal of Molecular Sciences 27, no. 3: 1308. https://doi.org/10.3390/ijms27031308
APA StyleQiao, S., Sheng, X., Song, M., Yu, H., Wang, J., Shen, Y., Du, S., Li, J., Sun, L., & Gu, H. (2026). Dynamic Transcriptome Profiling Reveals Key Regulatory Networks Underlying Curd Development in Cauliflower (Brassica oleracea L. botrytis). International Journal of Molecular Sciences, 27(3), 1308. https://doi.org/10.3390/ijms27031308

