A Single-Cell Transcriptomic Atlas of Epithelial Cell Heterogeneity During the Crown-to-Root Transition in the Mouse Molar
Abstract
1. Introduction
2. Results
2.1. Pan-Tissue Single-Cell Atlas of the Developing Mouse Molar at P3.5 and P7.5
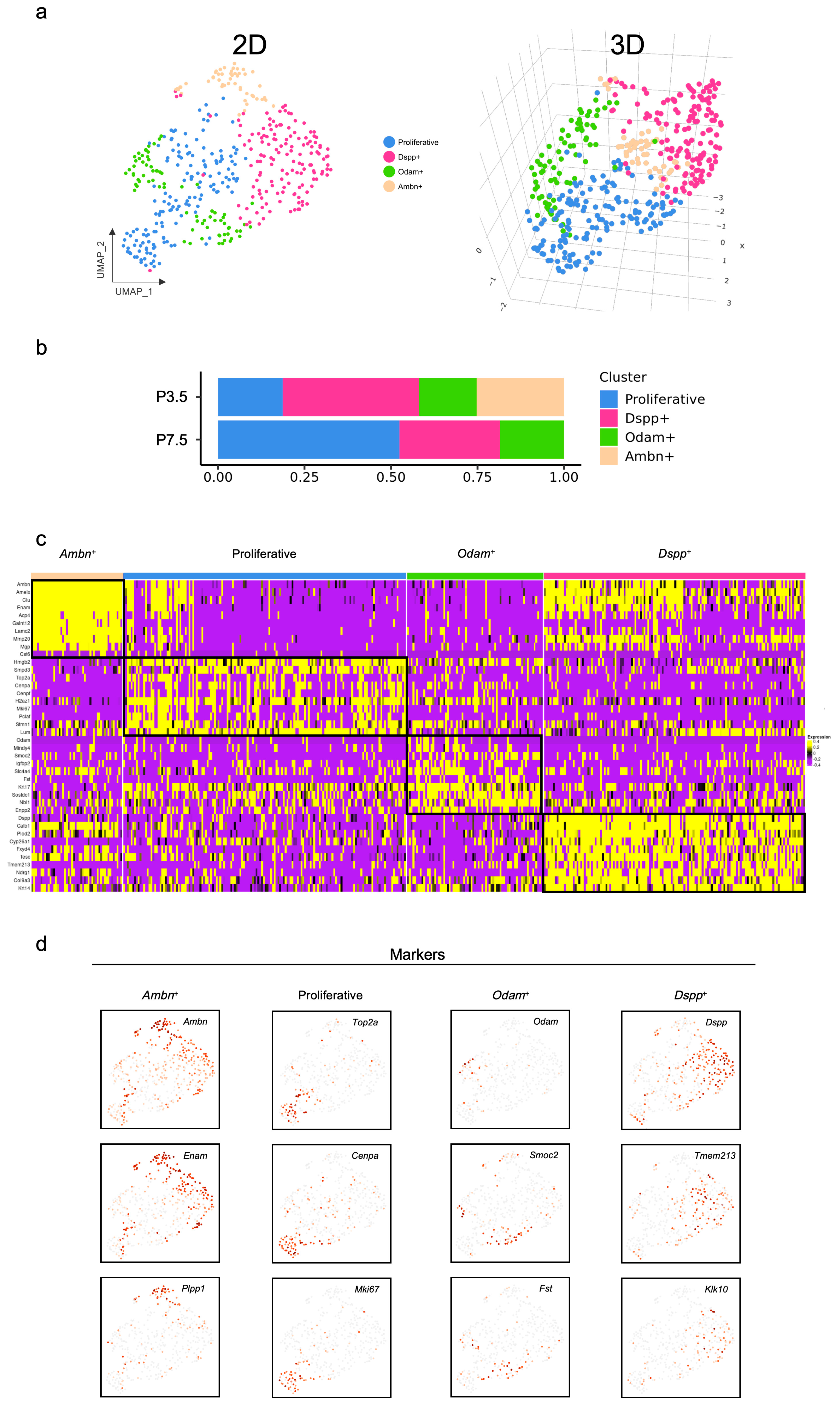
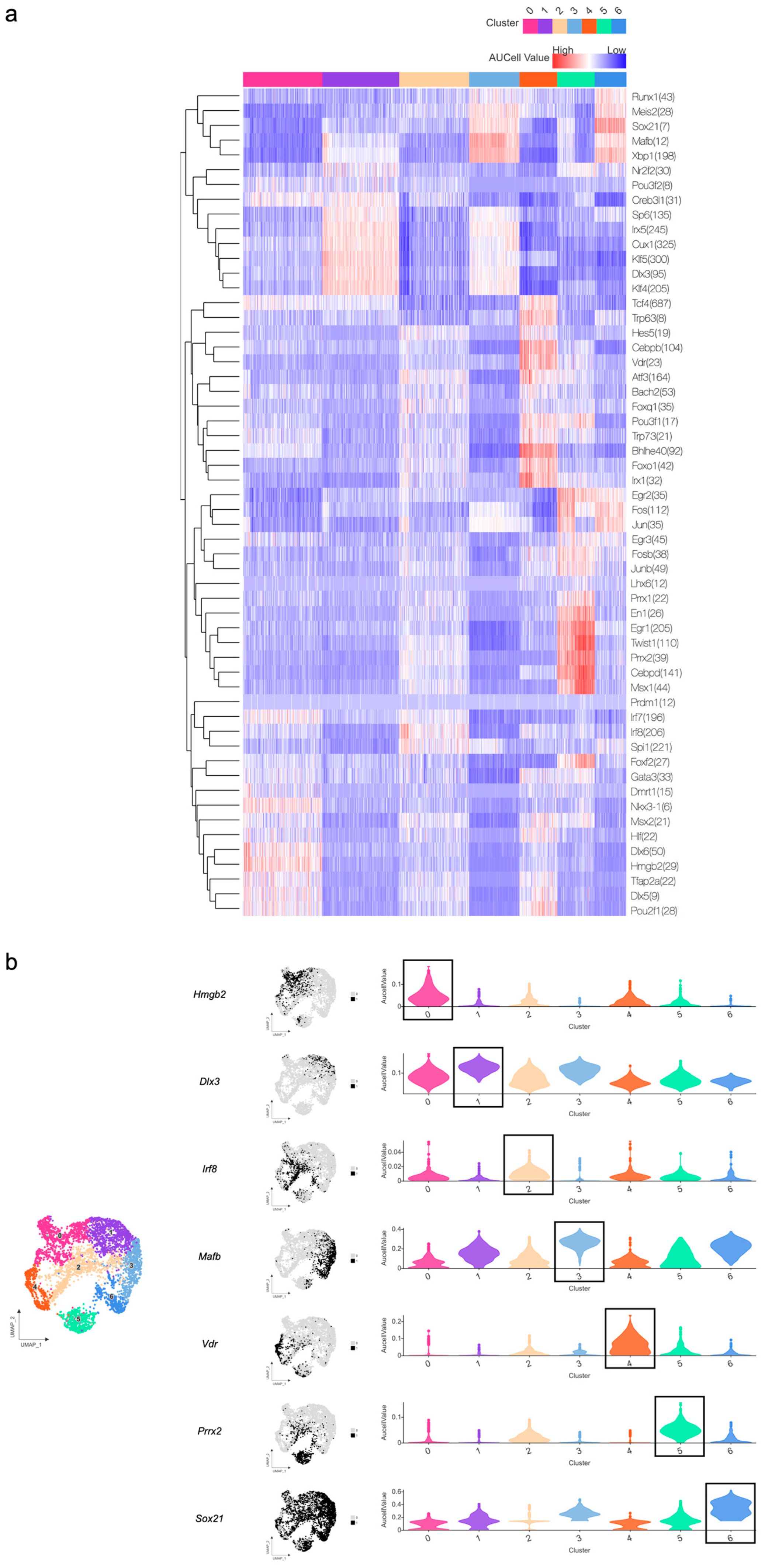
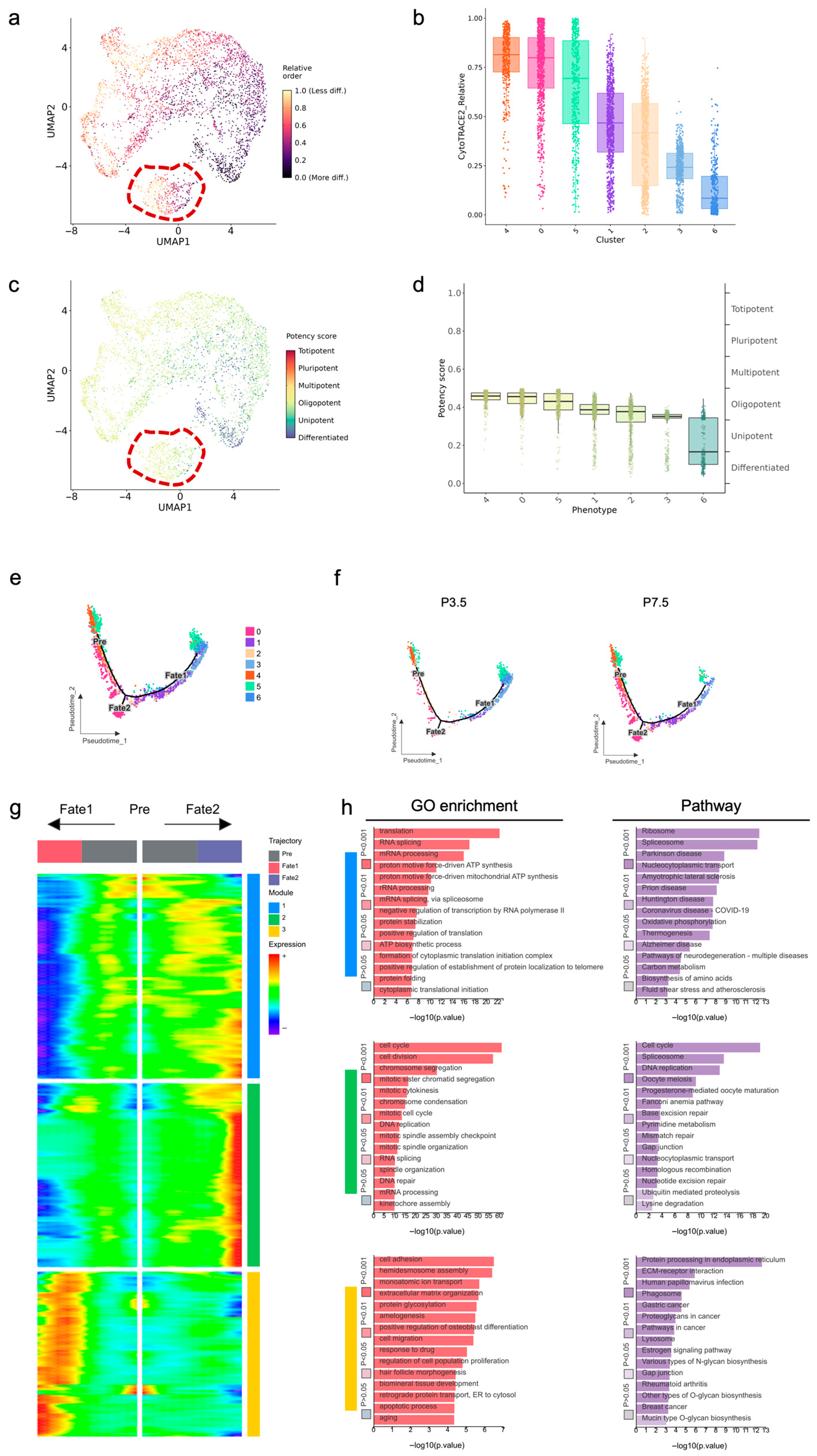
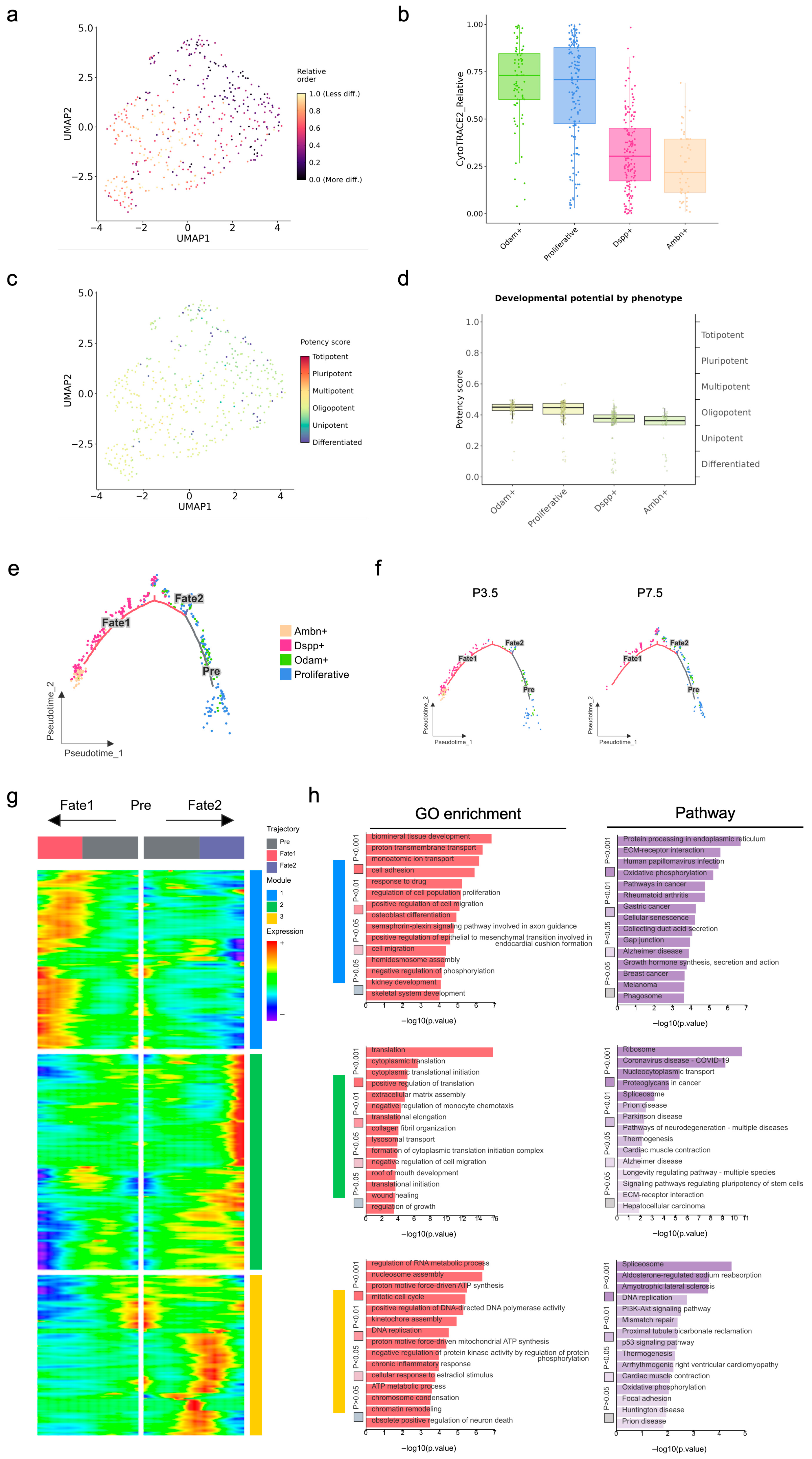
2.2. Cellular Heterogeneity and Lineage Dynamics Within the Dental Epithelium
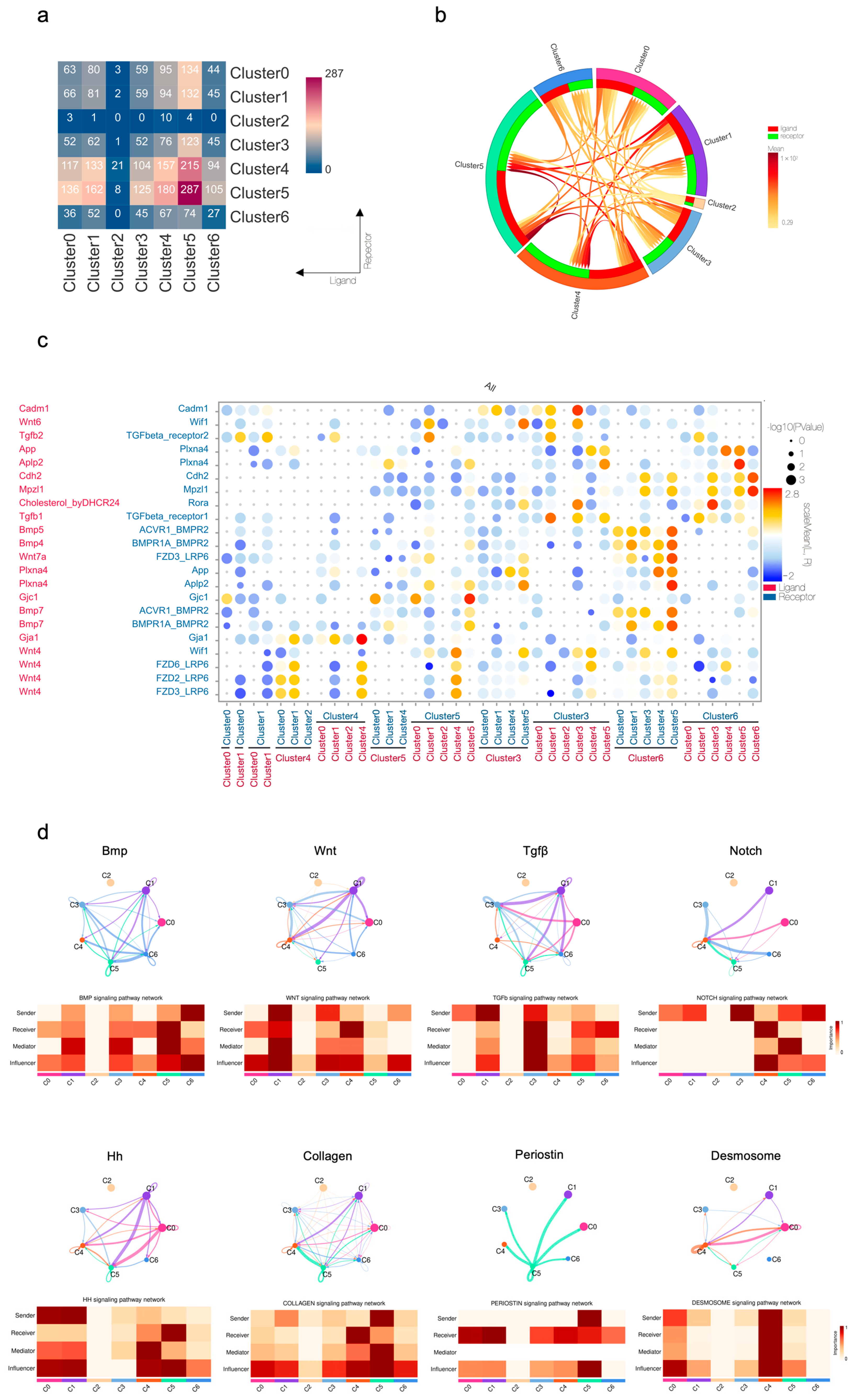
2.3. Characterization of a Distinct ECM-Associated Epithelial Subpopulation
3. Discussion
3.1. Deconstructing Dental Epithelium: A Heterogeneous Orchestrator
3.2. The ECM-Associated Epithelium: An Active Architect of the Microenvironment
3.3. Transcriptional Drivers of Fate and Function
3.4. Advances from the Human Counterpart
3.5. Future Perspectives
4. Materials and Methods
4.1. Data Sources
4.2. Computational Environment and Reproducibility
4.3. Data Preprocessing, Integration, and Clustering
4.4. Differential Expression and Functional Enrichment Analysis
4.5. Cell–Cell Communication Analysis
4.6. Potency Analysis and Developmental Trajectory
4.7. Transcription Factor Regulatory Network Analysis
4.8. Immunofluorescence Validation of scRNA-Seq Clusters
5. Conclusions
Author Contributions
Funding
Institutional Review Board Statement
Informed Consent Statement
Data Availability Statement
Conflicts of Interest
References
- Li, J.; Parada, C.; Chai, Y. Cellular and molecular mechanisms of tooth root development. Development 2017, 144, 374–384. [Google Scholar] [CrossRef]
- Chen, Q.; Liu, Z.; Zhou, B.; Liang, C.; Chen, Y.; Tian, W.; Chen, T. SMAD7 regulates the canonical Wnt signaling through TGF-beta cascade crosstalk and SMAD7/beta-CATENIN transcription factor complex formation during tooth regeneration. Int. J. Oral Sci. 2026, 18, 2. [Google Scholar] [CrossRef]
- Balic, A.; Thesleff, I. Tissue Interactions Regulating Tooth Development and Renewal. Curr. Top. Dev. Biol. 2015, 115, 86–157. [Google Scholar] [CrossRef]
- Yuan, Y.; Chai, Y. Regulatory mechanisms of jaw bone and tooth development. Curr. Top. Dev. Biol. 2019, 133, 91–118. [Google Scholar] [CrossRef]
- Wang, J.; Yu, M.; Liu, Y.; Han, D. Three-dimensional visualization of Hertwig’s epithelial root sheath during tooth root development with the miniTESOS tissue clearing method. Am. J. Transl. Res. 2024, 16, 4403–4421. [Google Scholar] [CrossRef]
- Ten Cate, A.R. The role of epithelium in the development, structure and function of the tissues of tooth support. Oral Dis. 1996, 2, 55–62. [Google Scholar] [CrossRef]
- Luan, X.; Ito, Y.; Diekwisch, T.G.H. Evolution and development of Hertwig’s epithelial root sheath. Dev. Dyn. Off. Publ. Am. Assoc. Anat. 2006, 235, 80–1167. [Google Scholar] [CrossRef] [PubMed]
- Yamamoto, H.; Cho, S.; Kim, E.; Kim, J.; Fujiwara, N.; Jung, H. Developmental properties of the Hertwig’s epithelial root sheath in mice. J. Dent. Res. 2004, 83, 92–688. [Google Scholar] [CrossRef] [PubMed]
- Huang, X.; Bringas, P.J.; Slavkin, H.C.; Chai, Y. Fate of HERS during tooth root development. Dev. Biol. 2009, 334, 22–30. [Google Scholar] [CrossRef] [PubMed]
- Yang, S.; Choi, H.; Kim, T.; Jeong, J.; Liu, Y.; Harada, H.; Cho, E. Cell dynamics in Hertwig’s epithelial root sheath are regulated by beta-catenin activity during tooth root development. J. Cell. Physiol. 2021, 236, 5387–5398. [Google Scholar] [CrossRef]
- Liu, C.; Guo, H.; Shi, C.; Sun, H. BMP signaling in the development and regeneration of tooth roots: From mechanisms to applications. Front. Cell Dev. Biol. 2023, 11, 1272201. [Google Scholar] [CrossRef]
- Rao, P.; Jing, J.; Fan, Y.; Zhou, C. Spatiotemporal cellular dynamics and molecular regulation of tooth root ontogeny. Int. J. Oral Sci. 2023, 15, 50. [Google Scholar] [CrossRef]
- Sun, K.; Yu, M.; Wang, J.; Zhao, H.; Liu, H.; Feng, H.; Liu, Y.; Han, D. A Wnt10a-Notch signaling axis controls Hertwig’s epithelial root sheath cell behaviors during root furcation patterning. Int. J. Oral Sci. 2024, 16, 25. [Google Scholar] [CrossRef] [PubMed]
- Jeong, J.; Kim, T.; Choi, H.; Cho, E. Impaired breakdown of Herwig’s epithelial root sheath disturbs tooth root development. Dev. Dyn. Off. Publ. Am. Assoc. Anat. 2024, 253, 423–434. [Google Scholar] [CrossRef]
- Zheng, X.; Huang, H.; Zhou, Z.; Guo, W.; Yang, G.; Chen, Z.; Chen, D.; Chen, Y.; Yuan, G. Axin1 regulates tooth root development by inhibiting AKT1-mTORC1 activation and Shh translation in Hertwig’s epithelial root sheath. Development 2024, 151, dev202899. [Google Scholar] [CrossRef]
- Jeong, J.K.; Choi, H.; Kim, T.H.; Adasooriya, D.; Cho, S.W.; Cho, E.S. Notum Regulates Tooth Root Morphogenesis by Modulating Wnt Signaling. J. Dent. Res. 2025, 220345251383829, online ahead of print. [Google Scholar] [CrossRef] [PubMed]
- Zhang, S.; Li, X.; Wang, S.; Yang, Y.; Guo, W.; Chen, G.; Tian, W. Immortalized Hertwig’s epithelial root sheath cell line works as model for epithelial-mesenchymal interaction during tooth root formation. J. Cell. Physiol. 2020, 235, 2698–2709, Erratum in J. Cell Physiol. 2025, 240, e70002. [Google Scholar] [CrossRef]
- Zhang, S.; Yang, Y.; Jia, S.; Chen, H.; Duan, Y.; Li, X.; Wang, S.; Wang, T.; Lyu, Y.; Chen, G.; et al. Exosome-like vesicles derived from Hertwig’s epithelial root sheath cells promote the regeneration of dentin-pulp tissue. Theranostics 2020, 10, 5914–5931. [Google Scholar] [CrossRef]
- Jiang, S.; Sheng, R.; Qi, X.; Wang, J.; Guo, Y.; Yuan, Q. USP34 regulates tooth root morphogenesis by stabilizing NFIC. Int. J. Oral Sci. 2021, 13, 7. [Google Scholar] [CrossRef] [PubMed]
- Wang, J.; McVicar, A.; Chen, Y.; Deng, H.; Zhao, Z.; Chen, W.; Li, Y. Atp6i deficient mouse model uncovers transforming growth factor-beta1 /Smad2/3 as a key signaling pathway regulating odontoblast differentiation and tooth root formation. Int. J. Oral Sci. 2023, 15, 35. [Google Scholar] [CrossRef]
- Itaya, S.; Oka, K.; Ogata, K.; Tamura, S.; Kira-Tatsuoka, M.; Fujiwara, N.; Otsu, K.; Tsuruga, E.; Ozaki, M.; Harada, H. Hertwig’s epithelial root sheath cells contribute to formation of periodontal ligament through epithelial-mesenchymal transition by TGF-beta. Biomed. Res. 2017, 38, 61–69. [Google Scholar] [CrossRef] [PubMed]
- Guo, Y.; Guo, W.; Chen, J.; Chen, G.; Tian, W.; Bai, D. Are Hertwig’s epithelial root sheath cells necessary for periodontal formation by dental follicle cells? Arch. Oral Biol. 2018, 94, 1–9. [Google Scholar] [CrossRef]
- Sonoyama, W.; Seo, B.; Yamaza, T.; Shi, S. Human Hertwig’s epithelial root sheath cells play crucial roles in cementum formation. J. Dent. Res. 2007, 86, 9–594. [Google Scholar] [CrossRef]
- Li, X.; Zhang, S.; Zhang, Z.; Guo, W.; Chen, G.; Tian, W. Development of immortalized Hertwig’s epithelial root sheath cell lines for cementum and dentin regeneration. Stem Cell Res. Ther. 2019, 10, 3. [Google Scholar] [CrossRef] [PubMed]
- Zhang, R.; Shen, Z.; Zhao, Z.; Gu, X.; Yan, T.; Wei, W.; Wu, C.; Xia, J.; Zhang, Y.; Chen, S.; et al. Integrated multi-omics profiling characterizes the crucial role of human dental epithelium during tooth development. Cell Rep. 2025, 44, 115437. [Google Scholar] [CrossRef]
- Krivanek, J.; Soldatov, R.A.; Kastriti, M.E.; Chontorotzea, T.; Herdina, A.N.; Petersen, J.; Szarowska, B.; Landova, M.; Matejova, V.K.; Holla, L.I.; et al. Dental cell type atlas reveals stem and differentiated cell types in mouse and human teeth. Nat. Commun. 2020, 11, 4816. [Google Scholar] [CrossRef]
- Shi, Y.; Yu, Y.; Li, J.; Sun, S.; Han, L.; Wang, S.; Guo, K.; Yang, J.; Qiu, J.; Wei, W. Spatiotemporal cell landscape of human embryonic tooth development. Cell Prolif. 2024, 57, e13653. [Google Scholar] [CrossRef]
- Chiba, Y.; Yoshizaki, K.; Tian, T.; Miyazaki, K.; Martin, D.; Saito, K.; Yamada, A.; Fukumoto, S. Integration of Single-Cell RNA- and CAGE-seq Reveals Tooth-Enriched Genes. J. Dent. Res. 2022, 101, 542–550. [Google Scholar] [CrossRef]
- Jing, J.; Feng, J.; Yuan, Y.; Guo, T.; Lei, J.; Pei, F.; Ho, T.; Chai, Y. Spatiotemporal single-cell regulatory atlas reveals neural crest lineage diversification and cellular function during tooth morphogenesis. Nat. Commun. 2022, 13, 4803. [Google Scholar] [CrossRef]
- Kawano, S.; Saito, M.; Handa, K.; Morotomi, T.; Toyono, T.; Seta, Y.; Nakamura, N.; Uchida, T.; Toyoshima, K.; Ohishi, M.; et al. Characterization of dental epithelial progenitor cells derived from cervical-loop epithelium in a rat lower incisor. J. Dent. Res. 2004, 83, 129–133. [Google Scholar] [CrossRef] [PubMed]
- Sakano, M.; Otsu, K.; Fujiwara, N.; Fukumoto, S.; Yamada, A.; Harada, H. Cell dynamics in cervical loop epithelium during transition from crown to root: Implications for Hertwig’s epithelial root sheath formation. J. Periodontal Res. 2013, 48, 7–262. [Google Scholar] [CrossRef]
- Tang, L.; Chen, M.; Wu, M.; Liang, H.; Ge, H.; Ma, Y.; Shen, Y.; Lu, S.; Shen, C.; Zhang, H.; et al. Fgf9 promotes incisor dental epithelial stem cell survival and enamel formation. Stem Cell Res. Ther. 2024, 15, 293. [Google Scholar] [CrossRef]
- Azumane, M.; Ikezaki, S.; Otsu, K.; Kumakami-Sakano, M.; Arai, H.; Yamada, H.; Kettunen, P.; Harada, H. Semaphorin-RhoA signaling regulates HERS maintenance by acting against TGF-beta-induced EMT. J. Periodontal Res. 2023, 58, 184–194. [Google Scholar] [CrossRef]
- Nagata, M.; English, J.D.; Ono, N.; Ono, W. Diverse stem cells for periodontal tissue formation and regeneration. Genesis 2022, 60, e23495. [Google Scholar] [CrossRef] [PubMed]
- Hamilton, D.W.; Chehroudi, B.; Brunette, D.M. Comparative response of epithelial cells and osteoblasts to microfabricated tapered pit topographies in vitro and in vivo. Biomaterials 2007, 28, 2281–2293. [Google Scholar] [CrossRef]
- Yamamoto, T.; Takahashi, S. Hertwig’s epithelial root sheath cells do not transform into cementoblasts in rat molar cementogenesis. Ann. Anat. Anat. Anz. 2009, 191, 55–547. [Google Scholar] [CrossRef] [PubMed][Green Version]
- Bi, F.; Tang, H.; Zhang, Z.; Lyu, Y.; Huo, F.; Chen, G.; Guo, W. Hertwig’s epithelial root sheath cells show potential for periodontal complex regeneration. J. Periodontol. 2023, 94, 263–276. [Google Scholar] [CrossRef] [PubMed]
- Zeichner-David, M.; Oishi, K.; Su, Z.; Zakartchenko, V.; Chen, L.; Arzate, H.; Bringas, P.J. Role of Hertwig’s epithelial root sheath cells in tooth root development. Dev. Dyn. Off. Publ. Am. Assoc. Anat. 2003, 228, 63–651. [Google Scholar] [CrossRef]
- Chen, X.; Li, G.; Zhang, J.; He, F.; Yang, Z.; Wei, G.; Hu, L.; Wu, B.; Wei, F.; Xiong, F. Integrative Spatial and Single-Nucleus Transcriptomics Elucidate Cell Lineage Dynamics in Human Tooth Morphogenesis. Int. Dent. J. 2025, 75, 103920. [Google Scholar] [CrossRef]
- Pagella, P.; de Vargas Roditi, L.; Stadlinger, B.; Moor, A.E.; Mitsiadis, T.A. A single-cell atlas of human teeth. iScience 2021, 24, 102405. [Google Scholar] [CrossRef]
- Easter, Q.T.; Fernandes Matuck, B.; Beldorati Stark, G.; Worth, C.L.; Predeus, A.V.; Fremin, B.; Huynh, K.; Ranganathan, V.; Ren, Z.; Pereira, D.; et al. Single-cell and spatially resolved interactomics of tooth-associated keratinocytes in periodontitis. Nat. Commun. 2024, 15, 5016. [Google Scholar] [CrossRef] [PubMed]
- Hermans, F.; Bueds, C.; Hemeryck, L.; Lambrichts, I.; Bronckaers, A.; Vankelecom, H. Establishment of inclusive single-cell transcriptome atlases from mouse and human tooth as powerful resource for dental research. Front. Cell Dev. Biol. 2022, 10, 1021459. [Google Scholar] [CrossRef] [PubMed]
- Derderian, N.; Pereira-Prado, V.; Hernandez, M.; Isiordia-Espinoza, M.; Arocena, M.; Gonzalez-Gonzalez, R.; Tremillo-Maldonado, O.; Meleti, M.; Molina-Frechero, N.; Bologna-Molina, R. Ep-CAM (MOC-31) expression in tooth germ and ameloblastoma. Med. Oral Patol. Oral Cir. Bucal 2022, 27, e403–e409. [Google Scholar] [CrossRef] [PubMed]
- Athanassiou-Papaefthymiou, M.; Papagerakis, P.; Papagerakis, S. Isolation and Characterization of Human Adult Epithelial Stem Cells from the Periodontal Ligament. J. Dent. Res. 2015, 94, 600–1591. [Google Scholar] [CrossRef]
- Abdullah, A.N.; Miyauchi, S.; Onishi, A.; Tanimoto, K.; Kato, K. Differentiation of mouse-induced pluripotent stem cells into dental epithelial-like cells in the absence of added serum. In Vitro Cell. Dev. Biol. Anim. 2019, 55, 130–137. [Google Scholar] [CrossRef]
- Binder, M.; Biggs, L.C.; Kronenberg, M.S.; Schneider, P.; Thesleff, I.; Balic, A. Novel strategies for expansion of tooth epithelial stem cells and ameloblast generation. Sci. Rep. 2020, 10, 4963. [Google Scholar] [CrossRef]
- Juuri, E.; Saito, K.; Ahtiainen, L.; Seidel, K.; Tummers, M.; Hochedlinger, K.; Klein, O.D.; Thesleff, I.; Michon, F. Sox2+ stem cells contribute to all epithelial lineages of the tooth via Sfrp5+ progenitors. Dev. Cell 2012, 23, 28–317. [Google Scholar] [CrossRef]
- Wang, J.; Yu, M.; Liu, H.; Sun, K.; Geng, C.; Liu, H.; Feng, H.; Liu, Y.; Zhao, H.; Han, D. Kdf1 Regulates Molar Cusp Morphogenesis via the PI3K/AKT/mTOR Signalling Axis. Cell Prolif. 2025, e70108, early view. [Google Scholar] [CrossRef]
- Hu, H.; Zhao, Y.; Shan, C.; Fu, H.; Cai, J.; Li, Z. Derivation of dental epithelial-like cells from murine embryonic stem cells for tooth regeneration. Stem Cells 2024, 42, 945–956. [Google Scholar] [CrossRef]
- Hu, H.; Duan, Y.; Wang, K.; Fu, H.; Liao, Y.; Wang, T.; Zhang, Z.; Kang, F.; Zhang, B.; Zhang, H.; et al. Dental niche cells directly contribute to tooth reconstitution and morphogenesis. Cell Rep. 2022, 41, 111737. [Google Scholar] [CrossRef]
- Lohi, M.; Tucker, A.S.; Sharpe, P.T. Expression of Axin2 indicates a role for canonical Wnt signaling in development of the crown and root during pre- and postnatal tooth development. Dev. Dyn. Off. Publ. Am. Assoc. Anat. 2010, 239, 7–160. [Google Scholar] [CrossRef]
- Black, N.; Chai, Y. Current Understanding of the Regulatory Mechanism of Tooth Root Development and Future Perspectives. J. Calif. Dent. Assoc. 2023, 51, 2194560. [Google Scholar] [CrossRef]
- Yao, E.H.; Du, J.H.; Jiang, X.Q. Tooth Root Development and Homeostasis during Eruptive and Post-Eruptive Movement. Chin. J. Dent. Res. 2024, 27, 273–289. [Google Scholar] [CrossRef]
- Xiong, J.; Gronthos, S.; Bartold, P.M. Role of the epithelial cell rests of Malassez in the development, maintenance and regeneration of periodontal ligament tissues. Periodontology2000 2013, 63, 33–217. [Google Scholar] [CrossRef]
- Gonzalez Lopez, M.; Huteckova, B.; Lavicky, J.; Zezula, N.; Rakultsev, V.; Fridrichova, V.; Tuaima, H.; Nottmeier, C.; Petersen, J.; Kavkova, M.; et al. Spatiotemporal monitoring of hard tissue development reveals unknown features of tooth and bone development. Sci. Adv. 2023, 9, eadi0482. [Google Scholar] [CrossRef] [PubMed]
- Alghadeer, A.; Hanson-Drury, S.; Patni, A.P.; Ehnes, D.D.; Zhao, Y.T.; Li, Z.; Phal, A.; Vincent, T.; Lim, Y.C.; O’Day, D.; et al. Single-cell census of human tooth development enables generation of human enamel. Dev. Cell 2023, 58, 2163–2180.e9. [Google Scholar] [CrossRef] [PubMed]
- Nunez, J.; Vignoletti, F.; Caffesse, R.G.; Sanz, M. Cellular therapy in periodontal regeneration. Periodontology2000 2019, 79, 107–116. [Google Scholar] [CrossRef] [PubMed]
- Liu, M.; Liu, X.; Zhang, J.; Liang, S.; Gong, Y.; Shi, S.; Yuan, X. Single-cell RNA sequencing reveals the heterogeneity of myofibroblasts in wound repair. Genomics 2025, 117, 110982. [Google Scholar] [CrossRef]
- Duan, Y.; Li, X.; Zhang, S.; Wang, S.; Wang, T.; Chen, H.; Yang, Y.; Jia, S.; Chen, G.; Tian, W. Therapeutic potential of HERS spheroids in tooth regeneration. Theranostics 2020, 10, 7409–7421. [Google Scholar] [CrossRef]
- Zhou, Y.; Zhou, B.; Pache, L.; Chang, M.; Khodabakhshi, A.H.; Tanaseichuk, O.; Benner, C.; Chanda, S.K. Metascape provides a biologist-oriented resource for the analysis of systems-level datasets. Nat. Commun. 2019, 10, 1523. [Google Scholar] [CrossRef]
- Garcia-Alonso, L.; Lorenzi, V.; Mazzeo, C.I.; Alves-Lopes, J.P.; Roberts, K.; Sancho-Serra, C.; Engelbert, J.; Mareckova, M.; Gruhn, W.H.; Botting, R.A.; et al. Single-cell roadmap of human gonadal development. Nature 2022, 607, 540–547. [Google Scholar] [CrossRef] [PubMed]
- Kang, M.; Armenteros, J.J.A.; Gulati, G.S.; Gleyzer, R.; Avagyan, S.; Brown, E.L.; Zhang, W.; Usmani, A.; Earland, N.; Wu, Z.; et al. Mapping single-cell developmental potential in health and disease with interpretable deep learning. bioRxiv 2024. [Google Scholar] [CrossRef]
- Van de Sande, B.; Flerin, C.; Davie, K.; De Waegeneer, M.; Hulselmans, G.; Aibar, S.; Seurinck, R.; Saelens, W.; Cannoodt, R.; Rouchon, Q.; et al. A scalable SCENIC workflow for single-cell gene regulatory network analysis. Nat. Protoc. 2020, 15, 2247–2276. [Google Scholar] [CrossRef]
- Aibar, S.; Gonzalez-Blas, C.B.; Moerman, T.; Huynh-Thu, V.A.; Imrichova, H.; Hulselmans, G.; Rambow, F.; Marine, J.; Geurts, P.; Aerts, J.; et al. SCENIC: Single-cell regulatory network inference and clustering. Nat. Methods 2017, 14, 1083–1086. [Google Scholar] [CrossRef] [PubMed]
- Moerman, T.; Aibar Santos, S.; Bravo Gonzalez-Blas, C.; Simm, J.; Moreau, Y.; Aerts, J.; Aerts, S. GRNBoost2 and Arboreto: Efficient and scalable inference of gene regulatory networks. Bioinformatics 2019, 35, 2159–2161. [Google Scholar] [CrossRef] [PubMed]















Disclaimer/Publisher’s Note: The statements, opinions and data contained in all publications are solely those of the individual author(s) and contributor(s) and not of MDPI and/or the editor(s). MDPI and/or the editor(s) disclaim responsibility for any injury to people or property resulting from any ideas, methods, instructions or products referred to in the content. |
© 2026 by the authors. Licensee MDPI, Basel, Switzerland. This article is an open access article distributed under the terms and conditions of the Creative Commons Attribution (CC BY) license.
Share and Cite
Bi, F.; Chen, T.; Guo, J.; Qiao, W.; Liu, Z.; Han, X. A Single-Cell Transcriptomic Atlas of Epithelial Cell Heterogeneity During the Crown-to-Root Transition in the Mouse Molar. Int. J. Mol. Sci. 2026, 27, 1162. https://doi.org/10.3390/ijms27031162
Bi F, Chen T, Guo J, Qiao W, Liu Z, Han X. A Single-Cell Transcriptomic Atlas of Epithelial Cell Heterogeneity During the Crown-to-Root Transition in the Mouse Molar. International Journal of Molecular Sciences. 2026; 27(3):1162. https://doi.org/10.3390/ijms27031162
Chicago/Turabian StyleBi, Fei, Tian Chen, Jiusi Guo, Wei Qiao, Zhi Liu, and Xianglong Han. 2026. "A Single-Cell Transcriptomic Atlas of Epithelial Cell Heterogeneity During the Crown-to-Root Transition in the Mouse Molar" International Journal of Molecular Sciences 27, no. 3: 1162. https://doi.org/10.3390/ijms27031162
APA StyleBi, F., Chen, T., Guo, J., Qiao, W., Liu, Z., & Han, X. (2026). A Single-Cell Transcriptomic Atlas of Epithelial Cell Heterogeneity During the Crown-to-Root Transition in the Mouse Molar. International Journal of Molecular Sciences, 27(3), 1162. https://doi.org/10.3390/ijms27031162

