Abstract
Molecular hydrogen (H2) exhibits anti-inflammatory and antioxidant properties. However, its role in ultraviolet B (UVB)-induced skin carcinogenesis remains unclear. Male HR-1 hairless mice received continuous H2 (2% hydrogen gas inhalation plus hydrogen-rich water (HRW)) or control treatment (normal air plus dehydrogenated water) during chronic dorsal UVB exposure (270 mJ/cm2, three times per week, 20 weeks), followed by a 10-week observation period. This protocol was replicated independently. H2 exposure consistently delayed the onset of papilloma and reduced cumulative tumor counts in both series, whereas prolonged survival and delayed squamous cell carcinoma (SCC) development each reached statistical significance in only one of the two experimental series. The cyclobutane pyrimidine dimer (CPD) levels remained unchanged, indicating no reduction in DNA photolesions. H2 exposure decreased epidermal T-cell infiltration, dermal IL-6 levels, and nuclear phosphorylated STAT3 levels. ERK and JNK phosphorylation levels were decreased. H2 preserved the GSH/GSSG ratio following acute UVB exposure and reduced nuclear Nrf2 accumulation during chronic exposure. Epidermal thickness and proliferation markers (Ki-67 and PCNA) were decreased. These findings suggest that continuous H2 administration attenuates inflammation-associated early UVB carcinogenesis through modulation of the IL-6/STAT3 and ERK/JNK pathways, supporting its use as a chemopreventive approach.
1. Introduction
Squamous cell carcinoma (SCC) represents the second most prevalent form of skin cancer after basal cell carcinoma [1]. While Japan reports approximately 7700 annual cases based on 2016–2018 data [2], the United States has documented approximately 1.8 million cases in 2021 [3], highlighting the substantial public health burden of SCC worldwide. This malignancy predominantly affects elderly populations and constitutes approximately 20% of all skin cancers [1]. Chronic ultraviolet (UV) exposure, particularly ultraviolet B (UVB) radiation (280–320 nm), is the primary etiological factor [4], with sun-exposed regions, such as the head and neck, showing increased susceptibility [1]. UVB radiation induces both direct DNA damage and the generation of reactive oxygen species (ROS), initiating complex inflammatory cascades [4]. Keratinocytes release inflammatory mediators, including interleukin-1 beta (IL-1β), interleukin-6 (IL-6), tumor necrosis factor alpha (TNF-α), and interleukin-8, establishing a pro-inflammatory microenvironment [5] that facilitates all stages of tumorigenesis—from initial proliferation to invasion of transformed cells [6]. The Janus kinase (JAK)/signal transducer and activator of transcription 3 (STAT3) pathway, which is activated by IL-6 signaling, represents a critical molecular link between inflammation and carcinogenesis [7]. Upon activation, STAT3 upregulates multiple target genes, including the anti-apoptotic factor B-cell lymphoma 2 (Bcl-2), cell cycle regulator cyclin D1, and vascular endothelial growth factor (VEGF), collectively promoting cancer cell survival and proliferation [7]. Phosphorylated STAT3 expression correlates positively with tumor invasion depth in human SCC and basal cell carcinoma specimens compared with normal skin [8,9]. These findings suggest that the ROS-STAT3 signaling axis is a central molecular target in UVB-induced skin carcinogenesis.
Molecular hydrogen (H2) acts as a bioactive gas that reduces oxidative stress and inflammation, suggesting its therapeutic potential in various pathological conditions [10,11]. H2 attenuates both ROS generation and inflammatory cytokine secretion by modulating upstream signaling pathways, including activation of nuclear factor erythroid 2–related factor 2 (Nrf2), inhibition of nuclear factor kappa-light-chain-enhancer of activated B cells (NF-κB) and NLR family pyrin domain containing 3 (NLRP3) inflammasome, and suppression of STAT3 phosphorylation [12]. In the cutaneous tissues of UVB-irradiated rats, treatment with hydrogen-rich saline decreased inflammatory cytokines and oxidative stress markers, thereby mitigating skin damage [13]. Cell culture studies using HaCaT keratinocytes have demonstrated the suppression of UVB-induced ROS generation and lipid peroxidation [14]. Moreover, H2 treatment decreases STAT3 phosphorylation and Bcl-2 expression in various organs and tumor models [15,16,17]. As STAT3 activation plays a central role in SCC development, these observations suggest that H2 may prevent skin carcinogenesis by disrupting the ROS-inflammation-STAT3 cascade during early UVB exposure.
This study investigated whether H2 administration delays SCC onset by suppressing inflammation and STAT3 activation during chronic UVB exposure. We subjected hairless mice to prolonged UVB irradiation while providing continuous H2 exposure through environmental enrichment and consumption of hydrogen-rich water (HRW). Our results demonstrated that H2 treatment significantly delayed initial lesion formation, with a trend toward delayed SCC onset and extended survival. These results support the use of H2 as a feasible preventive intervention targeting the ROS-inflammation-STAT3 cascade in skin carcinogenesis.
2. Results
2.1. H2 Attenuates Acute Cutaneous Responses Induced by Short-Term UVB Irradiation
We examined acute photoinflammatory responses following short-term UVB irradiation under long-term H2 administration. Four-week-old mice were randomly assigned to either a control or a H2-treated group. The mice in the H2-treated group received HRW ad libitum and were housed in chambers containing 2% hydrogen gas. UVB irradiation (270 mJ/cm2, three times per week) was initiated when the mice reached 7 weeks of age (Figure 1). Five weeks post-irradiation, marked differences in cutaneous erythema emerged between the groups (Figure S1), suggesting reduced acute photoinflammatory injury similar to that described previously [18].
Figure 1.
Schematic representation of chronic ultraviolet B (UVB) exposure and molecular hydrogen (H2) treatment. Four-week-old HR-1 hairless mice were randomized to H2 (2% hydrogen gas inhalation plus hydrogen-rich water (HRW); the dissolved H2 concentration ≥ 0.8 mM) or control groups and received dorsal UVB irradiation at 270 mJ/cm2 three times per week from 7 to 27 weeks of age. Inflammation and reactive oxygen species (ROS) were evaluated at week 10 of irradiation. Tumors were counted weekly, and the mice were euthanized at 37 weeks of age for histological evaluation.
2.2. H2 Delays Early Lesion Formation in Tumorigenesis Induced by Chronic UVB Exposure and Shows Trends Toward Postponed SCC Onset with Prolonged Survival
When hairless mice were exposed to UVB irradiation, papillomas initially developed and subsequently underwent malignant transformation into SCC, as previously reported [19]. In the present study, small tumors of approximately 1 mm in diameter were occasionally observed around 10 weeks after the initiation of UVB irradiation (Figure 2A). Furthermore, 30 weeks after the initial UVB exposure, tumors of various sizes formed on the dorsal skin of the mice (Figure 2B). Histopathological examination revealed that these small tumors exhibited the characteristic features of papillomas (Figure 2C), whereas most tumors observed at 30 weeks displayed the morphological characteristics of SCC (Figure 2D).
Figure 2.
Macroscopic and histological appearances of UVB-induced tumors. Dorsal surface images are shown after 10 weeks of continuous UVB irradiation (A) and at 30 weeks after initial exposure (B). In (A), arrows indicate representative small nodules observed in the control group (Control); the inset shows higher-magnification views of the lesions labeled (a,b). Compared to the control group (Control), H2 administration (H2) reduced the number of small nodules and showed a trend toward decreased tumor multiplicity at 30 weeks. Histological examination reveals papilloma characteristics in small nodules that developed after approximately 10 weeks (C), whereas invasive squamous cell carcinoma (SCC) is observed in most lesions at 30 weeks (D). Scale bars indicate 500 μm.
To further characterize tumor progression, we examined the histopathological features of tumors formed 30 weeks after the initiation of UVB irradiation. We randomly selected papillomas and SCCs and measured their diameters. As shown in Figure S2, the papillomas with diameters of approximately 1 mm did not exceed 5 mm. In contrast, the diameter of the SCCs ranged from approximately 3 to 10 mm.
Based on these observations, we measured the weekly tumor diameters to investigate the effects of H2 on tumor proliferation. Tumors with a diameter of ≥1 mm and ≤2 mm, upon their initial appearance, were classified as papillomas, representing the initial lesions of SCC development, whereas those with a diameter of 5 mm or larger were classified as advanced SCC. We carefully monitored the temporal progression of tumor formation. The appearance of papillomas was significantly delayed in the H2-treated group, and a significant reduction in the total number of tumors was observed (Figure 3A,B). The appearance of tumors with a diameter of 5 mm or larger was used as an indicator of malignant progression to SCC. Although no statistically significant differences were observed, the H2-treated group showed a clear trend toward delayed carcinogenesis (Figure 3C). In the survival analysis, hairless mice were monitored for 30 weeks after irradiation, and the survival rate was significantly prolonged in the H2-administered group compared to that in the control group (Figure 3D).
Figure 3.
H2 delays early lesion formation in tumorigenesis induced by chronic UVB exposure and shows trends toward postponed SCC onset with prolonged survival. (A) The percentage of mice with tumors (≥1 mm diameter) in the control (Control) and H2-administered (H2) mice is plotted against the number of weeks since initiation of the UVB exposure protocol. (B) The total number of tumors per mouse in each group is plotted against the number of weeks since initiation of the UVB exposure protocol. (C) The percentage of mice with tumors (≥5 mm diameter) in Control and H2 groups is plotted against the number of weeks since initiation of the UVB exposure protocol. (D) Survival curves for control and H2-administered mice. For (A, C and D), the Kaplan–Meier method was used to estimate tumor incidence and survival probability. Differences were assessed by the log-rank test, and Cox proportional hazards regression was used to estimate hazard ratios (HR) and 95% confidence intervals (CI). For (B), differences between groups were analyzed using two-way analysis of variance (ANOVA) with Šidák’s post hoc test. * p < 0.05; ** p < 0.01; *** p < 0.001.
To confirm the reproducibility of the tumor-suppressive effect of H2 on UVB-induced skin carcinogenesis, the experiment was repeated using the same protocol. In this experimental series, H2 significantly delayed papilloma onset (Figure S3A), reduced the total number of papillomas (Figure S3B), and significantly delayed the onset of SCC (Figure S3C), with a trend toward extended survival (p = 0.081) (Figure S3D). Pathological examination was performed on tumor tissues collected 30 weeks after the initiation of UVB irradiation. In the control group, tumor enlargement and confluence after 28 weeks resulted in a reduced number of tumors available for pathological evaluation; however, this reduction was not statistically significant. H2 administration did not modify the histological appearance or characteristics of the carcinomas induced by UVB irradiation (Table 1).
Table 1.
Pathological analysis of UVB-induced skin tumors with or without H2 administration.
2.3. H2 Does Not Suppress the Formation of UVB-Induced Pyrimidine Dimers in the Skin
We hypothesized that H2 administration influences the development of UVB-induced skin cancer by affecting pyrimidine dimer formation, which is the primary DNA lesion induced by UVB irradiation in the skin. Therefore, we examined cyclobutane pyrimidine dimer (CPD) formation in hairless mice pretreated with H2 for 3 weeks before UVB irradiation and compared these results with untreated controls (Figure S4). No difference in CPD formation was observed between the H2-administered and control groups, indicating that the protective effects of H2 occurred through mechanisms independent of preventing DNA damage.
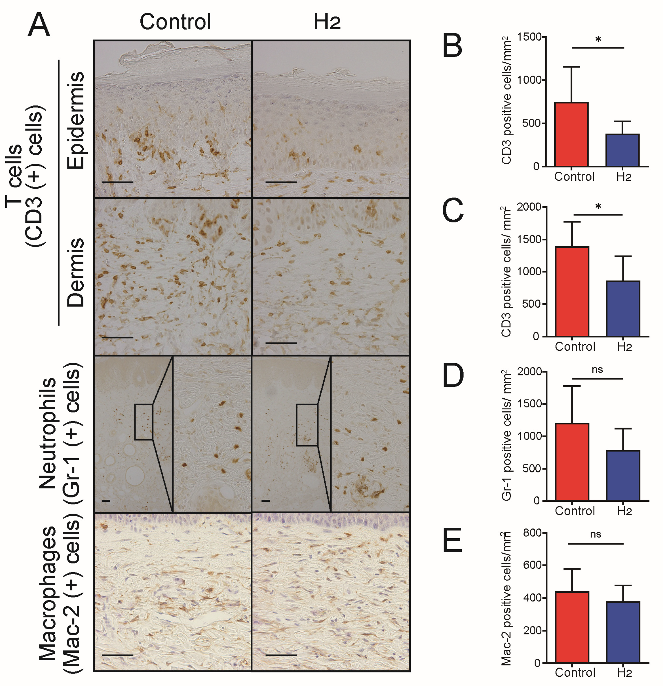
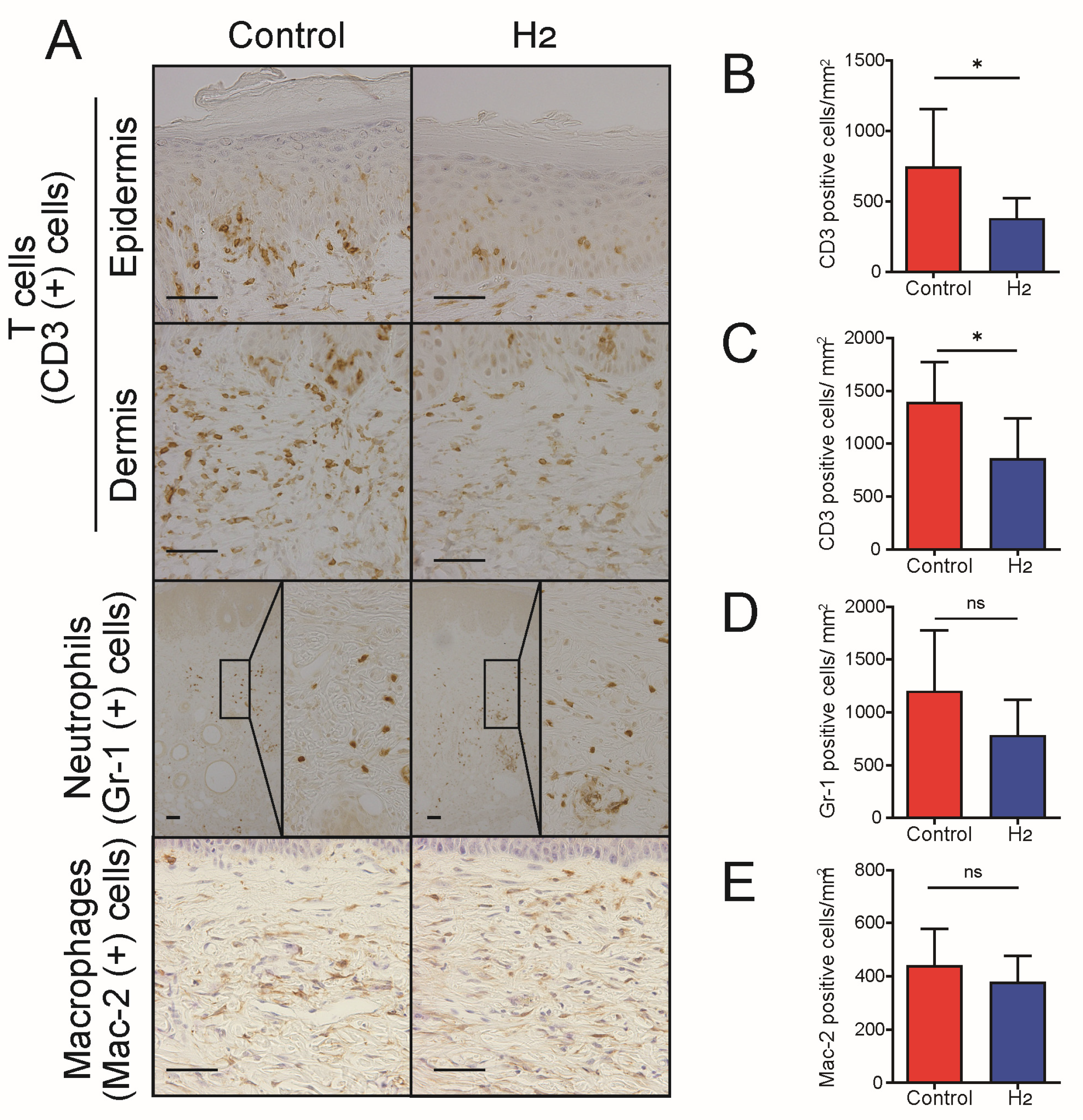
2.4. H2 Attenuates UVB-Induced Inflammation in the Skin
A well-established biological effect of H2 is the reduction in inflammation [11,20]. Given that inflammation plays a crucial role in the progression of UVB-induced skin cancer [5,21], we investigated the extent to which H2 reduces UVB irradiation-induced inflammation. Skin samples from the dorsal region of hairless mice were collected 10 weeks after the initiation of UVB irradiation, and the distribution of inflammatory cells was examined by immunohistochemical staining (Figure 4A). In hairless mice treated with H2, a significant reduction in T cells was observed in both the epidermis and dermis compared to control mice (Figure 4B,C). Although no statistically significant differences were observed in the macrophage and neutrophil populations, a clear trend toward reduction was noted with H2 administration, suggesting an overall reduction in chronic inflammation (Figure 4D,E).
Figure 4.
H2 treatment decreases T-cell infiltration in skin following chronic UVB exposure. (A) Immunohistochemical staining for CD3+ T cells, Gr-1+ neutrophils, and Mac-2+ macrophages in the epidermal and dermal compartments. Quantitative analysis of CD3+ cell numbers in the epidermis (B) and dermis (C) demonstrates a significant reduction following H2 treatment. Quantitative analysis of Gr-1+ neutrophils (D) and Mac-2+ macrophages (E) reveals no significant change in neutrophil infiltration and a modest decrease in macrophage accumulation. Data are presented as mean ± SD (n = 7). * p < 0.05; ns indicates not significant. Scale bars indicate 50 μm.
Subsequently, real-time PCR was used to quantify the expression of inflammatory mediators in the dorsal skin of hairless mice 10 weeks after UVB irradiation. Expression levels of four key inflammatory mediators—TNF-α, IL-1β, IL-6, and prostaglandin-endoperoxide synthase 2 (Ptgs2)—in the skin were compared between H2-treated and untreated groups. However, no significant reduction was observed in any of these markers. This unexpected finding may be attributed to mechanisms such as cytokine resistance mediated by epigenetic modifications following repeated stimulation [22] or the activation of redundant pathways [23] that maintain chronic inflammation despite H2 treatment (Figure S5A–D).
To better understand the anti-inflammatory effects of H2, we examined skin samples collected 8 h after a single UVB irradiation, and confirmed that H2 suppressed the expression of these inflammatory mediators during the acute phase. A significant reduction in IL-6 expression and a clear trend toward reduced IL-1β were observed, findings consistent with previous reports demonstrating the anti-inflammatory effects of H2 (Figure S5E–H).
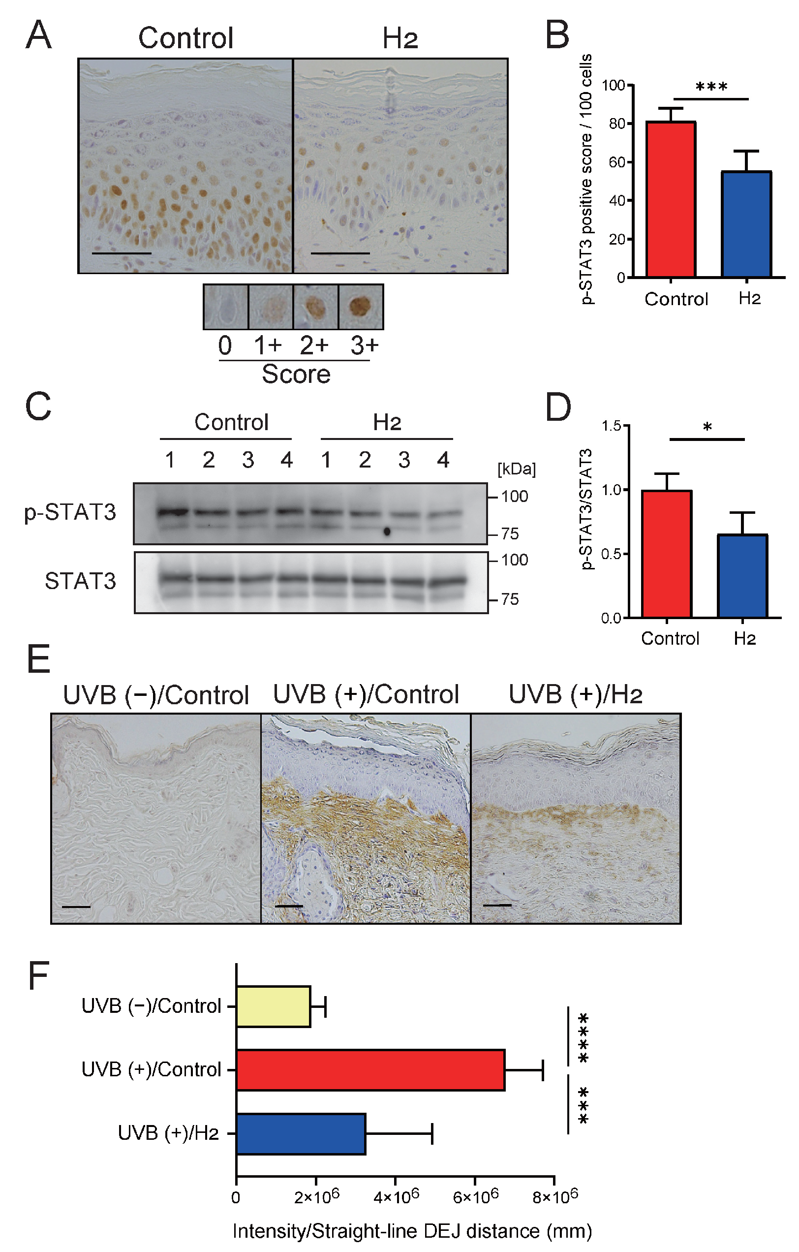
2.5. H2 Attenuates STAT3 Activation and IL-6 Production in Long-Term UVB-Irradiated Skin
STAT3 activation is strongly implicated in the development of inflammation-associated UVB-induced skin cancer [24]. To investigate the changes in STAT3 activation in the skin following H2 administration, we examined the UVB-induced nuclear translocation of phosphorylated STAT3 in dorsal skin samples collected 10 weeks after UVB irradiation by immunohistochemical staining (Figure 5A,B). Quantitative comparison of nuclear-positive cells revealed a significant reduction in STAT3 activation in H2-treated hairless mice compared with controls. Additionally, Western blot analysis independently confirmed reduced STAT3 activation in the skin of mice treated with H2 (Figure 5C,D).
Figure 5.
H2 treatment suppresses signal transducer and activator of transcription 3 (STAT3) activation and restricts the spatial distribution of interleukin-6 (IL-6). (A) Immunohistochemistry of phospho-STAT3 (p-STAT3) nuclear localization. Scoring criteria for immunostaining are shown in the figure. (B) Quantification showing reduced p-STAT3-positive nuclei with H2 treatment (n = 7). (C) Immunoblot analysis of p-STAT3 and total STAT3 levels. (D) Densitometric quantification demonstrating decreased p-STAT3/STAT3 ratio with H2. (E) IL-6 immunohistochemistry of UVB (−)/Control, UVB (+)/Control, and UVB (+)/H2-treated skin. UVB exposure induced a broad subepidermal IL-6–positive region, which was markedly reduced by H2 treatment. (F) Quantitative analysis of IL-6 staining intensity beneath the dermal–epidermal junction (DEJ) showed that H2 treatment significantly attenuated the UVB-induced increase in IL-6 (n = 4–7). Scale bars indicate 50 μm. Data are presented as mean ± SD. * p < 0.05; *** p < 0.001; **** p < 0.0001.
Next, we examined the expression of IL-6, a major upstream regulator of STAT3 activation, in the skin. Figure 5E shows extensive IL-6 immunoreactivity throughout the subcutaneous tissue in the control samples, consistent with previous reports [25]. H2 treatment significantly reduced IL-6 immunoreactivity in localized regions of subcutaneous tissue. A quantitative comparison of the IL-6-positive staining areas below the dermal-epidermal junction revealed a significant reduction in the H2-treated group (Figure 5F). Although these changes were not confirmed at the mRNA level, reduced IL-6 protein production in chronically UVB-irradiated skin after H2 administration likely weakened STAT3 activation. Alternatively, H2 may directly weaken STAT3 activation induced by stimuli other than IL-6, and both possibilities remain plausible.
2.6. H2 Attenuates Extracellular Signal-Regulated Kinase (ERK) and c-Jun N-Terminal Kinase (JNK) Signaling in Long-Term UVB-Irradiated Skin
Given that H2 administration was observed to reduce inflammation and weaken specific intracellular signaling pathways [11,26,27], we extended our analysis beyond STAT3 to examine the activation status of other key signaling molecules. Specifically, we assessed the phosphorylation levels of ERK, p38 mitogen-activated protein kinase (p38), JNK, and protein kinase B (AKT) in skin samples collected 10 weeks after UVB irradiation by Western blot (Figure 6A–F). Quantitative analysis of band intensities confirmed that the activation of ERK and JNK was significantly reduced in the H2-treated group, whereas the phosphorylation levels of p38 and AKT remained unchanged.
Figure 6.
H2 selectively inhibits extracellular signal-regulated kinase (ERK) and c-Jun N-terminal kinase (JNK) phosphorylation without affecting p38 or protein kinase B (AKT). (A) Representative immunoblots of phospho-ERK (p-ERK)/total ERK, phospho-p38 (p-p38)/total p38, phospho-JNK (p-JNK)/total JNK (two bands at ~50 kDa and ~58 kDa), and phospho-AKT (p-AKT)/total AKT, with β-actin as the loading control. Molecular weight markers (kDa) are shown; the arrow indicates the AKT1 band used for quantifying p-AKT. (B–F) Densitometric quantification of phospho/total ratios for ERK (B), p38 (C), JNK (~50 kDa) (D), JNK (~58 kDa) (E), and AKT (F). H2 treatment significantly decreased p-ERK and p-JNK levels, whereas p-p38 and p-AKT remained unchanged. Data are presented as mean ± SD. * p < 0.05; ** p < 0.01; ns indicates not significant.
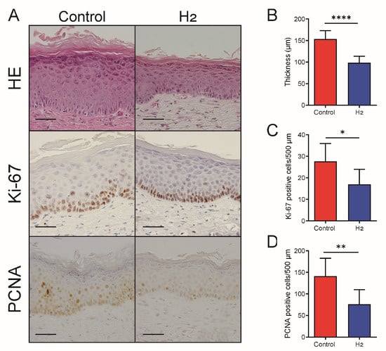
2.7. H2 Alleviates Skin Thickening and Inhibits Cellular Proliferation in Chronically UVB-Irradiated Skin
We examined epidermal thickness and cellular proliferation in skin exposed to UVB irradiation for 10 weeks. Reflecting the observed attenuation of intracellular signaling pathways, the H2-treated group showed a significant reduction in epidermal thickness compared with the control group (Figure 7A,B). Moreover, the number of proliferating cells, as assessed by immunostaining for Ki-67 (Figure 7A,C) and proliferating cell nuclear antigen (PCNA) (Figure 7A,D), was significantly decreased in the H2-treated group.
Figure 7.
H2 attenuates epidermal thickening and cellular proliferation following chronic exposure to UVB radiation. (A) Representative images of hematoxylin and eosin (HE), Ki-67, and proliferating cell nuclear antigen (PCNA) immunostaining showing decreased epidermal thickness and reduced proliferating cell numbers in H2-treated samples. Scale bars indicate 30 μm. (B) Quantification of epidermal thickness. (C) Quantification of Ki-67-positive cells per 500 µm. (D) Quantification of PCNA-positive cells per 500 µm. H2 treatment significantly reduced epidermal thickness and proliferative index compared with control. Data are presented as mean ± SD (n = 7). * p < 0.05; ** p < 0.01; **** p < 0.0001.
2.8. H2 Suppresses ROS Production Following Both Acute and Chronic UVB Exposure
In various animal disease models, H2 administration consistently reduced ROS levels. Therefore, in this study, we investigated the effects of H2 on ROS production in a UVB-induced skin cancer model. Initially, we examined the effects of H2 on ROS levels in the skin exposed to a single UVB irradiation event after three weeks of H2 pre-administration, using the reduced glutathione/glutathione disulfide (GSH/GSSG) ratio as a quantitative measure of oxidative stress. In the control group without H2 administration, a significant decrease in the GSH/GSSG ratio, attributed to ROS production, was observed following UVB irradiation. In contrast, no significant decrease in the GSH/GSSG ratio was observed in the H2-administered group, confirming the inhibitory effect of H2 on UVB-induced ROS production in the skin (Figure 8A).
Figure 8.
H2 reduces oxidative stress markers in acute and chronic UVB-induced skin damage. (A) Reduced glutathione/glutathione disulfide (GSH/GSSG) ratio in the acute UVB model. Single-dose UVB irradiation decreased the GSH/GSSG ratio at 1.5 h in control mice, whereas H2 pre-treatment preserved the ratio (n = 5–6). (B) Representative immunohistochemistry images of nuclear Nrf2 in the chronic UVB model (10 weeks). (C) Quantification of nuclear Nrf2 (nuclear factor erythroid 2–related factor 2)-positive scores per 100 cells. H2 treatment decreased nuclear Nrf2 accumulation, indicating reduced ROS-induced activation (n = 6–7). Scale bars indicate 50 μm. Data represent mean ± SD. * p < 0.05; ** p < 0.01; ns indicates not significant.
To evaluate the effect of H2 on ROS production in skin subjected to chronic UVB exposure, we first compared malondialdehyde levels as a marker of lipid peroxidation. However, no significant difference was observed between the H2-treated and control groups, most likely due to the long-term accumulation of lipid oxidation products resulting from the high levels of ROS generated by weekly UVB irradiation over the 10 weeks.
Because the nuclear translocation of Nrf2, which is activated by ROS, is a reversible process that declines within a short period of approximately one day [28,29], we evaluated the oxidative stress status using the nuclear translocation of Nrf2 as a dynamic indicator to assess short-term ROS turnover. As shown in Figure 8B, the nuclear translocation of Nrf2 was visibly reduced in the H2-treated group compared to that in the control group. Quantitative analysis of the nuclear translocation signal confirmed that nuclear Nrf2 accumulation was significantly reduced in the H2-treated group (Figure 8C).
3. Discussion
Our study demonstrated that continuous administration of H2, via HRW consumption and hydrogen gas inhalation, for approximately six months reduced the cumulative number of UVB-induced skin tumors in hairless mice. This treatment significantly delayed the onset of early lesions, reduced tumor multiplicity, and extended survival. Although SCC onset was not significantly delayed in the initial cohort, a significant delay was observed in the independent replicates. Although researchers have previously combined H2 administration with UV irradiation in both human and mouse models, these studies have concentrated on acute responses following brief UV exposure [18]. They measured immediate outcomes such as ROS reduction or inflammatory cytokine levels [30,31,32] without examining carcinogenesis. Long-term investigations remain limited to two reports: Kiyoi et al. found that six weeks of H2 treatment suppressed ultraviolet A (UVA)-induced epidermal hyperplasia and melanin production in mice [33], whereas Kato et al. documented wrinkle reduction following three months of hydrogen baths in humans [34].
Beyond keratinocyte-dominant models, H2 also exerts cytoprotective effects in human melanocytes. For instance, Fang et al. demonstrated that H2 reduced oxidative stress and protected human melanocytes through Nrf2 signaling activation [35]. Further, topical HRW has demonstrated improvements in objective skin parameters including pigmentation-related endpoints in a pilot human study [36]. These observations suggest that H2 can modulate redox and pigment-associated pathways under oxidative stress conditions relevant to UV-driven skin biology. Although our current work addresses UVB-induced keratinocyte carcinogenesis, the common involvement of oxidative stress and Nrf2-related signaling in both keratinocytes and melanocytes warrants future studies using melanoma-relevant models to directly test whether H2 impacts melanocyte transformation or melanoma initiation/progression.
Several animal studies have demonstrated that H2 administration modifies carcinogenesis in various disease models, beyond UV-induced skin cancer. In a mouse model of non-alcoholic steatohepatitis (NASH) progression to hepatocellular carcinoma, eight weeks of HRW consumption significantly reduced liver tumor incidence and nodule size compared to controls [37]. Similarly, HRW consumption suppresses early tumor-promoting events in the kidney in a rat model of iron nitrilotriacetate (Fe-NTA)-induced chemical carcinogenesis [38]. Furthermore, pre-irradiation administration of hydrogen-rich saline significantly decreased the incidence of thymic lymphoma in a radiation-induced carcinogenesis mouse model compared to that in controls [39]. Collectively, these studies suggest that the anti-carcinogenic effects of H2 are primarily attributed to its antioxidant activity and reduced oxidative stress.
In our study, the administration of H2 to UVB-irradiated hairless mice delayed the onset of early SCC lesions; however, the distribution of histological patterns, differentiation grade, and invasion depth did not differ significantly at 30 weeks post-irradiation. Under our dosing conditions, UVB-induced CPD formation did not differ between groups. By contrast, topical application of H(H2O)m, an “atomic hydrogen surrounded by water molecules” formulation, before UV irradiation suppressed DNA damage, assessed by UV-induced erythema and thymine dimer formation, in human skin [18]. H(H2O)m administration may provide stronger protection to the genome from DNA damage than H2 administration via inhalation or free drinking. Furthermore, intermittent H2 inhalation reduced the formation of 8-hydroxy-2′-deoxyguanosine (8-OHdG) (a marker of oxidative DNA damage) induced by UVA irradiation [33]. 8-OHdG is a biomarker of DNA oxidative damage caused by ROS [40], although it was not measured in our study. Considering the oxidative stress-reducing effects of H2 administration, similar results are expected in our hairless mouse model. Collectively, H2 administered as an inhaled gas or HRW likely does not directly interfere with UV photoproduct formation, mutation acquisition, or clonal selection. Instead, it may influence tumor formation by modulating the tumor microenvironment, including inflammatory responses and intracellular signaling, while reducing oxidative stress.
H2 does not undergo conventional enzymatic metabolism; instead, its in vivo fate is characterized by rapid systemic diffusion, elimination, and partial tissue consumption. After ingesting HRW, breath H2 concentration increases within minutes and returns to the baseline within approximately 45–60 min [41]. A human mass-balance study demonstrated that ~59% of ingested H2 is eliminated via exhalation and ~0.1% is eliminated via the body surface, whereas the remaining ~40% is unrecovered and presumably retained in tissues or consumed under oxidative conditions [42].
Consistent with partial in vivo consumption, whole-body H2 consumption during low-level inhalation (160 ppm) has been quantified at approximately 0.7 μmol/min/m2 body surface area [43]. Pharmacokinetic profiles further vary with the administration route. In rodents, oral HRW produces a rapid but transient increase in the H2 concentration in the liver and venous blood, whereas arterial levels remain substantially lower; in contrast, inhalation elevates H2 concentration similarly in both venous and arterial blood [44]. Supporting this route-dependent distribution, a porcine study demonstrated that jejunal delivery of hydrogen-rich solution increased portal venous H2 concentration whereas carotid arterial levels remained undetectable, indicating rapid first-pass hepatic removal and/or pulmonary elimination before systemic distribution [45]. Tissue distribution of H2 is further complicated by an intriguing observation: hepatic glycogen reportedly retains H2 after oral administration, suggesting that the liver may function as a transient reservoir [46].
These pharmacokinetic features indicate that HRW provides transient bolus exposure, whereas inhalation results in more sustained systemic availability. Consequently, repeated administration is a rational approach for long-term modulation of inflammation-associated signaling [42,44]. Prior in vivo studies further suggest that efficacy depends on the administration regimen; for instance, continuous 2% hydrogen gas inhalation produced only marginal effects, whereas intermittent 2% hydrogen gas exposure and HRW conferred clearer protection, consistent with a signal-modulating mechanism benefitting from repeated transient H2 elevations [41]. Based on these observations, we employed a combined protocol of continuous 2% hydrogen gas inhalation to maintain baseline availability plus ad libitum HRW to superimpose intermittent boluses, thereby compensating for rapid clearance and ensuring sustained H2 availability throughout the chronic UVB exposure period [42,44].
H2 administration suppresses ROS production in animal disease models. In this study, we evaluated ROS suppression in the skin and found that, in hairless mice exposed to UVB for 10 weeks, H2 administration significantly reduced the nuclear localization of Nrf2. A single UVB exposure induced oxidative stress in hairless mouse skin, and H2 administration effectively reduced this oxidative stress. In addition to the direct scavenging of hydroxyl radicals and peroxynitrite [10], H2 exerts antioxidant effects through Nrf2 activation via hormetic mechanisms [47]. Studies in Nrf2-knockout mice have demonstrated that Nrf2 activation mediates the anti-inflammatory effects of H2 [48], establishing Nrf2 as a key molecule in the antioxidant and anti-inflammatory actions of H2 [49]. Recently, Fe-porphyrin was identified as a molecular target of H2 [50], and Fe(II)-heme oxidation by hydroxyl radicals yielded Fe(III)–OH adducts that can react with H2 to form Fe(III)–H hydride species. These adducts may oxidize cysteine residues in the Keap1 sensor domain, thereby releasing and activating Nrf2 [51].
Recent evidence further suggests that H2 can interact with redox-active metalloproteins beyond its proposed reactivity toward highly reactive oxidants such as hydroxyl radicals and peroxynitrite. In particular, the Rieske iron–sulfur protein (RISP), a catalytic subunit of mitochondrial electron transport chain complex III, has been identified as a primary molecular target of H2 [52]. H2 activates mitochondrial Lon peptidase 1 (LONP1) and promotes RISP degradation, leading to induction of the mitochondrial unfolded protein response (UPRmt). Structural analyses have revealed that the [2Fe–2S] cluster of the Rieske center is coordinated by two cysteine and two histidine residues; notably, the histidine ligands are solvent-exposed, potentially allowing small molecules to access the redox cofactor. These findings, together with evidence that Fe-porphyrin can participate in H2-responsive redox chemistry, support a model wherein H2 influences carcinogenesis by modulating metal-centered redox chemistry and oxidant-sensitive signaling rather than conventional receptor binding. In UVB-induced skin carcinogenesis, such redox modulation may reduce oxidative stress and attenuate downstream pro-inflammatory and pro-proliferative pathways, including IL-6/STAT3 and ERK/JNK, thereby preferentially affecting tumor promotion rather than UV photoproduct-driven initiation.
Although H2 can induce rapid Nrf2 activation when cells encounter ROS in H2-rich environments, prolonged ROS production, combined with sustained H2 exposure, likely establishes a different equilibrium. Consistent with this, human adipose tissue cultured in a H2-enriched medium showed decreased Nrf2 expression [53]. Thus, the reduced Nrf2 activity observed in H2-treated skin likely reflects an equilibrium between UV-induced ROS production and H2/Nrf2-mediated scavenging, resulting in efficient ROS removal and a reduced need for Nrf2 activation.
Our observations indicated that UVB simultaneously generated ROS and caused direct DNA photodamage in the skin. These ROS establish a chronic inflammatory microenvironment by inducing IL-1β, IL-6, and TNF-α production from keratinocytes and immune cells. This inflammatory response drives SCC onset and progression [5]. The delayed onset of UVB-induced SCC in our experiments likely results from H2-mediated reduction of ROS, which diminishes inflammation, or from the direct anti-inflammatory properties of H2 that prevent initial lesion formation. Consistent with this framework, antioxidant interventions—such as polyphenol-rich blackberry extract, which lowers cyclooxygenase-2 (COX-2), inducible nitric oxide synthase (iNOS), prostaglandin E2 (PGE2), and inhibits mitogen-activated protein kinases (MAPK) (ERK, JNK, p38) and NF-κB/p65—mitigate UV-induced skin injury [54]. Similarly, in fine particulate matter (PM2.5)-induced pneumonia models, N-acetylcysteine (NAC) administration, which replenishes intracellular glutathione, exerts potent antioxidant effects, reduces ROS-dependent neutrophil and monocyte airway infiltration, and alleviates inflammation [55]. Excessive ROS activates the NF-κB transcription factor, inducing the expression of IL-1β, TNF-α, and adhesion molecules [56]. UVB radiation strongly activates ERK/JNK in keratinocytes, directly promoting tumorigenesis by enhancing cell proliferation, evading apoptosis, and activating activator protein-1 (AP-1) [57]. Additionally, ROS stimulates both the MAPK pathway [58] and the NLRP3 inflammasome [59], thereby amplifying the production of inflammatory mediators. Therefore, we hypothesized that H2-mediated reduction of ROS attenuates inflammation and intracellular signaling in UV-irradiated epithelia, thereby reducing epithelial hyperplasia and proliferation. Consequently, H2 likely delays tumor development.
H2 administration significantly reduced T-cell infiltration into the epidermis and dermis after chronic UVB exposure, restricted the distribution of IL-6 protein to the subcutaneous tissue, and decreased STAT3 nuclear translocation. Since aberrant STAT3 activation is widely implicated in epithelial tumorigenesis, including cutaneous SCC, and its constitutive phosphorylation upregulates pro-survival and pro-proliferative genes, these changes are mechanistically consistent with delayed tumor development [60]. H2 appears to suppress UV-induced chronic inflammation through two mechanisms: a reduction in oxidative stress and the inhibition of inflammation-associated signaling pathways, specifically the IL-6/STAT3 and ERK/JNK cascades. Collectively, these effects impair the early stages of SCC development triggered by UV-induced chronic inflammation, consequently delaying papilloma formation and reducing tumor multiplicity. Although the mRNA expression of inflammatory cytokines showed no significant alterations during the chronic phase, a marked suppression of IL-6 was observed 8 h after acute UVB exposure. This suggests that the cumulative inhibition of acute responses manifests as changes in protein levels during chronic inflammation.
Macrophages represent another immune compartment capable of shaping the UV-exposed skin microenvironment. In this study, infiltration of Mac-2+ macrophages remained low and showed no significant difference between the control and H2 groups, indicating that H2 did not substantially alter the total macrophage abundance under our experimental conditions. However, macrophage polarization and function can change independently of total cell numbers; indeed, recent studies in cutaneous wound models indicate that hydrogen gas inhalation promotes early M2-like polarization and attenuates inflammation [61,62]. H2 may thus influence macrophage phenotype and cytokine output rather than recruitment. Future investigations should characterize macrophage subsets (such as iNOS/CD86 versus Arg1/CD206) using flow cytometry or multiplex immunostaining to determine whether macrophage-derived cytokines contribute to IL-6/STAT3 signaling during UVB-driven tumor promotion. Beyond photocarcinogenesis, these immunomodulatory properties may also be relevant to inflammatory dermatoses such as atopic dermatitis, acne, or psoriasis, though further controlled studies are warranted.
H2 administration delayed the onset of UVB-induced initial SCC lesions by a median of 3 weeks in two independent studies. Studies comparing mouse and human aging have indicated that tumor formation progresses 45-fold faster in 17-week-old mice than in humans [63], implying that a 3-week delay in mice corresponds to approximately 2 years and 7 months in humans. Although cross-species scaling of aging and tumorigenesis is approximate, these findings suggest that H2 administration may help reduce the incidence of age-associated diseases at the population level.
Species-specific differences characterize the early lesions of UV-induced skin tumors: mice typically develop papillomas [64], whereas humans present with precancerous intraepithelial lesions, such as actinic keratosis (AK) [65] and Bowen’s disease (also known as squamous cell carcinoma in situ) [66]. These differences necessitate careful interpretation when extrapolating data from mice to human pathologies. Multiple interacting factors likely underlie these variations: differences in skin architecture [67], cells of origin [68,69], UV exposure protocols [70], genetic backgrounds [71], and the spectrum and function of early driver mutations, with humans showing early TP53 and NOTCH loss-of-function linked to differentiation defects [72], whereas murine UVB models prominently display epidermal hyperplasia and increased proliferation [73]. Accordingly, mouse models that better recapitulate the human UV-induced SCC—aligning UV spectrum, genetic background, and target cells—should enable more accurate assessment of the effects of H2 on human skin SCC development.
This study had several limitations. First, H2 was administered as a combined regimen (continuous 2% inhalation plus ad libitum HRW), and arms receiving inhalation alone, HRW alone, or intermittent inhalation schedules were not included. Further, we did not directly quantify blood, skin, or tissue H2 concentrations. The administered dose was therefore operationally defined by the chamber H2 concentration (2 vol%) and the dissolved H2 concentration in drinking water (≥0.8 mM). Prior pharmacokinetic studies have shown that HRW produces a rapid but transient rise in tissue H2, whereas inhalation yields more uniform blood levels [44,74]. As tissue H2 levels may vary with the administration route used, direct measurement of H2 concentrations in target tissues is essential in future work to delineate route- and pattern-specific exposure profiles and to link local H2 availability to modulation of IL-6/STAT3 and ERK/JNK signaling. Second, our evaluation focused primarily on early tumor development, leaving the effects on established SCC proliferation, invasion, metastasis, and the tumor immune microenvironment unexplored. Previous cell line studies have suggested that H2 supplementation promotes cell proliferation when mitochondrial function is high [75]. Recent work has identified RISP as a primary target of H2 and proposed that RISP loss with subsequent UPRmt induction underlies the pleiotropic, context-dependent effects of H2 [52]. This provides a potential mechanistic basis for paradoxical observations; future studies should therefore evaluate mitochondrial proteostasis, UPRmt markers, and tumor growth dynamics in UVB-exposed skin under continuous H2 administration. Third, the delay in SCC onset did not reach statistical significance, and the survival extension remained borderline in the reproducibility experiments. This may depend on statistical power or the definitions of events. Fourth, this model was restricted to UVB exposure alone in male HR-1 hairless mice, limiting its external validity to human UVA/UVB mixed exposure and carcinogenesis through AK/Bowen disease. Fifth, the observed suppression of IL-6/STAT3 and ERK/JNK represents correlational findings, and causal relationships through inhibitors or genetic interventions remain unverified. Sixth, although DNA photoproducts (CPDs) remained unchanged, we did not perform a comprehensive analysis of oxidative DNA damage or mutational burden. Based on these considerations, future studies should address route-specific administration with exposure measurements, the effects on established tumors, reproduction under UVA-inclusive conditions in females and other strains, and mechanistic validation using interventional approaches.
4. Materials and Methods
4.1. Mice
Four-week-old male hairless mice (Hos:HR-1) were purchased from Japan SLC (Hamamatsu, Japan). The mice were housed in plastic cages under controlled conditions (22 °C ± 2 °C; 50% ± 10% relative humidity) with a 12 h light–dark cycle (lights on at 08:00), and fed a standard rodent chow diet (CRF-1; Oriental Yeast Co., Ltd., Tokyo, Japan) ad libitum. As shown in Figure 1, the mice received H2 treatment from 4 to 27 weeks of age and were exposed to UVB irradiation of the dorsal skin from 7 to 27 weeks of age. The shape, size, and number of skin tumors were examined macroscopically and recorded on a weekly basis. All experimental procedures and protocols were approved by the Animal Experimentation Committee of Chubu University (Approval No. 2410011 and approval date is 12 March 2024) and complied with the National Institutes of Health (NIH) Guidelines for the Care and Use of Laboratory Animals.
4.2. Administration of H2 and UVB Irradiation
Mice were assigned to either the H2 group or the control group. All groups were maintained under identical environmental conditions, and experimental procedures were performed at consistent times to minimize circadian effects. The H2 group was treated with both 2% hydrogen gas inhalation and ad libitum access to HRW, whereas the control group received air and dehydrogenated water. Because orally administered H2 is rapidly cleared from the body and its biological effects depend on both the dose regimen and administration route [44], we employed a combined protocol of continuous 2% hydrogen gas inhalation and ad libitum access to HRW. This approach was designed to maintain steady-state systemic H2 levels via inhalation while providing intermittent bolus exposure through drinking, a pattern reported to produce more pronounced biological effects than those obtained with continuous inhalation alone in other in vivo models [41,42,43]. Hydrogen gas was administered as H2-containing air in an acrylic chamber following a previously established protocol [44]. Briefly, mice in standard plastic cages were placed in a sealed 60 L acrylic chamber continuously supplied with a 2% hydrogen gas/98% air mixture at 10 L/min. The gas mixture was generated by combining 100% hydrogen gas (Taiyo Nippon Sanso, Tokyo, Japan) with compressed air from a scroll compressor (SLP-15EB; Anest Iwata, Yokohama, Japan), which was regulated by a multi-flowmeter (Model-1203; Kofloc, Kyoto, Japan). Control animals were housed under identical conditions but received air without hydrogen gas at the same flow rate. Air samples from the chamber were periodically collected and H2 concentrations were monitored with an Optical Gas Monitor Model FI-21 (Riken Keiki, Tokyo, Japan) as previously described [44]. Control mice were kept under identical conditions, but breathed air. To ensure consistent H2 exposure, HRW was prepared daily (except on weekends) using an Aquela Hydrogen Water 7.0 (donated by MiZ Co., Ltd., Kamakura, Japan). Upon preparation, the dissolved H2 concentration (≥0.8 mM) was confirmed using a hydrogen electrode (ABLE, Tokyo, Japan), and bottles were replaced every 24 h to minimize loss of dissolved H2. Dehydrogenated water was produced by leaving the HRW open at 4 °C for 48 h.
Mice were exposed to UVB irradiation of the dorsal skin using two G8T5E UVB lamps (SANKYO DENKI, Hiratsuka, Japan) at a dose of 270 mJ/cm2 three times per week for 20 weeks from 7 to 27 weeks of age. The UVB irradiation dose influences both the severity of skin damage and the rate of tumor development [76]. Based on established photocarcinogenesis protocols in hairless mice, we selected a dose of 270 mJ/cm2 per irradiation. Epstein et al. demonstrated effective tumor induction using three weekly UVB irradiations at 270 mJ/cm2 [77]. Prior studies have similarly employed doses of 240–250 mJ/cm2 three times weekly in skin carcinogenesis models using hairless mice [78,79]. This dose corresponded to 1–2 minimal erythema doses (MED) [78,80], and we confirmed early erythema formation (Figure S1). This regimen was designed to reliably induce UVB-mediated lesions and tumors within the experimental period while adhering to humane endpoint criteria. After a 10-week post-irradiation observation period, the mice were euthanized at 37 weeks of age for histological examination. Mice were monitored at least once weekly for tumor development, body weight, and overall health status. Tumors were not permitted to exceed a maximum diameter of 15 mm; in practice, mice were euthanized when maximum tumor diameters reached approximately 10–15 mm, depending on tumor location and clinical condition. Humane endpoints were defined according to institutional guidelines. Euthanasia was performed when any of the following criteria were met: body weight loss exceeding 20% from baseline, tumors exhibiting ulceration, necrosis, infection, or persistent bleeding, or tumor growth resulting in impaired ambulation, feeding, drinking, or respiration.
4.3. Measurement of CPDs
Genomic DNA was extracted from 5 mm square sections of dorsal mouse skin using the PureLink Genomic DNA Mini Kit (Invitrogen, Waltham, MA, USA). CPD levels were quantified using a High-Sensitivity CPD ELISA Kit Ver. 2 (Cosmo Bio, Tokyo, Japan) according to the manufacturer’s protocol.
4.4. Histological and Immunohistochemical Analysis
Skin or tumor tissues were fixed in 10% neutral-buffered formalin for 48 h, followed by dehydration and paraffin embedding. Sections 4 µm thick were prepared for hematoxylin and eosin (HE) staining and immunohistochemistry. Histopathological diagnoses were determined by consensus between the two pathologists based on HE-stained sections. Immunohistochemical staining was performed according to our established protocol [81] using the following primary antibodies: anti-CD3 (Dako, Carpinteria, CA, USA), anti-Gr-1 (eBioscience, San Diego, CA, USA), anti-Mac-2 (Cedarlane, Ontario, Canada), anti-IL-6 (Novus Biologicals, Centennial, CO, USA), and antibodies against STAT3, Ki-67, PCNA, and Nrf2 (Cell Signaling Technology, Danvers, MA, USA).
4.5. RNA Isolation and Reverse Transcription Quantitative PCR (RT-qPCR)
Total RNA was isolated using an RNeasy Mini Kit (Qiagen, Hilden, Germany), and 2 µg of RNA was reverse-transcribed into first-strand cDNA using a Transcriptor First-Strand cDNA Synthesis Kit (Roche, Basel, Switzerland). The qPCR step was performed using a LightCycler instrument with FastStart DNA MasterPLUS SYBR Green I (Roche, Basel, Switzerland). The primers used for amplification were as follows: IL-6 (forward, 5′-TCCCAACAGACCTGTCTATACC-3′; reverse, 5′-CAGAGGAAATTTTCAATAGGCA-3′); IL-1β (forward, 5′-TCCTCTCCAGCCAAGCTTCC-3′; reverse, 5′-TTGATGTGCTGCTGCGAGATT-3′); TNF-α (forward, 5′-AACTTCGGGGTGATCGGTCC-3′; reverse, 5′-GCAAATCGGCTGACGGTGTG-3′); and Ptgs2 (forward, 5′-TTCCAATCCATGTCAAAACCGT-3′; reverse, 5′-GGGGTGGGCTTCAGCAGTAA-3′). All procedures were performed as previously described [44].
4.6. Immunoblot Analysis
Protein lysates were analyzed by Western blot as previously described [44]. Membranes were incubated with primary antibodies recognizing both the phosphorylated and total forms of p38 MAPK, SAPK/JNK, ERK1/2, and AKT (Cell Signaling Technology, Beverly, MA, USA). β-Actin (Sigma, St. Louis, MO, USA) served as the loading control. Molecular weight markers were run using the Blue Prestained Protein Standard, Broad Range (11–190 kDa; NEB #P7706S; New England Biolabs, Ipswich, MA, USA). Immunoreactive bands were visualized using ECL Prime Western Blotting Detection Reagent (GE Healthcare, Chicago, IL, USA), imaged with a Fusion Solo S system (Vilber Bio Imaging, Collégien, France), and quantified using the ImageJ software (v. 1.53k).
4.7. Quantification of GSH and GSSG in Skin
Reduced and oxidized glutathione concentrations in skin samples were determined using a GSSG/GSH Quantification Kit (Dojindo, Kumamoto, Japan).
4.8. Statistical Analysis
All statistical analyses were conducted using GraphPad Prism version 10.6.1 (GraphPad Software, Boston, MA, USA). Differences between groups were analyzed using Student’s t-test, one-way ANOVA with Tukey’s post hoc test, or two-way ANOVA with Šidák’s post hoc test, as appropriate. Categorical variables were compared using chi-square tests. The Kaplan–Meier method was used to estimate tumor incidence and survival probability, with differences assessed by the log-rank test. Cox proportional hazards regression was used to estimate hazard ratios and 95% confidence intervals. Data are expressed as mean ± standard deviation (SD). Statistical significance was defined as a two-sided p value < 0.05.
5. Conclusions
Continuous administration of H2 delayed the early inflammatory phases of UVB-induced skin carcinogenesis in HR-1 hairless mice, with independent cohort validation. While CPD levels remained unchanged, the intervention attenuated cutaneous IL-6/STAT3 and ERK/JNK signaling, preserved the redox balance (increased GSH/GSSG after acute UVB exposure and decreased nuclear Nrf2 during chronic exposure), and suppressed epidermal proliferation and thickness. These results demonstrate that H2 modulates tumor promotion rather than initiation under chronic UVB irradiation, which explains the observed delay in papilloma genesis. These findings justify the further investigation of H2 as a chemopreventive agent for UV-irradiated skin.
Supplementary Materials
The following supporting information can be downloaded at https://www.mdpi.com/article/10.3390/ijms27020635/s1.
Author Contributions
Conceptualization, F.H., S.S. and M.I.; data curation, F.H.; formal analysis, F.H., S.S., M.I. and Y.M.; funding acquisition, F.H. and M.I.; investigation, F.H., S.S. and C.I.; methodology, F.H. and S.S.; project administration, F.H., S.S. and M.I.; supervision, M.I.; validation, S.S., Y.M. and M.I.; visualization, F.H., C.I., S.S. and Y.M.; writing—original draft, F.H., S.S. and M.I.; writing—review and editing, Y.M., C.I., S.S. and M.I. All authors have read and agreed to the published version of the manuscript.
Funding
The work conducted in our laboratories was supported by Grants-in-Aid from the Ministry of Education, Culture, Sports, Science and Technology (MEXT) KAKENHI Grant Number JP24590768, as well as Chubu University Grants A and B.
Institutional Review Board Statement
All animal procedures were approved by the Institutional Animal Care and Use Committee of Chubu University (Approval No. 2410011 and approval date is 12 March 2024) and complied with the National Institutes of Health (NIH) Guidelines for the Care and Use of Laboratory Animals.
Informed Consent Statement
Not applicable.
Data Availability Statement
The original contributions presented in this study are included in the article/Supplementary Material. Further inquiries can be directed to the corresponding author.
Acknowledgments
We thank Arisa Yamano, Akemi Ozaki and Kenichi Yoshida for their technical assistance in this study. We would also like to thank MiZ Co., Ltd. for providing Aquela Hydrogen Water 7.0. Generative AI tools (GPT-5 by OpenAI, Claude 4.5 Sonnet by Anthropic, and Gemini 2.5 Pro by Google) were used for language editing and typographical checks. The authors reviewed and approved all AI-assisted content and take full responsibility for the integrity and accuracy of the work.
Conflicts of Interest
Masatoshi Ichihara reports in-kind material support from MiZ Co., Ltd. (Aquela Hydrogen Water 7.0) used in this study. The sponsor had no role in the design of the study; in the collection, analyses, or interpretation of data; in the writing of the manuscript; or in the decision to publish the results. The other authors declare no conflicts of interest.
References
- Scolyer, R.A.; Messina, J. Squamous Cell Carcinomas, Skin Tumors WHO Classification of Tumours Editorial Board. Skin Tumours (5th ed.) [Internet; Beta Version Ahead of Print]. Available online: https://tumourclassification.iarc.who.int/chapters/64/35 (accessed on 15 August 2025).
- The Editorial Board of the Cancer Statistics in Japan. Cancer Statistics in Japan 2025; Foundation for Promotion of Cancer Research: Tokyo, Japan, 2025. [Google Scholar]
- Burns, C.; Kubicki, S.; Nguyen, Q.B.; Aboul-Fettouh, N.; Wilmas, K.M.; Chen, O.M.; Doan, H.Q.; Silapunt, S.; Migden, M.R. Advances in Cutaneous Squamous Cell Carcinoma Management. Cancers 2022, 14, 3653. [Google Scholar] [CrossRef] [PubMed]
- Tang, X.; Yang, T.; Yu, D.; Xiong, H.; Zhang, S. Current insights and future perspectives of ultraviolet radiation (UV) exposure: Friends and foes to the skin and beyond the skin. Environ. Int. 2024, 185, 108535. [Google Scholar] [CrossRef] [PubMed]
- Ciazynska, M.; Olejniczak-Staruch, I.; Sobolewska-Sztychny, D.; Narbutt, J.; Skibinska, M.; Lesiak, A. Ultraviolet Radiation and Chronic Inflammation-Molecules and Mechanisms Involved in Skin Carcinogenesis: A Narrative Review. Life 2021, 11, 326. [Google Scholar] [CrossRef]
- Zhao, H.; Wu, L.; Yan, G.; Chen, Y.; Zhou, M.; Wu, Y.; Li, Y. Inflammation and tumor progression: Signaling pathways and targeted intervention. Signal Transduct. Target. Ther. 2021, 6, 263. [Google Scholar] [CrossRef]
- Huynh, J.; Chand, A.; Gough, D.; Ernst, M. Therapeutically exploiting STAT3 activity in cancer-using tissue repair as a road map. Nat. Rev. Cancer 2019, 19, 82–96. [Google Scholar] [CrossRef]
- Suiqing, C.; Min, Z.; Lirong, C. Overexpression of phosphorylated-STAT3 correlated with the invasion and metastasis of cutaneous squamous cell carcinoma. J. Dermatol. 2005, 32, 354–360. [Google Scholar] [CrossRef]
- Wu, J.; Lu, W.Y.; Cui, L.L. Clinical significance of STAT3 and MAPK phosphorylation, and the protein expression of cyclin D1 in skin squamous cell carcinoma tissues. Mol. Med. Rep. 2015, 12, 8129–8134. [Google Scholar] [CrossRef]
- Ohsawa, I.; Ishikawa, M.; Takahashi, K.; Watanabe, M.; Nishimaki, K.; Yamagata, K.; Katsura, K.; Katayama, Y.; Asoh, S.; Ohta, S. Hydrogen acts as a therapeutic antioxidant by selectively reducing cytotoxic oxygen radicals. Nat. Med. 2007, 13, 688–694. [Google Scholar] [CrossRef]
- Ichihara, M.; Sobue, S.; Ito, M.; Ito, M.; Hirayama, M.; Ohno, K. Beneficial biological effects and the underlying mechanisms of molecular hydrogen-comprehensive review of 321 original articles. Med. Gas Res. 2015, 5, 12. [Google Scholar] [CrossRef]
- Jin, J.; Yue, L.; Du, M.; Geng, F.; Gao, X.; Zhou, Y.; Lu, Q.; Pan, X. Molecular Hydrogen Therapy: Mechanisms, Delivery Methods, Preventive, and Therapeutic Application. MedComm 2025, 6, e70194. [Google Scholar] [CrossRef]
- Guo, Z.; Zhou, B.; Li, W.; Sun, X.; Luo, D. Hydrogen-rich saline protects against ultraviolet B radiation injury in rats. J. Biomed. Res. 2012, 26, 365–371. [Google Scholar] [CrossRef]
- Zhang, B.; Zhao, Z.; Meng, X.; Chen, H.; Fu, G.; Xie, K. Hydrogen ameliorates oxidative stress via PI3K-Akt signaling pathway in UVB-induced HaCaT cells. Int. J. Mol. Med. 2018, 41, 3653–3661. [Google Scholar] [CrossRef]
- Kishimoto, Y.; Kato, T.; Ito, M.; Azuma, Y.; Fukasawa, Y.; Ohno, K.; Kojima, S. Hydrogen ameliorates pulmonary hypertension in rats by anti-inflammatory and antioxidant effects. J. Thorac. Cardiovasc. Surg. 2015, 150, 645–654.e3. [Google Scholar] [CrossRef]
- Chen, K.; Sun, Y.; Diao, Y.; Zhang, T.; Dong, W. Hydrogen-rich solution attenuates myocardial injury caused by cardiopulmonary bypass in rats via the Janus-activated kinase 2/signal transducer and activator of transcription 3 signaling pathway. Oncol. Lett. 2018, 16, 167–178. [Google Scholar] [CrossRef]
- Liu, L.; Yan, Z.; Wang, Y.; Meng, J.; Chen, G. Suppression of autophagy facilitates hydrogen gas-mediated lung cancer cell apoptosis. Oncol. Lett. 2020, 20, 112. [Google Scholar] [CrossRef]
- Shin, M.H.; Park, R.; Nojima, H.; Kim, H.C.; Kim, Y.K.; Chung, J.H. Atomic hydrogen surrounded by water molecules, H(H2O)m, modulates basal and UV-induced gene expressions in human skin in vivo. PLoS ONE 2013, 8, e61696. [Google Scholar] [CrossRef]
- Kligman, L.H.; Kligman, A.M. Histogenesis and progression in ultraviolet light-induced tumors in hairless mice. J. Natl. Cancer Inst. 1981, 67, 1289–1293. [Google Scholar] [PubMed]
- Tian, Y.; Zhang, Y.; Wang, Y.; Chen, Y.; Fan, W.; Zhou, J.; Qiao, J.; Wei, Y. Hydrogen, a Novel Therapeutic Molecule, Regulates Oxidative Stress, Inflammation, and Apoptosis. Front. Physiol. 2021, 12, 789507. [Google Scholar] [CrossRef]
- Maru, G.B.; Gandhi, K.; Ramchandani, A.; Kumar, G. The role of inflammation in skin cancer. Adv. Exp. Med. Biol. 2014, 816, 437–469. [Google Scholar] [CrossRef] [PubMed]
- Netea, M.G.; Dominguez-Andres, J.; Barreiro, L.B.; Chavakis, T.; Divangahi, M.; Fuchs, E.; Joosten, L.A.B.; van der Meer, J.W.M.; Mhlanga, M.M.; Mulder, W.J.M.; et al. Defining trained immunity and its role in health and disease. Nat. Rev. Immunol. 2020, 20, 375–388. [Google Scholar] [CrossRef]
- Mantovani, A. Redundancy and robustness versus division of labour and specialization in innate immunity. Semin. Immunol. 2018, 36, 28–30. [Google Scholar] [CrossRef]
- Kim, D.J.; Chan, K.S.; Sano, S.; Digiovanni, J. Signal transducer and activator of transcription 3 (Stat3) in epithelial carcinogenesis. Mol. Carcinog. 2007, 46, 725–731. [Google Scholar] [CrossRef]
- Castelino, F.V.; Bain, G.; Pace, V.A.; Black, K.E.; George, L.; Probst, C.K.; Goulet, L.; Lafyatis, R.; Tager, A.M. An Autotaxin/Lysophosphatidic Acid/Interleukin-6 Amplification Loop Drives Scleroderma Fibrosis. Arthritis Rheumatol. 2016, 68, 2964–2974. [Google Scholar] [CrossRef]
- Ge, L.; Yang, M.; Yang, N.N.; Yin, X.X.; Song, W.G. Molecular hydrogen: A preventive and therapeutic medical gas for various diseases. Oncotarget 2017, 8, 102653–102673. [Google Scholar] [CrossRef]
- Tao, G.; Song, G.; Qin, S. Molecular hydrogen: Current knowledge on mechanism in alleviating free radical damage and diseases. Acta Biochim. Biophys. Sin. 2019, 51, 1189–1197. [Google Scholar] [CrossRef] [PubMed]
- Goldring, C.E.; Kitteringham, N.R.; Elsby, R.; Randle, L.E.; Clement, Y.N.; Williams, D.P.; McMahon, M.; Hayes, J.D.; Itoh, K.; Yamamoto, M.; et al. Activation of hepatic Nrf2 in vivo by acetaminophen in CD-1 mice. Hepatology 2004, 39, 1267–1276. [Google Scholar] [CrossRef] [PubMed]
- Kim, H.K.; Jeong, H.; Jeong, M.G.; Won, H.Y.; Lee, G.; Bae, S.H.; Nam, M.; Lee, S.H.; Hwang, G.S.; Hwang, E.S. TAZ deficiency impairs the autophagy-lysosomal pathway through NRF2 dysregulation and lysosomal dysfunction. Int. J. Biol. Sci. 2024, 20, 2592–2606. [Google Scholar] [CrossRef]
- Yoon, K.S.; Huang, X.Z.; Yoon, Y.S.; Kim, S.K.; Song, S.B.; Chang, B.S.; Kim, D.H.; Lee, K.J. Histological study on the effect of electrolyzed reduced water-bathing on UVB radiation-induced skin injury in hairless mice. Biol. Pharm. Bull. 2011, 34, 1671–1677. [Google Scholar] [CrossRef]
- Ignacio, R.M.; Yoon, Y.-S.; Sajo, M.E.J.; Kim, C.-S.; Kim, D.-H.; Kim, S.-K.; Lee, K.-J. The balneotherapy effect of hydrogen reduced water on UVB-mediated skin injury in hairless mice. Mol. Cell Toxicol. 2013, 9, 15–21. [Google Scholar] [CrossRef]
- Lin, X.; Jia, Q.; Lin, X.; Shi, J.; Gong, W.; Shen, K.; Liu, B.; Sun, L.; Fan, Z. Galvanic Cell Bipolar Microneedle Patches for Reversing Photoaging Wrinkles. Adv. Mater. 2025, 37, e2500552. [Google Scholar] [CrossRef] [PubMed]
- Kiyoi, T.; Liu, S.; Takemasa, E.; Hato, N.; Mogi, M. Intermittent environmental exposure to hydrogen prevents skin photoaging through reduction of oxidative stress. Geriatr. Gerontol. Int. 2023, 23, 304–312. [Google Scholar] [CrossRef]
- Kato, S.; Saitoh, Y.; Iwai, K.; Miwa, N. Hydrogen-rich electrolyzed warm water represses wrinkle formation against UVA ray together with type-I collagen production and oxidative-stress diminishment in fibroblasts and cell-injury prevention in keratinocytes. J. Photochem. Photobiol. B Biol. 2012, 106, 24–33. [Google Scholar] [CrossRef] [PubMed]
- Fang, W.; Tang, L.; Wang, G.; Lin, J.; Liao, W.; Pan, W.; Xu, J. Molecular Hydrogen Protects Human Melanocytes from Oxidative Stress by Activating Nrf2 Signaling. J. Investig. Dermatol. 2020, 140, 2230–2241 e2239. [Google Scholar] [CrossRef]
- Debkowska, N.; Niczyporuk, M.; Surazynski, A.; Wolosik, K. Topically Applied Molecular Hydrogen Normalizes Skin Parameters Associated with Oxidative Stress: A Pilot Study. Antioxidants 2025, 14, 729. [Google Scholar] [CrossRef]
- Kawai, D.; Takaki, A.; Nakatsuka, A.; Wada, J.; Tamaki, N.; Yasunaka, T.; Koike, K.; Tsuzaki, R.; Matsumoto, K.; Miyake, Y.; et al. Hydrogen-rich water prevents progression of nonalcoholic steatohepatitis and accompanying hepatocarcinogenesis in mice. Hepatology 2012, 56, 912–921. [Google Scholar] [CrossRef] [PubMed]
- Li, F.Y.; Zhu, S.X.; Wang, Z.P.; Wang, H.; Zhao, Y.; Chen, G.P. Consumption of hydrogen-rich water protects against ferric nitrilotriacetate-induced nephrotoxicity and early tumor promotional events in rats. Food Chem. Toxicol. 2013, 61, 248–254. [Google Scholar] [CrossRef] [PubMed]
- Zhao, L.; Zhou, C.; Zhang, J.; Gao, F.; Li, B.; Chuai, Y.; Liu, C.; Cai, J. Hydrogen protects mice from radiation induced thymic lymphoma in BALB/c mice. Int. J. Biol. Sci. 2011, 7, 297–300. [Google Scholar] [CrossRef]
- Valavanidis, A.; Vlachogianni, T.; Fiotakis, C. 8-hydroxy-2′ -deoxyguanosine (8-OHdG): A critical biomarker of oxidative stress and carcinogenesis. J. Environ. Sci. Health Part C Environ. Carcinog. Ecotoxicol. Rev. 2009, 27, 120–139. [Google Scholar] [CrossRef]
- Ito, M.; Hirayama, M.; Yamai, K.; Goto, S.; Ito, M.; Ichihara, M.; Ohno, K. Drinking hydrogen water and intermittent hydrogen gas exposure, but not lactulose or continuous hydrogen gas exposure, prevent 6-hydroxydopamine-induced Parkinson’s disease in rats. Med. Gas Res. 2012, 2, 15. [Google Scholar] [CrossRef]
- Shimouchi, A.; Nose, K.; Shirai, M.; Kondo, T. Estimation of molecular hydrogen consumption in the human whole body after the ingestion of hydrogen-rich water. Adv. Exp. Med. Biol. 2012, 737, 245–250. [Google Scholar] [CrossRef]
- Shimouchi, A.; Nose, K.; Mizukami, T.; Che, D.C.; Shirai, M. Molecular hydrogen consumption in the human body during the inhalation of hydrogen gas. Adv. Exp. Med. Biol. 2013, 789, 315–321. [Google Scholar] [CrossRef]
- Sobue, S.; Yamai, K.; Ito, M.; Ohno, K.; Ito, M.; Iwamoto, T.; Qiao, S.; Ohkuwa, T.; Ichihara, M. Simultaneous oral and inhalational intake of molecular hydrogen additively suppresses signaling pathways in rodents. Mol. Cell. Biochem. 2015, 403, 231–241. [Google Scholar] [CrossRef] [PubMed]
- Ichihara, G.; Katsumata, Y.; Moriyama, H.; Kitakata, H.; Hirai, A.; Momoi, M.; Ko, S.; Shinya, Y.; Kinouchi, K.; Kobayashi, E.; et al. Pharmacokinetics of hydrogen after ingesting a hydrogen-rich solution: A study in pigs. Heliyon 2021, 7, e08359. [Google Scholar] [CrossRef]
- Kamimura, N.; Nishimaki, K.; Ohsawa, I.; Ohta, S. Molecular hydrogen improves obesity and diabetes by inducing hepatic FGF21 and stimulating energy metabolism in db/db mice. Obesity 2011, 19, 1396–1403. [Google Scholar] [CrossRef]
- Murakami, Y.; Ito, M.; Ohsawa, I. Molecular hydrogen protects against oxidative stress-induced SH-SY5Y neuroblastoma cell death through the process of mitohormesis. PLoS ONE 2017, 12, e0176992. [Google Scholar] [CrossRef]
- Kawamura, T.; Wakabayashi, N.; Shigemura, N.; Huang, C.S.; Masutani, K.; Tanaka, Y.; Noda, K.; Peng, X.; Takahashi, T.; Billiar, T.R.; et al. Hydrogen gas reduces hyperoxic lung injury via the Nrf2 pathway in vivo. Am. J. Physiol. Lung Cell. Mol. Physiol. 2013, 304, L646–L656. [Google Scholar] [CrossRef] [PubMed]
- Cheng, D.; Long, J.; Zhao, L.; Liu, J. Hydrogen: A Rising Star in Gas Medicine as a Mitochondria-Targeting Nutrient via Activating Keap1-Nrf2 Antioxidant System. Antioxidants 2023, 12, 2062. [Google Scholar] [CrossRef] [PubMed]
- Jin, Z.; Zhao, P.; Gong, W.; Ding, W.; He, Q. Fe-porphyrin: A redox-related biosensor of hydrogen molecule. Nano Res. 2023, 16, 2020–2025. [Google Scholar] [CrossRef]
- Ohta, S. Molecular hydrogen may activate the transcription factor Nrf2 to alleviate oxidative stress through the hydrogen-targeted porphyrin. Aging Pathobiol. Ther. 2023, 5, 25–32. [Google Scholar] [CrossRef]
- Negishi, S.; Ito, M.; Hasegawa, T.; Otake, H.; Ohkawara, B.; Masuda, A.; Mino, H.; LeBaron, T.W.; Ohno, K. The Rieske iron-sulfur protein is a primary target of molecular hydrogen. Redox Biol. 2025, 88, 103952. [Google Scholar] [CrossRef]
- Tumurbaatar, B.; Ogawa, S.; Nakamura, N.; Yamada, T.; Minato, T.; Mori, Y.; Saiki, T.; Matsubara, T.; Naruse, K.; Suda, H. The effect of hydrogen gas on the oxidative stress response in adipose tissue. Sci. Rep. 2024, 14, 21425. [Google Scholar] [CrossRef]
- Divya, S.P.; Wang, X.; Pratheeshkumar, P.; Son, Y.O.; Roy, R.V.; Kim, D.; Dai, J.; Hitron, J.A.; Wang, L.; Asha, P.; et al. Blackberry extract inhibits UVB-induced oxidative damage and inflammation through MAP kinases and NF-kappaB signaling pathways in SKH-1 mice skin. Toxicol. Appl. Pharmacol. 2015, 284, 92–99. [Google Scholar] [CrossRef] [PubMed]
- Lin, C.M.; Huang, T.H.; Chi, M.C.; Guo, S.E.; Lee, C.W.; Hwang, S.L.; Shi, C.S. N-acetylcysteine alleviates fine particulate matter (PM2.5)-induced lung injury by attenuation of ROS-mediated recruitment of neutrophils and Ly6C(high) monocytes and lung inflammation. Ecotoxicol. Environ. Saf. 2022, 239, 113632. [Google Scholar] [CrossRef]
- Ansary, T.M.; Hossain, M.R.; Kamiya, K.; Komine, M.; Ohtsuki, M. Inflammatory Molecules Associated with Ultraviolet Radiation-Mediated Skin Aging. Int. J. Mol. Sci. 2021, 22, 3974. [Google Scholar] [CrossRef] [PubMed]
- Xu, Y.; Voorhees, J.J.; Fisher, G.J. Epidermal growth factor receptor is a critical mediator of ultraviolet B irradiation-induced signal transduction in immortalized human keratinocyte HaCaT cells. Am. J. Pathol. 2006, 169, 823–830. [Google Scholar] [CrossRef]
- Son, Y.; Cheong, Y.K.; Kim, N.H.; Chung, H.T.; Kang, D.G.; Pae, H.O. Mitogen-Activated Protein Kinases and Reactive Oxygen Species: How Can ROS Activate MAPK Pathways? J. Signal Transduct. 2011, 2011, 792639. [Google Scholar] [CrossRef]
- Swanson, K.V.; Deng, M.; Ting, J.P. The NLRP3 inflammasome: Molecular activation and regulation to therapeutics. Nat. Rev. Immunol. 2019, 19, 477–489. [Google Scholar] [CrossRef]
- He, Z.; Song, B.; Zhu, M.; Liu, J. Comprehensive pan-cancer analysis of STAT3 as a prognostic and immunological biomarker. Sci. Rep. 2023, 13, 5069. [Google Scholar] [CrossRef] [PubMed]
- Zhao, P.; Cai, Z.; Zhang, X.; Liu, M.; Xie, F.; Liu, Z.; Lu, S.; Ma, X. Hydrogen Attenuates Inflammation by Inducing Early M2 Macrophage Polarization in Skin Wound Healing. Pharmaceuticals 2023, 16, 885. [Google Scholar] [CrossRef]
- Qiu, Z.; Huang, A.; Li, Z.; Qin, S.; Chen, J.; Li, B.; Liu, B.; He, L. Hydrogen-rich water ameliorates imiquimod-induced psoriasis-like skin lesions and regulates macrophage polarization in dyslipidemic ApoE-deficient mice. Eur. J. Pharmacol. 2025, 992, 177363. [Google Scholar] [CrossRef]
- Flurkey, K.; Currer, J.M.; Harrison, D.E. The Mouse in biomedical research. In The Mouse in Aging Research, 2nd ed.; Fox, J.G., Ed.; Academic Press: Amsterdam, The Netherlands, 2007. [Google Scholar]
- Athar, M.; Agarwal, R.; Wang, Z.Y.; Lloyd, J.R.; Bickers, D.R.; Mukhtar, H. All-trans retinoic acid protects against conversion of chemically induced and ultraviolet B radiation-induced skin papillomas to carcinomas. Carcinogenesis 1991, 12, 2325–2329. [Google Scholar] [CrossRef] [PubMed]
- Scolyer, R.A.; Messina, J. Actinic Keratosis, Skin Tumors WHO Classification of Tumours Editorial Board. Skin Tumours (5th ed.) [Internet; Beta Version Ahead of Print]. Available online: https://tumourclassification.iarc.who.int/chapters/64/6 (accessed on 15 August 2025).
- Messina, J.; Scolyer, R.A. Squamous Cell Carcinoma in Situ (Bowen Disease), Skin Tumors WHO Classification of Tumours Editorial Board. Skin Tumours (5th ed.) [Internet; Beta Version Ahead of Print]. Available online: https://tumourclassification.iarc.who.int/chapters/64/34 (accessed on 15 August 2025).
- Park, S. Building vs. Rebuilding Epidermis: Comparison Embryonic Development and Adult Wound Repair. Front. Cell Dev. Biol. 2021, 9, 796080. [Google Scholar] [CrossRef]
- White, A.C.; Tran, K.; Khuu, J.; Dang, C.; Cui, Y.; Binder, S.W.; Lowry, W.E. Defining the origins of Ras/p53-mediated squamous cell carcinoma. Proc. Natl. Acad. Sci. USA 2011, 108, 7425–7430. [Google Scholar] [CrossRef]
- Kim, Y.S.; Shin, S.; Jung, S.H.; Park, Y.M.; Park, G.S.; Lee, S.H.; Chung, Y.J. Genomic Progression of Precancerous Actinic Keratosis to Squamous Cell Carcinoma. J. Investig. Dermatol. 2022, 142, 528–538 e528. [Google Scholar] [CrossRef]
- IARC Working Group on the Evaluation of Carcinogenic Risks to Humans. Solar and Ultraviolet Radiation. Radiation, IARC Monographs on the Evaluation of Carcinogenic Risks to Humans, No. 100D. Available online: https://www.ncbi.nlm.nih.gov/books/NBK304366/ (accessed on 26 August 2025).
- Benavides, F.; Oberyszyn, T.M.; VanBuskirk, A.M.; Reeve, V.E.; Kusewitt, D.F. The hairless mouse in skin research. J. Dermatol. Sci. 2009, 53, 10–18. [Google Scholar] [CrossRef]
- Thomson, J.; Bewicke-Copley, F.; Anene, C.A.; Gulati, A.; Nagano, A.; Purdie, K.; Inman, G.J.; Proby, C.M.; Leigh, I.M.; Harwood, C.A.; et al. The Genomic Landscape of Actinic Keratosis. J. Investig. Dermatol. 2021, 141, 1664–1674 e1667. [Google Scholar] [CrossRef]
- Kumar, R.; Deep, G.; Agarwal, R. An Overview of Ultraviolet B Radiation-Induced Skin Cancer Chemoprevention by Silibinin. Curr. Pharmacol. Rep. 2015, 1, 206–215. [Google Scholar] [CrossRef]
- Ono, H.; Nishijima, Y.; Adachi, N.; Sakamoto, M.; Kudo, Y.; Kaneko, K.; Nakao, A.; Imaoka, T. A basic study on molecular hydrogen (H2) inhalation in acute cerebral ischemia patients for safety check with physiological parameters and measurement of blood H2 level. Med. Gas Res. 2012, 2, 21. [Google Scholar] [CrossRef]
- Hasegawa, T.; Ito, M.; Hasegawa, S.; Teranishi, M.; Takeda, K.; Negishi, S.; Nishiwaki, H.; Takeda, J.I.; LeBaron, T.W.; Ohno, K. Molecular Hydrogen Enhances Proliferation of Cancer Cells That Exhibit Potent Mitochondrial Unfolded Protein Response. Int. J. Mol. Sci. 2022, 23, 2888. [Google Scholar] [CrossRef] [PubMed]
- D’Orazio, J.; Jarrett, S.; Amaro-Ortiz, A.; Scott, T. UV radiation and the skin. Int. J. Mol. Sci. 2013, 14, 12222–12248. [Google Scholar] [CrossRef] [PubMed]
- Epstein, J.H. Photocarcinogenesis promotion studies with benzoyl peroxide (BPO) and croton oil. J. Investig. Dermatol. 1988, 91, 114–116. [Google Scholar] [CrossRef]
- Ullrich, S.E. Sunlight and skin cancer: Lessons from the immune system. Mol. Carcinog. 2007, 46, 629–633. [Google Scholar] [CrossRef]
- Ravindran, A.; Mohammed, J.; Gunderson, A.J.; Cui, X.; Glick, A.B. Tumor-promoting role of TGFbeta1 signaling in ultraviolet B-induced skin carcinogenesis is associated with cutaneous inflammation and lymph node migration of dermal dendritic cells. Carcinogenesis 2014, 35, 959–966. [Google Scholar] [CrossRef] [PubMed]
- Hattori, Y.; Nishigori, C.; Tanaka, T.; Uchida, K.; Nikaido, O.; Osawa, T.; Hiai, H.; Imamura, S.; Toyokuni, S. 8-hydroxy-2′-deoxyguanosine is increased in epidermal cells of hairless mice after chronic ultraviolet B exposure. J. Investig. Dermatol. 1996, 107, 733–737, Correction in J. Investig. Dermatol. 1997, 108, 237. [Google Scholar] [CrossRef] [PubMed]
- Minami, M.; Sobue, S.; Ichihara, M.; Hasegawa, T. Analysis of the pathological lesions of the lung in a mouse model of cutaneous infection with Streptococcus pyogenes. Pathol. Int. 2012, 62, 99–104. [Google Scholar] [CrossRef] [PubMed]
Disclaimer/Publisher’s Note: The statements, opinions and data contained in all publications are solely those of the individual author(s) and contributor(s) and not of MDPI and/or the editor(s). MDPI and/or the editor(s) disclaim responsibility for any injury to people or property resulting from any ideas, methods, instructions or products referred to in the content. |
© 2026 by the authors. Licensee MDPI, Basel, Switzerland. This article is an open access article distributed under the terms and conditions of the Creative Commons Attribution (CC BY) license.







