Next Article in Journal
HuR Knockdown in MLO-Y4 Osteocyte-like Cells Elevates OPG Expression and Suppresses Osteoclastogenesis In Vitro
Next Article in Special Issue
Genome-Wide Identification and Expression Analysis of the Hsp70 Gene Family in Hylocereus undatus Seedlings Under Heat Shock Stress
Previous Article in Journal
Lanthanide Nanotheranostics in Radiotherapy
Previous Article in Special Issue
Functional Genetic Frontiers in Plant ABC Transporters: Avenues Toward Cadmium Management
 
 
Font Type:
Arial Georgia Verdana
Font Size:
Aa Aa Aa
Line Spacing:
Column Width:
Background:
Article

Genome-Wide Identification and Analysis of bZIP Transcription Factors in Coptis chinensis Reveals Their Regulatory Roles in Stress Responses

1
Chongqing Academy of Chinese Materia Medica, Chongqing 400065, China
2
Ministry of Education Key Laboratory of Chinese Medicinal Resource from Lingnan, School of Pharmaceutical Sciences, Guangzhou University of Chinese Medicine, Guangzhou 510006, China
3
School of Life Sciences, Southwest University, Chongqing 400715, China
4
School of Future Technology, University of Chinese Academy of Sciences, Beijing 100049, China
*
Authors to whom correspondence should be addressed.
Int. J. Mol. Sci. 2026, 27(1), 431; https://doi.org/10.3390/ijms27010431
Submission received: 26 November 2025 / Revised: 18 December 2025 / Accepted: 23 December 2025 / Published: 31 December 2025

Abstract

The basic leucine zipper (bZIP) transcription factors play crucial roles in plant growth and stress adaptation. However, a comprehensive genome-wide analysis of this family has been lacking in the medicinal plant Coptis chinensis. In this study, we identified 55 bZIP genes (CcbZIPs) from the C. chinensis genome and systematically classified them into 12 subfamilies through phylogenetic analysis with Arabidopsis thaliana. Notably, subfamilies L and O were absent, while two orphan genes were discovered, indicating lineage-specific evolution. Expression profiling revealed that numerous CcbZIPs respond dynamically to temperature and light stresses in a tissue-specific manner. These findings provide a foundation for understanding the regulatory roles of CcbZIPs in environmental adaptation and secondary metabolism, offering potential genetic targets for future breeding aimed at improving stress tolerance and medicinal compound production in C. chinensis.

1. Introduction

Transcription factors (TFs) are central regulators of gene expression, governing diverse processes in plant growth, development, and adaptation to environmental stresses [1,2]. Among various TF families, the basic leucine zipper (bZIP) family represents one of the largest and most evolutionarily conserved groups in eukaryotes [3]. Typical bZIP proteins are characterized by two functional domains: an N-terminal basic region that facilitates sequence-specific DNA binding, and a C-terminal leucine zipper domain responsible for dimerization [4]. This structure enables bZIP TFs to recognize a variety of DNA motifs—such as G-box (CACGTG), A-box (TACGTA), and C-box (GACGTC)—thereby regulating distinct transcriptional programs involved in numerous signaling pathways [1,5]. Functionally, bZIPs participate in a wide spectrum of physiological events, including embryogenesis, photomorphogenesis, flowering time control, and responses to biotic and abiotic stresses, underscoring their broad regulatory significance [6,7].
Genome-wide studies have systematically identified bZIP members across numerous plant species, revealing both conserved and lineage-specific evolutionary patterns [8]. In the model plant Arabidopsis thaliana, 78 bZIP genes have been classified into 13 subfamilies, with many members implicated in abscisic acid (ABA) signaling, pathogen defense, and energy homeostasis [1]. Similarly, in horticultural and medicinal plants such as litchi [9], wheat [10], rice [11], maize [12], tomato [13], potato [14], banana [15], cucumber [16], sesame [17], pomegranate [18], etc. bZIP TFs have been linked to fruit senescence, stress tolerance, and the biosynthesis of specialized metabolites like terpenoids [19]. Notably, bZIPs are increasingly recognized as key regulators of secondary metabolism in medicinal plants. For instance, AabZIP1, AabZIP9, and AaTGA6 in Artemisia annua positively regulate the biosynthesis of the antimalarial compound artemisinin [20,21,22], while bZIPs in Carthamus tinctorius modulate flavonoid biosynthesis [23]. These findings highlight the potential of engineering bZIP TFs to enhance the production of valuable phytochemicals [24].
As integrators of environmental signals, bZIP TFs also play pivotal roles in light and temperature response pathways. They participate in photomorphogenesis through HY5-mediated signaling and in temperature stress responses via both ABA-dependent and independent mechanisms [25]. Examples include MdHY5, which regulates light-induced anthocyanin biosynthesis in apple, and OsbZIP52, which enhances cold tolerance in rice [19,26]. These studies position bZIP TFs as critical hubs within stress-responsive networks, linking environmental perception to metabolic reprogramming [27].
Coptis chinensis (Chinese goldthread), a perennial herb of the Ranunculaceae family, is a renowned medicinal plant whose rhizomes accumulate bioactive isoquinoline alkaloids—such as berberine, palmatine, and coptisine—which exhibit antimicrobial, anti-inflammatory, and anticancer properties [28]. Environmental factors, particularly light and temperature, are known to influence both growth and alkaloid accumulation in medicinal plants [29,30]. However, despite its medicinal significance, the molecular mechanisms governing the biosynthesis and regulation of these valuable compounds remain poorly characterized. Moreover, how abiotic signals are perceived and transduced into transcriptional reprogramming—specifically through bZIP TFs—has not been systematically investigated in C. chinensis.
Therefore, to bridge this knowledge gap, we performed a genome-wide identification and analysis of the bZIP family in C. chinensis. This study aims to characterize the phylogenetic relationships, gene structures, conserved motifs, and chromosomal distributions of CcbZIP genes. Furthermore, we analyzed their expression patterns under different temperature and light conditions. Our findings provide a foundational resource for understanding the regulatory roles of CcbZIP TFs in the environmental adaptation and secondary metabolism of this medically important species.

2. Results

2.1. Genome-Wide Identification, Classification and Phylogenetic Analysis of CcbZIP Genes

Through a combination of BLASTP and HMMER searches against the Coptis chinensis genome, we identified 55 non-redundant proteins containing the characteristic bZIP domain. These genes were systematically renamed from CcbZIP1 to CcbZIP55 based on their ascending physical locations on the chromosomes (Table 1). The encoded proteins exhibited considerable diversity in their physicochemical properties. Their lengths ranged from 81 to 893 amino acids, corresponding to molecular weights from approximately 9.56 to 93.52 kDa. The theoretical isoelectric points (pI) varied from 4.89 to 11.44, with 21 proteins (38.2%) being acidic (pI < 7) and the remainder basic. All proteins were predicted to be hydrophilic, with grand average of hydropathy (GRAVY) values between −0.44 and 0.023. Subcellular localization predictions strongly indicated that the vast majority are nuclear proteins, consistent with their putative function as transcription factors [31].
To elucidate the evolutionary relationships within the bZIP family, a phylogenetic tree was constructed using the full-length amino acid sequences of the 55 CcbZIPs and 50 well-characterized AtbZIPs from Arabidopsis thaliana (Figure 1). The CcbZIP proteins were classified into subfamilies based on their clustering with established A. thaliana orthologs. This analysis classified the 55 members into 12 subfamilies: A, B, C, D, E, F, G, H, I, K, M, and S. Notably, subfamilies L and O, which are present in A. thaliana, were absent in C. chinensis. Subfamilies A and I were the most expanded, containing 12 and 10 members, respectively, followed by D (9), S (7), G (4), C (2), M (2), H (2), E (2), while B, F, and K each contained a single member. Two genes, CcbZIP30 and CcbZIP33, did not cluster with any defined subfamily and were designated as orphan genes, suggesting potential lineage-specific evolution [32].

2.2. Gene Structure and Conserved Domain Analysis

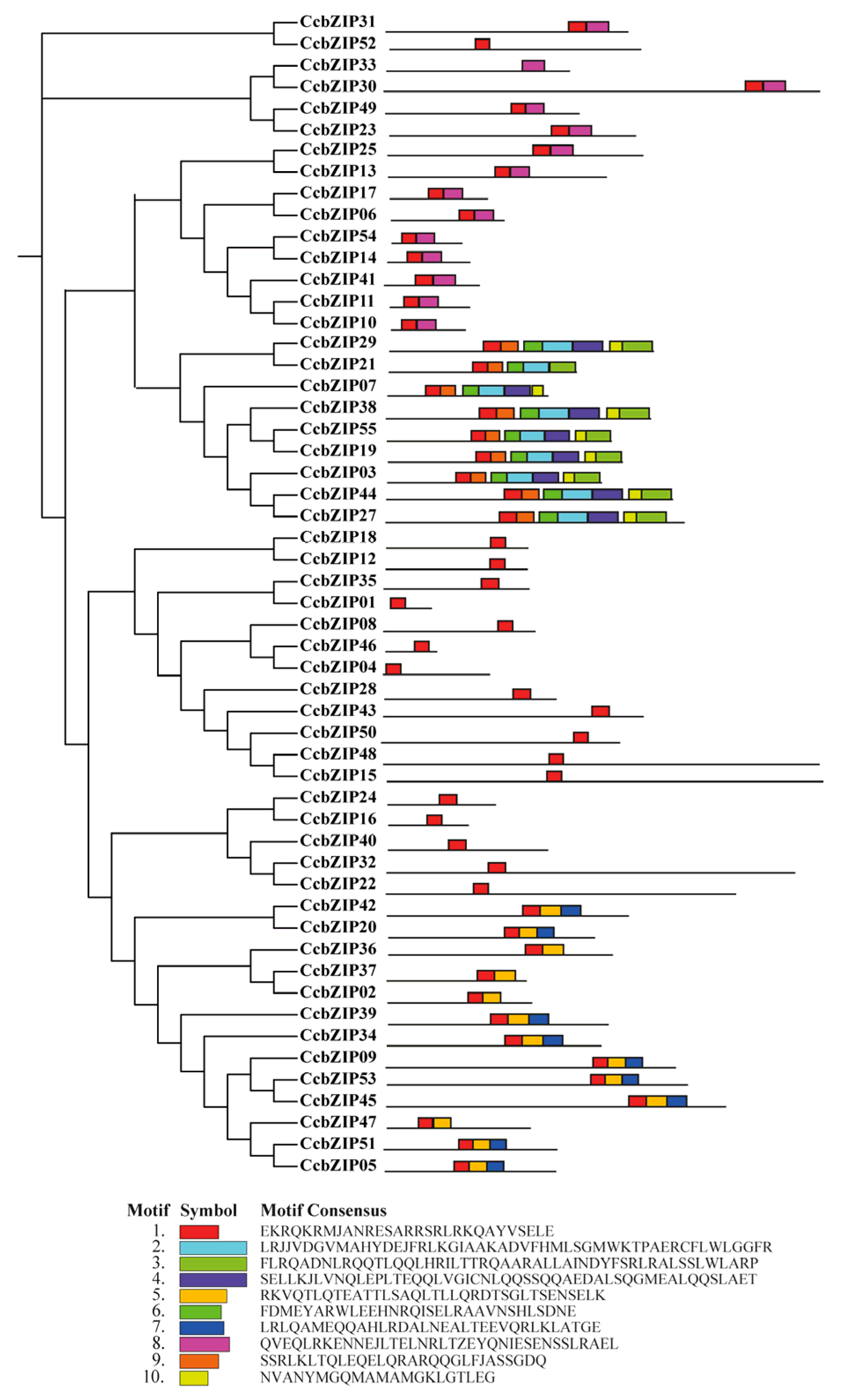
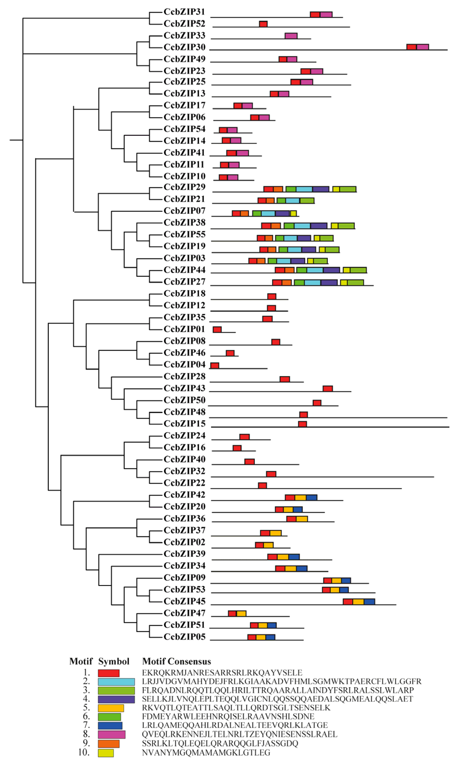
To gain deeper insights into the structural characteristics and potential functional diversification of the CcbZIP family, we systematically analyzed their conserved motifs, gene structures, and domain architectures. As shown in Figure 2, conserved motif analysis identified 10 distinct motifs (Motif 1–10) distributed across the CcbZIP proteins. The composition and sequential order of these motifs were highly conserved within members of the same phylogenetic subfamily but exhibited clear variation between different subfamilies. For instance, Subfamily A members commonly shared Motifs 1, 2, 3, and 4, whereas Subfamily I was characterized by a distinct set including Motifs 1, 5, and 6. This specific motif architecture strongly supports the reliability of our phylogenetic classification and suggests potential functional specialization among subfamilies. Analysis of the exon–intron structures further revealed substantial structural diversity (Figure 3). Genes clustered within the same subfamily generally possessed similar exon–intron organizations, reinforcing their evolutionary relationships. Notably, members of the expanded subfamilies A and I typically contained multiple introns, indicating structural complexity. In contrast, several genes from other subfamilies exhibited fewer introns or intron-less structures. This structural variation provides genomic evidence for the divergent evolution of the CcbZIP family.
Furthermore, examination of the conserved domain architecture confirmed the presence of the characteristic bZIP domain in all 55 CcbZIP proteins (Figure 4). Beyond this core domain, numerous members harbored additional functional domains, such as regulatory or protein–protein interaction domains, which were often specific to certain subfamilies. The diversity in domain composition underscores the functional versatility within this transcription factor family and supports the notion of subfamily-specific regulatory roles acquired during evolution. Collectively, the integrated analysis of motifs, gene structures, and domains reveals a strong correlation between phylogenetic grouping and structural features, providing a comprehensive genomic foundation for understanding the functional evolution of the bZIP family in C. chinensis.

2.3. Chromosomal Distribution, Gene Duplications and Synteny Analysis of CcbZIPs

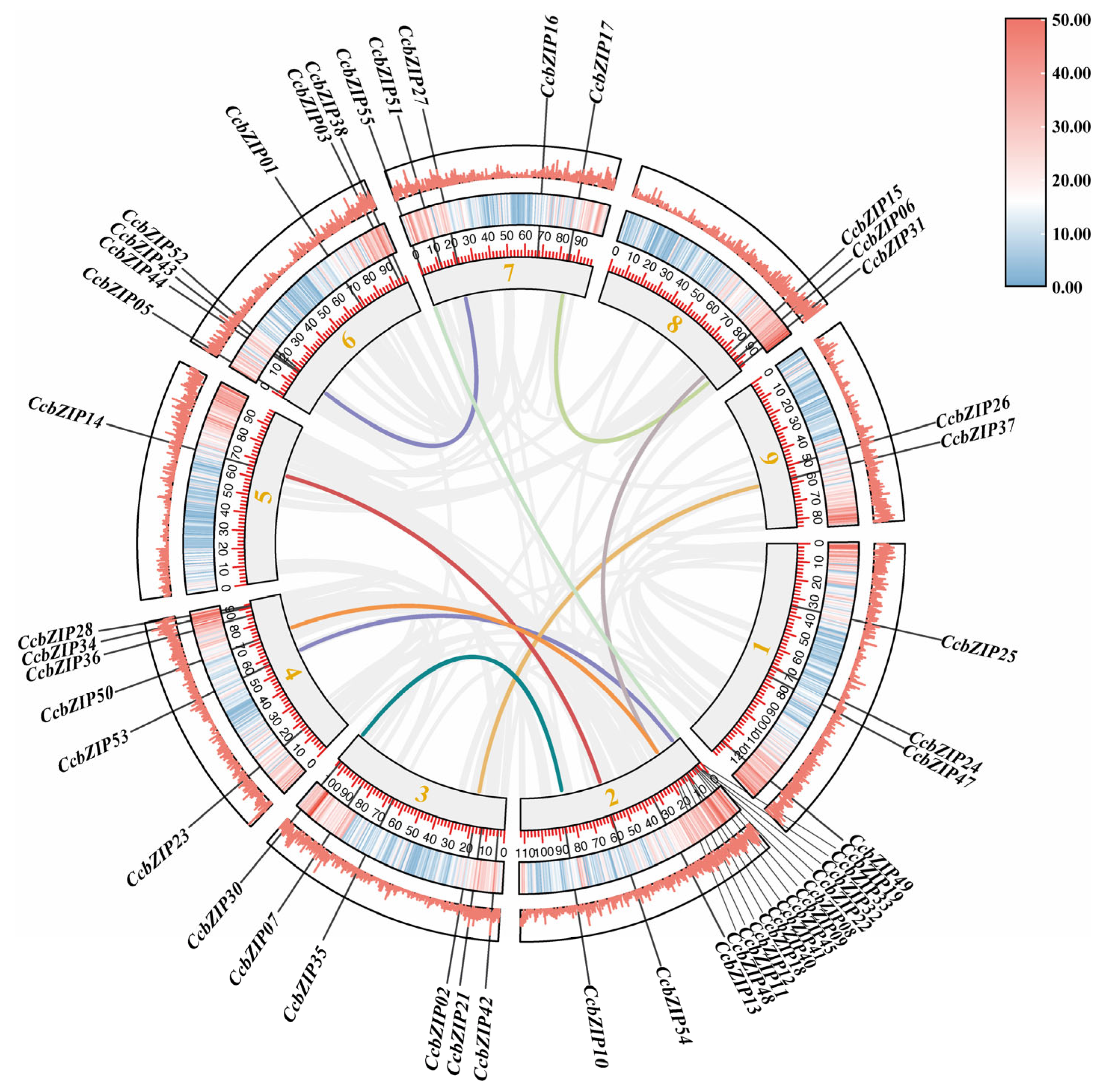
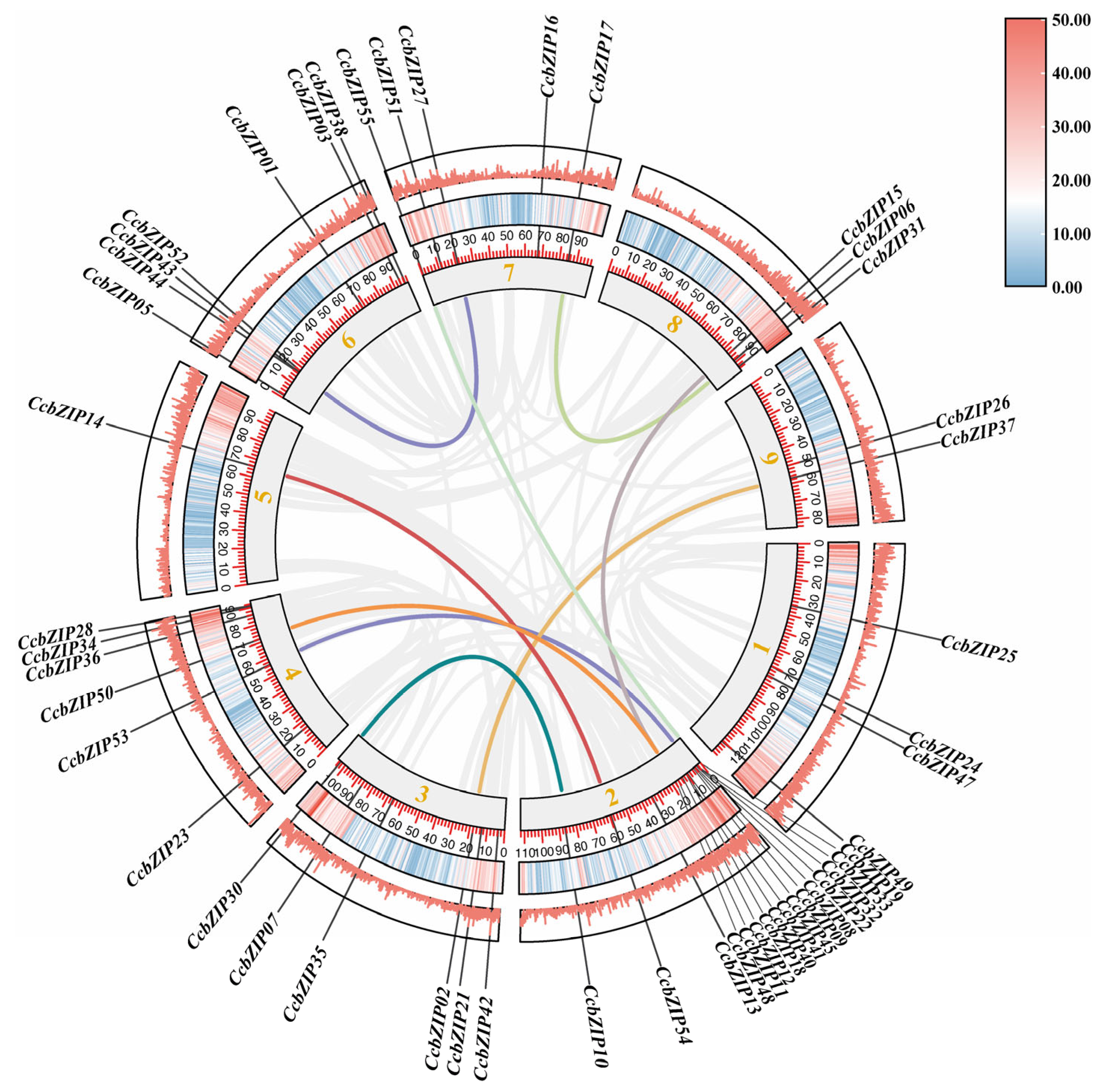
The genomic locations of the 55 CcbZIP genes were mapped onto the nine chromosomes of C. chinensis (Figure 5). The distribution was uneven, with chromosomes 1, 2, 3, 4, 6, 7, and 8 harboring multiple genes, while chromosome 5 contained only a single gene (CcbZIP14). To understand the evolutionary mechanisms underlying the expansion of the CcbZIP family, we performed synteny analysis. Several conserved syntenic blocks were identified within the C. chinensis genome, indicative of segmental duplication events. Significant collinearity was observed between specific chromosome pairs, including Chr1-Chr4, Chr2-Chr4, Chr2-Chr7, and Chr6-Chr7 (highlighted by lines in Figure 5), suggesting these events have been crucial in the evolution of this gene family. Tandem duplication events were also detected, with relevant genes highlighted in Figure 5. These findings suggest that both segmental and tandem duplications have contributed to the expansion of the bZIP family in C. chinensis, a pattern consistent with the evolution of gene families in other plant species [33].

2.4. Expression Patterns of CcbZIP Genes Under Different Temperature and Light Conditions

To elucidate the transcriptional response of CcbZIP genes to environmental stimuli, we analyzed their expression profiles under varying temperature and light conditions using transcriptome data (Figure 6). FPKM-based heatmaps revealed that the expression of CcbZIP07, CcbZIP08, CcbZIP26, and CcbZIP27 was notably influenced by temperature, whereas CcbZIP07, CcbZIP09, CcbZIP13, CcbZIP14, CcbZIP16, CcbZIP20, CcbZIP24, CcbZIP34, CcbZIP45, and CcbZIP54 responded to different light intensities.
We further validated these patterns using qRT-PCR under temperature stress (Figure 7). CcbZIP07 expression was up-regulated in aerial tissues (U) at 15 °C and in subterranean tissues (D) at 35 °C. CcbZIP08 showed no significant changes across temperature treatments. CcbZIP26 was up-regulated throughout the plant under low temperature (15 °C), suggesting a systemic cold response. CcbZIP27 was down-regulated in U at 35 °C but up-regulated in D under both 15 °C and 35 °C, with a more pronounced induction under cold conditions.
Under light stress, tissue-specific expression patterns were also evident (Figure 8). CcbZIP07 was induced in U under L0 intensity but unaffected in D. CcbZIP09 was down-regulated in all tissues under L2. CcbZIP13 was up-regulated in U under L0, while CcbZIP14 remained unchanged. CcbZIP16 decreased in U under L0 but increased under L2; in D, it increased under L0 and was stable under L2. CcbZIP20 showed no significant response. CcbZIP24 was up-regulated in U under L2 and in D under L0. CcbZIP34 was suppressed in D under L2. CcbZIP45 decreased in U under L0, and CcbZIP54 increased in U under the same condition; neither gene showed significant changes in D. Collectively, these results demonstrate that CcbZIP genes exhibit distinct and tissue-specific expression patterns under temperature and light stresses, suggesting their potential roles in mediating environmental adaptation in Coptis chinensis.

3. Discussion

Our genome-wide analysis successfully identified and characterized 55 bZIP transcription factors (TFs) in the non-model medicinal plant Coptis chinensis. Phylogenetic classification revealed that the CcbZIP family is organized into 12 subfamilies, exhibiting notable divergence from the model plant A. thaliana. Two key observations underscore the unique evolutionary trajectory of this gene family in C. chinensis: the absence of the L and O subfamilies, and the presence of two orphan genes, CcbZIP30 and CcbZIP33, which did not cluster with any established subfamily. The absence of entire subfamilies suggests significant lineage-specific adaptation of the bZIP functional landscape in C. chinensis. In Arabidopsis and other plants, the L and O subfamilies are often implicated in specific stress responses and developmental processes. Their loss in C. chinensis may indicate a rewiring of regulatory networks, potentially driven by selective pressures to optimize the production of specialized metabolites, such as the isoquinoline alkaloid berberine. Conversely, the marked expansion of subfamilies A and I—known to be involved in stress signaling and plant development—suggests that these functions are of critical importance in C. chinensis.
A particularly intriguing finding is the identification of CcbZIP30 and CcbZIP33. As orphan genes, they may represent rapidly evolving, species-specific TFs that have acquired novel functions [34]. Given the rich and unique alkaloid profile of C. chinensis, it is tempting to speculate that these genes could be involved in the regulation of its specialized secondary metabolism, a compelling hypothesis that warrants further functional investigation.
Supporting their potential roles in environmental adaptation, our expression analysis revealed that numerous CcbZIP genes respond dynamically to temperature and light stresses in a tissue-specific manner. For instance, CcbZIP26 was systemically up-regulated under cold stress (15 °C), while CcbZIP27 exhibited contrasting regulation between aerial and subterranean tissues, suggesting complex, tissue-specific roles in temperature response. Similarly, several genes, including CcbZIP07, CcbZIP16, and CcbZIP24, showed distinct expression patterns under different light intensities. These tissue-specific expression profiles strongly imply that CcbZIP TFs are integral components of the signaling networks that mediate environmental perception and adaptive responses in C. chinensis.
In conclusion, this study provides the first systematic characterization of the bZIP family in C. chinensis. Our results not only elucidate the evolutionary dynamics of this important gene family in a medicinal plant but also pinpoint key candidate genes—particularly the expanded A and I subfamilies and the orphan genes CcbZIP30 and CcbZIP33—for future research. Functional validation of these candidates will be crucial for understanding their specific roles in C. chinensis growth, stress adaptation, and, most importantly, the regulation of its valuable medicinal compounds.

4. Materials and Methods

4.1. Plant Materials and Stress Treatments

The Coptis chinensis cv. “Wei Lian” used in this study was employed. Two-year-old seedlings were collected from the Huangshui Town C. chinensis cultivation base in Shizhu County, Chongqing Municipality [35]. The seedlings were transplanted into soil in a growth chamber under controlled conditions: temperature of 26 °C (light)/20 °C (dark), relative humidity of approximately 60%, and a photoperiod of 16 h light/8 h darkness. After three weeks of acclimatization, when the seedlings had established and showed vigorous growth, uniformly growing seedlings were selected.
After acclimatization, uniformly growing seedlings were subjected to abiotic stress treatments for 48 h. For temperature treatments, plants were transferred to chambers set at constant temperatures of 15 °C (low temperature), 25 °C (control), or 35 °C (high temperature) during both light and dark periods, while maintaining the same light intensity and photoperiod as the acclimatization stage. For light stress treatments, plants were exposed to different light intensities (measured at the canopy level) using white LED lights: 476lx (low light, L0), 2060lx (normal light, L1), or 8340lx (high light, L2), while maintaining the temperature at 25 °C and the original photoperiod. Following treatment, aerial parts (U) and subterranean parts (D) were harvested separately, immediately frozen in liquid nitrogen, and stored at −80 °C for subsequent RNA extraction. For each treatment, three biological replicates were collected, each consisting of a pool of three individual plants.

4.2. Identification and Sequence Analysis of CcbZIP Genes

The protein sequences of 50 Arabidopsis thaliana bZIP transcription factors were used as queries to perform a BLASTP (version 2.17.0+) search (E-value ≤ 1 × 10−5) against the C. chinensis protein database (BioProject: SAMN15658057) using TBtools software (version 2.303). Simultaneously, the Hidden Markov Model (HMM) profiles for the bZIP domain (PF00170 and PF07716) were retrieved from the PFAM database and used to search the same protein database using HMMER 3.0 (E-value ≤ 1 × 10−5). All candidate sequences obtained from both searches were merged, and redundant sequences were removed. The presence of the conserved bZIP domain in each candidate was further verified using the NCBI Conserved Domain Database (CDD) and SMART database. The identified non-redundant genes were systematically renamed from CcbZIP1 to CcbZIP55 based on their ascending physical positions from chromosome 1 to 9. The physicochemical properties of the deduced CcbZIP proteins, including molecular weight and theoretical isoelectric point (pI), were predicted using the ExPASy ProtParam tool (https://web.expasy.org/protparam/, accessed on 17 December 2025). Subcellular localization was predicted using CELLO v2.5 [36].

4.3. Phylogenetic, Gene Structure, Conserved Motif Analysis, Chromosomal Distribution and Synteny Analysis

Multiple sequence alignment of the full-length amino acid sequences of the 55 identified CcbZIPs and 50 AtbZIPs was performed using ClustalW (version 2.1) with default parameters (Gap opening penalty = 10, Gap extension penalty = 0.2; and the alignment results were manually checked to correct obvious misalignments). A phylogenetic tree was constructed using the Maximum Likelihood (ML) method in MEGA7.0 software with the JTT substitution model and 1000 bootstrap replicates. The amino acid sequence of all genes was list in Table S1. The CcbZIP proteins were classified into subfamilies based on the established classification of their A. thaliana orthologs. The exon–intron structures of the CcbZIP genes were visualized based on the genome annotation file using the Gene Structure Display Server (GSDS). Conserved protein motifs were identified using the online MEME suite (version 5.5.8) with the following parameters: maximum number of motifs, 10; optimum motif width, 6 to 50 amino acids [37]. The identified motifs were annotated by searching against the NCBI-CDD database and visualized using TBtools [38]. The physical positions of the CcbZIP genes on the chromosomes were mapped using TBtools software. Gene duplication events were analyzed using the Multiple Collinearity Scan Toolkit (MCScanX, version 1.0) with default parameters [39].

4.4. RNA Extraction, Transcriptome Sequencing, and qRT-PCR Analysis

Total RNA was extracted from approximately 100 mg of ground tissue using TRIzol reagent (Invitrogen, Waltham, MA, USA) according to the manufacturer’s instructions. Genomic DNA was removed by treatment with DNase I (Takara, Kyoto, Japan). RNA integrity was verified using 1.5% agarose gel electrophoresis. For transcriptome sequencing, cDNA library construction and Illumina sequencing were performed by a commercial service (e.g., Novogene/BGI). Fastp (version 0.18.0) software was used to control the quality of raw RNA-seq data and remove the adapter [40]. The resulting clean reads were mapped to the C. chinensis reference genome, and gene expression levels were calculated as Fragments Per Kilobase of transcript per Million mapped reads (FPKM) using StringTie v1.3.1 [41,42].
For qRT-PCR validation, first-strand cDNA was synthesized from 1 μg of total RNA using the PrimeScript™ RT reagent kit with gDNA Eraser (Takara, Japan). Gene-specific primers were designed using Primer-BLAST (https://www.ncbi.nlm.nih.gov/tools/primer-blast/, accessed on 17 December 2025) to span exon-exon junctions, and primer specificity was verified by both 1.5% agarose gel electrophoresis (single clear band) and melt curve analysis (single peak) (Supplementary Table S2 for all primer sequences). The C. chinensis actin gene was used as an internal control [35]. qRT-PCR was performed in a 20 μL reaction volume containing 10 μL of 2× qPCR MasterMix (Applied Biological Materials, Richmond, BC, Canada), 0.8 μL of each primer (10 μM), 2 μL of 1:10 diluted cDNA, and 6.4 μL of nuclease-free water. The reactions were run on a CFX96 Touch Real-Time PCR Detection System (Bio-Rad, Hercules, CA, USA) with the following thermal cycling protocol: initial denaturation at 95 °C for 30 s, followed by 40 cycles of 95 °C for 5 s and 60 °C for 30 s. A melt curve analysis (65 °C to 95 °C with increments of 0.5 °C) was performed to confirm amplification specificity. All reactions were performed with three biological and three technical replicates. Relative gene expression levels were calculated using the 2−ΔΔCt method [43]. Statistical significance was determined by one-way ANOVA using GraphPad Prism version 10.0 (* p < 0.05; ** p < 0.005; *** p < 0.0005) [44].

5. Conclusions

This study presents the first genome-wide identification and analysis of the bZIP transcription factor family in the medicinal plant Coptis chinensis. We identified 55 CcbZIP genes and classified them into 12 subfamilies based on phylogenetic relationships with A. thaliana. The absence of the L and O subfamilies, common in model plants, and the discovery of two putative orphan genes (CcbZIP30 and CcbZIP33) highlight the unique evolutionary path of the bZIP family in this species. Furthermore, the distinct distribution of CcbZIP members, with significant expansions in stress-associated subfamilies A and I, suggests specific functional adaptations. Expression profiling confirmed that many CcbZIPs are responsive to temperature and light stresses in a tissue-specific manner. Collectively, these findings establish a crucial foundation for future functional studies aimed at elucidating the roles of CcbZIPs in the environmental adaptation and, potentially, the regulation of valuable benzylisoquinoline alkaloid biosynthesis in C. chinensis.

Supplementary Materials

The following supporting information can be downloaded at: https://www.mdpi.com/article/10.3390/ijms27010431/s1.

Author Contributions

Conceptualization, Y.P. and Y.W.; methodology, W.W., Z.L., L.G. and R.M.; software, W.W.; validation, W.W. and Z.L.; formal analysis, W.W.; investigation, W.W. and Z.L.; resources, Y.P. and Y.W.; data curation, W.W.; writing—original draft preparation, W.W.; writing—review and editing, Y.P., W.W. and Y.W.; visualization, W.W.; supervision, Y.P. and Y.W.; project administration, Y.P.; funding acquisition, Y.P. All authors have read and agreed to the published version of the manuscript. All the authors have read and approved the final manuscript.

Funding

This work was supported by the “Challenge System” Project for Innovation and Breakthrough in the Seed Industry of Chongqing Municipality: Coptis chinensis, the National Key Research and Development Program of China (Grant No. 2022YFD1201600) and Key Project of Chongqing Special Program for Technological Innovation and Application Development (CSTB2024TIAD-KPX0049).

Institutional Review Board Statement

Not applicable. This study did not involve human participants or animals.

Informed Consent Statement

Not applicable. This study did not involve human subjects.

Data Availability Statement

The data presented in this study are available on request from the corresponding author.

Acknowledgments

The authors would like to express their sincere gratitude to the Tsingke Biotechnology Co., Ltd., for providing technical support (primer synthesis and sequencing) and Novogene Co., Ltd., for providing transcriptome sequencing support. Thank our teachers for their academic advising and the encouragement and support of my team members.

Conflicts of Interest

The authors declare no conflicts of interest.

Abbreviations

The following abbreviations are used in this manuscript:
bZIPbasic leucine zipper
qRT-PCRQuantitative Real-time PCR
ABAabscisic acid
HMMHidden Markov Model
CDDConserved Domain Database

References

  1. Dröge-Laser, W.; Snoek, B.L.; Snel, B.; Weiste, C. The Arabidopsis bZIP transcription factor family—An update. Curr. Opin. Plant Biol. 2018, 45, 36–49. [Google Scholar] [CrossRef]
  2. Weidemüller, P.; Kholmatov, M.; Petsalaki, E.; Zaugg, J.B. Transcription factors: Bridge between cell signaling and gene regulation. Proteomics 2021, 21, 23–24. [Google Scholar] [CrossRef] [PubMed]
  3. Jeung, D.; Li, X.; Cho, Y. New Roles of bZIP-Containing Membrane-Bound Transcription Factors in Chromatin Tethering and Karyoptosis. Int. J. Mol. Sci. 2025, 26, 10896. [Google Scholar] [CrossRef]
  4. Liu, Q.; Fang, H.; Zhou, H.; Wang, X.; Hou, Z. Identification and Characterization of bZIP Gene Family Combined Transcriptome Analysis Revealed Their Functional Roles on Abiotic Stress and Anthocyanin Biosynthesis in Mulberry (Morus alba). Horticulturae 2025, 11, 694. [Google Scholar] [CrossRef]
  5. Pérez-Rodríguez, P.; Riaño-Pachón, D.M.; Corrêa, L.G.G.; Rensing, S.A.; Kersten, B.; Mueller-Roeber, B. PlnTFDB: Updated content and new features of the plant transcription factor database. Nucleic Acids Res. 2010, 38, D822–D827. [Google Scholar] [CrossRef]
  6. Guo, Z.; Dzinyela, R.; Yang, L.; Hwarari, D. bZIP Transcription Factors: Structure, Modification, Abiotic Stress Responses and Application in Plant Improvement. Plants 2024, 13, 2058. [Google Scholar] [CrossRef] [PubMed]
  7. Liu, M.; Wen, Y.; Sun, W.; Ma, Z.; Huang, L.; Wu, Q.; Tang, Z.; Bu, T.; Li, C.; Chen, H. Genome-wide identification, phylogeny, evolutionary expansion and expression analyses of bZIP transcription factor family in tartaty buckwheat. BMC Genom. 2019, 20, 483. [Google Scholar] [CrossRef]
  8. Li, H.; Li, L.; ShangGuan, G.; Jia, C.; Deng, S.; Noman, M.; Liu, Y.; Guo, Y.; Han, L.; Zhang, X.; et al. Genome-wide identification and expression analysis of bZIP gene family in Carthamus tinctorius L. Sci. Rep. 2020, 10, 15521. [Google Scholar] [CrossRef]
  9. Hou, H.; Kong, X.; Zhou, Y.; Yin, C.; Jiang, Y.; Qu, H.; Li, T. Genome-wide identification and characterization of bZIP transcription factors in relation to litchi (Litchi chinensis Sonn.) fruit ripening and postharvest storage. Int. J. Biol. Macromol. 2022, 222, 2176–2189. [Google Scholar] [CrossRef]
  10. Tian, X.; Jiang, Q.; Jia, Z.; Fang, Y.; Wang, Z.; Wang, J. Identification of TabZIP family members with possible roles in the response to auxin in wheat roots. Phytochemistry 2022, 196, 113103. [Google Scholar] [CrossRef] [PubMed]
  11. E, Z.; Zhang, Y.; Zhou, J.; Wang, L. Mini review roles of the bZIP gene family in rice. Genet. Mol. Res. 2014, 13, 3025–3036. [Google Scholar] [CrossRef]
  12. Cao, L.; Lu, X.; Zhang, P.; Wang, G.; Wei, L.; Wang, T. Systematic Analysis of Differentially Expressed Maize ZmbZIP Genes between Drought and Rewatering Transcriptome Reveals bZIP Family Members Involved in Abiotic Stress Responses. Int. J. Mol. Sci. 2019, 20, 4103. [Google Scholar] [CrossRef] [PubMed]
  13. Li, D.; Fu, F.; Zhang, H.; Song, F. Genome-wide systematic characterization of the bZIP transcriptional factor family in tomato (Solanum lycopersicum L.). BMC Genom. 2015, 16, 771. [Google Scholar] [CrossRef]
  14. Kumar, P.; Sharma, D.; Verma, S.K.; Halterman, D.; Kumar, A. Genome-wide identification and expression profiling of basic leucine zipper transcription factors following abiotic stresses in potato (Solanum tuberosum L.). PLoS ONE 2021, 16, e247864. [Google Scholar] [CrossRef]
  15. Hu, W.; Wang, L.; Tie, W.; Yan, Y.; Ding, Z.; Liu, J.; Li, M.; Peng, M.; Xu, B.; Jin, Z. Genome-wide analyses of the bZIP family reveal their involvement in the development, ripening and abiotic stress response in banana. Sci. Rep. 2016, 6, 30203. [Google Scholar] [CrossRef]
  16. Baloglu, M.C.; Eldem, V.; Hajyzadeh, M.; Unver, T. Genome-wide analysis of the bZIP transcription factors in cucumber. PLoS ONE 2014, 9, e96014. [Google Scholar] [CrossRef]
  17. Wang, Y.; Zhang, Y.; Zhou, R.; Dossa, K.; Yu, J.; Li, D.; Liu, A.; Mmadi, M.A.; Zhang, X.; You, J. Identification and characterization of the bZIP transcription factor family and its expression in response to abiotic stresses in sesame. PLoS ONE 2018, 13, e200850. [Google Scholar] [CrossRef]
  18. Wang, S.; Zhang, X.; Li, B.; Zhao, X.; Shen, Y.; Yuan, Z. Genome-wide identification and characterization of bZIP gene family and cloning of candidate genes for anthocyanin biosynthesis in pomegranate (Punica granatum). BMC Plant Biol. 2022, 22, 170. [Google Scholar] [CrossRef]
  19. Liu, C.; Wu, Y.; Wang, X. bZIP transcription factor OsbZIP52/RISBZ5: A potential negative regulator of cold and drought stress response in rice. Planta 2012, 235, 1157–1169. [Google Scholar] [CrossRef] [PubMed]
  20. Shu, G.; Tang, Y.; Yuan, M.; Wei, N.; Zhang, F.; Yang, C.; Lan, X.; Chen, M.; Tang, K.; Xiang, L.; et al. Molecular insights into AabZIP1-mediated regulation on artemisinin biosynthesis and drought tolerance in Artemisia annua. Acta Pharm. Sin. B 2022, 12, 1500–1513. [Google Scholar] [CrossRef] [PubMed]
  21. Shen, Q.; Huang, H.; Zhao, Y.; Xie, L.; He, Q.; Zhong, Y.; Wang, Y.; Wang, Y.; Tang, K. The Transcription Factor Aabzip9 Positively Regulates the Biosynthesis of Artemisinin in Artemisia annua. Front. Plant Sci. 2019, 10, 1294. [Google Scholar] [CrossRef]
  22. Lv, Z.; Guo, Z.; Zhang, L.; Zhang, F.; Jiang, W.; Shen, Q.; Fu, X.; Yan, T.; Shi, P.; Hao, X.; et al. Interaction of bZIP transcription factor TGA6 with salicylic acid signaling modulates artemisinin biosynthesis in Artemisia annua. J. Exp. Bot. 2019, 70, 3969–3979. [Google Scholar] [CrossRef]
  23. Wu, Z.; Li, R.; Sun, M.; Hu, X.; Xiao, M.; Hu, Z.; Jiao, P.; Pu, S.; Zhai, J.; Zhang, J. Current advances of Carthamus tinctorius L.: A review of its application and molecular regulation of flavonoid biosynthesis. Med. Plant Biol. 2024, 3, e004. [Google Scholar] [CrossRef]
  24. Chen, J.; Chen, M.; Li, H.; Tan, R.; Zhang, J.; Jones, J.A.; Zhao, S. An ABA-responsive transcription factor SmbZIP38 positively regulates salvianolic acids biosynthesis and stress-associated morphogenesis of Salvia miltiorrhiza. Hortic. Plant J. 2025; in press. [Google Scholar] [CrossRef]
  25. Sun, T.; Hu, C.; Zhu, C.; Cai, J.; Wang, G.; Xia, X.; Shi, K.; Zhou, Y.; Yu, J.; Foyer, C.H.; et al. HY5 integrates light and electrical signaling to trigger a jasmonate burst for nematode defense in tomato. Nat. Commun. 2025, 16, 8750. [Google Scholar] [CrossRef] [PubMed]
  26. Liu, X.; Wei, J.; Li, S.; Li, J.; Cao, H.; Huang, D.; Zhang, D.; Zhang, Z.; Gao, T.; Zhang, Y.; et al. MdHY5 positively regulates cold tolerance in apple by integrating the auxin and abscisic acid pathways. New Phytol. 2025, 246, 2155–2173. [Google Scholar] [CrossRef] [PubMed]
  27. Bai, M.; Yang, Y.; Gao, Y.; Xu, M.; Zhang, Q.; Liu, S.; Lu, J.; Wang, J.; Wang, C.; Feng, L. RrMYB2 Regulates Drought Stress via RrJMJ12-Dependent Epigenetic Modification in Rosa rugosa. Plant Biotechnol J. 2025. [Google Scholar] [CrossRef]
  28. Liu, Y.; Wang, B.; Shu, S.; Li, Z.; Song, C.; Liu, D.; Niu, Y.; Liu, J.; Zhang, J.; Liu, H.; et al. Analysis of the Coptis chinensis genome reveals the diversification of protoberberine-type alkaloids. Nat. Commun. 2021, 12, 3276. [Google Scholar] [CrossRef]
  29. Li, C.; Jiao, M.; Zhao, X.; Ma, J.; Cui, Y.; Kou, X.; Long, Y.; Xing, Z. bZIP transcription factor responds to changes in light quality and affects saponins synthesis in Eleutherococcus senticosus. Int. J. Biol. Macromol. 2024, 279, 135273. [Google Scholar] [CrossRef]
  30. Zheng, Q.; Yang, Q.; Yang, D.; Hong, L.; Zhu, H.; Sui, N.; Wang, H. Enhanced carbon backbone supply via the mevalonate pathway confers sesquiterpene accumulation in Atractylodes macrocephala rhizomes under low temperature. Ind. Crops Prod. 2025, 236, 122127. [Google Scholar] [CrossRef]
  31. Marathe, S.; Grotewold, E.; Otegui, M.S. Should I stay or should I go? Trafficking of plant extra-nuclear transcription factors. Plant Cell 2024, 36, 1524–1539. [Google Scholar] [CrossRef]
  32. Cheng, L.; Han, Q.; Hao, Y.; Qiao, Z.; Li, M.; Liu, D.; Yin, H.; Li, T.; Long, W.; Luo, S.; et al. Genome assembly of Stewartia sinensis reveals origin and evolution of orphan genes in Theaceae. Commun. Biol. 2025, 8, 354. [Google Scholar] [CrossRef]
  33. Wang, R.; Hu, S.; Jiang, Y.; Zhou, L.; Liu, Q.; He, J. Temporal transcriptome and genome-wide identification of lily jasmonate ZIM-domain (JAZ) protein gene family reveals the roles of LfJAZ3 and LfJAZ12 in bulb development in Lilium fargesii. Int. J. Biol. Macromol. 2025, 308, 142656. [Google Scholar] [CrossRef] [PubMed]
  34. Wang, D.; Xu, Z.; Bai, S. OsFON879, an orphan gene, regulates floral organ homeostasis in rice. Plant Biotechnol. J. 2025, 23, 2888–2890. [Google Scholar] [CrossRef]
  35. Chen, D.-X.; Pan, Y.; Wang, Y.; Cui, Y.-Z.; Zhang, Y.-J.; Mo, R.-Y.; Wu, X.-L.; Tan, J.; Zhang, J.; Guo, L.-A.; et al. The chromosome-level reference genome of Coptis chinensis provides insights into genomic evolution and berberine biosynthesis. Hortic. Res. 2021, 8, 121. [Google Scholar] [CrossRef] [PubMed]
  36. Kumar, A.; Sharma, M.; Gahlaut, V.; Nagaraju, M.; Chaudhary, S.; Kumar, A.; Tyagi, P.; Gajula, M.P.; Singh, K.P. Genome-wide identification, characterization, and expression profiling of SPX gene family in wheat. Int. J. Biol. Macromol. 2019, 140, 17–32. [Google Scholar] [CrossRef] [PubMed]
  37. Bailey, T.L.; Boden, M.; Buske, F.A.; Frith, M.; Grant, C.E.; Clementi, L.; Ren, J.; Li, W.W.; Noble, W.S. MEME SUITE: Tools for motif discovery and searching. Nucleic Acids Res. 2009, 37, W202–W208. [Google Scholar] [CrossRef]
  38. Chen, C.J.; Chen, H.; Zhang, Y.; Thomas, H.R.; Frank, M.H.; He, Y.H.; Xia, R. TBtools: An Integrative Toolkit Developed for Interactive Analyses of Big Biological Data. Mol. Plant 2020, 13, 1194–1202. [Google Scholar] [CrossRef]
  39. Wang, Y.; Tang, H.; DeBarry, J.D.; Tan, X.; Li, J.; Wang, X.; Lee, T.-H.; Jin, H.; Marler, B.; Guo, H.; et al. MCScanX: A toolkit for detection and evolutionary analysis of gene synteny and collinearity. Nucleic Acids Res. 2012, 40, e49. [Google Scholar] [CrossRef]
  40. Chen, S.; Zhou, Y.; Chen, Y.; Gu, J. fastp: An ultra-fast all-in-one FASTQ preprocessor. Bioinformatics 2018, 34, i884–i890. [Google Scholar] [CrossRef]
  41. Pertea, M.; Pertea, G.M.; Antonescu, C.M.; Chang, T.-C.; Mendell, J.T.; Salzberg, S.L. StringTie enables improved reconstruction of a transcriptome from RNA-seq reads. Nat. Biotechnol. 2015, 33, 290–295. [Google Scholar] [CrossRef] [PubMed]
  42. Pertea, M.; Kim, D.; Pertea, G.M.; Leek, J.T.; Salzberg, S.L. Transcript-level expression analysis of RNA-seq experiments with HISAT, StringTie and Ballgown. Nat. Protoc. 2016, 11, 1650–1667. [Google Scholar] [CrossRef]
  43. Livak, K.J.; Schmittgen, T.D. Analysis of Relative Gene Expression Data Using Real-Time Quantitative PCR and the 2−ΔΔCT Method. Methods 2001, 25, 402–408. [Google Scholar] [CrossRef] [PubMed]
  44. Wei, W.; Lin, X.; Le, Z.; Wang, M.; Qin, X.; Zeng, L.; Qian, Y.; Shu, G.; Chen, M.; Lan, X.; et al. Chemical Profiling of Monoterpenes and Genome-Wide Discovery of Monoterpene Synthases in Artemisia annua. Horticulturae 2025, 11, 1083. [Google Scholar] [CrossRef]
Figure 1. Phylogenetic tree of the bZIP gene family in Coptis chinensis and A. thaliana. The maximum likelihood (ML) phylogenetic tree was constructed using MEGA7.0. Subfamilies are indicated by different colored arcs. Bootstrap values from 1000 replicates are shown at key nodes. The triangle represents the CcbZIP genes.
Figure 1. Phylogenetic tree of the bZIP gene family in Coptis chinensis and A. thaliana. The maximum likelihood (ML) phylogenetic tree was constructed using MEGA7.0. Subfamilies are indicated by different colored arcs. Bootstrap values from 1000 replicates are shown at key nodes. The triangle represents the CcbZIP genes.
Ijms 27 00431 g001
Figure 2. Distribution and architecture of conserved motifs in CcbZIP proteins. The motif analysis was performed using the MEME suite, identifying 10 distinct motifs (numbered 1–10), each represented by a unique color.
Figure 2. Distribution and architecture of conserved motifs in CcbZIP proteins. The motif analysis was performed using the MEME suite, identifying 10 distinct motifs (numbered 1–10), each represented by a unique color.
Ijms 27 00431 g002
Figure 3. Exon–intron structure of CcbZIP genes. Gene structures are shown aligned with the phylogenetic groups. Exons and untranslated regions (UTRs) are represented by green and yellow boxes, respectively; black lines indicate introns.
Figure 3. Exon–intron structure of CcbZIP genes. Gene structures are shown aligned with the phylogenetic groups. Exons and untranslated regions (UTRs) are represented by green and yellow boxes, respectively; black lines indicate introns.
Ijms 27 00431 g003
Figure 4. Conserved domain architecture of CcbZIP proteins. Protein domains were identified using the NCBI Conserved Domain Database. The bZIP domain, characteristic of this transcription factor family, is consistently present across all members and highlighted in distinct colors along with other identified functional domains.
Figure 4. Conserved domain architecture of CcbZIP proteins. Protein domains were identified using the NCBI Conserved Domain Database. The bZIP domain, characteristic of this transcription factor family, is consistently present across all members and highlighted in distinct colors along with other identified functional domains.
Ijms 27 00431 g004
Figure 5. Chromosome positions and synteny analysis of CcbZIP genes. The physical positions of CcbZIP genes on the nine chromosomes of C. chinensis are shown. Genes are labeled on the right side of each chromosome. Interspecific syntenic blocks are color-coded to indicate homologous relationships between genes from different species, for visual clarity.
Figure 5. Chromosome positions and synteny analysis of CcbZIP genes. The physical positions of CcbZIP genes on the nine chromosomes of C. chinensis are shown. Genes are labeled on the right side of each chromosome. Interspecific syntenic blocks are color-coded to indicate homologous relationships between genes from different species, for visual clarity.
Ijms 27 00431 g005
Figure 6. Expression profiles (log2 FPKM) of CcbZIP genes under abiotic stress. (A,B) Heatmaps showing expression of CcbZIP genes under different growth temperatures. T15: 15 °C; T25: 25 °C; T35: 35 °C; U: aerial tissues; D: subterranean tissues. (C,D) Heatmaps showing expression of CcbZIP genes under different light intensities.
Figure 6. Expression profiles (log2 FPKM) of CcbZIP genes under abiotic stress. (A,B) Heatmaps showing expression of CcbZIP genes under different growth temperatures. T15: 15 °C; T25: 25 °C; T35: 35 °C; U: aerial tissues; D: subterranean tissues. (C,D) Heatmaps showing expression of CcbZIP genes under different light intensities.
Ijms 27 00431 g006
Figure 7. Expression patterns of selected CcbZIP genes under different temperature conditions. qRT-PCR analysis of (A) CcbZIP07, (B) CcbZIP08, (C) CcbZIP26, and (D) CcbZIP27 in aerial (left) and subterranean (right) tissues. Data are presented as mean ± SD (n = 3). Asterisks indicate significant differences compared to the control (25 °C) at the same time point (* p < 0.05; ** p < 0.005; *** p < 0.0005).
Figure 7. Expression patterns of selected CcbZIP genes under different temperature conditions. qRT-PCR analysis of (A) CcbZIP07, (B) CcbZIP08, (C) CcbZIP26, and (D) CcbZIP27 in aerial (left) and subterranean (right) tissues. Data are presented as mean ± SD (n = 3). Asterisks indicate significant differences compared to the control (25 °C) at the same time point (* p < 0.05; ** p < 0.005; *** p < 0.0005).
Ijms 27 00431 g007
Figure 8. Expression patterns of selected CcbZIP genes under different light conditions. qRT-PCR analysis of (A) CcbZIP07, (B) CcbZIP09, (C) CcbZIP13, (D) CcbZIP14, (E) CcbZIP16, (F) CcbZIP20, (G) CcbZIP24, (H) CcbZIP34, (I) CcbZIP45, and (J) CcbZIP54 in aerial (left) and subterranean (right) tissues under varying light intensities. Data are presented as mean ± SD (n = 3). Asterisks represent significant differences compared to the control (L1) at the same time point (* p < 0.05; ** p < 0.005; *** p < 0.0005).
Figure 8. Expression patterns of selected CcbZIP genes under different light conditions. qRT-PCR analysis of (A) CcbZIP07, (B) CcbZIP09, (C) CcbZIP13, (D) CcbZIP14, (E) CcbZIP16, (F) CcbZIP20, (G) CcbZIP24, (H) CcbZIP34, (I) CcbZIP45, and (J) CcbZIP54 in aerial (left) and subterranean (right) tissues under varying light intensities. Data are presented as mean ± SD (n = 3). Asterisks represent significant differences compared to the control (L1) at the same time point (* p < 0.05; ** p < 0.005; *** p < 0.0005).
Ijms 27 00431 g008
Table 1. Characterisitic of CcbZIPS.
Table 1. Characterisitic of CcbZIPS.
Gene NameGene IDChrChromosome LocationGene Length (bp)ORF Length (aa)Deduced ProteinSubcellular Location
Size (aa)MW (kDa)PIGRAVY
CcbZIP01evm.model.Scaffold_63.37668351006–6836466013,654242819563.1711.44−0.932Nuclear
CcbZIP02evm.model.Scaffold_124.235318006083–18007384130184828331,878.166.37−0.913Nuclear
CcbZIP03evm.model.Scaffold_123.165693895910–939018665956125242047,214.426.69−0.541Nuclear
CcbZIP04evm.model.Scaffold_65.11322686753–22693929471362520924,202.929.65−0.506Cytoplasmic
CcbZIP05evm.model.Scaffold_56.6861542536–15460553519100433537,011.985.84−0.704Nuclear
CcbZIP06evm.model.Scaffold_128.187888687098–88688981188366722225,630.648.57−0.919Nuclear
CcbZIP07evm.model.Scaffold_175.551385971174–85979810863694131535,617.366.64−0.49Nuclear
CcbZIP08evm.model.Scaffold_161.223556701–3557183260989429833,482.617.8−0.881Nuclear
CcbZIP09evm.model.Scaffold_204.124085267–40907113335170656962,560.26.78−0.895Nuclear
CcbZIP10evm.model.Scaffold_84.32286525851–8652629144044014616,747.678.02−0.784Nuclear
CcbZIP11evm.model.Scaffold_24.21965115883–65116317165947315717,965.16.29−0.817Nuclear
CcbZIP12evm.model.Scaffold_165.276212928906–12929914100883427830,923.838.43−0.915Nuclear
CcbZIP13evm.model.Scaffold_145.55233619210–336239554745128142846,805.055.04−0.711Nuclear
CcbZIP14evm.model.Scaffold_20.387565762806–6576329448848816218,185.726.75−0.466Nuclear
CcbZIP15evm.model.Scaffold_356.10883877338–838848827544256185593,518.334.82−0.619Nuclear
CcbZIP16evm.model.Scaffold_62.65767370827–67376377555047015718,044.19.52−1.246Nuclear
CcbZIP17evm.model.Scaffold_27.71785094226–8509480457857819222,328.996.06−0.759Nuclear
CcbZIP18evm.model.Scaffold_106.121210277150–10278158100883427830,923.838.43−0.915Nuclear
CcbZIP19evm.model.Scaffold_106.4782251653–2597588105137246050,789.878.75−0.603Nuclear
CcbZIP20evm.model.Scaffold_191.13--97202–1011213919121440544,374.165.51−0.613Nuclear
CcbZIP21evm.model.Scaffold_252.40313184165–131894015236109836842,110.746.14−0.498Nuclear
CcbZIP22evm.model.Scaffold_161.8322983894–29867392845205968674,454.557.18−0.524Endoplasmic Reticulum
CcbZIP23evm.model.Scaffold_360.34416145365–161514206055123041343,786.688.31−0.792Nuclear
CcbZIP24evm.model.Scaffold_46.103170302836–7030367083454218120,387.96.99−0.809Nuclear
CcbZIP25evm.model.Scaffold_194.41134592896–345975044608128142847,129.155.64−0.636Nuclear
CcbZIP26evm.model.Scaffold_38.133950051894–500554003506116138844,472.649.13−0.609Nuclear
CcbZIP27evm.model.Scaffold_203.105721177099–211831986099149450155,899.556.25−0.588Nuclear
CcbZIP28evm.model.Scaffold_41.681490980279–90983595331686428831,318.54.78−0.837Nuclear
CcbZIP29evm.model.Scaffold_370.16--123764–1289925228132344350,180.745.22−0.403Nuclear
CcbZIP30evm.model.Scaffold_4.3413103306282–10331753411,252217873181,352.765.28−0.526Nuclear
CcbZIP31evm.model.Scaffold_78.543893164141–931706576516120940643,075.35.6−0.893Nuclear
CcbZIP32evm.model.Scaffold_226.1222736440–27392822842205668574,336.377.18−0.52Cytoplasmic
CcbZIP33evm.model.Scaffold_226.3022628293–2633196490391430733,109.994.89−0.457Chloroplast
CcbZIP34evm.model.Scaffold_41.632490521302–905248393537107635939,393.776.34−0.772Nuclear
CcbZIP35evm.model.Scaffold_187.200366584201–66591229702873224427,969.385.31−0.802Nuclear
CcbZIP36evm.model.Scaffold_282.29485802034–858055543520112737642,433.666.78−1.045Nuclear
CcbZIP37evm.model.Scaffold_89.303957192590–5719353294270223125,845.315.23−0.756Nuclear
CcbZIP38evm.model.Scaffold_81.149696334268–9634507410,806132444448,989.115.91−0.44Nuclear
CcbZIP39evm.model.Scaffold_371.5--73269–760312762110636941,307.576.5−0.943Nuclear
CcbZIP40evm.model.Scaffold_72.20829921150–9922803165380426830,140.365.76−0.432Nuclear
CcbZIP41evm.model.Scaffold_72.13729254146–925462848248216018,879.4111.04−0.831Nuclear
CcbZIP42evm.model.Scaffold_34.9733647551–36514703919121440544,422.255.59−0.607Nuclear
CcbZIP43evm.model.Scaffold_67.62616899934–169000262600130743647,732.888.54−0.918Nuclear
CcbZIP44evm.model.Scaffold_67.72616703040–1670318610,243143148054,036.088.88−0.579Nuclear
CcbZIP45evm.model.Scaffold_31.66224956546–49599213375170656962,557.246.78−0.888Nuclear
CcbZIP46evm.model.Scaffold_11.13867776316–67781705165731510511,959.7110.28−0.69Chloroplast
CcbZIP47evm.model.Scaffold_110.91175592581–75595718313787929433,138.646.830.023Plasma Membrane
CcbZIP48evm.model.Scaffold_110.382217308158–1731906910,911267489397,509.614.79−0.63Nuclear
CcbZIP49evm.model.Scaffold_1.8--55368–597927079118339741,833.246.11−0.696Nuclear
CcbZIP50evm.model.Scaffold_109.640471801476–718066005124146548953,474.729.41−0.791Nuclear
CcbZIP51evm.model.Scaffold_273.40711663351–116694096058106435538,922.795.52−0.794Nuclear
CcbZIP52evm.model.Scaffold_232.8617932846–179332435953154251557,476.68.13−0.797Nuclear
CcbZIP53evm.model.Scaffold_93.79456509773–565100944200184761668,403.267.77−0.997Nuclear
CcbZIP54evm.model.Scaffold_15.169259307068–5930750243443414416,569.835.22−0.576Nuclear
CcbZIP55evm.model.Scaffold_264.3497397066–4053418275137246050,764.888.43−0.59Nuclear
Disclaimer/Publisher’s Note: The statements, opinions and data contained in all publications are solely those of the individual author(s) and contributor(s) and not of MDPI and/or the editor(s). MDPI and/or the editor(s) disclaim responsibility for any injury to people or property resulting from any ideas, methods, instructions or products referred to in the content.

Share and Cite

MDPI and ACS Style

Wei, W.; Le, Z.; Guo, L.; Mo, R.; Wang, Y.; Pan, Y. Genome-Wide Identification and Analysis of bZIP Transcription Factors in Coptis chinensis Reveals Their Regulatory Roles in Stress Responses. Int. J. Mol. Sci. 2026, 27, 431. https://doi.org/10.3390/ijms27010431

AMA Style

Wei W, Le Z, Guo L, Mo R, Wang Y, Pan Y. Genome-Wide Identification and Analysis of bZIP Transcription Factors in Coptis chinensis Reveals Their Regulatory Roles in Stress Responses. International Journal of Molecular Sciences. 2026; 27(1):431. https://doi.org/10.3390/ijms27010431

Chicago/Turabian Style

Wei, Wuke, Zijian Le, Lianan Guo, Rangyu Mo, Yu Wang, and Yuan Pan. 2026. "Genome-Wide Identification and Analysis of bZIP Transcription Factors in Coptis chinensis Reveals Their Regulatory Roles in Stress Responses" International Journal of Molecular Sciences 27, no. 1: 431. https://doi.org/10.3390/ijms27010431

APA Style

Wei, W., Le, Z., Guo, L., Mo, R., Wang, Y., & Pan, Y. (2026). Genome-Wide Identification and Analysis of bZIP Transcription Factors in Coptis chinensis Reveals Their Regulatory Roles in Stress Responses. International Journal of Molecular Sciences, 27(1), 431. https://doi.org/10.3390/ijms27010431

Note that from the first issue of 2016, this journal uses article numbers instead of page numbers. See further details here.

Article Metrics

Back to TopTop