Abstract
Given the limited efficacy of current interventions and the complexity of chronic pain, identifying perpetuating factors is crucial for uncovering new mechanistic pathways and treatment targets. The oral and gut microbiome has emerged as a potential modulator of pain through immune, metabolic, and neural mechanisms. Contemporary evidence indicates that chronic pain populations exhibit altered oral and gut microbiota, characterized by reduced short-chain fatty acid (SCFA)-producing taxa and an overrepresentation of pro-inflammatory species. These compositional changes affect metabolites such as SCFAs, bile acids, and microbial cell wall components, which interact with host receptors to promote peripheral and central sensitization. Microbiota-derived metabolites modulate peripheral sensitization by altering nociceptive neuron excitability and stimulating immune cells to release pro-inflammatory cytokines that increase blood–brain barrier permeability, activate microglia, and amplify neuroinflammation. Activated microglia further disrupt the balance between excitatory and inhibitory neurotransmission by enhancing glutamatergic activity and weakening GABAergic signaling, thereby contributing to the induction and maintenance of central sensitization. While observational studies establish associations between dysbiosis and chronic pain, animal models and early human fecal microbiota transplantation studies suggest a potential causal role of dysbiosis in pain, although human evidence remains preliminary and influenced by diet, lifestyle, and comorbidities. Overall, microbiota appears to regulate pain via peripheral and central mechanisms, and targeting it through specific interventions, such as dietary modulation to enhance SCFA production, alongside broader lifestyle measures like sleep, physical activity, stress management, and oral hygiene, may represent a new therapeutic strategy for the management of chronic pain.
Keywords:
gut–brain axis; dysbiosis; lifestyle medicine; back pain; neck pain; osteoarthritis; fibromyalgia 1. Introduction
Chronic pain represents a major public health challenge. Low back and neck pain are the most common chronic pain conditions and rank among the leading causes of years lived with disability worldwide, with persistently high prevalence across regions and age groups [1,2]. In 2021, an estimated 629 million people experienced low back pain, and 253 million experienced neck pain [1], numbers projected to rise to 955 million and 281 million, respectively, by 2050 [1]. Low back and neck pain combined were the second leading cause of disability-adjusted life years (DALYs) globally in 2021, accounting for 90.6 million DALYs (95% UI, 63.8–123.0 million) [1]. Beyond personal suffering, chronic pain also imposes substantial economic costs, with direct healthcare expenditures and productivity losses in the United States alone estimated at $560–635 billion annually [3]. Current treatments, including nonpharmacological strategies such as cognitive behavioral therapy, exercise, and multidisciplinary care, provide meaningful benefits for many patients [4,5]. However, treatment effects are often modest, and a considerable proportion of individuals continue to experience persistent pain and functional limitations despite appropriate care [6,7,8]. This limited effectiveness may reflect the complex pathophysiology of chronic pain, which involves low-grade systemic inflammation [9,10] and central sensitization [11], defined as an amplification of neural signaling within the central nervous system that elicits pain hypersensitivity [11]. Given the limited effectiveness of current interventions and the complexity of chronic pain, identifying perpetuating factors is crucial for uncovering new mechanistic pathways and treatment targets.
Among emerging targets, the oral and gut microbiota have gained attention for their potential role in modulating pain through immune, metabolic, and neural pathways [12,13,14]. The oral and gut microbiota comprise diverse populations of microorganisms, including bacteria, fungi, protozoa, and viruses, inhabiting the oral cavity and gastrointestinal tract, respectively [15]. The gut microbiome further encompasses these organisms along with their genetic material, metabolites, and environmental interactions [13,16,17]. There is a significant overlap between oral and gut bacteria [18], with four phyla dominating both niches: Firmicutes, Bacteroidetes, Proteobacteria, and Actinobacteria, while Fusobacteria are also prominent in the oral microbiota [19,20,21]. Oral microbiota can translocate to the gut, and microbial communities in one niche are often predictive of the other, suggesting an integrated oral–gut axis [20]. Despite the anatomical continuity of the gastrointestinal tract and this integration between oral and gut microbial communities, most microbiome research in chronic pain has remained organ-specific, focusing mainly on the gut–brain axis and regarding the oral cavity as primarily relevant to local dental disease [22]. However, current evidence supports an integrated view, wherein the oral and gut microbiota together form a dynamic and interconnected system that influences metabolic functions, immune responses, and overall health [15]. This ecosystem is highly dynamic, shaped by intrinsic host factors such as genetics, sex, and intestinal physiology [16,23,24,25], and to an even larger extent by extrinsic influences including diet, geography, stress, physical activity, and sleep [16,17,25,26].
Alterations in gut microbiome composition, termed dysbiosis [16], can increase intestinal permeability [19], promote systemic inflammation [27], and have been linked to a wide range of diseases, including inflammatory [28], metabolic [29], neurological [30,31,32], and chronic pain conditions [13,14,27,32]. Emerging evidence suggests that the oral microbiome may contribute to chronic pain, thereby extending the microbiome–pain framework beyond the gut [33]. Oral dysbiosis has been associated with chronic pain [20,34,35]. Studies have reported poor oral health in different chronic pain populations [20], including those with fibromyalgia [36], abdominal pain [20], low back pain [37], and rheumatoid arthritis (RA) [38]. Recent advances in sequencing and metabolomics provide new opportunities to unravel the molecular mechanisms by which the oral and gut microbiome modulate systemic inflammation and drive peripheral and central sensitization through the oral–gut–brain axis.
Despite these advances and growing evidence supporting an integrated oral–gut axis, previous reviews have primarily focused on the gut–brain axis, with limited consideration of the oral microbiome. The aim of this review is to address this gap by synthesizing evidence on the integrated oral–gut–brain axis in chronic pain. It examines how microbial metabolites such as short-chain fatty acids (SCFAs), bile acids, and tryptophan derivatives are produced and how they modulate pain through peripheral and central sensitization mechanisms. It also highlights differences in microbial composition between healthy and chronic pain populations, considers emerging causal evidence, and discusses therapeutic strategies and future research directions.
Search Strategy and Selection Criteria
Articles for this narrative review were identified by searching PubMed using the terms “gut microbiome”, “oral microbiome”, “dysbiosis”, “chronic pain” and “systemic health” up to August 2025. Articles were selected based on their relevance to the key arguments of this narrative review. Additional papers were identified from the reference lists of retrieved articles and through forward citation tracking of key publications. Only papers published in English were reviewed.
2. Microbial Metabolites
The oral cavity and gut lumen contain dense and diverse microbial communities that generate metabolites such as SCFAs, bioactive compounds, and secondary bile acids, which are fundamental to host physiology, immune regulation, and the development of disease [39]. Although the oral and gut niches are anatomically distinct, they interact through an oral–gut microbiota axis that jointly shapes the host’s metabolite and inflammatory milieu [40]. Oral microbes and their metabolites are continuously swallowed and can modulate gut microbial composition (dysbiosis) and epithelial barrier function, thereby shifting gut-derived metabolites (e.g., SCFAs, bile acids, and tryptophan metabolites) and other microbial-associated signals [20,40,41,42,43,44,45]. These combined oral- and gut-derived products may contribute to systemic immune activation and neuroimmune sensitization pathways relevant to nociception and central sensitization.
2.1. Metabolite Production by the Oral Microbiota
The oral cavity hosts more than 700 microbial species, making it the body’s second most diverse microbial community [46]. These communities generate diverse metabolites that shape oral health largely through immune regulation [33,47]. SCFAs in the oral cavity are generated mainly through two routes: carbohydrate fermentation and amino acid metabolism. Carbohydrates are fermented into monosaccharides and further converted to pyruvate via glycolysis or the pentose phosphate pathway [48]. Most oral bacteria produce SCFAs from pyruvate through the acetyl coenzyme A (acetyl-CoA) pathway, including Streptococcus, Actinomyces, Lactobacillus, Propionibacterium, and Prevotella [49]. Beyond dietary carbohydrates, salivary mucins rich in glycans can also serve as substrates once degraded by sialidases, supporting SCFA synthesis [50]. In addition, amino acids act as substrates for SCFA production, where proteolytic bacteria such as Actinomyces, Veillonella, and Fusobacterium degrade proteins and peptides, and subsequent deamination generates SCFAs [49]. Figure 1 shows the oral microbiota involved in the production of oral microbial metabolites.
Figure 1.
Oral microbiota genera and their major metabolic outputs (SCFAs, VSCs, nitrite/NO, bacteriocins) in the oral cavity, based on current evidence in the literature [47,51,52,53,54,55]. Abbreviations: SCFAs: short-chain fatty acids; VSCs: volatile sulfur compounds. Created with BioRender.com.
2.2. Metabolite Production by the Gut Microbiota
The gut microbiota produce diverse metabolites by metabolizing dietary components, including SCFAs, secondary bile acids, vitamins, and amino acid-derived compounds such as indoles from tryptophan and phenols, which modulate host immunity, metabolism, nutrient homeostasis, and gut barrier integrity. Furthermore, bacterial cell wall components like lipopolysaccharides (LPS) from Gram-negative bacteria and peptidoglycans function as microbial-associated molecular patterns (MAMPs) that interact with host immune receptors, potentially leading to inflammation, endotoxemia, or systemic effects when intestinal permeability increases [56].
2.2.1. Short-Chain Fatty Acids
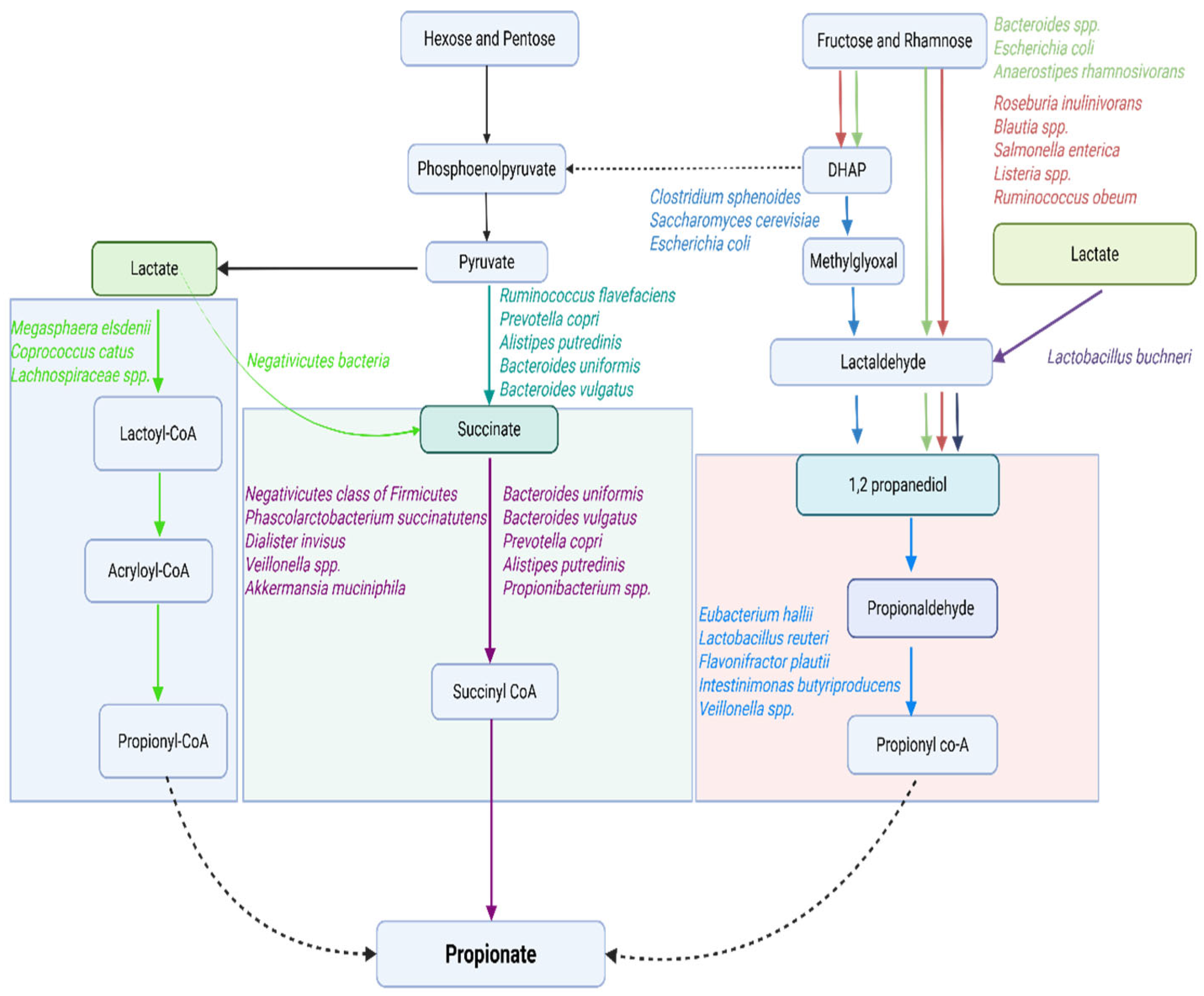
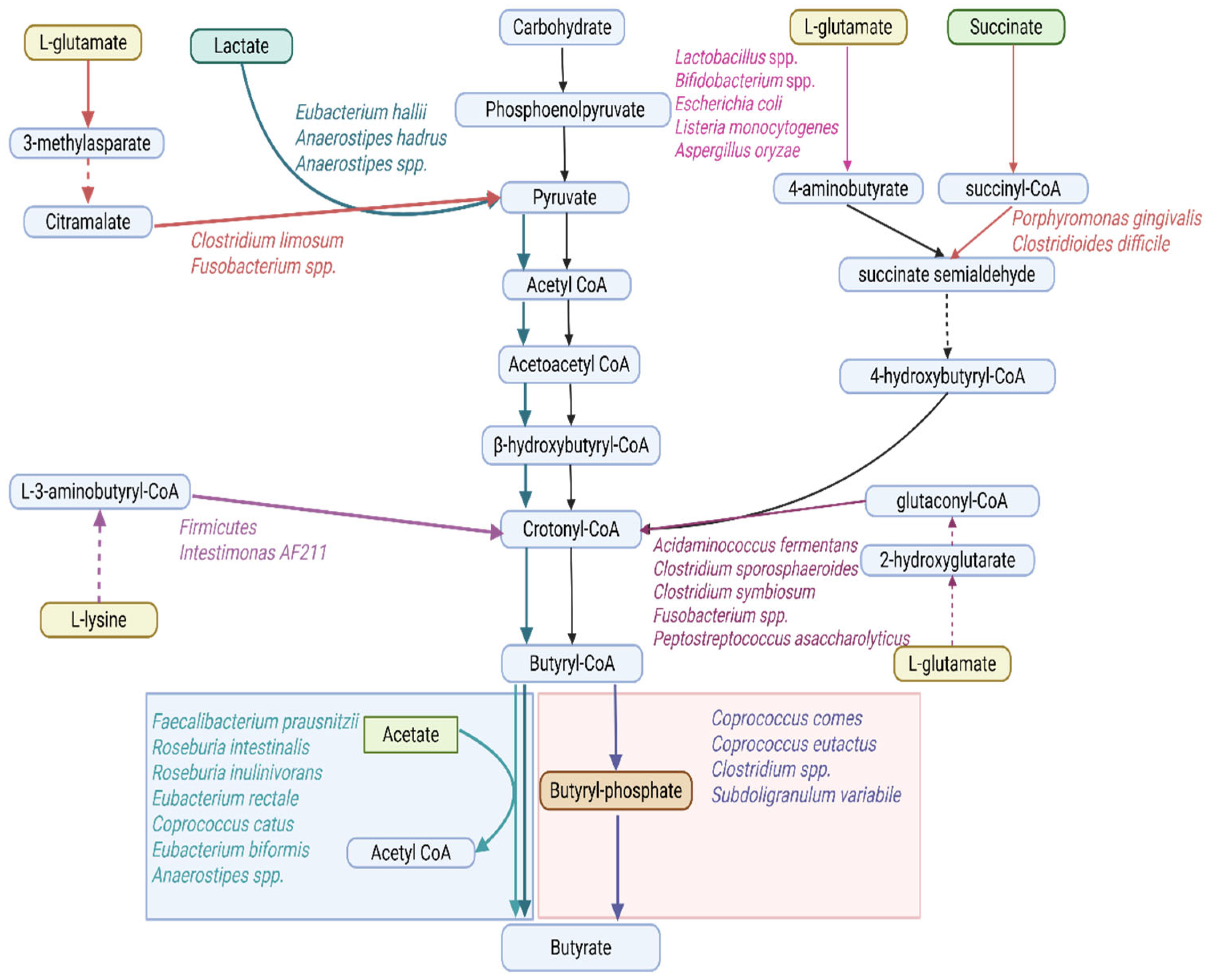
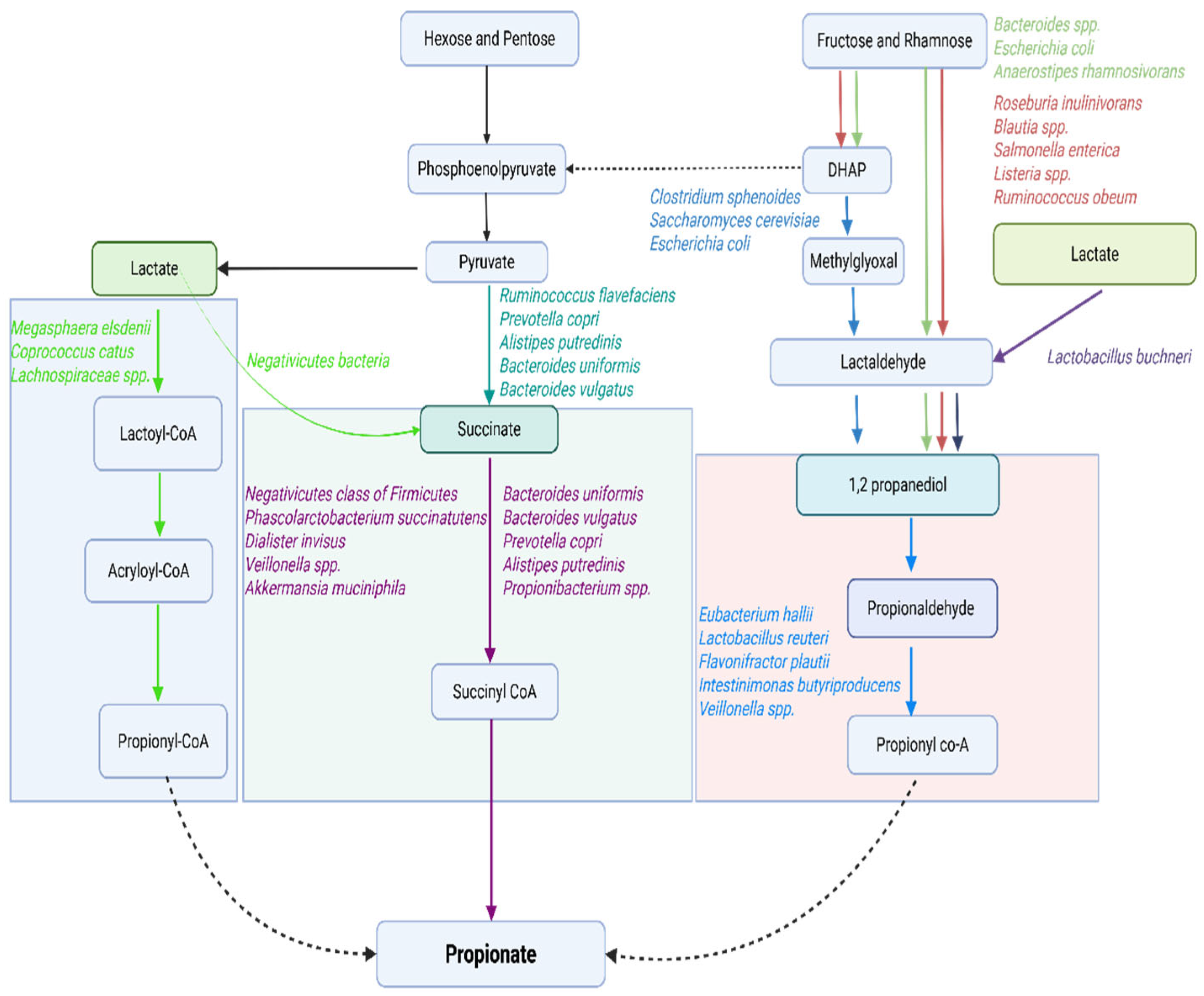
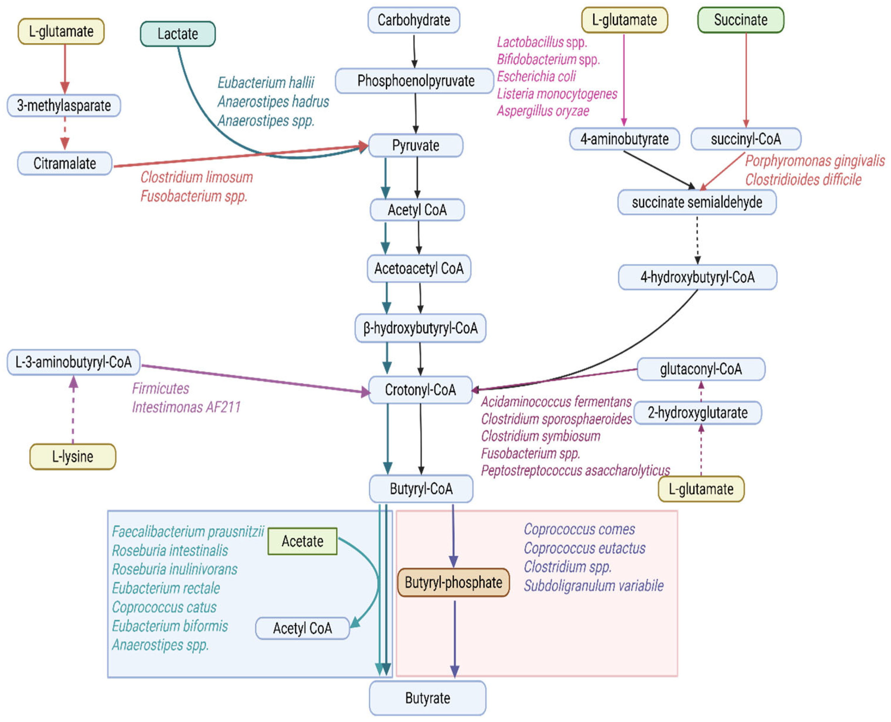
SCFAs are the most abundant microbial metabolites in the colonic lumen [17,57], mainly composed of acetate, propionate, and butyrate, with an approximate molar ratio of 60:20:20 [17]. They are produced through microbial fermentation of dietary fibers, with most metabolized by colonic epithelial cells and a smaller portion entering systemic circulation to influence host physiology [39]. Acetate is formed via the acetyl-CoA or Wood–Ljungdahl pathways [58,59] (Figure 2), propionate primarily through the succinate, acrylate, and propanediol routes [56,57,59] (Figure 3), and butyrate mainly through two routes, the butyryl CoA/acetate CoA transferase and the butyrate kinase pathways, using acetate as a co-substrate [57,59,60] or amino acids as alternative precursors [56] (Figure 4).
Figure 2.
Microbial pathways for acetate biosynthesis from carbohydrates: Acetyl-CoA and Wood–Ljungdahl routes with key gut bacterial contributors. Bacterial species shown are based on published literature describing acetate-producing gut bacteria and are thus not exhaustive [57,61,62,63]. Carriage of the different pathways in gut microbes is indicated by color. Abbreviations: CoA, coenzyme A; CO2, Carbon dioxide; CO, Carbon monoxide; CoFeSP, Corrinoid iron–sulfur protein; H4F, tetrahydrofolate. Created with BioRender.com.
Figure 3.
Microbial Pathways for Propionate Biosynthesis from Carbohydrates: Acrylate (Blue), Succinate (Green), and 1,2-Propanediol (Red) Routes with Key Bacterial Contributors. Bacterial species shown are based on published literature describing propionate-producing gut bacteria and are thus not exhaustive [56,57,61,62,63]. Carriage of the different pathways in gut microbes is indicated by color. Abbreviations: CoA, coenzyme A; DHAP, dihydroxyacetone phosphate. Dotted lines indicate that several intermediate steps are involved. Created with BioRender.com.
Figure 4.
Microbial pathways for butyrate formation from carbohydrates, organic acids and amino acids. Butyryl CoA/acetate CoA-transferase (Blue) and phosphotransbutyrylase and butyrate kinase (Red) routes with Key Bacterial Contributors. Bacterial species shown are based on published literature describing butyrate-producing gut bacteria and are thus not exhaustive [56,57,61,62,63]. Carriage of the different pathways in gut microbes is indicated by color. Abbreviation: CoA, coenzyme A; spp, Species plural. Dotted line indicates that several intermediate steps are involved. Created with BioRender.com.
2.2.2. Other Microbial Products: Amino Acid-Derived Metabolites, Bile Acids, and Structural Components
High protein intake promotes the microbial fermentation of undigested dietary proteins in the colon, producing amino acid-derived metabolites such as branched-chain fatty acids (isobutyrate, 2-methylbutyrate, isovalerate), phenylacetic acid, and other compounds, including phenols, indoles, p-cresol, amines, and ammonia, contributing minimally to the total SCFA pool [56,61,64,65]. Bacteroides spp. and certain Firmicutes degrade aromatic amino acids to yield these metabolites [65], which can exert both beneficial and detrimental effects on host metabolism, immunity, and inflammation [14,57]. Microbial tryptophan metabolism by Clostridium sporogenes and Escherichia coli produces indole, further converted by Limosilactobacillus reuteri (formerly Lactobacillus reuteri) and Lactobacillus johnsonii to indole-3-aldehyde [66,67]. Polyamines (putrescine, spermidine, spermine) arise from bacterial decarboxylation of ornithine and arginine via Bifidobacterium and Lactobacillus enzymes [61,68].
Primary bile acids escaping enterohepatic recirculation are deconjugated by bile salt hydrolases and converted via 7α-dehydroxylation by Clostridium (clusters XIVa and XI), Eubacterium, and Bacteroides into secondary bile acids such as deoxycholic and lithocholic acids, encoded in the bai operon [61,67,69,70,71]. In addition, microbial structural components such as LPS from Gram-negative bacteria [72,73] and peptidoglycan from both Gram-positive and Gram-negative taxa [67,74] serve as MAMPs detected by host pattern recognition receptors (PRRs), such as Toll-like receptors (TLRs) and nucleotide-binding oligomerization domain-like receptors (NLRs, including NOD1 and NOD2), potentially promoting low-grade inflammation and systemic immune activation when gut barrier function is impaired [75,76,77].
3. Mechanistic Pathways: Microbial Metabolites and Pain
3.1. Oral Dysbiosis and Pain Regulation
Periodontal and other oral dysbioses are increasingly recognized not only as local causes of gingival and periodontal tissue damage but also as initiators of systemic inflammatory and neuroimmune responses that extend far beyond the oral cavity. In healthy individuals, short-term cessation of oral hygiene led to increased gingival bleeding and elevated systemic inflammatory markers (high-sensitivity C-reactive protein (hsCRP), interleukin-6 (IL-6), and monocyte chemoattractant protein-1 (MCP-1)), which normalize upon resuming oral care [78]. Across systemically healthy periodontal disease and severe periodontitis, periodontal therapy modulates systemic inflammation: intensive treatment induces a transient inflammatory surge but subsequently improves endothelial function and reduces systemic inflammatory activity [79], while non-surgical therapy lowers circulating IL-6 (with only modest reductions in hsCRP) [80]. Consistent with these interventional findings, periodontitis is also associated with endothelial dysfunction and vascular inflammation, accompanied by elevated neutrophil counts and circulating IL-6 and C-reactive protein (CRP) [81]. At the cellular level, periodontal inflammation activates circulating monocytes through nuclear factor kappa-B (NF-κB) signaling, reinforcing systemic pro-inflammatory responses [82]. Porphyromonas gingivalis is found at low abundance in a subset of periodontally healthy individuals (reported in about 19% of healthy subjects and representing ~0.02% of the interdental biofilm) [83]. However, it acts as a keystone pathogen primarily within dysbiotic polymicrobial communities, where it orchestrates inflammation [84]. Porphyromonas gingivalis can directly influence host cells through the activation of NF-κB and mitogen-activated protein kinase (MAPK) pathways, thereby enhancing cytokine secretion and promoting low-grade inflammation [85]. Moreover, oral dysbiosis can induce production of pathogen-associated molecular patterns (PAMPs) signals, such as LPS, resulting in systemic stimulation of innate immune responses and inflammatory transcription factors, including NF-κB [86].
Beyond these systemic effects, oral dysbiosis characteristic of periodontitis also triggers neuroinflammatory responses. Recent studies have found associations between several oral microbial taxa and RA [35,87], fibromyalgia [20,34], and migraine [20]. However, it is important to emphasize that current evidence linking oral dysbiosis to chronic pain is predominantly cross-sectional and associative; therefore, it remains unclear whether oral dysbiosis causally contributes to systemic inflammation, immune priming, or central sensitization in chronic pain, or instead reflects comorbidities and shared risk factors. Fusobacterium nucleatum infection promotes microglial proliferation and activation via its lipopolysaccharide component, increases brain tumor necrosis factor-alpha (TNF-α) and IL-1β expression, and upregulates myeloid differentiation primary response 88 (MyD88), phosphorylated p38 (p-p38), and c-Jun N-terminal kinase (JNK) signaling, indicating localized microglial-mediated neuroinflammation following oral infection [88]. Porphyromonas gingivalis produces gingipains that citrullinate host proteins, trigger TLR2/4 activation, and promote local and systemic inflammation [87]. Accordingly, Porphyromonas gingivalis and its gingipain proteases were detected in brain tissue and cerebrospinal fluid of Alzheimer’s disease patients, where their presence correlated with neuroinflammatory signaling [89]. In mice, chronic oral infection resulted in hippocampal colonization by Porphyromonas gingivalis/gingipain, microgliosis, astrogliosis, and marked elevation of IL-1β, IL-6, and TNFα expression, accompanied by neuronal loss [89,90,91]. Moreover, Porphyromonas gingivalis and its outer membrane vesicles can activate NLRP3 and NLRP1 inflammasomes, triggering pyroptotic cell death and release of neuroinflammatory interleukins (IL-1β and IL-18), processes that may further amplify neuroinflammation [89,92]. Pharmacological inhibition of gingipains reduced bacterial burden and suppressed hippocampal TNFα mRNA, confirming attenuation of neuroinflammation [89]. Complementary evidence from periodontal ligature models shows increased IL-1β, IL-6, IL-8, and IL-21 in both peripheral blood and brain, with cortical and hippocampal microglial activation and engagement of the TLR/NF-κB-Signal Transducer and Activator of Transcription 3 (STAT3) pathway, linking systemic inflammation with neuroinflammatory responses [93].
Experimental models demonstrate that oral bacterial components and chronic inflammation alter trigeminal nociceptive processing. Porphyromonas gingivalis-driven infection modifies mechanical nociceptive thresholds [94]. Porphyromonas gingivalis lipopolysaccharide activates trigeminal sensory neurons via TLR4-dependent mechanisms, triggering calcitonin gene-related peptide release and NF-κB nuclear translocation, thereby modulating neuronal excitability and potentially contributing to acute and chronic inflammatory pain [95]. In a rat model of periapical periodontitis, pulpal inflammation enhanced neuronal activity in the trigeminal subnucleus interpolaris/caudalis (Vi/Vc) region, increasing Fos and phosphorylated extracellular signal-regulated kinase (ERK) expression and facilitating masseter hyperalgesia, suggesting that Vi/Vc and Vc nociceptive neurons contribute to orofacial pain hypersensitivity associated with dental inflammation [96]. Consistently, chronic inflammation of the tooth pulp induces bilateral and sustained phosphorylation of ERK and p38 MAPK in Vc, suggesting sustained intracellular signaling changes within neurons and astrocytes that underpin chronic pulpitic pain [97].
3.2. Oral–Gut Microbiota Axis in Pain Regulation
The oral cavity and gut contain dense and diverse microbial communities that interact through enteric, hematogenous, and immune pathways, collectively shaping the oral–gut microbiota axis [40]. Recent studies suggest that the oral–gut microbiota axis may serve as a potential causal link between oral health and systemic disease [40,46,98,99,100].
3.2.1. Enteric Pathway
Oral microbes can translocate to the distal gut via the enteric pathway through daily saliva swallowing, with humans producing approximately 1 to 1.5 L of saliva containing around 1.5 × 1012 bacteria per day [101]. This pathway allows acid-resistant oral taxa, such as Porphyromonas gingivalis, Helicobacter pylori, Fusobacterium nucleatum, Klebsiella, and Streptococcus spp., to withstand gastric passage and colonize the intestine, contributing to gut dysbiosis [40,102,103]. Such enteric translocation of oral microbiota can alter intestinal microbiota (dysbiosis) and compromise epithelial barrier integrity, initiating systemic inflammation and neuroimmune activation [40,41,42,43,44,45]. Chronic periodontal dysbiosis, particularly driven by Porphyromonas gingivalis, activates the TLR/NF-κB signaling cascade in intestinal and neural tissues, amplifying cytokine release and sustaining inflammatory communication along the oral–gut–brain axis [46]. In rodents, oral Fusobacterium nucleatum exposure exacerbates visceral hypersensitivity alongside gut dysbiosis, supporting a gut-mediated contribution to peripheral nociceptive sensitization [104]. Pro-inflammatory mediators such as IL-1β, IL-6, and TNF-α, together with microglial activation, are well-established facilitators to peripheral and central sensitization [105,106]. Oral Porphyromonas gingivalis exposure, for example, has been shown to disrupt gut barrier integrity through decreased intestinal zonula occludens-1 (ZO-1) expression, increase colonic TNF-α and IL-1β, elevate serum IL-17A and brain IL-17 receptor A, and activate microglia in the substantia nigra [107,108]. Collectively, these findings indicate that oral microbiota–induced alterations along the oral–gut axis can drive gut barrier dysfunction, systemic cytokine signaling, and neuroinflammation, which are mechanistically consistent with processes that facilitate peripheral and central sensitization.
3.2.2. Hematogenous Pathway
Oral bacteria can enter the bloodstream during routine activities such as toothbrushing and chewing or following dental procedures, with greater frequency and magnitude in individuals with periodontitis [40]. These episodes of transient bacteremia enable oral pathogens and their byproducts to disseminate systemically, where they can trigger endotoxemia, activate immune cells, and drive cytokine-mediated inflammation [82,109]. For example, Fusobacterium nucleatum-induced apical periodontitis in rats caused bacterial dissemination beyond the oral cavity, with Fusobacterium nucleatum DNA detected in the gut [110]. Histopathological analyses confirmed inflammatory cell infiltration in periapical tissues, while 16S rRNA sequencing revealed altered microbial composition across the gut, heart, liver, and kidney. These findings indicate that oral infection with F. nucleatum can reshape gut microbial communities and promote systemic dysbiosis through hematogenous dissemination [110]. Similarly, translocation of Porphyromonas gingivalis into the bloodstream increases cytokine production and drives mononuclear cell differentiation into highly active osteoclasts, contributing to inflammatory bone loss disorders such as RA [111].
3.2.3. Immune Pathway
Pathogenic microorganisms influence systemic inflammation through interconnected immune pathways in both the oral cavity and the gut. Certain oral pathogens, such as Porphyromonas gingivalis and Fusobacterium nucleatum, invade and colonize the oral epithelial cells and periodontal tissues, where the bacteria can release virulence factors and toxins that disrupt the integrity of the oral mucosa [112]. This disruption permits the oral microbes to penetrate deeper into gingival tissue. These microbes then interact with local immune cells to trigger activation and recruitment of neutrophils and natural killer cells, subsequently enabling dendritic cells to prime CD4+ and CD8+ T cells, thereby promoting inflammation through cytokine secretion [113]. Orally primed T cells can migrate to the intestinal mucosa, where they aggravate barrier dysfunction and inflammation [40] (Figure 5).
Figure 5.
The oral microbiome influences systemic inflammation through the oral–gut axis via various microbial metabolites and specific bacterial taxa. Abbreviations: LPS, lipopolysaccharides; TNF-α, tumor necrosis factor-alpha; IL-1β, interleukin-1 beta; IL-6, interleukin-6. Created with BioRender.com.
3.3. Microbiota–Gut–Brain Axis in Pain Regulation
The microbiota–gut–brain axis represents a bidirectional communication system through which gut microbiota influence the central nervous system via immune, autonomic, and neuroendocrine pathways [14,17,19,114]. Dysregulation of these interactions has been increasingly linked to neuroinflammatory processes that precipitate central sensitization [14], a maladaptive amplification of nociceptive signaling underlying many chronic pain conditions [11].
3.3.1. Immunoregulatory Pathways
Gut microbiota influence pain through multiple immunoregulatory mechanisms, shaping peripheral and central sensitization through converging systemic and neuroinflammatory processes. The gut microbiome interacts with immune cells to modulate cytokine levels and prostaglandin signaling to influence brain function [17,115]. Experimental evidence indicates that the absence of commensal gut microbiota disrupts neuroimmune homeostasis and alters structural integrity within pain-regulatory circuits, as evidenced by heightened visceral sensitivity, increased spinal TLR and cytokine (IL-6, TNF-α, IL-1α/β, IL-10) expression, glial activation, and morphological alterations in pain-related brain regions (reduced anterior cingulate cortex volume, enlarged periaqueductal gray, and dendritic or spine hypertrophy). Restoration of the microbiota normalized these changes, underscoring its essential role in maintaining balanced neuroimmune and pain-processing mechanisms [116]. Similarly, dysbiosis is associated with increased production of pro-inflammatory cytokines such as IL-1β and TNF-α, which can cross the blood–brain barrier and activate microglia, sustaining neuroinflammatory cascades and facilitating central sensitization [117,118]. Following peripheral nerve injury, dysbiosis exacerbates pain through elevated spinal TNF-α, IL-1β, and glial activation, facilitating central pain sensitization, whereas probiotic administration suppressed these inflammatory and nociceptive changes [119]. Microbiota-derived metabolites, such as SCFAs, bile acids, and tryptophan derivatives, can act on host receptors (e.g., G-protein-coupled receptor (GPR) 43, TLRs, and transient receptor potential (TRP) channels), thereby modifying immune and neuronal signaling in ways that influence nociceptive plasticity (explained in Section 3.4) [14,27]. Translational evidence shows that microbiota from patients with fibromyalgia can transfer mechanical hypersensitivity and immune alterations to germ-free mice, whereas fecal microbiota transplantation from healthy donors alleviates symptoms [120]. Collectively, these data demonstrate that gut microbial communities regulate pain through systemic cytokine induction, microglial priming, and metabolite-mediated immune signaling.
3.3.2. Autonomic Pathways
The autonomic nervous system forms an essential link between the gut and the brain, with the vagus nerve and the enteric nervous system playing central roles. Microbial metabolites and commensal signals influence brain and pain pathways through vagal afferents projecting from the gut to brainstem nuclei, where serotonergic, opioid, and cholinergic anti-inflammatory circuits modulate nociception, stress responses, and systemic inflammation [17,27,121,122,123,124,125]. By regulating motility and secretion, the vagus nerve supports gut barrier integrity and microbial balance, controlling systemic inflammation and maintaining immune homeostasis [27].
Experimental evidence demonstrates that specific microbial taxa directly modulate autonomic and sensory activity. In rats, oral administration of Lactobacillus reuteri inhibited the cardio-autonomic reflex and prevented the increase in colonic dorsal root ganglion excitability during colorectal distension, indicating that microbial signals can attenuate visceral pain through local enteric–autonomic mechanisms [126,127]. Similarly, Lactobacillus rhamnosus increased vagal afferent firing and responsiveness to gut distension and suppressed visceral pain responses to colorectal distension, demonstrating that specific microbes can modulate both acute vagal signaling and longer-term visceral nociception through integrated enteric and autonomic pathways [128]. The gut microbiota also modulate vagal afferent activity through metabolites such as bile acids, short-chain fatty acids, and 3-indoxyl sulfate, which act via G protein-coupled bile acid receptor 1 (GPBAR1), GPR43, and TRP ankyrin 1 (TRPA1) receptors. These findings show that microbial metabolites serve as chemical mediators of gut–brain communication, linking gut signals to autonomic and brain function [129]. In the absence of commensal microbiota, enteric sensory neurons display reduced excitability and altered membrane properties, which normalize following microbial colonization, underscoring the essential role of gut microbes in maintaining enteric neuronal and sensory function [130].
Microbiota–vagus nerve interactions are further supported by evidence from microbial transfer studies. Transplantation of stress-altered gut microbiota to healthy mice activated vagal pathways and disrupted serotonin–dopamine signaling, inducing hippocampal neuroinflammation and reduced neurogenesis; these effects were abolished by vagotomy, confirming that vagal integrity is essential for microbiota-driven modulation of brain and behavioral responses [131].
3.3.3. Neuroendocrine Pathways
The hypothalamic–pituitary–adrenal (HPA) axis regulates stress responses and modulates the gut–brain axis through corticotropin-releasing hormone (CRH)- and adrenocorticotropic hormone (ACTH)-driven cortisol release [132,133,134]. In people with chronic pain, the HPA axis is often dysfunctional, implying alteration of corticosteroid expression, which can imply two opposite phenomena, namely hyper- and hypo-cortisolism [135]. Hypercortisolism is characterized by basal hypercortisolism and/or hyperreactivity, with basal hypercortisolism defined as a permanently increased cortisol level and decreased HPA axis negative feedback system, whereas hyperreactivity refers to normal cortisol levels with exaggerated behavioral and cortisol responses to stressful events [136]. Hypercortisolism has been found in several chronic pain conditions, including myofascial pain and burning mouth syndrome [137,138], and hypocortisolism in patients with myalgic encephalomyelitis/chronic fatigue syndrome (ME/CFS), irritable bowel syndrome, fibromyalgia and chronic pelvic pain [139,140,141,142]. While acute cortisol effects imply strong anti-inflammatory properties, chronic elevation of cortisol alters microbiota [27], increases gut permeability [143], and promotes neuroinflammation [144]. Chronic high cortisol is also linked to hippocampal atrophy, impaired stress regulation, and heightened nociceptive sensitivity [27,145]. In addition, gut microbes modulate neurotransmitters such as gamma-aminobutyric acid (GABA), serotonin, and melatonin, which influence nociceptive signaling, mood, and sleep [27,121].
Together, the immune, autonomic, and neuroendocrine pathways provide the major routes by which microbial activity in the gut influences nociceptive processing [14,118]. Their actions on peripheral and central sensitization are discussed in the following sections.
3.4. Microbial Metabolites Modulating Peripheral Sensitization
Microbiota-derived mediators influence dorsal root ganglia neurons both directly, by acting on receptors and ion channels (TLRs, TRPs, GABA), and indirectly, by stimulating immune and other non-neuronal cells to release cytokines (e.g., TNF-α, IL-1β, and IL-6) or chemokines (e.g., C–C motif chemokine ligand 2 (CCL2) and C–X–C motif chemokine ligand 1 (CXCL1)) [13,14,39,146].
3.4.1. Short-Chain Fatty Acids
SCFAs primarily exert anti-inflammatory effects by modulating key signaling hubs like NF-kB, MAPK, and mammalian target of rapamycin (mTOR). These effects occur through GPR binding or histone deacetylase (HDAC) inhibition following cellular entry via transporters (e.g., Na+-coupled SMCT1/2 on the apical epithelium and H+-coupled MCT1/4 on both apical and basolateral membranes) or passive diffusion [13,39]. However, these actions are context-dependent, with paradoxical pro-inflammatory outcomes in pathological states. For example, acetate can engage GPR43 on neutrophils, potentiating their chemotaxis, oxidative burst, and cytokine production [14]. Their actions depend on carbon chain length, with acetate favoring GPR43, propionate targeting GPR41 and GPR43, and butyrate preferentially binding GPR109A and to some extent GPR41 [39,147]. Activation of GPR109A inhibits TLR4-induced expression and secretion of TNFα, IL-6 and CCl-2 and activation of GPR109A by butyrate exerts anti-inflammatory effects in colonic inflammation [148].
Microbiota-derived SCFAs can also modulate GPR41-mediated primary nociceptor excitability at the trigeminal ganglion, thereby shaping peripheral input to the spinal trigeminal nucleus caudalis (SpVc) [149]. In vivo studies demonstrate that intravenous propionic acid rapidly and reversibly suppresses SpVc wide-dynamic-range neuronal firing in response to mechanical stimuli [149]. In models of inflammatory hyperalgesia, butyrate reduces inflammatory hyperexcitability in nociceptive primary trigeminal ganglion neurons, thereby alleviating inflammatory hyperalgesia [150]. Evidence suggests that activation of satellite glia in sensory ganglia may also play an important role in the development of hyperalgesia and allodynia [151]. GPR43/GPR109A was detected in satellite glial cells of the dorsal root ganglia in the peripheral nervous system [152,153], implying that SCFAs could modulate satellite glial cells and thereby shape the local cytokine/chemokine milieu within ganglia.
NF-κB Pathway
NF-kB mediates the transcription of various cytokines (such as the cytokines TNF-a, TNF-b, IL-1β, IL-2, IL-3, IL-5, IL-12, and IL-18) and chemokines (IL-8, MIP-1a, CXCL-2, and CCL-2) [39]. Two subunits of NF-kB, P65 and P50, are acetylated and transferred from the cytoplasm into the nucleus to promote the secretion of pro-inflammatory cytokines [154]. SCFAs suppress NF-κB primarily through HDAC inhibition and GPR signaling [14,39,147]. Upon GPR43 binding, SCFAs recruit Gq/11 subunits to activate phospholipase C, generating inositol trisphosphate (IP3) and diacylglycerol (DAG), which trigger endoplasmic reticulum Ca2+ release [14]. This elevates intracellular calcium, activating protein kinase A (PKA) to ubiquitinate the NLRP3 inflammasome for autophagic degradation, thereby inhibiting NF-κB-driven cytokine release [14]. In experimental models of diabetic nephropathy, butyrate acts through GPR43-β-arrestin-2 signaling, enhancing the interaction between β-arrestin-2 and IκBα. This stabilizes IκBα, prevents NF-κB nuclear translocation, and reduces oxidative stress, collectively suppressing inflammatory responses [155,156].
Additionally, HDAC inhibition by SCFAs deacetylates NF-κB subunits p65 and p50, enhancing p65-IκBα binding to export the complex from the nucleus and curb pro-inflammatory transcription [39,157]. Butyrate (80% inhibitory efficiency) and propionate (60% inhibitory efficiency) are known HDAC inhibitors that regulate NF-kB activity. They upregulate the production of IL-10 and inhibit the production of the pro-inflammatory molecules, including IL-12, TNF-a, IL-1β, and nitric oxide (NO) [39,158]. In human colonic epithelial cell models, HDAC inhibition by butyrate suppresses proteasome activity by downregulating the catalytic β-subunits (β1, β2, and β5), thereby preventing the proteasome-dependent degradation of IκBα and blocking TNF-α-induced NF-κB activation, while sparing proteasome-independent signaling. This selective interference with the proteasome-dependent pathway contributes to butyrate’s anti-inflammatory and anti-neoplastic actions [159]. Butyrate reduced TNF production and pro-inflammatory cytokine mRNA expression in intestinal biopsies and lamina propria mononuclear cells from Crohn’s disease patients. It inhibited LPS-induced cytokine expression and NFκB nuclear translocation in peripheral blood mononuclear cells, decreased NFκB transcriptional activity while maintaining IκBα stability, and ameliorated trinitrobenzene sulfonic acid-induced colitis, indicating suppression of inflammation through NFκB inhibition [160] (Figure 6).
Figure 6.
Schematic overview of gut microbiota-derived metabolites regulating peripheral and central pain sensitization through neural, immune, and endocrine pathways. Created with BioRender.com. At the bottom of Figure 6, microbial fermentation produces microbial metabolites like SCFAs, BAs, and neurotransmitters (e.g., serotonin, GABA), while structural components of microbes provide PAMPs such as LPS and peptidoglycans. On the left (neural pathway), vagal and spinal pathways convey microbial signals, with epithelial mediators such as serotonin from enterochromaffin cells and acetylcholine from neuropods, together with cytokines, directly modulating dorsal root ganglion excitability via different receptors. Mast cell-derived histamine also activates vagal/spinal pathways, stimulating spinal microglia to release pro-inflammatory cytokines, thereby bridging peripheral inputs and central sensitization. In the center (immune pathway), LPS and other microbial products activate immune cells, inducing TNF-α, IL-1β, and IL-6 that amplify nociceptive signaling. Anti-inflammatory regulation occurs through SCFAs acting on GPR43/41/109A and inhibiting HDACs, as well as kynurenic acid acting on GPR35. On the right (endocrine pathway), chronic pain results in a dysfunctional HPA axis with hyper- or hypocortisolism. Acute cortisol exerts anti-inflammatory effects, whereas chronic dysregulation promotes gut permeability. This promotes LPS translocation and alters bile acid and polyamine metabolism, which act on immune cells to drive pro-inflammatory cytokine release. In parallel, tryptophan metabolism is shifted toward serotonin and melatonin pathways, linking endocrine signaling with immune responses, sleep regulation, and nociceptive sensitivity. At the top (central sensitization), pro-inflammatory cytokines disrupt the blood–brain barrier, activating microglia to release glutamate, ATP, and PGE2, enhancing NMDA receptor phosphorylation, reducing GABAergic tone, and sustaining neuroinflammation and nociceptive hypersensitivity.
MAPK Pathway
SCFAs modulate the MAPK family (ERK, JNK, p38), which controls gene transcription and pro-inflammatory cytokine secretion, through a balance of inhibition and activation [39]. SCFAs inhibit HDACs to acetylate and stabilize MAPK phosphatase-1 (MKP-1), enabling dephosphorylation of ERK/JNK/p38 and reducing downstream inflammatory signals [133,161]. However, activation of GPR41/43 by acetate can promote pro-inflammatory effects via activation of the extracellular signal-regulated kinases 1/2 (ERK1/2) (via both receptors) and p38 MAPK (via GPR43) signaling pathways, thereby increasing the production of cytokines (IL-6 and CXCL1/2) and chemokines like CXCL-1α and CXCL-2 [148] (Figure 6). This paradoxical pro-inflammatory potential highlights the complexity of targeting SCFAs therapeutically, as SCFAs may exert context-dependent pro-inflammatory effects via GPR43-mediated immune cell activation in specific pathological settings.
mTOR Pathway
SCFAs target the mTOR pathway, encompassing mTORC1/2 complexes that oversee cell growth, transcription, barrier function in the gut, and cytokine regulation, mainly through metabolic reprogramming [39]. mTOR increases acetyl-CoA content via the glycolysis pathway, and acetyl-CoA in the nucleus promotes the binding of acetyl groups to histones, thereby increasing the acetylation of histones and ultimately regulating gene expression and the production of cytokines such as IL-10 and TNF [39]. SCFAs inhibit HDAC and increase the acetylation of p70 S6 kinase and the phosphorylation of rS6, thereby regulating the mTOR pathway [162]. This HDAC inhibition by SCFAs shifts the balance toward enhanced histone acetylation, promoting anti-inflammatory effects through elevated IL-10 and modulation of pro-inflammatory cytokines [39] (Figure 6).
3.4.2. Amino Acid Fermentation and Bioactive Microbial Metabolites
Gut microbes metabolize dietary amino acids such as tryptophan and histidine into a range of bioactive compounds that influence pain signaling. Tryptophan metabolites include indoles, serotonin, and kynurenic acid. Indoles can activate TLR4 and TRPA1 channels on dorsal root ganglion neurons, leading to calcium influx, oxidative stress, and neuropeptide release, which in turn increase excitability and promote neurogenic inflammation [14]. Indoles also stimulate the aryl hydrocarbon receptor (AhR), which promotes the release of IL-6 and TNF-a upon activation, enhancing pro-inflammatory IL-17 signaling [163] and amplifying neuroinflammation and nociceptor hyperexcitability. In gut epithelial cells, AhR activation also increases serotonin release, which sensitizes TRPV1 channels on afferent neurons, heightening visceral hypersensitivity. Indoles can also directly activate chloride channels by binding to the extracellular domain of the GABA-A receptor and induce hyperpolarization of the resting membrane potential in dorsal root ganglion neurons, thereby reducing the frequency of action potential firing [14].
Polyamines, including putrescine, spermidine, and spermine, modulate neuronal excitability by influencing N-methyl-D-aspartate (NMDA) receptor activity and microglial activation [164]. Dysregulated polyamine metabolism in dysbiosis promotes neuroinflammation and enhances glutamatergic signaling [146], thereby contributing to central sensitization [165].
3.4.3. Bile Acid
Secondary bile acids such as deoxycholic acid and lithocholic acid modulate nociception through both pronociceptive and antinociceptive mechanisms. On the pronociceptive side, activation of TLR4 on dorsal root ganglion neurons upregulates TRPV4 channel expression via NF-κB signaling, sensitizing the channels and promoting calcium influx and neuronal hyperexcitability [14]. In addition, it activates ERK1/2 pathway via TLR4, enhancing adenosine triphosphate (ATP)-induced calcium inward flow and synergistically amplifying neuronal hyperexcitability [166]. Bile acids also disrupt inhibitory control by inducing endocytosis of GABA-A receptors, which reduces chloride currents and promotes depolarization [14]. Conversely, bile acids produce antinociceptive effect by acting on GPBAR1, expressed on sensory neurons and macrophages, where receptor activation triggers TRPA1-dependent calcium influx and itch responses in neurons but promotes analgesia through opioid release in macrophages. Beyond bile acids, the microbiota contributes to the production of kynurenic acid, which signals through GPR35 in dorsal root ganglion neurons to reduce excitability and induce dose-dependent analgesia in vivo [14].
3.4.4. Microbial Cell Wall-Derived Metabolites
Microbial cell wall components, including LPS, peptidoglycans, and β-glucans, act as PAMPs of gut origin that are highly relevant to chronic pain [14]. Once released into circulation, they activate TLRs on immune cells and sensory neurons in the dorsal root ganglia, inducing innate immune activation and neuroinflammation that promote peripheral sensitization in models of neuropathic and inflammatory pain [12]. In neuroinflammatory conditions, they promote glial activation and cytokine release, amplifying peripheral nerve hyperexcitability [14,67]. LPS binds TLR4 on peripheral macrophages and dorsal root ganglia neurons, initiating NF-κB signaling that upregulates pro-inflammatory cytokines (e.g., TNF-α, IL-1β), resulting in peripheral sensitization [12,14]. Lipoproteins and peptidoglycans activate TLR2 on peripheral immune cells and sensory neurons, initiating downstream signaling [14]. This activation recruits Toll/IL-1 receptor domain-containing adaptor protein (TIRAP) and MyD88. Together, these adaptor proteins assemble a complex that phosphorylates interleukin-1 receptor-associated kinases (IRAK1 and IRAK4). The activated kinases interact with tumor necrosis factor receptor-associated factor 6 (TRAF6), forming a signaling hub that stimulates transforming growth factor β-activated kinase 1 (TAK1). TAK1 then activates both NF-κB and MAPK pathways. NF-κB activation promotes transcription of pro-inflammatory cytokines such as TNF-α, IL-6, and IL-1β, which promote the activation of macrophages, dendritic cells, and B lymphocytes. These immune cells, once activated, further amplify inflammation through sustained release of TNF-α, IL-12, and interferon gamma (IFN-γ), reinforcing inflammatory signaling via autocrine and paracrine loops [14] (Figure 6).
3.5. Microbial Metabolites Modulating Central Sensitization
Under neuroinflammatory conditions, pro-inflammatory cytokines such as TNF-α, IL-1β, and IL-6 impair blood–brain barrier (BBB) integrity by redistributing tight junction proteins, thereby enhancing permeability and facilitating entry into the central nervous system (CNS) [14,167]. Infiltrating cytokines activate microglia and astrocytes, which release glutamate and other mediators that increase synaptic excitability and contribute to central sensitization [12]. TNF-α, entering via permeable BBB or active transport, activates dorsal horn microglia, leading to increased neuronal excitability while suppressing GABAergic inhibition [14,168]. IL-1β accesses the CNS through meningeal lymphatics and binds to IL-1 receptor 1 (IL-1R1) on astrocytes, resulting in ATP release. This activates P2X4 receptors and promotes phosphorylation of NMDA receptor subunit NR2B, thereby inducing long-term potentiation (LTP) of C-fiber responses in neuropathic pain [14,169]. IL-6 penetrates via choroid plexus and stimulates astrocytic Janus kinase 2 (JAK2)-STAT3 signaling, upregulating cyclooxygenase-2 (COX-2) and prostaglandin E2 (PGE2). This downregulates neuronal potassium-chloride cotransporter 2 (KCC2), causing chloride accumulation and GABAergic disinhibition in neuropathy models [14,105]. Activated glia (e.g., microglia and astrocytes) also produce pro-inflammatory cytokines such as TNF-α and IL-1β, or chemokines like CXCL1, resulting in enhanced glutamatergic neurotransmission and excitability, reduced GABAergic neurotransmission, or both [12,170]. These effects perpetuate neuroinflammation, promote central sensitization, and contribute to pain hypersensitivity.
4. Microbiome Diversity in Chronic Pain
Microbial diversity is commonly described using alpha and beta diversity indices. Alpha diversity reflects the richness and evenness of microbial taxa within an individual, typically measured by Shannon, Simpson, or Faith’s phylogenetic diversity [13,27]. Beta diversity refers to differences in microbial composition between individuals or groups [13,27]. However, it is important to note that there is no universal ‘healthy’ microbiota profile, as composition varies significantly by geography, culture, and diet [13].
In chronic pain research, reductions in alpha diversity, particularly in Shannon and Faith’s indices, have been reported [13]. Similar findings have been reported in other neurological and neuroinflammatory disorders, suggesting that reduced microbial diversity may promote a pro-inflammatory environment relevant to central sensitization [13]. Beyond overall diversity shifts, phylum- and species-level alterations are consistently observed across chronic pain conditions [13,171,172,173,174]. Table 1 summarizes key species reported in fibromyalgia, migraine, osteoarthritis (OA), RA, and bladder pain syndrome [13,172,173,174]. Within the Firmicutes, members of the Clostridia class, such as Faecalibacterium prausnitzii, Roseburia, and Coprococcus, key SCFA producers, are reduced in chronic pain [13]. Faecalibacterium prausnitzii, a dominant butyrate producer, contributes to suppression of NF-κB/MAPK signaling, reduction in pro-inflammatory cytokine release, and maintenance of epithelial barrier integrity through butyrate-mediated HDAC inhibition and GPR41/43 activation [148]. Its reduction, reported in fibromyalgia, migraine, ME/CFS, and RA, may lower butyrate availability [12,13], weaken HDAC/GPR signaling, and promote neuroimmune activation and sensitization (Table 1) [14]. Roseburia and Coprococcus species, which also produce butyrate and support Treg/IL-10 signaling [14,67], are reduced in fibromyalgia, migraine, and ME/CFS [13]. Their loss could lower SCFA availability and regulatory balance, potentially favoring Th17-related inflammation [175,176]. Other SCFA producers, including Odoribacter splanchnicus and Blautia obeum (formerly known as Ruminococcus obeum), contribute to barrier integrity and immune regulation through SCFA production. O. splanchnicus, decreased in bladder pain syndrome, migraine, ME/CFS, and IBS, may provide epithelial support via SCFA-mediated mechanisms and may exert context-dependent pro-/anti-inflammatory effects [177,178]. Blautia obeum (formerly known as Ruminococcus obeum), reduced in migraine and ME/CFS, ferments carbohydrates to produce acetate and propionate [179,180,181,182,183], potentially supporting epithelial and immune function and participating in bile acid metabolism [184] (Table 1). Conversely, some Firmicutes increase chronic pain. Clostridium symbiosum and Clostridium asparagiforme, involved in bile acid metabolism [185,186], are enriched in migraine and ME/CFS [13], shifting bile acid pools toward pro-nociceptive signaling via Farnesoid X Receptor (FXR), Takeda G-Protein-Coupled Receptor 5 (TGR5) [186], and TRP channels [14,185], although reductions have been reported in OA [174] (Table 1). Lactobacillus species, which normally produce SCFAs and lactic acid, may promote IL-10, protect the intestinal barrier via lactate [187], convert glutamate to GABA, suppress nociceptive excitation [188], and reduce pro-inflammatory cytokines [14,148]. They are reduced in fibromyalgia and migraine, potentially altering anti-inflammatory effects and increasing nociceptor excitability. Within the Actinobacteria, Bifidobacterium species are reduced in fibromyalgia, migraine, and OA [13,174]. They convert glutamate into GABA [16], produce acetate [57,61], and promote anti-inflammatory cytokines; when reduced, GABA levels may drop, anti-inflammatory balance may be disturbed, and excitability may rise. In contrast, Eggerthella lenta is increased in migraine and ME/CFS [13], which may be linked to mucosal and systemic inflammation (Th17/IFN-γ activation) [189,190]. The Bacteroides species produce LPS and contribute to bile acid metabolism [72,73], are increased in ME/CFS and OA but reduced in migraine, potentially elevating LPS and activating TLR4–NF-κB signaling that promotes systemic cytokine release. It is important to note that while these altered microbiota are reported across cohorts, the evidence comes largely from cross-sectional studies; thus, it remains unclear whether this dysbiosis functions as a primary driver of pathology or represents a secondary consequence of pain-associated factors, such as altered diet, medication use, reduced physical activity, and comorbidities. Longitudinal studies are therefore needed to determine whether these microbiome changes precede or follow the onset of chronic pain. Nevertheless, available evidence suggests that many patients with chronic pain present an altered microbiome, potentially perpetuating central sensitization and the pain chronicity. Perpetuating factors are important, or even the main treatment targets, for people with chronic pain.
Metabolite-level findings complement these taxonomic shifts in chronic pain. In pediatric migraine cohorts, analysis of plasma tryptophan metabolites reveals reduced kynurenic acid alongside increased serotonin and quinolinic acid, while urinary indican is elevated as a marker of metabolic dysbiosis [191,192]. Furthermore, in nitroglycerin-induced migraine models, oral administration of sodium butyrate and sodium propionate attenuates hyperalgesia and restores intestinal permeability, supporting a functional role for microbial SCFAs in migraine pathology [193,194]. Similarly, in fibromyalgia, altered metabolite profiles have been reported, characterized by low plasma acetate and an elevated Kyn/Trp. Acetate was inversely associated with TNF-α and severity scores, linking microbial metabolite signals to inflammatory pain severity in humans [195]. In patients with ME/CFS, stool metabolomics indicate depleted fecal acetate, butyrate, and isovalerate, with key SCFA-producing taxa (e.g., Faecalibacterium) correlating with butyrate levels and fatigue severity, further linking taxonomic depletion to functional metabolic deficits [196,197]. In summary, chronic pain is consistently associated with a loss of SCFA-producing Firmicutes and Actinobacteria, alongside an overgrowth of pro-inflammatory species such as Eggerthella, Clostridium, and Bacteroides. Together, these changes might reduce protective metabolites and enhance inflammatory signaling, creating a microbial signature that may contribute to central sensitization and the persistence of pain.
Although research on the oral microbiome in chronic pain remains limited, several taxa show associations across RA [35,87], fibromyalgia [20,34], and migraine [20]. Within the Bacteroidetes, Porphyromonas gingivalis, a periopathogen enriched in RA [35,87,198], citrullinates host proteins, triggers TLR2/4 activation, and promotes local and systemic inflammation, priming anti-citrullinated protein antibody responses and potentially initiating RA [87]. A recent meta-analysis including 28 studies found a significant increase in the risk of RA in individuals with Porphyromonas gingivalis exposure [199]. In fibromyalgia, Prevotella denticola and Solobacterium moorei are increased [34]; both possess virulence traits such as LPS production, protease activity, and volatile sulfur compound generation. These mechanisms may contribute to periodontal inflammation and systemic immune activation [200] (Table 1), although species-specific evidence and links to neuroinflammation or pain remain limited and require further study. Finally, Mycoplasma salivarium, enriched in migraine [20], can activate innate immune pathways in epithelial and immune cells. Its overgrowth may contribute to mucosal inflammation and systemic cytokine signaling [201] (Table 1), but evidence connecting this to neuroinflammation or pain outcomes is lacking and warrants further investigation. Together, these findings support the hypothesis that oral dysbiosis may contribute to systemic inflammation, immune priming, and sensitization processes relevant to chronic pain. However, although theoretically plausible, studies examining whether oral dysbiosis creates or perpetuates such systemic inflammation, immune priming, and central sensitization in people with chronic pain are essentially lacking and represent an important research priority.
Table 1.
Microbiota Species Associated with Chronic Pain and Chronic-Pain-Associated Disorders.
Table 1.
Microbiota Species Associated with Chronic Pain and Chronic-Pain-Associated Disorders.
| Genus/Species | Change in Chronic Pain | Level of Evidence | Role in Health | Reduction/Increase May Lead to → |
|---|---|---|---|---|
| Faecalibacterium prausnitzii | ↓ in FM, migraine, ME/CFS [13], RA [87,202] | FM, Migraine, ME/CFS: Meta-analysis of Human observational studies [13]. RA: Human observational [87,202] | Produces butyrate → HDAC inhibition [203,204] + GPR41/43 activation → suppresses NF-κB/MAPK [203,205], ↑ IL-10 [206,207,208], maintains gut barrier [203,209] | Reduction → ↓ butyrate [210,211], weaker HDAC/GPR signaling, ↑ NF-κB activity, ↑ cytokines, sensitization |
| Roseburia spp. | ↓ in migraine, ME/CFS [13], and ↑ in FM [13] | Migraine, ME/CFS, FM: Meta-analysis of Human observational studies [13]. | Butyrate producers [212] → HDAC [204,213] + GPR signaling [214,215,216], Treg/IL-10 support [175,214], restrains Th17/inflammation [175,176] and via vagal GPR41 signaling suppresses central amygdala, a brain region involved in pain perception [216] | Reduction → ↓ SCFAs, Th17 skewing, ↑ inflammation, ↑ pain perception |
| Coprococcus spp. (incl. C. comes, C. catus) | ↓ in CWP [172], ME/CFS, Migraine [13] | CWP: Human observational [172]. Migraine, ME/CFS: Meta-analysis of Human observational studies [13]. | SCFA producers (Acetate and Butyrate) [212,217,218,219,220,221] regulate HDAC/GPR [204,213], support gut homeostasis [217] and may reduce depression and neuroinflammation [222]. | Reduction → ↓ SCFAs, ↑ cytokines, ↑ low-grade inflammation [172,223] |
| Odoribacter splanchnicus | ↓ in bladder pain, migraine, ME/CFS [13], IBS [224] | Migraine, ME/CFS, Bladder pain: Meta-analysis of Human observational studies [13]. IBS: Human observation study [224]. | Produces SCFAs [225,226] → supports barrier integrity [178,227], ↓ gut inflammation [227], Pro-/anti-inflammatory effects (context-dependent) [177,178] | Reduction → ↑ permeability, Pro-/anti-inflammatory effects (context-dependent) [177,178] |
| Balutia (Ruminococcus) obeum | ↓ in migraine, ME/CFS [13] | Migraine, ME/CFS: Meta-analysis of Human observational studies [13]. | Carbohydrate Fermentation [179], [181] SCFA production (Acetate and Propionate) [179,180,181,182,183], potential epithelial/immune support via SCFA-mediated mechanisms (e.g., macrophage type I interferon responses) [182], Bile acid metabolism via bile salt hydrolase activity [184] | Reduction → impaired metabolism, ↑ inflammation |
| Clostridium asparagiforme and Clostridium symbiosum | ↑ in migraine, ME/CFS [13], OA [174] | Migraine, ME/CFS: Meta-analysis of Human observational studies [13]. OA: Systematic review of Human and Animal studies [174]. | Bile acid biotransformation [185,186] → FXR, TGR5 [186], TRP signaling, gut barrier permeability [185], systemic inflammation [185] | Overgrowth → disturbed BA pools, FXR/TGR5/TRP signaling; Reduction → ↓ BA metabolism; ↓ gut barrier permeability [185], systemic inflammation [185] |
| Lactobacillus spp. | ↓ in FM [32], migraine [173] | FM: Human observational study [32]. Migraine: Systematic Review of Human observational studies [173] | Produces SCFAs/lactate [187], ↑ IL-10 [228], ↓ TNF-α/IL-6 [228], transforms glutamate into GABA [32], exerts a protective effect on the intestinal barrier through the metabolite lactate [187], and suppresses excitation of spinal afferent nociceptive neurons [188] | Reduction → ↑ pro-inflammatory cytokines [228], ↑ nociceptor excitability [188] |
| Bifidobacterium spp. | ↓ in FM [32], migraine [13] | FM: Human observational study [32]. Migraine: Meta-analysis of Human observational studies [13]. | Converts glutamate to GABA [32]; acetate production [229]; regulates cytokines [229,230,231], reduces pain sensitivity [232,233,234] | Reduction → ↓ GABA, weaker anti-inflammatory control, ↑ excitability |
| Eggerthella lenta | ↑ in migraine [13], ME/CFS [235] | Migraine: Meta-analysis of Human observational studies [13]. ME/CFS: Meta-analysis of Human observational studies [235]. | Pathobiont [236]; Bile acid biotransformation [185], linked to mucosal inflammation [189], systemic inflammation [189,237] | Overgrowth → Th17/IFN-γ activation [189], systemic inflammation [189,237] |
| Bacteroides spp. | ↑ in ME/CFS [13], OA [19]; ↓ in migraine [13] | Migraine, ME/CFS: Meta-analysis of Human observational studies [13]. OA: Human observational study [19]. | LPS producers [238]; bile acid metabolism [239]; activate TLR4 → NF-κB [238,240] | Overgrowth → ↑ LPS/TLR4 signaling [238,240], systemic inflammation [238,240] |
| Oral Dysbiosis | ||||
| Porphyromonas gingivalis | ↑ in RA [87,198] Human observational studies [87,198]. | Gingipains → citrullination of host proteins; MAPK/NF-kB activation [241]; immune evasion [242] | Overgrowth → local/systemic inflammation; anti-citrullinated protein antibodies priming [243]; potential RA initiation/progression [87]. | |
| Prevotella denticola | ↑ in FM [34], RA [35] | FM: Human observational study [34] RA: Human observational study [35] | Periopathogen [34]; LPS and protease activity [244]; biofilm former [245]; promotes cytokine release | Overgrowth → may contribute to periodontal inflammation, but species-specific evidence is limited and further studies are needed. |
| Solobacterium moorei | ↑ in FM [34] | FM: Human observational study [34] | Produces volatile sulfur compounds [34], oral gavage in mice disrupted intestinal barrier and activated NF-κB inflammation [246] | Overgrowth → may contribute to inflammation and systemic immune activation, but evidence on neuroinflammation or pain outcomes is lacking and requires further study. |
| Mycoplasma salivarium | ↑ in migraine [20] | Migraine: Human observational study [20]. | Commensal turned opportunist; activates innate immune cells and epithelial adhesion molecules [247,248] | Overgrowth → may contribute to mucosal immune activation and systemic cytokine signaling [247,248,249], but evidence on neuroinflammation or pain outcomes is lacking and requires further study. |
Abbreviations: FM, Fibromyalgia; ME/CFS, Myalgic Encephalomyelitis/Chronic Fatigue Syndrome; RA, Rheumatoid Arthritis; OA, Osteoarthritis; CWP, Chronic Widespread Pain; SCFAs, Short-Chain Fatty Acids; HDAC, Histone Deacetylase; GPR, G-Protein-Coupled Receptor; NF-κB, Nuclear Factor kappa-light-chain-enhancer of activated B cells; MAPK, Mitogen-Activated Protein Kinase; IL, Interleukin; TNF-α, Tumor Necrosis Factor-alpha; Treg, Regulatory T cell; Th17, T helper 17 cell; CNS, Central Nervous System; BA, Bile Acids; FXR, Farnesoid X Receptor; TGR5, Takeda G-Protein-Coupled Receptor 5; TRP, Transient Receptor Potential channels; GABA, Gamma-Aminobutyric Acid; LPS, Lipopolysaccharides; TLR4, Toll-Like Receptor 4; TLR2, Toll-Like Receptor 2; ACPA, Anti-Citrullinated Protein Antibodies. Arrows indicate direction and proposed mechanistic links:↓ decrease; ↑ increase; → indicates a proposed mechanistic link (i.e., “leads to/results in”).
5. Beyond Correlation: The Elusive Path of Causation
Although alterations in the gut and oral microbiota are frequently linked with chronic pain, establishing a causal relationship remains a major challenge. It is unclear whether such microbial changes actively contribute to the onset and persistence of chronic pain or arise as consequences of pain and its related factors. Observational studies are often confounded by influences such as diet, medication use, and reverse causation, where pain itself may reshape the microbiome through lifestyle or stress-related pathways. To address these limitations, approaches such as Mendelian randomization (MR), which leverages genetic variants as instrumental variables to infer causality while minimizing confounding, and fecal microbiota transplantation (FMT) in animal models have been employed, providing stronger evidence for causality. However, microbiome MR estimates require cautious interpretation because host genetic effects on microbial traits can be complex and pleiotropic, potentially biasing “causal” signals [250].
For instance, a recent MR study [251] identified significant causal associations between 13 gut microbial taxa and chronic pain phenotypes, with eight protective and seven increasing risk. Odoribacter was associated with reduced neck/shoulder pain via microstructural integrity in the brain’s fornix and stria terminalis, regions involved in cognitive and emotional regulation within the corticolimbic system [251]. Similar MR approaches have revealed causal links between gut microbiota and specific conditions, such as low back pain [252], fibromyalgia [223], neuropathic pain [253], and chronic regional pain [254]. Further MR analyses extended these insights, identifying causal links between gut microbiota and multiple pain sites, including the back, knee, and abdomen [232], as well as interstitial cystitis/bladder pain syndrome [255] and chronic prostatitis/chronic pelvic pain syndrome [256].
Complementing these human genetic insights, preclinical animal FMT studies provide direct mechanistic evidence of causality. FMT from fibromyalgia patients to germ-free mice induced pain hypersensitivity, fatigue, and cognitive deficits, which were reversed by FMT from healthy donors, implicating dysbiosis in central sensitization and glial activation [120]. Similarly, in rodents, FMT from donors exposed to chronic unpredictable mild stress induced anxiety and depression-like behaviors, often comorbid with pain, and was accompanied by hippocampal neuroinflammation and altered neurotransmitter levels [257]. In neuropathic pain models, FMT containing healthy microbiota attenuated mechanical hypersensitivity, restored microbial composition, and reduced glial activation and inflammatory markers [258]. In another model, FMT from ovariectomized mice exhibiting allodynia induced allodynia in healthy mice, whereas transplantation from sham mice alleviated allodynia in ovariectomized recipients, linking microbial shifts to spinal glial activation and estrogen-modulated pain pathways [259]. A recent systematic review confirmed these findings, showing robust effects of FMT on pain-related behaviors, with meta-analyses reporting large impacts on mood, cognition, and motor function, thereby supporting the microbiota’s causal role in modulating the gut–brain axis [260].
In contrast to these robust preclinical findings, evidence for FMT in human chronic pain remains promising but preliminary. A pilot study in treatment-resistant fibromyalgia reported symptom relief, including pain reduction, following FMT from healthy donors [261]. A systematic review further suggested that FMT may reduce pain intensity and improve fatigue and quality of life, particularly in patients with fibromyalgia and irritable bowel syndrome [262]. However, the generalizability of these limited findings to other distinct pain phenotypes remains unclear. Collectively, these findings support a bidirectional causal role for the gut microbiome in chronic pain pathogenesis, potentially mediated by microbial metabolites and immune-neural crosstalk, and highlight the therapeutic potential of microbiome-targeted strategies. Further well-powered, randomized, controlled trials across multiple chronic pain conditions are needed to establish efficacy and safety. Incorporating multi-omics endpoints (e.g., metagenomics, metabolomics, and inflammatory markers) and stratifying patients based on their baseline microbiome profiles may help identify responders and improve reproducibility.
6. Therapeutic Opportunities
Building on this causal framework, the gut microbiome appears to contribute to the pathogenesis of chronic pain, opening the door to novel treatment modalities aimed at modulating this community. Even in the absence of causality, a possible perpetuating role of oral and/or gut microbiome in people with chronic pain would warrant therapeutic targeting of the microbiome and potentially fit into the global move towards precision pain medicine. These prospects are of particular interest to both patients and clinicians and are reinforced by anecdotal reports of symptomatic improvement following the adoption of certain lifestyle changes [263]. Contemporary evidence shows that lifestyle factors such as physical inactivity, stress, poor sleep, unhealthy diet, and smoking are not only associated with chronic pain across age groups [264,265,266,267] but also shape gut microbiome composition [263]. In particular, physical inactivity, stress, poor sleep, and unhealthy dietary patterns are linked to reduced microbial diversity, depletion of beneficial taxa, and expansion of pro-inflammatory species [13,17,268,269,270]. Favorable changes in gut microbiome composition have been observed following lifestyle interventions, with these changes linked to improvements in pain and quality of life [263]. Beyond the gut, poor oral health has also been observed in subgroups with abdominal pain [20], low back pain [37], fibromyalgia [36], and RA [38], further underscoring the role of microbial health in chronic pain. In line with best-evidence clinical practice guidelines advocating a multimodal lifestyle approach, interventions that address lifestyle factors such as diet, physical activity, sleep, stress management, and oral health, together with microbial strategies including probiotics, prebiotics, and synbiotics, may provide synergistic benefits for people with chronic pain.
6.1. Lifestyle Factors as Multimodal Therapy
6.1.1. Diet
Diet is a major determinant of gut microbiome composition and function [271], with broad implications for pain and overall health [17,263]. Diets rich in fiber from fruits, vegetables, and whole grains promote the growth of beneficial bacteria that produce SCFAs, which exert anti-inflammatory effects, strengthen the intestinal barrier, and support gastrointestinal, metabolic, and even sleep health [14,17,61,271,272]. In contrast, diets high in processed foods, sugars, and animal fats are associated with dysbiosis, reduced microbial diversity, and impaired intestinal permeability, which may contribute to disease risk [17,271,273]. Excessive intake of saturated fats is associated with unfavorable microbial shifts, whereas omega-3 polyunsaturated and monounsaturated fats (e.g., from fish oil and extra virgin olive oil) enhance microbial diversity, SCFA production, and mucosal integrity, partly via their polyphenol content [17,274]. High added sugar consumption, particularly sucrose and fructose, disrupts the microbiota, reduces SCFA production, and increases pro-inflammatory taxa, a pattern also seen in individuals with sleep disturbances [17]. Excessive consumption of red and processed meat further aggravates dysbiosis, reduces SCFA production, and promotes systemic low-grade inflammation [275]. Alcohol consumption contributes to similar microbial imbalances, weakening barrier function and amplifying permeability [17] (Figure 7). Together, these findings underscore the potential of dietary modification that emphasizes fiber, unsaturated fats, and polyphenol-rich foods while limiting processed foods, sugars, saturated fats, alcohol, and red or processed meat as a microbiome-targeted approach to mitigate chronic pain.
Figure 7.
Lifestyle factors shape the oral and gut microbiota and influence pain. Created with BioRender.com.
6.1.2. Physical Activity
Physical activity is increasingly recognized as both a preventive and therapeutic strategy for chronic pain [276], with growing evidence suggesting that gut microbiota may partly mediate these benefits [277]. Regular physical activity has been shown to increase gut microbial diversity, enrich taxa involved in SCFAs metabolism, and reduce both peripheral and central sensitization [278,279]. In contrast, sedentary behavior has been linked to lower salivary microbial diversity and a higher abundance of Streptococcus, a genus associated with late-onset colorectal cancer, suggesting a possible connection between oral and gut microbiota in disease risk [279]. Exercise can also mitigate the harmful impact of high-fat diets by limiting inflammatory cell infiltration and preserving intestinal morphology [277], whereas high-fat diets combined with sedentary behavior induce villus enlargement via plasmacytoid and lymphocytic infiltration [280]. These changes may be counteracted by regular exercise through downregulation of COX-2 expression in both proximal and distal regions of the intestine [277]. The influence of exercise on the microbiome, however, depends on type, frequency, intensity, and duration [263]. Moderate, regular activity promotes a beneficial microbial profile, whereas irregular or excessive training can disrupt gut barrier integrity, promote bacterial translocation, and trigger dysbiosis, leading to impaired immune and gastrointestinal function [263,277]. Furthermore, activation of the HPA axis during intense physical exertion or psychological stress can further aggravate these microbial alterations [277] (Figure 7).
6.1.3. Sleep and Circadian Health
Emerging evidence suggests a bidirectional relationship between sleep and the gut microbiome, mediated by the microbiota–gut–brain axis [17,281]. Sleep disruption alters microbial composition, with reductions in beneficial taxa such as Bifidobacterium and Lactobacillaceae and increases in Firmicutes or Proteobacteria [281]. These changes are accompanied by greater gut permeability and inflammation [281]. Conversely, dysbiosis can impair sleep by disrupting the production of microbial metabolites such as SCFAs and GABA [17]. Sleep restriction to 4–5 h per night for one week impairs glucose tolerance and reduces tissue insulin sensitivity [282]. Extending time in bed by one hour improves insulin sensitivity in chronically sleep-restricted healthy adults [283]. Both sleep disorders and gut dysbiosis can contribute to abnormalities in carbohydrate metabolism [17] (Figure 7). Notably, sleep disturbance is highly prevalent in chronic pain and may perpetuate dysbiosis through stress-related neuroendocrine activation, low-grade inflammation, and pain-related lifestyle changes. Therefore, optimizing sleep through structured sleep hygiene and behavioral interventions (e.g., cognitive behavioral therapy for insomnia) should be considered a key component of multimodal management to help break this vicious cycle and potentially support microbiome recovery. A balanced diet rich in plant-based foods enhances the production of sleep-regulating metabolites, potentially improving quality of sleep and benefiting overall health [17].
6.1.4. Stress Management
Psychological stress may affect the oral and gut microbiomes independently, thereby forming the oral–brain axis and oral–gut axis, respectively [32,284]. The HPA axis regulates stress responses and modulates the gut–brain axis through ACTH-driven cortisol release [132,133,134]. In people with chronic pain, this axis is often dysregulated, leading to hypercortisolism or hypocortisolism. While acute cortisol has anti-inflammatory effects, chronic elevation alters microbiota [27], increases gut permeability [143], and promotes neuroinflammation [144]. Meditation therapy can improve gut microbiota composition and is associated with reduced risk of anxiety, depression and cardiovascular disease and could enhance immune function [285]. A randomized controlled trial showed that cognitive behavioral therapy for irritable bowel syndrome reduced symptom severity, with treatment success associated with baseline gut microbiome composition and concurrent post-treatment changes in both brain networks and microbiota [286].
6.1.5. Oral Health
Poor oral health/oral dysbiosis triggers oral–gut inflammation, resulting in dysbiosis and compromised barrier integrity. This dysbiosis elevates intestinal permeability, allowing microbial metabolites to leak into circulation and drive pro-inflammatory cytokine production, thereby fostering systemic inflammation [40]. Oral microbiota also cross mucosal barriers during routine activities, entering the bloodstream and disseminating to organs, where they induce immune activation and chronic low-grade inflammation [109]. Recent studies suggest that the oral–gut axis may serve as a potential causal link between oral health and systemic disease [46,98,99,100] and chronic pain [37,287]. Improving oral health may downregulate inflammation through host modulation therapies, as prolonged systemic antibiotic use is discouraged owing to resistance concerns as well as devastating effects on the microbiome; instead, probiotics and bioactive metabolites have been extensively explored for modulating inflammation [288].
Multimodal treatments combining nutritional intervention, oral hygiene, physical activity promotion, and sleep and stress management work synergistically with microbial or pharmacological therapies, ensuring that beneficial species can colonize and function in a supportive host environment.
7. Current Challenges and Future Directions
The gut microbiome has emerged as a promising modifiable factor, influenced by lifestyle factors such as diet, sleep, physical activity, stress regulation, and oral hygiene, as well as microbial interventions including probiotics, prebiotics, and synbiotics. These factors position it as a potential therapeutic target for chronic pain conditions such as fibromyalgia, OA, migraine, irritable bowel syndrome and low back pain. However, evidence-based recommendations are limited due to their high variability; no universal “healthy” profile exists, as composition varies by geography, culture, and diet (e.g., European cohorts dominated by Firmicutes and Bacteroidota, versus diverse Asian populations with Prevotella, Faecalibacterium, and Lactobacillus) [13]. The complexity of this ecosystem warrants careful consideration before attempting to “normalize” the abundance of disrupted bacterial species in chronic pain. For instance, Prevotella copri is depleted in fibromyalgia yet elevated in inflammatory arthritis, highlighting the need for caution when intervening in its population [289]. Similarly, Roseburia spp. show reduced abundance in migraine and ME/CFS but are elevated in fibromyalgia [13], while Bacteroides spp. are increased in ME/CFS and OA [13,19] but decreased in migraine [13]. These context-dependent roles suggest that specific taxa cannot be universally categorized as beneficial or harmful. Therefore, moving toward precision medicine requires future research that prioritizes condition- or comorbidity-specific microbiome profiling and functional analyses to identify causal pathways before firm recommendations can be made. Despite these challenges, recent advancements in metabolomics and microbiome research provide an opportunity to move beyond descriptive associations and toward mechanistic insights. First longitudinal cohort studies with repeated microbial, metabolic, and immune profiling are needed to determine whether microbiota changes precede or follow the onset of chronic pain, with frameworks such as directed acyclic graphs applied to strengthen causal inference. Second, multi-omics approaches (metagenomics, metabolomics, transcriptomics, immunophenotyping) should be applied to identify causal pathways linking microbial metabolites (e.g., SCFAs, LPS, bile acids) to neuroimmune activation and central sensitization in people with chronic pain. For instance, combining gut microbiome profiling with serum metabolomics (including SCFAs) and circulating cytokine analysis allows researchers to test whether specific metabolite deficits co-vary with inflammatory signatures, as recently illustrated in a multi-omics analysis of samples obtained from patients with fibromyalgia [32]. Third, preclinical studies of FMT have shown promise in modulating pain-related behaviors, suggesting translational potential. However, human application requires careful evaluation of safety, durability, and specificity of microbial transfer, particularly given the heterogeneity of donor microbiomes and risk of unintended effects. Finally, precision pain medicine approaches are needed. Microbiome composition varies substantially across geography, diet, and cultural practices, suggesting that personalized or stratified interventions based on baseline microbial and metabolic profiles will be necessary rather than assuming a universal therapeutic strategy. The latter not only applies to direct therapeutic targeting of the microbiome, such as done during FMT, probiotics, prebiotics, and synbiotics, but also to indirect strategies such as dietary interventions.
8. Conclusions
This narrative review highlights the interplay between oral and gut microbiota, neuroinflammation, and central sensitization in the pathogenesis of chronic pain. Emerging evidence from microbiome research shows alterations in oral and gut microbial communities in chronic pain populations, particularly a reduction in SCFAs-producing taxa (e.g., Faecalibacterium prausnitzii, Roseburia spp., Bifidobacterium spp.) and an overrepresentation of pro-inflammatory species (e.g., Bacteroides spp., Eggerthella lenta). These compositional shifts are accompanied by altered microbial metabolites, including SCFAs, bile acids, tryptophan derivatives, and cell wall components, which modulate gut–brain communication, intensify neuroinflammation, and promote both peripheral and central sensitization through immune, neural, and endocrine pathways.
While findings from animal models, MR, and early FMT studies suggest a potential causal role of dysbiosis, clinical translation remains incomplete, as human data are still preliminary and confounded by lifestyle, diet, and comorbidities. The complexity and variability of the microbiome underscore the need for rigorous longitudinal, mechanistic, and stratified research. Future work should integrate multi-omics approaches and apply robust causal inference to establish whether microbial metabolites are causal drivers of sensitization. Lifestyle factors such as diet, sleep, physical activity, and stress warrant particular attention, since they shape microbial composition and pain trajectories. Research should evaluate whether modifying these factors can beneficially alter the microbiome. Future strategies should combine dietary, lifestyle, and microbial interventions tailored to individual microbiota profiles to effectively address the heterogeneity of chronic pain.
Author Contributions
Conceptualization, I.A. and J.N.; Methodology, I.A., J.N., M.V., D.V., S.K., Ö.E., J.H., E.H. and A.L.; Investigation, I.A., J.N., M.V., D.V., S.K., Ö.E., J.H., E.H. and A.L.; Writing—original draft, I.A. and J.N.; Writing—review and editing, M.V., D.V., S.K., Ö.E., J.H., E.H. and A.L.; Visualization, I.A. and J.N.; Supervision, E.H. and A.L.; Project administration, J.N., I.A., E.H. and A.L.; Funding acquisition, J.N.; Validation, I.A., J.N., M.V., D.V., S.K., Ö.E., J.H., E.H. and A.L.; All authors have read and agreed to the published version of the manuscript.
Funding
This work was funded by the Strategic Research Program SRP90 (“Pain Never Sleeps: Unraveling the Sleep–Pain Interaction in Patients with Chronic Pain”) and Network for Social Impact of Science NSIS5, funded by the research council of the Vrije Universiteit Brussel, Brussels, Belgium. This work is also funded by the cross-European Weave program 50. As such, the Belgian part of the study is funded by the Research Foundation Flanders (reference no. G0894322N). This work was also supported by the Osteopathie.be chair awarded to the Vrije Universiteit Brussel, Belgium.
Institutional Review Board Statement
Not applicable.
Informed Consent Statement
Not applicable.
Data Availability Statement
No new data were created or analyzed in this study. Data sharing is not applicable to this article.
Conflicts of Interest
J.N. and the Vrije Universiteit Brussel received lecturing/teaching fees from various professional associations and educational organizations. The sponsors had no role in the design, execution, interpretation, or writing of the study.
Abbreviations
The following abbreviations are used in this manuscript:
| Acetyl-CoA | Acetyl coenzyme A |
| LPS | Lipopolysaccharides |
| MAMPs | Microbial-associated molecular patterns |
| TLR | Toll-like receptors |
| CRP | C-reactive protein |
| NF-κB | Nuclear factor kappa-B |
| TNF-α | Tumor necrosis factor-alpha |
| IL | Interleukin |
| GPR | G protein-coupled receptor |
| FM | Fibromyalgia |
| SCFA | Short-chain fatty acid |
| FMT | Fecal microbiota transplantation |
| ME/CFS | Myalgic Encephalomyelitis/Chronic Fatigue Syndrome |
| OA | Osteoarthritis |
| CWP | Chronic Widespread Pain |
| GABA | Gamma-Aminobutyric Acid |
| BA | Bile acids |
| FXR | Farnesoid X Receptor |
| TGR5 | Takeda G-Protein-Coupled Receptor 5 |
| NMDA | N-methyl-D-aspartate |
| JAK2 | Janus kinase 2 |
| STAT3 | Signal transducer and activator of transcription 3 |
| COX2 | Cyclooxygenase-2 |
| PGE2 | Prostaglandin E2 |
| CCL2 | C–C motif chemokine ligand 2 |
| CXCL1 | C–X–C motif chemokine ligand 1 |
| Ahr | Aryl hydrocarbon receptor |
| ACTH | Adrenocorticotropic hormone |
| CRH | Corticotrophin-releasing hormone |
| NLRs | Nucleotide-binding oligomerization domain-like receptors |
| PRRs | Pattern recognition receptors |
| BBB | Blood–brain barrier |
| HDAC | Histone deacetylase |
| RA | Rheumatoid arthritis |
| PAMPs | Pathogen-associated molecular patterns |
| MAPK | Mitogen-activated protein kinase |
| TRP | Transient receptor potential |
| MR | Mendelian randomization |
| HPA | Hypothalamic–pituitary–adrenal |
| TRPA1 | TRP ankyrin 1 |
References
- Institute for Health Metrics and Evaluation. Global Burden of Disease Study 2021 Estimates. Available online: https://vizhub.healthdata.org/gbd-compare/ (accessed on 15 May 2025).
- Ferreira, M.L.; de Luca, K.; Haile, L.M.; Steinmetz, J.D.; Culbreth, G.T.; Cross, M.; A Kopec, J.; Ferreira, P.H.; Blyth, F.M.; Buchbinder, R.; et al. Global, regional, and national burden of low back pain, 1990–2020, its attributable risk factors, and projections to 2050: A systematic analysis of the Global Burden of Disease Study 2021. Lancet Rheumatol. 2023, 5, e316–e329. [Google Scholar] [CrossRef]
- Schirmer, D.; Karri, J.; Abd-Elsayed, A. Economic Burden of Pain. In Guide to the Inpatient Pain Consult; Abd-Elsayed, A., Ed.; Springer International Publishing: Cham, Switzerland, 2020; pp. 539–546. [Google Scholar]
- Nijs, J.; Malfliet, A.; Roose, E.; Lahousse, A.; Van Bogaert, W.; Johansson, E.; Runge, N.; Goossens, Z.; Labie, C.; Bilterys, T.; et al. Personalized multimodal lifestyle intervention as the best-evidenced treatment for chronic pain: State-of-the-art clinical perspective. J. Clin. Med. 2024, 13, 644. [Google Scholar] [CrossRef]
- Eccleston, C.; Fisher, E.; Cooper, T.E.; Gregoire, M.-C.; Heathcote, L.C.; Krane, E.; Lord, S.M.; Sethna, N.F.; Anderson, A.-K.; Anderson, B.; et al. Pharmacological interventions for chronic pain in children: An overview of systematic reviews. Pain 2019, 160, 1698–1707. [Google Scholar] [CrossRef]
- McDonagh, M.S.; Selph, S.S.; Buckley, D.I.; Holmes, R.S.; Mauer, K.; Ramirez, S.; Hsu, F.C.; Dana, T.; Fu, R.; Chou, R. Nonopioid Pharmacologic Treatments for Chronic Pain; American Academy of Family Physicians: Leawood, KS, USA, 2020. [Google Scholar]
- Chou, R.; Deyo, R.; Friedly, J.; Skelly, A.; Hashimoto, R.; Weimer, M.; Fu, R.; Dana, T.; Kraegel, P.; Griffin, J.; et al. Nonpharmacologic Therapies for Low Back Pain: A Systematic Review for an American College of Physicians Clinical Practice Guideline. Ann. Intern. Med. 2017, 166, 493–505. [Google Scholar] [CrossRef]
- Chou, R.; Deyo, R.; Friedly, J.; Skelly, A.; Weimer, M.; Fu, R.; Dana, T.; Kraegel, P.; Griffin, J.; Grusing, S. Systemic pharmacologic therapies for low back pain: A systematic review for an American College of Physicians clinical practice guideline. Ann. Intern. Med. 2017, 166, 480–492. [Google Scholar] [CrossRef]
- Andrés-Rodríguez, L.; Borràs, X.; Feliu-Soler, A.; Pérez-Aranda, A.; Angarita-Osorio, N.; Moreno-Peral, P.; Montero-Marin, J.; García-Campayo, J.; Carvalho, A.F.; Maes, M.; et al. Peripheral immune aberrations in fibromyalgia: A systematic review, meta-analysis and meta-regression. Brain Behav. Immun. 2020, 87, 881–889. [Google Scholar] [CrossRef]
- Canlı, K.; Billens, A.; Van Oosterwijck, J.; Meeus, M.; De Meulemeester, K. Systemic Cytokine Level Differences in Patients with Chronic Musculoskeletal Spinal Pain Compared to Healthy Controls and Its Association with Pain Severity: A Systematic Review. Pain Med. 2022, 23, 1947–1964. [Google Scholar] [CrossRef] [PubMed]
- Nijs, J.; George, S.Z.; Clauw, D.J.; Fernández-de-las-Peñas, C.; Kosek, E.; Ickmans, K.; Fernández-Carnero, J.; Polli, A.; Kapreli, E.; Huysmans, E.; et al. Central sensitisation in chronic pain conditions: Latest discoveries and their potential for precision medicine. Lancet Rheumatol. 2021, 3, e383–e392. [Google Scholar] [CrossRef] [PubMed]
- Guo, R.; Chen, L.-H.; Xing, C.; Liu, T. Pain regulation by gut microbiota: Molecular mechanisms and therapeutic potential. Br. J. Anaesth. 2019, 123, 637–654. [Google Scholar] [CrossRef] [PubMed]
- Goudman, L.; Demuyser, T.; Pilitsis, J.G.; Billot, M.; Roulaud, M.; Rigoard, P.; Moens, M. Gut dysbiosis in patients with chronic pain: A systematic review and meta-analysis. Front. Immunol. 2024, 15, 1342833. [Google Scholar] [CrossRef]
- Zhao, M.; Zhang, L.; Liu, Z. Gut microbiota-mediated pain sensitization: Mechanisms and therapeutic implications. Front. Pain Res. 2025, 6, 1626515. [Google Scholar] [CrossRef]
- Adil, N.A.; Omo-Erigbe, C.; Yadav, H.; Jain, S. The oral–gut microbiome–brain axis in cognition. Microorganisms 2025, 13, 814. [Google Scholar] [CrossRef]
- Palma-Ordóñez, J.F.; Moreno-Fernández, A.M.; Ramírez-Tejero, J.A.; Durán-González, E.; Martínez-Lara, A.; Cotán, D. Implication of intestinal microbiota in the etiopathogenesis of fibromyalgia: A systematic review. Int. J. Rheum. Dis. 2024, 27, e15021. [Google Scholar] [CrossRef] [PubMed]
- Sejbuk, M.; Siebieszuk, A.; Witkowska, A.M. The role of gut microbiome in sleep quality and health: Dietary strategies for microbiota support. Nutrients 2024, 16, 2259. [Google Scholar] [CrossRef]
- Olsen, I.; Yamazaki, K. Can oral bacteria affect the microbiome of the gut? J. Oral Microbiol. 2019, 11, 1586422. [Google Scholar] [CrossRef] [PubMed]
- Liu, S.; Li, G.; Zhu, Y.; Xu, C.; Yang, Q.; Xiong, A.; Weng, J.; Yu, F.; Zeng, H. Analysis of gut microbiome composition, function, and phenotype in patients with osteoarthritis. Front. Microbiol. 2022, 13, 980591. [Google Scholar] [CrossRef]
- Erdrich, S.; Gelissen, I.C.; Vuyisich, M.; Toma, R.; Harnett, J.E. An association between poor oral health, oral microbiota, and pain identified in New Zealand women with central sensitisation disorders: A prospective clinical study. Front. Pain Res. 2025, 6, 1577193. [Google Scholar] [CrossRef] [PubMed]
- Hou, K.; Wu, Z.-X.; Chen, X.-Y.; Wang, J.-Q.; Zhang, D.; Xiao, C.; Zhu, D.; Koya, J.B.; Wei, L.; Li, J. Microbiota in health and diseases. Signal Transduct. Target. Ther. 2022, 7, 135. [Google Scholar] [CrossRef]
- Costa, C.F.; Correia-de-Sá, T.; Araujo, R.; Barbosa, F.; Burnet, P.W.; Ferreira-Gomes, J.; Sampaio-Maia, B. The oral-gut microbiota relationship in healthy humans: Identifying shared bacteria between environments and age groups. Front. Microbiol. 2024, 15, 1475159. [Google Scholar] [CrossRef]
- Blekhman, R.; Goodrich, J.K.; Huang, K.; Sun, Q.; Bukowski, R.; Bell, J.T.; Spector, T.D.; Keinan, A.; Ley, R.E.; Gevers, D.; et al. Host genetic variation impacts microbiome composition across human body sites. Genome Biol. 2015, 16, 191. [Google Scholar] [CrossRef]
- Markle, J.G.; Frank, D.N.; Mortin-Toth, S.; Robertson, C.E.; Feazel, L.M.; Rolle-Kampczyk, U.; Von Bergen, M.; McCoy, K.D.; Macpherson, A.J.; Danska, J.S. Sex differences in the gut microbiome drive hormone-dependent regulation of autoimmunity. Science 2013, 339, 1084–1088. [Google Scholar] [CrossRef]
- Rajasekaran, J.J.; Krishnamurthy, H.K.; Bosco, J.; Jayaraman, V.; Krishna, K.; Wang, T.; Bei, K. Oral Microbiome: A Review of Its Impact on Oral and Systemic Health. Microorganisms 2024, 12, 1797. [Google Scholar] [CrossRef]
- Govender, P.; Ghai, M. Population-specific differences in the human microbiome: Factors defining the diversity. Gene 2025, 933, 148923. [Google Scholar] [CrossRef]
- Ho, T.; Elma, Ö.; Kocanda, L.; Brain, K.; Lam, T.; Kanhere, T.; Dong, H.-J. The brain-gut axis and chronic pain: Mechanisms and therapeutic opportunities. Front. Neurosci. 2025, 19, 1545997. [Google Scholar] [CrossRef] [PubMed]
- Kennedy, P.J.; Cryan, J.F.; Dinan, T.G.; Clarke, G. Irritable bowel syndrome: A microbiome-gut-brain axis disorder? World J. Gastroenterol. WJG 2014, 20, 14105. [Google Scholar] [CrossRef] [PubMed]
- Karlsson, F.; Tremaroli, V.; Nielsen, J.; Bäckhed, F. Assessing the human gut microbiota in metabolic diseases. Diabetes 2013, 62, 3341–3349. [Google Scholar] [CrossRef] [PubMed]
- Sampson, T.R.; Mazmanian, S.K. Control of brain development, function, and behavior by the microbiome. Cell Host Microbe 2015, 17, 565–576. [Google Scholar] [CrossRef]
- Sharon, G.; Sampson, T.R.; Geschwind, D.H.; Mazmanian, S.K. The central nervous system and the gut microbiome. Cell 2016, 167, 915–932. [Google Scholar] [CrossRef]
- Clos-Garcia, M.; Andrés-Marin, N.; Fernández-Eulate, G.; Abecia, L.; Lavín, J.L.; van Liempd, S.; Cabrera, D.; Royo, F.; Valero, A.; Errazquin, N.; et al. Gut microbiome and serum metabolome analyses identify molecular biomarkers and altered glutamate metabolism in fibromyalgia. eBioMedicine 2019, 46, 499–511. [Google Scholar] [CrossRef]
- Manske, S. The Microbiome’s Role in Chronic Pain and Inflammation. Integr. Med. 2024, 23, 10–15. [Google Scholar]
- Erdrich, S.; Jayasinghe, T.; Vuyisich, M.; Toma, R.; Gelissen, I.; Harnett, J.E. Characterisation of the Oral Microbiome in Women With Fibromyalgia: An Observational Case–Control Study. Eur. J. Pain 2025, 29, e70051. [Google Scholar] [CrossRef] [PubMed]
- Kroese, J.M.; Brandt, B.W.; Buijs, M.J.; Crielaard, W.; Lobbezoo, F.; Loos, B.G.; van Boheemen, L.; van Schaardenburg, D.; Zaura, E.; Volgenant, C.M. Differences in the oral microbiome in patients with early rheumatoid arthritis and individuals at risk of rheumatoid arthritis compared to healthy individuals. Arthritis Rheumatol. 2021, 73, 1986–1993. [Google Scholar] [CrossRef]
- Ma, K.S.; Lai, J.N.; Veeravalli, J.J.; Chiu, L.T.; Van Dyke, T.E.; Wei, J.C. Fibromyalgia and periodontitis: Bidirectional associations in population-based 15-year retrospective cohorts. J. Periodontol. 2022, 93, 877–887. [Google Scholar] [CrossRef] [PubMed]
- Chen, X.; Xue, D.; Zhao, Y.; Cui, P.; Wang, P.; Wang, Y.; Lu, S.B. Association between periodontitis and disc structural failure in older adults with lumbar degenerative disorders: A prospective cohort study. BMC Surg. 2023, 23, 57. [Google Scholar] [CrossRef]
- de Pablo, P.; Dietrich, T.; McAlindon, T.E. Association of periodontal disease and tooth loss with rheumatoid arthritis in the US population. J. Rheumatol. 2008, 35, 70–76. [Google Scholar]
- Liu, X.-f.; Shao, J.-h.; Liao, Y.-T.; Wang, L.-N.; Jia, Y.; Dong, P.-j.; Liu, Z.-z.; He, D.-d.; Li, C.; Zhang, X. Regulation of short-chain fatty acids in the immune system. Front. Immunol. 2023, 14, 1186892. [Google Scholar] [CrossRef]
- Xu, Q.; Wang, W.; Li, Y.; Cui, J.; Zhu, M.; Liu, Y.; Liu, Y. The oral-gut microbiota axis: A link in cardiometabolic diseases. npj Biofilms Microbiomes 2025, 11, 11. [Google Scholar] [CrossRef]
- Kitamoto, S.; Nagao-Kitamoto, H.; Jiao, Y.; Gillilland, M.G., III; Hayashi, A.; Imai, J.; Sugihara, K.; Miyoshi, M.; Brazil, J.C.; Kuffa, P.; et al. The Intermucosal Connection between the Mouth and Gut in Commensal Pathobiont-Driven Colitis. Cell 2020, 182, 447–462.e414. [Google Scholar] [CrossRef]
- Guo, Y.; Kitamoto, S.; Caballero-Flores, G.; Kim, Y.; Watanabe, D.; Sugihara, K.; Núñez, G.; Alteri, C.J.; Inohara, N.; Kamada, N. Oral pathobiont Klebsiella chaperon usher pili provide site-specific adaptation for the inflamed gut mucosa. Gut Microbes 2024, 16, 2333463. [Google Scholar] [CrossRef] [PubMed]
- Li, D.; Li, Z.; Wang, L.; Zhang, Y.; Ning, S. Oral inoculation of Fusobacterium nucleatum exacerbates ulcerative colitis via the secretion of virulence adhesin FadA. Virulence 2024, 15, 2399217. [Google Scholar] [CrossRef]
- Tsuzuno, T.; Takahashi, N.; Yamada-Hara, M.; Yokoji-Takeuchi, M.; Sulijaya, B.; Aoki-Nonaka, Y.; Matsugishi, A.; Katakura, K.; Tabeta, K.; Yamazaki, K. Ingestion of Porphyromonas gingivalis exacerbates colitis via intestinal epithelial barrier disruption in mice. J. Periodontal Res. 2021, 56, 275–288. [Google Scholar] [CrossRef]
- Sohn, J.; Li, L.; Zhang, L.; Settem, R.P.; Honma, K.; Sharma, A.; Falkner, K.L.; Novak, J.M.; Sun, Y.; Kirkwood, K.L. Porphyromonas gingivalis indirectly elicits intestinal inflammation by altering the gut microbiota and disrupting epithelial barrier function through IL9-producing CD4(+) T cells. Mol. Oral Microbiol. 2022, 37, 42–52. [Google Scholar] [CrossRef]
- Jie, Z.; Ziyi, J.; Yu, F.; Gao, L.; Wang, X.; Wang, Q. Integrated oral-gut microbiota therapy: A novel perspective on preventing bacterial translocation for systemic disease management. Front. Cell. Infect. Microbiol. 2025, 15, 1641816. [Google Scholar] [CrossRef]
- Bostanghadiri, N.; Kouhzad, M.; Taki, E.; Elahi, Z.; Khoshbayan, A.; Navidifar, T.; Darban-Sarokhalil, D. Oral microbiota and metabolites: Key players in oral health and disorder, and microbiota-based therapies. Front. Microbiol. 2024, 15, 1431785. [Google Scholar] [CrossRef] [PubMed]
- Takahashi, N. Oral Microbiome Metabolism: From “Who Are They?” to “What Are They Doing?”. J. Dent. Res. 2015, 94, 1628–1637. [Google Scholar] [CrossRef] [PubMed]
- Leonov, G.E.; Varaeva, Y.R.; Livantsova, E.N.; Starodubova, A.V. The Complicated Relationship of Short-Chain Fatty Acids and Oral Microbiome: A Narrative Review. Biomedicines 2023, 11, 2749. [Google Scholar] [CrossRef]
- Ndeh, D.; Gilbert, H.J. Biochemistry of complex glycan depolymerisation by the human gut microbiota. FEMS Microbiol. Rev. 2018, 42, 146–164. [Google Scholar] [CrossRef]
- Rosier, B.T.; Johnston, W.; Carda-Diéguez, M.; Simpson, A.; Cabello-Yeves, E.; Piela, K.; Reilly, R.; Artacho, A.; Easton, C.; Burleigh, M.; et al. Nitrate reduction capacity of the oral microbiota is impaired in periodontitis: Potential implications for systemic nitric oxide availability. Int. J. Oral Sci. 2024, 16, 1, Correction in Int. J. Oral Sci. 2024, 16, 8.. [Google Scholar] [CrossRef]
- Santacroce, L.; Passarelli, P.C.; Azzolino, D.; Bottalico, L.; Charitos, I.A.; Cazzolla, A.P.; Colella, M.; Topi, S.; Godoy, F.G.; D’Addona, A. Oral microbiota in human health and disease: A perspective. Exp. Biol. Med. 2023, 248, 1288–1301. [Google Scholar] [CrossRef]
- Magrin, G.L.; Strauss, F.J.; Benfatti, C.A.M.; Maia, L.C.; Gruber, R. Effects of Short-Chain Fatty Acids on Human Oral Epithelial Cells and the Potential Impact on Periodontal Disease: A Systematic Review of In Vitro Studies. Int. J. Mol. Sci. 2020, 21, 4895. [Google Scholar] [CrossRef]
- Zhang, S.M.; Huang, S.L. The Commensal Anaerobe Veillonella dispar Reprograms Its Lactate Metabolism and Short-Chain Fatty Acid Production during the Stationary Phase. Microbiol. Spectr. 2023, 11, e0355822. [Google Scholar] [CrossRef] [PubMed]
- Santonocito, S.; Giudice, A.; Polizzi, A.; Troiano, G.; Merlo, E.M.; Sclafani, R.; Grosso, G.; Isola, G. A cross-talk between diet and the oral microbiome: Balance of nutrition on inflammation and immune system’s response during periodontitis. Nutrients 2022, 14, 2426. [Google Scholar] [CrossRef]
- Louis, P.; Flint, H.J. Formation of propionate and butyrate by the human colonic microbiota. Environ. Microbiol. 2017, 19, 29–41. [Google Scholar] [CrossRef] [PubMed]
- Koh, A.; De Vadder, F.; Kovatcheva-Datchary, P.; Bäckhed, F. From dietary fiber to host physiology: Short-chain fatty acids as key bacterial metabolites. Cell 2016, 165, 1332–1345. [Google Scholar] [CrossRef]
- Wong, J.M.; De Souza, R.; Kendall, C.W.; Emam, A.; Jenkins, D.J. Colonic health: Fermentation and short chain fatty acids. J. Clin. Gastroenterol. 2006, 40, 235–243. [Google Scholar] [CrossRef]
- Facchin, S.; Bertin, L.; Bonazzi, E.; Lorenzon, G.; De Barba, C.; Barberio, B.; Zingone, F.; Maniero, D.; Scarpa, M.; Ruffolo, C.; et al. Short-chain fatty acids and human health: From metabolic pathways to current therapeutic implications. Life 2024, 14, 559. [Google Scholar] [CrossRef]
- Hodgkinson, K.; El Abbar, F.; Dobranowski, P.; Manoogian, J.; Butcher, J.; Figeys, D.; Mack, D.; Stintzi, A. Butyrate’s role in human health and the current progress towards its clinical application to treat gastrointestinal disease. Clin. Nutr. 2023, 42, 61–75. [Google Scholar] [CrossRef]
- Louis, P.; Hold, G.L.; Flint, H.J. The gut microbiota, bacterial metabolites and colorectal cancer. Nat. Rev. Microbiol. 2014, 12, 661–672. [Google Scholar] [CrossRef]
- Den Besten, G.; Van Eunen, K.; Groen, A.K.; Venema, K.; Reijngoud, D.-J.; Bakker, B.M. The role of short-chain fatty acids in the interplay between diet, gut microbiota, and host energy metabolism. J. Lipid Res. 2013, 54, 2325–2340. [Google Scholar] [CrossRef] [PubMed]
- Nogal, A.; Valdes, A.M.; Menni, C. The role of short-chain fatty acids in the interplay between gut microbiota and diet in cardio-metabolic health. Gut Microbes 2021, 13, 1897212. [Google Scholar] [CrossRef]
- Windey, K.; De Preter, V.; Verbeke, K. Relevance of protein fermentation to gut health. Mol. Nutr. Food Res. 2012, 56, 184–196. [Google Scholar] [CrossRef]
- Russell, W.R.; Duncan, S.H.; Scobbie, L.; Duncan, G.; Cantlay, L.; Calder, A.G.; Anderson, S.E.; Flint, H.J. Major phenylpropanoid-derived metabolites in the human gut can arise from microbial fermentation of protein. Mol. Nutr. Food Res. 2013, 57, 523–535. [Google Scholar] [CrossRef] [PubMed]
- Agus, A.; Planchais, J.; Sokol, H. Gut microbiota regulation of tryptophan metabolism in health and disease. Cell Host Microbe 2018, 23, 716–724. [Google Scholar] [CrossRef] [PubMed]
- Rebeaud, J.; Peter, B.; Pot, C. How microbiota-derived metabolites link the gut to the brain during neuroinflammation. Int. J. Mol. Sci. 2022, 23, 10128. [Google Scholar] [CrossRef] [PubMed]
- Madeo, F.; Eisenberg, T.; Pietrocola, F.; Kroemer, G. Spermidine in health and disease. Science 2018, 359, eaan2788. [Google Scholar] [CrossRef]
- Ridlon, J.M.; Kang, D.-J.; Hylemon, P.B. Bile salt biotransformations by human intestinal bacteria. J. Lipid Res. 2006, 47, 241–259. [Google Scholar] [CrossRef]
- Guzior, D.V.; Quinn, R.A. Microbial transformations of human bile acids. Microbiome 2021, 9, 140. [Google Scholar] [CrossRef]
- Funabashi, M.; Grove, T.L.; Wang, M.; Varma, Y.; McFadden, M.E.; Brown, L.C.; Guo, C.; Higginbottom, S.; Almo, S.C.; Fischbach, M.A. A metabolic pathway for bile acid dehydroxylation by the gut microbiome. Nature 2020, 582, 566–570. [Google Scholar] [CrossRef]
- Farhana, A.; Khan, Y.S. Biochemistry, lipopolysaccharide. In StatPearls [Internet]; StatPearls Publishing: Treasure Island, FL, USA, 2023. [Google Scholar]
- Raetz, C.R.; Whitfield, C. Lipopolysaccharide endotoxins. Annu. Rev. Biochem. 2002, 71, 635–700. [Google Scholar] [CrossRef]
- Typas, A.; Banzhaf, M.; Gross, C.A.; Vollmer, W. From the regulation of peptidoglycan synthesis to bacterial growth and morphology. Nat. Rev. Microbiol. 2011, 10, 123–136. [Google Scholar] [CrossRef]
- Rahman, S.O.; Bariguian, F.; Mobasheri, A. The Potential Role of Probiotics in the Management of Osteoarthritis Pain: Current Status and Future Prospects. Curr. Rheumatol. Rep. 2023, 25, 307–326. [Google Scholar] [CrossRef]
- Vargas, A.; Robinson, B.L.; Houston, K.; Sangay, A.R.V.; Saadeh, M.; D’Souza, S.; Johnson, D.A. Gut microbiota-derived metabolites and chronic inflammatory diseases. Explor. Med. 2025, 6, 1001275. [Google Scholar] [CrossRef]
- Clarke, T.B.; Davis, K.M.; Lysenko, E.S.; Zhou, A.Y.; Yu, Y.; Weiser, J.N. Recognition of peptidoglycan from the microbiota by Nod1 enhances systemic innate immunity. Nat. Med. 2010, 16, 228–231. [Google Scholar] [CrossRef]
- Eberhard, J.; Grote, K.; Luchtefeld, M.; Heuer, W.; Schuett, H.; Divchev, D.; Scherer, R.; Schmitz-Streit, R.; Langfeldt, D.; Stumpp, N.; et al. Experimental gingivitis induces systemic inflammatory markers in young healthy individuals: A single-subject interventional study. PLoS ONE 2013, 8, e55265. [Google Scholar] [CrossRef]
- Tonetti, M.S.; D’Aiuto, F.; Nibali, L.; Donald, A.; Storry, C.; Parkar, M.; Suvan, J.; Hingorani, A.D.; Vallance, P.; Deanfield, J. Treatment of periodontitis and endothelial function. N. Engl. J. Med. 2007, 356. Correction in N. Engl. J. Med. 2018, 378, 2450.. [Google Scholar] [CrossRef] [PubMed]
- Matsuda, S.; Shintani, T.; Miyagawa, T.; Yumoto, H.; Komatsu, Y.; Dewake, N.; Iwata, T.; Nagano, T.; Morozumi, T.; Goto, R.; et al. Effect of periodontal treatment on reducing chronic inflammation in systemically healthy patients with periodontal disease. Am. J. Med. 2024, 137, 273–279.e272. [Google Scholar] [CrossRef]
- Brito, L.C.; DalBo, S.; Striechen, T.M.; Farias, J.M.; Olchanheski, L.R., Jr.; Mendes, R.T.; Vellosa, J.C.; Favero, G.M.; Sordi, R.; Assreuy, J. Experimental periodontitis promotes transient vascular inflammation and endothelial dysfunction. Arch. Oral Biol. 2013, 58, 1187–1198. [Google Scholar] [CrossRef] [PubMed]
- Yue, Z.; Fan, Y.; Shan, G.; Chen, X. Oral microbiome contributions to metabolic syndrome pathogenesis. Front. Microbiol. 2025, 16, 1630828. [Google Scholar] [CrossRef]
- Carrouel, F.; Viennot, S.; Santamaria, J.; Veber, P.; Bourgeois, D. Quantitative molecular detection of 19 major pathogens in the interdental biofilm of periodontally healthy young adults. Front. Microbiol. 2016, 7, 840. [Google Scholar] [CrossRef]
- Lamont, R.J.; Kuboniwa, M. The polymicrobial pathogenicity of Porphyromonas gingivalis. Front. Oral Health 2024, 5, 1404917. [Google Scholar] [CrossRef]
- Groeger, S.; Jarzina, F.; Domann, E.; Meyle, J. Porphyromonas gingivalis activates NFκB and MAPK pathways in human oral epithelial cells. BMC Immunol. 2017, 18, 1. [Google Scholar] [CrossRef]
- Park, S.Y.; Hwang, B.O.; Lim, M.; Ok, S.H.; Lee, S.K.; Chun, K.S.; Park, K.K.; Hu, Y.; Chung, W.Y.; Song, N.Y. Oral-Gut Microbiome Axis in Gastrointestinal Disease and Cancer. Cancers 2021, 13, 2124. [Google Scholar] [CrossRef]
- Lu, J.; Wang, Y.; Wu, J.; Duan, Y.; Zhang, H.; Du, H. Linking microbial communities to rheumatoid arthritis: Focus on gut, oral microbiome and their extracellular vesicles. Front. Immunol. 2025, 16, 1503474. [Google Scholar] [CrossRef]
- Wu, H.; Qiu, W.; Zhu, X.; Li, X.; Xie, Z.; Carreras, I.; Dedeoglu, A.; Van Dyke, T.; Han, Y.W.; Karimbux, N.; et al. The periodontal pathogen fusobacterium nucleatum exacerbates Alzheimer’s pathogenesis via specific pathways. Front. Aging Neurosci. 2022, 14, 912709. [Google Scholar] [CrossRef] [PubMed]
- Dominy, S.S.; Lynch, C.; Ermini, F.; Benedyk, M.; Marczyk, A.; Konradi, A.; Nguyen, M.; Haditsch, U.; Raha, D.; Griffin, C.; et al. Porphyromonas gingivalis in Alzheimer’s disease brains: Evidence for disease causation and treatment with small-molecule inhibitors. Sci. Adv. 2019, 5, eaau3333. [Google Scholar] [CrossRef]
- Ilievski, V.; Zuchowska, P.K.; Green, S.J.; Toth, P.T.; Ragozzino, M.E.; Le, K.; Aljewari, H.W.; O’Brien-Simpson, N.M.; Reynolds, E.C.; Watanabe, K. Chronic oral application of a periodontal pathogen results in brain inflammation, neurodegeneration and amyloid beta production in wild type mice. PLoS ONE 2018, 13, e0204941. [Google Scholar] [CrossRef] [PubMed]
- Oue, K.; Yamawaki, Y.; Ouhara, K.; Imado, E.; Tamura, T.; Doi, M.; Shimizu, Y.; Yoshida, M.; Mizuno, N.; Morioka, N.; et al. Oral administration of Porphyromonas gingivalis to mice with diet-induced obesity impairs cognitive function associated with microglial activation in the brain. J. Oral Microbiol. 2024, 16, 2419155. [Google Scholar] [CrossRef]
- Olsen, I.; Yilmaz, Ö. Modulation of inflammasome activity by Porphyromonas gingivalis in periodontitis and associated systemic diseases. J. Oral Microbiol. 2016, 8, 30385. [Google Scholar] [CrossRef] [PubMed]
- Hu, Y.; Zhang, X.; Zhang, J.; Xia, X.; Li, H.; Qiu, C.; Liao, Y.; Chen, H.; He, Z.; Song, Z.; et al. Activated STAT3 signaling pathway by ligature-induced periodontitis could contribute to neuroinflammation and cognitive impairment in rats. J. Neuroinflamm 2021, 18, 80. [Google Scholar] [CrossRef]
- Nagashima, H.; Shinoda, M.; Honda, K.; Kamio, N.; Watanabe, M.; Suzuki, T.; Sugano, N.; Sato, S.; Iwata, K. CXCR4 signaling in macrophages contributes to periodontal mechanical hypersensitivity in Porphyromonas gingivalis-induced periodontitis in mice. Mol. Pain 2017, 13, 1744806916689269. [Google Scholar] [CrossRef]
- Kaewpitak, A.; Bauer, C.; Seward, E.; Boissonade, F.; Douglas, C. Porphyromonas gingivalis lipopolysaccharide rapidly activates trigeminal sensory neurons and may contribute to pulpal pain. Int. Endod. J. 2020, 53, 846–858. [Google Scholar] [CrossRef] [PubMed]
- Shimizu, K.; Matsumoto, K.; Noma, N.; Matsuura, S.; Ohara, K.; Komiya, H.; Watase, T.; Ogiso, B.; Tsuboi, Y.; Shinoda, M. Involvement of trigeminal transition zone and laminated subnucleus caudalis in masseter muscle hypersensitivity associated with tooth inflammation. PLoS ONE 2014, 9, e109168. [Google Scholar] [CrossRef]
- Worsley, M.A.; Allen, C.E.; Billinton, A.; King, A.E.; Boissonade, F.M. Chronic tooth pulp inflammation induces persistent expression of phosphorylated ERK (pERK) and phosphorylated p38 (pp38) in trigeminal subnucleus caudalis. Neuroscience 2014, 269, 318–330. [Google Scholar] [CrossRef]
- Yamazaki, K.; Kamada, N. Exploring the oral-gut linkage: Interrelationship between oral and systemic diseases. Mucosal Immunol. 2024, 17, 147–153. [Google Scholar] [CrossRef] [PubMed]
- Yamazaki, K. Oral-gut axis as a novel biological mechanism linking periodontal disease and systemic diseases: A review. Jpn. Dent. Sci. Rev. 2023, 59, 273–280. [Google Scholar] [CrossRef]
- Peng, X.; Cheng, L.; You, Y.; Tang, C.; Ren, B.; Li, Y.; Xu, X.; Zhou, X. Oral microbiota in human systematic diseases. Int. J. Oral Sci. 2022, 14, 14. [Google Scholar] [CrossRef] [PubMed]
- Atarashi, K.; Suda, W.; Luo, C.; Kawaguchi, T.; Motoo, I.; Narushima, S.; Kiguchi, Y.; Yasuma, K.; Watanabe, E.; Tanoue, T.; et al. Ectopic colonization of oral bacteria in the intestine drives T(H)1 cell induction and inflammation. Science 2017, 358, 359–365. [Google Scholar] [CrossRef]
- Nakajima, M.; Arimatsu, K.; Kato, T.; Matsuda, Y.; Minagawa, T.; Takahashi, N.; Ohno, H.; Yamazaki, K. Oral administration of P. gingivalis induces dysbiosis of gut microbiota and impaired barrier function leading to dissemination of enterobacteria to the liver. PLoS ONE 2015, 10, e0134234. [Google Scholar] [CrossRef]
- Bao, J.; Li, L.; Zhang, Y.; Wang, M.; Chen, F.; Ge, S.; Chen, B.; Yan, F. Periodontitis may induce gut microbiota dysbiosis via salivary microbiota. Int. J. Oral Sci. 2022, 14, 32. [Google Scholar] [CrossRef]
- Gu, X.; Song, L.J.; Li, L.X.; Liu, T.; Zhang, M.M.; Li, Z.; Wang, P.; Li, M.; Zuo, X.L. Fusobacterium nucleatum Causes Microbial Dysbiosis and Exacerbates Visceral Hypersensitivity in a Colonization-Independent Manner. Front. Microbiol. 2020, 11, 1281. [Google Scholar] [CrossRef]
- Ji, R.R.; Nackley, A.; Huh, Y.; Terrando, N.; Maixner, W. Neuroinflammation and Central Sensitization in Chronic and Widespread Pain. Anesthesiology 2018, 129, 343–366. [Google Scholar] [CrossRef]
- Pinho-Ribeiro, F.A.; Verri, W.A., Jr.; Chiu, I.M. Nociceptor Sensory Neuron-Immune Interactions in Pain and Inflammation. Trends Immunol. 2017, 38, 5–19. [Google Scholar] [CrossRef] [PubMed]
- Feng, Y.-K.; Wu, Q.-L.; Peng, Y.-W.; Liang, F.-Y.; You, H.-J.; Feng, Y.-W.; Li, G.; Li, X.-J.; Liu, S.-H.; Li, Y.-C.; et al. Oral P. gingivalis impairs gut permeability and mediates immune responses associated with neurodegeneration in LRRK2 R1441G mice. J. Neuroinflamm 2020, 17, 347. [Google Scholar] [CrossRef]
- Li, Y.; Zhu, M.; Liu, Y.; Luo, B.; Cui, J.; Huang, L.; Chen, K.; Liu, Y. The oral microbiota and cardiometabolic health: A comprehensive review and emerging insights. Front. Immunol. 2022, 13, 1010368. [Google Scholar] [CrossRef]
- Fleetwood, A.J.; Lee, M.K.; Singleton, W.; Achuthan, A.; Lee, M.-C.; O’Brien-Simpson, N.M.; Cook, A.D.; Murphy, A.J.; Dashper, S.G.; Reynolds, E.C.; et al. Metabolic remodeling, inflammasome activation, and pyroptosis in macrophages stimulated by Porphyromonas gingivalis and its outer membrane vesicles. Front. Cell. Infect. Microbiol. 2017, 7, 351. [Google Scholar] [CrossRef]
- Haraga, H.; Sato, T.; Watanabe, K.; Hamada, N.; Tani-Ishii, N. Effect of the Progression of Fusobacterium nucleatum–induced Apical Periodontitis on the Gut Microbiota. J. Endod. 2022, 48, 1038–1045. [Google Scholar] [CrossRef]
- Baker, J.L.; Mark Welch, J.L.; Kauffman, K.M.; McLean, J.S.; He, X. The oral microbiome: Diversity, biogeography and human health. Nat. Rev. Microbiol. 2024, 22, 89–104. [Google Scholar] [CrossRef]
- Tortora, S.C.; Agurto, M.G.; Martello, L.A. The oral-gut-circulatory axis: From homeostasis to colon cancer. Front. Cell. Infect. Microbiol. 2023, 13, 1289452. [Google Scholar] [CrossRef] [PubMed]
- Pihlstrom, B.L.; Michalowicz, B.S.; Johnson, N.W. Periodontal diseases. Lancet 2005, 366, 1809–1820. [Google Scholar] [CrossRef] [PubMed]
- Weinstock, G.M. Genomic approaches to studying the human microbiota. Nature 2012, 489, 250–256. [Google Scholar] [CrossRef]
- Feng, Q.; Chen, W.-D.; Wang, Y.-D. Gut microbiota: An integral moderator in health and disease. Front. Microbiol. 2018, 9, 151. [Google Scholar] [CrossRef]
- Luczynski, P.; Tramullas, M.; Viola, M.; Shanahan, F.; Clarke, G.; O’Mahony, S.; Dinan, T.G.; Cryan, J.F. Microbiota regulates visceral pain in the mouse. eLife 2017, 6, e25887. [Google Scholar] [CrossRef] [PubMed]
- Amaral, F.; Sachs, D.; Costa, V.; Fagundes, C.; Cisalpino, D.; Cunha, T.; Ferreira, S.H.; Cunha, F.d.Q.; Silva, T.; Nicoli, J. Commensal microbiota is fundamental for the development of inflammatory pain. Proc. Natl. Acad. Sci. USA 2008, 105, 2193–2197. [Google Scholar] [CrossRef] [PubMed]
- Vieira, A.T.; Macia, L.; Galvão, I.; Martins, F.S.; Canesso, M.C.C.; Amaral, F.A.; Garcia, C.C.; Maslowski, K.M.; De Leon, E.; Shim, D. A role for gut microbiota and the metabolite-sensing receptor GPR43 in a murine model of gout. Arthritis Rheumatol. 2015, 67, 1646–1656. [Google Scholar] [CrossRef] [PubMed]
- Lee, J.; Lee, G.; Ko, G.; Joong Lee, S. Nerve injury-induced gut dysbiosis contributes to spinal cord TNF-α expression and nociceptive sensitization. Brain Behav. Immun. 2023, 110, 155–161. [Google Scholar] [CrossRef]
- Cai, W.; Haddad, M.; Haddad, R.; Kesten, I.; Hoffman, T.; Laan, R.; Westfall, S.; Defaye, M.; Abdullah, N.S.; Wong, C.; et al. The gut microbiota promotes pain in fibromyalgia. Neuron 2025, 113, 2161–2175.e2113. [Google Scholar] [CrossRef]
- Powley, T.; Wang, X.Y.; Fox, E.; Phillips, R.; Liu, L.; Huizinga, J. Ultrastructural evidence for communication between intramuscular vagal mechanoreceptors and interstitial cells of Cajal in the rat fundus. Neurogastroenterol. Motil. 2008, 20, 69–79. [Google Scholar] [CrossRef]
- Wang, Y.; Kasper, L.H. The role of microbiome in central nervous system disorders. Brain Behav. Immun. 2014, 38, 1–12. [Google Scholar] [CrossRef]
- Bonaz, B.; Sinniger, V.; Pellissier, S. The vagus nerve in the neuro-immune axis: Implications in the pathology of the gastrointestinal tract. Front. Immunol. 2017, 8, 1452. [Google Scholar] [CrossRef]
- Morris, L.S.; McCall, J.G.; Charney, D.S.; Murrough, J.W. The role of the locus coeruleus in the generation of pathological anxiety. Brain Neurosci. Adv. 2020, 4, 2398212820930321. [Google Scholar] [CrossRef]
- Breit, S.; Kupferberg, A.; Rogler, G.; Hasler, G. Vagus nerve as modulator of the brain–gut axis in psychiatric and inflammatory disorders. Front. Psychiatry 2018, 9, 298797. [Google Scholar] [CrossRef] [PubMed]
- Kamiya, T.; Wang, L.; Forsythe, P.; Goettsche, G.; Mao, Y.; Wang, Y.; Tougas, G.; Bienenstock, J. Inhibitory effects of Lactobacillus reuteri on visceral pain induced by colorectal distension in Sprague-Dawley rats. Gut 2006, 55, 191–196. [Google Scholar] [CrossRef]
- Ma, X.; Mao, Y.-K.; Wang, B.; Huizinga, J.D.; Bienenstock, J.; Kunze, W. Lactobacillus reuteri ingestion prevents hyperexcitability of colonic DRG neurons induced by noxious stimuli. Am. J. Physiol.-Gastrointest. Liver Physiol. 2009, 296, G868–G875. [Google Scholar] [CrossRef]
- Perez-Burgos, A.; Wang, B.; Mao, Y.-K.; Mistry, B.; Neufeld, K.-A.M.; Bienenstock, J.; Kunze, W. Psychoactive bacteria Lactobacillus rhamnosus (JB-1) elicits rapid frequency facilitation in vagal afferents. Am. J. Physiol.-Gastrointest. Liver Physiol. 2013, 304, G211–G220. [Google Scholar] [CrossRef]
- Jameson, K.; Kazmi, S.; Ohara, T.; Son, C.; Yu, K.; Mazdeyasnan, D. Select microbial metabolites in the small intestinal lumen regulates vagal activity via receptor-mediated signaling. iScience 2025, 28, 111699. [Google Scholar] [CrossRef] [PubMed]
- McVey Neufeld, K.; Mao, Y.; Bienenstock, J.; Foster, J.; Kunze, W. The microbiome is essential for normal gut intrinsic primary afferent neuron excitability in the mouse. Neurogastroenterol. Motil. 2013, 25, 183–188. [Google Scholar] [CrossRef]
- Siopi, E.; Galerne, M.; Rivagorda, M.; Saha, S.; Moigneu, C.; Moriceau, S.; Bigot, M.; Oury, F.; Lledo, P.-M. Gut microbiota changes require vagus nerve integrity to promote depressive-like behaviors in mice. Mol. Psychiatry 2023, 28, 3002–3012. [Google Scholar] [CrossRef]
- Farzi, A.; Fröhlich, E.E.; Holzer, P. Gut microbiota and the neuroendocrine system. Neurotherapeutics 2018, 15, 5–22. [Google Scholar] [CrossRef]
- Liu, B.; Liu, J.; Wang, M.; Zhang, Y.; Li, L. From serotonin to neuroplasticity: Evolvement of theories for major depressive disorder. Front. Cell. Neurosci. 2017, 11, 264558. [Google Scholar] [CrossRef]
- Dinan, T.G.; Cryan, J.F. Gut instincts: Microbiota as a key regulator of brain development, ageing and neurodegeneration. J. Physiol. 2017, 595, 489–503. [Google Scholar] [CrossRef] [PubMed]
- Woda, A.; Picard, P.; Dutheil, F. Dysfunctional stress responses in chronic pain. Psychoneuroendocrinology 2016, 71, 127–135. [Google Scholar] [CrossRef]
- Essex, M.; Klein, M.; Cho, E.; Kalin, N. Maternal stress beginning in infancy may sensitize children to later stress exposure: Effects on cortisol and behavior. Biol. Psychiatry 2002, 52, 776–784. [Google Scholar] [CrossRef]
- Tosato, J.D.P.; Caria, P.H.F.; Gomes, C.A.F.D.P.; Berzin, F.; Politti, F.; Gonzalez, T.D.O.; Biasotto-Gonzalez, D.A. Correlation of stress and muscle activity of patients with different degrees of temporomandibular disorder. J. Phys. Ther. Sci. 2015, 27, 1227–1231. [Google Scholar] [CrossRef]
- Kim, H.-I.; Kim, Y.-Y.; Chang, J.-Y.; Ko, J.-Y.; Kho, H.-S. Salivary cortisol, 17β-estradiol, progesterone, dehydroepiandrosterone, and α-amylase in patients with burning mouth syndrome. Oral Dis. 2012, 18, 613–620. [Google Scholar] [CrossRef] [PubMed]
- Nijhof, S.; Rutten, J.; Uiterwaal, C.; Bleijenberg, G.; Kimpen, J.; Putte, E. The role of hypocortisolism in chronic fatigue syndrome. Psychoneuroendocrinology 2014, 42, 199–206. [Google Scholar] [CrossRef]
- Chang, L.; Sundaresh, S.; Elliott, J.; Anton, P.A.; Baldi, P.; Licudine, A.; Mayer, M.; Vuong, T.; Hirano, M.; Naliboff, B.D.; et al. Dysregulation of the hypothalamic-pituitary-adrenal (HPA) axis in irritable bowel syndrome. Neurogastroenterol. Motil. 2009, 21, 149–159. [Google Scholar] [CrossRef]
- Heim, C.; Ehlert, U.; Hanker, J.; Hellhammer, D. Abuse-related posttraumatic stress disorder and alterations of the hypothalamic-pituitary-adrenal axis in women with chronic pelvic pain. Psychosom. Med. 1998, 60, 309–318. [Google Scholar] [CrossRef] [PubMed]
- Coppens, E.; Kempke, S.; Van Wambeke, P.; Claes, S.; Morlion, B.; Luyten, P.; Van Oudenhove, L. Cortisol and Subjective Stress Responses to Acute Psychosocial Stress in Fibromyalgia Patients and Control Participants. Psychosom. Med. 2018, 80, 317–326. [Google Scholar] [CrossRef]
- De Punder, K.; Pruimboom, L. Stress induces endotoxemia and low-grade inflammation by increasing barrier permeability. Front. Immunol. 2015, 6, 223. [Google Scholar] [CrossRef] [PubMed]
- Kelly, J.R.; Kennedy, P.J.; Cryan, J.F.; Dinan, T.G.; Clarke, G.; Hyland, N.P. Breaking down the barriers: The gut microbiome, intestinal permeability and stress-related psychiatric disorders. Front. Cell. Neurosci. 2015, 9, 392. [Google Scholar] [CrossRef]
- Rusch, J.A.; Layden, B.T.; Dugas, L.R. Signalling cognition: The gut microbiota and hypothalamic-pituitary-adrenal axis. Front. Endocrinol. 2023, 14, 1130689. [Google Scholar] [CrossRef]
- Bowie, D.; Lange, G.D.; Mayer, M.L. Activity-dependent modulation of glutamate receptors by polyamines. J. Neurosci. 1998, 18, 8175–8185. [Google Scholar] [CrossRef]
- Kim, C.H. Complex regulatory effects of gut microbial short-chain fatty acids on immune tolerance and autoimmunity. Cell. Mol. Immunol. 2023, 20, 341–350. [Google Scholar] [CrossRef]
- Li, M.; Van Esch, B.C.; Wagenaar, G.T.; Garssen, J.; Folkerts, G.; Henricks, P.A. Pro-and anti-inflammatory effects of short chain fatty acids on immune and endothelial cells. Eur. J. Pharmacol. 2018, 831, 52–59. [Google Scholar] [CrossRef] [PubMed]
- Takeda, M.; Sashide, Y.; Utugi, S. Neurophysiological Basis of Short-Chain Fatty Acid Action in Pain Modulation: Therapeutic Implications. Int. J. Mol. Sci. 2025, 26, 8082. [Google Scholar] [CrossRef] [PubMed]
- Sashide, Y.; Utugi, S.; Takeda, M. A Short-Chain Fatty Acid, Butyrate, Suppresses the Hyperexcitability of Rat Nociceptive Primary Neurons Involved in Inflammatory Hyperalgesia. Molecules 2025, 30, 2407. [Google Scholar] [CrossRef] [PubMed]
- Takeda, M.; Takahashi, M.; Matsumoto, S. Contribution of the activation of satellite glia in sensory ganglia to pathological pain. Neurosci. Biobehav. Rev. 2009, 33, 784–792. [Google Scholar] [CrossRef]
- Ruhnke, N.; Beyer, A.-S.L.; Kaemmerer, D.; Saenger, J.; Schulz, S.; Lupp, A. Expression of free fatty acid receptor 2 in normal and neoplastic tissues. Exp. Mol. Pathol. 2024, 137, 104902. [Google Scholar] [CrossRef]
- Taing, K.; Chen, L.; Weng, H.R. Emerging roles of GPR109A in regulation of neuroinflammation in neurological diseases and pain. Neural Regen. Res. 2023, 18, 763–768. [Google Scholar] [CrossRef]
- Vallabhapurapu, S.; Karin, M. Regulation and function of NF-κB transcription factors in the immune system. Annu. Rev. Immunol. 2009, 27, 693–733. [Google Scholar] [CrossRef]
- Huang, W.; Man, Y.; Gao, C.; Zhou, L.; Gu, J.; Xu, H.; Wan, Q.; Long, Y.; Chai, L.; Xu, Y.; et al. Short-Chain Fatty Acids Ameliorate Diabetic Nephropathy via GPR43-Mediated Inhibition of Oxidative Stress and NF-κB Signaling. Oxid. Med. Cell. Longev. 2020, 2020, 4074832. [Google Scholar] [CrossRef]
- Lee, S.U.; In, H.J.; Kwon, M.S.; Park, B.-o.; Jo, M.; Kim, M.-O.; Cho, S.; Lee, S.; Lee, H.-J.; Kwak, Y.S.; et al. β-Arrestin 2 mediates G protein-coupled receptor 43 signals to nuclear factor-κB. Biol. Pharm. Bull. 2013, 36, 1754–1759. [Google Scholar] [CrossRef]
- Chen, L.-f.; Fischle, W.; Verdin, E.; Greene, W.C. Duration of nuclear NF-κB action regulated by reversible acetylation. Science 2001, 293, 1653–1657. [Google Scholar] [CrossRef]
- Ni, Y.-F.; Wang, J.; Yan, X.-L.; Tian, F.; Zhao, J.-B.; Wang, Y.-J.; Jiang, T. Histone deacetylase inhibitor, butyrate, attenuates lipopolysaccharide-induced acute lung injury in mice. Respir. Res. 2010, 11, 33. [Google Scholar] [CrossRef]
- Place, R.F.; Noonan, E.J.; Giardina, C. HDAC inhibition prevents NF-κB activation by suppressing proteasome activity: Down-regulation of proteasome subunit expression stabilizes IκBα. Biochem. Pharmacol. 2005, 70, 394–406. [Google Scholar] [CrossRef]
- Segain, J.P.; Raingeard de la Blétière, D.; Bourreille, A.; Leray, V.; Gervois, N.; Rosales, C.; Ferrier, L.; Bonnet, C.; Blottière, H.M.; Galmiche, J.P. Butyrate inhibits inflammatory responses through NFkappaB inhibition: Implications for Crohn’s disease. Gut 2000, 47, 397–403. [Google Scholar] [CrossRef]
- Liu, Y.; Shepherd, E.G.; Nelin, L.D. MAPK phosphatases—Regulating the immune response. Nat. Rev. Immunol. 2007, 7, 202–212. [Google Scholar] [CrossRef]
- Noureldein, M.H.; Eid, A.A. Gut microbiota and mTOR signaling: Insight on a new pathophysiological interaction. Microb. Pathog. 2018, 118, 98–104. [Google Scholar] [CrossRef]
- Tycko, J.; DelRosso, N.; Hess, G.T.; Banerjee, A.; Mukund, A.; Van, M.V.; Ego, B.K.; Yao, D.; Spees, K.; Suzuki, P.; et al. High-throughput discovery and characterization of human transcriptional effectors. Cell 2020, 183, 2020–2035. [Google Scholar] [CrossRef]
- Nijs, J.; Tumkaya Yilmaz, S.; Elma, Ö.; Tatta, J.; Mullie, P.; Vanderweeën, L.; Clarys, P.; Deliens, T.; Coppieters, I.; Weltens, N.; et al. Nutritional intervention in chronic pain: An innovative way of targeting central nervous system sensitization? Expert Opin. Ther. Targets 2020, 24, 793–803. [Google Scholar] [CrossRef]
- Cainzos-Achirica, M.; Mortensen, M.B.; Blaha, M.J. Exploring the intersection between genetic risk scores and coronary artery calcium–Mutually exclusive or complementary? J. Cardiovasc. Comput. Tomogr. 2020, 14, 206–207. [Google Scholar] [CrossRef]
- Irwin, A.; Geschke, A.; Brooks, T.M.; Siikamaki, J.; Mair, L.; Strassburg, B.B. Quantifying and categorising national extinction-risk footprints. Sci. Rep. 2022, 12, 5861. [Google Scholar] [CrossRef]
- Gryka-Marton, M.; Grabowska, A.; Szukiewicz, D. Effect of proinflammatory cytokines on blood-brain barrier integrity. Eur. Cytokine Netw. 2024, 35, 38–47. [Google Scholar] [CrossRef]
- Zhen, Y.; Huber, C.D.; Davies, R.W.; Lohmueller, K.E. Greater strength of selection and higher proportion of beneficial amino acid changing mutations in humans compared with mice and Drosophila melanogaster. Genome Res. 2021, 31, 110–120. [Google Scholar] [CrossRef]
- Gao, Y.-J.; Ji, R.-R. Chemokines, neuronal–glial interactions, and central processing of neuropathic pain. Pharmacol. Ther. 2010, 126, 56–68. [Google Scholar] [CrossRef]
- Gao, Y.-J.; Ji, R.-R. Targeting astrocyte signaling for chronic pain. Neurotherapeutics 2010, 7, 482–493. [Google Scholar] [CrossRef]
- Tieppo, A.M.; Tieppo, J.S.; Rivetti, L.A. Analysis of intestinal bacterial microbiota in individuals with and without chronic low back pain. Curr. Issues Mol. Biol. 2024, 46, 7339–7352. [Google Scholar] [CrossRef]
- Freidin, M.B.; Stalteri, M.A.; Wells, P.M.; Lachance, G.; Baleanu, A.-F.; Bowyer, R.C.; Kurilshikov, A.; Zhernakova, A.; Steves, C.J.; Williams, F.M. An association between chronic widespread pain and the gut microbiome. Rheumatology 2021, 60, 3727–3737. [Google Scholar] [CrossRef]
- Mugo, C.W.; Church, E.; Horniblow, R.D.; Mollan, S.P.; Botfield, H.; Hill, L.J.; Sinclair, A.J.; Grech, O. Unravelling the gut-brain connection: A systematic review of migraine and the gut microbiome. J. Headache Pain 2025, 26, 125. [Google Scholar] [CrossRef]
- Bonato, A.; Zenobi-Wong, M.; Barreto, G.; Huang, Z. A systematic review of microbiome composition in osteoarthritis subjects. Osteoarthr. Cartil. 2022, 30, 786–801. [Google Scholar] [CrossRef]
- Zhu, C.; Song, K.; Shen, Z.; Quan, Y.; Tan, B.; Luo, W.; Wu, S.; Tang, K.; Yang, Z.; Wang, X. Roseburia intestinalis inhibits interleukin-17 excretion and promotes regulatory T cells differentiation in colitis. Mol. Med. Rep. 2018, 17, 7567–7574. [Google Scholar] [CrossRef]
- Luo, W.; Shen, Z.; Deng, M.; Li, X.; Tan, B.; Xiao, M.; Wu, S.; Yang, Z.; Zhu, C.; Tian, L.; et al. Roseburia intestinalis supernatant ameliorates colitis induced in mice by regulating the immune response. Mol. Med. Rep. 2019, 20, 1007–1016. [Google Scholar] [CrossRef]
- Hiippala, K.; Barreto, G.; Burrello, C.; Diaz-Basabe, A.; Suutarinen, M.; Kainulainen, V.; Bowers, J.R.; Lemmer, D.; Engelthaler, D.M.; Eklund, K.K.; et al. Novel Odoribacter splanchnicus Strain and Its Outer Membrane Vesicles Exert Immunoregulatory Effects in vitro. Front. Microbiol. 2020, 11, 575455. [Google Scholar] [CrossRef]
- Xing, C.; Wang, M.; Ajibade, A.A.; Tan, P.; Fu, C.; Chen, L.; Zhu, M.; Hao, Z.Z.; Chu, J.; Yu, X.; et al. Microbiota regulate innate immune signaling and protective immunity against cancer. Cell Host Microbe 2021, 29, 959–974.e957. [Google Scholar] [CrossRef]
- Moore, W.C.; Johnson, J.; Holdeman, L. Emendation of Bacteroidaceae and Butyrivibrio and descriptions of Desulfomonas gen. nov. and ten new species in the genera Desulfomonas, Butyrivibrio, Eubacterium, Clostridium, and Ruminococcus. Int. J. Syst. Evol. Microbiol. 1976, 26, 238–252. [Google Scholar] [CrossRef]
- Nguyen, N.K.; Deehan, E.C.; Zhang, Z.; Jin, M.; Baskota, N.; Perez-Muñoz, M.E.; Cole, J.; Tuncil, Y.E.; Seethaler, B.; Wang, T.; et al. Gut microbiota modulation with long-chain corn bran arabinoxylan in adults with overweight and obesity is linked to an individualized temporal increase in fecal propionate. Microbiome 2020, 8, 118. [Google Scholar] [CrossRef]
- Liu, X.; Mao, B.; Gu, J.; Wu, J.; Cui, S.; Wang, G.; Zhao, J.; Zhang, H.; Chen, W. Blautia-a new functional genus with potential probiotic properties? Gut Microbes 2021, 13, 1875796. [Google Scholar] [CrossRef]
- Wang, G.; Liu, J.; Zhang, Y.; Xie, J.; Chen, S.; Shi, Y.; Shi, F.; Zhu, S.J. Ginsenoside Rg3 enriches SCFA-producing commensal bacteria to confer protection against enteric viral infection via the cGAS-STING-type I IFN axis. ISME J. 2023, 17, 2426–2440. [Google Scholar] [CrossRef]
- Zheng, J.; Sun, Q.; Zhang, M.; Liu, C.; Su, Q.; Zhang, L.; Xu, Z.; Lu, W.; Ching, J.; Tang, W.; et al. Noninvasive, microbiome-based diagnosis of inflammatory bowel disease. Nat. Med. 2024, 30, 3555–3567. [Google Scholar] [CrossRef]
- Mullish, B.H.; McDonald, J.A.K.; Pechlivanis, A.; Allegretti, J.R.; Kao, D.; Barker, G.F.; Kapila, D.; Petrof, E.O.; Joyce, S.A.; Gahan, C.G.M.; et al. Microbial bile salt hydrolases mediate the efficacy of faecal microbiota transplant in the treatment of recurrent Clostridioides difficile infection. Gut 2019, 68, 1791–1800. [Google Scholar] [CrossRef]
- Liu, H.; Tian, R.; Wang, H.; Feng, S.; Li, H.; Xiao, Y.; Luan, X.; Zhang, Z.; Shi, N.; Niu, H. Gut microbiota from coronary artery disease patients contributes to vascular dysfunction in mice by regulating bile acid metabolism and immune activation. J. Transl. Med. 2020, 18, 382. [Google Scholar] [CrossRef]
- Li, N.; Koester, S.T.; Lachance, D.M.; Dutta, M.; Cui, J.Y.; Dey, N. Microbiome-encoded bile acid metabolism modulates colonic transit times. iScience 2021, 24, 102508. [Google Scholar] [CrossRef]
- Li, X.; Yao, Z.; Qian, J.; Li, H.; Li, H. Lactate Protects Intestinal Epithelial Barrier Function from Dextran Sulfate Sodium-Induced Damage by GPR81 Signaling. Nutrients 2024, 16, 582. [Google Scholar] [CrossRef]
- Baker, C.C.; Sessenwein, J.L.; Wood, H.M.; Yu, Y.; Tsang, Q.; Alward, T.A.; Vargas, N.N.J.; Omar, A.A.; McDonnel, A.; Segal, J.P.; et al. Protease-induced excitation of dorsal root ganglion neurons in response to acute perturbation of the gut microbiota is associated with visceral and somatic hypersensitivity. Cell. Mol. Gastroenterol. Hepatol. 2024, 18, 101334. [Google Scholar] [CrossRef]
- Balakrishnan, B.; Luckey, D.; Wright, K.; Davis, J.M.; Chen, J.; Taneja, V. Eggerthella lenta augments preclinical autoantibody production and metabolic shift mimicking senescence in arthritis. Sci. Adv. 2023, 9, eadg1129. [Google Scholar] [CrossRef]
- Taneja, V. AB0137 Arthritis-associated eggerthella lenta modulate disease via metabolic and microbial alterations. Ann. Rheum. Dis. 2018, 77, 1260–1261. [Google Scholar] [CrossRef]
- Liu, J.; Xi, K.; Zhang, L.; Han, M.; Wang, Q.; Liu, X. Tryptophan metabolites and gut microbiota play an important role in pediatric migraine diagnosis. J. Headache Pain 2024, 25, 2. [Google Scholar] [CrossRef]
- Papetti, L.; Del Chierico, F.; Frattale, I.; Toto, F.; Scanu, M.; Mortera, S.L.; Rapisarda, F.; Di Michele, M.; Monte, G.; Ursitti, F.; et al. Pediatric migraine is characterized by traits of ecological and metabolic dysbiosis and inflammation. J. Headache Pain 2024, 25, 171. [Google Scholar] [CrossRef]
- Lanza, M.; Filippone, A.; Casili, G.; Giuffrè, L.; Scuderi, S.A.; Paterniti, I.; Campolo, M.; Cuzzocrea, S.; Esposito, E. Supplementation with SCFAs Re-Establishes Microbiota Composition and Attenuates Hyperalgesia and Pain in a Mouse Model of NTG-Induced Migraine. Int. J. Mol. Sci. 2022, 23, 4847. [Google Scholar] [CrossRef]
- Wang, D.; Liu, X.; Shi, S.; Ren, T.; Wang, W. Gut microbiota and metabolite variations in a migraine mouse model. Front. Cell. Infect. Microbiol. 2024, 13, 1322059. [Google Scholar] [CrossRef]
- Saija, C.; Bertuccio, M.P.; Scoglio, A.; Macaione, V.; Cacciola, F.; Micalizzi, G.; Caccamo, D.; Muscoli, C.; Currò, M. Role of Vitamin D Status and Alterations in Gut Microbiota Metabolism in Fibromyalgia-Associated Chronic Inflammatory Pain. Biomedicines 2025, 13, 139. [Google Scholar] [CrossRef]
- Cheng, X.; Wang, W.; Xu, T.; Wang, Y.; Zhen, X.; Man, W.; Gao, S.; Yin, Y. Alterations in gut microbiota and associated metabolites in patients with chronic fatigue syndrome. Sci. Rep. 2025, 15, 43681. [Google Scholar] [CrossRef]
- Guo, C.; Che, X.; Briese, T.; Ranjan, A.; Allicock, O.; Yates, R.A.; Cheng, A.; March, D.; Hornig, M.; Komaroff, A.L.; et al. Deficient butyrate-producing capacity in the gut microbiome is associated with bacterial network disturbances and fatigue symptoms in ME/CFS. Cell Host Microbe 2023, 31, 288–304.e288. [Google Scholar] [CrossRef]
- Ceccarelli, F.; Orrù, G.; Pilloni, A.; Bartosiewicz, I.; Perricone, C.; Martino, E.; Lucchetti, R.; Fais, S.; Vomero, M.; Olivieri, M.; et al. Porphyromonas gingivalis in the tongue biofilm is associated with clinical outcome in rheumatoid arthritis patients. Clin. Exp. Immunol. 2018, 194, 244–252. [Google Scholar] [CrossRef]
- Li, Y.; Guo, R.; Oduro, P.K.; Sun, T.; Chen, H.; Yi, Y.; Zeng, W.; Wang, Q.; Leng, L.; Yang, L.; et al. The Relationship Between Porphyromonas Gingivalis and Rheumatoid Arthritis: A Meta-Analysis. Front. Cell. Infect. Microbiol. 2022, 12, 956417. [Google Scholar] [CrossRef]
- Könönen, E.; Fteita, D.; Gursoy, U.K.; Gursoy, M. Prevotella species as oral residents and infectious agents with potential impact on systemic conditions. J. Oral Microbiol. 2022, 14, 2079814. [Google Scholar] [CrossRef]
- Shibata, K.-i.; Hasebe, A.; Sasaki, T.; Watanabe, T. Mycoplasma salivarium induces interleukin-6 and interleukin-8 in human gingival fibroblasts. FEMS Immunol. Med. Microbiol. 1997, 19, 275–283. [Google Scholar] [CrossRef]
- Picchianti-Diamanti, A.; Panebianco, C.; Salemi, S.; Sorgi, M.L.; Di Rosa, R.; Tropea, A.; Sgrulletti, M.; Salerno, G.; Terracciano, F.; D’Amelio, R. Analysis of gut microbiota in rheumatoid arthritis patients: Disease-related dysbiosis and modifications induced by etanercept. Int. J. Mol. Sci. 2018, 19, 2938. [Google Scholar] [CrossRef]
- Zhang, J.; Huang, Y.-J.; Yoon, J.Y.; Kemmitt, J.; Wright, C.; Schneider, K.; Sphabmixay, P.; Hernandez-Gordillo, V.; Holcomb, S.J.; Bhushan, B.; et al. Primary human colonic mucosal barrier crosstalk with super oxygen-sensitive Faecalibacterium prausnitzii in continuous culture. Med 2021, 2, 74–98.e79. [Google Scholar] [CrossRef]
- Chang, P.V.; Hao, L.; Offermanns, S.; Medzhitov, R. The microbial metabolite butyrate regulates intestinal macrophage function via histone deacetylase inhibition. Proc. Natl. Acad. Sci. USA 2014, 111, 2247–2252. [Google Scholar] [CrossRef]
- Inan, M.S.; Rasoulpour, R.J.; Yin, L.; Hubbard, A.K.; Rosenberg, D.W.; Giardina, C. The luminal short-chain fatty acid butyrate modulates NF-kappaB activity in a human colonic epithelial cell line. Gastroenterology 2000, 118, 724–734. [Google Scholar] [CrossRef]
- Qiu, X.; Zhang, M.; Yang, X.; Hong, N.; Yu, C. Faecalibacterium prausnitzii upregulates regulatory T cells and anti-inflammatory cytokines in treating TNBS-induced colitis. J. Crohn’s Colitis 2013, 7, e558–e568. [Google Scholar] [CrossRef]
- Säemann, M.D.; Böhmig, G.A.; Osterreicher, C.H.; Burtscher, H.; Parolini, O.; Diakos, C.; Stöckl, J.; Hörl, W.H.; Zlabinger, G.J. Anti-inflammatory effects of sodium butyrate on human monocytes: Potent inhibition of IL-12 and up-regulation of IL-10 production. FASEB J. 2000, 14, 2380–2382. [Google Scholar] [CrossRef]
- Sokol, H.; Pigneur, B.; Watterlot, L.; Lakhdari, O.; Bermúdez-Humarán, L.G.; Gratadoux, J.J.; Blugeon, S.; Bridonneau, C.; Furet, J.P.; Corthier, G.; et al. Faecalibacterium prausnitzii is an anti-inflammatory commensal bacterium identified by gut microbiota analysis of Crohn disease patients. Proc. Natl. Acad. Sci. USA 2008, 105, 16731–16736. [Google Scholar] [CrossRef] [PubMed]
- Peng, L.; Li, Z.R.; Green, R.S.; Holzman, I.R.; Lin, J. Butyrate enhances the intestinal barrier by facilitating tight junction assembly via activation of AMP-activated protein kinase in Caco-2 cell monolayers. J. Nutr. 2009, 139, 1619–1625. [Google Scholar] [CrossRef]
- Laserna-Mendieta, E.J.; Clooney, A.G.; Carretero-Gomez, J.F.; Moran, C.; Sheehan, D.; Nolan, J.A.; Hill, C.; Gahan, C.G.; Joyce, S.A.; Shanahan, F. Determinants of reduced genetic capacity for butyrate synthesis by the gut microbiome in Crohn’s disease and ulcerative colitis. J. Crohn’s Colitis 2018, 12, 204–216. [Google Scholar] [CrossRef]
- Benus, R.F.; van der Werf, T.S.; Welling, G.W.; Judd, P.A.; Taylor, M.A.; Harmsen, H.J.; Whelan, K. Association between Faecalibacterium prausnitzii and dietary fibre in colonic fermentation in healthy human subjects. Br. J. Nutr. 2010, 104, 693–700. [Google Scholar] [CrossRef] [PubMed]
- Duncan, S.H.; Barcenilla, A.; Stewart, C.S.; Pryde, S.E.; Flint, H.J. Acetate utilization and butyryl coenzyme A (CoA):acetate-CoA transferase in butyrate-producing bacteria from the human large intestine. Appl. Environ. Microbiol. 2002, 68, 5186–5190. [Google Scholar] [CrossRef]
- Song, L.; Sun, Q.; Zheng, H.; Zhang, Y.; Wang, Y.; Liu, S.; Duan, L. Roseburia hominis Alleviates Neuroinflammation via Short-Chain Fatty Acids through Histone Deacetylase Inhibition. Mol. Nutr. Food Res. 2022, 66, e2200164. [Google Scholar] [CrossRef]
- Singh, N.; Gurav, A.; Sivaprakasam, S.; Brady, E.; Padia, R.; Shi, H.; Thangaraju, M.; Prasad, P.D.; Manicassamy, S.; Munn, D.H. Activation of Gpr109a, receptor for niacin and the commensal metabolite butyrate, suppresses colonic inflammation and carcinogenesis. Immunity 2014, 40, 128–139. [Google Scholar] [CrossRef] [PubMed]
- Pan, X.; Song, Y.; Liang, Y.; Feng, G.; Wang, Z. Roseburia intestinalis: A possible target for vascular calcification. Heliyon 2024, 10, e39865. [Google Scholar] [CrossRef] [PubMed]
- Jiang, Y.; Huang, Z.; Sun, W.; Huang, J.; Xu, Y.; Liao, Y.; Jin, T.; Li, Q.; Ho, I.H.T.; Zou, Y.; et al. Roseburia intestinalis-derived butyrate alleviates neuropathic pain. Cell Host Microbe 2025, 33, 104–118.e107. [Google Scholar] [CrossRef]
- Notting, F.; Pirovano, W.; Sybesma, W.; Kort, R. The butyrate-producing and spore-forming bacterial genus Coprococcus as a potential biomarker for neurological disorders. Gut Microbiome 2023, 4, e16. [Google Scholar] [CrossRef] [PubMed]
- Altemani, F.; Barrett, H.L.; Gomez-Arango, L.; Josh, P.; McIntyre, H.D.; Callaway, L.K.; Morrison, M.; Tyson, G.W.; Nitert, M.D. Pregnant women who develop preeclampsia have lower abundance of the butyrate-producer Coprococcus in their gut microbiota. Pregnancy Hypertens. 2021, 23, 211–219. [Google Scholar] [CrossRef]
- Holdeman, L.V.; Moore, W. New genus, Coprococcus, twelve new species, and emended descriptions of four previously described species of bacteria from human feces. Int. J. Syst. Evol. Microbiol. 1974, 24, 260–277. [Google Scholar] [CrossRef]
- Nogal, A.; Louca, P.; Zhang, X.; Wells, P.M.; Steves, C.J.; Spector, T.D.; Falchi, M.; Valdes, A.M.; Menni, C. Circulating levels of the short-chain fatty acid acetate mediate the effect of the gut microbiome on visceral fat. Front. Microbiol. 2021, 12, 711359. [Google Scholar] [CrossRef]
- Valles-Colomer, M.; Falony, G.; Darzi, Y.; Tigchelaar, E.F.; Wang, J.; Tito, R.Y.; Schiweck, C.; Kurilshikov, A.; Joossens, M.; Wijmenga, C.; et al. The neuroactive potential of the human gut microbiota in quality of life and depression. Nat. Microbiol. 2019, 4, 623–632. [Google Scholar] [CrossRef]
- Xu, L.; Wang, S.; Wu, L.; Cao, H.; Fan, Y.; Wang, X.; Yu, Z.; Zhou, M.; Gao, R.; Wang, J. Coprococcus eutactus screened from healthy adolescent attenuates chronic restraint stress-induced depression-like changes in adolescent mice: Potential roles in the microbiome and neurotransmitter modulation. J. Affect. Disord. 2024, 356, 737–752. [Google Scholar] [CrossRef]
- Wang, Z.; Jiang, D.; Zhang, M.; Teng, Y.; Huang, Y. Causal association between gut microbiota and fibromyalgia: A Mendelian randomization study. Front. Microbiol. 2023, 14, 1305361. [Google Scholar] [CrossRef] [PubMed]
- Jeffery, I.B.; O’toole, P.W.; Öhman, L.; Claesson, M.J.; Deane, J.; Quigley, E.M.; Simrén, M. An irritable bowel syndrome subtype defined by species-specific alterations in faecal microbiota. Gut 2012, 61, 997–1006. [Google Scholar] [CrossRef]
- Osawa, M.; Handa, O.; Fukushima, S.; Matsumoto, H.; Umegaki, E.; Inoue, R.; Naito, Y.; Shiotani, A. Reduced abundance of butyric acid-producing bacteria in the ileal mucosa-associated microbiota of ulcerative colitis patients. J. Clin. Biochem. Nutr. 2023, 73, 77–83. [Google Scholar] [CrossRef] [PubMed]
- Göker, M.; Gronow, S.; Zeytun, A.; Nolan, M.; Lucas, S.; Lapidus, A.; Hammon, N.; Deshpande, S.; Cheng, J.F.; Pitluck, S.; et al. Complete genome sequence of Odoribacter splanchnicus type strain (1651/6). Stand. Genomic Sci. 2011, 4, 200–209. [Google Scholar] [CrossRef]
- Hajra, D.; Mukherjee, D.; Vij, R.; Rajmani, R.S.; Dadireddy, V.; Das, D.; Hussain, T.; Ganji, M.; Tatu, U.; Chakravortty, D. Odoribacter splanchnicus mitigates pathogen-induced gut inflammation and its associated pathogenesis via its secreted bacteriocin. bioRxiv 2024. [Google Scholar] [CrossRef]
- Si, W.; Zhao, X.; Li, R.; Li, Y.; Ma, C.; Zhao, X.; Bugno, J.; Qin, Y.; Zhang, J.; Liu, H. Lactobacillus rhamnosus GG induces STING-dependent IL-10 in intestinal monocytes and alleviates inflammatory colitis in mice. J. Clin. Investig. 2025, 135, e174910. [Google Scholar] [CrossRef] [PubMed]
- Khare, P. Anti-inflammatory Bifidobacterium strains prevent dextran sodium sulfate induced colitis and associated gut microbial dysbiosis in mice. Sci. Rep. 2020, 10, 18597. [Google Scholar] [CrossRef]
- Klemenak, M.; Dolinšek, J.; Langerholc, T.; Di Gioia, D.; Mičetić-Turk, D. Administration of Bifidobacterium breve Decreases the Production of TNF-α in Children with Celiac Disease. Dig. Dis. Sci. 2015, 60, 3386–3392. [Google Scholar] [CrossRef]
- Groeger, D.; O’Mahony, L.; Murphy, E.F.; Bourke, J.F.; Dinan, T.G.; Kiely, B.; Shanahan, F.; Quigley, E.M. Bifidobacterium infantis 35624 modulates host inflammatory processes beyond the gut. Gut Microbes 2013, 4, 325–339. [Google Scholar] [CrossRef]
- Cai, Y.; Wen, S.; Hu, J.; Wang, Z.; Huang, G.; Zeng, Q.; Zou, J. Multiple reports on the causal relationship between various chronic pain and gut microbiota: A two-sample Mendelian randomization study. Front. Neurosci. 2024, 18, 1369996. [Google Scholar] [CrossRef]
- Bai, T.; Zhang, L.; Wang, H.; Qian, W.; Song, J.; Hou, X. Fecal microbiota transplantation is effective in relieving visceral hypersensitivity in a postinfectious model. BioMed Res. Int. 2018, 2018, 3860743. [Google Scholar] [CrossRef]
- Shabani, M.; Hasanpour, E.; Mohammadifar, M.; Bahmani, F.; Talaei, S.A.; Aghighi, F. Evaluating the Effects of Probiotic Supplementation on Neuropathic Pain and Oxidative Stress Factors in an Animal Model of Chronic Constriction Injury of the Sciatic Nerve. Basic. Clin. Neurosci. 2023, 14, 375–384. [Google Scholar] [CrossRef] [PubMed]
- Wang, J.-H.; Choi, Y.; Lee, J.-S.; Hwang, S.-J.; Gu, J.; Son, C.-G. Clinical evidence of the link between gut microbiome and myalgic encephalomyelitis/chronic fatigue syndrome: A retrospective review. Eur. J. Med. Res. 2024, 29, 148. [Google Scholar] [CrossRef]
- Gardiner, B.J.; Tai, A.Y.; Kotsanas, D.; Francis, M.J.; Roberts, S.A.; Ballard, S.A.; Junckerstorff, R.K.; Korman, T.M. Clinical and microbiological characteristics of Eggerthella lenta bacteremia. J. Clin. Microbiol. 2015, 53, 626–635. [Google Scholar] [CrossRef]
- Alexander, M.; Ang, Q.Y.; Nayak, R.R.; Bustion, A.E.; Sandy, M.; Zhang, B.; Upadhyay, V.; Pollard, K.S.; Lynch, S.V.; Turnbaugh, P.J. Human gut bacterial metabolism drives Th17 activation and colitis. Cell Host Microbe 2022, 30, 17–30.e19. [Google Scholar] [CrossRef]
- Maeshima, N.; Fernandez, R.C. Recognition of lipid A variants by the TLR4-MD-2 receptor complex. Front. Cell. Infect. Microbiol. 2013, 3, 3. [Google Scholar] [CrossRef]
- Yao, L.; Seaton, S.C.; Ndousse-Fetter, S.; Adhikari, A.A.; DiBenedetto, N.; Mina, A.I.; Banks, A.S.; Bry, L.; Devlin, A.S. A selective gut bacterial bile salt hydrolase alters host metabolism. eLife 2018, 7, e37182. [Google Scholar] [CrossRef] [PubMed]
- Di Lorenzo, F.; Pither, M.; Martufi, M.; Scarinci, I.; Guzmán-Caldentey, J.; Łakomiec, E.; Jachymek, W.; Bruijns, S.; Santamaría, S.; Frick, J. Pairing Bacteroides vulgatus LPS structure with its immunomodulatory effects on human cellular models. ACS Cent. Sci. 2020, 6, 1602–1616. [Google Scholar] [CrossRef] [PubMed]
- Uemura, Y.; Hiroshima, Y.; Tada, A.; Murakami, K.; Yoshida, K.; Inagaki, Y.; Kuwahara, T.; Murakami, A.; Fujii, H.; Yumoto, H. Porphyromonas gingivalis Outer Membrane Vesicles Stimulate Gingival Epithelial Cells to Induce Pro-Inflammatory Cytokines via the MAPK and STING Pathways. Biomedicines 2022, 10, 2643. [Google Scholar] [CrossRef] [PubMed]
- Ciaston, I.; Budziaszek, J.; Satala, D.; Potempa, B.; Fuchs, A.; Rapala-Kozik, M.; Mizgalska, D.; Dobosz, E.; Lamont, R.J.; Potempa, J.; et al. Proteolytic Activity-Independent Activation of the Immune Response by Gingipains from Porphyromonas gingivalis. mBio 2022, 13, e0378721. [Google Scholar] [CrossRef]
- Jenning, M.; Marklein, B.; Ytterberg, J.; Zubarev, R.A.; Joshua, V.; van Schaardenburg, D.; van De Stadt, L.; Catrina, A.I.; Nonhoff, U.; Häupl, T.; et al. Bacterial citrullinated epitopes generated by Porphyromonas gingivalis infection—A missing link for ACPA production. Ann. Rheum. Dis. 2020, 79, 1194–1202. [Google Scholar] [CrossRef]
- Yanagisawa, M.; Kuriyama, T.; Williams, D.W.; Nakagawa, K.; Karasawa, T. Proteinase activity of prevotella species associated with oral purulent infection. Curr. Microbiol. 2006, 52, 375–378. [Google Scholar] [CrossRef]
- Niu, Y.; Zhang, C.; Sun, Y.; Dong, L.; Si, Y.; Yang, J.; Zhu, P.; Yang, F. Symbiotic relationship between Prevotella denticola and Streptococcus mutans enhances virulence of plaque biofilms. Arch. Oral Biol. 2023, 151, 105714. [Google Scholar] [CrossRef]
- Yu, S.; Wang, X.; Li, Z.; Jin, D.; Yu, M.; Li, J.; Li, Y.; Liu, X.; Zhang, Q.; Liu, Y.; et al. Solobacterium moorei promotes the progression of adenomatous polyps by causing inflammation and disrupting the intestinal barrier. J. Transl. Med. 2024, 22, 169. [Google Scholar] [CrossRef] [PubMed]
- Sugiyama, M.; Saeki, A.; Hasebe, A.; Kamesaki, R.; Yoshida, Y.; Kitagawa, Y.; Suzuki, T.; Shibata, K. Activation of inflammasomes in dendritic cells and macrophages by Mycoplasma salivarium. Mol. Oral Microbiol. 2016, 31, 259–269. [Google Scholar] [CrossRef] [PubMed]
- Christodoulides, A.; Gupta, N.; Yacoubian, V.; Maithel, N.; Parker, J.; Kelesidis, T. The role of lipoproteins in mycoplasma-mediated immunomodulation. Front. Microbiol. 2018, 9, 1682. [Google Scholar] [CrossRef]
- Bortolotti, F.; Innocentini, L.M.A.R.; de Macedo, M.D.; Ferrari, T.C.; Kashima, S.; Covas, D.T.; Ricz, H.M.A.; Simoes, B.P.; Cunha, R.L.G.; de Macedo, L.D. Oral mucosa infection by Mycoplasma salivarium in a patient with chronic graft-versus-host disease: A diagnostic challenge. Hematol. Transfus. Cell Ther. 2022, 44, 259–263. [Google Scholar] [CrossRef]
- Hatcher, C.; Richenberg, G.; Waterson, S.; Nguyen, L.H.; Joshi, A.D.; Carreras-Torres, R.; Moreno, V.; Chan, A.T.; Gunter, M.; Lin, Y.; et al. Application of Mendelian randomization to explore the causal role of the human gut microbiome in colorectal cancer. Sci. Rep. 2023, 13, 5968, Correction in Sci. Rep. 2023, 13, 12131. [Google Scholar] [CrossRef] [PubMed]
- Chen, J.; Luo, X.; Wang, L.; Luo, Y.; Deng, X.; Tian, Y.; Lu, Q.; Sun, G.; Maes, M.; Zhang, X. The causal connections between gut microbiota and chronic pain and pain phenotypes through the gut-brain axis: A Mendelian randomization study and mediation analysis. medRxiv 2024. [Google Scholar] [CrossRef]
- Su, M.; Tang, Y.; Kong, W.; Zhang, S.; Zhu, T. Genetically supported causality between gut microbiota, gut metabolites and low back pain: A two-sample Mendelian randomization study. Front. Microbiol. 2023, 14, 1157451. [Google Scholar] [CrossRef]
- Pan, H.; Liu, C.X.; Zhu, H.J.; Zhang, G.F. Immune cells mediate the effects of gut microbiota on neuropathic pain: A Mendelian randomization study. J. Headache Pain 2024, 25, 196. [Google Scholar] [CrossRef]
- Xiao, Q.A.; Qin, L.; Yu, J.; Hu, Y.T.; Ai, L.F.; Wang, D.C.; Xia, X.; Zhang, X.L. The causality between gut microbiome and chronic regional pain: A Mendelian randomization analysis. Front. Microbiol. 2024, 15, 1329521. [Google Scholar] [CrossRef]
- Jiang, P.; Li, C.; Su, Z.; Chen, D.; Li, H.; Chen, J.; Mi, H. Mendelian randomization study reveals causal effects of specific gut microbiota on the risk of interstitial cystitis/bladder pain syndrome (IC/BPS). Sci. Rep. 2024, 14, 18405. [Google Scholar] [CrossRef]
- Xu, H.; Zhang, Y.; Zhang, Y.; Shen, C.; Zhang, Z.; Wang, J.; Zhou, D.; Wu, Z.; Qie, Y.; Liu, S.; et al. Causal associations between gut microbiota and chronic prostatitis/chronic pelvic pain syndrome: A two-sample Mendelian randomization study. Egypt. J. Med. Hum. Genet. 2024, 25, 68. [Google Scholar] [CrossRef]
- Li, N.; Wang, Q.; Wang, Y.; Sun, A.; Lin, Y.; Jin, Y.; Li, X. Fecal microbiota transplantation from chronic unpredictable mild stress mice donors affects anxiety-like and depression-like behavior in recipient mice via the gut microbiota-inflammation-brain axis. Stress 2019, 22, 592–602. [Google Scholar] [CrossRef]
- Shen, C.L.; Deshmukh, H.; Santos, J.M.; Elmassry, M.M.; Presto, P.; Driver, Z.; Bhakta, V.; Yakhnitsa, V.; Kiritoshi, T.; Ji, G.; et al. Fecal Microbiota Transplantation Modulates Gut Microbiome Composition and Glial Signaling in Brain and Colon of Rats with Neuropathic Pain: Evidence for Microbiota-Gut-Brain Axis. J. Frailty Aging 2024, 13, 319–330. [Google Scholar] [CrossRef]
- Wang, R.; Jiang, C.; Wu, Z.; Wang, Z.; Peng, Y.; Li, Z.; Zhang, Z.; Lin, H.; Chen, Z. Fecal Microbiota Transplantation Revealed a Pain-related Gut Microbiota Community in Ovariectomized Mice. J. Pain 2023, 24, 1203–1212. [Google Scholar] [CrossRef] [PubMed]
- Keubler, L.M.; Talbot, S.R.; Bleich, A.; Boyle, E.C. Systematic review and meta-analysis of the effect of fecal microbiota transplantation on behavior in animals. Neurosci. Biobehav. Rev. 2023, 153, 105316. [Google Scholar] [CrossRef] [PubMed]
- Fang, H.; Hou, Q.; Zhang, W.; Su, Z.; Zhang, J.; Li, J.; Lin, J.; Wang, Z.; Yu, X.; Yang, Y.; et al. Fecal Microbiota Transplantation Improves Clinical Symptoms of Fibromyalgia: An Open-Label, Randomized, Nonplacebo-Controlled Study. J. Pain 2024, 25, 104535. [Google Scholar] [CrossRef]
- Martín Pérez, S.E.; Abdel Lah, H.A.L.; García, N.H.; Reyes Carreño, U.A.; Martín Pérez, I.M. Effectiveness of Fecal Microbiota Transplantation in Nociplastic Pain Management: A Systematic Review. Gastrointest. Disord. 2025, 7, 5. [Google Scholar] [CrossRef]
- Gonzalez-Alvarez, M.E.; Sanchez-Romero, E.A.; Turroni, S.; Fernandez-Carnero, J.; Villafañe, J.H. Correlation between the altered gut microbiome and lifestyle interventions in chronic widespread pain patients: A systematic review. Medicina 2023, 59, 256. [Google Scholar] [CrossRef]
- Nijs, J.; D’Hondt, E.; Clarys, P.; Deliens, T.; Polli, A.; Malfliet, A.; Coppieters, I.; Willaert, W.; Tumkaya Yilmaz, S.; Elma, Ö.; et al. Lifestyle and Chronic Pain across the Lifespan: An Inconvenient Truth? PM R J. Inj. Funct. Rehabil. 2020, 12, 410–419. [Google Scholar] [CrossRef]
- Rabin, J.; Brown, M.; Alexander, S. Update in the Treatment of Chronic Pain within Pediatric Patients. Curr. Probl. Pediatr. Adolesc. Health Care 2017, 47, 167–172. [Google Scholar] [CrossRef] [PubMed]
- Gilbert, A.L.; Lee, J.; Ehrlich-Jones, L.; Semanik, P.A.; Song, J.; Pellegrini, C.A.; Pinto Pt, D.; Dunlop, D.D.; Chang, R.W. A randomized trial of a motivational interviewing intervention to increase lifestyle physical activity and improve self-reported function in adults with arthritis. Semin. Arthritis Rheum. 2018, 47, 732–740, Correction in Semin. Arthritis Rheum. 2024, 66, 152451. [Google Scholar] [CrossRef] [PubMed]
- Lahousse, A.; Roose, E.; Leysen, L.; Yilmaz, S.T.; Mostaqim, K.; Reis, F.; Rheel, E.; Beckwée, D.; Nijs, J. Lifestyle and Pain following Cancer: State-of-the-Art and Future Directions. J. Clin. Med. 2022, 11, 195. [Google Scholar] [CrossRef]
- Wang, Y.; Xie, S.; Chen, S.; Li, C.; Chan, Y.L.; Chan, N.Y.; Wing, Y.K.; Chan, F.K.L.; Su, Q.; Ng, S.C. The Role of Gut Microbiota in Insomnia: A Systematic Review of Case-Control Studies. Life 2025, 15, 1086. [Google Scholar] [CrossRef]
- Wu, Q.; Gao, G.; Kwok, L.Y.; Lv, H.; Sun, Z. Insomnia: The gut microbiome connection, prospects for probiotic and postbiotic therapies, and future directions. J. Adv. Res. 2025, in press. [Google Scholar] [CrossRef] [PubMed]
- Wijaya, M.T.; Fang, J.T.; Liu, G.H.; Yeh, Y.M.; Chen, N.H.; Lin, C.M.; Wu, K.Y.; Huang, C.M.; Lee, S.H.; Lee, T.M.C. Better objective sleep quality is associated with higher gut microbiota richness in older adults. Geroscience 2025, 47, 4121–4137. [Google Scholar] [CrossRef]
- Jeyaraman, N.; Jeyaraman, M.; Dhanpal, P.; Ramasubramanian, S.; Nallakumarasamy, A.; Muthu, S.; Santos, G.S.; da Fonseca, L.F.; Lana, J.F. Integrative review of the gut microbiome’s role in pain management for orthopaedic conditions. World J. Exp. Med. 2025, 15, 102969. [Google Scholar] [CrossRef]
- Aziz, T.; Hussain, N.; Hameed, Z.; Lin, L. Elucidating the role of diet in maintaining gut health to reduce the risk of obesity, cardiovascular and other age-related inflammatory diseases: Recent challenges and future recommendations. Gut Microbes 2024, 16, 2297864. [Google Scholar] [CrossRef]
- Brown, K.; DeCoffe, D.; Molcan, E.; Gibson, D.L. Diet-induced dysbiosis of the intestinal microbiota and the effects on immunity and disease. Nutrients 2012, 4, 1095–1119, Correction in Nutrients 2012, 4, 1552–1553.. [Google Scholar] [CrossRef]
- Fu, Y.; Wang, Y.; Gao, H.; Li, D.; Jiang, R.; Ge, L.; Tong, C.; Xu, K. Associations among dietary omega-3 polyunsaturated fatty acids, the gut microbiota, and intestinal immunity. Mediat. Inflamm. 2021, 2021, 8879227. [Google Scholar] [CrossRef]
- Beam, A.; Clinger, E.; Hao, L. Effect of diet and dietary components on the composition of the gut microbiota. Nutrients 2021, 13, 2795. [Google Scholar] [CrossRef]
- Joelsson, M.; Bernhardsson, S.; Larsson, M.E. Patients with chronic pain may need extra support when prescribed physical activity in primary care: A qualitative study. Scand. J. Prim. Health Care 2017, 35, 64–74. [Google Scholar] [CrossRef]
- Wegierska, A.E.; Charitos, I.A.; Topi, S.; Potenza, M.A.; Montagnani, M.; Santacroce, L. The Connection Between Physical Exercise and Gut Microbiota: Implications for Competitive Sports Athletes. Sports Med. 2022, 52, 2355–2369. [Google Scholar] [CrossRef]
- Varghese, S.; Rao, S.; Khattak, A.; Zamir, F.; Chaari, A. Physical exercise and the gut microbiome: A bidirectional relationship influencing health and performance. Nutrients 2024, 16, 3663. [Google Scholar] [CrossRef] [PubMed]
- Pérez-Prieto, I.; Plaza-Florido, A.; Ubago-Guisado, E.; Ortega, F.B.; Altmäe, S. Physical activity, sedentary behavior and microbiome: A systematic review and meta-analysis. J. Sci. Med. Sport 2024, 27, 793–804. [Google Scholar] [CrossRef] [PubMed]
- Monda, V.; Villano, I.; Messina, A.; Valenzano, A.; Esposito, T.; Moscatelli, F.; Viggiano, A.; Cibelli, G.; Chieffi, S.; Monda, M. Exercise modifies the gut microbiota with positive health effects. Oxidative Med. Cell. Longev. 2017, 2017, 3831972. [Google Scholar] [CrossRef] [PubMed]
- Singh, A.; Negi, P.S. Appraising the role of biotics and fermented foods in gut microbiota modulation and sleep regulation. J. Food Sci. 2025, 90, e17634. [Google Scholar] [CrossRef]
- Buxton, O.M.; Pavlova, M.; Reid, E.W.; Wang, W.; Simonson, D.C.; Adler, G.K. Sleep restriction for 1 week reduces insulin sensitivity in healthy men. Diabetes 2010, 59, 2126–2133. [Google Scholar] [CrossRef]
- Leproult, R.; Deliens, G.; Gilson, M.; Peigneux, P. Beneficial impact of sleep extension on fasting insulin sensitivity in adults with habitual sleep restriction. Sleep 2015, 38, 707–715. [Google Scholar] [CrossRef]
- Paudel, D.; Uehara, O.; Giri, S.; Yoshida, K.; Morikawa, T.; Kitagawa, T.; Matsuoka, H.; Miura, H.; Toyofuku, A.; Kuramitsu, Y.; et al. Effect of psychological stress on the oral-gut microbiota and the potential oral-gut-brain axis. Jpn. Dent. Sci. Rev. 2022, 58, 365–375. [Google Scholar] [CrossRef]
- Sun, Y.; Ju, P.; Xue, T.; Ali, U.; Cui, D.; Chen, J. Alteration of faecal microbiota balance related to long-term deep meditation. Gen. Psychiatry 2023, 36, e100893. [Google Scholar] [CrossRef] [PubMed]
- Jacobs, J.P.; Gupta, A.; Bhatt, R.R.; Brawer, J.; Gao, K.; Tillisch, K.; Lagishetty, V.; Firth, R.; Gudleski, G.D.; Ellingson, B.M.; et al. Cognitive behavioral therapy for irritable bowel syndrome induces bidirectional alterations in the brain-gut-microbiome axis associated with gastrointestinal symptom improvement. Microbiome 2021, 9, 236. [Google Scholar] [CrossRef]
- Ma, K.S.; Chan, S.Y.; Van Dyke, T.E.; Wang, S.I.; Wei, J.C.; Ashina, S. Tooth Loss and Chronic Pain: A Population-based Analysis of the National Health and Nutrition Examination Survey. J. Pain Off. J. Am. Pain Soc. 2024, 25, 104529. [Google Scholar] [CrossRef]
- Deandra, F.A.; Ketherin, K.; Rachmasari, R.; Sulijaya, B.; Takahashi, N. Probiotics and metabolites regulate the oral and gut microbiome composition as host modulation agents in periodontitis: A narrative review. Heliyon 2023, 9, e13475. [Google Scholar] [CrossRef] [PubMed]
- Minerbi, A.; Fitzcharles, M.-A. Gut microbiome: Pertinence in fibromyalgia. Clin. Exp. Rheumatol. 2020, 38, 99–104. [Google Scholar] [PubMed]
Disclaimer/Publisher’s Note: The statements, opinions and data contained in all publications are solely those of the individual author(s) and contributor(s) and not of MDPI and/or the editor(s). MDPI and/or the editor(s) disclaim responsibility for any injury to people or property resulting from any ideas, methods, instructions or products referred to in the content. |
© 2025 by the authors. Licensee MDPI, Basel, Switzerland. This article is an open access article distributed under the terms and conditions of the Creative Commons Attribution (CC BY) license.






