Sex Differences in the Lacrimal Gland: Implications for Dry Eye Disease
Abstract
1. Introduction
2. The Lacrimal Functional Unit
2.1. The Lacrimal Gland
2.2. Tear Film
3. Dry Eye Disease
3.1. Classification of Dry Eye Disease
3.2. Prevalence of Dry Eye Disease
3.3. Risk Factors and Pathophysiology of Dry Eye Disease
4. The Role of Sex Steroid Hormones in the Development of Sex Differences in Dry Eye Disease
4.1. Synthesis of Sex Steroid Hormones
4.2. Steroid Hormone Receptors
4.3. Androgens
4.4. Oestrogens
5. Sexual Dimorphism and the Development of Sexual Differences
6. Sexual Dimorphism of the Lacrimal Gland
6.1. Sexual Dimorphism of the Lacrimal Gland in Animal Models
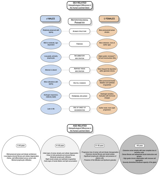
6.2. Sexual Dimorphism of the Human Lacrimal Gland
7. Perspective and Conclusions
Author Contributions
Funding
Institutional Review Board Statement
Acknowledgments
Conflicts of Interest
References
- Arnold, A.P. A General Theory of Sexual Differentiation. J. Neurosci. Res. 2017, 95, 291–300. [Google Scholar] [CrossRef] [PubMed]
- Szadvári, I.; Ostatníková, D.; Babková Durdiaková, J. Sex Differences Matter: Males and Females Are Equal but Not the Same. Physiol. Behav. 2023, 259, 114038. [Google Scholar] [CrossRef] [PubMed]
- Kaštelan, S.; Tomić, M.; Salopek-Rabatić, J.; Novak, B. Diagnostic Procedures and Management of Dry Eye. BioMed Res. Int. 2013, 2013, 309723. [Google Scholar] [CrossRef] [PubMed]
- Sullivan, D.A.; Rocha, E.M.; Aragona, P.; Clayton, J.A.; Ding, J.; Golebiowski, B.; Hampel, U.; McDermott, A.M.; Schaumberg, D.A.; Srinivasan, S.; et al. TFOS DEWS II Sex, Gender, and Hormones Report. Ocul. Surf. 2017, 15, 284–333. [Google Scholar] [CrossRef]
- De Paiva, C.S. Effects of Aging in Dry Eye. Int. Ophthalmol. Clin. 2017, 57, 47–64. [Google Scholar] [CrossRef]
- Rocha, E.M.; Wickham, L.A.; Yu, F.-S.; Toda, I.; Sullivan, B.D.; Sullivan, D.A. Identification of Androgen Receptor Protein and 5 -Reductase mRNA in Human Ocular Tissues. Br. J. Ophthalmol. 2000, 84, 76–84. [Google Scholar] [CrossRef]
- Sullivan, D.A.; Wickham, L.A.; Rocha, E.M.; Kelleher, R.S.; da Silveira, L.A.; Toda, I. Influence of Gender, Sex Steroid Hormones, and the Hypothalamic-Pituitary Axis on the Structure and Function of the Lacrimal Gland. Adv. Exp. Med. Biol. 1998, 438, 11–42. [Google Scholar] [CrossRef]
- Sullivan, D.A.; Edwards, J.A.; Wickham, L.A.; Pena, J.D.O.; Gao, J.; Ono, M.; Kelleher, R.S. Identification and Endocrine Control of Sex Steroid Binding Sites in the Lacrimal Gland. Curr. Eye Res. 1996, 15, 279–291. [Google Scholar] [CrossRef]
- Sullivan, D.A.; Sullivan, B.D.; Evans, J.E.; Schirra, F.; Yamagami, H.; Liu, M.; Richards, S.M.; Suzuki, T.; Schaumberg, D.A.; Sullivan, R.M.; et al. Androgen Deficiency, Meibomian Gland Dysfunction, and Evaporative Dry Eye. Ann. N. Y. Acad. Sci. 2002, 966, 211–222. [Google Scholar] [CrossRef]
- Toda, I.; Sullivan, B.D.; Rocha, E.M.; Da Silveira, L.A.; Wickham, L.A.; Sullivan, D.A. Impact of Gender on Exocrine Gland Inflammation in Mouse Models of Sjögren’s Syndrome. Exp. Eye Res. 1999, 69, 355–366. [Google Scholar] [CrossRef]
- Schaumberg, D.; Buring, J.; Sullivan, D.; Dana, M. Hormone replacement therapy and dry eye syndrome. JAMA 2001, 286, 2114–2119. [Google Scholar] [CrossRef] [PubMed]
- Fairweather, D.; Petri, M.A.; Coronado, M.J.; Cooperr, L.T. Autoimmune Heart Disease: Role of Sex Hormones and Autoantibodies in Disease Pathogenesis. Expert Rev. Clin. Immunol. 2012, 8, 269–284. [Google Scholar] [CrossRef] [PubMed]
- Truong, S.; Cole, N.; Stapleton, F.; Golebiowski, B. Sex Hormones and the Dry Eye. Clin. Exp. Optom. 2014, 97, 324–336. [Google Scholar] [CrossRef] [PubMed]
- Oprea, L.; Tiberghien, A.; Creuzot-Garcher, C.; Baudouin, C. Influence des hormones sur le film lacrymal. J. Fr. Ophtalmol. 2004, 27, 933–941. [Google Scholar] [CrossRef]
- Miljanović, B.; Dana, R.; Sullivan, D.A.; Schaumberg, D.A. Impact of Dry Eye Syndrome on Vision-Related Quality of Life. Am. J. Ophthalmol. 2007, 143, 409–415.e2. [Google Scholar] [CrossRef]
- Cornell-Bell, A.H.; Sullivan, D.A.; Allansmith, M.R. Gender-Related Differences in the Morphology of the Lacrimal Gland. Investig. Ophthalmol. Vis. Sci. 1985, 26, 1170–1175. [Google Scholar]
- Obata, H.; Yamamoto, S.; Horiuchi, H.; Machinami, R. Histopathologic Study of Human Lacrimal Gland. Ophthalmology 1995, 102, 678–686. [Google Scholar] [CrossRef]
- Obata, H. Anatomy and Histopathology of the Human Lacrimal Gland. Cornea 2006, 25, S82–S89. [Google Scholar] [CrossRef]
- Waterhouse, J.P. Focal Adenitis in Salivary and Lacrimal Glands. Proc. R. Soc. Med. 1963, 56, 911–918. [Google Scholar] [CrossRef]
- Lorber, M.; Vidić, B. Measurements of Lacrimal Glands from Cadavers, With Descriptions of Typical Glands and Three Gross Variants. Orbit 2009, 28, 137–146. [Google Scholar] [CrossRef]
- Bukhari, A.A.; Basheer, N.A.; Joharjy, H.I. Age, Gender, and Interracial Variability of Normal Lacrimal Gland Volume Using MRI. Ophthal. Plast. Reconstr. Surg. 2014, 30, 388–391. [Google Scholar] [CrossRef]
- Huang, S.; Juniat, V.; Satchi, K.; Cohen, L.M.; Davis, G.; Rootman, D.B.; McNab, A.; Selva, D. Bilateral Lacrimal Gland Disease: Clinical Features and Outcomes. Eye 2022, 36, 2163–2171. [Google Scholar] [CrossRef] [PubMed]
- Wickham, L.A.; Gao, J.; Toda, I.; Rocha, E.M.; Ono, M.; Sullivan, D.A. Identification of Androgen, Estrogen and Progesterone Receptor mRNAs in the Eye. Acta Ophthalmol. Scand. 2000, 78, 146–153. [Google Scholar] [CrossRef] [PubMed]
- Ding, C.; Huang, J.; MacVeigh-Aloni, M.; Lu, M. Not All Lacrimal Epithelial Cells Are Created Equal—Heterogeneity of the Rabbit Lacrimal Gland and Differential Secretion. Curr. Eye Res. 2011, 36, 971–978. [Google Scholar] [CrossRef] [PubMed]
- Gao, J.; Lambert, R.W.; Wickham, L.A.; Banting, G.; Sullivan, D.A. Androgen Control of Secretory Component mRNA Levels in the Rat Lacrimal Gland. J. Steroid Beachem. Mol. Biol. 1995, 52, 239–249. [Google Scholar] [CrossRef]
- Ono, M.; Rocha, F.; Sullivan, D. Immunocytochemical Location and Hormonal Control of Androgen Receptors in Lacrimal Tissues of the Female MRL/Mp-Lpr/Lpr Mouse Model of Sjögren’s Syndrome. Exp Eye Res. 1995, 61, 659–666. [Google Scholar] [CrossRef]
- Rahimi Darabad, R.; Suzuki, T.; Richards, S.M.; Jakobiec, F.A.; Zakka, F.R.; Barabino, S.; Sullivan, D.A. Does Estrogen Deficiency Cause Lacrimal Gland Inflammation and Aqueous-Deficient Dry Eye in Mice? Exp. Eye Res. 2014, 127, 153–160. [Google Scholar] [CrossRef]
- Richards, S.M.; Liu, M.; Jensen, R.V.; Schirra, F.; Yamagami, H.; Lombardi, M.J.; Rowley, P.; Treister, N.S.; Suzuki, T.; Sullivan, B.D.; et al. Androgen Regulation of Gene Expression in the Mouse Lacrimal Gland. J. Steroid Biochem. Mol. Biol. 2005, 96, 401–413. [Google Scholar] [CrossRef]
- Richards, S.M.; Jensen, R.V.; Liu, M.; Sullivan, B.D.; Lombardi, M.J.; Rowley, P.; Schirra, F.; Treister, N.S.; Suzuki, T.; Steagall, R.J.; et al. Influence of Sex on Gene Expression in the Mouse Lacrimal Gland. Exp. Eye Res. 2006, 82, 13–23. [Google Scholar] [CrossRef]
- Schechter, J.E.; Warren, D.W.; Mircheff, A.K. A Lacrimal Gland Is a Lacrimal Gland, But Rodent’s and Rabbit’s Are Not Human. Ocul. Surf. 2010, 8, 111–134. [Google Scholar] [CrossRef]
- Šemanjski, K.; Majdič, G.; Kozina, V.; Ježek, D. Sexual Dimorphism of the Extraorbital Lacrimal Glands in SF-1 Knockout Mice. Acta Histochem. 2021, 123, 151669. [Google Scholar] [CrossRef] [PubMed]
- Tellefsen, S.; Morthen, M.K.; Richards, S.M.; Lieberman, S.M.; Rahimi Darabad, R.; Kam, W.R.; Sullivan, D.A. Sex Effects on Gene Expression in Lacrimal Glands of Mouse Models of Sjögren Syndrome. Investig. Opthalmol. Vis. Sci. 2018, 59, 5599–5614. [Google Scholar] [CrossRef] [PubMed]
- Conrady, C.D.; Joos, Z.P.; Patel, B.C.K. Review: The Lacrimal Gland and Its Role in Dry Eye. J. Ophthalmol. 2016, 2016, 7542929. [Google Scholar] [CrossRef] [PubMed]
- Stern, M.E.; Gao, J.; Siemasko, K.F.; Beuerman, R.W.; Pflugfelder, S.C. The Role of the Lacrimal Functional Unit in the Pathophysiology of Dry Eye. Exp. Eye Res. 2004, 78, 409–416. [Google Scholar] [CrossRef]
- Rolando, M.; Zierhut, M. The Ocular Surface and Tear Film and Their Dysfunction in Dry Eye Disease. Surv. Ophthalmol. 2001, 45, S203–S210. [Google Scholar] [CrossRef]
- Wei, Y.; Asbell, P.A. The Core Mechanism of Dry Eye Disease Is Inflammation. Eye Contact Lens. Sci. Clin. Pract. 2014, 40, 248–256. [Google Scholar] [CrossRef]
- Tóth-Molnár, E.; Ding, C. New Insight into Lacrimal Gland Function: Role of the Duct Epithelium in Tear Secretion. Ocul. Surf. 2020, 18, 595–603. [Google Scholar] [CrossRef]
- Chang, A.Y.; Purt, B. Biochemistry, Tear Film. In StatPearls; StatPearls Publishing: Treasure Island, FL, USA, 2025. [Google Scholar]
- Kaštelan, S.; Braš, M.; Pjevač, N.; Bakija, I.; Tomić, Z.; Pjevač Keleminić, N.; Gverović Antunica, A. Tear Biomarkers and Alzheimer’s Disease. Int. J. Mol. Sci. 2023, 24, 13429. [Google Scholar] [CrossRef]
- Pflugfelder, S.C.; Stern, M.E. Biological Functions of Tear Film. Exp. Eye Res. 2020, 197, 108115. [Google Scholar] [CrossRef]
- Zhou, L.; Beuerman, R.W. The Power of Tears: How Tear Proteomics Research Could Revolutionize the Clinic. Expert Rev. Proteomics 2017, 14, 189–191. [Google Scholar] [CrossRef]
- Purt, B.; Chang, A.Y. Biochemistry, Tear Film. In StatPearls [Internet]; StatPearls Publishing: Treasure Island, FL, USA, 2023. [Google Scholar]
- Willcox, M.D.P.; Argüeso, P.; Georgiev, G.A.; Holopainen, J.M.; Laurie, G.W.; Millar, T.J.; Papas, E.B.; Rolland, J.P.; Schmidt, T.A.; Stahl, U.; et al. TFOS DEWS II Tear Film Report. Ocul. Surf. 2017, 15, 366–403. [Google Scholar] [CrossRef] [PubMed]
- Wolff, E. The Muco-Cutaneous Junction of the Lid Margin and the Distribution of the Tear Fluid. Trans. Ophthalmol. Soc. UK 1946, 66, 291–308. [Google Scholar]
- Holly, F.J.; Lemp, M.A. Tear Physiology and Dry Eyes. Surv. Ophthalmol. 1977, 22, 69–87. [Google Scholar] [CrossRef]
- Herbaut, A.; Liang, H.; Denoyer, A.; Baudouin, C.; Labbé, A. Tear Film Analysis and Evaluation of Optical Quality: A Review of the Literature. J. Fr. Ophtalmol. 2019, 42, e21–e35. [Google Scholar] [CrossRef]
- Tiffany, J.M. The Normal Tear Film. In Developments in Ophthalmology; Geerling, G., Brewitt, H., Eds.; KARGER: Basel, Switzerland, 2008; Volume 41, pp. 1–20. ISBN 978-3-8055-8376-3. [Google Scholar]
- Arita, R.; Fukuoka, S.; Morishige, N. Functional Morphology of the Lipid Layer of the Tear Film. Cornea 2017, 36, S60–S66. [Google Scholar] [CrossRef]
- Yokoi, N.; Bron, A.J.; Georgiev, G.A. The Precorneal Tear Film as a Fluid Shell: The Effect of Blinking and Saccades on Tear Film Distribution and Dynamics. Ocul. Surf. 2014, 12, 252–266. [Google Scholar] [CrossRef]
- King-Smith, P.E.; Hinel, E.A.; Nichols, J.J. Application of a Novel Interferometric Method to Investigate the Relation between Lipid Layer Thickness and Tear Film Thinning. Investig. Opthalmol. Vis. Sci. 2010, 51, 2418–2423. [Google Scholar] [CrossRef]
- Millar, T.; Schuett, B. The real reason for having a meibomian lipid layer covering the outer surface of the tear film—A review. Exp. Eye Res. 2015, 137, 125–138. [Google Scholar] [CrossRef]
- Xu, X.; Li, G.; Zuo, Y. Biophysical properties of tear film lipid layer I. Surface tension and surface rheology. Biophys. J. 2022, 121, 439–450. [Google Scholar] [CrossRef]
- Paananen, R.; Viitaja, T.; Olżyńska, A.; Ekholm, F.; Moilanen, J.; Cwiklik, L. Interactions of polar lipids with cholesteryl ester multilayers elucidate tear film lipid layer structure. Ocul. Surf. 2020, 18, 545–553. [Google Scholar] [CrossRef]
- Georgiev, G.; Eftimov, P.; Yokoi, N. Structure-function relationship of tear film lipid layer: A contemporary perspective. Exp. Eye Res. 2017, 163, 17–28. [Google Scholar] [CrossRef] [PubMed]
- Cwiklik, L. Tear film lipid layer: A molecular level view. Biochim. Biophys. Acta 2016, 1858, 2421–2430. [Google Scholar] [CrossRef] [PubMed]
- McCulley, J.; Shine, W. A compositional based model for the tear film lipid layer. Trans. Am. Ophthalmol. Soc. 1997, 95, 79–88, discussion 88–93. [Google Scholar]
- Sullivan, D.; Sullivan, B.; Ullman, M.; Rocha, E.; Krenzer, K.; Cermak, J.; Toda, I.; Doane, M.; Evans, J.; Wickham, L. Androgen influence on the meibomian gland. Investig. Ophthalmol. Vis. Sci. 2000, 41, 3732–3742. [Google Scholar]
- Sullivan, B.; Evans, J.; Cermak, P.; Krenzer, O.; Dana, P.; Moore, A. Complete androgen insensitivity syndrome: Effect on human meibomian gland secretions. Arch. Ophthalmol. 2002, 120, 1689–1699. [Google Scholar] [CrossRef]
- Wang, L.; Deng, Y. Androgen and meibomian gland dysfunction: From basic molecular biology to clinical applications. Int. J. Ophthalmol. 2021, 14, 915–922. [Google Scholar] [CrossRef]
- Suzuki, T.; Schirra, F.; Richards, S.; Jensen, R.; Sullivan, D. Estrogen and progesterone control of gene expression in the mouse meibomian gland. Investig. Ophthalmol. Vis. Sci. 2008, 49, 1797–1808. [Google Scholar] [CrossRef]
- Esmaeli, B.; Harvey, J.; Hewlett, B. Immunohistochemical evidence for estrogen receptors in meibomian glands. Ophthalmology 2000, 107, 180–184. [Google Scholar] [CrossRef]
- Auw-Haedrich, C.; Feltgen, N. Estrogen receptor expression in meibomian glands and its correlation with age and dry-eye parameters. Graefes Arch. Clin. Exp. Ophthalmol. 2003, 241, 705–709. [Google Scholar] [CrossRef]
- Nuzzi, R.; Caselgrandi, P. Sex hormones and their effects on ocular disorders and pathophysiology: Current aspects and our experience. Int. J. Mol. Sci. 2022, 23, 3269. [Google Scholar] [CrossRef]
- Grasso, A.; Di Zazzo, A.; Giannaccare, G.; Sung, J.; Inomata, T.; Shih, K.; Micera, A.; Gaudenzi, D.; Spelta, S.; Romeo, M.; et al. Sex hormones related ocular dryness in breast cancer women. J. Clin. Med. 2021, 10, 2620. [Google Scholar] [CrossRef] [PubMed]
- Sullivan, D.; Schaumberg, D.; Suzuki, T.; Schirra, F.; Liu, M.; Richards, S.; Sullivan, R.; Dana, M.; Sullivan, B. Sex steroids, meibomian gland dysfunction and evaporative dry eye in Sjögren’s syndrome. Lupus 2002, 11, 667. [Google Scholar] [CrossRef] [PubMed]
- Suzuki, T.; Sullivan, B.; Liu, M.; Schirra, F.; Richards, S.; Yamagami, H.; Sullivan, D. Estrogen and progesterone effects on the morphology of the mouse meibomian gland. Adv. Exp. Med. Biol. 2002, 506, 483–488. [Google Scholar] [CrossRef] [PubMed]
- Jin, X.; Lin, Z.; Liu, Y.; Lin, L.; Zhu, B. Hormone replacement therapy benefits meibomian gland dysfunction in perimenopausal women. Medicine 2016, 95, e4268. [Google Scholar] [CrossRef]
- Cher, I. A New Look at Lubrication of the Ocular Surface: Fluid Mechanics Behind the Blinking Eyelids. Ocul. Surf. 2008, 6, 79–86. [Google Scholar] [CrossRef]
- Mishima, S.; Gasset, A.; Klyce, S., Jr.; Baum, J. Determination of Tear Volume and Tear Flow. Invest. Ophthalmol. 1966, 5, 264–276. [Google Scholar]
- Braun, R.J. Dynamics of the Tear Film. Annu. Rev. Fluid Mech. 2012, 44, 267–297. [Google Scholar] [CrossRef]
- Research in Dry Eye: Report of the Research Subcommittee of the International Dry Eye WorkShop (2007). Ocul. Surf. 2007, 5, 179–193. [CrossRef]
- Rouen, P.A.; White, M.L. Dry Eye Disease: Prevalence, Assessment, and Management. Home Healthc. Now 2018, 36, 74–83. [Google Scholar] [CrossRef]
- Tsubota, K.; Pflugfelder, S.C.; Liu, Z.; Baudouin, C.; Kim, H.M.; Messmer, E.M.; Kruse, F.; Liang, L.; Carreno-Galeano, J.T.; Rolando, M.; et al. Defining Dry Eye from a Clinical Perspective. Int. J. Mol. Sci. 2020, 21, 9271. [Google Scholar] [CrossRef]
- Craig, J.P.; Nichols, K.K.; Akpek, E.K.; Caffery, B.; Dua, H.S.; Joo, C.-K.; Liu, Z.; Nelson, J.D.; Nichols, J.J.; Tsubota, K.; et al. TFOS DEWS II Definition and Classification Report. Ocul. Surf. 2017, 15, 276–283. [Google Scholar] [CrossRef] [PubMed]
- Bron, A.J.; De Paiva, C.S.; Chauhan, S.K.; Bonini, S.; Gabison, E.E.; Jain, S.; Knop, E.; Markoulli, M.; Ogawa, Y.; Perez, V.; et al. TFOS DEWS II Pathophysiology Report. Ocul. Surf. 2017, 15, 438–510. [Google Scholar] [CrossRef] [PubMed]
- Kaštelan, S.; Gabrić, K.; Mikuličić, M.; Mrazovac Zimak, D.; Karabatić, M.; Gverović Antunica, A. The Influence of Tear Film Quality on Visual Function. Vision 2024, 8, 8. [Google Scholar] [CrossRef] [PubMed]
- McMonnies, C.W. Aqueous Deficiency Is a Contributor to Evaporation-Related Dry Eye Disease. Eye Vis. 2020, 7, 6. [Google Scholar] [CrossRef]
- Messmer, E.M. The Pathophysiology, Diagnosis, and Treatment of Dry Eye Disease. Dtsch. Ärztebl. Int. 2015, 112, 71–81. [Google Scholar] [CrossRef]
- Doctor, M.B.; Basu, S. Lacrimal Gland Insufficiency in Aqueous Deficiency Dry Eye Disease: Recent Advances in Pathogenesis, Diagnosis, and Treatment. Semin. Ophthalmol. 2022, 37, 801–812. [Google Scholar] [CrossRef]
- Singh, S.; Donthineni, P.R.; Srivastav, S.; Jacobi, C.; Basu, S.; Paulsen, F. Lacrimal and Meibomian Gland Evaluation in Dry Eye Disease: A Mini-Review. Indian J. Ophthalmol. 2023, 71, 1090–1098. [Google Scholar] [CrossRef]
- McCann, L.C.; Tomlinson, A.; Pearce, E.I.; Diaper, C. Tear and Meibomian Gland Function in Blepharitis and Normals. Eye Contact Lens Sci. Clin. Pract. 2009, 35, 203–208. [Google Scholar] [CrossRef]
- Albietz, J.M. Prevalence of dry eye subtypes in clinical optometry practice. Optom Vis Sci. 2000, 77, 357–363. [Google Scholar] [CrossRef]
- De Paiva, C.; Coursey, T. Managing Sjögren’s Syndrome and non-Sjögren Syndrome dry eye with anti-inflammatory therapy. Clin. Ophthalmol. 2014, 8, 1447–1458. [Google Scholar] [CrossRef]
- Abd-Allah, N.M.; Hassan, A.A.; Omar, G.; Hamdy, M.; Abdelaziz, S.T.A.; Abd El Hamid, W.M.; Moussa, R.A. Dry Eye in Rheumatoid Arthritis: Relation to Disease Activity. Immunol. Med. 2020, 43, 92–97. [Google Scholar] [CrossRef] [PubMed]
- Huang, R.; Su, C.; Fang, L.; Lu, J.; Chen, J.; Ding, Y. Dry Eye Syndrome: Comprehensive Etiologies and Recent Clinical Trials. Int. Ophthalmol. 2022, 42, 3253–3272. [Google Scholar] [CrossRef]
- Liu, K.C.; Huynh, K.; Grubbs, J.; Davis, R.M. Autoimmunity in the Pathogenesis and Treatment of Keratoconjunctivitis Sicca. Curr. Allergy Asthma Rep. 2014, 14, 403. [Google Scholar] [CrossRef] [PubMed]
- Stern, M.E.; Schaumburg, C.S.; Pflugfelder, S.C. Dry Eye as a Mucosal Autoimmune Disease. Int. Rev. Immunol. 2013, 32, 19–41. [Google Scholar] [CrossRef] [PubMed]
- Yumori, J.W.; Trinh, D.; Lee, E.; Escobedo, T.; Hollands, G.; Gordon, R.; Wang, C.-T.; Le, T.; Hou, A.; Finley, M. Prevalence of Dry Eye Disease in Rheumatoid Arthritis Patients. Investig. Ophthalmol. Vis. Sci. 2015, 56, 4437. [Google Scholar]
- Gorimanipalli, B.; Khamar, P.; Sethu, S.; Shetty, R. Hormones and Dry Eye Disease. Indian J. Ophthalmol. 2023, 71, 1276–1284. [Google Scholar] [CrossRef]
- Peck, T.; Olsakovsky, L.; Aggarwal, S. Dry Eye Syndrome in Menopause and Perimenopausal Age Group. J. Life Health 2017, 8, 51–54. [Google Scholar] [CrossRef]
- Versura, P.; Giannaccare, G.; Campos, E.C. Sex-Steroid Imbalance in Females and Dry Eye. Curr. Eye Res. 2015, 40, 162–175. [Google Scholar] [CrossRef]
- De Freitas, G.R.; Ferraz, G.A.M.; Gehlen, M.; Skare, T.L. Dry Eyes in Patients with Diabetes Mellitus. Prim. Care Diabetes 2021, 15, 184–186. [Google Scholar] [CrossRef]
- Zhang, X.; Zhao, L.; Deng, S.; Sun, X.; Wang, N. Dry Eye Syndrome in Patients with Diabetes Mellitus: Prevalence, Etiology, and Clinical Characteristics. J. Ophthalmol. 2016, 2016, 8201053. [Google Scholar] [CrossRef]
- Gold-von Simson, G.; Axelrod, F.B. Familial Dysautonomia: Update and Recent Advances. Curr. Probl. Pediatr. Adolesc. Health Care 2006, 36, 218–237. [Google Scholar] [CrossRef] [PubMed]
- Mendoza-Santiesteban, C.E.; Hedges, T.R.; Norcliffe-Kaufmann, L.; Warren, F.; Reddy, S.; Axelrod, F.B.; Kaufmann, H. Clinical Neuro-Ophthalmic Findings in Familial Dysautonomia. J. Neuroophthalmol. 2012, 32, 23–26. [Google Scholar] [CrossRef] [PubMed]
- Belmonte, C.; Nichols, J.J.; Cox, S.M.; Brock, J.A.; Begley, C.G.; Bereiter, D.A.; Dartt, D.A.; Galor, A.; Hamrah, P.; Ivanusic, J.J.; et al. TFOS DEWS II Pain and Sensation Report. Ocul. Surf. 2017, 15, 404–437. [Google Scholar] [CrossRef] [PubMed]
- Galor, A.; Levitt, R.C.; Felix, E.R.; Martin, E.R.; Sarantopoulos, C.D. Neuropathic Ocular Pain: An Important yet Underevaluated Feature of Dry Eye. Eye 2015, 29, 301–312. [Google Scholar] [CrossRef]
- Moon, J.; Choi, S.H.; Yoon, C.H.; Kim, M.K. Gut Dysbiosis Is Prevailing in Sjögren’s Syndrome and Is Related to Dry Eye Severity. PLoS ONE 2020, 15, e0229029. [Google Scholar] [CrossRef]
- Tsigalou, C.; Stavropoulou, E.; Bezirtzoglou, E. Current Insights in Microbiome Shifts in Sjogren’s Syndrome and Possible Therapeutic Interventions. Front. Immunol. 2018, 9, 1106. [Google Scholar] [CrossRef]
- Alves, M.; Novaes, P.; Morraye, M.D.A.; Reinach, P.S.; Rocha, E.M. Is Dry Eye an Environmental Disease? Arq. Bras. Oftalmol. 2014, 77, 193–200. [Google Scholar] [CrossRef]
- Mandell, J.T.; Idarraga, M.; Kumar, N.; Galor, A. Impact of Air Pollution and Weather on Dry Eye. J. Clin. Med. 2020, 9, 3740. [Google Scholar] [CrossRef]
- Akkaya, S.; Atakan, T.; Acikalin, B.; Aksoy, S.; Ozkurt, Y. The Effect of Long Term Computure Use on Dry Eye. North. Clin. Istanb. 2018, 5, 319–322. [Google Scholar] [CrossRef]
- Erginturk Acar, D.; Acar, U.; Ozen Tunay, Z.; Ozdemir, O.; Germen, H. The Effects of Smoking on Dry Eye Parameters in Healthy Women. Cutan. Ocul. Toxicol. 2017, 36, 1–4. [Google Scholar] [CrossRef]
- Khalil, H.E.M.; Aboud, S.A.; Azzab, M.A. Comparative Study between Smokers and Nonsmokers Regarding Dry Eye. Delta J. Ophthalmol. 2018, 19, 9–13. [Google Scholar] [CrossRef]
- Xu, L.; Zhang, W.; Zhu, X.-Y.; Suo, T.; Fan, X.-Q.; Fu, Y. Smoking and the Risk of Dry Eye: A Meta-Analysis. Int. J. Ophthalmol. 2016, 9, 1480–1486. [Google Scholar] [CrossRef] [PubMed]
- Koh, S. Contact Lens Wear and Dry Eye: Beyond the Known. Asia-Pac. J. Ophthalmol. 2020, 9, 498–504. [Google Scholar] [CrossRef] [PubMed]
- Khoo, P.; Groeneveld, T.; Boyle, F.; O’Neill, S.; Forster, B.; Watson, S.L. Dry Eye Signs and Symptoms in Patients on Aromatase Inhibitor Therapy. Eye 2022, 36, 766–772. [Google Scholar] [CrossRef] [PubMed]
- Shtein, R.M. Post-LASIK Dry Eye. Expert Rev. Ophthalmol. 2011, 6, 575–582. [Google Scholar] [CrossRef]
- Wong, A.H.Y.; Cheung, R.K.Y.; Kua, W.N.; Shih, K.C.; Chan, T.C.Y.; Wan, K.H. Dry Eyes After SMILE. Asia-Pac. J. Ophthalmol. 2019, 8, 397–405. [Google Scholar] [CrossRef]
- Apostol, S.; Filip, M.; Dragne, C.; Filip, A. Dry Eye Syndrome. Etiological and Therapeutic Aspects. Oftalmol. Buchar. Rom. 2003, 59, 28–31. [Google Scholar]
- Britten-Jones, A.C.; Wang, M.T.M.; Samuels, I.; Jennings, C.; Stapleton, F.; Craig, J.P. Epidemiology and Risk Factors of Dry Eye Disease: Considerations for Clinical Management. Medicine 2024, 60, 1458. [Google Scholar] [CrossRef]
- Downie, L.E.; Ng, S.M.; Lindsley, K.B.; Akpek, E.K. Omega-3 and Omega-6 Polyunsaturated Fatty Acids for Dry Eye Disease. Cochrane Database Syst. Rev. 2019, 12, CD011016. [Google Scholar] [CrossRef]
- Oydanich, M.; Maguire, M.G.; Pistilli, M.; Hamrah, P.; Greiner, J.V.; Lin, M.C.; Asbell, P.A. Effects of Omega-3 Supplementation on Exploratory Outcomes in the Dry Eye Assessment and Management Study. Ophthalmology 2020, 127, 136–138. [Google Scholar] [CrossRef]
- Solomon, A.; Dursun, D.; Liu, Z.; Xie, Y.; Macri, A.; Pflugfelder, S.C. Pro- and Anti-Inflammatory Forms of Interleukin-1 in the Tear Fluid and Conjunctiva of Patients with Dry-Eye Disease. Investig. Ophthalmol. Vis. Sci. 2001, 42, 2283–2293. [Google Scholar] [PubMed]
- Lam, H.; Bleiden, L.; De Paiva, C.S.; Farley, W.; Stern, M.E.; Pflugfelder, S.C. Tear Cytokine Profiles in Dysfunctional Tear Syndrome. Am. J. Ophthalmol. 2009, 147, 198–205.e1. [Google Scholar] [CrossRef] [PubMed]
- Blencowe, M.; Chen, X.; Zhao, Y.; Itoh, Y.; McQuillen, C.N.; Han, Y.; Shou, B.L.; McClusky, R.; Reue, K.; Arnold, A.P.; et al. Relative Contributions of Sex Hormones, Sex Chromosomes, and Gonads to Sex Differences in Tissue Gene Regulation. Genome Res. 2022, 32, 807–824. [Google Scholar] [CrossRef]
- Pillerová, M.; Borbélyová, V.; Hodosy, J.; Riljak, V.; Renczés, E.; Frick, K.M.; Tóthová, Ľ. On the Role of Sex Steroids in Biological Functions by Classical and Non-Classical Pathways. Update. Front. Neuroendocrinol. 2021, 62, 100926. [Google Scholar] [CrossRef]
- Varticovski, L.; Stavreva, D.A.; McGowan, A.; Raziuddin, R.; Hager, G.L. Endocrine Disruptors of Sex Hormone Activities. Mol. Cell. Endocrinol. 2022, 539, 111415. [Google Scholar] [CrossRef]
- Saldanha, C.J. Brain-Derived Steroids and Behaviors. In Oxford Research Encyclopedia of Neuroscience; Oxford University Press: Oxford, UK, 2019; ISBN 978-0-19-026408-6. [Google Scholar]
- Heinlein, C.A.; Chang, C. The Roles of Androgen Receptors and Androgen-Binding Proteins in Nongenomic Androgen Actions. Mol. Endocrinol. 2002, 16, 2181–2187. [Google Scholar] [CrossRef]
- Hu, J.; Zhang, Z.; Shen, W.-J.; Azhar, S. Cellular Cholesterol Delivery, Intracellular Processing and Utilization for Biosynthesis of Steroid Hormones. Nutr. Metab. 2010, 7, 47. [Google Scholar] [CrossRef]
- Miller, W.L. Steroidogenesis: Unanswered Questions. Trends Endocrinol. Metab. 2017, 28, 771–793. [Google Scholar] [CrossRef]
- Li, J.; Papadopoulos, V.; Vihma, V. Steroid Biosynthesis in Adipose Tissue. Steroids 2015, 103, 89–104. [Google Scholar] [CrossRef]
- King, S.R.; Manna, P.R.; Ishii, T.; Syapin, P.J.; Ginsberg, S.D.; Wilson, K.; Walsh, L.P.; Parker, K.L.; Stocco, D.M.; Smith, R.G.; et al. An Essential Component in Steroid Synthesis, the Steroidogenic Acute Regulatory Protein, Is Expressed in Discrete Regions of the Brain. J. Neurosci. 2002, 22, 10613–10620. [Google Scholar] [CrossRef]
- King, S.R. Emerging Roles for Neurosteroids in Sexual Behavior and Function. J. Androl. 2008, 29, 524–533. [Google Scholar] [CrossRef] [PubMed]
- Melcangi, R.C.; Giatti, S.; Pesaresi, M.; Calabrese, D.; Mitro, N.; Caruso, D.; Garcia-Segura, L.M. Role of Neuroactive Steroids in the Peripheral Nervous System. Front. Endocrinol. 2011, 2, 104. [Google Scholar] [CrossRef] [PubMed]
- Mensah-Nyagan, A.G.; Kibaly, C.; Schaeffer, V.; Venard, C.; Meyer, L.; Patte-Mensah, C. Endogenous Steroid Production in the Spinal Cord and Potential Involvement in Neuropathic Pain Modulation. J. Steroid Biochem. Mol. Biol. 2008, 109, 286–293. [Google Scholar] [CrossRef] [PubMed]
- Meseguer, A.; Puche, C.; Cabero, A. Sex Steroid Biosynthesis in White Adipose Tissue. Horm. Metab. Res. 2002, 34, 731–736. [Google Scholar] [CrossRef]
- Slominski, A.; Zbytek, B.; Nikolakis, G.; Manna, P.R.; Skobowiat, C.; Zmijewski, M.; Li, W.; Janjetovic, Z.; Postlethwaite, A.; Zouboulis, C.C.; et al. Steroidogenesis in the Skin: Implications for Local Immune Functions. J. Steroid Biochem. Mol. Biol. 2013, 137, 107–123. [Google Scholar] [CrossRef]
- Schirra, F.; Suzuki, T.; Dickinson, D.P.; Townsend, D.J.; Gipson, I.K.; Sullivan, D.A. Identification of Steroidogenic Enzyme mRNAs in the Human Lacrimal Gland, Meibomian Gland, Cornea, and Conjunctiva. Cornea 2006, 25, 438–442. [Google Scholar] [CrossRef]
- Bouguen, G.; Dubuquoy, L.; Desreumaux, P.; Brunner, T.; Bertin, B. Intestinal Steroidogenesis. Steroids 2015, 103, 64–71. [Google Scholar] [CrossRef]
- Quinkler, M.; Bumke-Vogt, C.; Meyer, B.; Bähr, V.; Oelkers, W.; Diederich, S. The Human Kidney Is a Progesterone-Metabolizing and Androgen-Producing Organ. J. Clin. Endocrinol. Metab. 2003, 88, 2803–2809. [Google Scholar] [CrossRef]
- Davey, R.A.; Grossmann, M. Androgen Receptor Structure, Function and Biology: From Bench to Bedside. Clin. Biochem. Rev. 2016, 37, 3–15. [Google Scholar]
- Saito, K.; Cui, H. Estrogen Receptor Alpha Splice Variants, Post-Translational Modifications, and Their Physiological Functions. Cells 2023, 12, 895. [Google Scholar] [CrossRef]
- Talaber, G.; Jondal, M.; Okret, S. Local Glucocorticoid Production in the Thymus. Steroids 2015, 103, 58–63. [Google Scholar] [CrossRef]
- Vacchio, M.S.; Papadopoulos, V.; Ashwell, J.D. Steroid Production in the Thymus: Implications for Thymocyte Selection. J. Exp. Med. 1994, 179, 1835–1846. [Google Scholar] [CrossRef] [PubMed]
- Yaşar, P.; Ayaz, G.; User, S.D.; Güpür, G.; Muyan, M. Molecular Mechanism of Estrogen–Estrogen Receptor Signaling. Reprod. Med. Biol. 2017, 16, 4–20. [Google Scholar] [CrossRef] [PubMed]
- Chighizola, C.; Meroni, P.L. The Role of Environmental Estrogens and Autoimmunity. Autoimmun. Rev. 2012, 11, A493–A501. [Google Scholar] [CrossRef] [PubMed]
- Gray, L.E.; Ostby, J.S.; Kelce, W.R. Developmental Effects of an Environmental Antiandrogen: The Fungicide Vinclozolin Alters Sex Differentiation of the Male Rat. Toxicol. Appl. Pharmacol. 1994, 129, 46–52. [Google Scholar] [CrossRef]
- Toppari, J. Environmental Endocrine Disrupters and Disorders of Sexual Differentiation. Semin. Reprod. Med. 2002, 20, 305–312. [Google Scholar] [CrossRef]
- Konttinen, Y.T.; Porola, P.; Konttinen, L.; Laine, M.; Poduval, P. Immunohistopathology of Sjögren’s Syndrome. Autoimmun. Rev. 2006, 6, 16–20. [Google Scholar] [CrossRef]
- Sullivan, D.A. Tearful Relationships? Sex, Hormones, the Lacrimal Gland, and Aqueous-Deficient Dry Eye. Ocul. Surf. 2004, 2, 92–123. [Google Scholar] [CrossRef]
- Sullivan, D.A.; Krenzer, K.L.; Sullivan, B.D.; Tolls, D.B.; Toda, I.; Dana, M.R. Does Androgen Insufficiency Cause Lacrimal Gland Inflammation and Aqueous Tear Deficiency? Investig. Ophthalmol. Vis. Sci. 1999, 40, 1261–1265. [Google Scholar]
- Khandelwal, P.; Liu, S.; Sullivan, D.A. Androgen Regulation of Gene Expression in Human Meibomian Gland and Conjunctival Epithelial Cells. Mol. Vis. 2012, 18, 1055–1067. [Google Scholar]
- Ranganathan, V.; De, P.K. Androgens and Estrogens Markedly Inhibit Expression of a 20-kDa Major Protein in Hamster Exorbital Lacrimal Gland. Biochem. Biophys. Res. Commun. 1995, 208, 412–417. [Google Scholar] [CrossRef] [PubMed]
- Richards, S.M.; Liu, M.; Sullivan, B.D.; Sullivan, D.A. Gender-Related Differences in Gene Expression of the Lacrimal Gland. In Lacrimal Gland, Tear Film, and Dry Eye Syndromes 3: Basic Science and Clinical Relevance Part A and B; Sullivan, D.A., Stern, M.E., Tsubota, K., Dartt, D.A., Sullivan, R.M., Bromberg, B.B., Eds.; Springer US: Boston, MA, USA, 2002; pp. 121–127. ISBN 978-1-4615-0717-8. [Google Scholar]
- Toda, I.; Wickham, L.A.; Sullivan, D.A. Gender and Androgen Treatment Influence the Expression of Proto-Oncogenes and Apoptotic Factors in Lacrimal and Salivary Tissues of MRL/lprMice. Clin. Immunol. Immunopathol. 1998, 86, 59–71. [Google Scholar] [CrossRef] [PubMed]
- Nikolov, N.P.; Illei, G.G. Pathogenesis of Sjögren’s Syndrome. Curr. Opin. Rheumatol. 2009, 21, 465–470. [Google Scholar] [CrossRef] [PubMed]
- Smith, R.E.; Taylor, C.R.; Rao, N.A.; Young, L.L.; Rife, L.L. Immunohistochemical Identification of Androgen Receptors in Human Lacrimal Glands. Curr. Eye Res. 1999, 18, 300–309. [Google Scholar] [CrossRef]
- Rocha, F.J.; Wickham, L.A.; Pena, J.D.; Gao, J.; Ono, M.; Lambert, R.W.; Kelleher, R.S.; Sullivan, D.A. Influence of Gender and the Endocrine Environment on the Distribution of Androgen Receptors in the Lacrimal Gland. J. Steroid Biochem. Mol. Biol. 1993, 46, 737–749. [Google Scholar] [CrossRef]
- Sullivan, D.A. Sex Hormones and Sjögren’s Syndrome. J. Rheumatol. Suppl. 1997, 50, 17–32. [Google Scholar]
- Wickham, L.A.; Rocha, E.M.; Gao, J.; Krenzer, K.L.; Da Silveira, L.A.; Toda, I.; Sullivan, D.A. Identification and Hormonal Control of Sex Steroid Receptors in the Eye. In Lacrimal Gland, Tear Film, and Dry Eye Syndromes 2; Sullivan, D.A., Dartt, D.A., Meneray, M.A., Eds.; Advances in Experimental Medicine and Biology; Springer US: Boston, MA, USA, 1998; Volume 438, pp. 95–100. ISBN 978-1-4613-7445-9. [Google Scholar]
- Sullivan, D.A.; Wickham, L.A.; Rocha, E.M.; Krenzer, K.L.; Sullivan, B.D.; Steagall, R.; Cermak, J.M.; Dana, M.R.; Ullman, M.D.; Sato, E.H.; et al. Androgens and Dry Eye in Sjögren’s Syndrome. Ann. N. Y. Acad. Sci. 1999, 876, 312–324. [Google Scholar] [CrossRef]
- Affinito, P.; Sardo, A.D.S.; Di Carlo, C.; Sammartino, A.; Tommaselli, G.A.; Bifulco, G.; Loffredo, A.; Loffredo, M.; Nappi, C. Effects of Hormone Replacement Therapy on Ocular Function in Postmenopause. Menopause 2003, 10, 482–487. [Google Scholar] [CrossRef]
- Feng, Y.; Feng, G.; Peng, S.; Li, H. The Effects of Hormone Replacement Therapy on Dry Eye Syndromes Evaluated by Schirmer Test Depend on Patient Age. Contact Lens Anterior Eye 2016, 39, 124–127. [Google Scholar] [CrossRef]
- Chen, S.P.; Massaro-Giordano, G.; Pistilli, M.; Schreiber, C.A.; Bunya, V.Y. Tear Osmolarity and Dry Eye Symptoms in Women Using Oral Contraception and Contact Lenses. Cornea 2013, 32, 423–428. [Google Scholar] [CrossRef]
- Mathers, W.D.; Stovall, D.; Lane, J.A.; Zimmerman, M.B.; Johnson, S. Menopause and Tear Function: The Influence of Prolactin and Sex Hormones on Human Tear Production. Cornea 1998, 17, 353–358. [Google Scholar] [CrossRef] [PubMed]
- Villa, A.; Rizzi, N.; Vegeto, E.; Ciana, P.; Maggi, A. Estrogen accelerates the resolution of inflammation in macrophagic cells. Sci. Rep. 2015, 5, 15224. [Google Scholar] [CrossRef] [PubMed]
- Pepe, G.; Braga, D.; Renzi, T.; Villa, A.; Bolego, C.; D’Avila, F.; Barlassina, C.; Maggi, A.; Locati, M.; Vegeto, E. Self-renewal and phenotypic conversion are the main physiological responses of macrophages to the endogenous estrogen surge. Sci. Rep. 2017, 7, 44270. [Google Scholar] [CrossRef]
- Mohammad, I.; Starskaia, I.; Nagy, T.; Guo, J.; Yatkin, E.; Väänänen, K.; Watford, W.; Chen, Z. Estrogen receptor α contributes to T cell–mediated autoimmune inflammation by promoting T cell activation and proliferation. Sci. Signal. 2018, 11, eaap9415. [Google Scholar] [CrossRef]
- Suzuki, T.; Schirra, F.; Richards, S.; Treister, N.; Lombardi, M.; Rowley, P.; Jensen, R.; Sullivan, D. Estrogen’s and progesterone’s impact on gene expression in the mouse lacrimal gland. Investig. Ophthalmol. Vis. Sci. 2006, 47, 158–168. [Google Scholar] [CrossRef]
- Srikantan, S.; Paliwal, A.; Quintanar-Stephano, A.; De, P. Estrogen and androgen repression of two female specific lacrimal lipocalins in hamster: Pituitary independent and sex hormone receptor mediated action. Gen. Comp. Endocrinol. 2007, 151, 172–179. [Google Scholar] [CrossRef]
- Hat, K.; Planinić, A.; Ježek, D.; Kaštelan, S. Expression of Androgen and Estrogen Receptors in the Human Lacrimal Gland. Int. J. Mol. Sci. 2023, 24, 5609. [Google Scholar] [CrossRef]
- Sullivan, D.A.; Kelleher, R.S.; Vaerman, J.P.; Hann, L.E. Androgen Regulation of Secretory Component Synthesis by Lacrimal Gland Acinar Cells in Vitro. J. Immunol. Baltim. 1990, 145, 4238–4244. [Google Scholar] [CrossRef]
- Sivapathasundharam, B.; Prabhakar, M. Sexual Dimorphism. J. Oral Maxillofac. Pathol. 2019, 23, 152–153. [Google Scholar] [CrossRef]
- Lau, E.S.; Binek, A.; Parker, S.J.; Shah, S.H.; Zanni, M.V.; Van Eyk, J.E.; Ho, J.E. Sexual Dimorphism in Cardiovascular Biomarkers: Clinical and Research Implications. Circ. Res. 2022, 130, 578–592. [Google Scholar] [CrossRef]
- Berns, C.M. The Evolution of Sexual Dimorphism: Understanding Mechanisms of Sexual Shape Differences. In Sexual Dimorphism; Moriyama, H., Ed.; InTech: Rijeka, Croatia, 2013; ISBN 978-953-51-1075-0. [Google Scholar]
- Ralls, K.; Mesnick, S. Sexual Dimorphism. In Encyclopedia of Marine Mammals, 2nd ed.; Perrin, W.F., Würsig, B., Thewissen, J.G.M., Eds.; Academic Press: London, UK, 2009; pp. 1005–1011. [Google Scholar]
- Gates, K.; Sandoval-Castillo, J.; Brauer, C.J.; Unmack, P.J.; Laporte, M.; Bernatchez, L.; Beheregaray, L.B. Environmental Selection, Rather than Neutral Processes, Best Explain Regional Patterns of Diversity in a Tropical Rainforest Fish. Heredity 2023, 130, 368–380. [Google Scholar] [CrossRef] [PubMed]
- Maan, M.E.; Seehausen, O. Ecology, Sexual Selection and Speciation: Ecology, Sexual Selection and Speciation. Ecol. Lett. 2011, 14, 591–602. [Google Scholar] [CrossRef] [PubMed]
- Hayashi, S.; Abe, T.; Igawa, T.; Katsura, Y.; Kazama, Y.; Nozawa, M. Sex Chromosome Cycle as a Mechanism of Stable Sex Determination. J. Biochem. 2024, 176, 81–95. [Google Scholar] [CrossRef]
- Ubels, J.L.; Hoffman, H.M.; Srikanth, S.; Resau, J.H.; Webb, C.P. Gene Expression in Rat Lacrimal Gland Duct Cells Collected Using Laser Capture Microdissection: Evidence for K+ Secretion by Duct Cells. Investig. Opthalmol. Vis. Sci. 2006, 47, 1876–1885. [Google Scholar] [CrossRef]
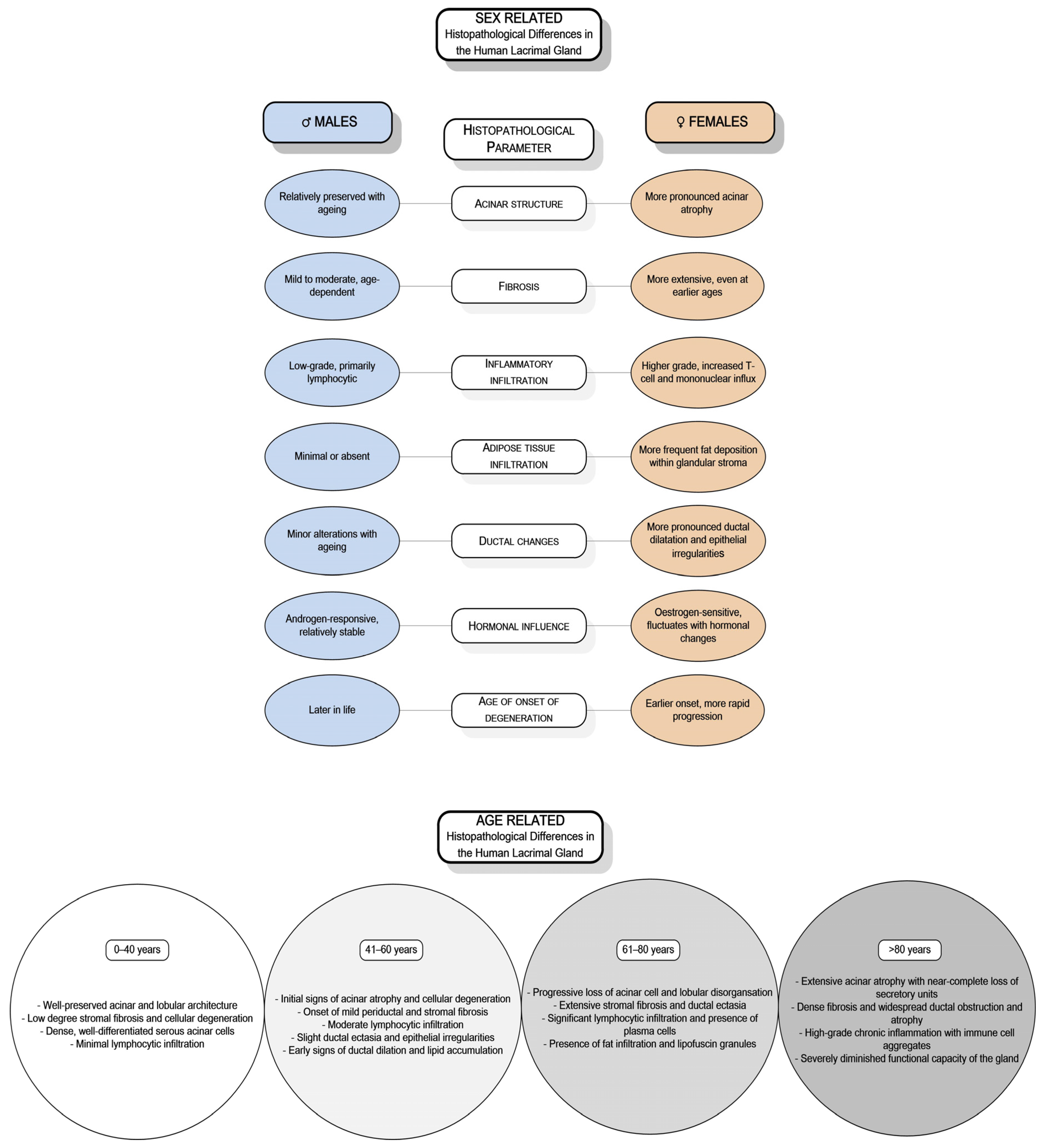
- Damato, B.E.; Allan, D.; Murray, S.B.; Lee, W.R. Senile Atrophy of the Human Lacrimal Gland: The Contribution of Chronic Inflammatory Disease. Br. J. Ophthalmol. 1984, 68, 674–680. [Google Scholar] [CrossRef]
- Hat, K.; Kaštelan, S.; Planinić, A.; Muller, D.; Ježek, D. Pathohistological Features of the Aging Human Lacrimal Gland. Croat. Med. J. 2023, 64, 307–319. [Google Scholar] [CrossRef]
- Nasu, M.; Matsubara, O.; Yamamoto, H. Post-mortem Prevalence of Lymphocytic Infiltration of the Lacrymal Gland: A Comparative Study in Autoimmune and Non-autoimmune Diseases. J. Pathol. 1984, 143, 11–15. [Google Scholar] [CrossRef]
- Prager, A. [Macroscopic and microscopic investigations on senile atrophy of the lacrimal gland (preliminary report)]. Bibl. Ophthalmol. Suppl. Ad Ophthalmol. 1966, 69, 146–158. [Google Scholar]
- Christensen, F.; Dam, H. A Sexual Dimorphism of the Harderian Glands in Hamsters. Acta Physiol. Scand. 1953, 27, 332–336. [Google Scholar] [CrossRef]
- Sullivan, D.A.; Hann, L.E.; Yee, L.; Allansmith, M.R. Age- and Gender-related Influence on the Lacrimal Gland and Tears. Acta Ophthalmol. 1990, 68, 188–194. [Google Scholar] [CrossRef]
- Chew, C.K.S.; Hykin, P.G.; Jansweijer, C.; Dikstein, S.; Tiffany, J.M.; Bron, A.J. The Casual Level of Meibomian Lipids in Humans. Curr. Eye Res. 1993, 12, 255–259. [Google Scholar] [CrossRef] [PubMed]
- Sullivan, D.A.; Jensen, R.V.; Suzuki, T.; Richards, S.M. Do Sex Steroids Exert Sex-Specific and/or Opposite Effects on Gene Expression in Lacrimal and Meibomian Glands? Mol. Vis. 2009, 15, 1553–1572. [Google Scholar] [PubMed]
- Suzuki, T.; Richards, S.M.; Liu, S.; Jensen, R.V.; Sullivan, D.A. Influence of Sex on Gene Expression in Human Corneal Epithelial Cells. Mol. Vis. 2009, 15, 2554–2569. [Google Scholar]
- Ferrara, D.; Monteforte, R.; Baccari, G.C.; Minucci, S.; Chieffi, G. Androgen and Estrogen Receptors Expression in the Rat Exorbital Lacrimal Gland in Relation to “Harderianization”. J. Exp. Zoolog. A Comp. Exp. Biol. 2004, 301, 297–306. [Google Scholar] [CrossRef]
- Goto, T.; Klyce, S.D.; Zheng, X.; Maeda, N.; Kuroda, T.; Ide, C. Gender- and Age-Related Differences in Corneal Topography. Cornea 2001, 20, 270–276. [Google Scholar] [CrossRef]
- Sullivan, D.A.; Hann, L.E. Hormonal Influence on the Secretory Immune System of the Eye: Endocrine Impact on the Lacrimal Gland Accumulation and Secretion of IgA IgG. J. Steroid Biochem. 1989, 34, 253–262. [Google Scholar] [CrossRef]
- Roen, J.L.; Stasior, O.G.; Jakobiec, F.A. Aging Changes in the Human Lacrimal Gland: Role of the Ducts. C LAO J. Off. Publ. Contact Lens Assoc. Ophthalmol. Inc 1985, 11, 237–242. [Google Scholar]
- Lorber, M. Gross Characteristics of Normal Human Lacrimal Glands. Ocul. Surf. 2007, 5, 13–22. [Google Scholar] [CrossRef]
- Boyce, R.W.; Dorph-Petersen, K.-A.; Lyck, L.; Gundersen, H.J.G. Design-Based Stereology: Introduction to Basic Concepts and Practical Approaches for Estimation of Cell Number. Toxicol. Pathol. 2010, 38, 1011–1025. [Google Scholar] [CrossRef]
- Weibel, E.R.; Kistler, G.S.; Scherle, W.F. Practical stereological methods for morphometric cytology. J. Cell Biol. 1966, 30, 23–38. [Google Scholar] [CrossRef]
- Cruz-Orive, L.M. Stereology of Single Objects. J. Microsc. 1997, 186, 93–107. [Google Scholar] [CrossRef]
- Mandarim-de-Lacerda, C.A.; Del-Sol, M. Tips for Studies with Quantitative Morphology (Morphometry and Stereology). Int. J. Morphol. 2017, 35, 1482–1494. [Google Scholar] [CrossRef]
- Peterson, D.A. Stereology. In Encyclopedia of Movement Disorders; Kompoliti, K., Metman, L.V., Eds.; Academic Press: Oxford, UK, 2010; pp. 168–170. ISBN 978-0-12-374105-9. [Google Scholar]
- Clayton, J.A.; Davis, A.F. Sex/Gender Disparities and Women’s Eye Health. Curr. Eye Res. 2015, 40, 102–109. [Google Scholar] [CrossRef]
- Mandarim-de-Lacerda, C.A. Stereological Tools in Biomedical Research. An. Acad. Bras. Ciênc. 2003, 75, 469–486. [Google Scholar] [CrossRef] [PubMed]
- Weibel, E.R. Measuring through the Microscope: Development and Evolution of Stereological Methods. J. Microsc. 1989, 155, 393–403. [Google Scholar] [CrossRef]
- Zetterberg, M. Age-Related Eye Disease and Gender. Maturitas 2016, 83, 19–26. [Google Scholar] [CrossRef]
- Gupta, P.D.; Johar, K.; Nagpal, K.; Vasavada, A.R. Sex Hormone Receptors in the Human Eye. Surv. Ophthalmol. 2005, 50, 274–284. [Google Scholar] [CrossRef]
- Nilsson, S.; Mäkelä, S.; Treuter, E.; Tujague, M.; Thomsen, J.; Andersson, G.; Enmark, E.; Pettersson, K.; Warner, M.; Gustafsson, J.-Å. Mechanisms of Estrogen Action. Physiol. Rev. 2001, 81, 1535–1565. [Google Scholar] [CrossRef]
- Gligorijevic, J.; Krstic, M.; Babic, G. Immunohistochemical Detection of Estrogen and Progesterone Receptors in the Human Lacrimal Gland. Arch. Biol. Sci. 2011, 63, 319–324. [Google Scholar] [CrossRef]
- Spelsberg, H.; Klueppel, M.; Reinhard, T.; Glaeser, M.; Niederacher, D.; Beckmann, M.W.; Sundmacher, R. Detection of Oestrogen Receptors (ER) α and β in Conjunctiva, Lacrimal Gland, and Tarsal Plates. Eye 2004, 18, 729–733. [Google Scholar] [CrossRef]
- Ueno, H.; Ariji, E.; Izumi, M.; Uetani, M.; Hayashi, K.; Nakamura, T. MR imaging of the lacrimal gland: Age-related and gender-dependent changes in size and structure. Acta Radiol. 1996, 37, 714–719. [Google Scholar] [CrossRef] [PubMed]
- Haarsma, L.D.; Ubels, J.L. Patch-clamp recording of K⁺ current from lacrimal gland duct cells. bioRxiv 2019. bioRxiv:670653. [Google Scholar]
- Remington, S.; Nelson, D.; Richards, S.; Liu, M.; Sullivan, B.; Sullivan, D. Gender-related differences in gene expression of the lacrimal gland. Adv. Exp. Med. Biol. 2002, 506, 121–127. [Google Scholar] [CrossRef]
- Mani, S.; Mermelstein, P.; Tetel, M.; Anesetti, G. Convergence of Multiple Mechanisms of Steroid Hormone Action. Horm. Metab. Res. 2012, 44, 569–576. [Google Scholar] [CrossRef] [PubMed]
- Handelsman, D.J. Androgen Physiology, Pharmacology, Use and Misuse. In Endotext; Feingold, K.R., Anawalt, B., Blackman, M.R., Boyce, A., Chrousos, G., Corpas, E., de Herder, W.W., Dhatariya, K., Dungan, K., Eds.; MDText.com, Inc.: South Dartmouth, MA, USA, 2000. [Google Scholar]
- Horstman, A.M.; Dillon, E.L.; Urban, R.J.; Sheffield-Moore, M. The Role of Androgens and Estrogens on Healthy Aging and Longevity. J. Gerontol. A. Biol. Sci. Med. Sci. 2012, 67, 1140–1152. [Google Scholar] [CrossRef]
- Gibson, E.J.; Stapleton, F.; Wolffsohn, J.S.; Golebiowski, B. Local Synthesis of Sex Hormones: Are There Consequences for the Ocular Surface and Dry Eye? Br. J. Ophthalmol. 2017, 101, 1596–1603. [Google Scholar] [CrossRef]




| Author (Year) | Sample | Methodology | Main Findings and Conclusions |
|---|---|---|---|
| Waterhouse et al. (1963) [19] | Human cadaveric lacrimal glands (238 autopsy specimens: 159 females, 67 males) | Histopathological examination: Focal adenitis (inflammatory foci) in lacrimal gland tissue was identified | A higher prevalence of focal adenitis in female lacrimal glands, particularly in women over 45 years old |
| Damato et al. (1984) [173] | Human cadaveric lacrimal glands (99 specimens: 52 males, 47 females) | Histopathology and immunohistochemistry: Assessed acinar atrophy, periductal fibrosis, lymphocytic infiltration, and ductal changes. Investigated B lymphocyte subpopulations in 35 cases | Identified progressive acinar atrophy, fibrosis, and inflammation with age Chronic inflammation leads to ductal obstruction and lacrimal gland dysfunction No significant sex differences in B lymphocyte subpopulations |
| Cornell-Bell et al. (1985) [16] | Human cadaveric lacrimal glands (10 specimens: 5 males, 5 females) | Stereology, histology: Measured acinar surface area | Found a 21% difference in acinar size (larger in males: 2.18 mm2 vs. 1.80 mm2 in females) Suggested sex differences in lacrimal gland structure may be linked to androgen levels |
| Roen JL (1985) [164] | Human cadaveric lacrimal glands (32 specimens) | Histopathology: Examined lacrimal gland tissue for degenerative changes and inflammatory markers | Chronic inflammation and periductal fibrosis were found in 75% of samples, more common in individuals over 50. Fibrosis likely contributes to lacrimal gland dysfunction with age |
| Obata et al. (1995) [17] | Human cadaveric lacrimal glands (80 specimens) | Histopathology: Fibrosis, acinar atrophy, periductal fibrosis, ductal proliferation, and lymphocytic infiltration in the palpebral and orbital lobes were analysed | Diffuse fibrosis and acinar atrophy are more frequent in older women, particularly in the orbital lobe. Findings suggest these degenerative changes contribute to dry eye disease in postmenopausal women |
| Smith et al. (1999) [149] | Human lacrimal glands | Immunohistochemistry: Identified the location and distribution of androgen receptors in lacrimal gland tissue | ARs identified in the nuclei and cytoplasm of lacrimal acinar and ductal cells. Staining intensity and number of AR-positive cells varied among specimens. ARs are also detected in interstitial and inflammatory cells surrounding acinar units. Androgens likely play a regulatory role in lacrimal gland function. Presence of ARs in interstitial and immune cells suggests a broader role in immune modulation and glandular homeostasis |
| Rocha et al. (2000) [6] | Human lacrimal glands (2 specimens: 1 male, 1 female) | RT-PCR, immunohistochemistry: Analysed mRNA and protein expression of sex steroid receptors | Confirmed mRNA expression of ARs, ERs, and PRs in lacrimal gland tissue, suggesting local hormonal regulation of gland function |
| Wickham et al. (2000) [23] | Human lacrimal glands (3 specimens) | RT-PCR, agarose gel electrophoresis, Southern blot hybridisation: Detected mRNA for ARs, ERs, and PRs | Identified AR, ER, and PR mRNAs, suggesting lacrimal glands act as target organs for sex steroids. |
| Spelsberg et al. (2004) [199] | Human cadaveric lacrimal glands (20 samples from 13 cornea donors) | RT-PCR, immunohistochemistry: Detected ERs (ERα and Erβ) in lacrimal tissues. | ERα mRNA: found in 10 lacrimal gland tissue samples. ERβ mRNA: found in 9 lacrimal gland tissue samples. Postmortem time: no influence on the expression grade of ERα and ERβ. Immunohistochemical evaluation for ERα: weak staining was observed in 2 lacrimal gland samples, likely due to the thermolability of ERs and small sample sizes. Suggested potential role of estrogens in keratoconjunctivitis sicca |
| Lorber and Vidić (2009) [20] | Human cadaveric lacrimal glands (45 specimens: 22 males, 23 females) | Morphometric analysis: Measured lacrimal gland size and weight | Male lacrimal glands had greater absolute size and weight than female glands, suggesting structural sex differences |
| Gligorijević et al. (2011) [198] | Human lacrimal glands (20 specimens: 10 males, 10 females) | Immunohistochemistry: Stained for ERs and PRs | ER and PR are present in both sexes but are significantly higher in females (p < 0.001). The highest expression in women aged 30–50 indicates age- and sex-related differences in receptor expression. |
| Bukhari et al. (2014) [21] | MRI of lacrimal glands (998 lacrimal glands from 499 patients) | MRI study: Measured lacrimal gland volume across age groups, sexes, and racial backgrounds. Imaging Technique: Fat-saturated fluid-attenuated inversion recovery (FLAIR) images Volume Calculation: TeraRecon iNtuition viewer software | Lacrimal glands were larger in women. Maximum gland volume observed in the second decade of life |
| Hat et al. (2023) [174] | Human lacrimal glands (81 specimens: 34 females, 47 males) | Histopathology, stereology: Assessed degenerative changes and volume densities of glandular components | Acinar atrophy is significantly more prevalent in females, and ductal dilation more common in males. Females had higher fat/connective tissue volume, suggesting greater susceptibility to age-related changes |
| Hat et al. (2023) [163] | Human lacrimal glands (35 specimens from 19 donors: 10 females, 9 males) | qPCR: Quantification of mRNA expression for AR, ERα, and ERβ IHC Staining: Performed on selected samples to evaluate protein expression of the receptors | ERα mRNA expression was significantly higher than AR and Erβ, with no significant differences in receptor expression between sexes or correlation with age, suggesting ERα dominance in the human lacrimal gland function |
Disclaimer/Publisher’s Note: The statements, opinions and data contained in all publications are solely those of the individual author(s) and contributor(s) and not of MDPI and/or the editor(s). MDPI and/or the editor(s) disclaim responsibility for any injury to people or property resulting from any ideas, methods, instructions or products referred to in the content. |
© 2025 by the authors. Licensee MDPI, Basel, Switzerland. This article is an open access article distributed under the terms and conditions of the Creative Commons Attribution (CC BY) license (https://creativecommons.org/licenses/by/4.0/).
Share and Cite
Kaštelan, S.; Hat, K.; Tomić, Z.; Matejić, T.; Gotovac, N. Sex Differences in the Lacrimal Gland: Implications for Dry Eye Disease. Int. J. Mol. Sci. 2025, 26, 3833. https://doi.org/10.3390/ijms26083833
Kaštelan S, Hat K, Tomić Z, Matejić T, Gotovac N. Sex Differences in the Lacrimal Gland: Implications for Dry Eye Disease. International Journal of Molecular Sciences. 2025; 26(8):3833. https://doi.org/10.3390/ijms26083833
Chicago/Turabian StyleKaštelan, Snježana, Koraljka Hat, Zora Tomić, Tomislav Matejić, and Nikola Gotovac. 2025. "Sex Differences in the Lacrimal Gland: Implications for Dry Eye Disease" International Journal of Molecular Sciences 26, no. 8: 3833. https://doi.org/10.3390/ijms26083833
APA StyleKaštelan, S., Hat, K., Tomić, Z., Matejić, T., & Gotovac, N. (2025). Sex Differences in the Lacrimal Gland: Implications for Dry Eye Disease. International Journal of Molecular Sciences, 26(8), 3833. https://doi.org/10.3390/ijms26083833

